Abstract
Constructed Past Theory (CPT) is an abstract representation of how information about the past is produced and interpreted. It is grounded in the assertion that whatever we can write or say about anything in the past is the product of cognition. Understanding how information about the past is produced requires the identification and analysis of both the sources on which that information is based and the way in which the constructor approaches the task to select, analyze, and organize information to achieve the purpose for which the information was sought. CPT models this dual process, providing a basis for evaluation. It is descriptive, not prescriptive. CPT has been articulated using UML class diagrams with the objective of facilitating implementation in automated systems. This article reformulates CPT using type theory and extends its reach by applying and adapting concepts from semiotics. The results are more detailed models that facilitate differentiating what things meant to people in the past from how the constructor understands them. This article concludes with suggestions for applying CPG concepts in constructing information about the past and identifying areas where further research is needed.
1. Introduction
To know about the past is to know what existed, what changed, and, in the human past, what people did. That kind of knowledge needs to address not only what changed, but also how anything changed; what were the consequences of the change; what made the change possible and what caused the change; and what led people to do what they did.
Constructed Past Theory (CPT) is a general, abstract, multidisciplinary meta-model not of what was or what happened in the past, but of what is involved when we develop or interpret information about the past. It is general in that its scope is both material and intellectual, in or across any time, place, population, or culture. It is abstract, providing a conceptual framework for the discovery, development, communication, and evaluation of information about the past. It is a meta-model, not making assertions about the past, but addressing how such assertions are or could be produced and understood. Accordingly, CPT terms are defined with the objective of neither endorsing nor excluding any particular conception of the past or even any methodology for learning about the past. Its multidisciplinary roots spring from a computer science perspective, drawing on concepts from type theory, semiotics, and systemic functional linguistics in formulating assertions about cognition and the organization of information. CPT is limited to information expressed in or inferred from persistent physical objects. It does not extend to psychological or neurological phenomena or the internal physical states of computer processors, memory, or storage.
The central axiom of CPT is that “the past” is not a given, but a semiotic product. Anything that we can learn, know, or say about the past is constructed by interpreting and often producing information about things that existed or happened prior to the present. This article focuses on the construction of the past in disciplines with a historical orientation. “Historical” here encompasses any area of interest where at least some primary entities, events, processes, or states either no longer exist in their entirety or have changed significantly from what they were previously.
The remainder of this article comprises four parts. Section 2 summarizes earlier work in and applications of Constructed Past Theory. Section 3 describes the extension of CPT from an overview of the process of producing or interpreting information about the past to include more specific models of what information is and how it is formed. It explains that this extension applies type theory to enrich what CPT predicates about both the process of constructing the past and the understanding of information from or about the past in a manner that respects the principle of neutrality whereby CPT does not adopt or promote any particular view of the past or any particular way of gaining insight into the past. Section 4 applies type-theoretical concepts to the critical topics of information and meaning, specifically building on insights from semiotics. Section 5 summarizes the discussion and identifies areas for additional research.
2. State of the Art of Constructed Past Theory
Producing and interpreting information about the past both aim at making sense of things in the past. The two processes can be distinguished conceptually, but they can occur together. They differ with respect to input and output. Producing results in new information while interpreting aims at understanding existing information, but interpreting can yield novel results and production occurs within an existing framework of both information and ways of producing and validating it. Constructed Past Theory uses the distinction between producing and interpreting as a basis for characterizing how things in the past are understood. The construction of the past involves the melding of two different frameworks in which information is produced and interpreted: on the one hand, that of the constructor, the agent seeking to understand something in the past, and on the other, that of people in the past. The process is a dynamic semiosis that melds elements of both frameworks to produce a constructed past that appropriately represents the past in a coherent manner. What follows in this section summarizes earlier work in CPT while signaling changes that have been made since earlier publications. [1,2].
2.1. Construction Preliminaries
CPT distinguishes two foundational constituents of any construction of the past: the intent of construction and the sphere of interest. In brief, the sphere of interest is what the construction is about while the intent of construction encompasses what the constructor intends to achieve and how that goal is pursued. This division facilitates recognizing and responding appropriately to differences between what things in the sphere of interest meant to people at the time and the sense that the constructor makes of them.
The intent of construction comprises the purpose for which a construction of the past is undertaken, the intended or desired outcome, the approach used, and the method(s) applied. Purpose is what motivates the effort to learn about something the past. Outcome defines what will result from the process. Purpose and outcome together bracket any effort to learn about the past. Approach and method shape how the purpose is pursued and the outcome achieved. In historical disciplines, approach includes concepts, methods, and norms common in a discipline. Approach also includes assumptions about the past brought to bear in the effort. Common approaches in a given discipline might be tailored to suit the purpose or outcome of a particular activity. Method refers to the procedures or processes used to acquire, analyze, or synthesize information. Methods vary across historical disciplines.
The sphere of interest defines the subject matter including the topics, things, events, locations, and time or times of interest, and relations among them that are relevant to achieving the purpose of the construction.
The topics of interest might serve as criteria for selecting other types of things. In that capacity, they are pivotal to construction. Topics might be found in or imposed on the sphere of interest. Retrospective historical studies may search for the origins of things that were not only unknown but even inconceivable in past times, such as reconstructions of ecosystem dynamics and climatic change over the centuries [3], or search for the roots of modern disciplines, such as atomic theory or semiotics, in medieval and ancient times [4,5,6]. The validity of imposing a topic on the construction of the past depends on the possibility of finding information about it or producing such information on the basis of information about related things in the sphere of interest. Differentiating imposed topics from ones that were native to the sphere of interest is a basic tactic for ensuring fidelity to the past in construction. When a topic is imposed, possible biases should be addressed by identifying assumptions about them in the intent of construction.
Things of interest could include physical and symbolic entities. The construction might focus on a particular event, but events might be included because they occurred within the time or location of interest or involved entities of interest. The location of interest could specify a geographic place or area, but it might be determined by other criteria such as urban, agricultural, hospital, school, etc. A constructor might be interested only in certain relations within the sphere of interest or might discover that the intended outcome can only be achieved by taking relations into account. The time of interest at a minimum specifies the earliest and latest dates within the scope of a construction; however, it could include several different spans in comparative studies.
The sphere of interest should be articulated initially in a barebones fashion, perhaps in as simple a form as a list, in order to reduce the probability of imposing bias or misunderstanding what things meant in the past. In the course of construction, it might be modified by the expansion or contraction of scope or by the addition or deletion of particular things. But information about things in the sphere of interest gained in the process of construction should be embodied in the products of construction, keeping a skeletal articulation of the sphere of interest as a set of benchmarks.
The intent of construction and the sphere of interest intersect in the intentional domain that responds to the purpose and produces an acceptable outcome. The approach adopted in the intent of construction can specify and structure how things in the sphere of interest are investigated, including what attributes and relationships need to be determined and assigning relative importance to them. The intentional domain maps questions from the intent of construction to pertinent things in the sphere of interest. Conversely, the selection of things, their properties, and relationships that define the sphere of interest can lead to the modification of the approach or method.
Relationships between the intentional domain and the intent of construction and the sphere of interest are bi-directional because the process of constructing a past can be iterative. Such changes can occur in the melding of the intent of construction and the sphere of interest. Things learned in construction can serve as feedback, leading to changes in the intent of construction or the sphere of interest.
The intentional domain describes or at least adumbrates a target past that includes both what is known and what needs to be determined to achieve the purpose of constructing a past. In scholarly disciplines, the target past may be articulated in a plan of research or other document. The target past plays the role of input to the construction process.
The formation of the intentional domain also generates criteria that are applied as lessons are learned in constructing the target past. A criterion has a static relation to the process, serving as the discriminant in the evaluation of information gained. Nonetheless, any given criterion may be altered, dropped, or replaced during construction. The process can produce feedback leading to a change in the criterion or target past, and even be propagated back to the intentional domain. Insights gained and anomalies identified in data can invalidate prior assumptions. Unexpected discoveries can lead to the use of different methods or changes in the conception of the outcome.
2.2. Construction Materials
The information used to construct a target past is termed construction material. Construction material has two subtypes according to whether the information they provide is from or about the past.
Construction material from the past is information obtained from a vestige, something that existed in and survives from the sphere of interest. Vestige has three subtypes. The first is relic, a material vestige. Artifacts, things produced by humans, constitute an obvious subtype of relic related to humans. Other subtypes of relic related to humans are ecofact and manuport. An ecofact is an organic or environmental relic, such as a bone, plant remain, or soil that is found at an archaeological site and related to human presence at the site. A manuport is something brought to a site of human habitation or activity but not modified by humans [7].
The second subtype of vestige is trace. In type-theoretical terms, a trace is a dependent type. It is a physical alteration of a relic made by humans during a time frame in the sphere of interest. The modes of alteration that leave traces include addition, such as by adding paint or ink; subtraction, such as by carving or sawing; shaping; such as by molding or stamping; combination, such as by gilding or adding precious stones; or arrangement, such as by placing a statue in a temple or including grave goods in a burial. A trace can provide information beyond what can be derived from a relic without the modification that produced the trace. Trace has two subtypes, intentional and coincident. An intentional trace is something intentionally expressive, such as writing, decoration, or other aspects of artifacts, such as size, shape, and material composition, that indicate the intention behind their production, alteration, or location. An intentional trace may relate to the relic itself, something else, or both. The signature of an artist on a painting or a mason’s mark on a building stone is an intentional trace that indicates a relationship between a relic and the person who produced it. Mythological scenes on ancient pottery and cuneiform writing on Sumerian clay tablets are intentional traces that refer to other things. All written texts that survive on recording media from the time of interest are intentional traces. Intentional traces can also exist on other media, such as photographs, audio, and audio/visual recordings. A coincident trace is a property or aspect of a relic related to its production or modification that was not intended to express anything else, such as tool marks on artifacts, bone wear or fractures, and organic residues in containers.
The third subtype of vestige is semiotic vestige. A semiotic vestige consists of an expression of information that existed in the sphere of interest and survives, not in a relic from the sphere of interest, but as a reliably reproduced or reproducible copy. A copy of an ancient text produced after or outside of the sphere of interest that is judged to be authentic is a semiotic vestige. Semiotic vestiges include reproducible expressions, such as audio, video, and digital recordings that require processing by some device to be expressed as intended. Digital information that is recorded in a different format, or on different media, or output on different devices than those initially used qualifies as a semiotic vestige if the processes of storage, transmission, and reproduction support assertions that the output is authentic. It might be assumed that the absolute identity of copies and originals, including of digital information, is necessary, but that may not be essential. Even relics may suffer substantial damage, degradation, or other modifications in the course of time and remain trustworthy sources of information. In some cases, such as substances that are naturally unstable or environments that are deleterious, the negative effects of time are necessary to establish authenticity. Authentic reproduction can include bounded variability. For example, in an interactive system where users can choose output options, variability is bounded when the selection of the same options reliably produces the same output [8]. Specific criteria for the assessment of authenticity are determined by the intent of construction.
The second subtype of construction material is material about the past. It provides information generated in constructing the past, including both outputs from other constructions and interim products of a given construction. Construction material about the past can be expressed in a variety of forms, including natural language products, such as journal articles, memoirs, presentations, and catalogs; technical analyses containing information produced using data collection or analytic methods that did not exist or that were not used in the target past, such as data from electron microscopy, stress models in architecture, or natural language processing of digital text; artistic creations that reference things in the past; and various types of reproductions. While construction material about the past does not have the close connection with the sphere of interest that material from the past has, it is not necessarily inferior. A construction of the past can illuminate things in the past thanks to concepts that did not exist in the past, using techniques that did not exist in the past, or analyzing data that were not available to people in the past.
2.3. Construction Products
The intentional domain can be compared to the construction documents used in erecting buildings. The as-built result in CPT is a constructed past. Over the course of construction, the target past should evolve into the final constructed past. The evolution can be a complex process, including both discovering and correcting errors, and making positive changes to enrich the final product. The constructed past should satisfy the intent of construction and accurately represent the sphere of interest. In historical disciplines, the constructed past can take the form of a book or article, but it might be a scholarly edition of historical documents, a conference presentation, a legal filing, an exhibit, a documentary film, or a data set. Other types of constructed pasts are described in [1].
2.4. Setting the Record Straight
Prior work in CPT also identified difficulties that can arise from differences in what things mean to the constructor and what they meant to people in the past as well as differences among people in the past. CPT categorizes such difficulties under the rubric of cognitive disparity and distinguishes three subtypes: incomprehension, misapprehension, and misconstruction. Incomprehension is an inability to interpret one or more things in the construction material. Misapprehension is a failure to recognize that past meanings are different from or additional to those of the intentional arena. Misconstruction is the imposition of anachronistic or otherwise inappropriate concepts, categories, relationships, or other interpretive norms on things in the past [2].
2.5. Applications of CPT
CPT has been applied in archaeology [9], smart learning [10], and in enriching archival theory [11,12]. The remainder of this article extends CPT from a general model of the main elements that frame constructing the past to address how information is interpreted and produced in the process. The construction process interprets information from and about the past in order to produce a constructed past that satisfies the purpose of a construction process. The discussion focuses on information from the past, further developing the CPT framework so that it can serve to reduce cognitive disparity in processing information from the past in a way that recognizes and respects differences between the constructors’ understanding of things in the past and the way they were understood by people in the past. Extending the framework requires examining that nature of information and the process of informing. Section 3 describes the approach taken in this extension, one based in type theory. Section 4 uses this approach to develop a model of information and its production that can be applied both to the interpretation of information from or about the past and to the generation of the constructed past.
3. Producing and Interpreting Information
3.1. That’s Typical
The development of CPT discussed here extends it from a high level model suitable for implementation in information systems, as was done previously using UML, to formulating a typology that can cover the vast variety of subjects and approaches encompassed under the umbrella of the past. The objective of this reformulation is the extensibility to any subdomain and to arbitrary levels of specificity suitable for different intents and spheres of interest.
The typology presented here respects the objective of neutrality in CPT, in terms of what was or what happened, and without preference for any particular method of constructing a past. Thus, it is limited to generic elements applicable to any and all efforts to construct or interpret information about the past. These elements can and need to be specified at lower levels and mapped to different domains as appropriate for different constructions. Both extension and adaptation are enabled by grounding the typology in the mathematics of type theory [13].
Type theory is better suited to the objective of neutrality than alternatives such as ontology or taxonomy, because categorizing things in accordance with type theory does not in itself entail ontological or existential consequences. In type theory, the assignment of a term to a type is definitive rather than empirical or ontological. It is, nonetheless, possible to define functions on types whose outputs have ontological or existential implications or truth values appropriate to a domain.
This is not to say that constructions of the past should not use ontologies, taxonomies, epistemologies, or other ways of organizing information. In some cases, the use of such a structure may be necessary to achieve the intent of construction. The point here is that CPT should not impose anything more than a minimal schema in order to minimize constraints that could interfere with achieving the intent of construction or bias the understanding of information from or about the past.
Type theory has several advantages for CPT. A type defines a domain, the set of all possible values which objects of the type can have. Types can be defined for objects, properties, and functions. Types can be organized in hierarchies where lower level types inherit the properties of higher level ones. Type hierarchies can be articulated without positing or adhering to a single, all-encompassing scheme. Type theory allows the articulation of functions that map from inhabitants of one type to another via abstract rules, rather than ordered pairs as in set theory, including dependent types where the assignment of an object to a type depends on the value of another type; for example, the specific type of a name assigned to an entity can depend on whether the entity is a biological or juridical person. Complex types can be constructed from other types. Type theory supports the analysis of context, including both multiple simultaneous contexts and dynamic contexts [14,15,16,17].
Another important characteristic of type theory for CPT is that it supports polymorphism. A type is polymorphic if it can take different forms; for example, natural language can be expressed in writing and speech. Other types of polymorphism are the ability of a function to operate on different types or in different contexts. In terms of organizing information developed in constructing a past, type specification does not constrain or, to put it positively, can be applied in different ways of organizing data about the past, such as in relational, graph, and document models [18].
Type theory has been extensively applied to both programming languages and natural languages. This is advantageous for CPT because the application in both domains aligns types with parts of speech, enabling the enforcement of semantic conformity. Parts of speech correspond to types: nouns and pronouns to entities, adjectives and adverbs to attributes, and verbs to behaviors [19,20]. This is applicable in the analysis of textual materials in constructions of the past through the labeling of text for natural language processing [21].
The objective here is not to articulate a formal type theory for the construction of the past. Type theory has not been applied extensively outside of languages. Therefore, this article explores the options for defining types that could extend and adapt in constructing the past and in the analysis of constructed pasts. For this reason, it adopts the typology of TypeDB, an open source data management software grounded in type theory [22]. TypeDB posits three primitive types, entity, relation, and attribute, permitting a richer and wider range of possibilities for representing what existed or happened in the past than in monotonic categorizations. The basic schema offers rich possibilities. Relationships between or among any number of entities can be articulated as subtypes of the relation type, and relations can have attributes that are proper to them. This enables modeling entities with only the attributes that are essential to them and shifting relational attributes, such as membership or authorship, to relations.
In articulating the intentional domain, it can be helpful to identify the types that are critical to satisfying the intent of construction and determining whether and how well they map to things in the sphere of interest. As construction proceeds, this creates the possibility for a systematic analysis of differences between a type system articulated within an intent of construction and one discovered in the sphere of interest. Similarly, it opens the possibility that information obtained from construction material can be categorized in differing typologies corresponding to differences that existed within the sphere of interest.
Consider the type, container. A container is a material object that has the capability of containing something else for a finite time, but whether the object contains anything is irrelevant to its assignment to the container type. Conversely, saying that something has the container type does not indicate what it is materially. It could be ceramic, glass, metal, wood, paper, plastic, etc. Conversely, the essential attributes of material substances do not include their possible uses. Use is a relation type. Being an inhabitant of the container type is a specification that an object has a capability of containing. The container type is a relation that relates one object in the role of container to something else in the role of content. The properties of a type of material enable and constrain the possibilities for it to have the role of container and thus determine subtypes of container. The mapping from one type, such as container, to another, such as material, is a functional type, another type of relation in the TypeDB system.
A subtype of container that is particularly relevant to the elaboration of CPT is one that has the capability of containing semiotic content. It can be called a recording medium, and its content can be subtyped as playing the role of inscription. The inscription relates to how the content is inscribed in or on the recording medium. As with the difference between container type and material type, the inscription type describes how information is impressed on a physical medium, but it does not determine what the content signifies. For that, we have to develop a different type hierarchy that addresses how the information content relates to the inscription, which will be addressed in Section 4.
The need to distinguish how information is physically recorded from what it means is amply illustrated in situations where an agent decides to use some material thing as a recording medium even though it was not designed or previously designated for that use. Examples of this span human history, even prehistory, from millennia ago when humans painted on the surfaces of caves to the last century when artists in the Dada movement started using found objects and readymades for artistic expression [23]. Duchamp’s use of a urinal as a piece of art and Freytag-Loringhoven’s putting feathers and other detritus in a wine glass as her ‘Portrait of Marcel Duchamp’ did not result from their being artistic materials, but from the capabilities the artists saw in them for being used for their purposes. The distinction between recording medium and content is also illustrated in the different things that have been used as media for the inscription of digital information [24]. Such examples show that the medium is not the message, but that does not imply that they are independent. As with containers for physical things, the physical properties of recording media constrain what they can be used to record and how they can be used in the storage, retrieval, processing, and communication of information [25]. Physical properties can serve as parameters in constructing subtypes of recording media that embody such constraints. Doing this requires formulating rules that map from types defined for recording media to types of physical materials, that is, constructing suitable subtypes of the TypeDB relation type.
3.2. What Happened?
In constructing or interpreting information about the past, what happened over time can be as important as or even more important than what existed at some time. To address both what was and what happened, the CPT typology defines two subtypes of relation. The first subtype is a static relation, one whose definition does not include change or, to put it more abstractly, a type that has only one state [26]. The second subtype of relation is event, something that happens in time. CPT follows Luo and Soloviev in modeling event as a dependent type [27]. An object of the event type depends on the patient, or patients, affected by the event. The definition of ‘patient’ is that of linguistics. A patient is a noun or noun phrase identifying something that undergoes an action, is affected by it, or experiences a change of state [28]. Patient is an essential parameter of event.
An event can have other parameters. One important parameter, agent, defines a subtype of event, action. An action is an event in which an agent affects a transition. Agent is a role played by an entity with a capacity to act. In an action, an agent either changes what is currently the case or alters what would be the case if the agent did not act. An action has at least two parameters, agent and patient.
There can be an immense variety of types of static relations, and the characteristics of the types, type families, and hierarchies can vary tremendously. The subtypes that are relevant to constructing the past depend on what is in the sphere of interest. The same can be said for events. The focus of this article is the production and interpretation of information, both types of action. A generic model of action is presented here, and depicted in Figure 1, Event and Action, in order to provide a framework for the discussions of information and meaning that follow. Because action is a subtype of event, the event model is also provided.
Figure 1.
Event and Action. Event is typed, in (a), as a transition from a prior state to a post state in which what undergoes a transition is a patient. The type of thing that can be a patient is not specified because it is a sum type; that is, inhabitants of several different types could be patient. The event model is the basis for the action model in (b). The difference is that an action is an event caused or impacted by an agent.
Figure 1 illustrates the modeling of event and action in CPT, adapting the TypeDB icon for relation. TypeBD represents a relation as a diamond. CPT uses this icon to represent static relations, but stretches it into a regular hexagon to distinguish the event relation as well as its subtypes. The diagrams of event and action, a and b, in Figure 1, are identical except that the action model includes an agent. An event involves a change from a prior state to a post state. Their difference depends on what happens in the event. What happens depends on the patient affected by the event. Patient is depicted as a cloud labeled “?”. This is undefined—and the cloud is not a TypeDB icon—because patient is a sum type that could be any of various types depending on the situation. It might be an entity when the event is a change in a single attribute, such as a change in the temperature of a cup of tea. The patient could also be a relation, such as the location of a car on a road or a change in status of a person from job applicant to employee. The patient could also be a complex state of affairs where the change from prior to post state could involve the creation of new entities or the termination of existing ones, as in corporate mergers and dissolutions.
Figure 1b, action, adds agent to the model and names the event subtype as action. Agent is more specific than patient in the model. It is a TypeDB entity type, subtyped only by the condition that to play the role of agent, an entity must be capable of performing the type of action that takes place.
Both event and action can have subtypes determined by additional constructors. For example, both could require preconditions or environments in order to happen. Moreover, events and actions can occur in sequence and in parallel, forming processes, trends, and activities. Event and action are important in the elaboration of CPT concepts of information and meaning that follows.
4. What Does It Mean? How Does It Mean?
4.1. The Many Forms of “Information”
‘Information’ is a critical term in CPT. The literature on information is very extensive; however, surveying the literature gives the impression that the definition of information is an ill-formed problem. Information is a key concept in several disciplines, including information theory, information science, information systems, cognitive science, and knowledge management. There is no consensus about what information is either across or within disciplines, a situation that has persisted over decades [29,30,31]. That is neither surprising nor inappropriate. As Claude Shannon, the founder of information theory, said, “It is hardly to be expected that a single concept of information would satisfactorily account for the numerous possible applications of this general field” [32] (p. 105). We might expect that at least one of the available definitions would be appropriate for CPT, but none has been found. Shannon’s definition, which has been adopted in other fields, is not satisfactory because it does not address semantics or syntactics [31,32,33,34,35,36].
The difficulty in arriving at a consensus in definition is exacerbated in some cases by including desirable as well as necessary characteristics. For example, the so-called General Definition of Information (GDI) requires that it be well formed [37,38]. That is a positive trait but not a definitive one. People find informative value in things that are not well formed by ordinary standards. An egregious example is James Joyce’s Ulysses, which many people have found meaningful even though it was not well formed by the standards of written English when Joyce wrote it and it continues to baffle readers today [39,40]. Creative writing often departs from norms about forms—and also about semantics—in order to enrich the meaning it conveys. Also, ‘form’ may be seen as a property of information; however, pragmatics asserts that meaning is determined by the recipient, which entails that the meaning of something may be changed by how the recipient construes it [41]. The recipient’s norms for form may differ substantially from that of the author [2].
Truth is another positive characteristic which has been declared to be definitive, leading to the exclusion of misinformation and disinformation from the scope of information [33,42]. If information had to be truthful, one could not determine whether any assertion in science constitutes information because, if it were disproven, it would no longer be categorized as information [43,44]. Misinformation, disinformation, and ‘pseudo-information’ should be classified as subtypes of information rather than things categorically different from information. Things that people believe to be true inform their ideas and actions even if they are objectively false. Thus truth should be considered an aspect, not an essential property of information.
Some definitions include illogical conditions. In the Data, Information, Knowledge, Wisdom pyramid used in information science and knowledge management, information is defined in a variety of ways that cannot be reduced to a single formulation, but Rowley’s review of the literature found sufficient commonality to formulate a definition of ‘data’ as “discrete, objective facts or observations, which are unorganized and unprocessed and therefore have no meaning or value because of lack of context and interpretation” [45] (p. 170). This definition is nonsensical: something that has no meaning is nonsense, and something that has no meaning cannot be said to be objective or factual [46,47]. This problem is also found in the GDI, which requires that information be based on “meaningful data,” opening the question of what is meaningless data.
Another problem is the failure to differentiate information as a persistent object and informing as an action. Information theory quantifies information and describes it as a reduction of uncertainty [29,31,48,49]. Before any communication about something is received, there is complete uncertainty about it. The receipt of information about it reduces the uncertainty. But it is the process of receiving information, not the information itself, that reduces uncertainty. Hitting the return key 10 times after entering search terms in a web browser does not give the system any more information than it had after the first hit.
4.2. Information and Informing in CPT
CPT takes a holistic approach to information, defining it as a set of data associated with informative norms that enable an agent to make sense of and interact with the world. While this definition differs from those put forward in various disciplines, it reflects a common understanding of the term. Many dictionaries and glossaries use the term ‘information’ in defining data and ‘data’ in defining information. In CPT, data are a set of signs that are meaningful within a set of norms. Norms include rules, definitions, schemas, conditions, conventions, and precedents that define types of data and their possible relationships; enable and determine the mapping of instances of data to things in the material or conceptual realms; and specify how information is or could be expressed. CPT categorizes knowledge as a function type generated from information. Knowledge is information that has a truth value; i.e., it is qualified by an agent as true or false. Truth value can be factual or pragmatic. Factual truth is an assertion to the effect that X is the case. Pragmatic truth is an assertion of the form Y will produce the intended result. Both types can be binary or probabilistic. The CPT concept of information also includes dynamic aspects. Both data and norms, and therefore their relationships, can change. The CPT model of information will be elaborated in Section 4.2.2, but first, it is necessary to consider the more generic and elemental subject of meaning.
4.2.1. Meaning Making
The CPT perspective on information reflects that of the Difference That Makes a Difference (DTMD) project and others that have built on Bateson’s concepts that the smallest unit of information is a sign or idea that differentiates something from everything else; that instances of information can extend to complex combinations of signs; and that what differences are distinguished depends on agents’ capability to recognize and react to them [50,51,52]. Thus, differentiation is not in information itself, but happens by making or communicating it. Getting information that someone already has makes no difference. Learning what information people had in the past is significant. Characterizing how events and actions impacted their perceptions and conceptions opens greater possibilities.
CPT approaches the generation and interpretation of information from the semiotic conception of meaning. Semiotics is the study of how meaning is created and interpreted. It is particularly appropriate in constructing the past because it approaches how meaning is generated and evolves in different circumstances, for different agents, and in different ways without prejudicing the evaluation of such differences. Similarly to CPT, it respects diverse epistemologies. Finally, semiotics correlates meaning-making with the physical reality in which it is made, taking into account both the surroundings in which the agent exists or existed and the ability of the meaning-maker to interact with those surroundings.
The treatment of meaning- or sense-making in semiotics centers on the concept of sign, as defined by C.S. Peirce: “Something which stands to somebody for something in some respect or capacity” [53] (p. 228). Peirce’s definition and his extensive writings on semiotics are cited extensively in the literature [54,55,56,57,58]. A sign is commonly modeled as a single, triadic relation of a sign object, what the sign is about, a sign vehicle, which expresses the sign, and an interpretant, what the sign means, although there are significant variations in the nomenclature of the components in the literature [59]. A sign could be represented as a function type that takes a sign object as its argument and returns a sign vehicle as its result. The third term in the triadic model, the interpretant, can be typed as the function or rule that maps from a sign object to a sign vehicle.
However, this approach is problematic for two reasons. The first is that semiotics commonly treats sign as a static relation. Given that the definition of types and the declaration that an object is an inhabitant of a certain type do not entail ontological commitments, this issue can be resolved in a type-theoretical approach by defining both static and dynamic models. The differences would not constitute opposing views but present dependent types generated from different parameters, notably, using a temporal dimension in dynamic types and excluding it from static types. The static triadic model of sign can readily be reformulated as a relation type. The challenge is in constructing a dynamic model. This approach does not conflict with semiotics, where the dynamic character of semiosis is recognized [60]. Indeed, Lukianova and Fell declare that in Peirce’s epistemology, “The immobility of a linguistic sign is dissolved in semiosis” [61] (p. 151). Accordingly, CPT proposes a dynamic model in Figure 2, Semiosis as Action, and in its accompanying description.
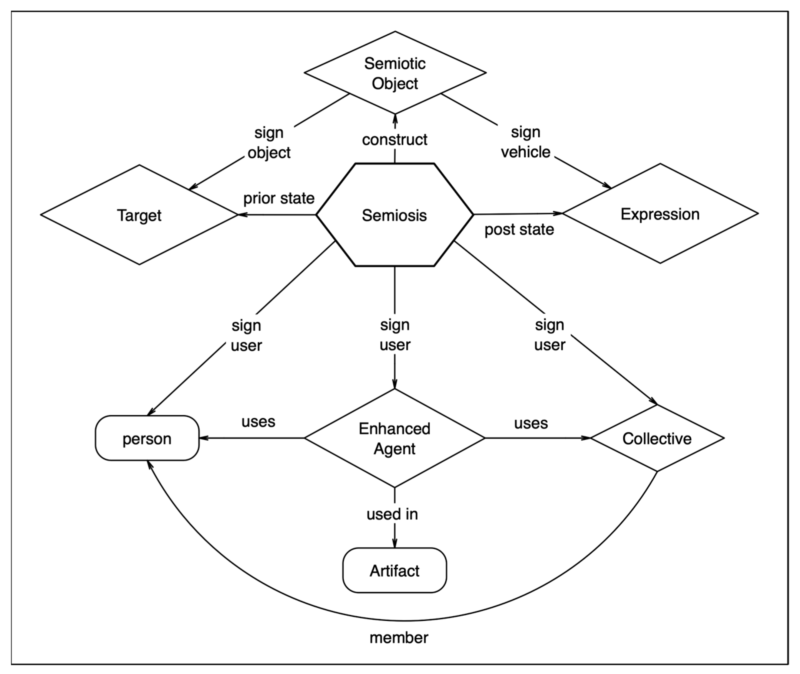
Figure 2.
Semiosis as Action. In the dynamic view, semiosis takes the place that the interpretant has in the static view. Semiosis is sense-making rather than sense made. Semiotic object takes the place of the sign as a supertype. A semiotic object is either a sign or a complex construction of signs. Like its subtype, semiotic object is the single relation of sign object, sign vehicle, and sense-making constructed in the process. Semiosis occurs through the action of a sign user. The sign user differentiates a target from all the possible objects of attention and chooses or produces the expression that represents the semiotic object.
Semiosis is a subtype of action in which the agent is a sign user and the patient is a semiotic object, with the patient role designated as ‘construct’ because it is a product type constructed from the target and expression types. A semiotic object is either a sign that represents a single object in a univocal way or a semiotic construct, a complex object, such as a novel, poem, ritual, computer program, or even a material object. A semiotic construct can refer to a variety of things, can have multiple meanings, and could be expressed in a variety of ways. This variability will be discussed in greater depth below.
CPT models semiosis as beginning with a target differentiation, a state in which a sign user focuses on something, which could be a semiotic object or something physical. The target functions as the sign object. The target is modeled as a relation because, consistent with DTMD, it differentiates among the possibilities the sign user could perceive, conceive, or remember, but Figure 2 only depicts its relation to the action of semiosis, not the domain from which it is differentiated. Semiosis could begin with something as slight as a glance or a sensation. A target could be an entity, a relation, an attribute, a set of any of these, or a complex state of affairs. In sum, a target can be anything that the sign user can differentiate selectively or constructively. It may not exist independently of the semiotic agent’s awareness of it.
The post state of semiosis is an expression. As previously mentioned, internal mental states are out of scope in constructions of the past because they are inaccessible. An expression, then, is a physically manifested sign vehicle that indicates the sense a sign user makes of the sign object. In relation to impression discussed above, an expression conveys the meaning that is embodied by impression on a recording medium.
CPT identifies three types that can function as sign users: person, collective, and enhanced agent. The subtyping of sign user is necessary because the process of semiosis varies according to the semiotic capability of the sign user. A person is a human individual. A collective is a group of persons acting in concert. If the group is an organization, such as a corporation, it may act as such, but a member or subset of members of a collective may act on its behalf. When a person acts on behalf of a collective, the differentiation, expression, and semiotic object are likely to be different than if the individual were acting in a personal capacity or as a member of another collective.
Enhanced agent is distinguished as a special type of sign user to describe situations where the use of an artifact by a person or collective results in a coherent process of producing a semiotic object that is significantly different than what could be produced without the enhancement. Enhancement can impact differentiation, expression, or the function that generates a semiotic object. Artifacts that can have a role in semiosis include observational instruments, such as microscopes, stethoscopes, theodolites, and laser scanners, that augment people’s ability to differentiate; computers that increase their ability to process, store, and retrieve information; and physical tools, such as chisels, writing instruments, and printing presses, that increase the possibilities for expressing and communicating information. Viewing semiosis in which artifacts are used through the construct of enhanced agent type provides a more coherent view of the process than would be the case if the roles of human and artifact were treated separately.
At its heart, the model presented in Figure 2 has to address the second problem confronted in construing sign and its constituents as types. This problem comes from the diversity of ways that sign and especially interpretant are described in the literature. Semiotics sometimes classifies the interpretant as a mental state or mental habit of the “somebody” in Peirce’s definition [62,63,64]. Elsewhere, the interpretant is identified as itself a sign, but this entails a logical problem because any effort to determine what a sign means is another instance of sign formation, initiating a possibly infinite progression [61,62,65]. Modeling sign as a function type where the relation between object and sign vehicle is a function avoids the problem of infinite regression in cases where the interpretant is accessible as an extra-mental expression. In this context, the interpretant-as-sign is a meta-function type whose domain is that of signs and whose codomain comprises interpretations of other signs.
Other constructions of interpretant are based on how a sign user reacts to a sign object. They include what are called emotional and energetic interpretants. An emotional interpretant is an agent’s emotional response to an object, while an energetic interpretant is an action that an agent takes in response to perceiving or encountering an object. Pierce hypothesized that semiosis could be a progression starting with an emotional response that provokes a reaction and might lead to a logical interpretation, itself a sign [54,66,67,68].
What, then, is semiosis? Consistent with the objective of neutrality, CPT does not choose among the various conceptions of sign, with one notable exception. Qualifying interpretant as a mental state or semiosis as a mental process or habit is out of scope for CPT because we do not have adequate and, in most cases, any access to past mental states. Apart from that, modeling semiosis as a function type allows variations to be represented as different subtypes. This approach serves the basic purpose of CPT because semiosis in this model readily maps to the various uses of ‘mediation’ in the social sciences [69,70,71,72]. However, the elaboration of subtypes of semiosis is left for future development.
The construct of semiosis presented here avoids the logical problem of infinite regression in sense-making that arises when the interpretant is seen as a sign. For an interpretant-sign to enter the realm of discourse, it must exist as some extra-mental expression. In that case, it could be analyzed via reverse semiosis as to how it mediated among the sign object, semiotic object, and sign vehicle it supposedly generated. That does not exclude the possibility of an unbounded chain of signs, but only asserts that if there is independent access to the interpretant-sign, it can be used to illuminate the instance of semiosis in which it shaped the process.
4.2.2. Conforming Information
The most immediate, if not the most common, form of semiotic construct available as vestige is an information object. Information object is a dependent subtype of semiotic object, one whose content is primarily information, as defined in Section 4.1. In semiotic terms, its meaning is at the symbolic level [73]. The generation of an information object is a relation constructed from the semiosis model where the process applies one or more informative norms to a data object. Given that it melds data with informative norms, the process is called ‘conforming’, i.e., forming together. The model of semiosis depicted in Figure 2 is the basis for Figure 3, The Conforming Process, but Figure 3 does not simply present conforming as a subtype of semiosis. Rather, it presents a more comprehensive and detailed, though far from exhaustive, view, depicting two levels of context in which conforming takes place.
Figure 3.
The Conforming Process. The conforming model builds on the semiosis model in Figure 2 to provide a more detailed view of what is involved in mediating between what an agent differentiates in its surroundings, a data object, and the sense the agent makes of it, an information object.
Conforming, the central hexagon, is the core process. It takes place within the context of a semiotic scaffolding. Semiotic scaffolding is a process in which a sign user uses signs and develops habits of sign usage over time [74,75].
Semiotic scaffolding is the context in which informative norms are created, modified, and applied. The outer context is that of the semiotic niche. The semiotic niche is the external environment in which a semiotic agent acts and reacts. As described by Hoffmeyer, who created the concept, “The semiotic niche includes all of the traditional ecological niche factors, but now the semiotic dimension of these factors is also strongly emphasized. The organism must distinguish relevant from irrelevant food items and threats… The semiotic niche thus comprises all the interpretive challenges that the ecological niche forces upon a species” [76] (p. 13). For humans, the semiotic niche includes and, in recent centuries, has been increasingly dominated by the social, cultural, and built environment, giving considerable weight to the idea that the niche is constructed by the interaction of agents with their environment [77,78,79]. Thus, the semiotic niche is dynamic. Things can come in or go out of an agent’s semiotic niche or play different roles at different times; moreover, the agent itself can change as it interacts with things in its niche, including changing its own semiotic capability [80,81]. Figure 3 does not include the intelligent agent role, but represents agency contextually in the semiotic scaffolding and semiotic niche.
The Conforming Process takes a data object as its input and generates an information object. Figure 3 shows data object as related to a target in the semiotic niche. There is necessarily some mediation that transforms the target into a form suitable for application of informative norms, but that would be determined within the intentional domain and so is out of scope here.
An information object is formed when an agent associates a data object with one or more informative norms. An information object may be embodied within the memory of a person or the storage subsystem of an information object. It might be expressed externally and, similar to the transformation of a target into a data object, expression might entail processing. Again, such processes are out of the scope of this article. By definition, expressions are external to the agent; therefore, they are situated in the semiotic niche. In that context, they may be shared with other members of social or cultural groups with whom the agent interacts.
The semiotic niche also contains things that can play the role of informative norms in conforming. Central among them are two elements that are specific to individual agents: the agent’s semiotic capability, an agent’s physically embodied ability to discern things in its surroundings, make sense of them, and formulate the results either internally or externally, and the agent’s memory. In living organisms, semiotic capabilities can be developed and inherited through evolution, and in more complex species, such as humans, progressively developed in individuals. Semiotic capability imposes systemic norms that generate some level of semiotic coherence in the way the agent carries out the conforming process. Coherence does not entail either complete homogeneity or the absence of conflict. As is obvious in natural languages, a word can have different denotations and connotations, and the context or the way in which a word is used can change its meaning. The possibility of variation in forming and formulating information over time entails possible inconsistency. Inconsistency and even incompatibility can be positive. They contribute to both individual learning and the advance of science. To some degree, semiotic coherence constrains the differentiation of data objects and the information objects generated from them.
In conforming, the information object can be influenced by what an agent recalls from memory in relation to the data object. Antecedents that are recalled act as norms applied as memory associations during the conforming action.
Other elements in the semiotic niche that can furnish informative norms are not entirely specific to an agent but likely shared with other agents in the niche. They include semantics, syntactics, and pragmatics, as well as recording media, styles, and rhetorical technique that offer options for formulating and expressing information objects, and also verification criteria used to determine things like truth, applicability, dependability, probability, and so on. Nevertheless, the agent’s construction of the niche may produce individual variations from the norms that the agent shares with others [82].
Each type of element determines different types of norms, and an intelligent agent specifically determines what types of norms to apply in a given instance of conforming. Specification and tailoring occur within the agent’s semiotic scaffolding. Hence, Figure 3 includes within the scaffolding relations that link the conforming process to each of the normative elements in the semiotic niche. The denotation of an information object is determined when the agent applies semantic norms. The syntactic category applies structural norms that assign an information object to a set that specifies possible formal relations with other sign vehicles. Syntactics is not limited to language but includes anything that guides the combinations and ordering of any type of information, such as a database schema or the depiction of objects in perspective paintings [83].
The agent determines pragmatic implications by applying pragmatic norms and determines the conformation status, the extent to which an agent is willing to rely on an information object as empirically true, by applying verification criteria. An agent forms expressions of information objects from the options offered by expressive norms that are acceptable to and effective in the niche with which the agent interacts.
The process of choosing which types of norms to apply to a data object can be extended and complex. For example, hearing a telephone ring tone and checking the caller’s ID, an agent might decide not to answer but to call back later. In that case, the conforming process associates two types of norms with the data object: a memory of the call and a pragmatic implication, the intention to call back. Before making the return call, the agent could rehearse different options for responding in light of prior interactions with the caller, applying memories of those interactions as antecedent norms. Hence, Figure 3 relates norms to the conforming action rather than directly to the information object, and each relation between norm and the conforming action is labelled as “may have”. Cumulatively, the applied norms coalesce when the agent determines the information object.
5. Discussion
This article describes the development of Constructed Past Theory beyond its initial articulation as a high level, abstract model of how information about the past is generated and understood. That model was articulated, using UML, in a way which would facilitate application in software that could be used to analyze and characterize constructions of the past. The development reported here extends the theory to a greater level of specificity and shifts from a computer science perspective to the more fundamental frame of type theory. It defines types particularly relevant to constructing the past, focusing on event, action, information, and meaning.
Undoubtedly, additional development is in order, notably, a more precise articulation of these four concepts and their constituents and interrelations. The articulation should support the testing and validation of the types proposed here, initially focusing on their suitability and sufficiency for the broad domain of CPT. Some work in this direction is already underway, notably, in the application of CPT in the fields of archaeology and archives. Assuming a positive outcome of that work, the next step would be the formalization of type specifications in the language of type theory.
Funding
This research received no external funding.
Data Availability Statement
Data sets generated in this research are still in progress and not yet suitable for public release.
Conflicts of Interest
The author declares no conflict of interest.
References
- Thibodeau, K. The Construction of the Past: Towards a Theory for Knowing the Past. Information 2019, 10, 332. [Google Scholar] [CrossRef]
- Thibodeau, K. Discerning Meaning and Producing Information: Semiosis in Knowing the Past. Information 2021, 12, 363. [Google Scholar] [CrossRef]
- Historical and Retrospective Studies|Harvard Forest. Available online: https://harvardforest.fas.harvard.edu/major-research-topics/major-research-topics/historical-and-retrospective-studies (accessed on 28 October 2023).
- Van Melsen, A.G. From Atomos to Atom: The History of the Concept Atom; Dover Publications: Mineola, NY, USA, 2004. [Google Scholar]
- Angelici, R. Semiotic Theory and Sacramentality in Hugh of Saint Victor; Routledge: London, UK, 2019. [Google Scholar] [CrossRef]
- Drucker, J.P. Semiotics, Scriptural Hermeneutics and Rhetoric in the Works of St. Augustine. Ph.D. Thesis, Depaul University, Chicago, IL, USA, 1998. [Google Scholar]
- Paskey, A.W.; Cisneros, A.B. Digging into Archaeology: A Brief OER Introduction to Archaeology with Activities (Paskey and Cisneros). Social Sci LibreTexts. Available online: https://socialsci.libretexts.org/Bookshelves/Anthropology/Archaeology/Digging_into_Archaeology%3A_A_Brief_OER_Introduction_to_Archaeology_with_Activities_(Paskey_and_Cisneros) (accessed on 8 October 2023).
- Duranti, L.; Thibodeau, K. The Concept of Record in Interactive, Experiential and Dynamic Environments: The View of InterPARES. Arch. Sci. 2006, 6, 13–68. [Google Scholar] [CrossRef]
- Travé Allepuz, E.; del Fresno Bernal, P.; Mauri Martí, A. Ontology-Mediated Historical Data Modeling: Theoretical and Practical Tools for an Integrated Construction of the Past. Information 2020, 11, 182. [Google Scholar] [CrossRef]
- Choksuchat, C.; Jetwanna, K.W.-N.; Saewong, S.; Rosoon, Y.; Kanghae, S. Results of Using Business Intelligence Forecasting Customer Insight of World Integrated Suvarnabhumi Education Platform. In Smart Learning for A Sustainable Society; Anutariya, C., Liu, D., Kinshuk Tlili, A., Yang, J., Chang, M., Eds.; Lecture Notes in Educational Technology; Springer Nature: Singapore, 2023; pp. 61–70. [Google Scholar] [CrossRef]
- Thibodeau, K. A Foundation for Archival Engineering. Analytics 2022, 1, 144–174. [Google Scholar] [CrossRef]
- Thibodeau, K. Let’s Get Real: Opening Archival Theory to Empirical Reality. In press 2023. [Google Scholar]
- Taylor, P. Practical Foundations of Mathematics; Cambridge University Press: Cambridge, UK, 1999. [Google Scholar]
- Kehrenberg, T. Basic Building Blocks of Dependent Type Theory. Available online: https://www.lesswrong.com/posts/ccbsYSpTcTqXwukH8/basic-building-blocks-of-dependent-type-theory (accessed on 1 December 2023).
- Macor, J. A Brief Introduction to Type Theory and the Univalence Axiom. Available online: https://math.uchicago.edu/~may/REU2015/REUPapers/Macor.pdf (accessed on 7 December 2023).
- Dapoigny, R.; Barlatier, P. Modeling Contexts with Dependent Types. Fundam. Informaticae 2010, 104, 293–327. [Google Scholar] [CrossRef]
- Thomason, R.H. Type Theoretic Foundations for Context, Part 1: Contexts as Complex Type-Theoretic Objects. In Modeling and Using Context; Bouquet, P., Benerecetti, M., Serafini, L., Brézillon, P., Castellani, F., Eds.; Lecture Notes in Computer Science; Springer: Berlin/Heidelberg, Germany, 1999; pp. 351–360. [Google Scholar] [CrossRef]
- Formal Representation of the Notion of Information. In Information and Knowledge: A Constructive Type-Theoretical Approach; Primiero, G. (Ed.) Logic, Epistemology, and the Unity of Science; Springer: Dordrecht, The Netherlands, 2008; pp. 125–163. [Google Scholar] [CrossRef]
- Ancona, D.; Bono, V.; Bravetti, M.; Campos, J.; Castagna, G.; Deniélou, P.-M.; Gay, S.J.; Gesbert, N.; Giachino, E.; Hu, R.; et al. Behavioral Types in Programming Languages. Found. Trends Program 2016, 3, 95–230. [Google Scholar] [CrossRef]
- Cooper, R. Type Theory and Semantics in Flux. In Philosophy of Linguistics; Kempson, R., Fernando, T., Asher, N., Eds.; Handbook of the Philosophy of Science; North-Holland: Amsterdam, The Netherlands, 2012; pp. 271–323. [Google Scholar] [CrossRef]
- Dobnik, S.; Cooper, R.; Larsson, S. Modelling Language, Action, and Perception in Type Theory with Records. In Constraint Solving and Language Processing; Duchier, D., Parmentier, Y., Eds.; Lecture Notes in Computer Science; Springer: Berlin/Heidelberg, Germany, 2013; pp. 70–91. [Google Scholar] [CrossRef]
- Chatzikyriakidis, S.; Cooper, R. Type Theory for Natural Language Semantics. In Oxford Research Encyclopedia of Linguistics; Oxford University Press: Oxford, UK, 2018. [Google Scholar] [CrossRef]
- Overview: TypeDB Documentation Portal. Available online: https://typedb.com/docs/typedb/2.x/overview (accessed on 10 December 2023).
- Hopkins, D. Dada and Surrealism: A Very Short Introduction; Oxford University Press: Oxford, UK, 2004. [Google Scholar] [CrossRef]
- Memory & Storage|Timeline of Computer History|Computer History Museum. Available online: https://www.computerhistory.org/timeline/memory-storage/ (accessed on 11 December 2023).
- Herweg, M. Perfective and Imperfective Aspect and the Theory of Events and States. Linguistics 1991, 29, 969–1010. [Google Scholar] [CrossRef]
- Luo, Z.; Soloviev, S. Dependent Event Types. In Logic, Language, Information, and Computation; Kennedy, J., de Queiroz, R.J.G.B., Eds.; Lecture Notes in Computer Science; Springer: Berlin/Heidelberg, Germany, 2017; pp. 216–228. [Google Scholar] [CrossRef]
- Agent and Patient. In Arguments in Syntax and Semantics; Williams, A. (Ed.) Key Topics in Syntax; Cambridge University Press: Cambridge, UK, 2015; pp. 141–162. [Google Scholar] [CrossRef]
- Denning, P.J. Can There Be a Science of Information? ACM Comput. Surv. 1995, 27, 23–25. [Google Scholar] [CrossRef]
- Logan, R.K. What Is Information?: Why Is It Relativistic and What Is Its Relationship to Materiality, Meaning and Organization. Information 2012, 3, 68–91. [Google Scholar] [CrossRef]
- Mingers, J.; Willcocks, L.P. A Review of Theories of Information Across Disciplines. In The Semiotics of Information Systems: A Research Methodology for the Digital Age; Mingers, J., Willcocks, L.P., Eds.; Technology Work and Globalization; Springer Nature: Cham, Switzerland, 2023; pp. 89–109. [Google Scholar] [CrossRef]
- Shannon, C.E. The Lattice Theory of Information. Trans. IRE Prof. Group Inf. Theory 1953, 1, 105–107. [Google Scholar] [CrossRef]
- Shannon, C.E. A Mathematical Theory of Communication. Bell Syst. Tech. J. 1948, 27, 379–423. [Google Scholar] [CrossRef]
- Deacon, T.W. Shannon—Boltzmann—Darwin: Redefining Information (Part I). Cogn. Semiot. 2007, 1, 123–148. [Google Scholar] [CrossRef]
- Haken, H.; Portugali, J. Information Adaptation: The Interplay Between Shannon Information and Semantic Information in Cognition; SpringerBriefs in Complexity; Springer International Publishing: Cham, Switzerland, 2015. [Google Scholar] [CrossRef]
- Floridi, L. Is Semantic Information Meaningful Data? Philos. Phenomenol. Res. 2005, 70, 351–370. [Google Scholar] [CrossRef]
- Sequoia-Grayson, S.; Floridi, L. Semantic Conceptions of Information. In The Stanford Encyclopedia of Philosophy; Zalta, E.N., Ed.; Metaphysics Research Lab, Stanford University: Stanford, CA, USA, 2022; Available online: https://plato.stanford.edu/archives/spr2022/entries/information-semantic/ (accessed on 11 October 2023).
- Dinneen, J.D.; Brauner, C. Practical and Philosophical Considerations for Defining Information as Well-Formed, Meaningful Data in the Information Sciences. Libr. Trends 2015, 63, 378–400. [Google Scholar] [CrossRef]
- Conley, T. Joyces Mistakes: Problems of Intention, Irony, and Interpretation. In Joyces Mistakes; University of Toronto Press: Toronto, ON, Canada, 2003. [Google Scholar] [CrossRef]
- Gass, J. Joyce’s Modernist Allegory: Ulysses and the History of the Novel. In Choice Reviews Online; Univ of South Carolina Press: Columbia, SC, USA, 2001; Volume 39, pp. 39–0808. [Google Scholar] [CrossRef]
- Gomes, A.; Gudwin, R.; Queiroz, J. Meaningful Agents: A Semiotic Approach. In Proceedings of the 2005 International Conference on Integration of Knowledge Intensive Multi-Agent Systems, Waltham, MA, USA, 18–21 April 2005; pp. 399–404. [Google Scholar] [CrossRef]
- Thalheim, B. The Pragmatic Notion of Information. Ann. Univ. Sci. Budapest. Sect. Comp. 2014, 43, 69–87. [Google Scholar]
- Oreskes, N.; Shrader-Frechette, K.; Belitz, K. Verification, Validation, and Confirmation of Numerical Models in the Earth Sciences. Science 1994, 263, 641–646. [Google Scholar] [CrossRef]
- Mingers, J.; Standing, C. What Is Information? Toward a Theory of Information as Objective and Veridical. J. Inf. Technol. 2018, 33, 85–104. [Google Scholar] [CrossRef]
- Rowley, J. The Wisdom Hierarchy: Representations of the DIKW Hierarchy. J. Inf. Sci. 2007, 33, 163–180. [Google Scholar] [CrossRef]
- Frické, M. The Knowledge Pyramid: The DIKW Hierarchy. Knowl. Organ. 2019, 46, 33–46. [Google Scholar] [CrossRef]
- Williams, D. Models, Metaphors and Symbols for Information and Knowledge Systems. J. Entrep. Manag. Innov. 2014, 10, 79–107. Available online: https://wp.jemi.edu.pl/vol-10-issue-1-2014/models-metaphors-and-symbols-for-information-and-knowledge-systems (accessed on 7 December 2023). [CrossRef] [PubMed]
- Webler, F.; Andersen, M. Measurement in the Age of Information. Information 2022, 13, 111. [Google Scholar] [CrossRef]
- Dickins, T.E. Data and Context. Biosemiotics 2021, 14, 633–642. [Google Scholar] [CrossRef]
- Chapman, D.; Ramage, M.; Bawden, D. When “The Difference That Makes a Difference” Makes a Difference: A Bottom-Up Approach to the Study of Information. Information 2021, 12, 77. [Google Scholar] [CrossRef]
- Bateson, G. Steps to An Ecology of Mind: Collected Essays in Anthropology, Psychiatry, Evolution, and Epistemology; Jason Aronson: Lanham, MD, USA, 1972; 545. [Google Scholar]
- Barbieri, M. Introduction to Biosemiotics: The New Biological Synthesis; Springer Science & Business Media: Dordrecht, The Netherlands, 2007; Available online: https://link-springer-com.dml.regis.edu/book/10.1007/1-4020-4814-9 (accessed on 7 December 2022).
- Peirce, C.S. Collected Papers of Charles Sanders Peirce, Volumes I and II: Principles of Philosophy and Elements of Logic; Hartshorne, C., Weiss, P., Eds.; Belknap Press: Cambridge, MA, USA, 1932. [Google Scholar]
- Camargo, E.; Gudwin, R. Using Peircean Semiotics as the Grounding of Cognition. Proceedings 2022, 81, 135. [Google Scholar] [CrossRef]
- Atkin, A. Peirce, Charles Sanders: Pragmatism|Internet Encyclopedia of Philosophy. Available online: https://iep.utm.edu/peircepr/ (accessed on 7 December 2023).
- Hulswit, M. Peirce on Causality and Causation. The Commens Encyclopedia: The Digital Encyclopedia of Peirce Studies. Available online: http://www.digitalpeirce.fee.unicamp.br/p-cauhul.htm (accessed on 13 February 2023).
- Kilstrup, M. Naturalizing Semiotics: The Triadic Sign of Charles Sanders Peirce as a Systems Property. Prog. Biophys. Mol. Biol. 2015, 119, 563–575. [Google Scholar] [CrossRef]
- Alzamora, G.C.; Gambarato, R.R. Peircean Semiotics and Transmedia Dynamics: Communicational Potentiality of the Model of Semiosis. Ocula: Occhio Semiotico sui Media/Semiotic Eye on Media 2014, No. 15. Available online: https://urn.kb.se/resolve?urn=urn:nbn:se:hj:diva-39288 (accessed on 11 September 2023).
- Cobley, P. The Routledge Companion to Semiotics and Linguistics; Routledge: London, UK, 2005; Available online: https://www.taylorfrancis.com/books/edit/10.4324/9780203996089/routledge-companion-semiotics-linguistics-paul-cobley (accessed on 8 April 2023).
- Sáenz-Ludlow, A. Signs and the Process of Interpretation: Sign as an Object and as a Process. Stud. Philos. Educ. 2007, 26, 205–223. [Google Scholar] [CrossRef]
- Lukianova, N.; Fell, E. Beyond Meaning: Peirce’s Interpretant as a Meta-Semiotic Condition for Communication. Essachess J. Commun. Stud. 2015. Available online: https://www.semanticscholar.org/paper/Beyond-meaning%3A-Peirce%E2%80%99s-interpretant-as-a-for-Lukianova-Fell/9851a15c752156e9da472d3a82e986160f6ea485 (accessed on 25 April 2023).
- Dennett, D.C. Quining Qualia; Goldman, A.I., Ed.; The MIT Press: Cambridge, MA, USA, 1993. [Google Scholar] [CrossRef]
- Sharov, A.; Tønnessen, M. Semiosis. In Semiotic Agency: Science beyond Mechanism; Biosemiotics; Springer International Publishing: Cham, Switzerland, 2021; Volume 25, pp. 189–224. [Google Scholar] [CrossRef]
- Bergman, M. Beyond Explication: Meaning and Habit-Change in Peirce’s Pragmatism. In Consensus on Peirce’s Concept of Habit: Before and Beyond Consciousness; West, D.E., Anderson, M., Eds.; Studies in Applied Philosophy, Epistemology and Rational Ethics; Springer International Publishing: Cham, Switzerland, 2016; pp. 171–197. [Google Scholar] [CrossRef]
- De Morentin, J.M. Semiotics of the Edges. Notes on Semiotic Methodology. Winchkler, G., Ed.; 2011. Available online: http://semioticmethodology.com/Edges.pdf (accessed on 13 December 2023).
- Smith, S. What We Meant by That Was “Let’s Do This” The Interpretive Metatext as Pending Account; Actes Sémiotiques: Limoges, France, 2022; No. 126; Available online: https://www.unilim.fr/actes-semiotiques/7451 (accessed on 18 July 2023).
- Kockelman, P. The Semiotic Stance. Semiotica 2005, 2005, 233–304. [Google Scholar] [CrossRef]
- Collier, J. Signs Without Minds. In Peirce and Biosemiotics: A Guess at the Riddle of Life; Romanini, V., Fernández, E., Eds.; Biosemiotics; Springer: Dordrecht, The Netherlands, 2014; pp. 183–197. [Google Scholar] [CrossRef]
- Semiotic Mediation: Sociocultural and Psychological Perspectives; Mertz, E.; Parmentier, R.J. (Eds.) Academic Press: Orlando, FL, USA, 1985. [Google Scholar]
- Valsiner, J. Scaffolding within the Structure of Dialogical Self: Hierarchical Dynamics of Semiotic Mediation. New Ideas Psychol. 2005, 23, 197–206. [Google Scholar] [CrossRef]
- Hasan, R. The Concept of Semiotic Mediation: Perspectives from Bernstein’s Sociology. In Vygotsky and Sociology; Daniels, H., Ed.; Routledge: London, UK, 2012; pp. 80–92. [Google Scholar]
- Ma, J. The Synergy of Peirce and Vygotsky as an Analytical Approach to the Multimodality of Semiotic Mediation. Mind Cult. Act. 2014, 21, 374–389. [Google Scholar] [CrossRef]
- Deacon, T.W. The Symbolic Species: The Co-Evolution of Language and the Brain; WW Norton & Company: New York, NY, USA, 1997. [Google Scholar]
- Hoffmeyer, J. Introduction: Semiotic Scaffolding. Biosemiotics 2015, 8, 153–158. [Google Scholar] [CrossRef]
- Deely, J. Building a Scaffold: Semiosis in Nature and Culture. Biosemiotics 2015, 8, 341–360. [Google Scholar] [CrossRef]
- Hoffmeyer, J. The Semiotic Niche. J. Mediterr. Ecol. 2008, 9, 5–30. Available online: http://www.jmecology.com/wp-content/uploads/2014/03/5-30-Hoffmeyer.pdf (accessed on 31 October 2023).
- Hoffmeyer, J. Semiotic Scaffolding: A Unitary Principle Gluing Life and Culture Together. Green Lett. 2015, 19, 243–254. [Google Scholar] [CrossRef]
- Atã, P.; Queiroz, J. Semiosis Is Cognitive Niche Construction. Semiotica 2019, 2019, 3–16. [Google Scholar] [CrossRef]
- Magnani, L. Semiotic Brains Build Cognitive Niches. Biosemiotics 2021, 14, 41–48. [Google Scholar] [CrossRef]
- Queiroz, J.; El-Hani, C.N. Semiosis as an Emergent Process. Transactions of the Charles S. Peirce Soc. A Q. J. Am. Philos. 2006, 42, 78–116. [Google Scholar] [CrossRef]
- Stutz, A.J. Embodied Niche Construction in the Hominin Lineage: Semiotic Structure and Sustained Attention in Human Embodied Cognition. Front. Psychol. 2014, 5, 834. Available online: https://www.frontiersin.org/articles/10.3389/fpsyg.2014.00834 (accessed on 3 September 2023). [CrossRef]
- Favareau, D.F. Creation of the Relevant next: How Living Systems Capture the Power of the Adjacent Possible through Sign Use. Prog. Biophys. Mol. Biol. 2015, 119, 588–601. [Google Scholar] [CrossRef]
- Cariani, P. Towards an Evolutionary Semiotics: The Emergence of New Sign-Functions in Organisms and Devices. In Evolutionary Systems: Biological and Epistemological Perspectives on Selection and Self-Organization; van de Vijver, G., Salthe, S.N., Delpos, M., Eds.; Springer: Dordrecht, The Netherlands, 1998; pp. 359–376. [Google Scholar] [CrossRef]
Disclaimer/Publisher’s Note: The statements, opinions and data contained in all publications are solely those of the individual author(s) and contributor(s) and not of MDPI and/or the editor(s). MDPI and/or the editor(s) disclaim responsibility for any injury to people or property resulting from any ideas, methods, instructions or products referred to in the content. |
© 2023 by the author. Licensee MDPI, Basel, Switzerland. This article is an open access article distributed under the terms and conditions of the Creative Commons Attribution (CC BY) license (https://creativecommons.org/licenses/by/4.0/).


