Dynamic Semiosis: Meaning, Informing, and Conforming in Constructing the Past
Abstract
:1. Introduction
2. State of the Art of Constructed Past Theory
2.1. Construction Preliminaries
2.2. Construction Materials
2.3. Construction Products
2.4. Setting the Record Straight
2.5. Applications of CPT
3. Producing and Interpreting Information
3.1. That’s Typical
3.2. What Happened?
4. What Does It Mean? How Does It Mean?
4.1. The Many Forms of “Information”
4.2. Information and Informing in CPT
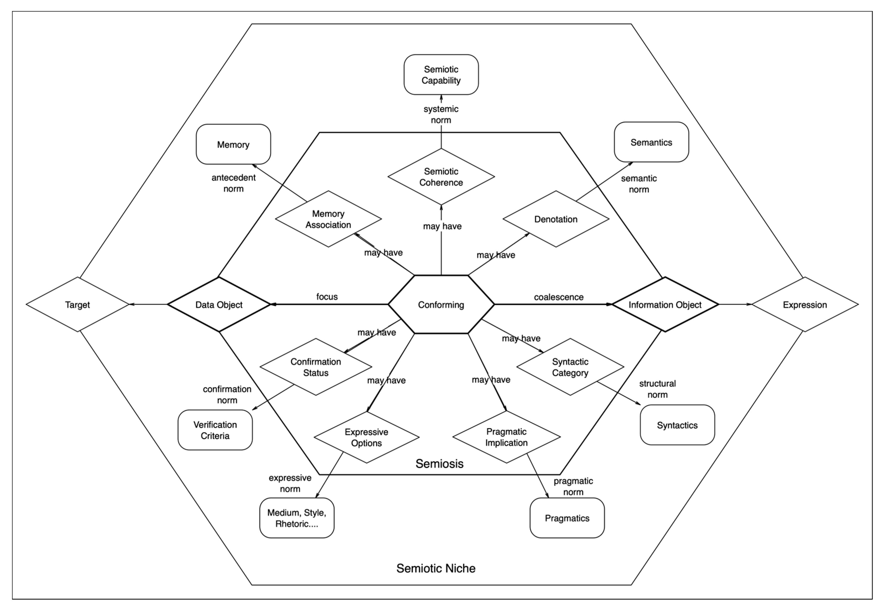
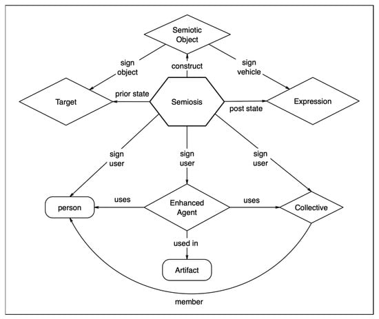
4.2.1. Meaning Making
4.2.2. Conforming Information
5. Discussion
Funding
Data Availability Statement
Conflicts of Interest
References
- Thibodeau, K. The Construction of the Past: Towards a Theory for Knowing the Past. Information 2019, 10, 332. [Google Scholar] [CrossRef]
- Thibodeau, K. Discerning Meaning and Producing Information: Semiosis in Knowing the Past. Information 2021, 12, 363. [Google Scholar] [CrossRef]
- Historical and Retrospective Studies|Harvard Forest. Available online: https://harvardforest.fas.harvard.edu/major-research-topics/major-research-topics/historical-and-retrospective-studies (accessed on 28 October 2023).
- Van Melsen, A.G. From Atomos to Atom: The History of the Concept Atom; Dover Publications: Mineola, NY, USA, 2004. [Google Scholar]
- Angelici, R. Semiotic Theory and Sacramentality in Hugh of Saint Victor; Routledge: London, UK, 2019. [Google Scholar] [CrossRef]
- Drucker, J.P. Semiotics, Scriptural Hermeneutics and Rhetoric in the Works of St. Augustine. Ph.D. Thesis, Depaul University, Chicago, IL, USA, 1998. [Google Scholar]
- Paskey, A.W.; Cisneros, A.B. Digging into Archaeology: A Brief OER Introduction to Archaeology with Activities (Paskey and Cisneros). Social Sci LibreTexts. Available online: https://socialsci.libretexts.org/Bookshelves/Anthropology/Archaeology/Digging_into_Archaeology%3A_A_Brief_OER_Introduction_to_Archaeology_with_Activities_(Paskey_and_Cisneros) (accessed on 8 October 2023).
- Duranti, L.; Thibodeau, K. The Concept of Record in Interactive, Experiential and Dynamic Environments: The View of InterPARES. Arch. Sci. 2006, 6, 13–68. [Google Scholar] [CrossRef]
- Travé Allepuz, E.; del Fresno Bernal, P.; Mauri Martí, A. Ontology-Mediated Historical Data Modeling: Theoretical and Practical Tools for an Integrated Construction of the Past. Information 2020, 11, 182. [Google Scholar] [CrossRef]
- Choksuchat, C.; Jetwanna, K.W.-N.; Saewong, S.; Rosoon, Y.; Kanghae, S. Results of Using Business Intelligence Forecasting Customer Insight of World Integrated Suvarnabhumi Education Platform. In Smart Learning for A Sustainable Society; Anutariya, C., Liu, D., Kinshuk Tlili, A., Yang, J., Chang, M., Eds.; Lecture Notes in Educational Technology; Springer Nature: Singapore, 2023; pp. 61–70. [Google Scholar] [CrossRef]
- Thibodeau, K. A Foundation for Archival Engineering. Analytics 2022, 1, 144–174. [Google Scholar] [CrossRef]
- Thibodeau, K. Let’s Get Real: Opening Archival Theory to Empirical Reality. In press 2023. [Google Scholar]
- Taylor, P. Practical Foundations of Mathematics; Cambridge University Press: Cambridge, UK, 1999. [Google Scholar]
- Kehrenberg, T. Basic Building Blocks of Dependent Type Theory. Available online: https://www.lesswrong.com/posts/ccbsYSpTcTqXwukH8/basic-building-blocks-of-dependent-type-theory (accessed on 1 December 2023).
- Macor, J. A Brief Introduction to Type Theory and the Univalence Axiom. Available online: https://math.uchicago.edu/~may/REU2015/REUPapers/Macor.pdf (accessed on 7 December 2023).
- Dapoigny, R.; Barlatier, P. Modeling Contexts with Dependent Types. Fundam. Informaticae 2010, 104, 293–327. [Google Scholar] [CrossRef]
- Thomason, R.H. Type Theoretic Foundations for Context, Part 1: Contexts as Complex Type-Theoretic Objects. In Modeling and Using Context; Bouquet, P., Benerecetti, M., Serafini, L., Brézillon, P., Castellani, F., Eds.; Lecture Notes in Computer Science; Springer: Berlin/Heidelberg, Germany, 1999; pp. 351–360. [Google Scholar] [CrossRef]
- Formal Representation of the Notion of Information. In Information and Knowledge: A Constructive Type-Theoretical Approach; Primiero, G. (Ed.) Logic, Epistemology, and the Unity of Science; Springer: Dordrecht, The Netherlands, 2008; pp. 125–163. [Google Scholar] [CrossRef]
- Ancona, D.; Bono, V.; Bravetti, M.; Campos, J.; Castagna, G.; Deniélou, P.-M.; Gay, S.J.; Gesbert, N.; Giachino, E.; Hu, R.; et al. Behavioral Types in Programming Languages. Found. Trends Program 2016, 3, 95–230. [Google Scholar] [CrossRef]
- Cooper, R. Type Theory and Semantics in Flux. In Philosophy of Linguistics; Kempson, R., Fernando, T., Asher, N., Eds.; Handbook of the Philosophy of Science; North-Holland: Amsterdam, The Netherlands, 2012; pp. 271–323. [Google Scholar] [CrossRef]
- Dobnik, S.; Cooper, R.; Larsson, S. Modelling Language, Action, and Perception in Type Theory with Records. In Constraint Solving and Language Processing; Duchier, D., Parmentier, Y., Eds.; Lecture Notes in Computer Science; Springer: Berlin/Heidelberg, Germany, 2013; pp. 70–91. [Google Scholar] [CrossRef]
- Chatzikyriakidis, S.; Cooper, R. Type Theory for Natural Language Semantics. In Oxford Research Encyclopedia of Linguistics; Oxford University Press: Oxford, UK, 2018. [Google Scholar] [CrossRef]
- Overview: TypeDB Documentation Portal. Available online: https://typedb.com/docs/typedb/2.x/overview (accessed on 10 December 2023).
- Hopkins, D. Dada and Surrealism: A Very Short Introduction; Oxford University Press: Oxford, UK, 2004. [Google Scholar] [CrossRef]
- Memory & Storage|Timeline of Computer History|Computer History Museum. Available online: https://www.computerhistory.org/timeline/memory-storage/ (accessed on 11 December 2023).
- Herweg, M. Perfective and Imperfective Aspect and the Theory of Events and States. Linguistics 1991, 29, 969–1010. [Google Scholar] [CrossRef]
- Luo, Z.; Soloviev, S. Dependent Event Types. In Logic, Language, Information, and Computation; Kennedy, J., de Queiroz, R.J.G.B., Eds.; Lecture Notes in Computer Science; Springer: Berlin/Heidelberg, Germany, 2017; pp. 216–228. [Google Scholar] [CrossRef]
- Agent and Patient. In Arguments in Syntax and Semantics; Williams, A. (Ed.) Key Topics in Syntax; Cambridge University Press: Cambridge, UK, 2015; pp. 141–162. [Google Scholar] [CrossRef]
- Denning, P.J. Can There Be a Science of Information? ACM Comput. Surv. 1995, 27, 23–25. [Google Scholar] [CrossRef]
- Logan, R.K. What Is Information?: Why Is It Relativistic and What Is Its Relationship to Materiality, Meaning and Organization. Information 2012, 3, 68–91. [Google Scholar] [CrossRef]
- Mingers, J.; Willcocks, L.P. A Review of Theories of Information Across Disciplines. In The Semiotics of Information Systems: A Research Methodology for the Digital Age; Mingers, J., Willcocks, L.P., Eds.; Technology Work and Globalization; Springer Nature: Cham, Switzerland, 2023; pp. 89–109. [Google Scholar] [CrossRef]
- Shannon, C.E. The Lattice Theory of Information. Trans. IRE Prof. Group Inf. Theory 1953, 1, 105–107. [Google Scholar] [CrossRef]
- Shannon, C.E. A Mathematical Theory of Communication. Bell Syst. Tech. J. 1948, 27, 379–423. [Google Scholar] [CrossRef]
- Deacon, T.W. Shannon—Boltzmann—Darwin: Redefining Information (Part I). Cogn. Semiot. 2007, 1, 123–148. [Google Scholar] [CrossRef]
- Haken, H.; Portugali, J. Information Adaptation: The Interplay Between Shannon Information and Semantic Information in Cognition; SpringerBriefs in Complexity; Springer International Publishing: Cham, Switzerland, 2015. [Google Scholar] [CrossRef]
- Floridi, L. Is Semantic Information Meaningful Data? Philos. Phenomenol. Res. 2005, 70, 351–370. [Google Scholar] [CrossRef]
- Sequoia-Grayson, S.; Floridi, L. Semantic Conceptions of Information. In The Stanford Encyclopedia of Philosophy; Zalta, E.N., Ed.; Metaphysics Research Lab, Stanford University: Stanford, CA, USA, 2022; Available online: https://plato.stanford.edu/archives/spr2022/entries/information-semantic/ (accessed on 11 October 2023).
- Dinneen, J.D.; Brauner, C. Practical and Philosophical Considerations for Defining Information as Well-Formed, Meaningful Data in the Information Sciences. Libr. Trends 2015, 63, 378–400. [Google Scholar] [CrossRef]
- Conley, T. Joyces Mistakes: Problems of Intention, Irony, and Interpretation. In Joyces Mistakes; University of Toronto Press: Toronto, ON, Canada, 2003. [Google Scholar] [CrossRef]
- Gass, J. Joyce’s Modernist Allegory: Ulysses and the History of the Novel. In Choice Reviews Online; Univ of South Carolina Press: Columbia, SC, USA, 2001; Volume 39, pp. 39–0808. [Google Scholar] [CrossRef]
- Gomes, A.; Gudwin, R.; Queiroz, J. Meaningful Agents: A Semiotic Approach. In Proceedings of the 2005 International Conference on Integration of Knowledge Intensive Multi-Agent Systems, Waltham, MA, USA, 18–21 April 2005; pp. 399–404. [Google Scholar] [CrossRef]
- Thalheim, B. The Pragmatic Notion of Information. Ann. Univ. Sci. Budapest. Sect. Comp. 2014, 43, 69–87. [Google Scholar]
- Oreskes, N.; Shrader-Frechette, K.; Belitz, K. Verification, Validation, and Confirmation of Numerical Models in the Earth Sciences. Science 1994, 263, 641–646. [Google Scholar] [CrossRef]
- Mingers, J.; Standing, C. What Is Information? Toward a Theory of Information as Objective and Veridical. J. Inf. Technol. 2018, 33, 85–104. [Google Scholar] [CrossRef]
- Rowley, J. The Wisdom Hierarchy: Representations of the DIKW Hierarchy. J. Inf. Sci. 2007, 33, 163–180. [Google Scholar] [CrossRef]
- Frické, M. The Knowledge Pyramid: The DIKW Hierarchy. Knowl. Organ. 2019, 46, 33–46. [Google Scholar] [CrossRef]
- Williams, D. Models, Metaphors and Symbols for Information and Knowledge Systems. J. Entrep. Manag. Innov. 2014, 10, 79–107. Available online: https://wp.jemi.edu.pl/vol-10-issue-1-2014/models-metaphors-and-symbols-for-information-and-knowledge-systems (accessed on 7 December 2023). [CrossRef] [PubMed]
- Webler, F.; Andersen, M. Measurement in the Age of Information. Information 2022, 13, 111. [Google Scholar] [CrossRef]
- Dickins, T.E. Data and Context. Biosemiotics 2021, 14, 633–642. [Google Scholar] [CrossRef]
- Chapman, D.; Ramage, M.; Bawden, D. When “The Difference That Makes a Difference” Makes a Difference: A Bottom-Up Approach to the Study of Information. Information 2021, 12, 77. [Google Scholar] [CrossRef]
- Bateson, G. Steps to An Ecology of Mind: Collected Essays in Anthropology, Psychiatry, Evolution, and Epistemology; Jason Aronson: Lanham, MD, USA, 1972; 545. [Google Scholar]
- Barbieri, M. Introduction to Biosemiotics: The New Biological Synthesis; Springer Science & Business Media: Dordrecht, The Netherlands, 2007; Available online: https://link-springer-com.dml.regis.edu/book/10.1007/1-4020-4814-9 (accessed on 7 December 2022).
- Peirce, C.S. Collected Papers of Charles Sanders Peirce, Volumes I and II: Principles of Philosophy and Elements of Logic; Hartshorne, C., Weiss, P., Eds.; Belknap Press: Cambridge, MA, USA, 1932. [Google Scholar]
- Camargo, E.; Gudwin, R. Using Peircean Semiotics as the Grounding of Cognition. Proceedings 2022, 81, 135. [Google Scholar] [CrossRef]
- Atkin, A. Peirce, Charles Sanders: Pragmatism|Internet Encyclopedia of Philosophy. Available online: https://iep.utm.edu/peircepr/ (accessed on 7 December 2023).
- Hulswit, M. Peirce on Causality and Causation. The Commens Encyclopedia: The Digital Encyclopedia of Peirce Studies. Available online: http://www.digitalpeirce.fee.unicamp.br/p-cauhul.htm (accessed on 13 February 2023).
- Kilstrup, M. Naturalizing Semiotics: The Triadic Sign of Charles Sanders Peirce as a Systems Property. Prog. Biophys. Mol. Biol. 2015, 119, 563–575. [Google Scholar] [CrossRef]
- Alzamora, G.C.; Gambarato, R.R. Peircean Semiotics and Transmedia Dynamics: Communicational Potentiality of the Model of Semiosis. Ocula: Occhio Semiotico sui Media/Semiotic Eye on Media 2014, No. 15. Available online: https://urn.kb.se/resolve?urn=urn:nbn:se:hj:diva-39288 (accessed on 11 September 2023).
- Cobley, P. The Routledge Companion to Semiotics and Linguistics; Routledge: London, UK, 2005; Available online: https://www.taylorfrancis.com/books/edit/10.4324/9780203996089/routledge-companion-semiotics-linguistics-paul-cobley (accessed on 8 April 2023).
- Sáenz-Ludlow, A. Signs and the Process of Interpretation: Sign as an Object and as a Process. Stud. Philos. Educ. 2007, 26, 205–223. [Google Scholar] [CrossRef]
- Lukianova, N.; Fell, E. Beyond Meaning: Peirce’s Interpretant as a Meta-Semiotic Condition for Communication. Essachess J. Commun. Stud. 2015. Available online: https://www.semanticscholar.org/paper/Beyond-meaning%3A-Peirce%E2%80%99s-interpretant-as-a-for-Lukianova-Fell/9851a15c752156e9da472d3a82e986160f6ea485 (accessed on 25 April 2023).
- Dennett, D.C. Quining Qualia; Goldman, A.I., Ed.; The MIT Press: Cambridge, MA, USA, 1993. [Google Scholar] [CrossRef]
- Sharov, A.; Tønnessen, M. Semiosis. In Semiotic Agency: Science beyond Mechanism; Biosemiotics; Springer International Publishing: Cham, Switzerland, 2021; Volume 25, pp. 189–224. [Google Scholar] [CrossRef]
- Bergman, M. Beyond Explication: Meaning and Habit-Change in Peirce’s Pragmatism. In Consensus on Peirce’s Concept of Habit: Before and Beyond Consciousness; West, D.E., Anderson, M., Eds.; Studies in Applied Philosophy, Epistemology and Rational Ethics; Springer International Publishing: Cham, Switzerland, 2016; pp. 171–197. [Google Scholar] [CrossRef]
- De Morentin, J.M. Semiotics of the Edges. Notes on Semiotic Methodology. Winchkler, G., Ed.; 2011. Available online: http://semioticmethodology.com/Edges.pdf (accessed on 13 December 2023).
- Smith, S. What We Meant by That Was “Let’s Do This” The Interpretive Metatext as Pending Account; Actes Sémiotiques: Limoges, France, 2022; No. 126; Available online: https://www.unilim.fr/actes-semiotiques/7451 (accessed on 18 July 2023).
- Kockelman, P. The Semiotic Stance. Semiotica 2005, 2005, 233–304. [Google Scholar] [CrossRef]
- Collier, J. Signs Without Minds. In Peirce and Biosemiotics: A Guess at the Riddle of Life; Romanini, V., Fernández, E., Eds.; Biosemiotics; Springer: Dordrecht, The Netherlands, 2014; pp. 183–197. [Google Scholar] [CrossRef]
- Semiotic Mediation: Sociocultural and Psychological Perspectives; Mertz, E.; Parmentier, R.J. (Eds.) Academic Press: Orlando, FL, USA, 1985. [Google Scholar]
- Valsiner, J. Scaffolding within the Structure of Dialogical Self: Hierarchical Dynamics of Semiotic Mediation. New Ideas Psychol. 2005, 23, 197–206. [Google Scholar] [CrossRef]
- Hasan, R. The Concept of Semiotic Mediation: Perspectives from Bernstein’s Sociology. In Vygotsky and Sociology; Daniels, H., Ed.; Routledge: London, UK, 2012; pp. 80–92. [Google Scholar]
- Ma, J. The Synergy of Peirce and Vygotsky as an Analytical Approach to the Multimodality of Semiotic Mediation. Mind Cult. Act. 2014, 21, 374–389. [Google Scholar] [CrossRef]
- Deacon, T.W. The Symbolic Species: The Co-Evolution of Language and the Brain; WW Norton & Company: New York, NY, USA, 1997. [Google Scholar]
- Hoffmeyer, J. Introduction: Semiotic Scaffolding. Biosemiotics 2015, 8, 153–158. [Google Scholar] [CrossRef]
- Deely, J. Building a Scaffold: Semiosis in Nature and Culture. Biosemiotics 2015, 8, 341–360. [Google Scholar] [CrossRef]
- Hoffmeyer, J. The Semiotic Niche. J. Mediterr. Ecol. 2008, 9, 5–30. Available online: http://www.jmecology.com/wp-content/uploads/2014/03/5-30-Hoffmeyer.pdf (accessed on 31 October 2023).
- Hoffmeyer, J. Semiotic Scaffolding: A Unitary Principle Gluing Life and Culture Together. Green Lett. 2015, 19, 243–254. [Google Scholar] [CrossRef]
- Atã, P.; Queiroz, J. Semiosis Is Cognitive Niche Construction. Semiotica 2019, 2019, 3–16. [Google Scholar] [CrossRef]
- Magnani, L. Semiotic Brains Build Cognitive Niches. Biosemiotics 2021, 14, 41–48. [Google Scholar] [CrossRef]
- Queiroz, J.; El-Hani, C.N. Semiosis as an Emergent Process. Transactions of the Charles S. Peirce Soc. A Q. J. Am. Philos. 2006, 42, 78–116. [Google Scholar] [CrossRef]
- Stutz, A.J. Embodied Niche Construction in the Hominin Lineage: Semiotic Structure and Sustained Attention in Human Embodied Cognition. Front. Psychol. 2014, 5, 834. Available online: https://www.frontiersin.org/articles/10.3389/fpsyg.2014.00834 (accessed on 3 September 2023). [CrossRef]
- Favareau, D.F. Creation of the Relevant next: How Living Systems Capture the Power of the Adjacent Possible through Sign Use. Prog. Biophys. Mol. Biol. 2015, 119, 588–601. [Google Scholar] [CrossRef]
- Cariani, P. Towards an Evolutionary Semiotics: The Emergence of New Sign-Functions in Organisms and Devices. In Evolutionary Systems: Biological and Epistemological Perspectives on Selection and Self-Organization; van de Vijver, G., Salthe, S.N., Delpos, M., Eds.; Springer: Dordrecht, The Netherlands, 1998; pp. 359–376. [Google Scholar] [CrossRef]



Disclaimer/Publisher’s Note: The statements, opinions and data contained in all publications are solely those of the individual author(s) and contributor(s) and not of MDPI and/or the editor(s). MDPI and/or the editor(s) disclaim responsibility for any injury to people or property resulting from any ideas, methods, instructions or products referred to in the content. |
© 2023 by the author. Licensee MDPI, Basel, Switzerland. This article is an open access article distributed under the terms and conditions of the Creative Commons Attribution (CC BY) license (https://creativecommons.org/licenses/by/4.0/).
Share and Cite
Thibodeau, K. Dynamic Semiosis: Meaning, Informing, and Conforming in Constructing the Past. Information 2024, 15, 13. https://doi.org/10.3390/info15010013
Thibodeau K. Dynamic Semiosis: Meaning, Informing, and Conforming in Constructing the Past. Information. 2024; 15(1):13. https://doi.org/10.3390/info15010013
Chicago/Turabian StyleThibodeau, Kenneth. 2024. "Dynamic Semiosis: Meaning, Informing, and Conforming in Constructing the Past" Information 15, no. 1: 13. https://doi.org/10.3390/info15010013
APA StyleThibodeau, K. (2024). Dynamic Semiosis: Meaning, Informing, and Conforming in Constructing the Past. Information, 15(1), 13. https://doi.org/10.3390/info15010013
