Do Preventive Programs Reduce the Need for New Sedations for the Treatment of Oral Pathologies in Healthy and Special Health Care Needs Children?
Abstract
1. Introduction
- To analyze the need for reinterventions with deep sedation to treat oral pathologies in a population of healthy children and SHCNs who followed a preventive program consisting of a three-month check-up with plaque control, fluoride application, diet control, recall of hygiene techniques, motivational interviewing and control of fear of the dentist.
- To study the influence of parental motivation and child collaboration on the need for reinterventions under deep sedation.
2. Materials and Methods
- (I)
- From the first visit
- (A)
- Demographic data: Age and sex, health status, differentiating between healthy children and children with special needs.
- (B)
- Reason for sedation.
- (C)
- Assessment of oral health status prior to the intervention included the following:
- Hygiene habits. The child was considered to be adherent to oral hygiene instructions when he/she brushed regularly at least twice a day;
- Presence of plaque on visual inspection on two or more teeth (Yes or No);
- Presence of tartar on visual inspection on at least one tooth (Yes or No);
- Presence of caries lesions and number of teeth affected. We considered caries lesions as the loss of enamel integrity (ICDAS 3, 4 and 5);
- Pulp involvement and number of teeth affected. Pulp involvement was considered to be the presence of ICDAS 6 lesions, nocturnal pain, radiolucent image in radiographs, phlegmons or abscesses;
- Existence of root debris on visual inspection and number;
- Absence of teeth due to a dental pathology on visual inspection (number).
- (II)
- On the day of the first operation
- (A)
- Types of treatments carried out were as follows:
- Filling;
- Direct pulp protection;
- Pulpotomy;
- Pulpectomy;
- Endodontics;
- Apicoforming;
- Tartrectomy;
- Scaling and root planing (RAR);
- Fluoride application;
- Exodontia.
- (B)
- Number of teeth treated.
- (III)
- Follow-up
- (A)
- Attendance at the post-sedation check-up (Yes or No);
- (B)
- Presence of plaque on visual inspection (Yes or No);
- (C)
- Need for medication for an oral pathology (Yes or No);
- (D)
- Improvement at mealtime (Yes or No);
- (E)
- Attendance in preventive program (Yes or No);
- (F)
- Cooperative behavior at appointments (Yes or No). Depending on if the patient allowed the dentist and/or hygienist to perform their work in dental chair;
- (G)
- Motivation of parents in the oral care of their children (Yes or No). Depending on whether or not they are involved in the care of their children’s mouth and implement at home the dietary and oral hygiene recommendations given at the consultation.
- (H)
- Type of treatments carried out afterward without sedation included the following:
- Health education;
- Tartrectomy;
- Fluoride application;
- Sealant;
- Filling;
- Pulpectomy;
- Pulpotomy;
- Preformed crowns;
- Endodontics;
- Apicoforming;
- Exodontia;
- Space maintainer.
- (I)
- Year of last revision.
- (J)
- Follow-up time.
- (IV)
- Reinterventions:
- (A)
- Reason for reoperation.
- (B)
- Type of unsuccessful treatment.
- (C)
- Type of treatment performed included the following:
- Filling;
- Sealant;
- Pulpotomy;
- Pulpectomy;
- Endodontics;
- Apicoforming;
- Tartrectomy and fluoride application;
- Preformed crowns;
- Space maintainer;
- Exodontics.
- (D)
- Number of sedations.
- (E)
- Time from first to last sedation.
Statistical Analysis
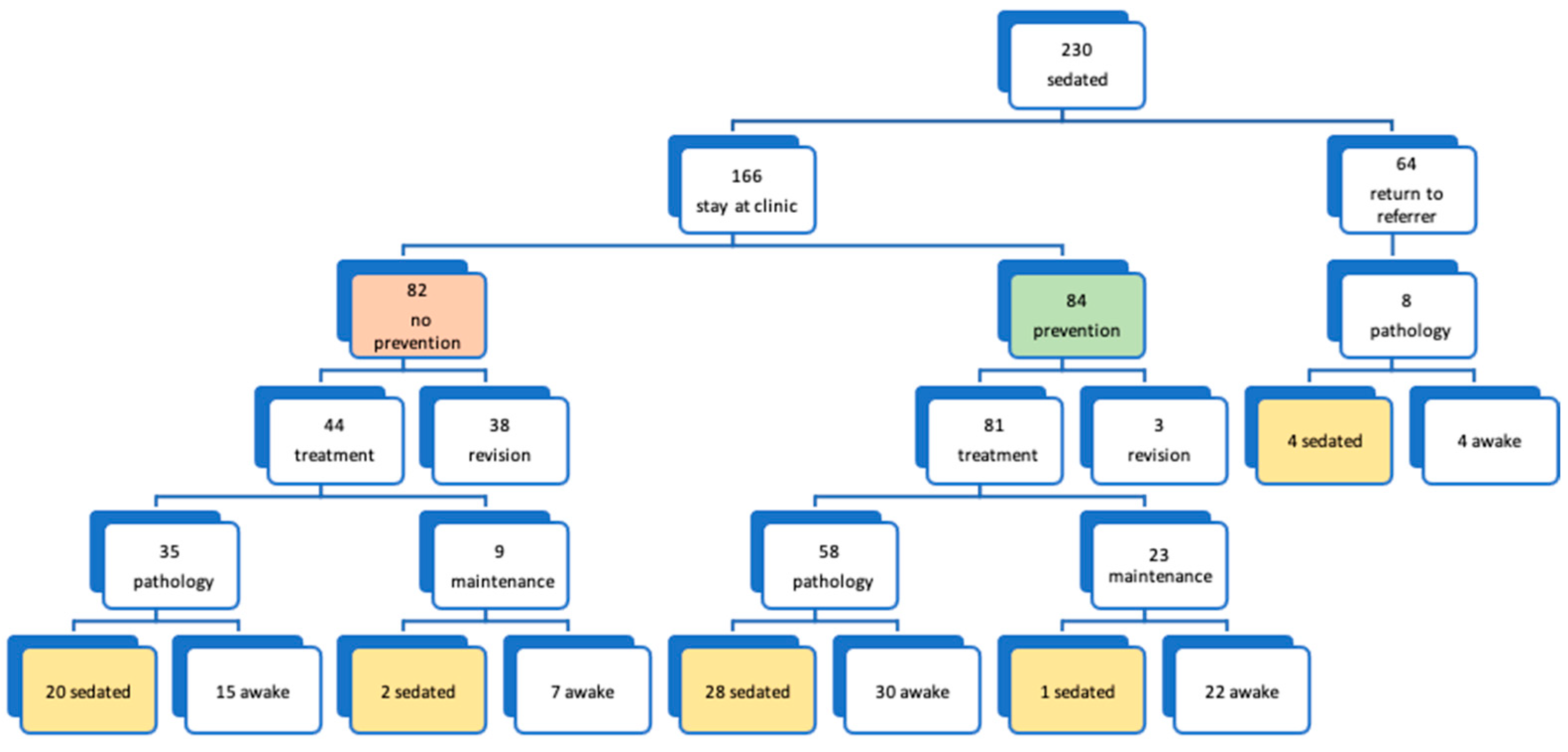
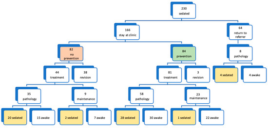
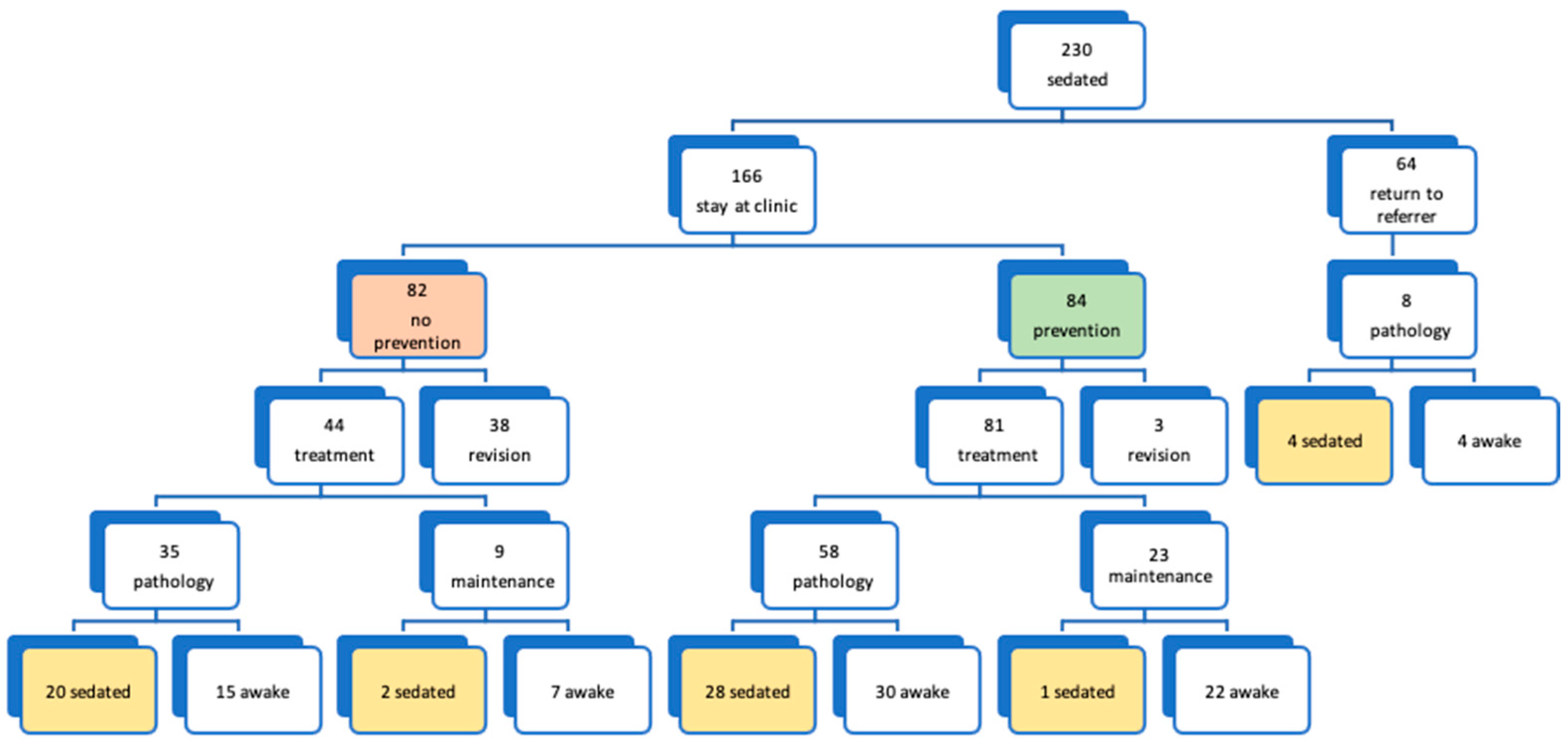
3. Results
4. Discussion
5. Conclusions
Author Contributions
Funding
Institutional Review Board Statement
Informed Consent Statement
Data Availability Statement
Conflicts of Interest
Abbreviations
| SHCNs | Special Health Care Needs |
| WHO | World Health Organization |
| CAMBRA | Caries Management By Risk Assessment |
| ICDAS | International Caries Detection and Assessment System |
References
- WHO. Prevention and Treatment of Dental Caries with Mercury-Free Products and Minimal Intervention; WHO: Geneva, Switzerland, 2022. [Google Scholar]
- American Academy of Pediatric Dentistry. Periodicity of examination, preventive dental services, anticipatory guidance/counseling, and oral treatment for infants, children and adolescents. In The Reference Manual of Pediatric Dentistry, 3rd ed.; American Academy of Pediatric Dentistry: Chicago, IL, USA, 2020; pp. 232–242. [Google Scholar]
- Kühnisch, J.; Ekstrand, K.R.; Pretty, I.; Twetman, S.; van Loveren, C.; Gizani, S.; Spyridonos Loizidou, M. Best clinical practice guidance for management of early caries lesions in children and young adults: An EAPD policy document. Eur. Arch. Paediatr. Dent. 2016, 17, 3–12. [Google Scholar] [CrossRef] [PubMed]
- Tinanoff, N. Caries management pathways for children: IAPD Global Policy Statement. Int. J. Paediatr. Dent. 2023, 34, 199–201. [Google Scholar] [CrossRef] [PubMed]
- Pérez, M.B.; Silla, J.M.A.; Díaz, E.C.; Peidró, E.C.; Martinicorena, F.C.; Delgado, A.E.; Santos, G.G.; Olivares, G.H.; Oliveira, M.L.; Beneyto, Y.M.; et al. Encuesta de Salud Oral en España. RCOE Rev. Del Ilustre Cons. Gen. De Col. De Odontólogos Y Estomatólogos De España 2020, 25, 12–69. [Google Scholar]
- American Academy of Pediatric Dentistry. Caries-risk assessment and management for infant children, and adolescents. In The Reference Manual of Pediatric Dentistry, 3rd ed.; American Academy of Pediatric Dentistry: Chicago, IL, USA, 2020; pp. 243–247. [Google Scholar]
- Martignon, S.; Pitts, N.B.; Goffin, G.; Mazevet, M.; Douglas, G.V.A.; Newton, J.T.; Twetman, S.; Deery, C.; Doméjean, S.; Jablonski-Momeni, A.; et al. CariesCare practice guide: Consensus on evidence into practice. Br. Dent. J. 2019, 227, 353–362. [Google Scholar] [CrossRef] [PubMed]
- Willi, P.O. Protocolo Oral Pacientes Con Minusvalia; Sociedad Española de Odontopediatría: Madrid, Spain, 2018. [Google Scholar]
- American Academy of Pediatric Dentistry. Management of dental patients with special health care needs. In The Reference Manual of Pediatric Dentistry, 3rd ed.; American Academy of Pediatric Dentistry: Chicago, IL, USA, 2020; pp. 275–280. [Google Scholar]
- Knapp, R.; Gilchrist, F.; Rodd, H.D.; Marshman, Z. Change in children’s oral health-related quality of life following dental treatment under general anaesthesia for the management of dental caries: A systematic review. Int. J. Paediatr. Dent. 2017, 27, 302–312. [Google Scholar] [CrossRef]
- Bücher, K.; Rothmaier, K.; Hickel, R.; Heinrich-Weltzienn, R.; Kühnisch, J. The need for repeated dental care under general anaesthesia in children. Eur. J. Paediatr. Dent. 2016, 17, 129–135. [Google Scholar]
- Guidry, J.; Bagher, S.; Felemban, O.; Rich, A.; Loo, C. Reasons of repeat dental treatment under general anaesthesia: A retrospective study. Eur. J. Paediatr. Dent. 2017, 18, 313–318. [Google Scholar] [CrossRef] [PubMed]
- López-Velasco, A.; Puche-Torres, M.; Carrera-Hueso, F.J.; Silvestre, F.J. General anesthesia for oral and dental care in paediatric patients with special needs: A systematic review. J. Clin. Exp. Dent. 2021, 13, e303–e312. [Google Scholar] [CrossRef]
- American Academy of Pediatric Dentistry. Definition of Special Health Care Needs. In The Reference Manual of Pediatric Dentistry, 3rd ed.; American Academy of Pediatric Dentistry: Chicago, IL, USA, 2020; Volume 15. [Google Scholar]
- Featherstone, J.; Ramos Gomez, F. CAMBRA® Caries Management by Risk Assessment A Comprehensive Caries Management Guide for Dental Professionals. J. Calif. Dent. Assoc. 2019, 4, 189. [Google Scholar]
- Gómez-Ríos, I.; Pérez-Silva, A.; Serna-Muñoz, C.; Ibáñez-López, F.J.; Periago-Bayonas, P.M.; Ortiz-Ruiz, A.J. Deep Sedation for Dental Care Management in Healthy and Special Health Care Needs Children: A Retrospective Study. Int. J. Environ. Res. Public Health 2023, 20, 3435. [Google Scholar] [CrossRef]
- König, T.; Reicherts, P.; Leha, A.; Hrasky, V.; Wiegand, A. Retrospective study on risk factors for repeated dental treatment of children under general anaesthesia. Eur. J. Paediatr. Dent. 2020, 21, 183–186. [Google Scholar] [CrossRef] [PubMed]
- Tahmassebi, J.F.; Achol, L.T.; Fayle, S.A. Analysis of dental care of children receiving comprehensive care under general anaesthesia at a teaching hospital in England. Eur. Arch. Paediatr. Dent. 2014, 15, 353–360. [Google Scholar] [CrossRef] [PubMed]
- Rudie, M.N.; Milano, M.M.; Roberts, M.W.; Divaris, K. Trends and characteristics of pediatric dentistry patients treated under general anesthesia. J. Clin. Pediatr. Dent. 2018, 42, 303–306. [Google Scholar] [CrossRef] [PubMed]
- Almeida, A.G.; Roseman, D.M.M.; Sheff, D.D.S.M.; Huntington, M.N.; Hughes, C.V. Future caries susceptibility in children with Early Childhood Caries following treatment under general anesthesia. Pediatr. Dent. 2000, 22, 302–306. [Google Scholar]
- Kwok-Tung, L.; King, N.M. Retrospective audit of caries management techniques for children under general anesthesia over an 18-year period. J. Clin. Pediatr. Dent. 2006, 31, 58–62. [Google Scholar] [CrossRef]
- Jiang, H.; Shen, L.; Qin, D.; He, S.; Wang, J. Effects of dental general anaesthesia treatment on early childhood caries: A prospective cohort study in China. BMJ Open 2019, 9, e028931. [Google Scholar] [CrossRef]
- Savanheimo, N.; Vehkalahti, M.M. Five-year follow-up of children receiving comprehensive dental care under general anesthesia. BMC Oral Health 2014, 14, 154. [Google Scholar] [CrossRef]
- Ohtawa, Y.; Yoshida, M.; Fukuda, K. Parental Satisfaction with Ambulatory Anesthesia during Dental Treatment for Disabled Individuals and Their Preference for Same in Future. Bull. Tokyo Dent. Coll. 2019, 60, 53–60. [Google Scholar] [CrossRef] [PubMed]
- Ciftci, V.; Yazicioglu, İ. A retrospective comparison of dental treatment under general anesthesia 429 provided for uncooperative healthy patients and patients with special health care needs. J. Clin. Pediatr. Dent. 2020, 44, 196–201. [Google Scholar] [CrossRef]
- Al-Ogayyel, S.; Ali, S.A.H. Comparison of dental treatment performed under general anesthesia 432 between healthy children and children with special health care needs in a hospital setting, Saudi 433 Arabia. J. Clin. Exp. Dent. 2018, 10, e963–e969. [Google Scholar] [CrossRef]
- Mallineni, S.K.; Yiu, C.K.Y. A retrospective review of outcomes of dental treatment performed for special needs patients under general anaesthesia: 2-Year follow-up. Sci. World J. 2014, 748353, 6. [Google Scholar] [CrossRef] [PubMed]
- Savanheimo, N.; Vehkalahti, M.M. Preventive aspects in children’s caries treatments preceding dental care under general anaesthesia. Int. J. Paediatr. Dent. 2008, 18, 117–123. [Google Scholar] [CrossRef] [PubMed]
- Raja, A.; White, D.A.; Kerr, S.E.; Dietrich, T. Prevention in the context of caries-related extractions under general anaesthesia: An evaluation of the use of sealants and other preventive care by referring dentists. Br. Dent. J. 2019, 227, 489–495. [Google Scholar] [CrossRef] [PubMed]
- Olley, R.C.; Hosey, M.T.; Renton, T.; Gallagher, J. Why are children still having preventable extractions under general anaesthetic? A service evaluation of the views of parents of a high caries risk group of children. Br. Dent. J. 2011, 210, E13. [Google Scholar] [CrossRef]
- Razeghi, S.; Amiri, P.; Mohebbi, S.Z.; Kharazifard, M.J. Impact of Health Promotion Interventions on Early Childhood Caries Prevention in Children Aged 2–5 Years Receiving Dental Treatment Under General Anesthesia. Front. Public Health 2020, 8, 6. [Google Scholar] [CrossRef]



| Total Sample Size | 230 (100%) |
|---|---|
| Male | 142 (61.74%) |
| Female | 88 (38.26%) |
| Healthy | 109 (47.39%) |
| SHCNs | 121 (52.60%) |
| Referred patients | 145 (63.05%) |
| Mean age of the total sample | 7.10 ± 3.40 (median 7 years) |
| Healthy | 5.04 ± 2.42 years |
| SHCNs | 8.95 ± 3.09 years |
| Variable | Total | Healthy | SHCNs | p-Value |
|---|---|---|---|---|
| (230) | (109) | (121) | ||
| Tooth-brushing habits | 20.43% | 17.43% | 23.14% | 0.36 b |
| (47) | (19) | (28) | ||
| Plaque | 90.86% | 93.57% | 89.25% | 0.35 b |
| (209) | (102) | (108) | ||
| Tartar | 31.30% | 7.33% | 52.89% | <0.001 b |
| (72) | (8) | (64) | ||
| Carious lesions | 90.87% | 93.57% | 88.43% | 0.26 b |
| (209) | (102) | (107) | ||
| Pulp involvement | 67.83% | 78.90% | 57.85% | 0.0011 b |
| (156) | (86) | (70) | ||
| Root remains | 13.91% | 10.09% | 17.36% | 0.16 b |
| (32) | (11) | (21) | ||
| Missing teeth | 4.34% | 4.58% | 4.13% | 1 a |
| (10) | (5) | (5) | ||
| Number of teeth with caries lesions per child (mean ± SD) | 6.78 ± 4.65 | 7.49 ± 4.68 | 6.13 ± 4.54 | <0.05 c |
| Number of teeth with pulpal involvement per child (mean ± SD) | 1.84 ± 2.04 | 2.25 ± 2.01 | 1.47 ± 2.00 | 0.0037 c |
| Number of Sedations | Percentage (n/N) | Time Media ± SD [Median] (Months) |
|---|---|---|
| One | 76.08% (175/230) | — |
| Two | 13.47% (31/230) | Second: 21.64 ± 15.87 [21.00] |
| Three | 6.08% (14/230) | Third: 49.43 ± 22.62 [41.50] |
| Four | 2.17% (5/230) | Fourth: 48.00 ± 8.06 [51.00] |
| Five | 1.73% (4/230) | Fifth: 55.50 ± 7.59 [57.50] |
| Six | 0.43% (1/230) | Sixth: 74.00 ± 0.00 [74.00] |
| Treatments | Total (n) | SHCNs (n) | Healthy (n) | |||||||||
|---|---|---|---|---|---|---|---|---|---|---|---|---|
| 1 (230) | 2 (55) | 3 (24) | 4 (10) | 1 (121) | 2 (48) | 3 (21) | 4 (9) | 1 (109) | 2 (7) | 3 (3) | 4 (1) | |
| Filling | 91.73% | 81.81% | 83.33% | 50.00% | 88.43% | 85.41% | 80.95% | 44.44% | 95.41% | 57.14% | 100% | 25.00% |
| Direct pulp capping | 1.3% | – | – | – | 1.65% | – | – | – | 0.91% | – | – | – |
| Pulpectomy | 33.91% | 12.72% | 16.66% | – | 14.05% | 10.41% | 19.04% | – | 55.96% | 28.57% | – | – |
| Pulpotomy | 13.04% | 1.81% | – | – | 9.91% | 2.08% | – | – | 16.51% | – | – | – |
| Endodontic | 13.04% | 14.54% | 4.16% | – | 19.00% | 16.6% | – | – | 6.42% | – | 33.33% | – |
| Exodontias | 38.7% | 36.36% | 45.83% | 60.00% | 45.45% | 35.41% | 42.85% | 55.55% | 31.19% | 42.85% | 66.66% | 25.00% |
| DTT + fluoride | 86.95% | 81.81% | 91.66% | 90.00% | 97.52% | 87.5% | 95.23% | 88.88% | 75.23% | 42.85% | 66.66% | 25.00% |
| Fissure sealant | 40.87% | 38.18% | 58.33% | 10.00% | 44.63% | 41.66% | 61.90% | – | 36.70% | 14.28% | 33.33% | 25.00% |
| Scaling and root planing | 0.86% | 0.00% | – | – | 1.65% | – | – | – | – | – | – | – |
| Stainless steel crown | – | 3.63% | – | – | – | 2.08% | – | – | – | 14.28% | – | – |
| Space maintenance | – | 1.81% | – | – | – | 2.08% | – | – | – | – | – | – |
| MTA apexification | 1.30% | 5.45% | – | – | 1.65% | 6.25% | – | – | 0.91% | – | – | – |
| SHCNs | Healthy | |||||||
|---|---|---|---|---|---|---|---|---|
| Total | Educ. Health | Maint. | Other | Total | Educ. Health | Maint. | Other | |
| Treatments | Treatments | |||||||
| Prevention program | 100% | 100% | 85.71% | 18.4% | 100% | 97.14% | 85.71% | 80% |
| n = 49 | 49 | 42 | 9 | n = 35 | 34 | 30 | 28 | |
| No prevention program | 100% | 40% | 32% | 16% | 100% | 28.12% | 21.87% | 40.6% |
| n = 50 | 20 | 16 | 8 | n = 32 | 9 | 7 | 13 | |
| p-value | <0.001 f | <0.001 f | 0.755 f | <0.001 f | <0.001 f | <0.001 f | ||
Disclaimer/Publisher’s Note: The statements, opinions and data contained in all publications are solely those of the individual author(s) and contributor(s) and not of MDPI and/or the editor(s). MDPI and/or the editor(s) disclaim responsibility for any injury to people or property resulting from any ideas, methods, instructions or products referred to in the content. |
© 2024 by the authors. Licensee MDPI, Basel, Switzerland. This article is an open access article distributed under the terms and conditions of the Creative Commons Attribution (CC BY) license (https://creativecommons.org/licenses/by/4.0/).
Share and Cite
Gómez-Ríos, I.; Serna-Muñoz, C.; Pérez-Silva, A.; Martínez-Beneyto, Y.; Di Carlo, G.; Ortiz-Ruiz, A.J. Do Preventive Programs Reduce the Need for New Sedations for the Treatment of Oral Pathologies in Healthy and Special Health Care Needs Children? J. Clin. Med. 2024, 13, 5366. https://doi.org/10.3390/jcm13185366
Gómez-Ríos I, Serna-Muñoz C, Pérez-Silva A, Martínez-Beneyto Y, Di Carlo G, Ortiz-Ruiz AJ. Do Preventive Programs Reduce the Need for New Sedations for the Treatment of Oral Pathologies in Healthy and Special Health Care Needs Children? Journal of Clinical Medicine. 2024; 13(18):5366. https://doi.org/10.3390/jcm13185366
Chicago/Turabian StyleGómez-Ríos, Inmaculada, Clara Serna-Muñoz, Amparo Pérez-Silva, Yolanda Martínez-Beneyto, Gabriele Di Carlo, and Antonio José Ortiz-Ruiz. 2024. "Do Preventive Programs Reduce the Need for New Sedations for the Treatment of Oral Pathologies in Healthy and Special Health Care Needs Children?" Journal of Clinical Medicine 13, no. 18: 5366. https://doi.org/10.3390/jcm13185366
APA StyleGómez-Ríos, I., Serna-Muñoz, C., Pérez-Silva, A., Martínez-Beneyto, Y., Di Carlo, G., & Ortiz-Ruiz, A. J. (2024). Do Preventive Programs Reduce the Need for New Sedations for the Treatment of Oral Pathologies in Healthy and Special Health Care Needs Children? Journal of Clinical Medicine, 13(18), 5366. https://doi.org/10.3390/jcm13185366

