Abstract
This study addresses the challenges of grid stability posed by the integration of renewable energy sources, focusing on regions, like Jeju Island, where overgeneration complicates energy management. We introduce a novel sensitivity-based control algorithm for Virtual Power Plants (VPPs) that optimizes the deployment of distributed energy resources (DERs). Unlike conventional curtailment methods, such as Last In, First Out (LIFO) and Pro-rata, which often overlook the nuanced impacts of individual DERs on grid stability, our approach leverages electrical sensitivity analysis. This analysis quantifies the effect of each DER on voltage stability, allowing resources to be grouped and managed based on their specific sensitivity. By deriving the sensitivity matrix from the Jacobian matrix of power flow equations, the algorithm identifies critical DERs that significantly influence grid conditions, enabling more strategic curtailment decisions. The proposed method was validated using real-world data from Jeju Island, demonstrating improved efficiency and reduced curtailment compared to existing techniques. These findings underscore the potential of sensitivity-based control to enhance the efficiency of renewable energy systems, supporting sustainable energy transitions.
1. Introduction
1.1. Background
As climate change and its associated environmental challenges intensify globally, the transition from fossil fuel-based energy systems to sustainable alternatives has become an urgent priority [1]. Renewable energy has emerged as a critical solution for replacing fossil fuels, driving countries worldwide to restructure their energy systems around renewable sources [2]. These efforts aim to not only reduce greenhouse gas emissions, widely recognized as the primary driver of climate change, but also address the depletion of energy resources [3]. In South Korea, the Ministry of Trade, Industry, and Energy’s “The 10th basic plan for electricity supply and demand” sets ambitious goals to expand renewable energy generation capacity to levels capable of replacing fossil fuel-based power generation by 2030 [4].
Notably, Jeju Island has positioned itself as a leader in South Korea’s renewable energy transition through its “Carbon Free Island 2030” (CFI 2030) initiative [5]. This project aims to transform Jeju into a region powered exclusively by renewable energy sources, such as wind and solar power. However, a significant challenge faced by Jeju Island is the overproduction of electricity from renewable energy sources, particularly during periods of low demand [6]. This overgeneration necessitates the implementation of curtailment measures to ensure grid stability and prevent potential disruptions [7]. To address these challenges, Jeju Island has also initiated a pilot project for implementing a VPP, which integrates DERs, such as wind turbines, PV, and ESS [8].
However, the VPP currently lacks clear standards for control and curtailment, leading to inefficiencies in resource utilization and grid management [9]. In the field of VPP control, research utilizing Multi-Agent Systems (MASs) has focused on the efficient integration of DERs and environmentally sustainable operations [10]. This approach optimizes energy exchange by considering the unique characteristics and environmental impacts of each resource. However, such studies have highlighted the lack of a clear and standardized control framework applicable to the entire VPP, which remains a significant barrier to enhancing the operational efficiency of VPPs [11]. Similarly, research employing Model Predictive Control (MPC) has aimed to improve the stability and efficiency of VPPs by generating optimal operational curves through predictive algorithms and controlling distributed power plants based on these curves [12]. Despite its effectiveness, this approach also faces limitations, as it relies heavily on specific algorithms and simulations, lacking generalized standards or guidelines that can be applied across diverse scenarios [13].
Several DER-related challenges and benchmarks have been studied globally, providing valuable insights for improving VPP control. For instance, DER systems in Australia face operational complexities due to diverse generator ownership and market-driven dispatch mechanisms, necessitating dynamic market rules and pricing models [14]. Similarly, in Denmark, integrating high shares of wind energy into a small-scale grid has revealed challenges in balancing supply and demand during extreme weather conditions, leading to the exploration of the real-time demand response and flexible ESS deployment [15]. These examples underscore the importance of addressing not only curtailment strategies but also broader operational scenarios, such as market participation and extreme event handling, to ensure sustainable and efficient VPP operations.
1.2. Review of Curtailment Methods
A notable example of curtailment can be found in the United States and Germany [16]. In the United States, curtailment is largely implemented through market-based mechanisms and the Pro-Rata method, which prioritize economic efficiency by curtailing the lowest-cost generators—typically renewable energy plants—first. For example, in the California ISO (CAISO), curtailment predominantly occurs during midday when solar power generation peaks, resulting in approximately 3% of renewable energy being curtailed in 2022 [17]. To mitigate this issue, ESS and demand response programs are actively utilized [18,19]. Currently, South Korea lacks a comprehensive, market-based mechanism for managing curtailment. Instead, practices are largely non-market-based and include methods, such as Last In, First Out (LIFO) and Pro-Rata [20].
The LIFO method is a curtailment strategy commonly employed in power grids to manage DERs during periods of overgeneration or grid congestion. This approach prioritizes curtailing the output of DERs based on their connection order to the grid, where the most recently connected resources are curtailed first [21]. The underlying principle of LIFO is to maintain fairness by protecting the operational continuity of earlier-connected DERs, which are often considered to have higher priority due to their longer-standing grid participation.
Under the LIFO method, the curtailment sequence is determined by the chronological order of the grid connection. For example, if DER-1, DER-2, and DER-3 are connected to the grid in that order, DER-3, being the most recently connected, will be curtailed first. Only when the required curtailment exceeds DER-3’s available capacity will curtailment extend to DER-2 and so on. Figure 1 illustrates examples of the LIFO method.
Figure 1.
LIFO example.
While LIFO ensures a degree of fairness by preserving the operational stability of earlier-connected DERs, it may lead to inefficiencies in certain cases. For instance, the method does not account for the real-time operational characteristics of DERs, such as their current output or contribution to grid stability. As a result, LIFO might not always optimize the overall efficiency of the grid or maximize the utilization of renewable energy resources.
On the other side, the Pro-Rata method is one of the approaches used to fairly curtail the output of multiple DERs operating simultaneously within a power grid. This method is characterized by allocating curtailment amounts proportional to the output of each DER. There are two main variants of this approach: one based on the current active output of each DER and the other based on their maximum active output capacity [21]. Figure 2 illustrates examples of the Current Active Output-based Pro-Rata and Maximum Active Output-based Pro-Rata methods.
Figure 2.
(a) Current Active Output-based Pro-Rata and (b) Maximum Active Output-based Pro-Rata.
In the current active output-based approach, the curtailment amount for each DER is determined proportionally to its current contribution to the power grid. In this case, the proportionality coefficient is calculated by distributing the total curtailment requirement among DERs based on their current output levels. This method enables fair and real-time curtailment by reflecting the actual operational contributions of each DER to the grid. For instance, as illustrated in Figure 2a, if there are three DERs—DER-1, DER-2, and DER-3—With varying current active output levels, DER-1, which has the highest current active output, will be required to reduce its output by a larger proportion, whereas DER-3, which has a relatively lower output, will be curtailed by a smaller proportion.
Conversely, the maximum active output-based approach allocates curtailment amounts based on the maximum active output capacity of each DER. In this case, the proportionality coefficient is calculated by dividing the total curtailment requirement among DERs according to their maximum active output. This method, as shown in Figure 2b, has the advantage of maintaining fairness by considering the maximum potential capacity of each DER rather than their real-time output.
However, while this approach may appear fairer, it does not always optimize grid efficiency or resource utilization, as it treats all contributors uniformly regardless of their actual grid impact. To address these challenges, it is imperative for South Korea to develop a more robust and flexible curtailment framework.
The LIFO approach prioritizes curtailing the newest additions to the grid, thus protecting the operational stability of older, more entrenched generators [21]. However, this method does not account for the real-time contribution of individual generators to grid stability, potentially leading to inefficiencies. The Pro-Rata method, on the other hand, distributes curtailment proportionally across all generators, based on either their current active output or maximum capacity [21]. While this can be seen as fairer, it may not always optimize grid efficiency or resource utilization, as it treats all contributors uniformly irrespective of their actual grid impact. To address these challenges, it is imperative for South Korea to develop a more robust and flexible curtailment framework.
Therefore, in this paper, we have developed a sensitivity-based control algorithm aimed at minimizing curtailment and control within the VPP. This algorithm seeks to effectively utilize the electrical characteristics of VPP resources to address issues inherent in traditional curtailment and control methods. We validated the proposed algorithm by comparing it with existing methods from a voltage perspective to ensure consistency. The algorithm was implemented using actual power system data from Jeju Island, based on an integrated OpenDSS-MATLAB integrated system.
2. Sensitivity-Based VPP Control Algorithm
2.1. Electrical Sensitivity Analysis
The electrical sensitivity in power systems quantifies the relationship between changes in input variables and their impact on output variables. Specifically, it examines how variations in parameters, such as active power, influence critical system metrics, like the voltage magnitude, phase angle, or other operational parameters. For instance, in the context of the VPP, sensitivity analysis is conducted to determine how changes in the active power output of participating DERs impact the voltage at load buses.
The calculation of electrical sensitivity begins with deriving the relationship between active power and voltage using the power flow equations. These equations form the foundation of the power system analysis, enabling the identification of how active and reactive power influence voltage magnitudes and phase angles throughout the grid. This relationship is represented mathematically using the Jacobian matrix, a key component of power flow analysis that expresses the linearized impact of power variations on voltage and angle changes.
From the power flow equation represented in Equation (1), the expression for the change in active power can be separated as shown in Equation (2). However, in this paper, the phase angle was not considered, and therefore, Equation (2) was redefined as Equation (3).
The voltage change at the monitoring bus with respect to the active power variation at the generator bus is defined as the sensitivity matrix and is denoted as Sij, as shown in Equation (4). Here, i and j represent the generator bus and the monitoring bus, respectively.
2.2. Grouping of VPP Resources
The purpose of resource grouping is to minimize the VPP control capacity by grouping renewable energy resources that are electrically close to each other. Grouping is performed based on the calculation of electrical sensitivities, and only resources with sensitivity values exceeding a predefined threshold are considered for grouping, as determined from the sensitivity matrix. An example of the DER grouping is shown in Figure 3.
Figure 3.
Grouping example.
Table 1 presents an example of DER sensitivities for different monitoring buses. In this case, the sensitivity threshold is set to 0.01, meaning that only resources with sensitivity values equal to or greater than 0.01 are selected for grouping. If a resource exhibits sensitivity values above 0.01 for multiple monitoring buses, the resource is assigned to the group corresponding to the monitoring bus with the higher sensitivity value. For example, DER-2 has sensitivity values exceeding the threshold for both Monitoring Bus 1 and Monitoring Bus 2. However, since DER-2 shows a higher sensitivity value for Monitoring Bus 1, it is included in the group associated with Monitoring Bus 1. The final resource grouping results are shown in Table 2.
Table 1.
Sensitivity magnitude by monitoring bus.
Table 2.
Grouping results.
2.3. Sensitivity Based VPP Control
The Sensitivity-based VPP control differentiates control actions based on the impact of resources on the power grid, as determined based on their sensitivity values. In this method, resources with higher sensitivity values perform greater control actions, while resources with lower sensitivity values are subjected to relatively less control.
The sensitivity ratio method determines the extent of control for each resource according to its sensitivity value. Specifically, the sensitivity values of all resources are normalized by dividing each value by the highest sensitivity value among them. This calculation establishes the proportional contribution of each resource to the control actions.
For example, as shown in Table 3, if there are three resources with different sensitivity values, the sensitivity ratio for each resource is calculated by dividing its sensitivity value by the highest sensitivity value among the three. Based on this ratio, the output control allocation is determined, as presented in Table 4. In this case, DER-3, which has the highest sensitivity, performs the largest share of output control, whereas DER-1, with the lowest sensitivity, performs the least amount of output control.
Table 3.
DER sensitivity example.
Table 4.
Sensitivity ratio example.
2.4. VPP Control Algorithm
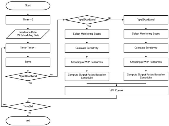
The VPP control algorithm proposed in this study aims to maintain the stability of the power grid by efficiently managing various VPP resources. The algorithm dynamically adjusts the output of resources over time and employs a sensitivity-based ratio control method to prioritize control actions based on the sensitivity of each resource. The overall flowchart of the algorithm is shown in Figure 4.
Figure 4.
VPP control algorithm flowchart.
The proposed VPP control algorithm begins with the input of solar irradiance data and EV scheduling data. These inputs are used to perform a power flow analysis, which evaluates the state of the power grid. Once the power flow analysis is completed, the algorithm checks whether the measured voltage magnitude is within the defined Deadband. The Deadband represents the allowable voltage range necessary to maintain grid stability. If the measured voltage magnitude is within the Deadband, no additional control action is required, as the grid is deemed stable under these conditions.
If the measured Vpu is within the Deadband, no control is necessary, and the algorithm proceeds to check whether the simulation time has reached the end of the day (e.g., 24 h). If the time is less than 24 h, the algorithm advances to the next time step and repeats the power flow analysis for the subsequent time period.
Conversely, if the Vpu is outside the Deadband, control actions are initiated to address the instability. The first step in this process is the selection of monitoring buses, which are used to identify critical areas of the grid requiring intervention. Following the selection of monitoring buses, the algorithm calculates the sensitivity of each resource to the voltage deviations at the monitoring buses. Sensitivity analysis quantifies the impact of each resource’s output on the voltage levels, providing a basis for prioritizing control actions.
After calculating the sensitivities, resources are grouped based on a grouping threshold, which determines which resources are significantly contributing to the voltage deviations. For each resource within the group, an output ratio is computed based on its sensitivity. Resources with higher sensitivities are assigned greater control responsibilities, ensuring an efficient and targeted response to the grid’s instability. This sensitivity-based ratio control is implemented quantitatively to optimize the control actions.
The VPP control dynamically prioritizes and adjusts the control of Distributed Energy Resource (DER) groups based on real-time voltage conditions at each monitoring bus to achieve system-wide voltage stabilization. The voltage stability range was defined as 0.908~1.039 [p.u.] based on the Korean Distributed Resource Interconnection Standards. Accordingly, the overvoltage threshold was set to 1.039 [p.u.] and the undervoltage threshold to 0.908 [p.u.].
Let the number of monitoring buses be , the voltage at each bus be denoted as , and the overvoltage threshold be represented as . The active power adjustment of the DER group associated with each bus is denoted as .
An overvoltage condition is detected if the voltage at one or more monitoring buses exceeds the overvoltage threshold, as shown in Equation (5).
When an overvoltage condition occurs, the monitoring bus with the highest voltage above the threshold is selected as the primary control target, as specified in Equation (6).
The DER group associated with the prioritized bus is activated for control, while the DER groups of all other buses are deactivated. This control activation is described in Equation (7).
After controlling the voltage of bus , if another bus remains in an overvoltage state and its voltage exceeds , the control priority dynamically shifts to the new bus. The new prioritized bus, , is determined as shown in Equation (8).
The control state is then updated according to Equation (9).
The active power adjustment for each DER group is performed only for the bus with an active control state, as expressed in Equation (10).
The system is considered stabilized when the voltage at all monitoring buses falls below the overvoltage threshold, as defined in (11).
The proposed control strategy dynamically adjusts the control priority in real-time, ensuring that the DER group associated with the bus experiencing the highest overvoltage is prioritized for mitigation. As described in Equations (6) and (7), this approach ensures that the bus with the most critical voltage condition is addressed first. Furthermore, the dynamic priority adjustment in Equations (8) and (9) allows for seamless transitions between control targets if the voltage conditions change during operation. The active power adjustment described in Equation (10) ensures that only the targeted DER group is adjusted, avoiding unnecessary interventions in other buses. Finally, the stabilization criterion in Equation (11) guarantees that the system achieves voltage regulation across all monitoring buses.
The same algorithm can also be applied to mitigate undervoltage conditions in VPP. In the case of undervoltage, the control strategy prioritizes the monitoring bus with the lowest voltage below the undervoltage threshold, . The index of the prioritized bus, , is determined as shown in Equation (12).
Once the prioritized bus is identified, the DER group associated with this bus is activated to increase its voltage, while the control states of all other buses remain deactivated. The activation of the control state and the active power adjustment follow the same logic as described in Equations (7) and (10), respectively. Additionally, dynamic priority adjustment, as described in Equations (8) and (9), ensures that the control target shifts to another bus if it experiences a more severe undervoltage condition during the stabilization process. The system is considered stabilized when the voltage at all monitoring buses rises above the undervoltage threshold, as defined in Equation (13).
3. Simulation
3.1. System Overview
To validate the effectiveness and feasibility of the proposed algorithm, the Pyoseon D/L in Jeju Island was employed as a test system. As shown in Figure 5, the Pyoseon D/L consists of a total of 117 buses, with a total line length of 22.8 km. In the distribution system, the impact of flexible resources is most pronounced at the midpoints and endpoints of the network. For this reason, VPP resources were primarily applied to these locations for the simulation, and all DERs in the Pyoseon D/L are assumed to be VPP resources.
Figure 5.
Single-line diagram of the Pyoseon D/L.
Among the VPP resources, the capacity of PV systems was uniformly set to clearly demonstrate the sensitivity differences based on distance. Meanwhile, ESSs, EVs, and FCs were arbitrarily deployed, considering the state of the system. The rated sizes and capacities of the VPP resources used in the simulation are summarized in Table 5.
Table 5.
VPP Resource configuration.
For the selection of monitoring buses, the bus located at the endpoint of the network, where voltage violations are most severe, was prioritized. Additionally, another monitoring bus was selected at the feeder head (incoming point), which is the opposite location of the endpoint. This selection strategy was designed to more effectively monitor voltage fluctuations within the system. By simultaneously observing the voltage status at two contrasting locations, namely the endpoint and the feeder head, the algorithm was able to provide a more precise analysis of the overall voltage stability of the distribution system. Therefore, control is performed based on the voltage measured at the monitoring bus, and the simulation parameter values are summarized in Table 6.
Table 6.
Simulation parameter.
3.2. Simulation Scenario
The scenarios conducted in this study are categorized into two main cases, as summarized in Table 7. Each scenario was designed to evaluate the effectiveness of the proposed algorithm by comparing its performance against conventional methods, such as LIFO and Pro-rate control strategies.
Table 7.
Scenario.
In Scenario 1, the effectiveness of resource grouping is analyzed by controlling only the PV output within the VPP, without controlling ESS, EV, or FC. The assumed fault for this scenario is a single-line-to-ground fault occurring at Bus 01635, located at the feeder head. The fault resistance is set at 100 ohms.
In Scenario 2, the focus shifts to controlling ESS, EV, and FC while leaving the PV output unchanged. This scenario examines the effectiveness of resource grouping in cases where voltage violations are caused by load fluctuations rather than faults.
The voltage control range for both scenarios is set between 0.908 p.u. and 1.039 p.u.; any voltage exceeding this range is classified as overvoltage, while any voltage falling below this range is identified as undervoltage.
The base case for the simulation scenarios was developed using the load pattern shown in Figure 6a and the solar irradiance data presented in Figure 6b. This base case incorporates the variations in load patterns and solar irradiance over a 24 h period, reflecting the resulting PV output fluctuations. The base case serves as the reference point for analyzing the performance of the simulation scenarios, providing a realistic representation of daily variations in VPP operational conditions.
Figure 6.
(a) Load shape, and (b) irradiance data.
Since the same solar irradiance is applied to the PV in this study, the results of the Current Active Output-based Pro-Rata and Maximum Active Output-based Pro-Rata methods are identical. Therefore, the results for the Pro-Rata method have been consolidated into one.
3.3. Simulation Result
3.3.1. Result of Scenario 1
In Scenario 1, a single line-to-ground fault was simulated as the assumed fault event. The voltage results before and after the fault for each monitoring bus are shown in Figure 7 and Figure 8. The fault was introduced between 1 PM and 3 PM, during which voltage violations were observed throughout the entire fault period.
Figure 7.
Voltage results before the fault in Scenario 1.
Figure 8.
Voltage results after the fault in Scenario 1.
- (1)
- LIFO
For the LIFO method, it was assumed that the PV units were connected in the order from PV8 to PV1. Table 8 presents the curtailed power amounts for PV units during the periods when voltage violations occurred. At 1 PM, curtailment was applied from PV1 to PV6; at 2 PM, it was applied from PV1 to PV5; and finally, at 3 PM, curtailment affected PV1 to PV4. The reason for the difference in the maximum curtailed amounts per PV unit at 3 PM compared to 1 PM and 2 PM is due to a slight decrease in solar irradiance. While the solar irradiance was at 100% during 1 PM and 2 PM, it dropped to 99% at 3 PM, resulting in reduced power output from the PV units. The voltage results based on the LIFO method are presented in Table 9.
Table 8.
Curtailment results for the LIFO method in Scenario 1.
Table 9.
Voltage results for the LIFO method in Scenario 1.
- (2)
- Pro-Rata
Table 10 presents the curtailed power results using the Pro-Rata curtailment method. Since all PVs in this scenario were subjected to the same solar irradiance data, the results for both the Current Active Output-based Pro-Rata method and the Maximum Active Output-based Pro-Rata method were identical. As a result, the Current Active Output-based Pro-Rata method was selected for the analysis. The results demonstrate that all PVs were curtailed by the same amount, reflecting the proportionality of the method. Following the application of the Pro-Rata method, the corresponding voltage results are summarized in Table 11.
Table 10.
Curtailment results for the Pro-Rata method in Scenario 1.
Table 11.
Voltage results for the Pro-Rata method in Scenario 1.
- (3)
- Proposed Algorithm
The sensitivity magnitudes of PVs in Scenario 1 required to implement the proposed algorithm are presented in Table 12, while the grouping of PVs based on each monitoring bus is shown in Table 13. The sensitivity threshold for grouping was set to 0.005. PV5, PV6, PV7, PV8, PV9, and PV10 exhibited sensitivity values greater than 0.005 for both monitoring buses. Therefore, these PVs were grouped with Monitoring Bus 2, which had higher sensitivity values. On the other hand, PV4 was grouped with Monitoring Bus 1, as its sensitivity value for Monitoring Bus 1 was higher than that of Monitoring Bus 2. Finally, PV1, PV2, and PV3 were grouped with Monitoring Bus 1 because their sensitivity values exceeded 0.005 only for Monitoring Bus 1.
Table 12.
Scenario 1 sensitivity magnitude by monitoring bus.
Table 13.
Scenario 1 grouping result.
The curtailed power results when applying the proposed algorithm are presented in Table 14. The control process of the proposed algorithm involves comparing the voltage magnitudes of Monitoring Bus 1 and Monitoring Bus 2 and prioritizing the control of resources within the group associated with the monitoring bus that exhibits the higher voltage. As shown in Table 15, at 1 PM and 2 PM, the control group changes after the first control step due to the voltage of the other monitoring bus exceeding that of the initially controlled bus. However, at 3 PM, the voltage of all monitoring buses falls within the stable range after the first control step, eliminating the need for a second control step.
Table 14.
Curtailment results for the proposed algorithm method in Scenario 1.
Table 15.
Voltage results for the proposed algorithm method in Scenario 1.
Finally, as shown in the overall results in Figure 9, the proposed algorithm performed the least amount of curtailment across all time periods, demonstrating the highest efficiency among the methods analyzed.
Figure 9.
Comparison of control capacities in Scenario 1.
3.3.2. Result of Scenario 2
Scenario 2 investigates voltage violations induced by load fluctuations and determines the minimum control capacity required using ESS, EV, and FC. The load fluctuation data are detailed in Table 16, while Figure 10 and Figure 11 illustrate the voltage results for each monitoring bus before and after the fault. Between 11 AM and 1 PM, the load was decreased, and between 7 PM and 9 PM, it was increased. Overvoltage was observed only at 12 PM during the load reduction period, whereas undervoltage occurred only at 8 PM during the load increase period. Consequently, in Scenario 2, control actions with ESS, EV, and FC are executed at 12 PM and 8 PM using the LIFO, Pro-Rata, and proposed algorithms to compare the outcomes of these approaches.
Table 16.
Load fluctuation data.
Figure 10.
Voltage results before the fault in Scenario 2.
Figure 11.
Voltage results after the fault in Scenario 2.
- (1)
- LIFO
In Scenario 2, the assumed dispatch order for VPP resources using the LIFO method is FC2, ESS2, EV Station 2, EV Station1, FC1, and ESS1. Consequently, control is executed in the reverse order: ESS1, FC1, EV Station1, EV Station2, ESS2, and FC2. At 12 PM, when overvoltage occurred, it was mitigated through the charging of ESS1 and the output control of FC1. And at 8 PM, when undervoltage occurred, the issue was resolved by discharging ESS1 and controlling the charging at EV Station2. The control results and voltage outcomes using the LIFO method are presented in Table 17 and Table 18.
Table 17.
Control results for the LIFO method in Scenario 2.
Table 18.
Voltage results for the LIFO method in Scenario 2.
The reason for controlling the charging at EV Station2 instead of EV Station1 at 8 PM is that the EV is scheduled to charge at EV Station2 during that time. The changes in the SOC for the ESS and EV are illustrated in Figure 12.
Figure 12.
ESS and EV SOC results for the LIFO method.
- (2)
- Pro-Rata
For the Pro-Rata method, at 12 PM, when overvoltage occurred, the output of the FC was reduced by 17.4% of its current capacity, and the ESS was charged by 17.4%, effectively mitigating the voltage violation. At 8 PM, when undervoltage occurred, 40.3% of the EV’s current charging level was curtailed, and the ESS discharged 40.3% of its capacity, resolving the voltage violation. The changes in the SOC of the ESS and EV using the Pro-Rata method are illustrated in Figure 13, while the control results and voltage results are summarized in Table 19 and Table 20, respectively. For the EV, the charging schedule involves charging at Station 1 at 10 AM and at Station 2 at 8 PM. Therefore, at 8 PM, the charging control is performed based on Station 2.
Figure 13.
ESS and EV SOC results for the Pro-Rata method.
Table 19.
Control results for the Pro-Rata method in Scenario 2.
Table 20.
Voltage results for the Pro-Rata method in Scenario 2.
- (3)
- Proposed Algorithm
In Scenario 2, the sensitivity threshold for grouping was also set to 0.005. The sensitivity magnitudes and grouping results are shown in Table 21 and Table 22. For resources with sensitivity values exceeding the threshold for multiple monitoring buses, they were grouped with the monitoring bus exhibiting the higher sensitivity value.
Table 21.
Scenario 2 sensitivity magnitude by monitoring bus.
Table 22.
Scenario 2 grouping result.
The control results and voltage outcomes using the proposed algorithm are presented in Table 23 and Table 24. In Scenario 2, since no voltage violations occurred at Monitoring Bus 1, control actions were performed solely based on Monitoring Bus 2.
Table 23.
Control results for the proposed algorithm method in Scenario 2.
Table 24.
Voltage results for the proposed algorithm method in Scenario 2.
As shown in Table 23 and Table 24, the overvoltage issue at 12 PM was mitigated by reducing the output of FC2 and charging ESS2. Similarly, the undervoltage issue at 8 PM was resolved by decreasing the charging level of EV Station 2 and discharging ESS2. The changes in the SOC of the ESS and EV under the proposed algorithm method are illustrated in Figure 14.
Figure 14.
ESS and EV SOC results for the proposed algorithm method.
Finally, as shown in Figure 15, a comparison of control capacities among the LIFO, Pro-Rata, and proposed algorithms demonstrates that the proposed algorithm required the least amount of control, highlighting its superior efficiency.
Figure 15.
Comparison of control capacities in Scenario 2.
4. Conclusions
In this paper, we developed a sensitivity-based control algorithm designed to optimize curtailment and enhance the control efficiency within the VPP. The algorithm leverages the electrical characteristics of VPP resources to address inherent limitations present in traditional curtailment methods. Implemented using actual power system data from Jeju Island within an integrated OpenDSS-MATLAB framework, the algorithm’s robustness and efficacy were rigorously tested through simulation scenarios.
Scenario 1 focused on managing voltage stability during a single line-to-ground fault. The simulation results demonstrated that the proposed algorithm significantly outperformed traditional methods, such as LIFO and Pro-Rata. By prioritizing control actions based on the electrical sensitivity of each DER, the algorithm achieved minimal curtailment while maintaining grid stability. It dynamically adjusted resource control according to voltage deviations, effectively reducing unnecessary interventions and optimizing energy utilization. The sensitivity-based approach ensured that the DERs contributing most significantly to voltage changes were prioritized for adjustments, leading to efficient fault recovery. Scenario 2 addressed voltage violations arising from load fluctuations, focusing on the minimum control capacity using ESS, EV, and FC. During periods of load reductions and increases, the sensitivity-based control algorithm was tested at critical moments, specifically at 12 PM for overvoltage and 8 PM for undervoltage. The algorithm demonstrated superior performance, achieving the least curtailment compared to LIFO and Pro-Rata. By intelligently managing resource output based on their sensitivity, it effectively mitigated voltage violations, ensuring grid reliability while maximizing DER utilization. This dynamic adaptability highlights the algorithm’s capacity to handle real-time grid changes efficiently.
Future research will extend this work by exploring the integration of additional DERs and investigating the application algorithm under diverse grid conditions and market structures. Additionally, to conduct a detailed analysis of the impact of VPP operations on the distribution network, inverter-based resource (IBR) models and machine learning techniques will be applied.
Author Contributions
Conceptualization, S.H. and Y.C.; data curation, J.P.; formal analysis, S.H.; investigation, G.K.; methodology, S.H.; project administration, J.P. and G.K.; resources, J.P. and G.K.; software, S.H.; supervision, Y.C.; validation, S.H. and Y.C.; visualization, S.H.; writing—original draft preparation, S.H.; writing—review and editing, Y.C. All authors have read and agreed to the published version of the manuscript.
Funding
This research was funded by Korea Electric Power Corporation (Grant number: R23DG02).
Institutional Review Board Statement
Not applicable.
Informed Consent Statement
Not applicable.
Data Availability Statement
The original contributions presented in this study are included in the article. Further inquiries can be directed to the corresponding author.
Acknowledgments
This work is financially supported by the Ministry of Trade, Industry & ENERGY(MOTIE) through the fostering project of project for industry-university convergence district build-up.
Conflicts of Interest
The authors declare no conflicts of interest.
References
- Kabeyi, M.J.B.; Olanrewaju, O.A. Sustainable energy transition for renewable and low carbon grid electricity generation and supply. Front. Energy Res. 2022, 9, 743114. [Google Scholar] [CrossRef]
- Strielkowski, W.; Civín, L.; Tarkhanova, E.; Tvaronavičienė, M.; Petrenko, Y. Renewable Energy in the Sustainable Development of Electrical Power Sector: A Review. Energies 2021, 14, 8240. [Google Scholar] [CrossRef]
- Izam, N.S.M.N.; Itam, Z.; Sing, W.L.; Syamsir, A. Sustainable development perspectives of solar energy technologies with focus on solar Photovoltaic—A review. Energies 2022, 15, 2790. [Google Scholar] [CrossRef]
- Ministry of Trade, Industry and Energy. The 10th Basic Plan for Electricity Supply and Demand; Ministry of Trade, Industry and Energy: Sejong, Republic of Korea, 2023. [Google Scholar]
- Jeju Special Self-Governing Province. CFI 2030 Plan Amendment and Supplementation Service; Jeju Special Self-Governing Province: Jeju, Republic of Korea, 2019. [Google Scholar]
- Park, J.W.; Noh, J.; Kim, J.; Lee, K.Y.; Baek, S.M.; Kim, Y.J. Compensation Strategies for Renewable Energy Curtailment in South Korea. Available online: https://ssrn.com/abstract=5018985 (accessed on 25 December 2024).
- Stover, O.; Karve, P.; Mahadevan, S. Reliability and risk metrics to assess operational adequacy and flexibility of power grids. Reliab. Eng. Syst. Saf. 2023, 231, 109018. [Google Scholar] [CrossRef]
- Korea Smart Grid Association. 8th Power New Industry Activation Forum Conference: The Role of Virtual Power Plants for Activating the Jeju Pilot Market; Korea Smart Grid Association: Seoul, Republic of Korea, 2024. [Google Scholar]
- Aftab, M.A.; Hussain, S.S.; Ustun, T.S.; Kalam, A. IEC 61850 communication and XMPP based design of Virtual Power Plant. In Proceedings of the 31st Australasian Universities Power Engineering Conference (AUPEC), Perth, Australia, 26–30 September 2021; pp. 1–5. [Google Scholar]
- Jiang, D.; Wang, C.; Xue, Y. Economic Dispatch Strategy for Virtual Power Plants Based on Distributed Multi-Agent Algorithms. In Proceedings of the 2024 3rd International Conference on Energy and Electrical Power Systems (ICEEPS), Guangzhou, China, 14–16 July 2024; pp. 786–790. [Google Scholar]
- He, G.; Huang, Y.; Huang, G.; Liu, X.; Li, P.; Zhang, Y. Assessment of Low-Carbon Flexibility in Self-Organized Virtual Power Plants Using Multi-Agent Reinforcement Learning. Energies 2024, 17, 3688. [Google Scholar] [CrossRef]
- Ye, H.; Huang, H.; He, Y.; Xu, M.; Yang, Y.; Qiao, Y. Optimal Scheduling Method of Virtual Power Plant Based on Model Predictive Control. In Proceedings of the 2023 3rd International Conference on Energy, Power and Electrical Engineering (EPEE), Wuhan, China, 15–17 September 2023; pp. 1439–1443. [Google Scholar]
- Amini, M.; Khurram, A.; Klem, A.; Almassalkhi, M.; Hines, P.D. A model-predictive control method for coordinating virtual power plants and packetized resources, with hardware-in-the-loop validation. In Proceedings of the 2019 IEEE Power & Energy Society General Meeting (PESGM), Atlanta, GA, USA, 4–8 August 2019; pp. 1–5. [Google Scholar]
- Australian Energy Market Commission. Access, Pricing and Incentive Arrangements for Distributed Energy Resources. Available online: https://www.aemc.gov.au/rule-changes/access-pricing-and-incentive-arrangements-distributed-energy-resources (accessed on 22 December 2024).
- Ahmed, S.D.; Al-Ismail, F.S.; Shafiullah, M.; Al-Sulaiman, F.A.; El-Amin, I.M. Grid Integration Challenges of Wind Energy: A Review. IEEE Access 2020, 8, 10857–10878. [Google Scholar] [CrossRef]
- Yu, N.P.; Sheng, H.Y.; Johnson, R. Economic valuation of wind curtailment rights. In Proceedings of the 2013 IEEE Power & Energy Society General Meeting, Vancouver, BC, Canada, 21–25 July 2013; pp. 1–5. [Google Scholar]
- Zhang, H.; Yang, J.; Ren, X.; Wu, Q.; Zhou, D.; Elahi, E. How to accommodate curtailed wind power: A comparative analysis between the US, Germany, India and China. Energy Strategy Rev. 2020, 32, 100538. [Google Scholar] [CrossRef]
- Hamidpour, H.; Aghaeij, P.; Dehghan, S.; Niknam, T. Flexible, reliable, and renewable power system resource expansion planning considering energy storage systems and demand response programs. IET Renew. Power Gener. 2019, 13, 1862–1872. [Google Scholar] [CrossRef]
- Picioroagă, I.I.; Eremia, M.; Sănduleac, M. Economic Benefits of Energy Storage and Price-aware Demand Response for Future Smart Cities. In Proceedings of the 2019 54th International Universities Power Engineering Conference (UPEC), Bucharest, Romania, 2–6 September 2019; pp. 1–6. [Google Scholar]
- Nam, I.; Yoo, B.; Kim, J.H.; Jung, S. A study about the curtailment for wind turbines considering power sensitivity of distribution system. Trans. Korean Inst. Electr. Eng. 2022, 71, 495–502. [Google Scholar] [CrossRef]
- Hubert, T.; Coley, S. Rules of Curtailment for Flexible DER Connection: A Comparative Analysis. In Proceedings of the CIRED 2021—The 26th International Conference and Exhibition on Electricity Distribution, IET 2021, Online, 20–23 September 2021; pp. 2069–2073. [Google Scholar]
Disclaimer/Publisher’s Note: The statements, opinions and data contained in all publications are solely those of the individual author(s) and contributor(s) and not of MDPI and/or the editor(s). MDPI and/or the editor(s) disclaim responsibility for any injury to people or property resulting from any ideas, methods, instructions or products referred to in the content. |
© 2024 by the authors. Licensee MDPI, Basel, Switzerland. This article is an open access article distributed under the terms and conditions of the Creative Commons Attribution (CC BY) license (https://creativecommons.org/licenses/by/4.0/).














