Pouchitis Is Associated with Paneth Cell Dysfunction and Ameliorated by Exogenous Lysosome in a Rat Model Undergoing Ileal Pouch Anal Anastomosis
Abstract
:1. Introduction
2. Materials and Methods
2.1. Ethical Considerations
2.2. Patient Cohorts
2.3. Animal Models
2.4. Sample Collections
2.5. Histological Assessment
2.6. Immunofluorescence Assay
2.7. Western Blot
2.8. Quantitative Real-Time Reverse-Transcription PCR
2.9. Electron Microscopy
2.10. Microbiota DNA Extraction and High Throughput Sequencing
2.11. Statistical Analysis
3. Results
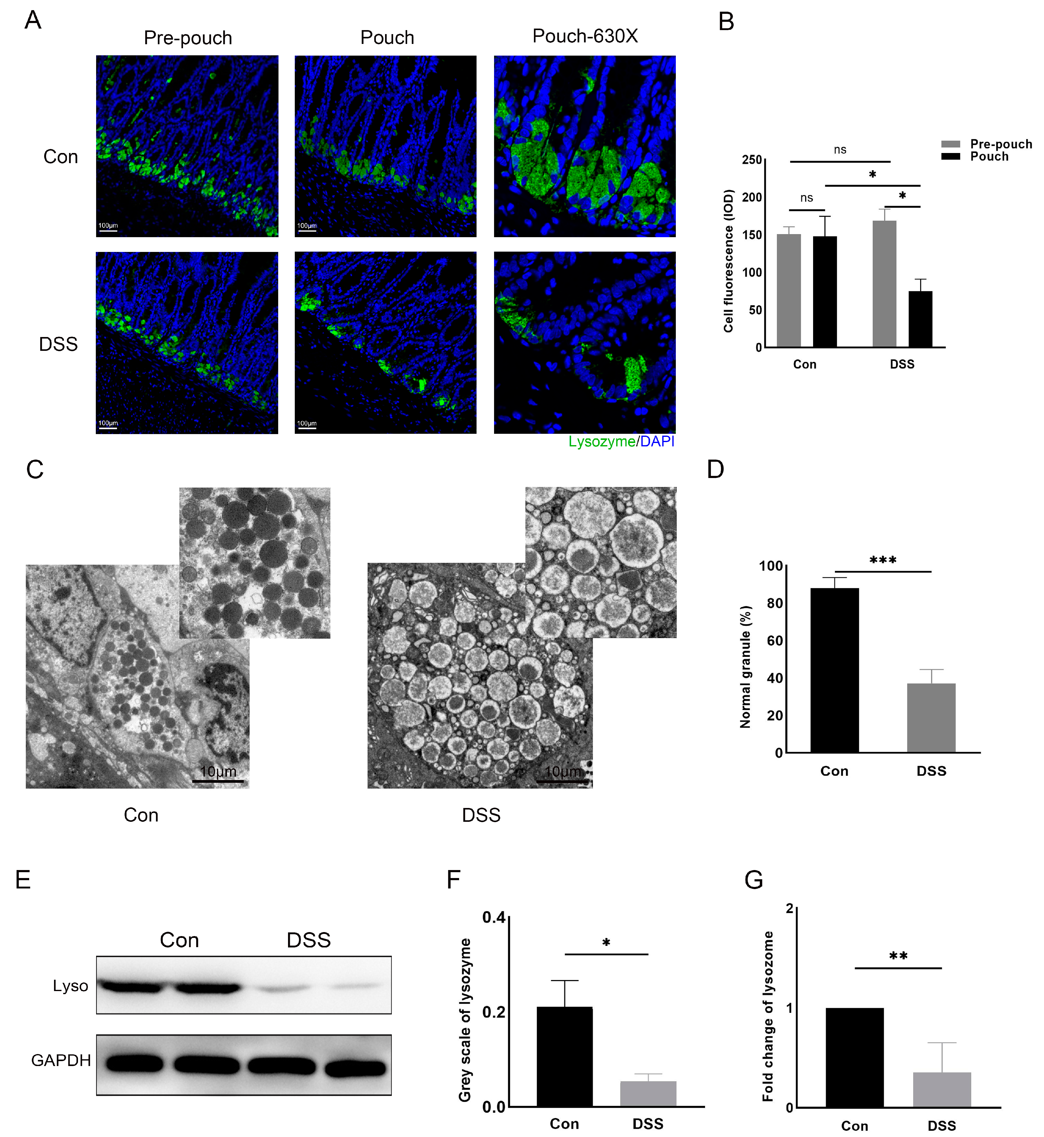
3.1. Abnormal Mucosal Lysozyme Expression in Patients with Pouchitis
3.2. Paneth Cell Dysfunction in a Rat Model of Pouchitis
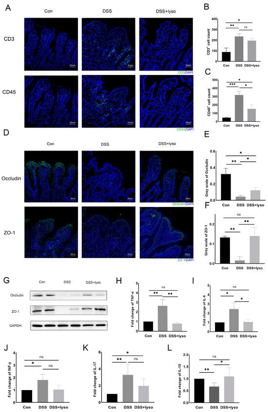
3.3. Oral Lysozyme Ameliorated Pouch Inflammation in a Rat Model of DSS-Induced Pouchitis
3.4. Inflammatory Response and Epithelial Barrier after Lysozyme Treatment
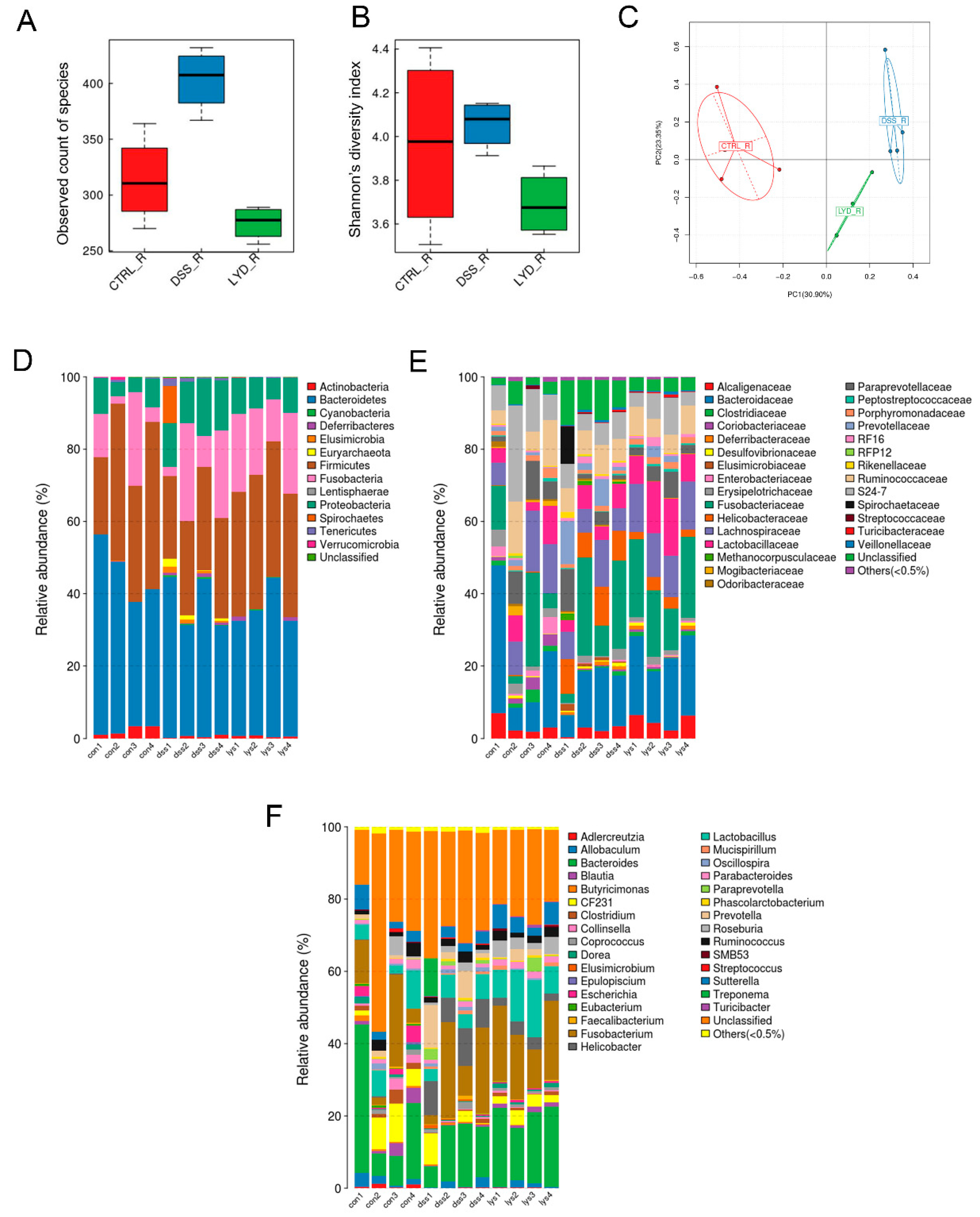
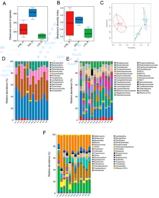
3.5. Gut Microbiota Profile after DSS and Lysozyme Treatment
4. Discussion
Supplementary Materials
Author Contributions
Funding
Institutional Review Board Statement
Informed Consent Statement
Data Availability Statement
Conflicts of Interest
References
- Shen, B. Pouchitis: What every gastroenterologist needs to know. Clin. Gastroenterol. Hepatol. 2013, 11, 1538–1549. [Google Scholar] [CrossRef] [PubMed]
- Hata, K.; Ishihara, S.; Nozawa, H.; Kawai, K.; Kiyomatsu, T.; Tanaka, T.; Kishikawa, J.; Anzai, H.; Watanabe, T. Pouchitis after ileal pouch-anal anastomosis in ulcerative colitis: Diagnosis, management, risk factors, and incidence. Dig. Endosc. 2017, 29, 26–34. [Google Scholar] [CrossRef] [PubMed]
- Maharshak, N.; Cohen, N.A.; Reshef, L.; Tulchinsky, H.; Gophna, U.; Dotan, I. Alterations of Enteric Microbiota in Patients with a Normal Ileal Pouch Are Predictive of Pouchitis. J. Crohn’s Colitis 2016, 11, 314–320. [Google Scholar] [CrossRef] [PubMed]
- Dalal, R.L.; Shen, B.; Schwartz, D.A. Management of Pouchitis and Other Common Complications of the Pouch. Inflamm. Bowel Dis. 2018, 24, 989–996. [Google Scholar] [CrossRef]
- Shen, B.; Remzi, F.H.; Nutter, B.; Bennett, A.E.; Lashner, B.A.; Lavery, I.C.; Brzezinski, A.; Bambrick, M.L.; Queener, E.; Fazio, V.W. Association between immune-associated disorders and adverse outcomes of ileal pouch-anal anastomosis. Am. J. Gastroenterol. 2009, 104, 655–664. [Google Scholar] [CrossRef]
- van Es, J.H.; Clevers, H. Paneth cells. Curr. Biol. 2014, 24, R547–R548. [Google Scholar] [CrossRef]
- Ouellette, A.J. Paneth cells and innate mucosal immunity. Curr. Opin. Gastroenterol. 2010, 26, 547–553. [Google Scholar] [CrossRef]
- Tagashira, A.; Nishi, K.; Sugahara, T. Lysozyme from hen egg white ameliorates lipopolysaccharide-induced systemic inflammation in mice. Cytotechnology 2019, 71, 497–506. [Google Scholar] [CrossRef]
- Salzman, N.H.; Bevins, C.L. Dysbiosis—A consequence of Paneth cell dysfunction. Semin. Immunol. 2013, 25, 334–341. [Google Scholar] [CrossRef]
- Yu, S.; Balasubramanian, I.; Laubitz, D.; Tong, K.; Bandyopadhyay, S.; Lin, X.; Flores, J.; Singh, R.; Liu, Y.; Macazana, C.; et al. Paneth Cell-Derived Lysozyme Defines the Composition of Mucolytic Microbiota and the Inflammatory Tone of the Intestine. Immunity 2020, 53, 398–416.e8. [Google Scholar] [CrossRef]
- Riba, A.; Olier, M.; Lacroix-Lamande, S.; Lencina, C.; Bacquie, V.; Harkat, C.; Gillet, M.; Baron, M.; Sommer, C.; Mallet, V.; et al. Paneth Cell Defects Induce Microbiota Dysbiosis in Mice and Promote Visceral Hypersensitivity. Gastroenterology 2017, 153, 1594–1606.e2. [Google Scholar] [CrossRef] [PubMed]
- Zhang, C.; Sherman, M.P.; Prince, L.S.; Bader, D.; Weitkamp, J.H.; Slaughter, J.C.; McElroy, S.J. Paneth cell ablation in the presence of Klebsiella pneumoniae induces necrotizing enterocolitis (NEC)-like injury in the small intestine of immature mice. Dis. Models Mech. 2012, 5, 522–532. [Google Scholar] [CrossRef] [PubMed]
- Yang, E.; Shen, J. The roles and functions of Paneth cells in Crohn’s disease: A critical review. Cell Prolif. 2020, 54, e12958. [Google Scholar] [CrossRef] [PubMed]
- Sandborn, W.J.; Tremaine, W.J.; Batts, K.P.; Pemberton, J.H.; Phillips, S.F. Pouchitis after ileal pouch-anal anastomosis: A Pouchitis Disease Activity Index. Mayo Clin. Proc. 1994, 69, 409–415. [Google Scholar] [CrossRef] [PubMed]
- Shebani, K.O.; Stucchi, A.F.; Fruin, B.; McClung, J.P.; Gee, D.; Beer, E.R.; LaMorte, W.W.; Becker, J.M. Pouchitis in a rat model of ileal J pouch—Anal anastomosis. Inflamm. Bowel Dis. 2002, 8, 23–34. [Google Scholar] [CrossRef] [PubMed]
- Drzymala-Czyz, S.; Banasiewicz, T.; Tubacka, M.; Tarasiuk-Rusek, A.; Majewski, P.; Drews, M.; Walkowiak, J. Discrepancy between clinical and histological effects of DHA supplementation in a rat model of pouchitis. Folia Histochem. Cytobiol. 2012, 50, 125–129. [Google Scholar] [CrossRef] [PubMed]
- Atila, K.; Terzi, C.; Canda, A.E.; Akhisaroglu, S.T.; Avci, H.S.; Sarioglu, S.; Oktay, G.; Gulay, Z. Partially hydrolyzed guar gum attenuates the severity of pouchitis in a rat model of ileal J pouch-anal anastomosis. Dig. Dis. Sci. 2009, 54, 522–529. [Google Scholar] [CrossRef]
- Jiang, W.; Goldblum, J.R.; Lopez, R.; Lian, L.; Shen, B. Increased crypt apoptosis is a feature of autoimmune-associated chronic antibiotic refractory pouchitis. Dis. Colon Rectum 2012, 55, 549–557. [Google Scholar] [CrossRef]
- Di Ruscio, M.; Vernia, F.; Ciccone, A.; Frieri, G.; Latella, G. Surrogate Fecal Biomarkers in Inflammatory Bowel Disease: Rivals or Complementary Tools of Fecal Calprotectin? Inflamm. Bowel Dis. 2017, 24, 78–92. [Google Scholar] [CrossRef]
- Shen, B. Bacteriology in the etiopathogenesis of pouchitis. Dig. Dis. 2012, 30, 351–357. [Google Scholar] [CrossRef]
- Petersen, A.M.; Mirsepasi-Lauridsen, H.C.; Vester-Andersen, M.K.; Sorensen, N.; Krogfelt, K.A.; Bendtsen, F. High Abundance of Proteobacteria in Ileo-Anal Pouch Anastomosis and Increased Abundance of Fusobacteria Associated with Increased Pouch Inflammation. Antibiotics 2020, 9, 237. [Google Scholar] [CrossRef] [PubMed]
- Segal, J.P.; Oke, S.; Hold, G.L.; Clark, S.K.; Faiz, O.D.; Hart, A.L. Systematic review: Ileoanal pouch microbiota in health and disease. Aliment. Pharmacol. Ther. 2018, 47, 466–477. [Google Scholar] [CrossRef] [PubMed]
- Quinn, K.P.; Lightner, A.L.; Faubion, W.A.; Raffals, L.E. A Comprehensive Approach to Pouch Disorders. Inflamm. Bowel Dis. 2019, 25, 460–471. [Google Scholar] [CrossRef]
- Coffey, J.C.; Rowan, F.; Burke, J.; Dochery, N.G.; Kirwan, W.O.; O’Connell, P.R. Pathogenesis of and unifying hypothesis for idiopathic pouchitis. Am. J. Gastroenterol. 2009, 104, 1013–1023. [Google Scholar] [CrossRef]
- Liu, T.C.; Gurram, B.; Baldridge, M.T.; Head, R.; Lam, V.; Luo, C.; Cao, Y.; Simpson, P.; Hayward, M.; Holtz, M.L.; et al. Paneth cell defects in Crohn’s disease patients promote dysbiosis. JCI Insight 2016, 1, e86907. [Google Scholar] [CrossRef]
- Khaloian, S.; Rath, E.; Hammoudi, N.; Gleisinger, E.; Blutke, A.; Giesbertz, P.; Berger, E.; Metwaly, A.; Waldschmitt, N.; Allez, M.; et al. Mitochondrial impairment drives intestinal stem cell transition into dysfunctional Paneth cells predicting Crohn’s disease recurrence. Gut 2020, 69, 1939–1951. [Google Scholar] [CrossRef] [PubMed]
- Bevins, C.L.; Salzman, N.H. Paneth cells, antimicrobial peptides and maintenance of intestinal homeostasis. Nat. Rev. Microbiol. 2011, 9, 356–368. [Google Scholar] [CrossRef] [PubMed]
- Scarpa, M.; Grillo, A.; Scarpa, M.; Brun, P.; Castoro, C.; Pozza, A.; Cavallo, D.; Faggian, D.; Ruffolo, C.; D’Inca, R.; et al. Innate immune environment in ileal pouch mucosa: Alpha5 defensin up-regulation as predictor of chronic/relapsing pouchitis. J. Gastrointest. Surg. 2012, 16, 188–201; discussion 201–202. [Google Scholar] [CrossRef]
- Kaser, A.; Lee, A.H.; Franke, A.; Glickman, J.N.; Zeissig, S.; Tilg, H.; Nieuwenhuis, E.E.; Higgins, D.E.; Schreiber, S.; Glimcher, L.H.; et al. XBP1 links ER stress to intestinal inflammation and confers genetic risk for human inflammatory bowel disease. Cell 2008, 134, 743–756. [Google Scholar] [CrossRef]
- Jiang, L.; Lv, J.; Liu, J.; Hao, X.; Ren, F.; Guo, H. Donkey milk lysozyme ameliorates dextran sulfate sodium-induced colitis by improving intestinal barrier function and gut microbiota composition. J. Funct. Foods 2018, 48, 144–152. [Google Scholar] [CrossRef]
- Reshef, L.; Kovacs, A.; Ofer, A.; Yahav, L.; Maharshak, N.; Keren, N.; Konikoff, F.M.; Tulchinsky, H.; Gophna, U.; Dotan, I. Pouch Inflammation Is Associated with a Decrease in Specific Bacterial Taxa. Gastroenterology 2015, 149, 718–727. [Google Scholar] [CrossRef] [PubMed]
- Sorbara, M.T.; Littmann, E.R.; Fontana, E.; Moody, T.U.; Kohout, C.E.; Gjonbalaj, M.; Eaton, V.; Seok, R.; Leiner, I.M.; Pamer, E.G. Functional and Genomic Variation between Human-Derived Isolates of Lachnospiraceae Reveals Inter- and Intra-Species Diversity. Cell Host Microbe 2020, 28, 134–146.e4. [Google Scholar] [CrossRef] [PubMed]
- Vacca, M.; Celano, G.; Calabrese, F.M.; Portincasa, P.; Gobbetti, M.; De Angelis, M. The Controversial Role of Human Gut Lachnospiraceae. Microorganisms 2020, 8, 573. [Google Scholar] [CrossRef] [PubMed]
- Zaman, S.; Akingboye, A.; Mohamedahmed, A.Y.; Peterknecht, E.; Bhattacharya, P.; El-Asrag, M.E.; Iqbal, T.H.; Quraishi, M.N.; Beggs, A.D. Faecal microbiota transplantation (FMT) in the treatment of chronic refractory pouchitis: A systematic review and meta-analysis. J. Crohn’s Colitis 2023, 14, jjad120. [Google Scholar] [CrossRef]
- Xiao, W.; Zhao, X.; Li, C.; Huang, Q.; He, A.; Liu, G. The efficacy of probiotics on the prevention of pouchitis for patients after ileal pouch-anal anastomosis: A meta-analysis. Technol. Health Care 2023, 31, 401–415. [Google Scholar] [CrossRef]





| Normal Pouch (n = 5) | Pouchitis (n = 7) | |
|---|---|---|
| Gender (F/M), n (%) | 2 (40.00)/3 (60.00) | 3 (42.86)/4 (57.14) |
| Age, year, mean ± SD | 44.6 ± 9.2 | 41.6 ± 15.3 |
| Ex-smokers, n (%) | 1 (20.00) | 3 (42.86) |
| Disease duration, months, median (IQR) | 60.00 (24.50–95.25) | 36.00 (16.25–57.50) |
| Pouch age, months, median (IQR) | 13 (4.50–17.50) | 10.00 (5.00–13.00) |
| Stage of procedure (II/III), n (%) | 4 (80.00)/1 (20.00) | 5 (71.43)/2 (28.57) |
| PDAI score, mean ± SD | 2.60 ± 0.60 | 11.00 ± 1.40 |
| Fecal calprotectin, μg/g, mean ± SD | 578.9 ± 519.1 | 935.5 ± 198.5 |
| C-reactive protein, mg/DL, mean ± SD | 7.9 ± 6.2 | 42.1 ± 26.2 |
| Interleukin-6, pg/mL, mean ± SD | 7.6 ± 4.3 | 15.4 ± 8.7 |
| Pre-IPAA treatments | ||
| 5-ASA, n (%) | 5 (100.00) | 5(71.43) |
| Steroids, n (%) | 4 (80.00) | 6 (85.71) |
| Immunosuppressants, n (%) | 1 (20.00) | 3 (42.86) |
| Infliximab, n (%) | 0 (0) | 2 (28.57) |
| Antibiotics, n (%) | 0 (0) | 3 (42.86) |
| Fecal microbiota transplantation, n (%) | 0 (0) | 2 (28.57) |
Disclaimer/Publisher’s Note: The statements, opinions and data contained in all publications are solely those of the individual author(s) and contributor(s) and not of MDPI and/or the editor(s). MDPI and/or the editor(s) disclaim responsibility for any injury to people or property resulting from any ideas, methods, instructions or products referred to in the content. |
© 2023 by the authors. Licensee MDPI, Basel, Switzerland. This article is an open access article distributed under the terms and conditions of the Creative Commons Attribution (CC BY) license (https://creativecommons.org/licenses/by/4.0/).
Share and Cite
Xu, Y.; Yu, Z.; Li, S.; Zhang, T.; Zhu, F.; Gong, J. Pouchitis Is Associated with Paneth Cell Dysfunction and Ameliorated by Exogenous Lysosome in a Rat Model Undergoing Ileal Pouch Anal Anastomosis. Microorganisms 2023, 11, 2832. https://doi.org/10.3390/microorganisms11122832
Xu Y, Yu Z, Li S, Zhang T, Zhu F, Gong J. Pouchitis Is Associated with Paneth Cell Dysfunction and Ameliorated by Exogenous Lysosome in a Rat Model Undergoing Ileal Pouch Anal Anastomosis. Microorganisms. 2023; 11(12):2832. https://doi.org/10.3390/microorganisms11122832
Chicago/Turabian StyleXu, Yi, Zeqian Yu, Song Li, Tenghui Zhang, Feng Zhu, and Jianfeng Gong. 2023. "Pouchitis Is Associated with Paneth Cell Dysfunction and Ameliorated by Exogenous Lysosome in a Rat Model Undergoing Ileal Pouch Anal Anastomosis" Microorganisms 11, no. 12: 2832. https://doi.org/10.3390/microorganisms11122832
APA StyleXu, Y., Yu, Z., Li, S., Zhang, T., Zhu, F., & Gong, J. (2023). Pouchitis Is Associated with Paneth Cell Dysfunction and Ameliorated by Exogenous Lysosome in a Rat Model Undergoing Ileal Pouch Anal Anastomosis. Microorganisms, 11(12), 2832. https://doi.org/10.3390/microorganisms11122832

