Abstract
Two important factors that have been put in the limelight in the current age are environmental concerns and sustainable future. The building sector has emerged as an important player in this matter due to their contribution into the large share of resources and energy consumption as well as harmful greenhouse gas emission. This paper discusses the percentage of embodied energy (EE) in two common building wall materials in Malaysia: steel and concrete. Concrete is used in concrete non-load bearing walls and steel is used to manufacture curtain walls. Although there are more materials used in the selected case studies, steel and concrete possess the high amount of embodied energy. Thus, the concrete wall and curtain wall in the lifecycle analysis (LCA) pre-use phase in high-rise office buildings in Malaysia are considered in this research. GaBi software is used to evaluate and calculate embodied energy in the case studies. The functional unit for this LCA study is determined as one cubic meter of concrete non-load bearing wall and curtain wall. In order to determine the components included in the analysis, input-output flowcharts are created for each process. The comparison of these walls shows that curtain wall has more embodied energy than concrete. The highest amount of embodied energy in curtain wall construction for case B is 4873.89 MJ, and for the case A is 4851.09 MJ approximately. The amount of EE in the concrete non-load bearing wall for both case studies are the lowest amount, with 278.85 MJ for case A and 280.66 MJ for case B. Results also show that the manufacturing of materials is the biggest contribution to the amount of EE at more than 50%, whereas transportation is between 1.83% and 3.77% only.
1. Introduction
The construction industry is one of the main contributors to the world’s total greenhouse gas emissions and it consumes 16% of the world’s freshwater, 25% of the harvested timber and 40% of produced energy. In addition, this industry also contributes to 40% of global carbon dioxide emission and nearly the same amount of primary energy use (30–40%), resulting in half of the global greenhouse emissions (40–50%) [1,2,3,4].
Energy consumption is also considered a major concern in the construction sector and it has been put under the spotlight to tackle global environmental issues. The consumption of energy in the building sector has been categorized into embodied energy (EE) and operational energy (OE) [5,6,7,8]. EE is measured as the total energy that is used to mine raw resources, transport raw materials to the factory, manufacture new materials, transport new materials to building sites and conserve, overhaul and demolish buildings [5,9]. Meanwhile, OE is the energy that is primarily used in regulating the indoor environment of a building through heating and cooling [5,6,10,11].
A number of case studies revealed that there are different fractions and ratios in the amount of EE and OE. An investigation in Sweden revealed that EE is responsible for 40% of the total energy in the lifecycle of building materials and it could be reduced to only 17% [5,11]. The Energy Performance Building Directive (2002/91/EC-EPBD) provides a clear guideline that supports the efforts of reducing the emission of operational energy. However, it is prudent to note that the efforts of limiting the increased emission of EE are an upward challenge since much energy is utilized during the process of manufacturing of building materials.
As mentioned earlier, the building industry largely contributes to the global greenhouse emission. In previous studies, researchers focused on the OE and they succeeded in reducing it. Other researchers focused on EE that contributes largely to the total energy consumption in the life cycle of buildings. Most researchers measured and compared EE in main building materials and building components such as reinforced concrete. However, there is no specific study for evaluating and comparing EE specifically for non-load bearing walls. Research presented in this paper concerns the amount of EE in concrete non-load bearing walls and curtain walls in Malaysia. The result of this study is consistent with findings of another research done by Ramesh, T. et al. in 2010 [4]. Their study shows that the amount of EE in steel frames are much higher when compared to concrete [4]. The outcome of this research on the other hand, shows that the amount of EE in curtain wall is higher than in concrete wall. Results of both case studies through this research indicate that the manufacturing of materials has the highest amount of EE. In addition, the life cycle analysis methodology used could be implemented in other studies to estimate EE in different building materials.
This research utilizes LCA and focuses on the pre-use phase that are discussed in Section 1.2 and Section 1.3 in this paper. Related works to embodied energy are reviewed in Section 1.1. Materials and Methods of this study are covered in Section 2. Results and discussions are presented in Section 3 and Section 4. Then, conclusions are provided in Section 5, where some recommendations to reduce the amount of EE are suggested.
1.1. Embodied Energy in Materials and Building Type
EE in buildings is defined by eleven parameters [9]. These parameters include materials, system boundaries, the method of EE analysis, geographical position of the study, primary and delivered energy, the age of data sources, the source of data, data completeness, the technology of manufacturing processes, feedstock energy consideration and temporal representativeness [9]. Utama, A. et al. [12] presented how material selection influences EE. Cabeza, L.F. et al. and Dixit, M.K. et al. [5,9] surmised that there is an increase in EE because of the materials used in the construction of buildings. It should be noted that materials chosen in the erection of a structure play a crucial role in the calculation of the total amount of EE. There is no doubt that different ways to manufacture building materials and type of fossil fuel used lead to a different level of EE in those materials [8,9,13,14]. With that being said, the most prudent step in the efforts of decreasing building energy consumption is to utilize building materials that encompass a low EE. As a result, choosing building materials must be considered as an important factor [14].
The construction of buildings demands the use of various materials. This is parallel to the fact that the total amount of EE in different materials is not the same as one another. This deduces that each material comes with their own set of properties and life spans that sets them apart from each other [4,12]. The analysis of various case studies revealed that despite the fact that some materials embody a small amount of EE, it does not translate to having a low life cycle energy [12]. In research carried out in India, the amount of EE in adobe-made houses was calculated. The sum of EE in these houses was reduced by 50% when they were compared to typical concrete-made domiciles. The adobe residences were constructed with locally available materials such as soil, sand and low energy-intensive materials. As stated earlier, the materials and the transportation of materials contribute to the emission of EE. By using locally available materials, the EE emission could be easily reduced [4,15].
It is an undeniable fact that the selection of materials used in the construction of buildings is a contributing factor to the amount of EE [11]. Utama, A. et al. [12] discussed the impact of material selection on the total amount of EE. Cabeza, L.F. et al. and Dixit, M.K. et al. [5,9] deduced that due to the effect of building materials on EE, there is an increase in EE against OE in the life cycle of a building. Thormark, C. [11] also highlighted the amount of EE that can be manipulated with prudent selection of appropriate materials. Concrete is one of ubiquitous materials in the building industry [16,17,18]. There is a high demand in the use of concrete due to its low cost [16,17,19]. Recent reports show more than 26.8 billion tons of normal concrete are manufactured yearly [17,20]. However, the energy consumption and greenhouse gas emissions are high during the manufacturing and transporting of concrete [16]. Previous reports show that 7% of the CO2 emission is related to cement production [16,21]. A study in Hong Kong by Chen, et al. [22] presented that steel and aluminum have the highest amount of EE in residential buildings. Their results showed that more than three-quarters of EE used in residential buildings is related to steel and aluminum [22]. It has been calculated that the percentage of EE emission could be reduced between 6% and 17% with smarter or greener choices of materials [5,11]. With that being said, a good method in reducing the energy consumption is to use building materials that have low EE [14]. One way to reduce EE in building materials is to decrease the level of energy for material’s construction [8,13]. Furthermore, the durability of materials and local availability are two significant factors in the account of EE [23]. The analyzed data of a case study in Sweden concluded that EE has a share of 40% of LCA and the choices of suitable materials could pivot in the reduction or the increment of EE from 6% to 17% [5,11]. The calculated sum of the manufacturing energy from building materials makes up one-third of the total energy consumption in a 50 year building life span [24,25]. Therefore, the choices of building materials should and must be considered as a pivotal factor [5].
A significant proportion of building materials in residential buildings is related to building envelopes. Take walls for example, it has 46% of this proportion and it is the highest fraction, when compared to other elements of a building [12]. The range of life cycle energy that is generally found in conventional residential building is quantified at 150–400 kWh/m2 each year and the range for an office building is quantified at 250–550 kWh/m2 each year. The life cycle energy consumption in office buildings are documented to be higher than housing buildings [4]. Numerous preceding investigations deduced that EE in residential and office buildings are 78% and 92%, respectively [1,26,27,28,29]. The choice of building materials, the size of buildings and the functions of buildings affect the difference of EE consumption between office and residential buildings [4]. Ramesh, T et al. [4] claimed that in the construction of office buildings materials such as concrete and steel are frequently used, whereas in the residential structures, timber are more often used. This difference in the use of materials leads to the variance in the amount of life cycle energy consumption between an office building and residential building.
Considering high EE emission in office buildings, this research aimed to determine the amount of EE for main building materials such as concrete and steel in high-rise offices. After case studies were selected, the EE from cradle to gate through LCA was evaluated using the GaBi Education version software.
1.2. Life Cycle Assessment (LCA) Method
LCA is a decision support and modelling tool that is used to measure and evaluate the environmental effects of products, construction activities and the manufacturing process [27]. LCA is an operative tool that evaluates varieties of the environmental effects from energy utilization to materials [27,30]. It is also used in the building industry to optimize the manufacturing and construction processes [31,32]. Life cycle studies are important as they place an emphasis on energy and materials utilization and their environmental impact [33]. LCA is a practical tool that researchers apply to compare and estimate building materials [27,34]. It is evaluated upstream involving the extraction of raw materials, the manufacturing and producing materials as well as their transportation, and downstream involving demolition and destruction of a component, materials and product [4,35].
In terms of methodology, there is a variety of LCA tools, which are determined and developed to calculate environmental evaluation. These tools are divided into three levels. The first level is made up of comparison tools. The second level is the Whole Building Design Decision or Decision Support Tools. Last but not least, Level 3 is the Whole Building Assessment Framework or System. Software such as GaBi, SimaPro, TEAM and LCAit are often used in Level 1. As for the Level 2 calculations, tools like LISA, Ecoquantum, Envest, ATHENA, BEE are utilized. For Level 3, BREEAM, LED, SEDA are considered instead. There are some databases which are used for environmental assessment such as CML, DEAM TM, Ecoinvent Data, GaBi 4 Professional, IO-database for Denmark 1999, Simapro database, the Boustead Model 5.0 and US Life cycle inventory database [36,37,38,39]. There are different tools and databases that consider the facets of users, applications, data, geographical location and scope [36].
Previous studies and literature considered and utilized LCA methods in the calculation for fully built buildings’ life cycle. One previous investigation picked a dwelling in Michigan as a case study and the energy and environmental impacts of this home was calculated [36,40]. In addition, one research in Sweden measured life cycle of four residences using LCA [36,41]. Another study compared and contrasted three types of houses in different geographical sites in France [36,42]. Another study [43] utilized the LCA method for a new varsity building campus in which the area was 7300 m2. The inventory analysis for this building revealed that nearly 60 building materials were used in its construction phase. The conclusion of this study showed the total primary energy of the material phase is 51–106MJ over the building life cycle [36].
Primary and secondary data collection and modelling are included in LCA calculations. Primary data is measured and modelled for catching a product or service in LCA. Secondary data is collected from literature, open sources, data base in software and national and international sources [44,45]. One of the software that is used in the evaluation and the modelling of LCA is the GaBi software [32]. One previous study [44,45,46] used the GaBi software as the main basis for evaluating and calculating probable environmental impacts as well as the maintenance of traditional ballasted and bitumen-stabilized ballast (BSB) track-bed. In another study using GaBi, the values of each impact group were evaluated at the mid-point level and derived conclusions through the application of the ReCiPe impact assessment method [25,44,47]. It should be duly noted that climate change, fossil fuel depletion, freshwater ecotoxicity, freshwater eutrophication, human toxicity, marine ecotoxicity, marine eutrophication, metal depletion, ozone layer depletion, particulate matter formation, terrestrial acidification, terrestrial ecotoxicity, water depletion and primary energy demand are considered as the impacted categories. Different results are presented after evaluating and calculating the value obtained from LCA by considering each above-mentioned category [44].
In matters of calculations and measuring the products’ life cycle, there must be a standard that sets precedents and used worldwide [48]. The International Standard Organization (ISO) [49] is a unique standard used world-wide for many investigations containing LCA [48].
The life cycle of a building is divided into three phases which are the pre-use phase, use phase and post-use phase (end-use phase) [35,50,51]. Categories of raw materials, the process and products of new materials make up a large fraction of EE. The pre-use phase includes the extraction of raw materials, material transportation to the factories and site and the manufacturing process [35]. Refurbishment, maintenance, repairing and repainting are related to the second phase or the use phase [27]. Building destruction, transportation of waste materials and reusability potential are calculated for the end of life phase of LCA [27]. Figure 1 shows pre-use, use and end-of-use phases in LCA.
Figure 1.
Pre-use, use and end-of-use phases in life cycle assessment (LCA).
LCA method was used in this research with a focus on the pre-use phase which includes transportation of raw materials to factories, making new materials and transportation of the new materials to the construction site. The pre-use phase is made up of factors such as diesel for transportation of raw materials and new materials, energy for making new materials, energy consumption and type of materials. The energy consumption in the production of concrete and curtain walls in factories are covered in this phase. For this study, GaBi Education version was used to calculate and evaluate EE. The GaBi database was used as secondary data set in this phase. This is because the calculation of energy consumption during the production of new materials in factories is not possible. Therefore, based on previous research done by others, the authors conducted LCA that involved many steps as detailed in the next section.
1.3. Goal and Scope of Life Cycle Assessment
Purpose, limitation, system boundaries, the basis of information, audience, functional unit and characteristic are matters that are related to the goal and scope phase of LCA [27,52]. The goal of this study is to compare the amount of EE in concrete non-load bearing walls and curtain walls in two tall office buildings in Kuala Lumpur which has not been done before. The significance of this study is to show the importance of material selections on the total amount of EE involved in building construction.
2. Materials and Methods
There are four significant stages for the LCA method: Firstly, goal and scope definition, the second stage is life cycle inventory, the third stage is life cycle impact analysis and the last stage is the interpretation of results [27,35,48,52]. The third stage, life cycle impact analysis is beyond the scope of this study. Figure 2 shows the LCA phases and stages.
Figure 2.
Life cycle assessment (LCA) phases and stages. * Is beyond the scope of this study.
In order to carry out the calculations, GaBi Education version software (GaBi from now on) was used to calculate the amount of EE in the pre-use phase involving the definition of scenarios, input and output of materials, material manufacturing processes and transportation of materials. A partial amount of the information was procured from the GaBi database while the remaining information was collected through interviews. The transportation of raw materials from the factories to the construction sites are dependent variables in the scenario manipulations using the GaBi software. Table 1 displays the primary and secondary data in this study.
Table 1.
Primary and secondary data.
2.1. System Boundaries
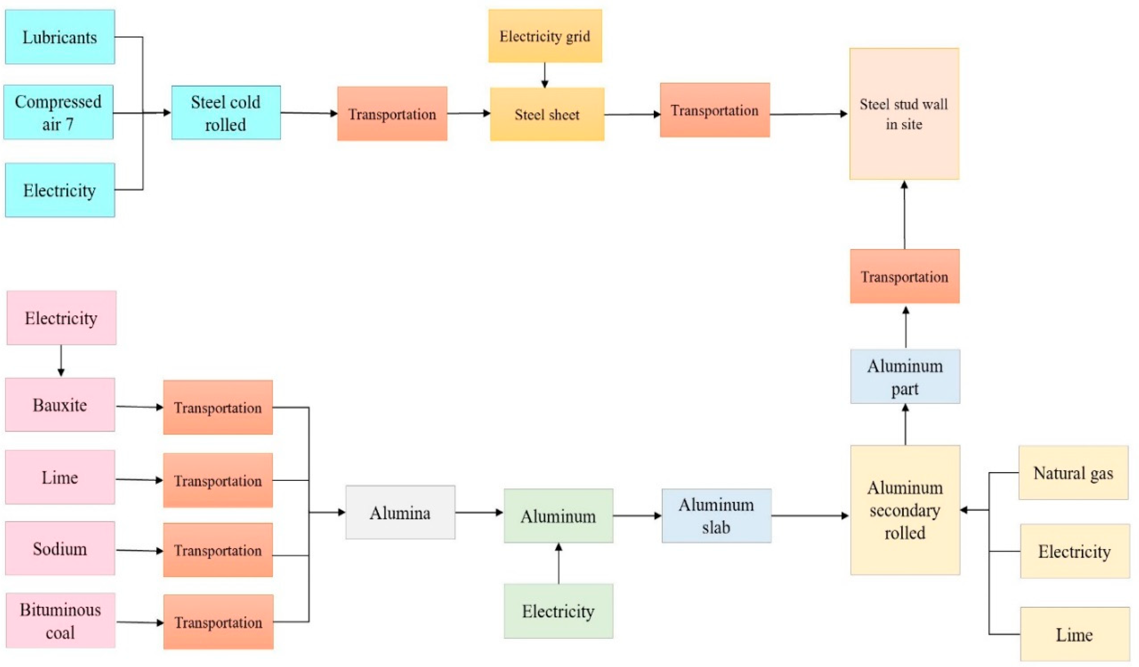
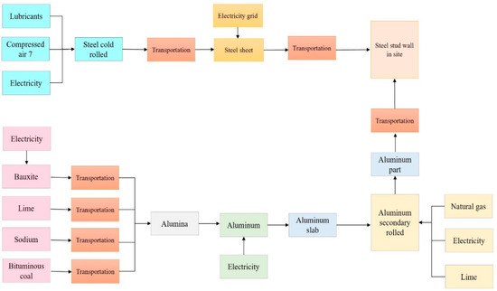
System boundaries play a pivotal role and are usually dependent on the scope of the study. All LCA phases are included in the system boundaries in some studies while used materials could also be considered as system boundaries for all or just one of the phases [32]. In this study, emphasis was given to the pre-use phase that covers the transportation of raw materials and new materials to the site as well as the construction of new materials. GaBi has the ability to compare EE in the case studies that have different distances and type of materials as well as use different transportation methods. Figure 3 and Figure 4 display plans for concrete non-load bearing wall and curtain wall in GaBi, respectively. In this research, the pre-use phase is considered as system boundaries. Raw material extraction and gate to the gate (as shown in Figure 1) are exempted because human power is used for this purpose and that it is not something that could be measured justifiably.
Figure 3.
Concrete non-load bearing wall plan.
Figure 4.
Curtain wall plan.
2.2. Functional Unit
The functional unit in this research is defined as comparing 1 m3 of each concrete and curtain wall construction in the two tall office buildings in Kuala Lumpur, Malaysia.
2.3. Case Studies
There are some important deciding factors in selecting the case studies such as the office buildings must be high-rise and built using concrete and curtain walls, as well as being under construction. This is because after construction, obtaining information such as building material manufacturers and suppliers becomes challenging and restricted. In a preliminary selection of case studies, some buildings were removed because they did not meet these requirements. After that, random sampling was used, and the two case studies were chosen.
Both chosen office buildings were built with curtain and concrete non-load bearing walls among other building materials. Case study A has 26 office floors, two ground floors and six parking floors; all office units have the same interior design. Case study B has 28 office floors and six parking floors; all office units have different interior designs. Information and data for primary data set in LCA were collected through interviews involving architects, contractors, internal control managers, project managers and managers in factories. Construction drawings and bill of quantities were some of the references for information. Since the policy of companies and factories do not allow the publishing of some information, GaBi database was used as secondary data in LCA and few assumptions were made. The building material specification of both curtain wall and concrete non-load bearing wall constructions were identified from architectural drawing obtained for the two case studies. Then the same building materials were chosen from GaBi database to quantify their EE in order to complete the LCA.
2.4. Inventory of Materials Stage in Pre-Use Phase
As earlier mentioned, the pre-use phase has a several influencing factors such as fuel for transporting of raw materials and new materials, type of energy for making new materials, energy consumption and type of materials. The calculation of energy consumption in the production of new materials in factories are not possible, so the GaBi database was used as secondary data instead. Other information was collected from interviews such as how much of each material is needed to be mixed together in the making of new compounds, materials used in the construction stage and the distances between locations (in the transport of materials from factories to the construction site). The main difference between these two case studies are the various distances travelled which is also considered a dependent variable. Waste produced throughout the manufacturing of materials was not considered due to the lack of information. Table 2 and Table 3 list the amount of each material used in the construction of concrete and curtain walls respectively.
Table 2.
Input and output materials of the concrete non-load-bearing wall.
Table 3.
Input and output materials of the curtain wall.
The chosen concrete non-load bearing walls for this research are interior walls at the case studies. Whereas, the chosen curtain wall has steel frames and steel infill panels that performs similar function to the opaque concrete non-load bearing walls and surrounds the building services and circulation areas at both case studies. The amount of EE was computed for each material in GaBi. Twelve elements that were considered as input materials for concrete are limestone, iron ore, silica sand, aluminum foil, cement, water, gravel, sand, crude oil, carbon black, iron and hard coal. Meanwhile, there were also twelve elements that were considered as input materials for curtain wall like lime, electricity, bauxite, sodium hydroxide, bituminous coal, alumina, natural gas, aluminum sheet, steel cold rolled, lubricants, compressed air and steel sheet. The input–output of materials are shown in Table 2 and Table 3. The GaBi database was used for manufacturing part due to lack of information in this part.
All results are presented in the next section. In this study each set indicated raw materials that there were mixed to manufacture new materials. For example, 15.2 kg of limestone, 1.64 kg of iron ore, 5.15 kg of silica sand and 0.23 kg of aluminum foil is mixed together to manufacture 23.4 kg of cement.
3. Results—Final Interpretation
The location of the factory, distance between the factories and the site, the number of materials, the kind and the amount of fuel used for vehicles and methods of shipping were evaluated and calculated for materials and component transportation [27]. The transportation of inventories for concrete and curtain wall from mines to factories and factories to the site are presented in Table 4 and Table 5, respectively. Distance between mines to factories and the factories to the site is explained in these tables. The distances were collected through interviews and GaBi was used to calculate the amount of fuel for each process. For example, distance between limestone, iron ore, silica sand and aluminum foil in cases A and B are collected through interview and GaBi database is used for amount of fossil fuel for transportation. Undeniably, the distance between mines, factories and sites as well as fossil fuel which were used for transportation influence the amount of EE. The amount of EE in concrete is recorded to be high, the factors which have influenced these numbers are not only the quarrying of sand and limestone for cement production, transportation of raw materials, cement transportation but also the materials in transportation during delivery of materials to the site [12].
Table 4.
Distance and amount of fossil fuel in cases A and B in the concrete non-load bearing wall.
Table 5.
Distance and amount of fossil fuel in cases A and B in the curtain wall.
The collected information was applied in GaBi. A plan was created involving the process and flow of materials. The concrete non-load bearing wall plan is shown in Figure 3 and the curtain wall plan is shown in Figure 4. Process is defined as steps from extraction of raw materials to the construction site and connected by the flow. A scenario was then written and dependent variables applied, followed by analysis and reporting. In the report, results of calculations were compared, and the lowest and highest amount of EE were identified.
Then the final interpretation was conducted by identifying the problem, investigating, extracting and interpreting results [27]. It is the final step of the LCA method [32]. Table 6 and Table 7 illustrate the amount of EE in concrete non-load bearing walls and curtain walls, respectively. The data was analyzed, and the results clearly indicate that curtain walls have a higher amount of EE than concrete non-load bearing walls.
Table 6.
Amount of embodied energy (EE) in the concrete non-load bearing wall in case A and B.
Table 7.
The amount of EE and the percentage in each material in the curtain wall in cases A and B.
3.1. Embodied Energy in Concrete Non-Load Bearing Wall
Table 6 shows the amount and the percentage of EE for materials used for concrete non-load bearing walls. In this table, crude oil in every 1 m3 of concrete wall constitutes 51.03% and 50.70% the amount of EE in cases A and B, respectively, which are the highest amount of EE in comparison to other elements. In addition, diesel mix is a further 3.71% to 3.77% of the whole amount of EE in these case studies.
Results from this study are consistent with previous study by Ramesh, T et al. [4], where they claimed that EE in concrete is high because of materials that are used to produce it. According to Jia Wen, T. et al. and Chang, Y. et al. [35,53], 90% of EE is estimated for the manufacturing of building materials, 4% for transportation and 6% for the construction. A different study with an amalgamation of 18 case studies in Sweden and Denmark indicates that 91% of EE is for manufacturing materials, whereas transportation and construction is 3% and 6%, respectively [10,35,53].
3.2. Embodied Energy in Curtain Wall
Table 7 describes the percentages and the amounts of EE in each material for curtain walls. Electricity has the highest amount of EE, which is recorded at 59.53% and 59.25%, respectively, in cases A and B, due to electricity used to manufacture new materials. Transportation makes up the rest amounting to 1.83% to 2.30% of the whole EE in cases A and B, respectively.
Results of this study are also consistent with results of another study [4] where it was stated that steel has the highest amount of EE. One of the factors that impact the amount of EE is the manufacturing of materials and it uses different levels of energy. This leads to the suggestion in which some measures can be taken to save energy consumed during the stage of material manufacturing. Two studies conducted simultaneously by Dixit, M. K. et al. and Pears, A. [8,13] with varying locations and construction technology yielded results that proved the theory that EE could be reduced by using efficient steps.
3.3. Comparison between Concrete Non-Load Bearing Wall and Curtain Wall
Results of this study are also in parallel with Kofoworola, O.F and Gheewala, S. H [54] who claimed that concrete and steel are two materials with high initial EE. However, Ramesh, T. et al. [4] highlighted that EE in steel frames are much higher when compared to concrete. Nevertheless, in China, concrete and steel are still the dominant materials that are used in the construction of office buildings.
As shown in Table 6 and Table 7, the highest amount of EE is related to curtain walls with a total of 4851.09 MJ in case A and 4873.89 MJ in case B. The amount of EE in the concrete non-load bearing wall in case A is 278.85 MJ and in case B it is 280.66 MJ. This is a staggering 1738% difference between the two types of wall constructions. Figure 5 compares the amount of EE in the curtain wall and concrete non-load bearing wall in cases A and B. In light of these findings, the main materials in each studied wall construction should be replaced with other materials to further reduce EE.
Figure 5.
Comparison of EE percentages in curtain wall and concrete non-load bearing wall in cases A and B.
4. Discussion—Substitute Recycle and Reuse Materials
As mentioned earlier and shown in Table 6 and Table 7, concrete and steel have the highest amount of EE. The comparison of these materials shows that curtain walls have more EE than concrete non-load bearing walls. More than 50% of this EE is related to the manufacturing of materials and the lowest amount of accounted EE is related to transportation. Used materials for concrete and curtain walls, concrete and steel have the highest amount of EE, and choosing other appropriate materials can help to reduce EE. One of the ways to decrease the amount of EE is by using recycled and reused materials. It is important to argue that using recycled and reused materials can save resources and reduce energy consumption [11]. Primary analysis displayed that 8.9% of energy in LCA can be saved by recycling building materials [54]. Thormark, C. et al. [11] highlighted a few studies that investigated the potential of recycling in building constructions. The result of a study in Japan, which considered three buildings with maximum recycling potential, displayed a reduction of up to 25% of EE in comparison to buildings without recycled materials [5,55,56]. Consequently, the process of choosing building materials must be considered as an important factor in modern buildings due to the utilization of raw materials and natural sources, the capacity of recycling and the impact on the environment [5].
Reused materials are defined as materials which can be used for the same purpose. Recycled materials are determined as materials that can be used but not in the same purpose [11]. After the process of demolition of buildings, materials can be passed out and reused in different places such as concrete. It can be reused for building roads and highways [54]. Get-back building materials at the end of life span can also have reduced amount of EE [5,9,11]. To reiterate, materials are the biggest contributors to the amount of EE, but it can be reduced by using recycled and reused materials [5,9,11].
5. Conclusions
In this work, a comparative study of curtain walls and concrete non-load walls in two high-rise office buildings in Malaysia was conducted to show the significant impact of building materials in the total percentage of EE in pre-use phase of an LCA using GaBi Education version software. Results showed that the manufacturing of materials contributed to the highest amount of EE. Our evaluations indicated that curtain walls have more EE than concrete walls because steel used in curtain walls has a higher level of EE. We also noticed that electricity used to manufacture steel resulted in the highest amount of EE in curtain wall and crude oil used to make concrete has the highest amount of EE in concrete non-load bearing wall in comparison to all other materials.
Based on the observations, the effect of transportation on EE is between 1.83% and 3.77%, whereas the significant share of EE, which is more than 50%, is due to the manufacturing of building materials. EE in curtain walls is 1738% higher than in concrete non-load bearing walls, thus building designers should consider concrete non-load bearing walls for exterior walls at building services and circulation areas to drastically reduce the overall building EE. Another way to reduce EE in manufacturing building materials is to use recycled and reused materials and to employ manufacturers closest to the building site. In a future study, we will propose a new green material to lessen the amount of EE for concrete non-load bearing walls.
Author Contributions
S.S. is a Master by Research candidate who conducted the research leading to the completion of this manuscript. M.A.I. and A.R.M.A. are supervisors to this research who contributed to the framework of this manuscript, partly written and fully edited the manuscript and verified results presented in this manuscript. All authors have read and agreed to the published version of the manuscript.
Funding
This research did not receive any external funding.
Conflicts of Interest
The authors declare no conflict of interest to any information shared and discussed in this manuscript.
References
- Asif, M.; Muneer, T.; Kelley, R. Life cycle assessment: A case study of a dwelling home in Scotland. Build. Environ. 2007, 42, 1391–1394. [Google Scholar] [CrossRef]
- Augenbroe, G.; Pearce, A.R.; Guy, B.; Kibert, C. Sustainable construction in the USA; a perspective to the year 2010. Sustain. Dev. Future Constr. 1998, 225, 1–12. [Google Scholar]
- Emmanuel, R. Estimating the environmental suitability of wall materials: Preliminary results from Sri Lanka. Build. Environ. 2004, 39, 1253–1261. [Google Scholar] [CrossRef]
- Ramesh, T.; Prakash, R.; Shukla, K. Life cycle energy analysis of buildings: An overview. Energy Build. 2010, 42, 1592–1600. [Google Scholar] [CrossRef]
- Cabeza, L.F.; Barreneche, C.; Miró, L.; Morera, J.M.; Bartolí, E.; Fernández, A.I. Low carbon and low embodied energy materials in buildings: A review. Renew. Sustain. Energy Rev. 2013, 23, 536–542. [Google Scholar] [CrossRef]
- Crowther, P. Design for disassembly to recover embodied energy. In Proceedings of the 16th International PLEA (Passive and Low Energy Architecture) Conference, Brisbane, Australia, 22–24 September 1999. [Google Scholar]
- Dakwale, V.A.; Ralegaonkar, R.V. Review of carbon emission through buildings: Threats, causes and solution. Int. J. Low-Carbon Technol. 2012, 7, 143–148. [Google Scholar] [CrossRef]
- Dixit, M.K.; Fernández-Solís, J.L.; Lavy, S.; Culp, C.H. Identification of parameters for embodied energy measurement: A literature review. Energy Build. 2010, 42, 1238–1247. [Google Scholar] [CrossRef]
- Dixit, M.K.; Fernández-Solís, J.L.; Lavy, S.; Culp, C.H. Need for an embodied energy measurement protocol for buildings: A review paper. Renew. Sustain. Energy Rev. 2012, 16, 3730–3743. [Google Scholar] [CrossRef]
- Nässén, J.; Holmberg, J.; Wadeskog, A.; Nyman, M. Direct and indirect energy use and carbon emissions in the production phase of buildings: An input–output analysis. Energy 2007, 32, 1593–1602. [Google Scholar] [CrossRef]
- Thormark, C. The effect of material choice on the total energy need and recycling potential of a building. Build. Environ. 2006, 41, 1019–1026. [Google Scholar] [CrossRef]
- Utama, A.; Gheewala, S.H. Life cycle energy of single landed houses in Indonesia. Energy Build. 2008, 40, 1911–1916. [Google Scholar] [CrossRef]
- Pears, A. Practical and policy issues in analysis of embodied energy and its application. In Proceedings of the Embodied Energy Seminar: Current State of Play, Deakin University, Melbourne, Australia, 28–29 November 1996. [Google Scholar]
- Bansal, D.; Singh, R.; Sawhney, R.J.E. Effect of construction materials on embodied energy and cost of buildings—A case study of residential houses in India up to 60 m2 of plinth area. Energy Build. 2014, 69, 260–266. [Google Scholar] [CrossRef]
- Shukla, A.; Tiwari, G.; Sodha, M. Embodied energy analysis of adobe house. Renew. Energy 2009, 34, 755–761. [Google Scholar] [CrossRef]
- Harilal, M.; Rathish, V.; Anandkumar, B.; George, R.; Mohammed, M.H.S.; Philip, J.; Amarendra, G.J.C. High performance green concrete (HPGC) with improved strength and chloride ion penetration resistance by synergistic action of fly ash, nanoparticles and corrosion inhibitor. Constr. Build. Mater. 2019, 198, 299–312. [Google Scholar] [CrossRef]
- Ting, T.; Rahman, M.; Lau, H.; Ting, M.J.C. Recent development and perspective of lightweight aggregates based self-compacting concrete. Constr. Build. Mater. 2019, 201, 763–777. [Google Scholar] [CrossRef]
- Rodríguez de Sensale, G.; Rodríguez Viacava, I.; Aguado, A. Simple and rational methodology for the formulation of self-compacting concrete mixes. J. Mater. Civ. Eng. 2016, 28, 04015116. [Google Scholar] [CrossRef]
- Samson, G.; Phelipot-Mardelé, A.; Lanos, C. A review of thermomechanical properties of lightweight concrete. Mag. Concr. Res. 2017, 69, 201–216. [Google Scholar] [CrossRef]
- Senaratne, S.; Gerace, D.; Mirza, O.; Tam, V.W.; Kang, W.-H. The costs and benefits of combining recycled aggregate with steel fibres as a sustainable, structural material. J. Clean. Prod. 2016, 112, 2318–2327. [Google Scholar] [CrossRef]
- Jonkers, H.M.; Thijssen, A.; Muyzer, G.; Copuroglu, O.; Schlangen, E. Application of bacteria as self-healing agent for the development of sustainable concrete. Ecol. Eng. 2010, 36, 230–235. [Google Scholar] [CrossRef]
- Chen, T.; Burnett, J.; Chau, C.J. Analysis of embodied energy use in the residential building of Hong Kong. Energy 2001, 26, 323–340. [Google Scholar] [CrossRef]
- Utama, A.; Gheewala, S.H. Indonesian residential high rise buildings: A life cycle energy assessment. Energy Build. 2009, 41, 1263–1268. [Google Scholar] [CrossRef]
- Assadourian, E.; Prugh, T.; Starke, L. State of the World 2013: Is Sustainability Still Possible? Springer: Berlin, Germany, 2013. [Google Scholar]
- Carabaño, R.; Pastor, R.; Bedoya, C.; Ruiz, D. Comparative Life Cycle Assessment of the Conventional Façade SOS Natura and the Natural Water Tank Façade. Constr. Build. Mater. 2016, 105, 563–571. [Google Scholar] [CrossRef][Green Version]
- Blengini, G.A. Life cycle of buildings, demolition and recycling potential: A case study in Turin, Italy. Build. Environ. 2009, 44, 319–330. [Google Scholar] [CrossRef]
- Broun, R.; Menzies, G.F. Life cycle energy and environmental analysis of partition wall systems in the UK. Procedia Eng. 2011, 21, 864–873. [Google Scholar] [CrossRef]
- Huberman, N.; Pearlmutter, D. A life-cycle energy analysis of building materials in the Negev desert. Energy Build. 2008, 40, 837–848. [Google Scholar] [CrossRef]
- Vukotic, L.; Fenner, R.; Symons, K. Assessing embodied energy of building structural elements. In Proceedings of the Institution of Civil Engineers-Engineering Sustainability; ICE Virtual Library: Scotland, UK, 2011; pp. 147–158. [Google Scholar]
- Hong, J.; Li, X.; Zhaojie, C. Life cycle assessment of four municipal solid waste management scenarios in China. Waste Manag. 2010, 30, 2362–2369. [Google Scholar] [CrossRef] [PubMed]
- Asdrubali, F.; Baldassarri, C.; Fthenakis, V. Life cycle analysis in the construction sector: Guiding the optimization of conventional Italian buildings. Energy Build. 2013, 64, 73–89. [Google Scholar] [CrossRef]
- Cabeza, L.F.; Rincón, L.; Vilariño, V.; Pérez, G.; Castell, A. Life cycle assessment (LCA) and life cycle energy analysis (LCEA) of buildings and the building sector: A review. Renew. Sustain. Energy Rev. 2014, 29, 394–416. [Google Scholar] [CrossRef]
- ISO. Environmental Management—Life Cycle Assessment—Principles and Framework ISO 14040: 2006; ISO: Geneva, Switzerland, 2006. [Google Scholar]
- Bribián, I.Z.; Capilla, A.V.; Usón, A.A. Life cycle assessment of building materials: Comparative analysis of energy and environmental impacts and evaluation of the eco-efficiency improvement potential. Build. Environ. 2011, 46, 1133–1140. [Google Scholar] [CrossRef]
- Wen, T.J.; Siong, H.C.; Noor, Z. Assessment of embodied energy and global warming potential of building construction using life cycle analysis approach: Case studies of residential buildings in Iskandar Malaysia. Energy Build. 2015, 93, 295–302. [Google Scholar] [CrossRef]
- Ortiz, O.; Castells, F.; Sonnemann, G. Sustainability in the construction industry: A review of recent developments based on LCA. Constr. Build. Mater. 2009, 23, 28–39. [Google Scholar] [CrossRef]
- Erlandsson, M.; Borg, M. Generic LCA-methodology applicable for buildings, constructions and operation services—Today practice and development needs. Build. Environ. 2003, 38, 919–938. [Google Scholar] [CrossRef]
- Forsberg, A.; Von Malmborg, F.J.B. Tools for environmental assessment of the built environment. Build. Environ. 2004, 39, 223–228. [Google Scholar] [CrossRef]
- Larsson, N. Sustainable Building Information Systems (SBIS). 2006. Available online: http://www.sbis.info/about.jsp (accessed on 28 January 2007).
- Blanchard, S.; Reppe, P. Life Cycle Analysis of a Residential Home in Michigan. Master’s Thesis, Center of Sustainable System, University of Michigan, Ann Arbor, MI, USA, 1998. [Google Scholar]
- Adalberth, K.; Almgren, A.; Petersen, E.H. Life cycle assessment of four multi-family buildings. Int. J. Low Energy Sustain. Build. 2001, 2, 1–21. [Google Scholar]
- Peuportier, B.J.E. Life cycle assessment applied to the comparative evaluation of single family houses in the French context. Energy Build. 2001, 33, 443–450. [Google Scholar] [CrossRef]
- Scheuer, C.; Keoleian, G.A.; Reppe, P. Life cycle energy and environmental performance of a new university building: Modeling challenges and design implications. Energy Build. 2003, 35, 1049–1064. [Google Scholar] [CrossRef]
- Bressi, S.; D’Angelo, G.; Santos, J.; Giunta, M.J.C. Environmental performance analysis of bitumen stabilized ballast for railway track-bed using life-cycle assessment. Constr. Build. Mater. 2018, 188, 1050–1064. [Google Scholar] [CrossRef]
- Chomkhamsri, K.; Wolf, M.-A.; Pant, R. International reference life cycle data system (ILCD) handbook: Review schemes for life cycle assessment. In Towards Life Cycle Sustainability Management; Springer: Berlin, Germany, 2011; pp. 107–117. [Google Scholar]
- Liang, M.; Birmingham, R. Identification of technologies and processes to enhance the sustainable design, manufacture, operation, and end-of-life of the motor yacht above 24 meters. In Proceedings of the RINA conference: Design & Construction of Super & Mega Yachts, Genoa, Italy, 14–15 May 2019. [Google Scholar]
- Goedkoop, M.J.; Heijungs, R.; Huijbregts, M.; De Schryver, A.; Struijs, J.; Van Zelm, R. ReCiPe 2008, A Life Cycle Impact Assessment Method Which Comprises Harmonised Category Indicators at the Midpoint and the Endpoint Level, 1st ed.; Report I: Characterisation; VROM: Den Haag, The Netherlands, 2008. [Google Scholar]
- Balasbaneh, A.T.; Marsono, A.B. Life cycle assessment of brick and timber house and effects on climate change in Malaysia. J. Basic Appl. Sci. Res. 2013, 3, 305–310. [Google Scholar]
- Dowson, M.; Poole, A.; Harrison, D.; Susman, G. Domestic UK retrofit challenge: Barriers, incentives and current performance leading into the Green Deal. Energy Policy 2012, 50, 294–305. [Google Scholar] [CrossRef]
- Mao, C.; Shen, Q.; Shen, L.; Tang, L. Comparative study of greenhouse gas emissions between off-site prefabrication and conventional construction methods: Two case studies of residential projects. Energy Build. 2013, 66, 165–176. [Google Scholar] [CrossRef]
- Marceau, M.; Nisbet, M.A.; Van Geem, M.G. Life Cycle Inventory of Portland Cement Manufacture; Portland Cement Association: Skokie, IL, USA, 2006. [Google Scholar]
- Ryding, S.-O. ISO 14042 Environmental management* Life cycle assessment* life cycle impact assessment. Int. J. Life Cycle Assess. 1999, 4, 307. [Google Scholar] [CrossRef]
- Chang, Y.; Ries, R.J.; Lei, S. The embodied energy and emissions of a high-rise education building: A quantification using process-based hybrid life cycle inventory model. Energy Build. 2012, 55, 790–798. [Google Scholar] [CrossRef]
- Kofoworola, O.F.; Gheewala, S.H. Life cycle energy assessment of a typical office building in Thailand. Energy Build. 2009, 41, 1076–1083. [Google Scholar] [CrossRef]
- Gao, W.; Ariyama, T.; Ojima, T.; Meier, A. Energy impacts of recycling disassembly material in residential buildings. Energy Build. 2001, 33, 553–562. [Google Scholar] [CrossRef]
- Rawlinson, S.; Weight, D.J.B.M. Sustainability: Embodied carbon. Build. Mag. 2007, 12, 88–91. [Google Scholar]
© 2020 by the authors. Licensee MDPI, Basel, Switzerland. This article is an open access article distributed under the terms and conditions of the Creative Commons Attribution (CC BY) license (http://creativecommons.org/licenses/by/4.0/).




