Abstract
Gas bearings are attractive for sustainable, high-speed, and cryogenic applications, where gases replace liquid lubricants. This study numerically analyzed hybrid gas journal bearings lubricated with hydrogen, nitrogen, air, and helium, and quantifies the impact of circumferential micro-grooves. The compressible Reynolds equation was solved by the finite element method with constant-flow valve restrictors, while Gauss–Seidel iterations were used for convergence. The model was verified against published theoretical and experimental data with maximum deviations below 6%, and mesh independence is confirmed. The parametric results show that the gas type and texturing jointly controlled static and dynamic performance. Helium (highest viscosity) yielded the largest minimum film thickness, whereas hydrogen (lowest viscosity) attained higher peak pressures at a lower film thickness for a given load. Grooves redistributed pressure and reduced both the maximum pressure and the minimum film thickness, but they also lowered the frictional torque. Quantitatively, the hydrogen-lubricated grooved bearing reduced the frictional torque by up to 50% compared with the non-grooved air-lubricated bearing at the same load. Relative to air, hydrogen increased stiffness and damping by up to 10% and 50%, respectively, and raised the stability threshold speed by 110%. Conversely, grooves decreased the stiffness, damping, and stability threshold speed compared with non-grooved surfaces, revealing a trade-off between friction reduction and dynamic stability. These findings provide design guidance for selecting gas media and surface texturing to tailor hybrid gas journal bearings to application-specific requirements.
1. Introduction
Nowadays, a wide variety of lubricants are being developed for tribological systems to obtain the desired lubricating performance [1,2,3,4,5]. Hydrogen is a green energy source as it is clean, non-toxic, and has no greenhouse effect [3,6,7]. Hydrogen energy is used in various applications, such as solid oxide batteries, molten carbonate fuels, hydrogen-powered vehicles, and hydrogen power production [8,9,10]. Furthermore, space transfer power systems and launching vehicles require long-life liquid hydrogen turbopumps [11,12,13]. Moreover, hydrogen turbo-expanders are crucial devices used for liquefying hydrogen and directly depend on the behavior of hydrogen gas-lubricated bearings [14]. Generally, the proper functioning of gas bearings is important to obtain the desired performance of turbo-expanders. Yang et al. [15] investigated the behavior of orifice-compensating double-row hole-entry hybrid aerostatic bearings. They used the finite difference method (FDM) for solving the governing Reynolds equation and analyzed the influences of the numbers and location of hole entry on bearing performance indicators. The authors reported that six holes provided better bearing stability compared with three holes. Leonard and Rowe [16] provided the mathematical correlations for obtaining the dynamic parameters of hydrostatic aerostatic bearings. They presented analytical expressions to calculate the dynamic forces and derived dynamic coefficients that can be used for bearings with different pockets. Xiao et al. [17] presented a numerical model to investigate the performance of hybrid aerostatic journal bearings. They revealed that the aerodynamic effect enhances the static performance of the bearing system when the bearing operates at high speeds with large eccentricities. Lo et al. [18] applied the FDM to analyze the behavior of hole-entry aerostatic bearings and provided the design parameters valid for non-circular journal, slider bearings, and thrust bearings. Liu et al. [19] numerically explored the behavior of externally pressurized gas bearings. Thus, the authors determined the distribution of gas film pressure and bearing load-carrying capacity considering both aerostatic and aerodynamic effects. Li et al. [20] used flow difference as the feedback in the Gauss–Seidel iterative technique and examined the effects on load-carrying capacity and stiffness coefficients. Their findings confirmed that this approach was insensitive to initial conditions and useful for decreasing iteration times. Furthermore, Gao et al. [21] used the finite element method (FEM) for aerostatic journal bearings to examine the combined influence of aerodynamic and aerostatic effects on aerostatic bearings. Cui et al. [22] examined the effects of manufacturing errors on the performance of aerostatic bearings using the FEM. They reported that the deflection angle and manufacturing errors substantially affect the distribution of gas film pressure. Bouchehit [23] investigated the use of various gases, including hydrogen, air, helium, and pentafluoropropane, as lubricants in journal bearings. They reported that hydrogen-lubricated bearings can achieve lower frictional torque compared with other gases, making it a promising ecological alternative to conventional liquid lubrication. Recently, Liu et al. [24] computed the static characteristics of organic working fluid journal bearings, taking into account microscale effects to better understand their performance in organic Rankine cycle systems. They analyzed the influence of key design parameters and found that the eccentricity ratio and gas film thickness were the most influential factors affecting load-carrying capacity and attitude angle, while surface roughness significantly enhanced load capacity.
Nowadays, the application of textured surfaces in a tribological system is an efficient method to enhance their performance. Surface texturing is typically understood to be deterministic and well-organized, whereas roughness is a random process and inherent in nature [25,26,27,28,29,30]. Textured surfaces can be created on bearing surfaces as discrete (e.g., micro-dimples) or continuous patterns (e.g., micro-grooves). These textured surfaces also act as lubricant reservoirs, entrapping foreign particles and preventing the deterioration of the bearing surface [31,32,33,34]. The advancement of several precision manufacturing technologies in recent years, including laser surface texturing [35,36], chemical etching [37,38], vibro-machining texturing [39], novel dressing techniques [40,41], etc., has made it possible to create textured bearing surfaces with higher-order accuracy down to the micro level. Bonneau et al. [42] used the FEM to consider the effects of grooved surfaces on gas thrust bearings and face seals. The pressure distribution and leakage flow are discussed in their study. They also reported that the FEM is an efficient numerical technique for designing gas bearings and face seals compared with the finite difference method. Wang et al. [43] used the FDM to analyze a flexible rotor supported by gas journal bearings with grooves. They presented the relationship of the rotor mass with the bearing number, considering the dynamic behavior of the system. Chen et al. [44] scrutinized the effects of circumferential grooves on the behavior of aerostatic thrust bearings. They revealed that grooved surfaces could be beneficial to obtain an enhanced load-carrying capacity. Du et al. [45] investigated the influence of grooved surfaces on an externally pressurized gas journal bearing using the FEM. They concluded that pressure-equalizing grooves opening in axial and circumferential directions enhance loading capacity. Luan et al. [46] examined the effects of herringbone grooves on gas foil thrust bearings using the FDM. They obtained the optimum design parameters for a gas foil thrust bearing with grooves to obtain a larger load-carrying capacity. Recently, Zhang [2] reported that micro-groove textures can significantly enhance the lubrication performance of water-lubricated bearings by improving load-carrying capacity and reducing friction.
To summarize, the published literature related to grooved hybrid gas bearings is rather limited and is primarily confined to externally pressurized gas thrust bearings. The earlier-mentioned studies reveal that the application of grooved surfaces significantly influences the performance of tribological systems. Furthermore, hydrogen gas has been a new area of attention for tribologists due to its characteristics, such as being non-toxic and clean, and having non-greenhouse effects. It has also been noticed that different lubricant gases significantly affect the performance of gas bearings. The analysis of hybrid gas bearings has not yet been performed, considering the influence of grooves and different gases. Consequently, a more comprehensive numerical model is required to compute the influence of the application of grooved surfaces and different gases on the performance of a hybrid gas journal bearing. The present study deals with the comparison of different lubrication media in a hybrid gas journal bearing, along with the influence of grooved surfaces. Hydrogen, nitrogen, air, and helium gases were considered to analyze the behavior of different gases on the performance characteristics of hybrid gas bearings compensated with constant flow valve restrictors. The FEM was used to obtain bearing performance indicators, i.e., the minimum gas film thickness, pressure distribution, frictional torque, stiffness, and dynamic coefficients.
2. Theory and Methods
2.1. Problem Formulation
The bearing was mathematically modeled to consider the influence of grooved surfaces on hybrid gas journal bearings, such as those being used in turbomachinery. Three-dimensional representations of the non-grooved and grooved hole-entry gas bearings are depicted in Figure 1a,b, respectively. The developed surface of the bearing with a grooved surface is shown in Figure 1c. The gas was supplied in the bearing clearance domain through two rows of supply holes by constant flow valve restrictors. The latter were used to prevent the interruption of flow in the bearing and maintain a constant flow rate [47]. The micro-grooves were applied on the bearing surface in the circumferential direction in front of the supply holes.
Figure 1.
Three-dimensional (a) non-grooved and (b) grooved hole-entry gas journal bearing, as well as (c) grooved pattern on the bearing inner surface.
2.2. Reynolds Equation
The Reynolds equation to determine the film pressure distribution for gas journal bearings for steady-state conditions is given as [48,49,50]
Assuming isothermal and isoviscous conditions, and using the perfect gas equation, the above equation is converted into
with the pressure p, film height h, viscosity μ, velocity U, and the spatial coordinates x and y. The following parameters are used to convert the above equation into a dimensionless form:
Thereby, c refers to the radial clearance, r is the bearing radius, and ps is the supply pressure.
Thus, the dimensionless Reynolds equation for gas journal bearings is given as
2.3. Gas Film Thickness Equation
The gas film thickness equation for the gas journal bearings with grooves can be defined as [30,48]
Here, refers to the gas film thickness for rectangular-shaped grooves and may be given as
2.4. FEM Formulation
The domain in the bearing clearance region was discretized using four-node isoparametric quadrilateral elements. The gas film pressure across an element was approximated by the Lagrangian function:
where denotes the nodal shape function, and denotes the jth node pressure of an element. Galerkin’s orthogonality criterion was used to minimize the residual. The weak solution of Equation (4) was computed using the Galerkin weighted residual method [49]:
The elemental matrices were assembled using the general assembly procedure, and the film pressure distribution in the bearing gap was computed.
2.5. Boundary Conditions
The boundary conditions applied were as follows:
- (1)
- The gas pressure at the outer nodes of the bearings was the same as the ambient pressure.
- (2)
- The lubricating gas flow rate at the inlet of the supply hole was equal to the flow through the constant-flow valve restrictor.
- (3)
- The film pressure distribution was periodic in the circumferential direction.
2.6. Solution Procedure
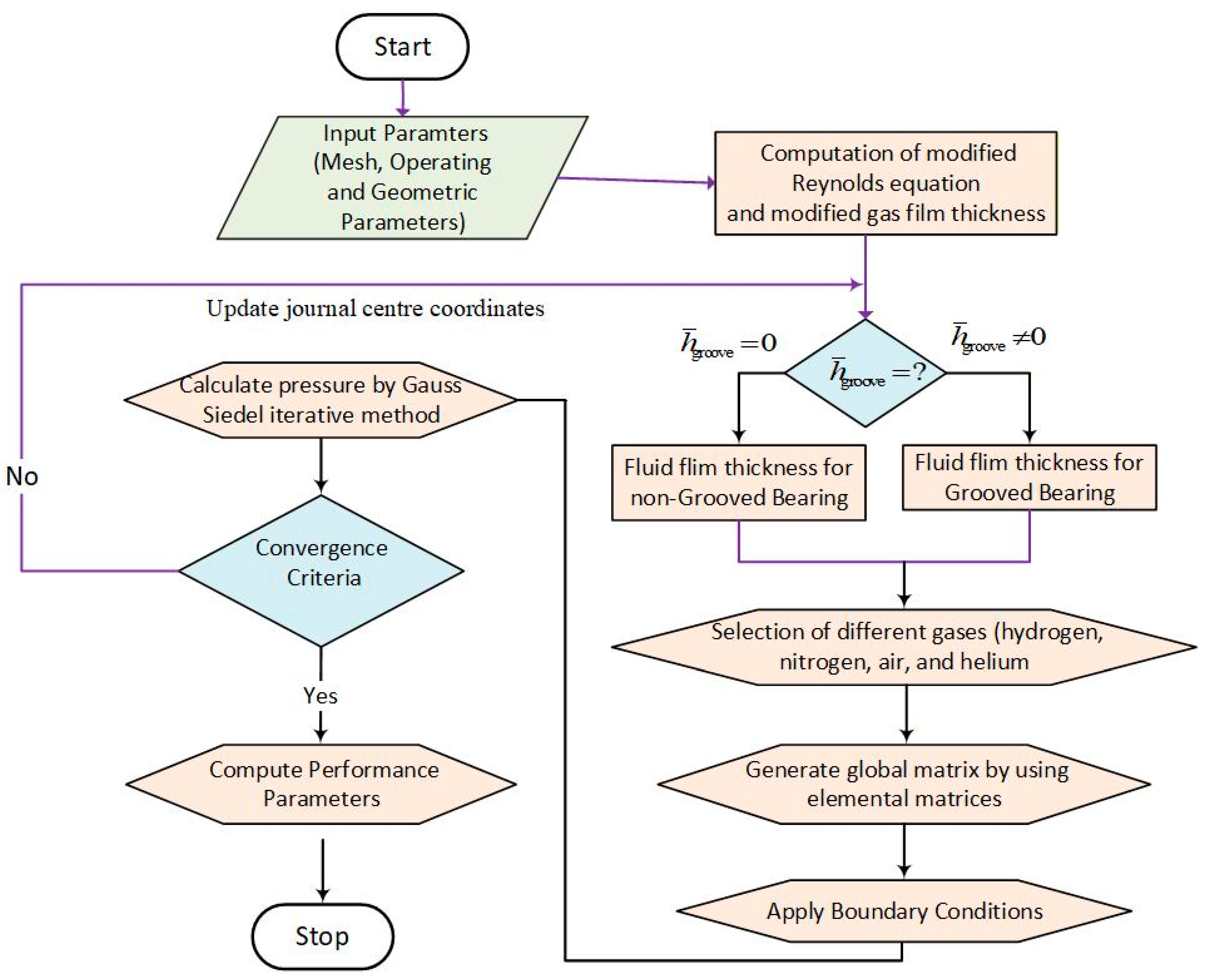
The flow chart of the numerical solution method applied in the present work is illustrated in Figure 2. The effects of grooved surfaces and the behavior of different gases on the hybrid gas journal bearings were numerically simulated by the FEM, whereby the iterative Gauss–Seidel approach was applied to obtain the value of the gas film pressure distribution in the bearing domain. The new journal center position was established for a given external load by obtaining the gas film pressure distribution in the bearing clearance space. These iterations were repeated until the following convergence criterion was obtained:
Figure 2.
Numerical solution scheme.
The performance parameters of the hybrid gas journal bearings are obtained once the above convergence criterion is satisfied. The geometrical and operational parameters used in this work have been selected from the published literature [27,30,47,48] and are summarized in Table 1. The simulation was implemented in a source code in MATHWORKS MATLAB 2024a. A mesh sensitivity test was carried out to select the appropriate mesh size for a hydrogen-grooved gas bearing, as depicted in Figure 3. The accuracy of the solution as well as the computational time increased with the refinement of the meshing. However, there was no significant improvement in the accuracy of the solution beyond a certain level of refinement (beyond 14,000 elements), while the computational time increased significantly. The optimum mesh size to numerically simulate the performance of the bearing with sufficient accuracy and a reasonable computational cost was found to be 209 by 67 nodes, which was also chosen for the present study.
Table 1.
Geometric and operating parameters for the hybrid gas journal bearings with different lubricating gases.
Figure 3.
Mesh sensitivity test to determine the ideal mesh size.
2.7. Bearing Performance Parameters
The expressions mentioned in this section were used to obtain the effects of grooved surfaces on hybrid gas journal bearings with different lubricating gases. As such, the gas film reaction was obtained by the integration of the gas film pressure distribution in the axial and circumferential directions:
where, and are the gas film reaction components in the x- and z-directions. Moreover, the frictional torque was computed by integrating the shear stress acting on the surface of the bearing:
The dynamic performance characteristics of a journal bearing are obtained by introducing small perturbations into the position and velocity of the journal center about its equilibrium position. When the journal executes a small harmonic motion with certain velocity components, it results in incremental fluid film reactions. These incremental film reactions are linearized to define the fluid film stiffness and damping coefficients that govern the rotor–bearing dynamic behavior. The stiffness coefficients of the bearing system are evaluated by partially differentiating the fluid film reactions with respect to the journal center displacements in the respective directions [47]. The damping coefficients of the bearing system are computed by partially differentiating the fluid film reactions with respect to the journal center velocity [47]. Furthermore, the stiffness and damping coefficients are expressed as
Finally, the dynamic coefficients can also be defined in matrix form as
Thereby, , , and indicate the directions of the force, displacement of the journal center, and velocity components:
The stability threshold speed is a key parameter for assessing the stability of a journal bearing. Disturbances arising from unbalanced fluid film forces can induce whirl motion of the journal center around its equilibrium position. For a given initial disturbance, the motion of the instantaneous journal center can be determined by integrating the governing equations of motion, expressed as [47,48,51]
The balancing forces for the disturbed journal center, relative to its equilibrium position, depend on the instantaneous position and velocity of the journal center. The expression of the stability threshold speed using Routh’s stability criterion is given as [47,48,51]
where represents the fluid film reaction under static conditions and is the critical journal mass, which is calculated as
where
The journal bearing system is stable when the stability threshold speed is greater than the operating journal speed.
3. Results and Discussion
3.1. Model Verification
Initially, the developed model was verified step-by-step against previously published theoretical and experimental works. In the first stage, our model was compared for gas journal bearings with the results from Yang et al.’s study [50] for different values of eccentricity ratios, as shown in Table 2. The geometric and operating parameters were chosen based on reference studies. The verification of the two results showed good agreement, with a maximum deviation of 2.84%. In the second stage, our model was verified for the grooved surfaces with the experimental results published by Hirs [30]. This small deviation between the two results could be attributed to experimental uncertainties, such as measurement errors, environmental conditions, manufacturing tolerances, etc. Similarly, as in the previous stage, the operating and geometric parameters were selected as in the reference work. The variations in the results computed from the present study with the reference work are summarized in Figure 4. The comparison showed a good agreement, with a maximum deviation of 6.25%. The small deviation in the results of the present model from the reference work could be attributed to variations in mesh sizes, solution schemes, and convergence criteria. These validations ensure that the current model is adequate to numerically investigate bearing performance.
Table 2.
Comparison of load-carrying capacity in reference work [50] with our present approach.
Figure 4.
Comparison of results obtained from our approach and reported by a published study by Hirs [30].
3.2. Effects of Different Gases and Grooved Surfaces on Performance Characteristics
In this section, the influences of different lubricating gases (hydrogen, air, nitrogen, and helium) and grooved surfaces on different performance parameters of hybrid gas journal bearings are presented and discussed. Gas bearings are most commonly air-lubricated bearings. Therefore, the percentage difference in the performance parameters of hydrogen gas-lubricated journal bearings was compared with that of air-lubricated bearings.
3.2.1. Minimum Gas Film Thickness
The effects of different gases and grooved surfaces on the minimum gas film thickness against external loading are shown in Figure 5. The minimum gas film decreased with an increase in the external loading, which is a well-known phenomenon. It was also observed that different gases substantially influenced the value of the minimum gas film thickness. Such behavior was observed due to the variations in the viscosities for different types of lubricating gases. The more viscous lubricating gas, i.e., helium gas, provided a larger value of the minimum gas film thickness than other gases. In contrast, less viscous lubricating gases, i.e., hydrogen gas, provided a lower level of the minimum gas film thickness. Furthermore, it was found that grooved surfaces reduced the value of the minimum gas film thickness. This behavior was found due to the redistribution of gas pressure in the bearing domain due to the application of grooved surfaces.
Figure 5.
Variations in minimum gas film thickness versus load for different gases in the case of non-grooved and grooved surfaces.
3.2.2. Maximum Gas Film Pressure
Representative contour plots of the gas film pressure distribution in the bearing clearance domain for both grooved and non-grooved surfaces for different lubricating gases for one selected load case are illustrated in Figure 6. It may be noticed that the hydrogen gas-lubricated bearing (Figure 6a) provided a higher value of maximum pressure compared with other gases, e.g., helium (Figure 6b). This behavior occurred due to the lower viscosity of hydrogen gas, which provided a higher value of maximum pressure at a smaller minimum film thickness in order to support the external load. In contrast, helium gas offered a lower value of maximum gas pressure. Furthermore, it may be noticed that the introduction of grooved surfaces reduced the maximum gas film pressure (Figure 6c–f). This behavior occurred due to the redistribution of the gas film pressure by fabricating the grooved surfaces.
Figure 6.
Variations in gas film pressure versus load for different gases depending on the non-grooved (a,b) and grooved surfaces (c–f).
3.2.3. Frictional Torque
The effects of different gases and grooved surfaces on the frictional torque depending on external loading are summarized in Figure 7. Generally, frictional torque values increased with an increase in the external load [52,53,54]. It can also be observed that the bearing lubricated with hydrogen gas provided a lower value of frictional loss. This behavior occurred due to the lower viscosity of hydrogen gas compared with other gases. A similar trend was reported in a previous study, which observed a lower frictional torque for hydrogen gas-lubricated bearings compared with those lubricated with other gases [23]. In contrast, the helium gas-lubricated bearing featured higher friction. Furthermore, it can be noticed that the application of grooved surfaces decreased the frictional torque. The grooves acted as reservoirs of lubricating gas, which increased the nominal gas film thickness. The increment in the nominal film thickness reduced the shear stress and, thus, lowered the frictional torque [2,4]. The grooved bearing operating with hydrogen gas showed the lowest values of frictional torque, representing, for example, a 51% reduction compared with the air-lubricated bearing with a non-grooved surface.
Figure 7.
Variations in frictional torque versus load for different gases in the cases of non-grooved and grooved surfaces.
3.2.4. Stiffness Coefficients
The variations in the stiffness coefficients considering the effects of different gases and grooved surfaces, are shown in Figure 8a,b. It may be noticed in Figure 8a that the hydrogen gas-lubricated bearings offered higher values of the stiffness coefficients than other gases, whereas the bearing lubricated with helium gas provided a lower stiffness value. The percentage change in for the hydrogen gas-lubricated bearing at was 9.15% compared with the air-lubricated bearing. Similar trends were observed in the case of (see Figure 8b). It may also be noticed that the introduction of grooved surfaces reduced the stiffness coefficients. Such behavior can be attributed to variations in the pressure gradients caused by the application of grooved surfaces. A similar behavior was observed in a previously published study for textured journal bearings operating with a constant-flow valve restrictor [47].
Figure 8.
Variations in stiffness coefficients (a) and (b) versus load for different gases in the cases of non-grooved and grooved surfaces.
3.2.5. Damping Coefficients
The effects of different lubricating gases and grooved surfaces on the damping coefficients are depicted in Figure 9a,b. In Figure 9a, it can be noticed that the hydrogen-lubricated bearing featured higher damping coefficients than other gases. The percentage variation in for the hydrogen gas-lubricated bearing at was 53% compared with the air-lubricated bearing. The lowest values of the damping coefficients were observed for the bearings lubricated with helium gas. A similar trend could be noticed for (Figure 9b), where the percentage increment for hydrogen was 51% compared with air. It may also be noticed that the introduction of the grooved surfaces reduced the values of the damping coefficients. Such behavior may have been observed due to the reduction in the bearing land area by the application of grooves, which resulted in a reduction in the damping capabilities.
Figure 9.
Variations in damping coefficients (a) and (b) versus load for different gases in the cases of non-grooved and grooved surfaces.
3.2.6. Stability Threshold Speed
The effects of different lubricating gases and grooved surfaces on the stability threshold speed are shown in Figure 10. It can be observed that the hydrogen-lubricated bearings exhibited the highest stability threshold speed compared with bearings lubricated with other gases. The percentage increment in for the hydrogen gas-lubricated bearing at was 109% compared with the air-lubricated bearing. The lowest value of the stability threshold speed was observed for the bearings lubricated with helium gas. It may also be noted that the introduction of grooved surfaces reduced the stability threshold speed. This behavior may be attributed to the reduction in the damping coefficients due to the application of grooved surfaces. A similar trend was observed in a previously published study for textured journal bearings operating with a constant-flow valve restrictor [47].
Figure 10.
Variations in stability threshold speed versus load for different gases in the cases of non-grooved and grooved surfaces.
4. Conclusions
This study numerically investigated hybrid gas journal bearings lubricated with hydrogen, nitrogen, air, and helium, and assessed the influence of circumferential micro-grooves. The finite element model, verified against prior theoretical and experimental data, showed that the lubricant gas properties and surface texturing jointly shaped static and dynamic bearing behaviors. Across loads, hydrogen consistently lowered the frictional torque, while helium increased the minimum film thickness. Grooves redistributed pressure, reducing both the maximum pressure and frictional torque at the expense of stiffness, damping, and the stability margin. The derived conclusions can be summarized as follows:
- Modeling fidelity supports robust parameter studies: The validated FEM framework with constant-flow restrictors provides reliable trends for film thickness, pressure distribution, torque, stiffness/damping, and stability, enabling systematic design exploration. Mesh independence and convergence criteria ensure that observed effects stem from physical parameter variations rather than numerical artifacts.
- Gas selection dominates the performance envelope: Hydrogen-lubricated bearings yield the lowest frictional torque and higher dynamic coefficients. Helium favors a larger minimum film thickness. Lower viscosity reduces shear stress (lower torque) but requires higher peak pressures at a smaller film thickness to sustain the load. Higher viscosity increases hydrodynamic support and film thickness, moderating peak pressures.
- The pressure–film coupling sets the load support and peak pressure: For a given load, gases with lower viscosities develop higher local peak pressures at reduced minimum film thicknesses, and higher-viscosity gases distribute pressure more broadly with thicker films. This is because the compressible Reynolds balance links viscosity and film geometry to pressure gradients, and reduced viscous resistance intensifies pressure build-up where clearance is smallest.
- Surface texturing introduces a friction–stability trade-off: Circumferential grooves reduce frictional torque but also reduce stiffness, damping, and the stability threshold speed as grooves act as micro-reservoirs that increase the local nominal film thickness and lower shear, yet they diminish the effective load-bearing land and alter pressure gradients, reducing dynamic support.
- Design implication: Pairing low-viscosity gases with carefully parameterized grooves is advantageous where torque reduction and efficiency are paramount. Non-grooved designs with lower-viscosity gases are preferable when stiffness, damping, and stability margins are critical. Thereby, application-specific weighting of shear losses versus dynamic coefficients should guide the selection of gas properties and groove geometry.
Overall, bearing performance can be tuned by co-designing the lubricant gas and groove topology. Choose hydrogen and pronounced grooving for minimal torque, or favor helium/air and reduced grooving when dynamic rigidity and stability dominate the requirements.
Author Contributions
A.K.T. and M.M. conceived the idea, secured funding, and planned this study. A.K.T. developed the simulation model and conducted the numerical analysis, which was supervised by M.M. A.K.T. wrote and illustrated this manuscript, which was revised by M.M. S.C.S. and K.S. contributed to the discussion and revised this manuscript. All authors have read and agreed to the published version of the manuscript.
Funding
This research was funded by ANID-Chile within the project Fondecyt de Postdoctorado N° 3240005. The APC was waived by the editorial office.
Data Availability Statement
The data supporting the findings reported in this study are available from the corresponding author upon reasonable request.
Conflicts of Interest
The authors declare that they have no known competing financial interests or personal relationships that could have appeared to influence the work reported in this manuscript related to the current study.
Nomenclature
| Damping coefficients, N s/mm | |
| Gas film reactions, N | |
| Resultant gas film reaction, N | |
| External load, N | |
| L | Bearing length, mm |
| R | Bearing radius, mm |
| U | Velocity, m/s |
| Shape functions | |
| Stiffness, N/mm | |
| Frictional torque, N-mm | |
| c | Radial clearance, mm |
| Groove depth, mm | |
| Groove length, mm | |
| Groove reference length, mm | |
| Nominal gas film thickness, mm | |
| Journal center, Bearing center | |
| Supply pressure, gas film pressure, N/mm2 | |
| t | Time, s |
| Groove width, mm | |
| Journal center coordinates | |
| Dimensionless parameters | |
| ( μ) | |
| , | |
| Greek symbols | |
| Rotational speed of journal, rad-s−1 | |
| Aspect ratio, | |
| Bearing number | |
| Subscripts and superscripts | |
| Bearing, journal | |
| Dimensionless terms | |
| First-order and second-order derivatives to time | |
References
- Nikolakopoulos, P.G.; Bompos, D.A. Experimental Measurements of Journal Bearing Friction Using Mineral, Synthetic, and Bio-Based Lubricants. Lubricants 2015, 3, 155–163. [Google Scholar] [CrossRef]
- Zhang, S. Effect of Groove Structure on Lubrication Performance of Water-Lubricated Stern Tube Bearings. Lubricants 2023, 11, 374. [Google Scholar] [CrossRef]
- Tarhan, C.; Çil, M.A. A study on hydrogen, the clean energy of the future: Hydrogen storage methods. J. Energy Storage 2021, 40, 102676. [Google Scholar] [CrossRef]
- Gu, L.; Guenat, E.; Schiffmann, J. A Review of Grooved Dynamic Gas Bearings. Appl. Mech. Rev. 2020, 72, 010802. [Google Scholar] [CrossRef]
- Tang, X.; Lan, Y.; Bosiakov, S.; Zhuravkov, M.; He, T.; Xia, Y.; Lyu, Y. Investigation on the Coupling Effect of Bionic Micro-Texture Shape and Distribution on the Tribological Performance of Water-Lubricated Sliding Bearings. Lubricants 2025, 13, 305. [Google Scholar] [CrossRef]
- Elberry, A.M.; Thakur, J.; Santasalo-Aarnio, A.; Larmi, M. Large-scale compressed hydrogen storage as part of renewable electricity storage systems. Int. J. Hydrogen Energy 2021, 46, 15671–15690. [Google Scholar] [CrossRef]
- Aziz, M. Liquid Hydrogen: A Review on Liquefaction, Storage, Transportation, and Safety. Energies 2021, 14, 5917. [Google Scholar] [CrossRef]
- Yamamoto, H.; Fujioka, H.; Okano, K. Cost analysis of stable electric and hydrogen energy supplies derived from 100% variable renewable resources systems. Renew. Energy 2021, 178, 1165–1173. [Google Scholar] [CrossRef]
- Shikhar, U.; Hemmes, K.; Woudstra, T. Exploring the Possibility of Using Molten Carbonate Fuel Cell for the Flexible Coproduction of Hydrogen and Power. Front. Energy Res. 2021, 9, 394. [Google Scholar] [CrossRef]
- Lai, T.; Yan, S.; Wang, Y.; Liu, X.; Qiang, M.; Ding, W.; Liu, Y.; Hou, Y. Numerical study on static performance of hydrodynamic bearing in high-speed liquid hydrogen centrifugal pump. Int. J. Hydrogen Energy 2023, 48, 1552–1567. [Google Scholar] [CrossRef]
- Utlu, Z.; Karabuga, A. Conventional and enhanced exergy analysis of a hydrogen liquefaction system. Int. J. Hydrogen Energy 2021, 46, 2296–2305. [Google Scholar] [CrossRef]
- Chang, H.-M.; Kim, B.H.; Choi, B. Hydrogen liquefaction process with Brayton refrigeration cycle to utilize the cold energy of LNG. Cryogenics 2020, 108, 103093. [Google Scholar] [CrossRef]
- Lee, D.; Lim, H.; Kim, B.; Jeon, B.; Park, J. Rotordynamic Analysis and Operating Test of an Externally Pressurized Gas Bearing Turbo Expander for Cryogenic Applications. Lubricants 2023, 11, 252. [Google Scholar] [CrossRef]
- Lai, T.; Guo, Y.; Zhao, Q.; Wang, Y.; Zhang, X.; Hou, Y. Numerical and experimental studies on stability of cryogenic turbo-expander with protuberant foil gas bearings. Cryogenics 2018, 96, 62–74. [Google Scholar] [CrossRef]
- Yang, D.-W.; Chen, C.-H.; Kang, Y.; Hwang, R.-M.; Shyr, S.-S. Influence of orifices on stability of rotor-aerostatic bearing system. Tribol. Int. 2009, 42, 1206–1219. [Google Scholar] [CrossRef]
- Leonard, R.; Rowe, W.B. Dynamic force coefficients and the mechanism of instability in hydrostatic journal bearings. Wear 1973, 23, 277–282. [Google Scholar] [CrossRef]
- Xiao, H.; Li, W.; Zhou, Z.; Huang, X.; Ren, Y. Performance analysis of aerostatic journal micro-bearing and its application to high-speed precision micro-spindles. Tribol. Int. 2018, 120, 476–490. [Google Scholar] [CrossRef]
- Lo, C.-Y.; Wang, C.-C.; Lee, Y.-H. Performance analysis of high-speed spindle aerostatic bearings. Tribol. Int. 2005, 38, 5–14. [Google Scholar] [CrossRef]
- Liu, Z.S.; Zhang, G.H.; Xu, H.J. Performance analysis of rotating externally pressurized air bearings. Proc. Inst. Mech. Eng. Part J J. Eng. Tribol. 2008, 223, 653–663. [Google Scholar] [CrossRef]
- Li, Y.; Zhou, K.; Zhang, Z. A flow-difference feedback iteration method and its application to high-speed aerostatic journal bearings. Tribol. Int. 2015, 84, 132–141. [Google Scholar] [CrossRef]
- Gao, S.; Cheng, K.; Chen, S.; Ding, H.; Fu, H. Computational design and analysis of aerostatic journal bearings with application to ultra-high speed spindles. Proc. Inst. Mech. Eng. Part C J. Mech. Eng. Sci. 2017, 231, 1205–1220. [Google Scholar] [CrossRef]
- Cui, H.; Wang, Y.; Yang, H.; Zhou, L.; Li, H.; Wang, W.; Zhao, C. Numerical analysis and experimental research on the angular stiffness of aerostatic bearings. Tribol. Int. 2018, 120, 166–178. [Google Scholar] [CrossRef]
- Bouchehit, B.; Bou-Saïd, B.; Tichy, J. Towards Ecological Alternatives in Bearing Lubrication. Lubricants 2021, 9, 62. [Google Scholar] [CrossRef]
- Liu, M.; Du, Q.; Huang, S.; Yan, X.; Chen, X.; Shi, S.; Zhang, C. Influence Factor Analysis and Uncertainty Quantification of the Static Characteristics of Organic Working Fluid Aerodynamic Journal Bearings Considering Microscale Effect. Lubricants 2025, 13, 426. [Google Scholar] [CrossRef]
- Brizmer, V.; Kligerman, Y.; Etsion, I. A Laser Surface Textured Parallel Thrust Bearing. Tribol. Trans. 2003, 46, 397–403. [Google Scholar] [CrossRef]
- Kligerman, Y.; Etsion, I.; Shinkarenko, A. Improving Tribological Performance of Piston Rings by Partial Surface Texturing. J. Tribol. 2005, 127, 632–638. [Google Scholar] [CrossRef]
- Gropper, D.; Wang, L.; Harvey, T.J. Hydrodynamic lubrication of textured surfaces: A review of modeling techniques and key findings. Tribol. Int. 2016, 94, 509–529. [Google Scholar] [CrossRef]
- Gachot, C.; Rosenkranz, A.; Hsu, S.M.; Costa, H.L. A critical assessment of surface texturing for friction and wear improvement. Wear 2017, 372–373, 21–41. [Google Scholar] [CrossRef]
- Marian, M.; Almqvist, A.; Rosenkranz, A.; Fillon, M. Numerical micro-texture optimization for lubricated contacts—A critical discussion. Friction 2022, 10, 1772–1809. [Google Scholar] [CrossRef]
- Hirs, G.G. The Load Capacity and Stability Characteristics of Hydrodynamic Grooved Journal Bearings. ASLE Trans. 1965, 8, 296–305. [Google Scholar] [CrossRef]
- Lu, X.; Khonsari, M.M. An Experimental Investigation of Dimple Effect on the Stribeck Curve of Journal Bearings. Tribol. Lett. 2007, 27, 169–176. [Google Scholar] [CrossRef]
- Papadopoulos, C.I.; Efstathiou, E.E.; Nikolakopoulos, P.G.; Kaiktsis, L. Geometry Optimization of Textured Three-Dimensional Micro-Thrust Bearings. J. Tribol. 2011, 133, 041702. [Google Scholar] [CrossRef]
- Gong, J.; Jin, Y.; Liu, Z.; Jiang, H.; Xiao, M. Study on influencing factors of lubrication performance of water-lubricated micro-groove bearing. Tribol. Int. 2019, 129, 390–397. [Google Scholar] [CrossRef]
- Tomar, A.K.; Sahu, K.; Sharma, S.C.; Marian, M. Slot-entry herringbone grooved hybrid conical bearings under piezo-viscous lubrication. Int. J. Mech. Sci. 2025, 305, 110787. [Google Scholar] [CrossRef]
- Brizmer, V.; Kligerman, Y. A Laser Surface Textured Journal Bearing. J. Tribol. 2012, 134, 031702. [Google Scholar] [CrossRef]
- Andersson, P.; Koskinen, J.; Varjus, S.; Gerbig, Y.; Haefke, H.; Georgiou, S.; Zhmud, B.; Buss, W. Microlubrication effect by laser-textured steel surfaces. Wear 2007, 262, 369–379. [Google Scholar] [CrossRef]
- Li, H.; Xu, W.; Li, L.; Xia, H.; Chen, X.; Chen, B.; Song, X.; Tan, C. Enhancing the wettability for 4043 aluminum alloy on 301L stainless steel via chemical-etched surface texturing. J. Mater. Process. Technol. 2022, 305, 117577. [Google Scholar] [CrossRef]
- Zhao, Y.; Liu, Y.; Chen, W.; Wu, J.; Chen, Q.; Tang, H.; Wang, Y.; Du, X. Regulation of surface texturization through copper-assisted chemical etching for silicon solar cells. Sol. Energy 2020, 201, 461–468. [Google Scholar] [CrossRef]
- Greco, A.; Raphaelson, S.; Ehmann, K.; Wang, Q.J.; Lin, C. Surface Texturing of Tribological Interfaces Using the Vibromechanical Texturing Method. J. Manuf. Sci. Eng. 2009, 131, 061005. [Google Scholar] [CrossRef]
- Moreno, M.G.; Ruiz, J.Á.; Azpeitia, D.B.; González, J.I.M.; Fernández, L.G. Friction improvement via grinding wheel texturing by dressing. Int. J. Adv. Manuf. Technol. 2020, 107, 4939–4954. [Google Scholar] [CrossRef]
- Oliveira, J.F.G.; Bottene, A.C.; França, T.V. A novel dressing technique for texturing of ground surfaces. CIRP Ann. 2010, 59, 361–364. [Google Scholar] [CrossRef]
- Bonneau, D.; Huitric, J.; Tournerie, B. Finite Element Analysis of Grooved Gas Thrust Bearings and Grooved Gas Face Seals. J. Tribol. 1993, 115, 348–354. [Google Scholar] [CrossRef]
- Wang, C.-C.; Yau, H.-T.; Jang, M.-J.; Yeh, Y.-L. Theoretical analysis of the non-linear behavior of a flexible rotor supported by herringbone grooved gas journal bearings. Tribol. Int. 2007, 40, 533–541. [Google Scholar] [CrossRef]
- Chen, M.F.; Huang, W.L.; Chen, Y.P. Design of the aerostatic linear guideway with a passive disk-spring compensator for PCB drilling machine. Tribol. Int. 2010, 43, 395–403. [Google Scholar] [CrossRef]
- Du, J.; Zhang, G.; Liu, T.; To, S. Improvement on load performance of externally pressurized gas journal bearings by opening pressure-equalizing grooves. Tribol. Int. 2014, 73, 156–166. [Google Scholar] [CrossRef]
- Luan, W.; Liu, Y.; Wang, Y.; Xu, F. Effect of herringbone groove structure parameters on the static performance of gas foil herringbone groove thrust bearings. Tribol. Int. 2023, 177, 107979. [Google Scholar] [CrossRef]
- Khatri, C.B.; Sharma, S.C. Analysis of textured multi-lobe non-recessed hybrid journal bearings with various restrictors. Int. J. Mech. Sci. 2018, 145, 258–286. [Google Scholar] [CrossRef]
- Sinhasan, R.; Wadhwa, S.; Singh, D. Dynamic performance of non-circular gas bearings. Period. Polytech. Mech. Eng. 1984, 28, 367–389. [Google Scholar]
- Wang, P.; Li, Y.; Gao, X.; Ye, Y.; Li, R.; Li, X.; Chen, Y.; Jin, J.; Zhang, C. Numerical Analysis on the Static Performance of Gas Journal Bearing by Using Finite Element Method. Nanomanuf. Metrol. 2024, 7, 3. [Google Scholar] [CrossRef]
- Yang, P.; Zhu, K.-Q.; Wang, X.-L. On the non-linear stability of self-acting gas journal bearings. Tribol. Int. 2009, 42, 71–76. [Google Scholar] [CrossRef]
- Sahu, K.; Sharma, S.C.; Tomar, A.K. Effect of bearing shell deformation and ER fluid behavior on two-lobed slot-entry hybrid journal bearing. Proc. Inst. Mech. Eng. Part J J. Eng. Tribol. 2024, 238, 303–319. [Google Scholar] [CrossRef]
- Gosar, A.; Klemenc, J.; Nagode, M.; Oman, S. On the importance of the experimental setup design in hydrodynamic journal bearing friction measurement. Tribol. Int. 2024, 197, 109800. [Google Scholar] [CrossRef]
- Hamrock, B.J.; Schmid, S.R.; Jacobson, B.O. Fundamentals of Fluid Film Lubrication; CRC Press: Boca Raton, FL, USA, 2004. [Google Scholar]
- Sahu, K.; Tomar, A.K.; Sharma, S.C. Effect of textured shapes on slot entry hybrid conical journal bearing with ER lubricant behavior. Tribol. Trans. 2024, 67, 615–642. [Google Scholar] [CrossRef]
Disclaimer/Publisher’s Note: The statements, opinions and data contained in all publications are solely those of the individual author(s) and contributor(s) and not of MDPI and/or the editor(s). MDPI and/or the editor(s) disclaim responsibility for any injury to people or property resulting from any ideas, methods, instructions or products referred to in the content. |
© 2025 by the authors. Licensee MDPI, Basel, Switzerland. This article is an open access article distributed under the terms and conditions of the Creative Commons Attribution (CC BY) license (https://creativecommons.org/licenses/by/4.0/).









