Abstract
This study investigates the cooling potential of vegetation in rural landscapes of the Czech Republic to mitigate heat-related issues. Using remote sensing, the Cooling Capacity Index (CCI) is assessed to measure green spaces’ ability to lower air temperatures using evapotranspiration and shading. Landsat 8/9 and meteorological data are utilised, with CCI calculated based on vegetation cover, albedo, and evapotranspiration. Our results demonstrate significant variations in cooling capacity across different land use types. Forests exhibited the highest cooling potential, while urban areas, characterised by heat-absorbing materials, displayed the least. We analysed temporal and spatial variations in cooling capacity using various visualisation tools and validated the results against the InVEST software (v3.14.0). This study highlights the effectiveness of remote sensing in quantifying ecosystem functions, particularly the cooling services provided by vegetation. Our findings emphasise the crucial role of vegetation in mitigating urban heat islands and addressing climate change. This research provides valuable insights for developing climate change adaptation strategies in rural landscapes.
1. Introduction
Heat plays a critical role in regulating various natural processes, and its effects are one of the most important aspects of life on Earth [1]. Extreme climatic events, not only heat-related, are the results of long-term global phenomena, often described as climate change, caused by changes in atmospheric conditions.
As global temperatures rise, the frequency and intensity of extreme weather events such as heatwaves, droughts, and floods increase, further amplifying the significance of heat regulation for both natural and human systems [2]. Surface cooling is an important regulating ecosystem function where vegetation plays a vital role [3]. Vegetation mitigates the effects of heat by providing surface shading and through the process of evapotranspiration, which cools the surrounding air and reduces surface temperatures [4]. Through these mechanisms, vegetation contributes to thermal regulation, depending on the structure, current physiological conditions, and overall health status [5].
Evapotranspiration (ET; transferring water from the surface of the Earth to the atmosphere) is a critical factor affecting the climate from several points of view. It not only influences local weather patterns but also plays a key role in determining water availability.In terms of water availability, in places with higher ET than precipitation, water resources may be scarce, which then affects the water cycles [6]. This scarcity can have wide-ranging consequences, especially for agriculture, as it can limit water supply for irrigation, significantly reducing crop yields and the ability to sustain plant growth [7], or climate (balancing water vapours in the atmosphere has a great impact on life comfort) [8]. ET can be divided into three parts: potential (PET, the maximum amount of water that the surface can produce), actual (AET; the real amount of evapotranspiration generated by a cover over a specified time), and reference (ET0; the hypothetical amount of water that could be evaporated from a reference surface under optimal conditions) [6].
Temperature is deeply affected by the amount of evapotranspiration. Land surface temperature (LST; thermodynamical state of an object and a direct consequence of energy changes) can indicate the amount of energy left for evapotranspiration. Air temperature affects the evapotranspirational rate in soil moisture and plant water, which depends on air temperature [6].
Many different types of research regarding heat crises have been presented to mitigate the effects of climate change [9,10,11]. Most of the issue is caused by built-up areas filled with impermeable and unsustainable materials. Using these materials causes the UHI (Urban Heat Island) in densely populated areas with less arable land. In these urban parts, the temperature is higher than in the surrounding regions due to using heat-absorbing materials [12]. In 2022, an article by Neto et al. [13] concluded that land use and land cover changes significantly decrease the ability of surfaces to evapotranspiration. Determining ET remains a complex task. There are several ways to assess ET, mostly based on analyses of meteorological conditions [14]. A number of these require field measuring over a standardised grass-covered surface. One of the measures is a Crop Coefficient (Kc). The Kc is used to express plant transpiration and soil evaporation combined. However, even with this measure, we cannot analyse the air-conditioning effect thoroughly because it does not offer to determine the spatiotemporal variability of vegetation.
Field measurements are usually performed using eddy covariance stations or with lysimeters [15]; advantages to these solutions are high precision and the possibility of calibration specific to each surface. On the other hand, they provide point data and can be financially expensive.
Keeping in mind the landscape dynamics, the analysis of the cooling effect of vegetation needs to work with spatially oriented tools and data to capture and locate the different vegetation types and their different contributions to surface cooling. A promising approach is to use remote sensing data, which are spatial, non-destructive to vegetation, repeatable and allow the analysis of a range of biophysical properties of vegetation [16].
Blended methods use multiple means of determination, including a mix of remote sensing or surface energy balance modelling. In remote sensing, it is possible to determine various characteristics, e.g., Bowen Index [17], Cooling Capacity Index [18] or Latent Heat Flux [19]. Stisen [20], in 2021, developed a mixed model of eddy covariance and remote sensing data measurements to examine spatial patterns of ET in Spain and concluded that ET is significantly affected not only by vegetation or soil type but also by topography. In 2019, Scanlon developed a mixed model of eddy covariance and remote sensing data measurements to examine spatial patterns of ET in Spain. It concluded that ET is significantly affected not only by vegetation or soil type but also by topography. In 2019, Scanlon [21] published evapotranspiration research using the measurement of eddy covariance to analyse individual components of ET.
To determine the cooling function, an existing measure was used, namely, the Cooling Capacity Index, which was introduced by the Natural Capital Project developed by Stanford University as part of the Urban Cooling Model [18]. The CCI was chosen over other methods due to its integration of multiple environmental factors, allowing for a more holistic assessment of urban cooling efficiency. Unlike other metrics that can primarily focus on surface temperatures [22] or green/blue infrastructure [23], the CCI accounts for both evapotranspiration and shading cooling functions of vegetation, which makes it more versatile and accurate. This metric has been used in several other studies. Bosch et al. used the Urban Cooling Model to propose calibration of model parameters according to the best-fit observed for air temperature. J. E. Zawadska et al. concluded that the index is capable of depicting a portion of the thermal response of the surface.
Another advantage of the CCI is that it can be integrated with other environmental assessment indexes, such as the Building Intensity of Heat Mitigation Index, to provide a more detailed and layered analysis of urban heat mitigation strategies. This ability to combine datasets and methods enhances its applicability in complex urban environments [24]. This work aims to apply this index, emphasising filling the primary data with remote sensing approaches and with a minimum need for field measurements. This option would allow easy transferability of the calculation to other locations. Subsequently, it will enable the analysis of the cooling function variability for different land use types in the area of interest, which differ.
The choice of the CCI for this study was motivated by several factors. Firstly, the CCI provides a quantitative measure of the cooling capacity of different land cover types, which is essential for understanding the relationship between land use and urban heat island effects. Secondly, the CCI is based on well-established methodologies and has been successfully applied in various studies around the world. Thirdly, the availability of Landsat satellite imagery and ground-based meteorological data in Černovice made it possible to calculate the CCI for this specific location.
This study also extends the application of the Cooling Capacity Index (CCI) to a rural landscape. While the CCI has primarily been used in urban areas, this study demonstrates its applicability in rural settings. These innovations collectively enhance the understanding of vegetation cooling in rural landscapes and contribute to the development of effective climate change adaptation strategies.
2. Materials and Methods
This study presents an analysis of the CCI in the city of Černovice, Czech Republic. The CCI, a metric quantifying the cooling potential of land cover types, has not been previously applied to this specific area. Černovice, despite its small size, exhibits a diverse range of land cover types, making it an ideal location to investigate the impact of different land uses on local temperatures.
2.1. Study Area
The availability of a professional meteorological station influenced the choice of the study area. For this study, a relatively small city was chosen, but one that, based on its land use structure and surrounding environment, represents the rural landscape of the Czech Republic very well. A professional Czech Hydrometeorological Institute (CHMI) station is located in the cadastral area of the city, and we were given access to its data and allowed to place our own sensors to calibrate it. In this way, possible measurement errors due to non-representative conditions at the station site are significantly minimised.
The city of Černovice is located on the western edge of the Vysočina (Figure 1) region with an elevation between 470 and 710 m with various terrain conditions, predominantly highlands. Quitt [25] rated the climate conditions relatively homogeneous, mostly warm and moderately humid, with a climate largely moderately warm with the low and middle elevations falling within the climatic zone of moderately warm and the highest peaks within the cool zone.
Figure 1.
Study area—town Černovice.
The agricultural lands are used for vegetable growing and are influenced by rural forest management. Mostly fir and beech forests are present, with small portions of the herbaceous layer. Of the forest vegetation stages, the most abundant are flank and fir trees. The current composition of the vegetation and forest stands is influenced by intensive agricultural and forestry management, with a predominance of monocultural spruce, to a lesser extent pine, with a poor herbaceous cover.
There are two streams, Černovický stream and Včelnička, and several small artificial and natural water reservoirs scattered around the area of interest.
The current land cover/land use (LU/LC) of the area is described in Table 1. The Corine land cover layer in vector form has been used to describe land use. These data, valid for 2018, were revised by us during a repeat field survey in spring (April–May) 2022 [26]. A detailed habitat map at a scale of 1:10,000 was also produced during the field survey, which we also used for more detailed vegetation studies. However, it was not used in this case due to the resolution of the thermal channel of the Landsat satellite used (100 m/px). As a result, the updated Corine LC layer is more suitable for this study.
Table 1.
Land use/land cover in the study area.
2.2. Data
2.2.1. Landsat Image Data
Landsat 8/9 (cooperated by the American organizations NASA and USGS) satellites were chosen for this study due to their free availability, long-term data record, and suitable spatial and temporal resolution. They are carrying an OLI (Operational Land Manager) sensor for acquiring multispectral images and TIRS (Thermal Infrared Sensor) for thermal images (Table 2) with spatial resolution varying from 15 to 100 m. It must be noted that Sentinel-2 and Sentinel-3 satellites would have been alternative options, but their thermal data are too coarse for this type of study. Sentinel-3′s thermal band has a resolution of 1 km/pixel, which is insufficient for detailed analysis of vegetation cooling at a small-scale level.
Table 2.
Spatial resolution and band lengths of Landsat 8.
Landsat 8/9 data were downloaded in Level 1TP and Level 2SP formats. Level 1TP is orthorectified using Ground Control Points and digital elevation models. Level 2SP is fully corrected by the provider. The products contain digital numbers (DN). Image path 191 and row 026 were used with a covering area of 180 × 185 km2 [27,28].
However, thermal correction was necessary to obtain accurate land surface temperature (LST) values. Algorithms developed by Sobrino and Jimenez were used for this purpose.
Table 3 shows specific days of satellite overflight above the site. Since Landsat 8/9 is an optical satellite, the main limitation is the potential presence of clouds. Cloud assessment was initially performed through visual analysis due to the small number of usable satellite images. This process was then verified using the Landsat Quality Assessment Bands to ensure accurate identification and removal of cloud-contaminated pixels. These were filtered using the Landsat Quality Assessment Bands. Eight overpass days were clear enough to be used in this study. The first observation on 10th February was eliminated due to later discovered clouds.
Table 3.
Dates of Landsat 8/9 overflights over the site.
2.2.2. Meteorological Data
The required meteorological data (Table 4) were acquired through the Czech Hydrometeorological Institute (CHMI), which publishes daily meteorological data from their meteorological stations in continuous series since 1961 [29]. The data are published as individual CSV tables, one file for one meteorological station. Data from the station Černovice-Dobešov, located in the cadastre of the town of Černovice, were used.
Table 4.
Meteorological values used in the study.
2.3. Cooling Capacity Index (CCI)
The Cooling Capacity Index (CCI) measures the ability of green spaces, such as parks and forests, to cool the surrounding area by reducing air temperatures through evapotranspirative processes and shading and is usually based on the from 0 to 1 range [24].
The ability of different objects to lower the air temperature can be described as a cooling function. The CCI depends on several factors, such as vegetation cover, surface roughness or imperviousness of surfaces, water stress or albedo. CCI compares the cooling capacity of a surface with the same-sized reference surface with no vegetation cover. The equation takes three inputs: vegetation shading (S; the percentage of a pixel covered by vegetation on a scale from 0 to 1), albedo (α; the proportion of solar radiation reflected by a surface, scaled from 0 to 1) and evapotranspiration index (ETI; a measure of the amount of water lost from a surface through evaporation and transpiration scaled as 0 to 1). ETI is calculated as the ratio of crop evapotranspiration to maximal reference evapotranspiration [30].
The influence of shade and evapotranspiration is quantified by cooling capacity. This index is based on work by Zardo [31] (focused on the cooling capacity of green infrastructures) and Kunapo [32]. Albedo was added later, creating the Cooling Capacity Index. Each of its factors corresponds to one important heat mitigation strategy: the value of tree canopy (shade), potential evapotranspiration (evapotranspiration index), albedo (proportion of radiation) and crop coefficient (associated with land cover) [24].
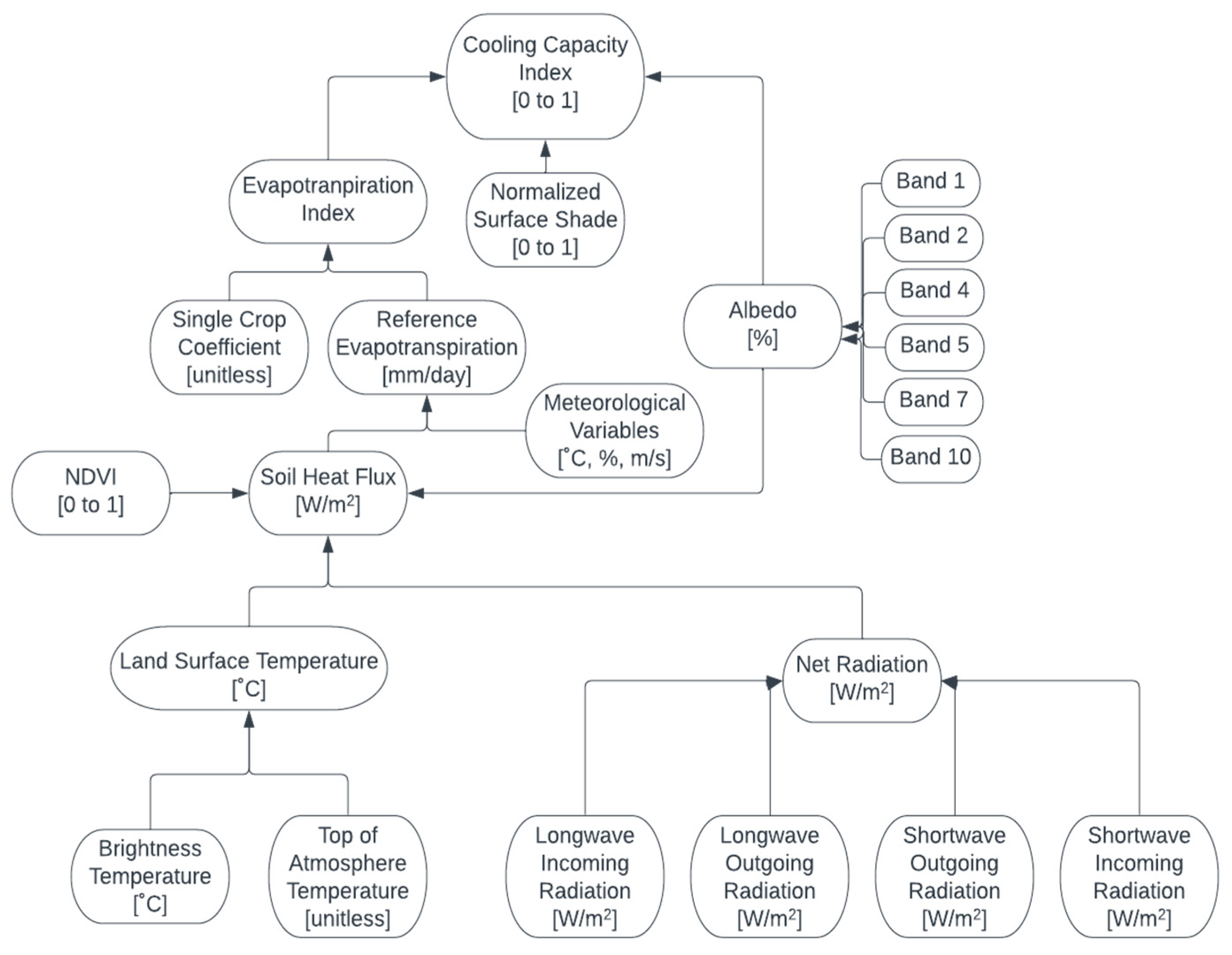
Our proposed and validated approach to calculating the CCI, emphasising the use of remote sensing data, is shown in Figure 2. Our approach uses land surface temperature, Net Radiation (consisting of incoming and outgoing longwave and shortwave radiation) and albedo calculation, which is based on Liang [33]. Reference Evapotranspiration is based on Soil Heat Flux calculation. This variable’s magnitude depends on various elements: surface cover, soil type, and solar radiance. Usually, it is used along with another similar value, such as net radiation or latent or sensible heat flux [34].
Figure 2.
Workflow of our calculation CCI.
2.4. Land Surface Temperature
Land surface temperature (LST) is a crucial input parameter in the Cooling Capacity Index (CCI) calculation due to its direct relationship with several key components of the energy balance equation: surface emissivity (the material’s ability to emit longwave radiation), albedo (higher albedo surfaces reflect more sunlight and absorb less heat, resulting in lower LST) and soil heat flux (LST is influenced by the exchange of heat between the surface and the subsurface, which is represented by soil heat flux). Those variables are later used in the calculation of reference evapotranspiration.
Land surface temperature (LST) describes the thermodynamical state of an object and is a direct consequence of energy changes due to detecting the amount of radiation emitted by the surface. Several factors, including solar radiation, atmospheric conditions, land cover type or soil moisture, do influence LST. It is one of the most important factors affecting the energy net budget of Earth [35]. For acquiring the surface temperature can be used either pyrometer (point-based), thermal camera (smaller areas) or airborne techniques such as UAVs or satellites [36]. Higher LST is usually found in places with impervious surfaces which absorb and store heat with no vegetation around, such as urban areas or wide roads [37]. The LST was calculated using Equation (2) [38].
BT… Brightness Temperature [°C]. E… Surface Emissivity.
2.5. Leaf Area Index (LAI)
In this study, the crop coefficient (Kc) used in the CCI calculation was not derived from laboratory-measured values due to their unavailability in the study area. Instead, Kc values used in this CCI calculation were derived from the leaf area index (LAI; a measure of the total leaf area per unit of ground area), as recommended by InVEST (Kc is derived as a third of LAI, for LAI values over 3. Otherwise, Kc equals 1) [6]. By using LAI to estimate Kc, we were able to incorporate the influence of vegetation density and structure on evapotranspiration.
LAI has been defined as a dimensionless one-sided area of a leaf per ground unit [39]. It is a common attribute of ecological models and photosynthesis evaluation. Measuring can be performed directly (e.g., using an LAI-2000 analyser by LI-COR) and indirectly. There have been many different indirect measuring methods; for this study, we used the method based on SEBAL proposed by Bastiaansen [40] and implemented by Brom [41], which utilises the SAVI (Soil Adjusted Vegetation Index) threshold method instead of the NDVI (Equation (3)).
The higher the SAVI value, the denser the vegetation with a rising significance of ground cover. The literature suggests that SAVI is more suitable for studies performed on smaller areas since it includes the L-factor for vegetation density [42,43].
Many models have been developed over the years to estimate LAI values [43]. They usually depend on a wide number of precise measurements. To eliminate this, machine learning techniques [44,45] and neural networks [46,47] have been implemented into several methods. InVEST recommends several ways of calculating LAI with various approaches based on Kristensen [48], Allen [6] and Wahid [49].
3. Results
The CCI maps can be used to identify specific areas that require targeted interventions to enhance cooling capacity, such as planting additional trees or improving green infrastructure. The results can further inform the authorities’ planning and implementation of green and blue infrastructure initiatives to increase the cooling potential of urban and rural areas.
3.1. Cooling Capacity Index
The individual input parameters and the resulting CCI index were calculated for each imaging date during the growing season of 2022. Emphasis was placed on selecting the best image of the month (due to high cloud cover) and regular spacing between the imaging dates. The primary output of the analysis for each day analysed is a raster image.
In our view, the key output is creating a series of maps that capture the spatio–temporal evolution of CCI values in the area of interest (Figure 3). The maps show not only the evolution over time at a given location within a given category but also the actual variability of values within a category. Such a result allows the spatial targeting of adaptation measures, the addition and development of green and blue infrastructure, the modification of agro–technical practices, and the delineation of green centres in the further development of the area.
Figure 3.
Visualisation development of Cooling Capacity Index during the analysed period.
The next step was calculating summary statistics for each LU/LC category in the area. This was performed for quick reference and generalisation of the results. The minimum and maximum values for each region are shown in Table 5.
Table 5.
Cooling Capacity Index—maximum and minimum values per LU/LC category.
The average Cooling Capacity Index (Table 6) ranges from 0.545 to 0.584. Lower values indicate a lower cooling potential associated with built-up areas, while higher values indicate a higher one.
Table 6.
Cooling Capacity Index—average values per surface.
A similar progression of values throughout the year is observed for most of the selected land cover categories (Figure 4). While the forests (312, 313, 324) tend to maintain a higher cooling capacity (from a peak in June to a drop in September), the non-irrigated arable land (211) changes its cooling capacity during the year. An increase in values is observed in spring and at the end of summer.
Figure 4.
Cooling Capacity values progress through imagining dates.
The air temperature went higher than 29–30 °C during summer, which can potentially cause certain vegetation to become heat stressed [49] and significantly reduce evapotranspiration due to maintaining water balance. Long-term exposure to high heat can cause damage to vegetation, which then reflects further on biological and physical processes [50]. Although vegetation’s cooling capacity decreases during winter, it is still recognisably higher than the cooling capacity of urban areas. The cooling ability of agricultural lands (231, 242, 243) depends on the crop’s presence and current state. Both metropolitan areas (112) and mixed forests (313) occupy less than 1% of the size of interest (Table 1) but have different cooling capacity values; the cooling capacity of mixed forests is never below the cooling capacity of urban areas.
Non-irrigated arable land (211) is the largest area in the region. Still, it does not have a high cooling potential, even at its maximum during June (Figure 4). It only reaches up to minimal values of the vegetative areas, including those which occupy less than 1% of the region. A sharp decline can be seen (from June to August) during the harvest season due to missing crops in the fields. Areas with higher values of the Cooling Capacity Index are more resilient to higher temperatures connected to Urban Heat Islands [51].
3.2. Land Surface Temperature
The measured land surface temperature (LST) is processed the same way as the CCI (maps, tables, graphs) to understand the extent of landscape cooling better. Values of LST range from −2.69 °C to 40.54 °C. Average surface temperature ranges between 13 and 18 °C; lower values tend to be for areas with vegetation. The surface temperature of urban areas (112) is higher than non-urban areas. The largest temperature difference between urban and non-urban areas occurs during August (4.72 °C) and September (5.7 °C) (Table 7).
Table 7.
Land surface temperature for various surfaces.
Overall progress through the year is very similar for every chosen surface in the region. The urban area stays the most heat-accumulating surface type during the year until winter, although the difference between urban and non-urban areas in winter is smaller (Figure 5 and Figure 6). The vegetative areas show very similar temperature flow (Figure 5).
Figure 5.
Land surface temperature values progress through imagining dates.
Figure 6.
Visualisation development of land surface temperature during the analysed period.
The two types of LST and CCI maps can then be spatially overlaid to identify locations of greatest vegetation cooling. This can be performed separately for each measured day. By identifying areas with high CCI values and low LST, we can pinpoint locations where vegetation is most effective in mitigating heat stress. For example, areas with high CCI values and low LST during summer months are likely to experience lower temperatures and reduced heat-related impacts. Analysing seasonal variations in LST and CCI can further refine our understanding of vegetation cooling and identify areas that rely heavily on vegetation for cooling during specific periods.
For example, in forested areas, they highlight regions with exceptional cooling potential. Near water bodies, they suggest enhanced cooling benefits.
The proposed approach provides spatiotemporally localised information on the status and evolution of the cooling function of the landscape. The calculation requires only non-contact data (imagery, sensor measurements) that do not damage the landscape (vegetation) in any way (no destructive form of data collection) and allow repeated measurement of the necessary variables at the same location.
3.3. Validation
Validation of the results was performed using CCI calculation through InVEST software—the Urban Cooling model. This model is connected to the Urban Heat Islands effect and is trying to support the assessment of natural green infrastructure in cities and reduce the impacts of UHI [52]. After running the Urban Cooling model, we calculated MAD (Median Absolute Deviation) (Table 8 and Table 9) to eliminate the effect of potential data outliers on the sensing day to assess the differences between results obtained by InVEST and our custom calculation. The highest deviation between the two datasets was found in Mixed forest (313) and Transitional woodland/shrubs (324).
Table 8.
Biophysical table used for InVEST validation on 20 July 2022.
Table 9.
Median absolute deviation of CCI on 20 July 2022.
InVEST software was filled with the required datasets described in Table 8 below. A biophysical table was created in a comma-separated format. Each surface class was identified by its CLC TAG; other data values (including column names) were averaged for each surface class, and the green area was attributed based on InVEST documentation. The weights for each part of the CCI equation were 0.2 (albedo. ETI) and 0.6 (shading). The energy valuation and energy consumption options were disabled.
The Green Area Cooling Distance was set to 450 m, as suggested by the literature, with an average air temperature of 23.1 °C, as shown by the metrological station.
The validation results demonstrate the effectiveness of the proposed methodology for assessing vegetation cooling capacity in the study area. The calculated CCI values accurately reflect the spatial and temporal variations in cooling potential, aligning with expected patterns based on land use types and surface temperatures. By identifying areas with high CCI values and low LST, we can pinpoint locations where vegetation is most effective in mitigating heat stress.
4. Discussion
The method is fully transferable even outside the Czech Republic. The primary input is thermal imagery from the Landsat satellite, which covers the whole world, and standardised meteorological variables measured by any weather service or commercially available sensors.
Acquiring a sufficient number of usable satellite images is the most important step in the remote sensing workflow. The success of the calculation depends on having the satellite images with the best spatial and temporal resolution and thermal band. The availability of clear satellite images can be limited due to cloud cover, especially in regions with frequent cloudiness. This can hinder the creation of consistent time series and reduce the accuracy of the CCI calculations.
While Landsat 8/9 offers a reasonable spatial and temporal resolution, higher-resolution imagery from satellites such as Sentinel-2 could provide more detailed information on land cover and microclimate variations. However, Sentinel-2 does not include thermal bands for calculating LST. LST is only available as a pre-calculated band of Sentinel-3 with 1 km/pixel resolution, making it unusable for small-scale studies. For these reasons, Landsat 8/9 was chosen. These two satellites have 16 days of temporal resolution (individually, the combination has eight days). In the presence of clouds, the image is considered unusable. This can be a real problem when acquiring regularly spaced datasets due to the longer temporal resolution. We can partly solve this problem by using an area with fewer cloudy days in a year. Another possibility is to interpolate more images and create a denser time series or to predict the usability of satellite imagery [53]. An alternative solution is to integrate data from the Sentinel-2 and Sentinel-3 satellites. In most cases, neural networks or machine learning techniques are used to merge or interpolate one or more different sensors. The results of both solutions are highly dependent on the skills and abilities of the operator. This greatly reduces the usability of the solution presented [54].
Landsat 8/9 satellites overpass the region of interest between 9:30 AM (GMT) and 10:00 AM (GMT), while the land surface temperature study [37] occurs in the early morning or late afternoon. However, during summer, the surface temperature of urban areas (112) reaches up to reference values (e.g., 9:50 AM (GMT); in August, temperatue reached up to 30.55 °C.
Differences can be found in vegetated areas (312–324) and agricultural areas (211–243) and depend on the season regarding such effects as irrigation or harvesting time. A difference in temperature in vegetated and urban areas is a typical phenomenon connected to Urban Heat Islands. These areas tend to have more built-up surfaces and surfaces accumulating heat (such as asphalt), so they are more absorbing [12]. This difference is especially visible during the night. Cooling Capacity Index or similar indexes (such as the Bowen Ratio) can help locate places needing mitigating heat islands [55]. The relationship between temperature, cooling processes, heat fluxes and other characteristics is complicated, especially with more extreme events during the past years. Research of these relationships as these individual characteristics will be needed in the not-so-distant future as this will help us to understand and mitigate climate change’s impacts [56]. The methods shown in this article have proven effective in enabling quick and cost-effective observation and quantification of variables. The advantage of this approach is easy access to most of the data used. The most problematic part regarding data is obtaining Kc (Single Crop Coefficient), as the exact values are derived by laboratory studies performed in the USA, including several crops and plants used in the USA. Kuriata-Potasznik [57] suggests using a constant value of 1.04 and 1.05 according to the crop season or for vegetation not included in the original list of Kc values. InVEST offers a custom-made calculator [19]. However, not all input data were accessible. This problem was aimed to be solved using a substitute vegetation index (LAI), as recommended by InVEST. Ultimately, the substitution was performed by an equation proposed by Baastiansen [40] and Brom [41].
By addressing these limitations and exploring future developments, the CCI methodology can be further refined and applied to a wider range of case studies, providing valuable insights for urban planning and environmental management.
5. Conclusions
The aim of this study was to test the applicability of the vegetation cooling capacity index and to find a way to determine the index with remotely sensed satellite data, emphasising the maximum usability of satellite imagery. The study area was the town of Černovice in the southwest of the Czech Republic, representing the typical rural landscape in Czechia. Using the contactless, non-destructive index, we calculated and analysed the variability of cooling function regarding specific land use types, which are differentiated by the amount and structure of vegetation and the amount of fulfilling of this function during the growing season.
All data used are non-destructive. We can measure them repeatedly at required locations, and all have spatial characteristics, enabling us to monitor the fulfilment of the cooling function. Most of the data can be obtained using distance methods without field (contact) measurements. One of the advantages of this approach is easy access to most of the data used.
This proved to be a promising approach to assess the cooling function index and, thanks to remotely sensed data, also allows for analysis of spatiotemporal variability.
The results showed vegetation, particularly forests, demonstrated higher cooling capacities throughout the year than urban and non-irrigated agricultural areas.
The Cooling Capacity Index indicated that green spaces, such as parks and forests, can cool the surrounding areas through evapotranspirative processes and shading, even having a significantly smaller size than urban parts of the region of interest.
This method is easily portable and can be used in equal detail at one point, using an area of interest to a large extent. However, this is limited by the spatial and temporal resolution of used satellite imagery. In this way, we can gain a deeper knowledge of the progress of the cooling function of the chosen surface. The process was subsequently successfully applied to several other sites in the Czech Republic, ecologically sensitive areas (e.g., the White Carpathian Protected Landscape Area) or the urban environment of Olomouc.
This method can help predict the impact of heat stress on vegetation and identify potential places needing heat mitigation to establish a more functioning environment. This technique can help us understand heat flows and heat stress over surfaces. These findings highlight the significance of green areas and the need for their preservation, protection and expansion to create resilient and cooler urban environments to ensure living comfort. Overall, urban planning should consider incorporating more green infrastructure to enhance cooling capacities and mitigate the adverse effects of heat stress on vegetation and human populations.
While the method offers several advantages, including non-destructive data acquisition and easy accessibility, it is subject to limitations related to data availability, spatial and temporal resolution, and crop coefficient estimation. To address these challenges, future research should focus on improving data quality, exploring alternative data sources, and refining the CCI calculation methodology. By overcoming these limitations, the CCI can be further developed and applied to a wider range of case studies, providing valuable insights for urban planning and environmental management.
Author Contributions
Conceptualization, V.P. and T.P.; methodology, V.P. and T.P.; formal analysis, V.P.; investigation, V.P. and T.P.; resources, V.P. and T.P.; data curation, V.P. and T.P.; writing—original draft preparation, T.P.; writing—review and editing, V.P.; visualisation, T.P.; supervision, V.P.; project administration, V.P. All authors have read and agreed to the published version of the manuscript.
Funding
This paper was created within the project “Analysis, modelling, and visualization of spatial phenomena by geoinformation technologies III” (IGA_PrF_2024_018) with the support of the Internal Grant Agency of Palacký University Olomouc).
Data Availability Statement
The satellite data are available through USGS&NASA Earth Explorer (https://earthexplorer.usgs.gov (accessed on 25 August 2024)). Meteorological daily data are published according to Act 123/1998 Coll. as part of the law collection of the Czech Republic (https://www.chmi.cz/historicka-data/pocasi/denni-data/Denni-data-dle-z.-123-1998-Sb (accessed on 25 August 2024).
Conflicts of Interest
The authors declare no conflicts of interest.
Abbreviations
| AET | Actual Evapotranspiration |
| CCI | Cooling Capacity Index |
| CHMI | Czech Hydrometeorological Institute |
| CSV | Comma Separated Value |
| CLC | Corine Land Cover |
| DN | Digital Number |
| ET0 | Reference Evapotranspiration |
| ET | Evapotranpiration |
| ETI | Evapotranspirational Index |
| GMT | Greenwich Mean Time |
| inVEST | Integrated Valuation of Ecosystem Services and Tradeoffs |
| Kc | Crop Coefficient |
| LAI | Leaf Area Index |
| LST | Land Surface Temperature |
| MAD | Median Absolute Deviation |
| NDVI | Normal Differential Vegetation Index |
| OLI | Opeational Land Imager |
| PET | Potential Evapotranspiration |
| SAVI | Soil Adjusted Vegetation Index |
| SEBAL | Surface Energy Balance Algorithm for Land |
| TIRS | Thermal Infrared Sensor |
| UAV | Unmanned Aerial Vehicle |
| UHI | Urban Heat Island |
References
- Lim, C.L. Fundamental concepts of human thermoregulation and adaptation to heat: A review in the context of global warming. Int. J. Environ. Res. Public Health 2020, 17, 7795. [Google Scholar] [CrossRef]
- Bolan, S.; Padhye, L.P.; Jasemizad, T.; Govarthanan, M.; Karmegam, N.; Wijesekara, H.; Amarasiri, D.; Hou, D.; Zhou, P.; Biswal, B.K.; et al. Impacts of climate change on the fate of contaminants through extreme weather events. Sci. Total Environ. 2024, 909, 168388. [Google Scholar] [CrossRef] [PubMed]
- Lloret, F.; Escudero, A.; Iriondo, J.M.; Martínez-Vilalta, J.; Valladares, F. Extreme climatic events and vegetation: The role of stabilizing processes. Glob. Chang. Biol. 2011, 18, 797–805. [Google Scholar] [CrossRef]
- Armson, D.; Stringer, P.; Ennos, A.R. The effect of tree shade and grass on surface and globe temperatures in an urban area. Urban For. Urban Green. 2012, 11, 245–255. [Google Scholar] [CrossRef]
- Koc, C.B.; Osmond, P.; Peters, A. Evaluating the cooling effects of green infrastructure: A systematic review of methods, indicators and data sources. Sol. Energy 2018, 166, 486–508. [Google Scholar] [CrossRef]
- Allen, R.G.; Pereira, L.S.; Raes, D.; Smith, M. Crop evapotranspiration—Guidelines for computing crop water requirements. In FAO Irrigation and Drainage Paper, No. 56; FAO—Food and Agriculture Organization of the United Nations: Rome, Italy, 1998; Available online: https://www.fao.org/3/x0490e/x0490e00.htm (accessed on 25 August 2024).
- Lobell, D.B.; Burke, M.B.; Tebaldi, C.; Mastrandrea, M.D.; Falcon, W.P.; Naylor, R.L. Prioritizing Climate Change Adaptation Needs for Food Security in 2030. Science 2008, 319, 607–610. [Google Scholar] [CrossRef]
- Trenberth, K.E. Changes in precipitation with climate change. Clim. Res. 2011, 47, 123–138. [Google Scholar] [CrossRef]
- Silva, C.M.; Gomes, M.G.; Silva, M. Green roofs energy performance in Mediterranean climate. Energy Build. 2016, 116, 318–325. [Google Scholar] [CrossRef]
- Silva, H.R.; Phelan, P.E.; Golden, J.S. Modeling effects of urban heat island mitigation strategies on heat-related morbidity: A case study for Phoenix, Arizona, USA. Int. J. Biometeorol. 2009, 54, 13–22. [Google Scholar] [CrossRef]
- Hayes, A.T.; Jandaghian, Z.; Lacasse, M.A.; Gaur, A.; Lu, H.; Laouadi, A.; Ge, H.; Wang, L. Nature-Based Solutions (NBSs) to Mitigate Urban Heat Island (UHI) Effects in Canadian Cities. Buildings 2022, 12, 925. [Google Scholar] [CrossRef]
- Oke, T.R. The energetic basis of the urban heat island. Q. J. R. Meteorol. Soc. 1982, 108, 1–24. [Google Scholar] [CrossRef]
- Neto, A.D.M.; Fernandes, G.S.T.; Lima, E.D.A.; Lopes, P.M.D.O.; Rodrigues, L.S.; Junior, A.D.S.G.; Lopes, J.R.A.; e Silva, L.L.S.; Da Silva, R.O. Evapotranspiration in the context of land use and land cover changes in MATOPIBA, Brazil. Rev. Bras. Geogr. Física 2023, 16, 50–62. [Google Scholar] [CrossRef]
- Drexler, J.Z.; Snyder, R.L.; Spano, D.; Paw, U. A review of models and micrometeorological methods used to estimate wetland evapotranspiration. Hydrol. Proc. 2004, 18, 2071–2101. [Google Scholar] [CrossRef]
- Rana, G.; Katerji, N. Measurement and estimation of actual evapotranspiration in the field under Mediterranean climate: A review. Eur. J. Agron. 2000, 13, 125–153. [Google Scholar] [CrossRef]
- Carlson, T. An Overview of the “Triangle Method” for Estimating Surface Evapotranspiration and Soil Moisture from Satellite Imagery. Sensors 2007, 7, 1612–1629. [Google Scholar] [CrossRef]
- Euser, T.; Luxemburg, W.M.J.; Everson, C.S.; Mengistu, M.G.; Clulow, A.D.; Bastiaanssen, W.G.M. A new method to measure Bowen ratios using high-resolution vertical dry and wet bulb temperature profiles. Hydrol. Earth Syst. Sci. 2014, 18, 2021–2032. [Google Scholar] [CrossRef]
- Zawadzka, J.; Harris, J.; Corstanje, R. Assessment of heat mitigation capacity of urban greenspaces with the use of InVEST urban cooling model, verified with day-time land surface temperature data. Landsc. Urban Plan. 2021, 214, 104163. [Google Scholar] [CrossRef]
- Miglietta, F.; Gioli, B.; Brunet, Y.; Hutjes, R.W.A.; Matese, A.; Sarrat, C.; Zaldei, A. Sensible and latent heat flux from radiometric surface temperatures at the regional scale: Methodology and evaluation. Biogeosciences 2009, 6, 1975–1986. [Google Scholar] [CrossRef]
- Stisen, S.; Soltani, M.; Mendiguren, G.; Langkilde, H.; Garcia, M.; Koch, J. Spatial Patterns in Actual Evapotranspiration Climatologies for Europe. Remote Sens. 2021, 13, 2410. [Google Scholar] [CrossRef]
- Scanlon, T.M.; Kustas, W.P. Partitioning Evapotranspiration Using an Eddy Covariance-Based Technique: Improved Assessment of Soil Moisture and Land–Atmosphere Exchange Dynamics. Vadose Zone J. 2012, 11. [Google Scholar] [CrossRef]
- Constantinescu, D.; Cheval, S.; Caracaş, G.; Dumitrescu, A. Effective monitoring and warning of Urban Heat Island effect on the indoor thermal risk in Bucharest (Romania). Energy Build. 2016, 127, 452–468. [Google Scholar] [CrossRef]
- Völker, S.; Baumeister, H.; Claßen, T.; Hornberg, C.; Kistemann, T. Evidence for the temperature-mitigating capacity of urban blue space—A health geographic perspective. Erdkunde 2013, 67, 355–371. [Google Scholar] [CrossRef]
- Stanford University, University of Minnesota, Chinese Academy of Sciences, the Nature Conservancy, World Wildlife Fund, and Stockholm Resilience Centre, Natural Capital Project (User’s Guide). 2022. Available online: https://storage.googleapis.com/releases.naturalcapitalproject.org/invest-userguide/latest/en/index.html (accessed on 25 August 2024).
- Quitt, E. Climatic Regions of Czechoslovakia; Geografický ústav ČSAV: Brno, Czech Republic, 1971. [Google Scholar]
- European Environment Agency (EEA). Corine Land Cover 2018. European Union, Copernicus Land Monitoring Service. 2018. Available online: https://land.copernicus.eu/pan-european/corine-land-cover (accessed on 25 August 2024).
- United States Geological Survey. Landsat 8 Data Users Handbook, Version 5.0. 2019, pp. 1–114. Available online: https://d9-wret.s3.us-west-2.amazonaws.com/assets/palladium/production/s3fs-public/atoms/files/LSDS-1574_L8_Data_Users_Handbook-v5.0.pdf (accessed on 25 August 2024).
- U.S. Geological Survey: What Are the Band Designations for the Landsat Satellites? n.d. Available online: https://www.usgs.gov/faqs/what-are-band-designations-landsat-satellites (accessed on 25 August 2024).
- Czech Hydrometeorological Institute/CHMI. Daily Data according to Act No. 123/1998 Coll., n.d. Available online: https://www.chmi.cz/historicka-data/pocasi/denni-data/Denni-data-dle-z.-123-1998-Sb (accessed on 25 August 2024).
- Phelan, P.E.; Kaloush, K.; Miner, M.; Golden, J.; Phelan, B.; Silva, H.; Taylor, R.A. Urban Heat Island: Mechanisms, Implications, and Possible Remedies. Annu. Rev. Environ. Resour. 2015, 40, 285–307. [Google Scholar] [CrossRef]
- Zardo, L.; Geneletti, D.; Pérez-Soba, M.; Van Eupen, M. Estimating the cooling capacity of green infrastructures to support urban planning. Ecosyst. Serv. 2017, 26, 225–235. [Google Scholar] [CrossRef]
- Kunapo, J.; Fletcher, T.D.; Ladson, A.R.; Cunningham, L.; Burns, M.J. A spatially explicit framework for climate adaptation. Urban Water J. 2018, 15, 159–166. [Google Scholar] [CrossRef]
- Liang, S. Narrowband to broadband conversions of land surface albedo I. Remote Sens. Environ. 2001, 76, 213–238. [Google Scholar] [CrossRef]
- Sauer, T.J.; Horton, R. Soil Heat Flux. Micrometeorol. Agric. Syst. 2005, 47, 131–154. [Google Scholar]
- Duan, S.-B.; Han, X.-J.; Huang, C.; Li, Z.-L.; Wu, H.; Qian, Y.; Gao, M.; Leng, P. Land Surface Temperature Retrieval from Passive Microwave Satellite Observations: State-of-the-Art and Future Directions. Remote Sens. 2020, 12, 2573. [Google Scholar] [CrossRef]
- Imhoff, M.L.; Zhang, P.; Wolfe, R.E.; Bounoua, L. Remote sensing of the urban heat island effect across biomes in the continental USA. Remote Sens. Environ. 2010, 114, 504–513. [Google Scholar] [CrossRef]
- Hesslerová, P.; Pokorný, J.; Huryna, H.; Seják, J.; Jirka, V. The impacts of greenery on urban climate and the options for use of thermal data in urban areas. Prog. Plan. 2021, 159, 100545. [Google Scholar] [CrossRef]
- Avdan, U.; Jovanovska, G. Algorithm for Automated Mapping of Land Surface Temperature Using LANDSAT 8 Satellite Data. J. Sens. 2016, 2016, 1480307. [Google Scholar] [CrossRef]
- Bréda, N.J.J. Ground-based measurements of leaf area index: A review of methods, instruments and current controversies. J. Exp. Bot. 2003, 54, 2403–2417. [Google Scholar] [CrossRef]
- Bastiaanssen, W. SEBAL-based sensible and latent heat fluxes in the irrigated Gediz Basin, Turkey. J. Hydrol. 2000, 229, 87–100. [Google Scholar] [CrossRef]
- Brom, J. SEBCS for QGIS—Module for Calculation of Energy Balance Features and Vegetation Water Stress Indices. University of South Bohemia in České Budějovice, Faculty of Agriculture and Technology. 2016. Available online: https://github.com/JakubBrom/SEBCS/tree/master (accessed on 25 August 2024).
- Vani, V.; Mandla, V.R. Comparative Study Of NDVI and SAVI Vegetation Indices in Anantapur District Semi-Arid Areas. Int. J. Civ. Eng. Technol. 2017, 8, 559–566. [Google Scholar]
- Cañete-Salinas, P.; Zamudio, F.; Yáñez, M.; Gajardo, J.; Valdés, H.; Espinosa, C.; Venegas, J.; Retamal, L.; Ortega-Farias, S.; Acevedo-Opazo, C. Evaluation of models to determine LAI on poplar stands using spectral indices from Sentinel-2 satellite images. Ecol. Model. 2020, 428, 109058. [Google Scholar] [CrossRef]
- Chen, Z.; Jia, K.; Xiao, C.; Wei, D.; Zhao, X.; Lan, J.; Wei, X.; Yao, Y.; Wang, B.; Sun, Y.; et al. Leaf Area Index Estimation Algorithm for GF-5 Hyperspectral Data Based on Different Feature Selection and Machine Learning Methods. Remote Sens. 2020, 12, 2110. [Google Scholar] [CrossRef]
- Yadav, V.P.; Prasad, R.; Bala, R.; Vishwakarma, A.K.; Yadav, S.A.; Singh, S.K. A comparison of machine-learning regression algorithms for the estimation of LAI using Landsat 8 satellite data. Int. Arch. Photogramm. Remote Sens. Spat. Inf. Sci. 2019, XLII-4/W16, 679–683. [Google Scholar] [CrossRef]
- Apolo-Apolo, O.E.; Pérez-Ruiz, M.; Martínez-Guanter, J.; Egea, G. A Mixed Data-Based Deep Neural Network to Estimate Leaf Area Index in Wheat Breeding Trials. Agronomy 2020, 10, 175. [Google Scholar] [CrossRef]
- Ercanlı, i.; Günlü, A.; Şenyurt, M.; Keleş, S. Artificial neural network models predicting the leaf area index: A case study in pure even-aged Crimean pine forests from Turkey. For. Ecosyst. 2018, 5, 29. [Google Scholar] [CrossRef]
- Kristensen, K.J. Actual evapotranspiration in relation to leaf area. Hydrol. Res. 1974, 5, 173–182. [Google Scholar] [CrossRef]
- Wahid, A.; Gelani, S.; Ashraf, M.; Foolad, M.R. Heat tolerance in plants: An overview. Environ. Exp. Bot. 2007, 61, 199–223. [Google Scholar] [CrossRef]
- Gray, S.B.; Brady, S.M. Plant developmental responses to climate change. Dev. Biol. 2016, 419, 64–77. [Google Scholar] [CrossRef] [PubMed]
- Lanxinger, M. Greening Measures to Mitigate Urban Heat Islands during Tropical Nights in Vienna, Austria. Available online: https://studenttheses.uu.nl/bitstream/handle/20.500.12932/42756/Final%20MSc%20Thesis_%20Marina%20Lanxinger.pdf?sequence=1&isAllowed=y (accessed on 25 August 2024).
- Deilami, K.; Kamruzzaman, M.; Liu, Y. Urban heat island effect: A systematic review of spatio-temporal factors, data, methods, and mitigation measures. Int. J. Appl. Earth Obs. Geoinf. 2018, 67, 30–42. [Google Scholar] [CrossRef]
- Zhu, X.; Helmer, E.H.; Chen, J.; Liu, D. An Automatic System for Reconstructing High-Quality Seasonal Landsat Time-Series. In Remote Sensing: Time Series Image Processing; Weng, Q., Ed.; Taylor and Francis Series in Imaging Science; CRC Press: Boca Raton, FL, USA, 2018; 263p. [Google Scholar]
- Senty, P.; Guzinski, R.; Grogan, K.; Buitenwerf, R.; Ardö, J.; Eklundh, L.; Koukos, A.; Tagesson, T.; Munk, M. Fast Fusion of Sentinel-2 and Sentinel-3 Time Series over Rangelands. Remote Sens. 2024, 16, 1833. [Google Scholar] [CrossRef]
- Intaraksa, A.; Chunkao, K.; Bualert, S. Bowen Ratio Method for Measuring Heat Transfer on Land Cover Change in Establishing Green Patch in Urban Heat Island of Bangkok. Mod. Appl. Sci. 2014, 8, 158. [Google Scholar] [CrossRef][Green Version]
- Zhu, J.; Hu, S.; Wang, J.; Zheng, X. Future orientation promotes climate concern and mitigation. J. Clean. Prod. 2020, 262, 121212. [Google Scholar] [CrossRef]
- Kuriata-Potasznik, A.B.; Szymczyk, S. Variability of the water availability in a river lake system—A case study of Lake Symsar. J. Water Land Dev. 2016, 31, 87–96. [Google Scholar] [CrossRef]
Disclaimer/Publisher’s Note: The statements, opinions and data contained in all publications are solely those of the individual author(s) and contributor(s) and not of MDPI and/or the editor(s). MDPI and/or the editor(s) disclaim responsibility for any injury to people or property resulting from any ideas, methods, instructions or products referred to in the content. |
© 2024 by the authors. Licensee MDPI, Basel, Switzerland. This article is an open access article distributed under the terms and conditions of the Creative Commons Attribution (CC BY) license (https://creativecommons.org/licenses/by/4.0/).





