Abstract
Soil erosion is a widespread concern that is indeed considered to be a significant environmental issue, and it has particularly severe consequences in less developed countries like Ethiopia. An effective watershed management procedure for establishing priority is supported by the identification of erosion-susceptible areas. Therefore, the main objective of the study was to assess soil erosion dynamics and its spatial pattern using a novel methodological framework combining the RUSLE and MCDA. The study used data on land use and cover, topography, soil, and climatic data. The analytical hierarchy process (AHP) were used to identify soil erosion-susceptible areas and the factors were weighted using a pairwise comparison matrix, and weights were combined using weighted overlay in GIS. Our results indicated that the mean annual soil loss rate was 27.10 t ha−1 yr−1, while the total soil loss from the entire study area was 3.11 Mt. The highest soil loss was observed in bare land (30.54 t ha−1 yr−1) and farmland (23.65 t ha−1 yr−1), which were considered as the most susceptible land types to erosion. Likewise, 10.3% of the study area is very highly susceptible; 20.2% is highly susceptible, 24.2% of the area is moderately susceptible, 27.1% is low, and 18.2% has very low susceptibility. The district’s most significant erosion-susceptible areas are characterized by steep slopes that are composed of farmland and bare land. This suggests the majority of the area is susceptible to erosion, requiring interventions to reverse the alarming degradation level. The presented framework has a board application to estimate regional soil erosion and to identify spatial patterns of soil erosion.
1. Introduction
Growing urbanization and agricultural activity in different parts of the world without proper conservation measures to control soil erosion have resulted in major environmental problems [1,2]. Due to rapid population growth and rising economic activity, changes in land use and land cover (LULC) causes environmental disruptions, particularly soil erosion [3,4,5]. Soil erosion is recognized as a worldwide environmental issue, with a precise emphasis on its severity in developing countries [6,7,8,9]. The risk of soil erosion has been aggravating land degradation, thereby declining agricultural productivity [10,11].
In Ethiopia, the problem of soil erosion has been worsened due to its rough terrain, changes in the climate, and over-deforestation and poor land use practices [12,13]. In addition, farmers often cultivate on steep slopes without adequate soil and water conservation methods, leading to severe soil erosion [14]. Specifically, fertile soil loss due to erosion can be as much as an astounding 300 tha−1yr−1 in Ethiopia [15]. A study by [16] noted that in Ethiopian highlands, soil loss rates fell between 18 and about 215 tha−1yr−1. Similarly, research from [17] in northern Ethiopia found a soil loss ranging from around 35 to 42 tha−1yr−1. These problems illustrate how human actions impact the environment, making Ethiopia’s highlands vulnerable to soil erosion. Appropriate land management practices are urgently needed for this region to combat accelerated soil erosion [18,19]. Soil and water conservation methods are an effective way to combat the loss of soil and water [20]. However, the development of reasonable and effective soil erosion management strategies has often been impeded by the lack of spatial analytic tools that accurately reflect the current environmental conditions of erosion-prone areas, particularly in developing countries. The absence of updated data on topography, land use and land cover, soil condition, and rainfall patterns has further hampered efforts to quantify soil erosion [21,22]. Hence, there is an urgent need for a systematic approach to assess soil loss dynamics and identify spatial pattern of soil erosion as influenced by existing land use and land cover patterns, climatic conditions, and topographic settings [4,7]. Recent research has recognized the importance of estimating the soil erosion rate and identifying erosion hotspots within watersheds [23]. This underscores the need for prompt and effective measures to address the ongoing soil erosion problem, emphasizing the importance of addressing soil erosion through comprehensive monitoring and corrective measures [18,24].
Geospatial technologies, such as geographic information systems (GISs) and remote sensing (RS), have greatly improved assessment methods by integrating various data sources, such as topography, land use and land cover, and soil types, to create comprehensive models that predict soil erosion patterns. Meanwhile, various spatial-specific models have been developed to quantify the spatial distribution of the soil loss rate, with some based on physical processes and others on empirical relations [18]. The revised universal soil loss equation (RUSLE), which is applied within a GIS framework, has been widely applied at different scales to spatially estimate the distribution of the soil erosion rate [25,26]. It relies on a limited set of specific criteria to estimate soil erosion, including rainfall, soil type, topography, and land use and land cover. However, this model may not fully capture the complex multidimensional nature of soil erosion across diverse landscapes [27]. In contrast, multi-criteria decision analysis (MCDA) is a versatile analytical tool that can incorporate a wide range of criteria and expert opinions [14,28]. By evaluating multiple dimensions of erosion risk and integrating various factors, MCDA enhances the identification of erosion hotspots and provides a more comprehensive assessment of soil erosion dynamics [14,29].
In this study, we present a novel methodological framework for estimating soil erosion and identifying spatial patterns of soil erosion by combining the RUSLE model with the MCDA approach. We first employed the RUSLE model to assess soil loss and then utilized the AHP model within a MCDA framework to identify the spatial pattern of soil erosion, serving as a basis for prioritizing and implementing soil and water conservation measures. Therefore, the main objectives of this study are (i) to investigate the rate of soil erosion and (ii) to identify soil erosion-susceptible areas through a combination of the RUSLE and MCDA models. Our research provides a comprehensive understanding of the trends, direction, and rate of soil erosion by using the presented framework. The findings highlight the susceptibility to recurring soil erosion, offering valuable insights for mitigating soil erosion risks and suggesting corrective measures. Overall, this research aims to support efforts in assessing soil erosion dynamics and identifying critical areas for intervention. The integration of the RUSLE and MCDA facilitates a comprehensive understanding of erosion dynamics. This methodological synergy allows for the creation of a spatially explicit erosion risk map that highlights vulnerable areas, guiding policy makers and land managers in developing effective strategies to mitigate soil loss.
2. Methods and Materials
2.1. Study Area
Ahferom district is located in northern Ethiopia (14°19′60″ N; 39°09′60″ E), approximately 65 km away from Axum, a town renowned for its historical and cultural significance in the Tigray region (Figure 1). Its topography is characterized by diverse and rugged land, featuring gentle slopes as well as steeper slopes (>30 degrees), with elevations ranging from 1000 to 3200 m above sea level. Annual precipitation of the district ranges from 300 to 800 mm with the dominant soil type including Nitosol, Cambisol and Vertisol. Agriculture is the primary source of income in this region, with most residents engaged in mixed farming, where crops are cultivated and livestock is raised. This combination of rugged terrain, intensive and unsustainable agricultural activities, and sparse vegetation cover makes this region highly susceptible to accelerated soil erosion and land degradation. Additionally, climate change has led to more frequent and severe droughts. These environmental problems make it increasingly difficult for local farmers to maintain food security and economic stability. Therefore, quantitatively estimating the spatial distribution of soil erosion is essential for developing effective strategies to protect the land and for applying appropriate soil conservation methods and land management practices to sustain farming productivity.
Figure 1.
Study area map.
2.2. Data Sources
- (1)
- Land use cover map
Land use and land cover (LULC) is the dominant controlling factor of soil erosion [30,31]. In order to estimate soil erosion, we first produced LULC and NDVI maps by using Landsat 8 images from 2020 [32]. Landsat datasets used for the study were selected by taking an account of minimum cloud cover and availability, which were utilized to perform the LULC classification [33]. When taking seasonal variability into account, multi-temporal satellite images are useful for collecting pertinent data about seasonal land use changes [34]. ArcMap 10.5 was used for Landsat image preprocessing and feature extraction. The preprocessing stage proceeded with band combination, layer stacking, and clipping [32,35,36]. Furthermore, image enhancement techniques were applied to improve the quality of the image. LULC classification was performed using a maximum likelihood algorithm [32,37]. Representative ground control points were identified to generate LULC classes for the study period [38].
Training points that were randomly generated were used to support an accuracy assessment. Moreover, test pixels for the accuracy assessment were automatically generated using a systematic random sampling technique [39]. The accuracy of the classified output was appraised using an error matrix in terms of overall, user, and producer accuracy [32,36,37].
K refers to the Kappa coefficient; r refers to the number of rows in the matrix; Xii refers to the observation in row i and column j; Xi refers to observations in row i; X+i refers to observations in column j; and N refers to observations in the matrix.
- (2)
- Other data sources
An SRTM DEM with a resolution of 30 m gathered from USGS Earth Explorer (https://earthexplorer.usgs.gov (accessed on 10 August 2023) was used to create the LS factor, slope, and elevation map of the study district. The source of the rainfall data was worldclim (http://WorldClim.org/ (accessed on 15 August 2023)). In order to produce erodibility information (K factor), our study additionally retrieved soil data from the Digital Soil Map of the World (DSMW) (https://www.fao.org/land-water/land/land-governance/land-resources-planning-toolbox/category/details/en/c/1026564/ (accessed on 15 August 2023)).
2.3. Modeling Soil Erosion Using RUSLE
In our study, soil erosion assessment was performed by using the RUSLE model [40,41]. It examines soil loss as a function of five governing factors, including the rainfall erosivity condition (R factor), the soil erodibility condition (K factor), the topographic condition in the form of slope steepness and slope length (LS factor), the land cover management condition (C factor), and existing management practices (P factor) [24,42,43,44].
The following is the mathematical formula for the model:
where A denotes the mean annual soil loss (t ha−1 yr−1); R describes the erosive power of rainfall (MJ mm ha−1h−1yr−1); K refers to soil erodibility (t hr−1 MJ−1 h−1 mm−1); LS is the effect of topography; C is the land cover factor; and P is referring to supportive management techniques [45].
- (1)
- Rainfall erosivity (R)
The R factor assesses the cumulative influence of rainfall on the process of soil erosion [46]. Based on Ethiopian climate conditions, the Soil Conservation Research Project (SCRP) conducted a study on soil erosion and established a regional link between yearly rainfall and erosivity [47]. We extracted the annual rainfall value from the digital rainfall data and interpolated using IDW. We then finally calculated the erosivity value using map algebra based on the following equation (Equation (4)):
where R is the erosivity factor in MJ mm ha−1h−1yr−1 and P is the average annual rainfall in mm.
- (2)
- Soil erodibility (K)
The erodibility factor takes soil properties, including texture and organic carbon, into consideration [48]. We used textural and organic matter information for determining the erodibility factor [49].
where K is the erodibility factor in t ha−1yr−1, Sa and Si are the proportion of sand content (%) and the proportion of silt content (%), respectively, fsand, is the fraction of sand content (%), fclay is the fraction of clay content (%), fsilt is the fraction of silt content (%), and fOc refers to the soil organic matter content (%).
- (3)
- Topography factor (LS)
The topographic factor is one of the important RUSLE model parameters in determining soil erosion [42,50]. We have used a DEM (SRTM 30 m resolution) to generate slope length and steepness by considering flow accumulation and slope, which are important parameters for the LS factor [11,42].
- (4)
- Land cover and management factor (C and P, respectively)
The protection of the soil from the impact of raindrops and the ensuing loss of soil particles are considered by land cover management (C factor). It is explained that the value of C ranges from 1 (a greater quantity of soil erosion) to 0 (the ideal scenario), when there is no soil erosion [50]. We have also used LULC and slope information to produce a P factor map (Table 1 and Table 2).
Table 1.
LULC factor (C factor value).
Table 2.
Conservation practice factor (P factor value).
2.4. Multi-Criteria Decision Analysis (MCDA) Model
MCDA based on the AHP model was used to identify soil erosion-susceptible areas [29,51,52]. Ten potential environmental factors contributing to soil loss were considered, including elevation (Elev), slope (S), flow accumulation areas (FAA), rainfall (R), drainage density (DD), the stream power index (SPI), the topographic wetness index (TWI), land use and land cover (LULC), soil erodibility, and the normalized difference vegetation index (NDVI) [51,53,54].
A pairwise comparison matrix was used to assign weights to each variable [9,55]. The relative importance of the variables, rated on a scale from 1 to 9, was assigned for the pairwise analysis. In this analysis, 1:1 denotes equal importance between variables, 1:3 is moderate importance, 1:5 shows strong importance, and 1:7 and 1:9 indicate very strong importance and extreme importance, respectively. Reciprocal values (1/3, 1/5, 1/7, and 1/9) are used for the inverse comparison [55,56]. The pairwise matrix was then normalized, and the parameter weights were derived from the eigenvalues of the normalized matrix (Equations (11) and (13)). To ensure the consistency of the assessment, the consistency ratio (CR) was calculated (Equation (12)). If the CR is less than 10%, it is considered acceptable [57].
where CI is the consistency index; n is the number of parameters; RI is the random index; and is the average of the eigenvalues of the normalized comparison matrix. The RI value was considered to be 1.49 due to the fact that the MCDA used 10 parameters to pinpoint soil erosion-susceptible areas [57].
A GIS-based model was used that integrates multiple variables, considering their contributions to soil erosion [28,51,52]. The approach involved assigning weights to the variables based on their relative importance and using these weights to create a composite map that integrates all selected variables and their effect on the risk of soil erosion [51,58].
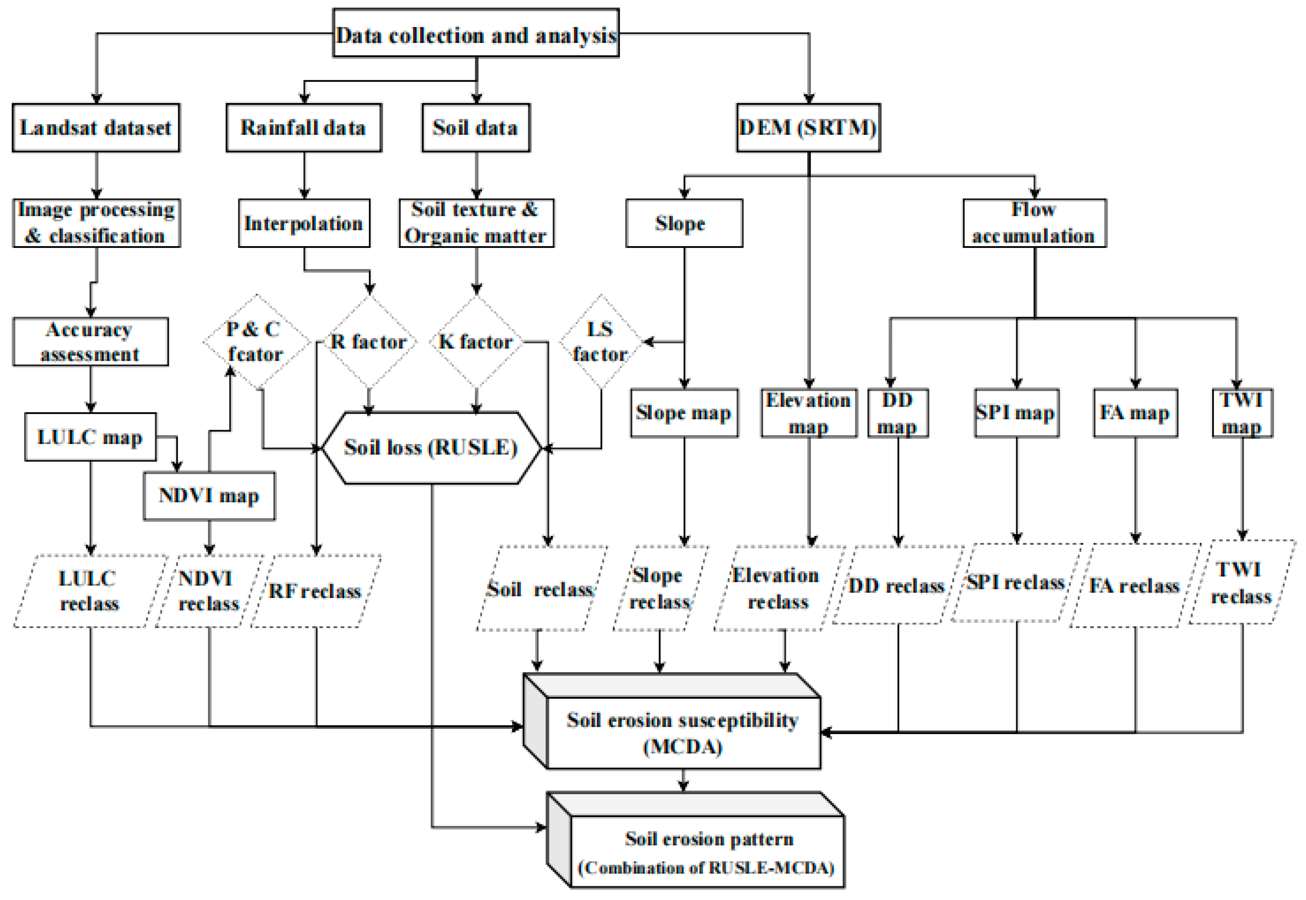
The overall methodological framework is presented in Figure 2. We first employed the RUSLE model, incorporating the R, K, LS, C, and P factors to estimate soil loss. Next, we applied the analytic hierarchy process (AHP) within a multi-criteria decision analysis (MCDA) framework to further assess and prioritize soil erosion. This approach incorporated additional environmental variables from the RUSLE model, including land use and land cover (LULC), the topographic wetness index (TWI), the stream power index (SPI), the normalized difference vegetation index (NDVI), flow accumulation (FA), and drainage density (DD), through a weighted overlay analysis, resulting in a detailed map highlighting soil erosion susceptibility. This map pinpoints areas most vulnerable to soil erosion, guiding the development of targeted interventions and more effective soil and water conservation strategies.
Figure 2.
Workflow of assessment of the risk of soil erosion.
3. Results
3.1. Land Use Land Cover
LULC classifications derived from Landsat datasets were validated through an accuracy assessment, confirming the reliability of the data for further application. The classification accuracy achieved in this study showed an overall accuracy of 94.6% and a Kappa coefficient of 0.91 (Table 3). Six major LULC types were identified as follows: bare land, built-up land, farmland, forests, grazing land, and water bodies. The spatial distribution analysis of land use and land cover demonstrated that bare land (30.91%) and farmland (59.79%) accounted for the majority of the study area. Forest land accounted for 2.49% of the study area, while farmland and bare land were the dominant land use types in the study area (Figure 3).
Table 3.
LULC confusion matrix.
Figure 3.
Land use and land cover map.
3.2. Soil Erosion Rate
Our study evaluated the spatial distribution of soil erosion utilizing the five factors of the revised universal soil loss equation (RUSLE) model. Each parameter influencing soil loss in the district was represented by its own map (Figure 4). The analysis revealed that the southern region of the district experienced high rainfall. Specifically, the rainfall (R) factor ranged from a minimum value of 276 to a maximum of 324 MJ mm ha−1h−1yr−1, with an average value of 299.05 (Figure 4a). The soil erodibility (K) factor varied from 0.08 to 0.18, with an average value of 0.12 and a standard deviation value of 0.05 (Figure 4b). The northern part of the watershed exhibits a lower k factor value. This suggests that the soil in this location has lower erodibility, making it less susceptible to soil erosion. In contrast, the central and southern part of the study district show higher average K factor values. This indicates that soils in these areas are more erodible and hence more susceptible to soil erosion.
Figure 4.
Soil erosion factor map. (a) R factor, (b) K factor, (c) LS factor, (d) C factor, (e) P factor.
Topographic conditions, as indicated by the slope length (LS) factor, ranged from a minimum value of 0 to a maximum value of 188.96, with an average value of 0.145 and a standard deviation value of 1.45 (Figure 4c). The LS factor analysis highlighted that areas having higher values were found adjacent to rivers and steep slopes, confirming susceptibility to soil erosion. Conversely lower LS factor values were observed on flat areas. The analysis of the LULC depicted values of the C factor ranging from 0 to 0.15, with an average value of 0.10 and a standard deviation value of 0.05 (Figure 4d). This explains that areas with vegetation cover show a low C factor while areas with less vegetation cover and bare soil have higher C factor values. Finally, the land management practice (P) factor exhibited a value ranging from 0 to 0.7, with an average value of 0.34 and a standard deviation value of 0.27 (Figure 4e). Based on this analysis, a higher P factor value is found in the southern, southwestern, and central parts of the area. This indicates that there are minimum to less effective soil and water management practices. On the other hand, the northern part of the area has a lower P factor value, signifying the presence of soil and water management practice, hence making it less susceptible to soil erosion compared to the southern part of the area.
The spatial distribution of soil loss is depicted in Figure 5. The overall average soil erosion rate is 27.10 t ha−1 yr−1, corresponding to a total soil loss of 3.11Mt. LULC has a profound influence on soil erosion rates (Table 4). Relatively higher soil loss was observed in bare land and farmland, with an average soil erosion rate of 30.54 t ha−1 yr−1 (49.10%) and 23.65 t ha−1 yr−1 (38.02%), respectively. As a result, farmland contributed to 58.84% of the total soil loss while bare land contributed to 39.40% of the total soil loss. In contrast, we found a relatively lower soil loss rate in vegetation cover land, including forests and grazing land. The average soil loss rate for forests and grazing land is 2.30 t ha−1 yr−1 and 5.70 t ha−1 yr−1, respectively; despite their relatively lower soil loss rates and limited coverage, the soil loss contribution of the vegetated land is not negligible, accounting for a combined proportion of 17% (Table 4).
Figure 5.
Soil loss map (RUSLE).
Table 4.
Estimated mean soil loss under different LULC classes (t ha−1yr−1).
3.3. Soil Erosion-Susceptible Areas
3.3.1. Criteria Weight Using Pairwise Comparison Matrix
Our study revealed that the consistency index was 0.12 and the eigenvalue was 11.04. A random index value of 1.49 was utilized, resulting in a consistency ratio of 0.08, which is within the acceptable range. Regarding the importance of the controlling factor of soil erosion, slope (23.48%) and LULC (23.11%) have contributed more than half of the weight, followed by the topographic wetness index (16.05%), the stream power index (13.87%), the NDVI (8.44%), flow accumulation (4.60%), drainage density (4.52%), soil type (2.45%), rainfall (1.85%), and elevation (1.72%) (Table 5).
Table 5.
Normalized pairwise comparison matrix.
3.3.2. Assessment of Soil Erosion-Susceptible Areas
The MCDA showed that 27,024.40 ha (20.90%) of the land was considered to have a very highly susceptible slope, and 18,522.79 ha (14.33%) had a highly susceptible slope (Figure 6B). Another crucial factor in the decision-making process was LULC. We found that 41.25% (53,322.63 ha) and 55.15% (71,272.23 ha) of the LULC were very highly and highly susceptible, respectively, to soil erosion (Figure 6A). The significance of topography as a key surface feature for evaluating soil erosion is emphasized in the study. Based on the reclassified TWI map, a very highly sensitive section of the land is categorized as having a very high sensitivity to soil erosion, with 3.02% (3900.33 ha) and 17.17% (22,193.50 ha) being highly susceptible areas (Figure 6C). Likewise, the reclassified SPI indicated that 0.72% (929.50 ha) and 0.54% (698.50 ha) are very highly and highly susceptible areas, with 44.23% (57,183.61 ha) being moderately susceptible to soil erosion (Figure 6D). Our study has investigated the condition of vegetation cover as a factor in terms of the NDVI for the risk of soil erosion. Regarding NDVI-based analysis, 6.50% (8409.58 ha) and 21.31% (27,565.27 ha) were found to be areas which are very highly and highly susceptible to soil erosion (Figure 6E). Flow accumulation was considered as the other topographic factor in the MCDA, accounting for 0.04% (55.17 ha) and 0.01% (19.20 ha), which were considered as very highly and highly susceptible areas(Figure 6F). Drainage density, with 6.33% (8184.65 ha) and 11.77% (15,219.12 ha), were found to be very highly and highly susceptible areas (Figure 6G). The soil type distribution indicated that 0.94% (1217.75 ha) and 54.08% (69,863.51 ha) were highly and moderately susceptible to soil erosion(Figure 6H). Areas with a rainfall distribution accounted for 11.17% (14,445.79) and 31.27 (40,429.44ha), which were found to be very highly and highly susceptible to soil erosion(Figure 6I). On the basis of elevation, our study finally indicated that 9.45% (12,214.86 ha) and 18.69% (24,161.97 ha) were found to be very highly and highly susceptible areas (Figure 6J), (Table 6).
Figure 6.
Erosion susceptibility controlling factors. (A) LULC, (B) slope, (C) topographic wetness index, (D) stream power index, (E) NDVI, (F) flow accumulation, (G) drainage density, (H) soil type, (I) rainfall, and (J) elevation.
Table 6.
MCDA factor susceptibility levels.
A soil erosion susceptibility map, produced using the MCDA-AHP framework and integrating all ten environmental factors, is shown in Figure 7. Our results indicated that 10.30% (13,428.80 ha) of the area is very highly susceptible, 20.20% (26,188.10 ha) is highly susceptible, 24.20% (31,401.20 ha) of the area is moderately susceptible, 27.10% (35,180.20 ha) is low, and 18.20% (23,562.59 ha) is found to have a very low susceptibility (Figure 7).
Figure 7.
Soil erosion susceptibility map (MCDA).
The map overlay analysis combining the MCDA and RUSLE models indicates a similarity in identifying soil erosion risk areas, with a Kappa value of 85%. Specifically, areas classified as very low-to-low susceptibility by the MCDA model aligned spatially with those classified as very slight-to-slight by the RUSLE model, covering an area of 33,543.33 ha (26%). Additionally, areas classified as very high-to-highly susceptible by the MCDA model correspond with those classified as very severe-to-severe areas by the RUSLE model, covering an area of 37,475.72 ha (29%) of the study area. Overall, both models effectively assessed and predicted over 70% of the study area and confirmed the consistency of highlighting the same locations with regard to the risk of soil erosion (Figure 8).
Figure 8.
MCDA-RUSLE soil erosion susceptibility map. NB (Nota Bene): Vls (very low susceptibility), Vsl (very slight), Ls (low susceptibility), Sl (slight), Ms (moderately susceptible), Hs (highly susceptible), Vsv (very severe), Sv (severe), Vhs (very highly susceptible), Mod (moderate), Ms (moderately susceptible).
4. Discussion
The identification of six major land use and land cover (LULC) types, consisting of bare land, built-up areas, farmland, forest land, grazing land, and water bodies, highlights significant anthropogenic changes in the landscape, particularly the dominance of farmland and bare land [33,59]. In some areas, sparse vegetation has been observed, indicating potential degradation or transitional land that may not fully support robust plant growth. This reduction can be attributed to the fact that many vegetated areas have been subjected to disturbance and subsequently converted to other land uses, frequently to farmland [4,6,39]. The dominance of farmland and bare land suggests a strong reliance on agricultural practice for local livelihoods. The shift towards farmland alters the landscape, contributing to an increased susceptibility to erosion and other environmental issues. As farmers seek to cultivate more land, often through clearing natural vegetation, they inadvertently create areas of bare soil that are susceptible to erosion. However, this expansion, coupled with inadequate agricultural management practices, increases the risk of soil erosion [60,61].
Furthermore, [4] have demonstrated that LULC dynamics show a rapid shift from vegetative to human-modified uses, which has increased the risk of soil erosion due to the conversion of forest land. Our findings reveal that farmland and bare land exhibit the highest mean annual soil erosion rates, a trend consistent with other studies [4,18,43,54,62]. This elevated erosion rate is attributed to the exposure of both farmland and bare land to soil erosion, compounded by undulating topography and sparse vegetation [4,21,54]. The study district’s terrain is predominantly mountainous, with steep slopes and undulations. Moreover, farmland, which is expanding even into the steepest areas, exacerbates the risk of soil erosion [7,58]. The research further corroborates trends observed in previous studies [24,44]. In contrast, forest cover, which shields the soil from severe erosion, demonstrates a reduced erosion risk, which is consistent with findings by [47]. However, our results diverge from some studies that reported the highest soil erosion in forest and shrub land [63,64]).
The estimated annual soil erosion rates from this study align closely with those from previous research conducted by [65] in the Ethiopian highlands, as well as [66,67]. Our findings confirm that the total soil loss in the study district reaches approximately 3 million tons, consistent with estimates from [4,5,44,68]. Moreover, the mean annual soil losses significantly exceed the tolerable range of 2–16 t ha⁻¹ yr⁻¹ recommended for various agro-ecological zones of Ethiopia [47]. In line with this, several studies also highlight patterns of high, very high, and severe erosion [65,69]. A substantial portion of the research district faces moderate-to-severe soil erosion risk, attributed to both the land use system and topography [70,71,72]. The risk of soil erosion has been exacerbated by various factors, including rainfall erosivity, soil erodibility, topographic configuration, land use, and land management practices [3,25]. Each factor affecting the district’s soil loss has been illustrated through corresponding maps produced in the study [43,70].
The study has identified various susceptibility scenarios within the district [70,71,73]. During this study, soil erosion-susceptible areas were identified using a multi-criteria decision analysis (MCDA) approach by integrating various criteria [51,74]. Extensive consultations and recommendations from academics and professionals led to the selection, prioritization, and comparison of these characteristics [26,65]. In terms of soil erosion risk, slope and LULC were assigned more than half of the weight, followed by the topographic wetness index (TWI), the stream power index (SPI), the normalized difference vegetation index (NDVI), flow accumulation (FA), drainage density (DD), soil type, rainfall (RF), and elevation [65]. Conversely, research by [75] reported that rainfall and lithology are the primary factors given more weight. This is because both rainfall and lithological variation can exacerbate the risk of soil erosion. Our study emphasized slope as a critical factor, with a significant portion of the terrain classified as highly susceptible to erosion [19,51,76]. Moreover, the study district has experienced notable changes in LULC, primarily due to the expansion of farmland at the expense of forest and shrub land [19,54]. Grazing land may trigger the risk of soil erosion due to the trampling effect of animals on soil and vegetation cover. In contrast, water bodies did not significantly influence soil erosion, suggesting a minimal effect on erosion processes. Additionally, the TWI and SPI were found to be relevant in influencing soil erosion risk, as higher values of these indices indicate potential erosion-susceptible areas [19].
The study also examined vegetation cover as a key factor influencing soil erosion risk. Areas with higher NDVI levels, which are associated with better erosion control, were found to have lower erosion risks [76,77]. However, our study district was characterized by low NDVI values, indicating a decrease in vegetative cover over time, often converted to farmland. Flow accumulation, representing the build-up of upslope drainage areas, was another critical factor, with higher values indicating primary soil erosion hotspots [23,76]. Soil type also plays a significant role in soil erosion susceptibility due to varying physical and chemical properties that affect erosion resistance [77]. Organic matter-rich soils generally resist erosion better [18]. Rainfall, with its amount, timing, and intensity, significantly influences erosion likelihood. Additionally, elevation can impact soil erosion potential, as higher elevations with rocky terrain and steep slopes may be more prone to erosion [62,78]. In general, the findings of this study indicated that areas dominated by steep slopes, farmland, and bare land face a severe risk of soil erosion [14,26,62,65,75,76]. Conversely, areas with gentle slopes covered by vegetation are less susceptible to soil erosion [51,79]. This is attributed to the protective role of vegetation in slowing down the speed of runoff and dissipating the impact of raindrops while reducing the detachment of soil particles. Compared to [26,61] our results suggest that upper stream areas with steep slopes are more vulnerable to soil erosion than downstream areas. Overall, this study underscores the urgent need for sustainable land management practices that can mitigate the risk of soil erosion.
5. Conclusions
The risk of soil erosion has affected the potential of agricultural productivity, which has also constantly remained as the main environmental challenge in the study region. In this work, the spatial pattern of soil erosion was identified and a comprehensive assessment of soil erosion was performed using a GIS-based RUSLE model in combination with MCDA. AHP-based MCDA was used to identify soil erosion-susceptible areas, the factors were weighted using a pairwise comparison matrix, and weights were combined using weighted overlay in GIS. The findings of the present study have disclosed that the mean annual soil loss rate was 27.10 t ha−1 yr−1. Likewise, the total soil loss from the entire district was 3.11 Mt, which has proved that farmland and bare land produced the highest soil erosion rate and are considered to be soil erosion-susceptible LULC types. The results of the MCDA showed that 10.30% (13,428.80 ha) of the study area is very highly susceptible; 20.20% (26,188.10 ha) is highly susceptible; 24.20% (31,401.20 ha) of the area is moderately susceptible; 27.10% (35,180.20 ha) is low; and 18.20% (23,562.59 ha) is found to have a very low susceptibility. Moreover, the results indicated that the soil erosion-susceptible areas are dominantly around the steeply sloping areas with limited vegetation cover that are composed of farmland and bare land. On the other hand, areas with gentle slopes covered in forests and shrubs showed less susceptibility, highlighting the significance of protecting forests and putting in place efficient erosion control techniques to lessen the danger of soil erosion. Generally, the RUSLE and MCDA models can be effectively used for the quantitative and qualitative assessment of soil erosion, as both models have similarly highlighted the risk of soil erosion. The results can inform policy makers and land managers about areas at high risk of soil erosion, guiding the development of targeted interventions and sustainable land management practices, as well as the development of specific erosion control measures tailored to susceptible areas. An appropriate land use system that reduces the expansion of farmland on steep slope areas shall be practiced. The assessment of soil erosion and the susceptibility map should also consider the dimension and expansion of gullies in the study area. The factors included in the MCDA might not capture all relevant variables influencing soil erosion, such as socioeconomic factors, land management practices, and climate change impacts. This study recommends conducting long-term investigations to monitor soil erosion trends over time. Such studies should integrate real-time data on climate variability and socioeconomic factors to better assess the risk of soil erosion.
Author Contributions
G.W.H. has contributed to the selection and design of the research topic, data collection, data analysis, and data interpretation. J.Z. has made contributions to the data analysis, data interpretation, and revision of the manuscript. A.M. has contributed to the revision of the manuscript. All authors have read and agreed to the published version of the manuscript.
Funding
The research was supported by National Natural Science Foundation of China: 41907048; Forestry Science and Technology Innovation Project of shaanxi Province: SXLK2023–02–15.
Data Availability Statement
It is confirmed that the data and material of this research are found within the manuscript.
Acknowledgments
We would like to extend our heartfelt gratitude to the China Government Scholarship Council (CSC), Chang’an University, and Wolaita Sodo University. We also sincerely appreciate the constructive feedback from the reviewers and editors, which has greatly helped improve the manuscript.
Conflicts of Interest
The authors declare no conflict of interest.
References
- Jin, X.; Zhang, H. Urbanization and Agricultural intensification: Impacts on soil and water resource. Glob. Environ. Change 2021, 66, 102–114. [Google Scholar]
- Smith, J.A.; Brown, L.M. Environmental Impacts of Urbanization and Agricultural Expansion: A Global Perspective; Oxford University Press: Oxford, UK, 2023. [Google Scholar]
- Hamadouche, M.A.; Daikh, F.Z.; Chrair, M.; Anteur, D.; Fekir, Y.; Driss, M. Erosion sensitivity mapping using GIS-based multicriteria analysis—Case study of the semiarid Macta watershed, North-West of Algeria. Arab. J. Geosci. 2020, 13, 611. [Google Scholar] [CrossRef]
- Melese, T.; Senamaw, A.; Belay, T.; Bayable, G. The Spatiotemporal Dynamics of Land Use Land Cover Change, and Its Impact on Soil Erosion in Tagaw Watershed, Blue Nile Basin, Ethiopia. Glob. Chall. 2021, 5, 2000109. [Google Scholar] [CrossRef] [PubMed]
- Nut, N.; Mihara, M.; Jeong, J.; Ngo, B.; Sigua, G.; Prasad, P.V.V.; Reyes, M.R. Land Use and Land Cover Changes and its Impact on Soil Erosion in Stung Sangkae Catchment of Cambodia. Sustainability 2021, 13, 9276. [Google Scholar] [CrossRef]
- Demissie, F.; Yeshitila, K.; Kindu, M.; Schneider, T. Land use/Land cover changes and their causes in Libokemkem District of South Gonder, Ethiopia. Remote Sens. Appl. Soc. Environ. 2017, 8, 224–230. [Google Scholar] [CrossRef]
- Moisa, M.; Negash, D.; Merga, B.; Gemeda, D. Impact of land-use and land-cover change on soil erosion using the RUSLE model and the geographic information system: A case of Temeji watershed, Western Ethiopia. J. Water Clim. Chang. 2021, 12, 3404–3420. [Google Scholar] [CrossRef]
- Bogale, A. Review, impacts of land use/cover change on soil erosion in the lake Tana Basin, Upper Blue Nile, Ethiopia. Appl. Water Sci. 2020, 10, 235. [Google Scholar] [CrossRef]
- Aladejana, O.O.; Oraegbu, A.J.; Fagbohun, B.J. An improved multi-criteria decision analysis approach for watershed soil erosion susceptibility assessment. Geocarto Int. 2024, 37, 17853–17889. [Google Scholar] [CrossRef]
- Saha, S.; Gayen, A.; Pourghasemi, H.R.; Tiefenbacher, J.P. Identification of soil erosion-susceptible areas using fuzzy logic and analytical hierarchy process modeling in an agricultural watershed of Burdwan district, India. Environ. Earth Sci. 2019, 78, 1–18. [Google Scholar] [CrossRef]
- Schmidt, S.; Tresch, S.; Meusburger, K. Modification of the RUSLE slope length and steepness factor (LS-factor) based on rainfall experiments at steep alpine grasslands. MethodsX 2019, 6, 219–229. [Google Scholar] [CrossRef]
- Moges, D.M.; Kmoch, A.; Bhat, H.G.; Uuemaa, E. Future soil loss in highland Ethiopia under changing climate and land use. Reg. Environ. Chang. 2020, 20, 32. [Google Scholar] [CrossRef]
- Habtamu, W.; Jayappa, K. Assessment of soil erosion extent using RUSLE model integrated with GIS and RS: The case of megech dirma watershed, Northwest Ethiopia. Environ. Monit. Assess. 2022, 194, 318. [Google Scholar] [CrossRef] [PubMed]
- Sintayehu, G.; Munye, K. GIS-Based MCDA Model to Map Soil Erosion Hotspot Area in Case Study of Temi Watershed in Hulet Ejju Enesie Woreda, Amhara Region, Ethiopia. Water Conserv. Sci. Eng. 2023, 8, 46. [Google Scholar] [CrossRef]
- Sonneveld, B.G.J.S.; Keyzer, M.A.; Stroosnijder, L. Evaluating quantitative and qualitative models: An application for nationwide water erosion assessment in Ethiopia. Environ. Model. Softw. 2011, 26, 1161–1170. [Google Scholar] [CrossRef]
- Haregeweyn, N.; Tsunekawa, A.; Nyssen, J.; Poesen, J.; Tsubo, M.; Tsegaye Meshesha, D.; Schu¨tt, B.; Adgo, E.; Tegegne, F. Soil erosion and conservation in Ethiopia: A review. Prog. Phys. Geogr. 2015, 39, 750–774. [Google Scholar] [CrossRef]
- Tamene, L.; Vlek, P.L. Soil erosion studies in northern Ethiopia. In Land Use Soil Resources; Springer: Berlin/Heidelberg, Germany, 2008; pp. 73–100. [Google Scholar]
- Haregeweyn, N.; Tsunekawa, A.; Poesen, J.; Tsubo, M.; Meshesha, D.T.; Fenta, A.A.; Nyssen, J.; Adgo, E. Comprehensive assessment of soil erosion risk for better land use planning in river basins: Case study of the Upper Blue Nile River. Sci. Total Environ. 2017, 574, 95–108. [Google Scholar] [CrossRef]
- Belachew, B. The nexus between land use land cover dynamics and soil erosion hotspot area of Girana Watershed, Awash Basin, Ethiopia. Heliyon 2022, 8, e08916. [Google Scholar]
- Zhao, J.; Yang, Z.; Govers, G. Soil and water conservation measures reduce soil and water losses in China but not down to background levels: Evidence from erosion plot data. Geoderma 2019, 337, 729–741. [Google Scholar] [CrossRef]
- Eskandari, H.; Hassan, D.; Khalil, K. The impact of land use and land cover changes on soil erosion in western Iran. Nat. Hazards 2022, 110, 2185–2205. [Google Scholar] [CrossRef]
- Gibson, J.; Morries, C. Data gaps and their impact on soil erosion management in low resource settings. Environ. Sci. Policy 2022, 136, 54–63. [Google Scholar]
- Mhaske, S.N.; Pathak, K.; Dash, S.S.; Nayak, D.B. Assessment and management of soil erosion in the hilltop mining dominated catchment using GIS integrated RUSLE model. J. Environ. Manag. 2021, 294, 112987. [Google Scholar] [CrossRef] [PubMed]
- Tadesse, L.; Suryabhagavan, K.V.; Sridhar, G.; Legesse, G. Land use and land cover changes and Soil erosion in Yezat Watershed, North Western Ethiopia. Int. Soil Water Conserv. Res. 2017, 5, 85–94. [Google Scholar] [CrossRef]
- Eniyew, S.; Teshome, M.; Sisay, E.; Bezabih, T. Integrating RUSLE model with remote sensing and GIS for evaluation soil erosion in Telkwonz watershed, Northwestern Ethiopia. Remote Sens. Appl. Soc. Environ. 2021, 24, 100623. [Google Scholar]
- Munye, K.; Sintayehu, G.; Belayneh, A.; Mulat, C. Identifying Soil Erosion Hotspot Area Using GIS and MCDA Techniques, Case Study of Dengora and Meno Watersheds in Belesa Woredas, Amhara Region; Springer: Berlin/Heidelberg, Germany, 2022. [Google Scholar]
- Almaw, A.; Tsunekawa, A.; Haregeweyn, N.; Poesen, J.; Tsubo, M.; Borrelli, P.; Panagos, P.; Vanmaercke, M.; Broeckx, J.; Yasuda, H.; et al. Land susceptibility to water and wind erosion risks in the East Africa region. Sci. Total Environ. 2020, 703, 135016. [Google Scholar]
- Doulabian, S.; Ghasemi Tousi, E.; Aghlmand, R.; Alizadeh, B.; Ghaderi Bafti, A.; Abbasi, A. Evaluation of Integrating SWAT Model into a Multi-Criteria Decision Analysis towards Reliable Rainwater Harvesting Systems. Water 2021, 13, 935. [Google Scholar] [CrossRef]
- Arabameri, A.; Pradhan, B.; Pourghasemi, H.R.; Rezaei, K. Identification of erosion-prone areas using different multi-criteria decision-making techniques and GIS. Geomat. Nat. Hazards Risk 2018, 9, 1129–1155. [Google Scholar] [CrossRef]
- Entahabu, H.; Minale, A.; Birhane, E. Modelling the impact of land use/land cover change on soil erosion: In Suluh River Basin, Northern Ethiopia. J. Degrad. Min. Lands Manag. 2023, 10, 4749. [Google Scholar] [CrossRef]
- Shuai, M.; Liang-Jie, W.; Hui-Yong, W.; Yu-Guo, Z.; Jiang, J. Impacts of land use/land cover and soil property changes on soil erosion in the black soil region, China. J. Environ. Manag. 2023, 328, 117024. [Google Scholar]
- Thamaga, K.H.; Dube, T.; Shoko, C. Evaluating the impact of land use and land cover change on unprotected wetland ecosystems in the arid-tropical areas of South Africa using the Landsat dataset and support vector machine. Geocarto Int. 2022, 37, 10344–10365. [Google Scholar] [CrossRef]
- Fenta, M.; Duan, D.; Rientjes, T.; Disse, M. Analysis of combined and isolated effects of land-use and land-cover changes and climate change on the upper Blue Nile River basin’s stream flow. Hydrol. Earth Syst. Sci. 2018, 22, 6187–6207. [Google Scholar]
- Kabisch, N.; Selsam, P.; Kirsten, T.; Lausch, A.; Bumberger, J. A multi-sensor and multi-temporal remote sensing approach to detect land cover change dynamics in heterogeneous urban landscapes. J. Ecol. Indicat. 2019, 99, 273–282. [Google Scholar] [CrossRef]
- Yulianto, F.; Nugroho, G.; ArubaChulafak, G.; Suwarsono, S. Improvement in the Accuracy of the Postclassification of Land Use and Land Cover Using Landsat 8 Data Based on the Majority of Segment-Based Filtering Approach. Sci. World J. 2021, 2021, 6658818. [Google Scholar] [CrossRef] [PubMed]
- Abd El-Hamid, H.; Caiyong, W.; Yun, Z.; El-Zeiny, A. Environmental hazards of land use/land cover dynamics using data observation techniques and GIS: Case study of Guyuan watershed, China. Arab. J. Geosci. 2022, 15, 426. [Google Scholar] [CrossRef]
- Garouani, M.E.L.; Amyay, M.; Lahrach, A.; Oulidi, H.J. Exploring the Relationship between LST, LULC and NDVI in Saïss Plain using Geospatial Techniques. In E3S Web of Conferences; EDP Sciences: Les Ulis, France, 2021. [Google Scholar]
- Ibarra-bonilla, J.S.; Villarreal-guerrero, F.; Prieto-amparán, J.A.; Santellano-estrada, E.; Pinedo-alvarez, A. The Egyptian Journal of Remote Sensing and Space Sciences Characterizing the impact of Land-Use/Land-Cover changes on a Temperate Forest using the Markov model. Egypt. J. Remote Sens. Space Sci. 2021, 24, 1013–1022. [Google Scholar]
- Chowdhury, M.; Hasan, M.E.; Abdullah-Al-Mamun, M.M. Land use/land cover change assessment of Halda watershed using remote sensing and GIS. Egypt. J. Remote Sens. Space Sci. 2020, 23, 63–75. [Google Scholar] [CrossRef]
- Alewell, C.; Borelli, P.; Meusburger, K.; Panagos, P. Using the USLE: Chances, challenges and limitations of soil erosion modeling. Int. Soil Water Conserv. Res. 2019, 7, 203–225. [Google Scholar] [CrossRef]
- Gayen, A.; Saha, S.; Pourghasemi, H.R. Soil erosion assessment using RUSLE model and its validation by FR probability model. Geocarto Int. 2020, 35, 1750–1768. [Google Scholar] [CrossRef]
- Zhang, H.; Yang, Q.; Li, R.; Liu, Q.; Moore, D.; He, P.; Ritsema, J.; Geissen, V. Extension of a GIS procedure for calculating the RUSLE equation LS factor. Comput. Geosci. 2013, 52, 177–188. [Google Scholar] [CrossRef]
- Woldemariam, G.W.; Harka, A.E. Effect of land use and land cover change on soil erosion in Erer Sub-Basin, Northeast WabiShebelle Basin, Ethiopia. Land 2020, 9, 111. [Google Scholar] [CrossRef]
- Endalew, T.; Biru, D. Soil erosion risk and sediment yield assessment with Revised Universal Soil Loss Equation and GIS: The Case of Nesha watershed, Southwestern Ethiopia. Geophys. Sci. 2022, 12, 100049. [Google Scholar] [CrossRef]
- Renard, K.; Foster, G.; Weesies, G.; McCool, D.; Yoder, D. Predicting Soil Erosion by Water: A Guide to Conservation Planning with the Revised Universal Soil Loss Equation (RUSLE); Agriculture Handbook No. 703USDA; US Department of Agriculture, Agricultural Research Service: Washington, DC, USA, 1997.
- Wischmeier, W.H.; Smith, D.D. Predicting Rainfall Erosion Losses. A Guide to Conservation Planning; The USDA Agricultural Handbook No. 537; Department of Agriculture, Science and Education Administration: Washington, DC, USA, 1978. [Google Scholar]
- Hurni, H. Erosion-Productivity-Conservation Systems in Ethiopia. In Proceedings of the 4th International Conference on Soil Conservation, Maracay, Venezuela, 3–9 November 1985; pp. 654–674. [Google Scholar]
- Yue-Qing, X.; Xiao-Mei, S.; Xiang-Bin, K.; Jian, P.; Yun-Long, C. Adapting the RUSLE and GIS to model soil erosion risk in a mountain’s karst watershed, Guizhou Province, China. Environ. Monit. Assess. 2008, 141, 275–286. [Google Scholar] [CrossRef] [PubMed]
- López-Vicente, M.; Navas, A.; Machín, J. Identifying erosive periods by using RUSLE factors in mountain fields of the Central Spanish Pyrenees, Hydrol. Earth Syst. Sci. 2008, 12, 523–535. [Google Scholar] [CrossRef]
- Hurni, H.; Zeleke, G.; Kassie, M.; Tegegne, B.; Kassawmar, T.; Teferi, E.; Moges, A. Economics of Land Degradation (ELD) Ethiopia Case Study; Center for Development and Environment (CDE): Bern, Switzerland, 2015. [Google Scholar]
- Cartwright, J.H.; Shammi, S.A.; Rodgers, J.C. Use of Multi-Criteria Decision Analysis (MCDA) for Mapping Erosion Potential in Gulf of Mexico Watersheds. Water 2022, 14, 1923. [Google Scholar] [CrossRef]
- Pocco, V.; Chucuya, S.; Huayna, G.; Ingol-Blanco, E.; Pino-Vargas, E. A Multi-Criteria Decision-Making Technique Using Remote Sensors to Evaluate the Potential of Groundwater in the Arid Zone Basin of the Atacama Desert. Water 2023, 15, 1344. [Google Scholar] [CrossRef]
- Cabrera, J.S.; Lee, H.S. Flood-Prone Area Assessment Using GIS-Based Multi-Criteria Analysis: A Case Study in Davao Oriental, Philippines. Water 2019, 11, 2203. [Google Scholar] [CrossRef]
- Kucuker, D.M.; Giraldo, D.C. Assessment of soil erosion risk using an integrated approach of GIS and Analytic Hierarchy Process (AHP) in Erzurum, Turkiye. Sci. Direct Ecol. Inform. 2022, 71, 101788. [Google Scholar] [CrossRef]
- Yadav, B.; Malav, L.C.; Jiménez-Ballesta, R.; Kumawat, C.; Patra, A.; Patel, A.; Jangir, A.; Nogiya, M.; Meena, R.L.; Moharana, P.C. Modeling and Assessment of Land Degradation Vulnerability in Arid Ecosystem of Rajasthan Using Analytical Hierarchy Process and Geospatial Techniques. Land 2022, 12, 106. [Google Scholar] [CrossRef]
- Saaty, T.L. A scaling method for priorities in hierarchical structures. J. Math. Psychol. 1977, 15, 234–281. [Google Scholar] [CrossRef]
- Saaty, T.L. How to make a decision: The analytic hierarchy process. Eur. J. Oper. Res. 1990, 48, 9–26. [Google Scholar] [CrossRef]
- Fatima, B.; Rachid, H.; Khalil El, K.; Abdessalam, O.; Abdeldjalil, B.; Mohamed, B.; Tariq, A.; Brian, J.D.; Soufan, W. Modelling, quantification and estimation of the soil water erosion using the Revised Universal Soil Loss Equation with Sediment Delivery Ratio and the analytic hierarchy process models. Earth Surf. Process Land Forms 2024, 49, 3158–3176. [Google Scholar] [CrossRef]
- Minaei, M.; Kainz, W. Watershed land cover/land use mapping using remote sensing and data mining in Gorganrood, Iran. ISPRS Int. J. Geo-Inf. 2016, 5, 57. [Google Scholar] [CrossRef]
- Tsegaye, L.; Bharti, R. Assessment of the effects of agricultural management practices on soil erosion and sediment yield in Rib watershed, Ethiopia. Int. J. Environ. Sci. Technol. 2023, 20, 503–520. [Google Scholar] [CrossRef]
- Birhanu, T.; Getu, M. Utilizing RUSLE and MCDA for identifying high-risk soil erosion zones in the Northern Ethiopian highlands. Sustain. Water Resour. Manag. 2023, 9, 78–92. [Google Scholar]
- Taye, G.; Teklesilassie, T.; Teka, D.; Kassa, H. Assessment of soil erosion hazard and its relation to land use land cover changes: Case study from Alage watershed, central Rift Valley of Ethiopia. Heliyon 2023, 9, e18648. [Google Scholar] [CrossRef] [PubMed]
- Maniraho, A.P.; Liu, W.; Mupenzi, C.; Mind’je, R.; Nzabarinda, V.; Gasirabo, A.; Nyirarwasa, N.; Li, L. Mapping soil erosion and analyzing its severity using the RUSLE model and local farmers’ perception in the agricultural area of Rwanda. Model. Earth Syst. Environ. 2022, 9, 1069–1087. [Google Scholar] [CrossRef]
- Wang, J.; Lu, P.; Valente, D.; Petrosillo, I.; Babu, S.; Xu, S.; Li, C.; Huang, D.; Liu, M. Analysis of soil erosion characteristics in small watershed of the loess tableland Plateau of China. Ecol. Indic. 2022, 137, 108765. [Google Scholar] [CrossRef]
- Teshome, B.T.; Setiye, A.T. Comparing potential risk of soil erosion using RUSLE and MCDA techniques in Central Ethiopia. Model. Earth Syst. Environ. 2020, 7, 1713–1725. [Google Scholar]
- Derege, T.; Tsunekawa, A.; Tsubo, M.; Haregeweyn, N. Dynamics and hotspots of soil erosion and management scenarios of the Central Rift Valley of Ethiopia. Int. J. Sed. Res. 2012, 27, 84–99. [Google Scholar]
- Desalew, M.; Bhat, G. Integration of geospatial technologies with RUSLE for analysis of land use/cover change impact on soil erosion: Case study in Rib watershed, north-western highland Ethiopia. Environ. Earth Sci. 2017, 76, 765. [Google Scholar]
- Belay, T.; Mengistu, D.A. Impacts of land use/land cover and climate changes on soil erosion in Muga watershed, Upper Blue Nile basin (Abay), Ethiopia. Ecol. Process. 2021, 10, 68. [Google Scholar] [CrossRef]
- Thapa, P. Spatial estimation of soil erosion using RUSLE modeling: A case study of Dolakha district, Nepal. Environ. Syst. Res. 2020, 9, 15. [Google Scholar] [CrossRef]
- Getu, L.A.; Naggy, A.; Addis, H.K. Soil loss estimation and severity mapping using the RUSLE model and GIS in Megech watershed, Ethiopia. Environ. Chall. 2022, 8, 10. [Google Scholar] [CrossRef]
- Birhanu, W.; Awdenegest, M.; Rediet, G. Assessment of the combined effects of land use/land cover and climate change on soil erosion in the Sile watershed, Ethiopian Rift Valley Lakes Basin. Cogent Food Agric. 2023, 9, 2273630. [Google Scholar]
- Taye, M.; Woldemariam, H. Evaluating soil erosion potential using a combined approach of RUSLE and MCDA in Northern Ethiopia. Environ. Monit. Assess. 2024, 196, 115–130. [Google Scholar]
- Gelagay, H.; Minale, A. Soil Loss Estimation Using GIS and Remote Sensing Techniques: A Case of Koga Watershed, Northwestern Ethiopia. Int. Soil Water Conserv. Res. 2016, 4, 126–136. [Google Scholar] [CrossRef]
- Halefom, A.; Teshome, A. Modelling and mapping of erosion potentiality watersheds using AHP and GIS technique: A case study of Alamata Watershed, South Tigray, Ethiopia. Model. Earth Syst. Environ. 2019, 5, 819–831. [Google Scholar] [CrossRef]
- Nooshin Nokhandan, F.; Ghahraman, K.; Horváth, E. Erosion susceptibility mapping of a loess-covered region using Analytic Hierarchy Process—A case study: Kalat-e-Naderi, northeast Iran. Hung. Geogr. Bull. 2023, 72, 339–364. [Google Scholar] [CrossRef]
- Tseganeh, G.; Arega, M. Assessment of soil erosion rate and hotspot areas using RUSLE and multi-criteria evaluation technique at Jedeb watershed, Upper Blue Nile, Amhara Region, Ethiopia. Environ. Chall. 2021, 4, 100174. [Google Scholar]
- Tamene, L.; Adimassu, Z.; Ellison, J.; Yaekob, T.; Woldearegay, K.; Mekonnen, K.; Thorne, P.; Le, Q.B. Mapping soil erosion hotspots and assessing the potential impacts of land management practices in the highlands of Ethiopia. Geomorphology 2017, 292, 153–163. [Google Scholar] [CrossRef]
- Yesuph, A.Y.; Dagnew, A.B. Soil erosion mapping and severity analysis based on RUSLE model and local perception in the Beshillo Catchment of the Blue Nile Basin, Ethiopia. Environ. Syst. Res. 2019, 8, 17. [Google Scholar] [CrossRef]
- Abdeta, G.C.; Tesemma, A.B.; Tura, A.L.; Atlabachew, G.H. Morphometric Analysis for Prioritizing Sub-Watersheds and Management Planning and Practices in Gidabo Basin, Southern Rift Valley of Ethiopia. Appl. Water Sci. 2020, 10, 158. [Google Scholar] [CrossRef]
Disclaimer/Publisher’s Note: The statements, opinions and data contained in all publications are solely those of the individual author(s) and contributor(s) and not of MDPI and/or the editor(s). MDPI and/or the editor(s) disclaim responsibility for any injury to people or property resulting from any ideas, methods, instructions or products referred to in the content. |
© 2024 by the authors. Licensee MDPI, Basel, Switzerland. This article is an open access article distributed under the terms and conditions of the Creative Commons Attribution (CC BY) license (https://creativecommons.org/licenses/by/4.0/).







