Next Article in Journal
Expanding the Clinical and Molecular Spectrum of Primary Autosomal Recessive Microcephaly: Novel CDK5RAP2 Gene Variants and Functional Insights on the Intronic Variants
Previous Article in Journal
Novel KIAA0825 Variants Underlie Nonsyndromic Postaxial Polydactyly
 
 
Font Type:
Arial Georgia Verdana
Font Size:
Aa Aa Aa
Line Spacing:
Column Width:
Background:
Article

Phenotypic and Transcriptomic Analyses of Transgenic Arabidopsis thaliana Expressing Cotton Zinc Finger Protein8 (GhZFP8)

1
College of Food and Biology, Jingchu University of Technology, Jingmen 448000, China
2
Hubei Provincial Engineering Research Center for Specialty Flower Bio-Breeding, Jingmen 448000, China
*
Author to whom correspondence should be addressed.
These authors contributed equally to this work.
Genes 2025, 16(9), 1119; https://doi.org/10.3390/genes16091119
Submission received: 15 July 2025 / Revised: 15 September 2025 / Accepted: 15 September 2025 / Published: 22 September 2025
(This article belongs to the Section Plant Genetics and Genomics)

Abstract

Background: The functional role of GhZFP8 (a zinc finger protein gene) in plant growth and development remains unclear. Methods: This study investigated phenotypic and transcriptomic changes in GhZFP8-transgenic vs. wild-type Arabidopsis to clarify GhZFP8’s biological functions. Phenotypes of two transgenic lines (ZFP8_7, ZFP8_21) were observed. Transcriptome sequencing (ZFP8_7 vs. wild-type, 3 biological replicates/sample) was performed, with quality assessment (coverage, depth, alignment rate). Differential genes were screened by |log2(fold change)| > 1 and FDR < 0.05; GO/KEGG enrichment analyses were conducted. Results: Transgenic lines showed slower growth, higher trichome density, ectopic silique trichomes, and reduced fertility. Sequencing quality was satisfactory (97.42% exonic alignment). Most differential genes were highly expressed in wild-type plants, with more downregulated than upregulated genes. Upregulated genes enriched in stimulus response regulation, plant cell walls, and methyltransferase activity (GO); estrogen signaling/tyrosine metabolism (KEGG). Downregulated genes enriched in cell wall/phenylpropanoid biosynthesis (GO); glycosyltransferase/plant MAPK pathways (KEGG). Conclusions: GhZFP8 overexpression induces significant phenotypic changes and alters gene expression in Arabidopsis. Findings provide insights into GhZFP8’s effects, supporting further study of its functional mechanisms.

1. Introduction

Cotton, as a fiber-based crop, serves as an indispensable natural raw material for textile production. It generates an annual economic output of approximately US$180–200 billion and supports the livelihoods of 1.8 billion people worldwide engaged in cotton cultivation [1]. In cotton production, critical challenges such as fiber quality and yield optimization, nutrient uptake and utilization under stress conditions, and plant diseases caused by phytopathogens significantly impact crop productivity and quality [2,3,4,5]. To address these challenges, researchers have integrated conventional breeding methods with modern biotechnology, introducing desirable traits from diverse germplasm into target cotton varieties and implementing molecular breeding strategies based on genomics and specific germplasm resources. Genetic modification through transgenic technology represents a fundamental solution for enhancing cotton productivity and addressing environmental constraints [6].
Improvements in cotton fiber yield and quality traits largely depend on elucidating the molecular mechanisms governing fiber development and quality formation, along with the cloning, characterization, and functional studies of key regulatory genes. Arabidopsis thaliana, widely recognized as a model plant in plant biology research, including studies on fiber development, is an ideal system for investigating the molecular mechanisms underlying various biological processes, including those relevant to fiber development, which can provide valuable insights into understanding and manipulating similar pathways in cotton. With advancements in molecular biology, functional analysis methods for Arabidopsis genes have become well-established [7]. This study conducted comparative phenotypic analyses between GhZFP8-transgenic Arabidopsis thaliana and wild-type plants, focusing on plant height, silique morphology, and growth patterns. Transcriptomic profiling of GhZFP8-transgenic Arabidopsis was performed to investigate potential regulatory mechanisms underlying GhZFP8-mediated plant growth and development.
Zinc finger proteins (ZFPs) represent a class of transcription factors characterized by finger-like structural domains stabilized by zinc ion coordination. Initially identified in 1983 from Xenopus laevis oocytes through the transcription factor TFIIIA [8], these proteins have subsequently been characterized in various plant species including Arabidopsis thaliana, Oryza sativa, Triticum aestivum, Gossypium hirsutum, and Glycine max, with their functional roles well established. As the largest family of zinc-binding proteins in plants, ZFPs exhibit diverse regulatory functions encompassing trichome formation [9,10,11,12], bud development [13], anther development [14], floral morphogenesis [15], fruit maturation [16], signal transduction, transcriptional regulation, RNA binding, morphogenesis, and stress responses [17,18,19].
Classification of ZFPs into five distinct categories (C2H2, C2C2, C2HC, C2C2C2C2, and C2HCC2C2) is based on conserved cysteine (C) and histidine (H) residues within their zinc-binding domains [20]. Genomic analyses reveal that 29 ZFP genes in upland cotton (Gossypium hirsutum) predominantly originated from whole-genome duplication events, with 20 GhZFP genes arising through this mechanism compared to only two via dispersed duplication. Notably, most GhZFP8 subfamily members demonstrate high expression during fiber cell elongation, with the exception of GhZFP8-3 [21]. Cotton fiber development is coordinately regulated by multiple gene families, including TUA, TUB, and MYB transcription factors [22,23,24,25,26,27,28,29]. Although several critical genes have been cloned, the comprehensive regulatory network underlying fiber development remains incompletely elucidated.
GhZFP8, a C2H2-type zinc finger protein localized to both nucleus and cytoplasm, functions as a transcriptional repressor. Expression profiling reveals its specific induction in cotton fibers by phytohormones (auxin, gibberellin, and brassinosteroids) and abiotic stresses (drought, high salinity, low temperature, and Abscisic Acid (ABA) treatment) [30]. The interference of GhZFP8 in cotton caused smaller bolls and shorter fibers than that of the control. The results of DNA affinity purification (DAP)-seq showed that GhZFP8 could bind to the promoter, exon, intron, and intergenic region of the target genes, which are involved in photosynthesis, signal transduction, synthesis of biomass [31]. These findings provide a foundation for identifying downstream targets and advancing molecular breeding strategies to enhance cotton fiber traits. Consequently, functional characterization of GhZFP8 represents a critical research priority for elucidating cotton developmental mechanisms and improving crop productivity.

2. Materials and Methods

2.1. Experimental Materials

Transgenic Arabidopsis expressing GhZFP8 (GhZFP8-OE) and wild-type Arabidopsis (Col-0) were used in this study. The transgenic plants used in this study were generated and characterized in our own laboratory, as described in our previously published work [31]. Every fifth plant was harvested as a repeat for mRNA sequencing, and 3 repeats were set for each sample. To investigate the genetic pattern, ntm used as female parent was crossed with WT. Seedings of F1 were self-crossed and offspring of F2 were generated, and then the separation ratio was counted.

2.2. Experimental Reagents

The RNA extraction kit was purchased from Tiangen Biotech (Beijing, China). Tris (UltraPure) and acid phenol (pH 4.5) were obtained from Sangon Biotech (Shanghai, China). Sodium lauroyl sarcosinate was a product of Sigma-Aldrich (St. Louis, MO, USA).

2.3. Phenotypic Characterization of GhZFP8-Transgenic Arabidopsis Relative to Wild-Type Plants

Transgenic and wild-type Arabidopsis seeds were sterilized and germinated under long-day conditions (16-h light/8-h dark) on 1/2 MS medium. After one week of growth, seedlings of uniform size were transferred to pots containing an equal volume of soil, with five plants per pot and six pots per line. Arabidopsis thaliana plants were grown in a mixture of organic nutrient soil and vermiculite (v/v 3:1) in an incubator. The photoperiod and growth environment were kept consistent, with uniform frequency and volume of watering. No fertilizers were applied throughout the entire growth cycle. Growth phenotypes were photographed and documented at regular intervals. Phenotypic differences between transgenic lines and wild-type plants were systematically observed and compared to investigate the effects of GhZFP8 overexpression on Arabidopsis growth and development.

2.4. RNA Extraction

Total RNA was isolated using the Tiangen RNAsimple Total RNA Extraction Kit (DP419) (Tiangen, Beijing, China). Fresh plant tissue (leaves and stems, 1 g) was ground in liquid nitrogen and processed according to the manufacturer’s protocol. RNA quality was assessed via 1.2% agarose gel electrophoresis after diluting 1 μL of RNA 100-fold. Qualified RNA samples were stored at −80 °C for subsequent analysis.

2.5. Transcriptome Analysis of GhZFP8-Transgenic Arabidopsis

A 20 μL reaction mixture containing 15 μL RNA, 4 μL SMART-Frag Buffer, and 1 μL SMART-RT Primer (TSO_PCR 5′-aagcagtggtatcaacgcagagt-3′) was prepared in a 200 μL PCR tube. The mixture was incubated at 85 °C for 3 min in a PCR thermal cycler, followed by immediate cooling on ice. To the reaction mixture, 4.5 μL SMART-RT Buffer, 0.5 μL RNase Inhibitor, and 0.5 μL SMART-RT Enzyme (total volume: 25.5 μL) were added. The mixture was vortexed, incubated at room temperature for 10 min, and then subjected to reverse transcription at 42 °C for 60 min.
A sufficient volume of Stranded Oligo (1 μL per sample) was denatured at 70 °C for 2 min and rapidly chilled on ice. The denatured Stranded Oligo (1 μL) was added to the reverse transcription product, mixed thoroughly, and incubated at 42 °C for 30 min. The reaction product was purified using magnetic beads to remove contaminants.
A 50 μL PCR mixture containing 21 μL purified product, 25 μL PCR Master Mix, 2 μL SMART-Universal Primer, and 2 μL SMART-Primer8 Index N* was prepared. Amplification was performed in a thermal cycler under the conditions specified in Table 1.

2.6. Library Purification and Sequencing Preparation

The purified PCR product was adjusted to a final volume of 50 μL using NF-H2O. AMPure XP beads were equilibrated to room temperature and vortex-mixed for 30 min. A volume of 40 μL AMPure XP beads was added to 50 μL PCR product, followed by gentle pipetting (10 cycles) to ensure thorough mixing. The mixture was transferred to a 1.5 mL microcentrifuge tube and incubated at room temperature for 5 min.

2.7. Bead Washing and DNA Elution

The tube was briefly centrifuged at low speed and placed on a magnetic rack for 5 min to separate beads from the supernatant. The cleared supernatant was carefully removed. With the tube remaining on the magnetic rack, 200 μL of freshly prepared 80% ethanol was added to wash the beads. After 30 s incubation at room temperature, the ethanol was discarded. A second ethanol wash (200 μL) was performed, followed by a brief low-speed centrifugation and 30 s incubation. Residual ethanol was completely removed. The beads were air-dried on the magnetic rack for 5 min with the tube lid open. The tube was removed from the magnetic rack, and 16 μL NF-H2O was added to elute DNA. The mixture was vortexed thoroughly or gently pipetted to resuspend the beads. After brief centrifugation, the tube was returned to the magnetic rack. Once the solution cleared, 15 μL of supernatant was transferred to a fresh 200 μL PCR tube.

2.8. Library Quality Control and Sequencing

The library was qualitatively assessed by agarose gel electrophoresis and quantified using real-time PCR. Libraries meeting quality standards (Typically 10–100 nM for sequencing libraries; ≥5–10 ng/μL for general validation; size 200–2000 bp) were pooled according to experimental requirements. Sequencing was performed on an Illumina NovaSeq 6000 platform with predefined data output parameters.
DESeq2, a standard statistical tool for transcriptome data, were used to perform differential expression analysis of GhZFP8 between transgenic and wild-type A. thaliana. Statistical significance were determined by calculating the adjusted p-value (FDR) and log2 fold change (log2FC). Results were presented to clearly demonstrate whether the expression level of GhZFP8 differs significantly between the two plant types.

2.9. Data Processing

Fastp software (0.23.2) was used to filter raw data; remove primers, adaptors, sequences less than 50 bp, reads with a certain proportion of N bases (5 bp by default) and low-quality bases with mass value less than 20; calculate the average mass value of bases with 4 bases. The filtered data was aligned to the rRNA database using Bowtie2 software (2.4.5), and then the rRNA sequence were removed from the sequencing data. Hisat2 (2.2.1) was used to compare the similarity between clean data and the reference genome, obtain the location information of reads on the reference genome and the characterization of samples, and generate BAM files. RseQC software (5.0.1) was used to evaluate the distribution and quality of transcriptome data, such as saturation, RNA degradation and redundant sequence.

2.10. GO and KEGG Enrichment Analysis of DEGs

After quality control, the sequences were compared with the reference genome using HISAT2 (2.2.1). Stringtie (2.2.1) was used to detect the expression of known genes, new genes, and transcripts. Differential expression was analyzed using Deseq2 (1.38.2) or edgeR (3.40.2). DEGs require genes or transcripts whose sum of mapping reads ≥ 10 in two samples. The expression fold change was calculated. If |log2 (fold change)| > 1 was met, it was defined as a DEG. The p value was corrected by FDR to obtain the Q value, which meets the requirements of p value ≤ 0.05 and Q value ≤ 0.05.
GO and KEGG enrichment analysis of DEGs were performed using R package Cluste profiler software (4.6.2). Enrichment analysis was carried out for all DEGs, both up-regulated and down-regulated. According to the results of GO enrichment analysis, DEGs were classified into cellular component (CC), molecular function (MF) and biological process (BP). The 10 GO functions with the most significant enrichment (p-value) were selected from the three categories of BP, CC, and MF respectively and displayed in the figure. If there were less than 10 GO functions, they were all listed. In this report, the R software package cluster Profiler (4.6.2) was used for KEGG enrichment analysis.

3. Results and Analysis

3.1. Phenotypic Analysis of GhZFP8-Transgenic Arabidopsis

Comparative phenotypic observations of GhZFP8-transgenic Arabidopsis and wild-type plants under identical growth conditions revealed significant differences. Transgenic lines exhibited markedly slower growth, increased trichome density, and the emergence of ectopic trichomes on siliques. Notably, fertility was reduced in transgenic plants, with severe morphological abnormalities observed in certain lines (Figure 1). Phenotypic quantitative data has already been reported in our previously published article to avoid repetition, and thus is not elaborated here [31].

3.2. Genomic Regional Distribution and Overall Transcriptome Quality Assessment

Following transcriptome sequencing of the quality-inspected libraries, we performed quality control on the raw data to ensure the accuracy of downstream analyses (Figure 2). The gene coverage analysis comprehensively reflected the sequence coverage across the 5′ to 3′ regions of all genes in the samples, revealing no significant bias (Figure 2A), which indicates good uniformity of the sequencing experiment. Among all 140,000 splice junctions identified, over 100,000 were previously known, while more than 30,000 were novel. As the number of sequenced reads increased, the junction count also rose and stabilized, confirming that the sequencing depth met the analytical standards (Figure 2B). Analysis of the genomic regional distribution of aligned reads showed that the highest proportion (97.42%) mapped to exonic regions, followed by intergenic regions (1.94%), with the smallest fraction (0.64%) aligning to intronic regions (Figure 2C). The experimental sequencing reads largely overlapped with the reference genome-mapped reads, demonstrating robust alignment (Figure 2D). Collectively, these results indicate that the overall transcriptome quality is satisfactory for subsequent analyses.

3.3. Differential Gene Expression Analysis

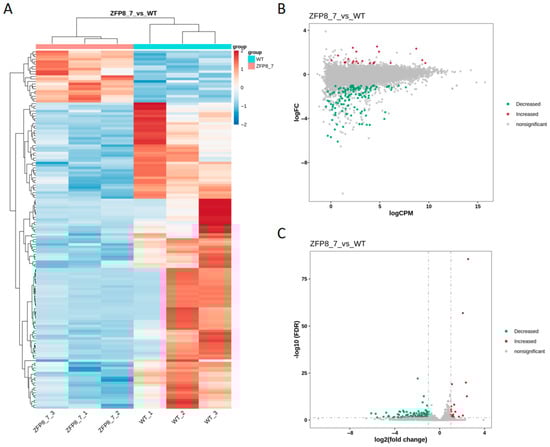
Based on the gene expression differences in counts per million (CPM) between the GhZFP8 transgenic group and the wild-type group, it was identified via heatmap analysis that most of the differentially expressed genes were highly expressed in the wild-type group (Figure 3A). Differentially expressed genes were screened using the criteria of |log2(fold change)| >1 and false discovery rate (FDR) <0.05. The results showed that the number of downregulated genes significantly exceeded that of upregulated genes. The distribution of CPM values and FDR values for the differentially expressed genes are presented in Figure 3B and Figure 3C, respectively.

3.4. GO Enrichment Analysis of Differentially Expressed Genes

A gene enrichment approach was employed to perform functional enrichment analysis on the differentially expressed genes identified above, with the aim of identifying their potential involvement in important biological pathways. The GO enrichment analysis annotated the differentially expressed genes from three aspects: Biological Process (BP), Cellular Component (CC), and Molecular Function (MF) (Figure 4).
The results showed that, among the upregulated genes, the number of differentially expressed genes involved in biological processes was the highest, primarily concentrated in pathways such as negative regulation of stimulus response, short-day photoperiod regulation, negative regulation of reproductive processes, and photoperiod regulation. For cellular components, the differentially expressed genes were mainly enriched in plant-type cell walls and ER body composition. In terms of molecular functions, the number of annotated differentially expressed genes was the smallest, including activities such as C-methyltransferase activity, O-methyltransferase activity, and histidine kinase binding (Figure 4A). Among the downregulated genes, the enriched biological pathways were more diverse. For example, the most significant pathway enriched in biological processes was cell wall biosynthesis and phenylpropanoid biosynthesis processes. In molecular functions, the most notable enrichments were phosphatase activity and recruitment of transcriptional regulators. In cellular components, the number of enriched pathways was the smallest, including certain cytoskeletal components and microtubule cytoskeleton (Figure 4B).

3.5. KEGG Enrichment Analysis of Differentially Expressed Genes

To further investigate the metabolic pathways associated with the differentially expressed genes in GhZFP8 transgenic Arabidopsis compared to wild-type Arabidopsis, KEGG enrichment analysis was performed on both upregulated and downregulated genes (Figure 5).
Among the upregulated genes, the number of differentially expressed genes annotated to specific pathways was limited, primarily focusing on signaling pathways, biological metabolism, and biosynthesis pathways, such as the estrogen signaling pathway (ko04915: Estrogen signaling pathway), tyrosine metabolism (ko00350: Tyrosine metabolism), and glucosinolate biosynthesis (ko00966: Glucosinolate biosynthesis) (Figure 5A). In contrast, the downregulated genes were enriched in a wide range of pathways, including glycosyltransferases (ko01003: Glycosyltransferase) and the MAPK signaling pathway in plants (ko04016: MAPK signaling pathway-plant) (Figure 5B).

4. Discussion

Zinc finger proteins (ZFPs) have been identified in various crops, including cotton, Arabidopsis, and rice, and are known to possess diverse cellular biological functions, such as DNA and RNA binding, signal transduction, and participation in transcriptional regulation. The GhZFP8 gene is a C2H2-type zinc finger protein gene in cotton. Current research on GhZFP8 primarily focuses on its structural and functional analysis, expression patterns, and the generation of transgenic plants.
Plant trichomes are specialized structures developed from epidermal cells, and their growth and development are regulated by processes such as the cell cycle, transcription, and cytoskeletal functions [32,33]. With advancements in molecular biology and sequencing technologies, the identification of key genes involved in regulating trichome development has become increasingly sophisticated, yielding significant results. For instance, overexpression of the GL1 gene in wild-type Arabidopsis resulted in a noticeable reduction in trichome numbers compared to control rosette leaves [34]. In this study, we observed that compared to wild-type Arabidopsis, GhZFP8-transgenic Arabidopsis exhibited an increase in trichome numbers on siliques, along with inhibited growth and development.
To gain a deeper understanding of the functional role of GhZFP8, we conducted transcriptome analysis using RNA-seq technology to compare GhZFP8-transgenic Arabidopsis with wild-type Arabidopsis. In the differential expression analysis, we found that the number of downregulated differentially expressed genes was higher than the number of upregulated genes, with most genes showing higher expression in the wild-type compared to the GhZFP8-transgenic group. Based on this observation, we hypothesized that the overexpression of GhZFP8 might suppress the expression of certain genes.
In the GO enrichment analysis, the number of differentially expressed genes enriched in biological processes was the highest, with significant enrichment in pathways such as negative regulation of stimulus response, short-day photoperiod regulation, cell wall biosynthesis, and phenylpropanoid biosynthesis. In terms of cellular components, the number of enriched genes was the lowest, primarily concentrated in plant-type cell walls and cytoskeletal components. For molecular functions, the enriched genes were mainly associated with activities such as C-methyltransferase activity and phosphatase activity.
In the KEGG enrichment analysis, the number of upregulated genes annotated to specific pathways was limited, primarily focusing on pathways such as the estrogen signaling pathway, tyrosine metabolism, and glucosinolate biosynthesis. In contrast, the downregulated genes were enriched in a wide range of pathways, such as glycosyltransferases and the MAPK signaling pathway in plants. Previous studies have shown that plant hormones, such as gibberellins (GA), cytokinins (CK), and jasmonic acid (JA), can regulate trichome development [35]. Through this study, we have provided valuable information for further elucidating the functional role of the GhZFP8 gene in cotton and its potential application in cotton genetic improvement.

5. Important Implication and Future Perspectives of This Study

This study reveals the regulatory role of cotton’s GhZFP8 gene in trichome development and plant growth—by inducing more trichomes and inhibiting growth when overexpressed in Arabidopsis, it provides direct evidence that GhZFP8 is a candidate gene involved in shaping epidermal traits and developmental processes of plants. Second, the transcriptome findings (e.g., more downregulated differentially expressed genes, enrichment in cell wall biosynthesis, phenylpropanoid biosynthesis, and MAPK signaling pathway) link GhZFP8 to core metabolic and signaling networks, laying a foundation for understanding the molecular mechanism underlying its functional role in cotton. Additionally, these results highlight GhZFP8’s potential value for cotton genetic improvement, as trichome-related traits are closely associated with cotton fiber quality and stress resistance.
In future research we aim to: further verify the direct target genes of GhZFP8 (e.g., genes in the MAPK pathway or cell wall biosynthesis) through molecular experiments (e.g., ChIP-seq, yeast one-hybrid) to clarify how it regulates downstream pathways; second, conduct functional validation of GhZFP8 in cotton itself (rather than Arabidopsis) to confirm its role in cotton trichome/fiber development and growth, avoiding limitations of heterologous expression systems; third, explore the application of GhZFP8 in cotton breeding—for example, by modulating its expression to optimize fiber yield/quality or enhance stress resistance, and combining it with other trichome-regulating genes (e.g., GL1 homologs in cotton) to develop more efficient genetic improvement strategies.

6. Conclusions

Transcriptional profiling revealed that a significant proportion of differentially expressed genes were downregulated, while fewer were upregulated. Among the upregulated genes, the majority were involved in biological processes, with the highest number of differentially expressed genes concentrated in pathways such as negative regulation of stimulus response, short-day photoperiod regulation, negative regulation of reproductive processes, and photoperiod regulation. Genes annotated to cellular components were primarily enriched in plant-type cell walls and ER body composition, while those annotated to molecular functions were the least represented. For the downregulated genes, the enriched biological pathways were more diverse, with the most significant pathways being cell wall biosynthesis and phenylpropanoid biosynthesis. In terms of cellular components, the number of enriched pathways was the smallest.
In metabolic pathways, the upregulated genes annotated to specific pathways were limited, primarily focusing on signaling pathways, biological metabolism, and biosynthesis pathways. In contrast, the downregulated genes were enriched in a wider range of pathways, such as glycosyltransferases.

Author Contributions

Y.L., W.C. and C.R. conceived and designed the experiments. W.C. and C.R. collected the plant materials. W.C. and Y.L. wrote the manuscript. D.Z. and Y.H. revised the manuscript. All authors have read and agreed to the published version of the manuscript.

Funding

This project was supported by the Scientific Research Project of Jingchu University of Technology (ZKZD2501); Scientific Research Project of Jingchu University of Technology (ZD202301); Natural Science Foundation of Hubei Provincial Department of Science and Technology (2023AFB931); and Hubei Engineering Research Center for Specialty Flowers Biological Breeding (2025ZD002).

Institutional Review Board Statement

All experimental research methods in this study were performed in accordance with the relevant guidelines and regulations.

Informed Consent Statement

Not applicable.

Data Availability Statement

The original contributions presented in this study are included in the article. Further inquiries can be directed to the corresponding author.

Conflicts of Interest

The authors declare no competing interests.

References

  1. Kumria, R.; Sunnichan, V.G.; Das, D.K. High-frequency somatic embryo production and maturation into normal plants in Cotton (Gossypium hirsutum L.) through metabolic stress. Plant Cell Rep. 2003, 21, 635–639. [Google Scholar] [CrossRef] [PubMed]
  2. Wu, Z.G.; Yang, Y.; Huang, G.; Lin, J.; Xia, Y.; Zhu, Y. Cotton functional genomics reveals global insight into genome evolution and fiber development. J. Genet. Genom. 2017, 44, 511–518. [Google Scholar] [CrossRef] [PubMed]
  3. Xiao, G.H.; Zhao, P.; Zhang, Y. A pivotal role of hormones in regulating cotton fiber development. Front. Plant Sci. 2019, 10, 87. [Google Scholar] [CrossRef]
  4. Iqbal, A.; Dong, Q.; Wang, X.R.; Gui, H.; Zhang, H.; Zhang, X.; Song, M. Transcriptome analysis reveals differences in key genes and pathways regulating carbon and nitrogen metabolism in cotton genotypes under N starvation and resupply. Int. J. Mol. Sci. 2020, 21, 1500. [Google Scholar] [CrossRef]
  5. Zhu, Y.T.; Zhao, M.; Li, T.T.; Wang, L.; Liao, C.; Liu, D.; Zhang, H.; Zhao, Y.; Liu, L.; Ge, X.; et al. Interactions between Verticillium dahliae and cotton: Pathogenic mechanism and cotton resistance mechanism to Verticillium wilt. Front. Plant Sci. 2023, 14, 1174281. [Google Scholar] [CrossRef]
  6. Meng, S.; Liu, X. Research Progress on Cotton Transgenic Technology and Target Traits. Acad. J. Farm Prod. Process. 2009, 24–26+30. [Google Scholar] [CrossRef]
  7. Zhao, L.; Yuan, Y.; Ming, C.; Wang, X.; Zhang, W. Functional Verification of Cotton GhERF14 Gene in Arabidopsis. Seed Sci. Technol. 2020, 38, 14+16. [Google Scholar]
  8. Miller, J.; McLachlan, A.D.; Klug, A. Repetitive zinc-binding domains in the protein transcription factor III A from Xenopus oocytes. EMBO J. 1985, 4, 1609–1614. [Google Scholar] [CrossRef]
  9. Gan, Y.B.; Kumimoto, R.; Liu, C.; Ratcliffe, O.; Yu, H.; Broun, P. GLABROUS INFLORESCENCE STEMS modulates the regulation by gibberellins of epidermal differentiation and shoot maturation in Arabidopsis. Plant Cell 2006, 18, 1383–1395. [Google Scholar] [CrossRef]
  10. Gan, Y.B.; Liu, C.; Yu, H.; Broun, P. Integration of cytokinin and gibberellin signaling by Arabidopsis transcription factors GIS, ZFP8 and GIS2 in the regulation of epidermal cell fate. Development 2007, 134, 2073–2081. [Google Scholar] [CrossRef] [PubMed]
  11. Zhou, Z.J.; An, L.J.; Sun, L.L.; Zhu, S.; Xi, W.; Broun, P.; Yu, H.; Gan, Y. Zinc finger protein5 is required for the control of trichome initiation by acting upstream of zinc finger protein8 in Arabidopsis. Plant Physiol. 2011, 157, 673–682. [Google Scholar] [CrossRef] [PubMed]
  12. Zhou, Z.J.; Sun, L.L.; Zhao, Y.Q.; An, L.; Yan, A.; Meng, X.; Gan, Y. Zinc Finger Protein6 (ZFP6) regulates trichome initiation by integrating gibberellin and cytokinin signaling in Arabidopsis thaliana. New Phytol. 2013, 198, 699–708. [Google Scholar] [CrossRef] [PubMed]
  13. Prigge, M.J.; Wagner, D.R. The Arabidopsis serrate gene encodes a zinc-finger protein required for normal shoot development. Plant Cell 2001, 13, 1263–1279. [Google Scholar] [CrossRef]
  14. Chai, G.; Kong, Y.; Zhu, M.; Yu, L.; Qi, G.; Tang, X.; Wang, Z.; Cao, Y.; Yu, C.; Zhou, G. Arabidopsis C3H14 and C3H15 have overlapping roles in the regulation of secondary wall thickening and anther development. J. Exp. Bot. 2015, 66, 2595–2609. [Google Scholar] [CrossRef]
  15. Yang, Y.; Ma, C.; Xu, Y.; Wei, Q.; Imtiaz, M.; Lan, H.; Gao, S.; Cheng, L.; Wang, M.; Fei, Z.; et al. A zinc finger protein regulates flowering time and abioticstress tolerance in chrysanthemum by modulating gibberellin biosynthesis. Plant Cell 2014, 26, 2038–2054. [Google Scholar] [CrossRef]
  16. Weng, L.; Zhao, F.F.; Li, R.; Xu, C.; Chen, K.; Xiao, H. The Zinc Finger Transcription Factor SlZFP2 Negatively Regulates Abscisic Acid Biosynthesis and Fruit Ripening in Tomato. Plant Physiol. 2015, 167, 931–949. [Google Scholar] [CrossRef] [PubMed]
  17. Chai, G.; Hu, R.; Zhang, D.; Qi, G.; Zuo, R.; Cao, Y.; Chen, P.; Kong, Y.; Zhou, G. Comprehensive Analysis of CCCH Zinc Finger Family in Poplar (Populus trichocarpa). BMC Genom. 2012, 13, 253. [Google Scholar] [CrossRef]
  18. Peng, X.; Zhao, Y.; Cao, J.; Zhang, W.; Jiang, H.; Li, X.; Ma, Q.; Zhu, S.; Cheng, B.; Defossez, P.-A. CCCH-Type Zinc Finger Family in Maize: Genome-Wide Identification, Classification and Expression Profiling under Abscisic Acid and Drought Treatments. Public. Libr. Sci. One 2012, 7, e40120. [Google Scholar] [CrossRef]
  19. Gupta, S.K.; Rai, A.K.; Kanwar, S.S.; Sharma, T.R.; Zhang, T. Comparative analysis of zinc finger proteins involved in plant disease resistance. Public. Libr. Sci. One 2012, 7, e42578. [Google Scholar] [CrossRef]
  20. Ciftci-Yilmaz, S.; Mittler, R. The zinc finger network of plants. Cell. Mol. Life Sci. 2008, 65, 1150–1160. [Google Scholar] [CrossRef]
  21. He, P.; Yang, Y.; Wang, Z.; Zhao, P.; Yuan, Y.; Zhang, L.; Ma, Y.; Pang, C.; Yu, J.; Xiao, G. Comprehensive analyses of ZFP gene family and characterization of expression profiles during plant hormone response in cotton. BMC Plant Biol. 2019, 19, 329. [Google Scholar] [CrossRef]
  22. Lee, J.J.; Woodward, A.W.; Chen, Z.J. Gene Expression Changes and Early Events in Cotton Fibre Development. Ann. Bot. 2007, 100, 1391–1401. [Google Scholar] [CrossRef]
  23. Zhang, H.; Tang, W.; Tan, X.; Gong, L.; Li, X. Research Progress on Cotton Fiber Development and Expression Regulation of Related Genes. Chin. Bull. Bot. 2007, 24, 127–133. [Google Scholar]
  24. Liu, D. Cloning and Expression Analysis of Fiber-specific Expressed Genes in Upland Cotton. Ph.D. Thesis, Huazhong Agricultural University, Wuhan, China, 2007; 139p. [Google Scholar]
  25. Haigler, C.H.; Betancur, L.; Stiff, M.R.; Tuttle, J.R. Cotton fiber: A powerful single-cell model for cell wall and cellulose research. Front. Plant Sci. 2012, 3, 104. [Google Scholar] [CrossRef] [PubMed]
  26. Wu, X.; Li, Y.; Shangguan, X. Research Progress on Transcription Factors Related to Cotton Fiber Development. Cotton Sci. 2013, 25, 269–277. [Google Scholar]
  27. Lü, S.; Wang, X.; Tang, Q.; Wang, Z. Research Progress on Cotton Fiber-specific Genes and Their Specific Promoters. Prog. Biotechnol. 2014, 4, 1–6. [Google Scholar]
  28. Yang, J.; Ma, Z.; Wang, X. Research Progress on Genes Related to Cotton Fiber Quality Improvement. Sci. Agric. Sin. 2016, 49, 4310–4322. [Google Scholar]
  29. Mao, W.; Cao, Y. Research Progress on Genetic Characteristics and Related Genes of Cotton Fiber Development. J. Zhejiang A F Univ. 2018, 35, 1155–1165. [Google Scholar]
  30. Yuan, Z.H.; Li, Y.; Zhang, B.; Cheng, W.H.; Liu, Y.C. A C2H2 zinc finger protein GhZFP8 from cotton (Gossypium hirsutum) is involved in salt stress tolerance in arabidopsis. Pak. J. Bot. 2022, 56, 35–41. [Google Scholar] [CrossRef]
  31. Liu, Y.; Ma, X.; Li, Y.; Yang, X.; Cheng, W. Zinc Finger Protein8 (GhZFP8) Regulates the Initiation of Trichomes in Arabidopsis and the Development of Fiber in Cotton. Plants 2024, 13, 492. [Google Scholar] [CrossRef]
  32. Balkunde, R.; Pesch, M.; Hulskamp, M. Trichome patterning in Arabidopsis thaliana: From genetic to molecular models. Plant Dev. 2010, 91, 299–321. [Google Scholar]
  33. Huang, C.Z.; Jiao, X.M.; Yang, L.; Zhang, M.; Dai, M.; Wang, L.; Wang, K.; Bai, L.; Song, C. ROP-GEF signal transduction is involved in AtCAP1-regulated root hair growth. Plant Growth Regul. 2019, 87, 1–8. [Google Scholar] [CrossRef]
  34. Dai, X.; Zhou, L.; Zhang, W.; Cai, L.; Guo, H.; Tian, H.; Schiefelbein, J.; Wang, S. A single amino acid substitution in the R3 domain of GLABRA1 leads to inhibition of trichome formation in Arabidopsis without affecting its interaction with GLABRA3. Plant Cell Environ. 2016, 39, 897–907. [Google Scholar] [CrossRef] [PubMed]
  35. Liu, X.; Tang, N.; Chen, Z.; Luo, C.; Zhang, W.; Xu, F. Research Progress on Plant Trichome Development. Acta Hortic. Sin. 2021, 48, 705–718. [Google Scholar]
Figure 1. Phenotypes of GhZFP8 transgenic Arabidopsis thaliana and wild-type A. thaliana. ((A). Phenotypic photographs of Arabidopsis thaliana; (B). The number of trichome per silique; (C). The length of siliques). **** indicates extremely significant statistical differences and # means number.
Figure 1. Phenotypes of GhZFP8 transgenic Arabidopsis thaliana and wild-type A. thaliana. ((A). Phenotypic photographs of Arabidopsis thaliana; (B). The number of trichome per silique; (C). The length of siliques). **** indicates extremely significant statistical differences and # means number.
Genes 16 01119 g001
Figure 2. Genomic Regional Distribution and Transcriptome-Wide Quality Assessment ((A). Gene Coverage Analysis; (B). Gene Expression Saturation Curve; (C). Genomic Regional Distribution of Reads; (D). Duplicate Sequence Frequency Distribution).
Figure 2. Genomic Regional Distribution and Transcriptome-Wide Quality Assessment ((A). Gene Coverage Analysis; (B). Gene Expression Saturation Curve; (C). Genomic Regional Distribution of Reads; (D). Duplicate Sequence Frequency Distribution).
Genes 16 01119 g002
Figure 3. Differential Gene Expression Analysis between Transgenic Arabidopsis overexpressing GhZFP8 from Cotton and Wild-Type Arabidopsis ((A). Clustering Heatmap of Differentially Expressed Genes; (B). M-A Plot of Differentially Expressed Genes; (C). Volcano Plot of Differentially Expressed Genes. In (A), blue represents low gene expression in the samples, while red represents high expression. In (B,C), red indicates significantly upregulated differentially expressed genes, green indicates significantly downregulated differentially expressed genes, and gray indicates genes without significant differential expression; WT_1 to WT_3 as well as ZFP8_7_1 to ZFP8_7_3 are biological repeats.).
Figure 3. Differential Gene Expression Analysis between Transgenic Arabidopsis overexpressing GhZFP8 from Cotton and Wild-Type Arabidopsis ((A). Clustering Heatmap of Differentially Expressed Genes; (B). M-A Plot of Differentially Expressed Genes; (C). Volcano Plot of Differentially Expressed Genes. In (A), blue represents low gene expression in the samples, while red represents high expression. In (B,C), red indicates significantly upregulated differentially expressed genes, green indicates significantly downregulated differentially expressed genes, and gray indicates genes without significant differential expression; WT_1 to WT_3 as well as ZFP8_7_1 to ZFP8_7_3 are biological repeats.).
Genes 16 01119 g003
Figure 4. GO Enrichment Analysis of Differentially Expressed Genes ((A). GO Enrichment of Upregulated Genes; (B). GO Enrichment of Downregulated Genes. Biological Process (BP), Cellular Component (CC), and Molecular Function (MF)).
Figure 4. GO Enrichment Analysis of Differentially Expressed Genes ((A). GO Enrichment of Upregulated Genes; (B). GO Enrichment of Downregulated Genes. Biological Process (BP), Cellular Component (CC), and Molecular Function (MF)).
Genes 16 01119 g004
Figure 5. KEGG Enrichment Analysis of Differentially Expressed Genes ((A). KEGG Enrichment Analysis of Upregulated Genes; (B). KEGG Enrichment Analysis of Downregulated Genes.).
Figure 5. KEGG Enrichment Analysis of Differentially Expressed Genes ((A). KEGG Enrichment Analysis of Upregulated Genes; (B). KEGG Enrichment Analysis of Downregulated Genes.).
Genes 16 01119 g005
Table 1. PCR Amplification.
Table 1. PCR Amplification.
TemperatureTIMECYCLE
98 °C30 s--
98 °C10 s18 Cycles
65 °C30 s18 Cycles
72 °C45 s18 Cycles
72 °C5 min--
4 °C--
Disclaimer/Publisher’s Note: The statements, opinions and data contained in all publications are solely those of the individual author(s) and contributor(s) and not of MDPI and/or the editor(s). MDPI and/or the editor(s) disclaim responsibility for any injury to people or property resulting from any ideas, methods, instructions or products referred to in the content.

Share and Cite

MDPI and ACS Style

Cheng, W.; Rui, C.; Huang, Y.; Zhu, D.; Liu, Y. Phenotypic and Transcriptomic Analyses of Transgenic Arabidopsis thaliana Expressing Cotton Zinc Finger Protein8 (GhZFP8). Genes 2025, 16, 1119. https://doi.org/10.3390/genes16091119

AMA Style

Cheng W, Rui C, Huang Y, Zhu D, Liu Y. Phenotypic and Transcriptomic Analyses of Transgenic Arabidopsis thaliana Expressing Cotton Zinc Finger Protein8 (GhZFP8). Genes. 2025; 16(9):1119. https://doi.org/10.3390/genes16091119

Chicago/Turabian Style

Cheng, Wenhan, Chen Rui, Yechuan Huang, Deyan Zhu, and Yongchang Liu. 2025. "Phenotypic and Transcriptomic Analyses of Transgenic Arabidopsis thaliana Expressing Cotton Zinc Finger Protein8 (GhZFP8)" Genes 16, no. 9: 1119. https://doi.org/10.3390/genes16091119

APA Style

Cheng, W., Rui, C., Huang, Y., Zhu, D., & Liu, Y. (2025). Phenotypic and Transcriptomic Analyses of Transgenic Arabidopsis thaliana Expressing Cotton Zinc Finger Protein8 (GhZFP8). Genes, 16(9), 1119. https://doi.org/10.3390/genes16091119

Note that from the first issue of 2016, this journal uses article numbers instead of page numbers. See further details here.

Article Metrics

Back to TopTop