Loss of Atoh8 Impairs Macroautophagy
Abstract
1. Introduction
2. Materials and Methods
2.1. Isolation, Culture of Mouse Primary Myoblasts and C2C12 Myoblasts
2.2. Mouse Embryonic Stem Cell Culture
2.3. Generation of Atoh8-Flag Overexpressing C2C12 Myoblasts and GFP-LC3-RFP Labeled WT and KO Primary Myoblasts
2.4. Western Blot
2.5. Immunostaining
2.6. Animal Handling
2.7. Cut&Tag Sequencing
2.8. Cut&Tag Sequencing Data Analysis
2.9. Cell Lysis and Digestion
2.10. Liquid Chromatography and Mass Spectrometry
2.11. Statistical Analysis
3. Results
3.1. The Loss of Atoh8 Leads to Downregulation of LC3B-II in Embryonic Stem Cells but Not in Differentiated Cells
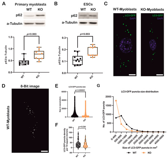
3.2. Loss of Atoh8 Results in the Accumulation of p62 Under Nutrient-Rich Conditions
3.3. Stable Atoh8 Overexpression Resulted in the Downregulation of p62
3.4. Modulation of Autophagy by Atoh8 Does Not Directly Depend on TFEB
3.5. Bafilomycin A1 Treatment Supports Atoh8’s Involvement in Autophagy
3.6. Overexpression of Atoh8 in C2C12 Cells Alters Mitochondrial and Lysosomal Function
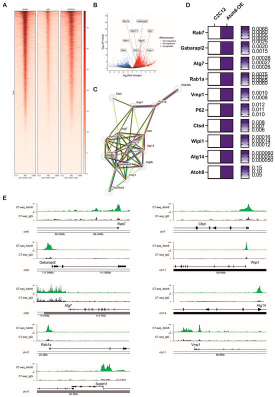
3.7. Atoh8 Regulates Transcription of Multiple Genes Involved in Autophagy
4. Discussion
Supplementary Materials
Author Contributions
Funding
Institutional Review Board Statement
Informed Consent Statement
Data Availability Statement
Acknowledgments
Conflicts of Interest
References
- Inoue, C.; Bae, S.; Takatsuka, K.; Inoue, T.; Bessho, Y.; Kageyama, R. Math6, a bHLH Gene Expressed in the Developing Nervous System, Regulates Neuronal versus Glial Differentiation. Genes Cells 2001, 6, 977–986. [Google Scholar] [CrossRef]
- Li, Y.; Li, H.; Zhang, L.; Xiong, S.; Wen, S.; Xia, X.; Zhou, X. Growth/Differentiation 5 Promotes the Differentiation of Retinal Stem Cells into Neurons via Atoh8. J. Cell. Physiol. 2019, 234, 21307–21315. [Google Scholar] [CrossRef] [PubMed]
- Cuhalik, D.; Gellisch, M.; Morosan-Puopolo, G.; Saberi, D. The Effects of Atoh8 on Postnatal Murine Neurogenesis. Cells Tissues Organs 2024, 214, 1–8. [Google Scholar] [CrossRef] [PubMed]
- Divvela, S.S.K.; Offei, E.B.; Suerland, F.; García, D.R.; Kwiatkowski, J.; Balakrishnan-Renuka, A.; Bohne, P.; Böing, M.; Morosan-Puopolo, G.; Mark, M.D.; et al. Atonal Homolog 8/Math6 Regulates Differentiation and Maintenance of Skeletal Muscle. Front. Cell Dev. Biol. 2022, 10, 950414. [Google Scholar] [CrossRef] [PubMed]
- Lynn, F.C.; Sanchez, L.; Gomis, R.; German, M.S.; Gasa, R. Identification of the bHLH Factor Math6 as a Novel Component of the Embryonic Pancreas Transcriptional Network. PLoS ONE 2008, 3, e2430. [Google Scholar] [CrossRef][Green Version]
- Ejarque, M.; Mir-Coll, J.; Gomis, R.; German, M.S.; Lynn, F.C.; Gasa, R. Generation of a Conditional Allele of the Transcription Factor Atonal Homolog 8 (Atoh8). PLoS ONE 2016, 11, e0146273. [Google Scholar] [CrossRef]
- Böing, M.; Brand-Saberi, B.; Napirei, M. Murine Transcription Factor Math6 Is a Regulator of Placenta Development. Sci. Rep. 2018, 8, 14997. [Google Scholar] [CrossRef]
- Divvela, S.; Nell, P.; Napirei, M.; Zaehres, H.; Chen, J.; Gerding, W.; Nguyen, H.; Gao, S.; Brand-Saberi, B. bHLH Transcription Factor Math6 Antagonizes TGF-β Signalling in Reprogramming, Pluripotency and Early Cell Fate Decisions. Cells 2019, 8, 529. [Google Scholar] [CrossRef]
- Liu, X.; Li, X.; Wang, S.; Liu, Q.; Feng, X.; Wang, W.; Huang, Z.; Huang, Y.; Wu, J.; Cai, M.; et al. ATOH8 Binds SMAD3 to Induce Cellular Senescence and Prevent Ras-Driven Malignant Transformation. Proc. Natl. Acad. Sci. USA 2023, 120, e2208927120. [Google Scholar] [CrossRef]
- Mao, Q.; Wang, L.; Liang, Y.; Dong, G.; Xia, W.; Hu, J.; Xu, L.; Jiang, F. CYP3A5 Suppresses Metastasis of Lung Adenocarcinoma through ATOH8/Smad1 Axis. Am. J. Cancer Res. 2020, 10, 3194–3211. [Google Scholar]
- Song, Y.; Pan, G.; Chen, L.; Ma, S.; Zeng, T.; Chan, T.; Li, L.; Lian, Q.; Chow, R.; Cai, X.; et al. Loss of ATOH8 Increases Stem Cell Features of Hepatocellular Carcinoma Cells. Gastroenterology 2015, 149, 1068–1081.e5. [Google Scholar] [CrossRef]
- Chen, L.; Yang, J.; Wang, Y.; Wu, N.; Li, X.; Li, J.; Huang, Y.; Cheng, J. ATOH8 Overexpression Inhibits the Tumor Progression and Monocyte Chemotaxis in Hepatocellular Carcinoma. Int. J. Clin. Exp. Pathol. 2020, 13, 2534–2543. [Google Scholar]
- Wang, Z.; Xie, J.; Yan, M.; Wang, J.; Wang, X.; Zhang, J.; Zhang, Y.; Li, P.; Lei, X.; Huang, Q.; et al. Downregulation of ATOH8 Induced by EBV-Encoded LMP1 Contributes to the Malignant Phenotype of Nasopharyngeal Carcinoma. Oncotarget 2015, 7, 26765–26779. [Google Scholar] [CrossRef] [PubMed]
- Ye, M.; He, Y.; Lin, H.; Yang, S.; Zhou, Y.; Zhou, L.; Zhong, J.; Lu, G.; Zheng, J.; Xue, Z.-X.; et al. High Expression of Atonal Homolog 8 Predicts a Poor Clinical Outcome in Patients with Colorectal Cancer and Contributes to Tumor Progression. Oncol. Rep. 2017, 37, 2955–2963. [Google Scholar] [CrossRef] [PubMed]
- Patel, N.; Varghese, J.; Masaratana, P.; Latunde-Dada, G.O.; Jacob, M.; Simpson, R.J.; McKie, A.T. The Transcription Factor ATOH8 Is Regulated by Erythropoietic Activity and Regulates HAMP Transcription and Cellular pSMAD1,5,8 Levels. Br. J. Haematol. 2014, 164, 586–596. [Google Scholar] [CrossRef]
- Kitakaze, K.; Oyadomari, M.; Zhang, J.; Hamada, Y.; Takenouchi, Y.; Tsuboi, K.; Inagaki, M.; Tachikawa, M.; Fujitani, Y.; Okamoto, Y.; et al. ATF4-Mediated Transcriptional Regulation Protects against β-Cell Loss during Endoplasmic Reticulum Stress in a Mouse Model. Mol. Metab. 2021, 54, 101338. [Google Scholar] [CrossRef]
- Morikawa, M.; Mitani, Y.; Holmborn, K.; Kato, T.; Koinuma, D.; Maruyama, J.; Vasilaki, E.; Sawada, H.; Kobayashi, M.; Ozawa, T.; et al. The ALK-1/SMAD/ATOH8 Axis Attenuates Hypoxic Responses and Protects against the Development of Pulmonary Arterial Hypertension. Sci. Signal. 2019, 12, eaay4430. [Google Scholar] [CrossRef]
- Tsukamoto, S.; Kuma, A.; Murakami, M.; Kishi, C.; Yamamoto, A.; Mizushima, N. Autophagy Is Essential for Preimplantation Development of Mouse Embryos. Science 2008, 321, 117–120. [Google Scholar] [CrossRef]
- Wasserman, S.M.; Mehraban, F.; Komuves, L.G.; Yang, R.-B.; Tomlinson, J.E.; Zhang, Y.; Spriggs, F.; Topper, J.N. Gene Expression Profile of Human Endothelial Cells Exposed to Sustained Fluid Shear Stress. Physiol. Genom. 2002, 12, 13–23. [Google Scholar] [CrossRef]
- Song, B.-S.; Yoon, S.-B.; Kim, J.-S.; Sim, B.-W.; Kim, Y.-H.; Cha, J.-J.; Choi, S.-A.; Min, H.-K.; Lee, Y.; Huh, J.-W.; et al. Induction of Autophagy Promotes Preattachment Development of Bovine Embryos by Reducing Endoplasmic Reticulum Stress1. Biol. Reprod. 2012, 87, 1–11. [Google Scholar] [CrossRef]
- Guan, G.; Yang, L.; Huang, W.; Zhang, J.; Zhang, P.; Yu, H.; Liu, S.; Gu, X. Mechanism of Interactions between Endoplasmic Reticulum Stress and Autophagy in Hypoxia/Reoxygenation-Induced Injury of H9c2 Cardiomyocytes. Mol. Med. Rep. 2019, 20, 350–358. [Google Scholar] [CrossRef] [PubMed]
- Podkalicka, P.; Stępniewski, J.; Mucha, O.; Kachamakova-Trojanowska, N.; Dulak, J.; Łoboda, A. Hypoxia as a Driving Force of Pluripotent Stem Cell Reprogramming and Differentiation to Endothelial Cells. Biomolecules 2020, 10, 1614. [Google Scholar] [CrossRef] [PubMed]
- Klionsky, D.J. The Molecular Machinery of Autophagy: Unanswered Questions. J. Cell Sci. 2004, 118, 7–18. [Google Scholar] [CrossRef] [PubMed]
- Mizushima, N.; Levine, B.; Cuervo, A.M.; Klionsky, D.J. Autophagy Fights Disease through Cellular Self-Digestion. Nature 2008, 451, 1069–1075. [Google Scholar] [CrossRef]
- Thomas, M.; Davis, T.; Loos, B.; Sishi, B.; Huisamen, B.; Strijdom, H.; Engelbrecht, A. Autophagy is Essential for the Maintenance of Amino Acids and ATP Levels during Acute Amino Acid Starvation in MDAMB231 Cells. Cell Biochem. Funct. 2018, 36, 65–79. [Google Scholar] [CrossRef]
- Meijer, A.J.; Codogno, P. Autophagy: Regulation and Role in Disease. Crit. Rev. Clin. Lab. Sci. 2009, 46, 210–240. [Google Scholar] [CrossRef]
- Chen, Y.; Klionsky, D.J. The Regulation of Autophagy—Unanswered Questions. J. Cell Sci. 2010, 124, 161–170. [Google Scholar] [CrossRef]
- Parzych, K.R.; Klionsky, D.J. An Overview of Autophagy: Morphology, Mechanism, and Regulation. Antioxid. Redox Signal. 2014, 20, 460–473. [Google Scholar] [CrossRef]
- Hindi, L.; McMillan, J.D.; Afroze, D.; Hindi, S.M.; Kumar, A. Isolation, Culturing, and Differentiation of Primary Myoblasts from Skeletal Muscle of Adult Mice. Bio-Protocol 2017, 7, e2248. [Google Scholar] [CrossRef]
- Brownstein, D.G. Manipulating the Mouse Embryo: A Laboratory Manual. Third Edition. By Andras Nagy, Marina Gertsenstein, Kristina Vintersten, and Richard Behringer. Cold Spring Harbor (New York): Cold Spring Harbor Laboratory Press. $195.00 (Hardcover); $115.00 (Paper). x + 764 p; Ill.; Index. ISBN: 0-87969-574-9 (Hc); 0-87969-591-9 (Pb). 2003. Q. Rev. Biol. 2003, 78, 365. [Google Scholar] [CrossRef]
- Morita, K.; Hama, Y.; Izume, T.; Tamura, N.; Ueno, T.; Yamashita, Y.; Sakamaki, Y.; Mimura, K.; Morishita, H.; Shihoya, W.; et al. Genome-Wide CRISPR Screen Identifies TMEM41B as a Gene Required for Autophagosome Formation. J. Cell Biol. 2018, 217, 3817–3828. [Google Scholar] [CrossRef]
- Carpenter, A.E.; Jones, T.R.; Lamprecht, M.R.; Clarke, C.; Kang, I.H.; Friman, O.; Guertin, D.A.; Chang, J.H.; Lindquist, R.A.; Moffat, J.; et al. CellProfiler: Image Analysis Software for Identifying and Quantifying Cell Phenotypes. Genome Biol. 2006, 7, R100. [Google Scholar] [CrossRef] [PubMed]
- Schindelin, J.; Arganda-Carreras, I.; Frise, E.; Kaynig, V.; Longair, M.; Pietzsch, T.; Preibisch, S.; Rueden, C.; Saalfeld, S.; Schmid, B.; et al. Fiji: An Open-Source Platform for Biological-Image Analysis. Nat. Methods 2012, 9, 676–682. [Google Scholar] [CrossRef] [PubMed]
- Zheng, Y.; Ahmad, K.; Henikoff, S. CUT & Tag Data Processing and Analysis Tutorial V1. protocols.io 2020. [Google Scholar] [CrossRef]
- Jin, H.; Kasper, L.H.; Larson, J.D.; Wu, G.; Baker, S.J.; Zhang, J.; Fan, Y. ChIPseqSpikeInFree: A ChIP-Seq Normalization Approach to Reveal Global Changes in Histone Modifications without Spike-In. Bioinformatics 2020, 36, 1270–1272. [Google Scholar] [CrossRef]
- Zhang, Y.; Liu, T.; Meyer, C.A.; Eeckhoute, J.; Johnson, D.S.; Bernstein, B.E.; Nusbaum, C.; Myers, R.M.; Brown, M.; Li, W.; et al. Model-Based Analysis of ChIP-Seq (MACS). Genome Biol. 2008, 9, R137. [Google Scholar] [CrossRef]
- Love, M.I.; Huber, W.; Anders, S. Moderated Estimation of Fold Change and Dispersion for RNA-Seq Data with DESeq2. Genome Biol. 2014, 15, 550. [Google Scholar] [CrossRef]
- Prisacar, M.; Esser, S.; Hausherr, M.; Karacora, B.; Vyushkova, Y.; Eisenacher, M.; Grugel, R.; Marcus, K.; Eggers, B. Systematic Analysis of SH-SY5Y Differentiation Protocols and Neuronal Subtype Abundance. Cell. Mol. Neurobiol. 2025, 45, 104. [Google Scholar] [CrossRef]
- Deutsch, E.W.; Bandeira, N.; Perez-Riverol, Y.; Sharma, V.; Carver, J.J.; Mendoza, L.; Kundu, D.J.; Wang, S.; Bandla, C.; Kamatchinathan, S.; et al. The ProteomeXchange Consortium at 10 Years: 2023 Update. Nucleic Acids Res. 2022, 51, D1539–D1548. [Google Scholar] [CrossRef]
- Perez-Riverol, Y.; Bandla, C.; Kundu, D.J.; Kamatchinathan, S.; Bai, J.; Hewapathirana, S.; John, N.S.; Prakash, A.; Walzer, M.; Wang, S.; et al. The PRIDE Database at 20 Years: 2025 Update. Nucleic Acids Res. 2024, 53, D543–D553. [Google Scholar] [CrossRef]
- Takla, M.; Keshri, S.; Rubinsztein, D.C. The Post-translational Regulation of Transcription Factor EB (TFEB) in Health and Disease. EMBO Rep. 2023, 24, e57574. [Google Scholar] [CrossRef] [PubMed]
- Palmieri, M.; Impey, S.; Kang, H.; di Ronza, A.; Pelz, C.; Sardiello, M.; Ballabio, A. Characterization of the CLEAR Network Reveals an Integrated Control of Cellular Clearance Pathways. Hum. Mol. Genet. 2011, 20, 3852–3866. [Google Scholar] [CrossRef] [PubMed]
- Fan, Y.; Lu, H.; Liang, W.; Garcia-Barrio, M.T.; Guo, Y.; Zhang, J.; Zhu, T.; Hao, Y.; Zhang, J.; Chen, Y.E. Endothelial TFEB (Transcription Factor EB) Positively Regulates Postischemic Angiogenesis. Circ. Res. 2018, 122, 945–957. [Google Scholar] [CrossRef] [PubMed]
- Mauvezin, C.; Neufeld, T.P. Bafilomycin A1 Disrupts Autophagic Flux by Inhibiting Both V-ATPase-Dependent Acidification and Ca-P60A/SERCA-Dependent Autophagosome-Lysosome Fusion. Autophagy 2015, 11, 1437–1438. [Google Scholar] [CrossRef]
- Scherz-Shouval, R.; Shvets, E.; Fass, E.; Shorer, H.; Gil, L.; Elazar, Z. Reactive Oxygen Species Are Essential for Autophagy and Specifically Regulate the Activity of Atg4. EMBO J. 2007, 26, 1749–1760. [Google Scholar] [CrossRef]
- Zheng, X.; Yang, Z.; Gu, Q.; Xia, F.; Fu, Y.; Liu, P.; Yin, X.-M.; Li, M. The Protease Activity of Human ATG4B Is Regulated by Reversible Oxidative Modification. Autophagy 2020, 16, 1838–1850. [Google Scholar] [CrossRef]
- Pengo, N.; Agrotis, A.; Prak, K.; Jones, J.; Ketteler, R. A Reversible Phospho-Switch Mediated by ULK1 Regulates the Activity of Autophagy Protease ATG4B. Nat. Commun. 2017, 8, 294. [Google Scholar] [CrossRef]
- Li, Y.; Zhang, Y.; Wang, L.; Wang, P.; Xue, Y.; Li, X.; Qiao, X.; Zhang, X.; Xu, T.; Liu, G.; et al. Autophagy Impairment Mediated by S-Nitrosation of ATG4B Leads to Neurotoxicity in Response to Hyperglycemia. Autophagy 2017, 13, 1145–1160. [Google Scholar] [CrossRef]
- Kuang, E.; Okumura, C.Y.M.; Sheffy-Levin, S.; Varsano, T.; Shu, V.C.-W.; Qi, J.; Niesman, I.R.; Yang, H.-J.; López-Otín, C.; Yang, W.Y.; et al. Regulation of ATG4B Stability by RNF5 Limits Basal Levels of Autophagy and Influences Susceptibility to Bacterial Infection. PLoS Genet. 2012, 8, e1003007. [Google Scholar] [CrossRef]
- Franco-Juárez, B.; Coronel-Cruz, C.; Hernández-Ochoa, B.; Gómez-Manzo, S.; Cárdenas-Rodríguez, N.; Arreguin-Espinosa, R.; Bandala, C.; Canseco-Ávila, L.M.; Ortega-Cuellar, D. TFEB.; Beyond Its Role as an Autophagy and Lysosomes Regulator. Cells 2022, 11, 3153. [Google Scholar] [CrossRef]
- Roczniak-Ferguson, A.; Petit, C.S.; Froehlich, F.; Qian, S.; Ky, J.; Angarola, B.; Walther, T.C.; Ferguson, S.M. The Transcription Factor TFEB Links mTORC1 Signaling to Transcriptional Control of Lysosome Homeostasis. Sci. Signal. 2012, 5, ra42. [Google Scholar] [CrossRef] [PubMed]
- Zhitomirsky, B.; Yunaev, A.; Kreiserman, R.; Kaplan, A.; Stark, M.; Assaraf, Y.G. Lysosomotropic Drugs Activate TFEB via Lysosomal Membrane Fluidization and Consequent Inhibition of mTORC1 Activity. Cell Death Dis. 2018, 9, 1191. [Google Scholar] [CrossRef] [PubMed]
- Verheijen, J.; Wong, S.Y.; Rowe, J.H.; Raymond, K.; Stoddard, J.; Delmonte, O.M.; Bosticardo, M.; Dobbs, K.; Niemela, J.; Calzoni, E.; et al. Defining a New Immune Deficiency Syndrome: MAN2B2-CDG. J. Allergy Clin. Immunol. 2020, 145, 1008–1011. [Google Scholar] [CrossRef] [PubMed]
- Nascimbeni, A.C.; Fanin, M.; Masiero, E.; Angelini, C.; Sandri, M. The Role of Autophagy in the Pathogenesis of Glycogen Storage Disease Type II (GSDII). Cell Death Differ. 2012, 19, 1698–1708. [Google Scholar] [CrossRef]
- Tessitore, A.; Pirozzi, M.; Auricchio, A. Abnormal Autophagy, Ubiquitination, Inflammation and Apoptosis Are Dependent upon Lysosomal Storage and Are Useful Biomarkers of Mucopolysaccharidosis VI. PathoGenetics 2009, 2, 4. [Google Scholar] [CrossRef]
- Liu, S.; Feng, Y.; Huang, Y.; Jiang, X.; Tang, C.; Tang, F.; Zeng, C.; Liu, L. A GM1 Gangliosidosis Mutant Mouse Model Exhibits Activated Microglia and Disturbed Autophagy. Exp. Biol. Med. 2021, 246, 1330–1341. [Google Scholar] [CrossRef]
- Wang, F.; Moen, D.R.; Sauni, C.; Kan, S.; Li, S.; Le, S.Q.; Lomenick, B.; Zhang, X.; Ekins, S.; Singamsetty, S.; et al. Enzyme Replacement Therapy for Mucopolysaccharidosis IIID Using Recombinant Human α-N-Acetylglucosamine-6-Sulfatase in Neonatal Mice. Mol. Pharm. 2021, 18, 214–227. [Google Scholar] [CrossRef]
- Sengul, T.; Can, M.; Ateş, N.; Seyrantepe, V. Autophagic Flux Is Impaired in the Brain Tissue of Tay-Sachs Disease Mouse Model. PLoS ONE 2023, 18, e0280650. [Google Scholar] [CrossRef]
- Voicu, V.; Tataru, C.P.; Toader, C.; Covache-Busuioc, R.-A.; Glavan, L.A.; Bratu, B.-G.; Costin, H.P.; Corlatescu, A.D.; Ciurea, A.V. Decoding Neurodegeneration: A Comprehensive Review of Molecular Mechanisms, Genetic Influences, and Therapeutic Innovations. Int. J. Mol. Sci. 2023, 24, 13006. [Google Scholar] [CrossRef]
- Grosso, A.D.; Carpi, S.; Colagiorgio, L.; Sarlo, M.D.; Gagliardi, M.; Cecchini, M. Investigating the Cellular Effects of GALC Dosing in Enzyme Replacement Therapy for Krabbe Disease Supports the Role of Nanomedicine. Adv. Biol. 2025, 9, e00147. [Google Scholar] [CrossRef]
- Arvio, M.; Mononen, I. Aspartylglycosaminuria: A Review. Orphanet J. Rare Dis. 2016, 11, 162. [Google Scholar] [CrossRef] [PubMed]
- Simonetti, B.; Danson, C.M.; Heesom, K.J.; Cullen, P.J. Sequence-Dependent Cargo Recognition by SNX-BARs Mediates Retromer-Independent Transport of CI-MPR. J. Cell Biol. 2017, 216, 3695–3712. [Google Scholar] [CrossRef] [PubMed]
- Li, X.; Guo, L. Prosaposin: A Multifaceted Protein Orchestrating Biological Processes and Diseases. Cells 2025, 14, 1131. [Google Scholar] [CrossRef] [PubMed]
- Reczek, D.; Schwake, M.; Schröder, J.; Hughes, H.; Blanz, J.; Jin, X.; Brondyk, W.; Patten, S.V.; Edmunds, T.; Saftig, P. LIMP-2 Is a Receptor for Lysosomal Mannose-6-Phosphate-Independent Targeting of β-Glucocerebrosidase. Cell 2007, 131, 770–783. [Google Scholar] [CrossRef]
- Sarkar, S.; Carroll, B.; Buganim, Y.; Maetzel, D.; Ng, A.H.M.; Cassady, J.P.; Cohen, M.A.; Chakraborty, S.; Wang, H.; Spooner, E.; et al. Impaired Autophagy in the Lipid-Storage Disorder Niemann-Pick Type C1 Disease. Cell Rep. 2013, 5, 1302–1315. [Google Scholar] [CrossRef]
- Nyame, K.; Hims, A.; Aburous, A.; Laqtom, N.N.; Dong, W.; Medoh, U.N.; Heiby, J.C.; Xiong, J.; Ori, A.; Abu-Remaileh, M. Glycerophosphodiesters Inhibit Lysosomal Phospholipid Catabolism in Batten Disease. Mol. Cell 2024, 84, 1354–1364.e9. [Google Scholar] [CrossRef]
- Pankiv, S.; Alemu, E.A.; Brech, A.; Bruun, J.-A.; Lamark, T.; Øvervatn, A.; Bjørkøy, G.; Johansen, T. FYCO1 Is a Rab7 Effector That Binds to LC3 and PI3P to Mediate Microtubule plus End–Directed Vesicle Transport. J. Cell Biol. 2010, 188, 253–269. [Google Scholar] [CrossRef]
- Feng, Y.; He, D.; Yao, Z.; Klionsky, D.J. The Machinery of Macroautophagy. Cell Res. 2014, 24, 24–41. [Google Scholar] [CrossRef]
- Sakuma, K.; Kinoshita, M.; Ito, Y.; Aizawa, M.; Aoi, W.; Yamaguchi, A. P62/SQSTM1 but Not LC3 Is Accumulated in Sarcopenic Muscle of Mice. J. Cachexia Sarcopenia Muscle 2016, 7, 204–212. [Google Scholar] [CrossRef]
- Yamada, M.; Warabi, E.; Oishi, H.; Lira, V.A.; Okutsu, M. Muscle P62 Stimulates the Expression of Antioxidant Proteins Alleviating Cancer Cachexia. FASEB J. 2023, 37, e23156. [Google Scholar] [CrossRef]
- Vuppalapati, K.K.; Bouderlique, T.; Newton, P.T.; Kaminskyy, V.O.; Wehtje, H.; Ohlsson, C.; Zhivotovsky, B.; Chagin, A.S. Targeted Deletion of Autophagy Genes Atg5 or Atg7 in the Chondrocytes Promotes Caspase-Dependent Cell Death and Leads to Mild Growth Retardation. J. Bone Miner. Res. 2015, 30, 2249–2261. [Google Scholar] [CrossRef] [PubMed]
- Kang, X.; Yang, W.; Feng, D.; Jin, X.; Ma, Z.; Qian, Z.; Xie, T.; Li, H.; Liu, J.; Wang, R.; et al. Cartilage-Specific Autophagy Deficiency Promotes ER Stress and Impairs Chondrogenesis in PERK-ATF4-CHOP–Dependent Manner. J. Bone Miner. Res. 2017, 32, 2128–2141. [Google Scholar] [CrossRef] [PubMed]
- Horigome, Y.; Ida-Yonemochi, H.; Waguri, S.; Shibata, S.; Endo, N.; Komatsu, M. Loss of Autophagy in Chondrocytes Causes Severe Growth Retardation. Autophagy 2020, 16, 501–511. [Google Scholar] [CrossRef] [PubMed]
- Nakashima, A.; Shima, T.; Tsuda, S.; Aoki, A.; Kawaguchi, M.; Furuta, A.; Yasuda, I.; Yoneda, S.; Yamaki-Ushijima, A.; Cheng, S.-B.; et al. Aggrephagy Deficiency in the Placenta: A New Pathogenesis of Preeclampsia. Int. J. Mol. Sci. 2021, 22, 2432. [Google Scholar] [CrossRef]
- Ribeiro, V.R.; Romao-Veiga, M.; Nunes, P.R.; Peracoli, J.C.; Peracoli, M.T.S. Increase of Autophagy Marker P62 in the Placenta from Pregnant Women with Preeclampsia. Hum. Immunol. 2022, 83, 447–452. [Google Scholar] [CrossRef]
- Wu, Q.; Xiang, M.; Wang, K.; Chen, Z.; Long, L.; Tao, Y.; Liang, Y.; Yan, Y.; Xiao, Z.; Qiu, S.; et al. Overexpression of P62 Induces Autophagy and Promotes Proliferation, Migration and Invasion of Nasopharyngeal Carcinoma Cells through Promoting ERK Signaling Pathway. Curr. Cancer Drug Targets 2020, 20, 624–637. [Google Scholar] [CrossRef]
- Yang, Q.; Zhang, M.-X.; Zou, X.; Liu, Y.-P.; You, R.; Yu, T.; Jiang, R.; Zhang, Y.-N.; Cao, J.-Y.; Hong, M.-H.; et al. A Prognostic Bio-Model Based on SQSTM1 and N Stage Identifies Nasopharyngeal Carcinoma Patients at High Risk of Metastasis for Additional Induction Chemotherapy. Clin. Cancer Res. 2017, 24, 648–658. [Google Scholar] [CrossRef]
- Zhang, S.; Gu, M.; Yin, H.; Pan, S.; Xie, H.; Chen, W.; Gul, S.; Zhao, Y.; Wang, Z.; Zheng, W.; et al. IGF2BP1-HAX-1 Positive Feedback Loop-Mediated HAX-1 Overexpression Blocks Autophagic Flux and Promotes Chemoresistance in Nasopharyngeal Carcinoma. Cell. Mol. Life Sci. 2025, 82, 105. [Google Scholar] [CrossRef]
- Yang, W.; Wei, J.; Lv, L.; Xie, J.; Li, A.; Zheng, Z.; Zhuo, W.; Liu, P.; Min, J. P62 Promotes Malignancy of Hepatocellular Carcinoma by Regulating the Secretion of Exosomes and the Localization of β-Catenin. Front. Biosci.-Landmark 2022, 27, 89. [Google Scholar] [CrossRef]
- Abdel-Moety, A.; Baddour, N.; Salem, P.; El-Tobgy, H.; El-Shendidi, A. SQSTM1 Expression in Hepatocellular Carcinoma and Relation to Tumor Recurrence After Radiofrequency Ablation. J. Clin. Exp. Hepatol. 2022, 12, 774–784. [Google Scholar] [CrossRef]
- Inoue, D.; Suzuki, T.; Mitsuishi, Y.; Miki, Y.; Suzuki, S.; Sugawara, S.; Watanabe, M.; Sakurada, A.; Endo, C.; Uruno, A.; et al. Accumulation of P62/SQSTM1 Is Associated with Poor Prognosis in Patients with Lung Adenocarcinoma. Cancer Sci. 2012, 103, 760–766. [Google Scholar] [CrossRef]
- Schläfli, A.M.; Adams, O.; Galván, J.A.; Gugger, M.; Savic, S.; Bubendorf, L.; Schmid, R.A.; Becker, K.-F.; Tschan, M.P.; Langer, R.; et al. Prognostic Value of the Autophagy Markers LC3 and P62/SQSTM1 in Early-Stage Non-Small Cell Lung Cancer. Oncotarget 2016, 7, 39544–39555. [Google Scholar] [CrossRef]







Disclaimer/Publisher’s Note: The statements, opinions and data contained in all publications are solely those of the individual author(s) and contributor(s) and not of MDPI and/or the editor(s). MDPI and/or the editor(s) disclaim responsibility for any injury to people or property resulting from any ideas, methods, instructions or products referred to in the content. |
© 2025 by the authors. Licensee MDPI, Basel, Switzerland. This article is an open access article distributed under the terms and conditions of the Creative Commons Attribution (CC BY) license (https://creativecommons.org/licenses/by/4.0/).
Share and Cite
Divvela, S.S.K.; Offei, E.B.; Kadr, H.; Hausherr, M.; Eggers, B.; Rozanova, S.; Eisenacher, M.; Nguyen, H.D.; Tuoc, T.; Bader, V.; et al. Loss of Atoh8 Impairs Macroautophagy. Cells 2025, 14, 1993. https://doi.org/10.3390/cells14241993
Divvela SSK, Offei EB, Kadr H, Hausherr M, Eggers B, Rozanova S, Eisenacher M, Nguyen HD, Tuoc T, Bader V, et al. Loss of Atoh8 Impairs Macroautophagy. Cells. 2025; 14(24):1993. https://doi.org/10.3390/cells14241993
Chicago/Turabian StyleDivvela, Satya Srirama Karthik, Eric Bekoe Offei, Hawi Kadr, Maximilian Hausherr, Britta Eggers, Svitlana Rozanova, Martin Eisenacher, Hoang Duy Nguyen, Tran Tuoc, Verian Bader, and et al. 2025. "Loss of Atoh8 Impairs Macroautophagy" Cells 14, no. 24: 1993. https://doi.org/10.3390/cells14241993
APA StyleDivvela, S. S. K., Offei, E. B., Kadr, H., Hausherr, M., Eggers, B., Rozanova, S., Eisenacher, M., Nguyen, H. D., Tuoc, T., Bader, V., Yang, X., Zaehres, H., Chen, A., Nguyen, H. P., Winklhofer, K. F., Marcus, K., & Brand-Saberi, B. (2025). Loss of Atoh8 Impairs Macroautophagy. Cells, 14(24), 1993. https://doi.org/10.3390/cells14241993

