Sign in to use this feature.

Years

Between: -

Subjects

remove_circle_outline
remove_circle_outline
remove_circle_outline
remove_circle_outline
remove_circle_outline
remove_circle_outline
remove_circle_outline
remove_circle_outline
remove_circle_outline

Journals

remove_circle_outline
remove_circle_outline
remove_circle_outline
remove_circle_outline
remove_circle_outline

Article Types

Countries / Regions

remove_circle_outline
remove_circle_outline
remove_circle_outline
remove_circle_outline
remove_circle_outline
remove_circle_outline
remove_circle_outline

Search Results (749)

Search Parameters:
Keywords = elicitor

Order results
Result details
Results per page
Select all
Export citation of selected articles as:
21 pages, 1594 KB  
Article
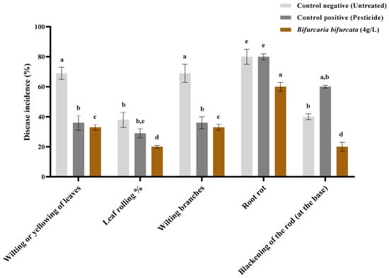
Bifurcaria bifurcata Aqueous Extract as Bio-Elicitors for Enhanced Resistance and Growth Promotion in Potato Plants Against Dickeya dadantii-Induced Soft Rot Disease
by Fatima Lakhdar, Bouchra Benhniya, Jamal Bouhraoua, Selma Mabrouki, Nazha Samri, Badr-ddine El Mouns, Taoufik Hachimi, Nabila Boujaber, Omar Assobhei and Samira Etahiri
Int. J. Plant Biol. 2026, 17(4), 33; https://doi.org/10.3390/ijpb17040033 (registering DOI) - 21 Apr 2026
Abstract
Phytopathogenic diseases are a major limiting factor in agricultural production. Therefore, scientific research continues to focus on developing effective techniques to mitigate their impact on crop productivity. Seaweed extracts, used as nutritional supplements, organic fertilizers, or bio-pesticides, have demonstrated their ability to enhance [...] Read more.
Phytopathogenic diseases are a major limiting factor in agricultural production. Therefore, scientific research continues to focus on developing effective techniques to mitigate their impact on crop productivity. Seaweed extracts, used as nutritional supplements, organic fertilizers, or bio-pesticides, have demonstrated their ability to enhance plant growth, increase yield, and alleviate the effects of abiotic stress. This study aimed to evaluate the effect of the aqueous extract of Bifurcaria bifurcata, collected from the Atlantic coast of Sidi Bouzid (El Jadida, Morocco), on the growth of Solanum tuberosum L., as well as its bactericidal activity against soft rot caused by Dickeya dadantii. The chemical Characterization revealed that Bifurcaria bifurcata aqueous extract is rich in polar and hydrophilic functional groups. In addition, this extract is particularly rich in phenolic metabolites, particularly phenolic acids, such as p-coumaric acid, ferulic acid, vanillic acid, and caffeic acid, which are known for their potential antimicrobial mechanisms. However, the treatment with 4 g/L extract resulted in a significant reduction in disease symptoms (>60%) and enhanced plant growth parameters, including 21% increase in plant height and 33% increase in leaf number. POX activity increased 6-fold (from 0.12 to 0.7 µmol/min/mg protein), indicating successful elicitation of plant defense mechanisms. The Bifurcaria bifurcata extract could act as novel activators of plant defense mechanisms and serve as potential alternatives to chemical pesticides. Full article
(This article belongs to the Section Plant–Microorganisms Interactions)
Show Figures

Figure 1

18 pages, 737 KB  
Article
Enhancing Olive Oil Functional Properties by Pre-Harvest Foliar Application of Chitosan and Harpin Elicitors on ‘Megaritiki’ Olive Cultivar Grown Under Rainfed Conditions in Greece
by Asimina-Georgia Karyda, Georgios Roubis, Stefania Komninou, Aikaterini Mpelimpasaki, Maria Zoti and Petros Anargyrou Roussos
Agronomy 2026, 16(8), 788; https://doi.org/10.3390/agronomy16080788 - 11 Apr 2026
Viewed by 573
Abstract
Climate change-induced abiotic stress, particularly heat and drought during olive oil accumulation, significantly threatens the productivity and oil quality of olive trees (Olea europaea L.). This study investigated the efficacy of pre-harvest elicitation using the biostimulants harpin and chitosan (both as commercially [...] Read more.
Climate change-induced abiotic stress, particularly heat and drought during olive oil accumulation, significantly threatens the productivity and oil quality of olive trees (Olea europaea L.). This study investigated the efficacy of pre-harvest elicitation using the biostimulants harpin and chitosan (both as commercially available products) under summer conditions in Greece, in commercially productive rainfed groves of cv. ‘Megaritiki’. Multivariate analysis (PCA and factor analysis) revealed that pre-harvest application of these elicitors successfully balanced the trade-off between oil yield and quality. Both harpin and chitosan maintained hydrolytic (free acidity—0.25 and 0.29 g oleic acid 100 g−1, respectively, compared to 0.56 g oleic acid 100 g−1 in the control) and primary oxidative markers (peroxides—4.16 and 4.16 meq O2 kg−1, respectively, compared to 5.20 meq O2 kg−1 in the control) at exceptionally low levels compared to untreated trees. The treatments induced a distinctive metabolic shift regarding volatile compounds governed by the lipoxygenase (LOX) pathway. Harpin application was strongly associated with complex floral and fruity volatile compounds (2-hexen-1-ol and trans-2-hexenal) and a high α-tocopherol concentration (38.58 mg kg−1 compared to 23.12 mg kg−1 in the control), suggesting an enhanced physiological response in favor of oil quality attributes. Conversely, chitosan elevated the oxidative stability of the oil by increasing total phenol concentration (by almost 97% compared to the control) and prioritizing the accumulation of the stable monounsaturated fatty acids (oleic acid—increased by 12.5% compared to the control) over polyunsaturated ones (linoleic acid), while endowing the oil with desirable “green freshness” aromas (cis-3-hexenal). These results demonstrate that elicitation with harpin and chitosan is a potent tool for sustainably enhancing extra virgin olive oil quality under rainfed conditions in Greece, steering fruit metabolism toward a premium nutraceutical and sensory profile and enhancing the functional properties of the oil (phenol content, antioxidant capacity, monounsaturated fatty acids, α-tocopherol and squalene). Full article
Show Figures

Figure 1

15 pages, 1935 KB  
Article
L-Tryptophan Stimulates Bioactive Metabolite Accumulation and Cell Wall Remodelling in Flax Callus Cultures
by Kornelia L. Tudruj, Michał Piegza, Lucyna Dymińska, Maja Słupczyńska and Magdalena Wróbel-Kwiatkowska
Molecules 2026, 31(8), 1229; https://doi.org/10.3390/molecules31081229 - 8 Apr 2026
Viewed by 321
Abstract
While L-tryptophan is a precursor of plant growth regulators, its effects on secondary metabolism, amino acid profile and cell wall organization in flax callus remain underexplored. This study aimed to optimize flax callus shaken cultures and evaluate the impact of L-tryptophan (0.1 mM [...] Read more.
While L-tryptophan is a precursor of plant growth regulators, its effects on secondary metabolism, amino acid profile and cell wall organization in flax callus remain underexplored. This study aimed to optimize flax callus shaken cultures and evaluate the impact of L-tryptophan (0.1 mM and 1 mM) on structural properties of plant cell walls in tested callus using Fourier transform infrared spectroscopy. The impact of L-tryptophan on callus proliferation and metabolism was also determined, because amino acids (among them L-tryptophan) can promote the growth of callus. The results showed that 1 mM L-tryptophan is an effective elicitor, which stimulates flax callus to accumulate larger amounts of bioactive compounds, especially carotenoids and polyphenols, than control callus cultured without L-tryptophan. A lower concentration of L-tryptophan (0.1 mM) slightly improved the level of determined secondary metabolites (except flavonoids). The effect of L-tryptophan on polymers in plant cell walls was investigated. The data confirm that the plant cell wall is a dynamic structure, capable of remodelling in response to growth conditions and external agents. L-tryptophan (0.1 and 1 mM) reduced cellulose levels and induced structural changes in cellulose compared to the untreated control. The structural analyses also suggested a decrease in lignin level and increase in pectin amounts in flax callus after tryptophan addition in comparison to control callus. The results may reflect the relationship between tryptophan and auxins (which are derived from tryptophan) and confirm the role of these metabolites in shaping the structure of the plant cell wall. In fact, an increase in tryptophan level was confirmed in flax callus in tested experimental conditions (supplementation of cultures with both doses of L-tryptophan). These findings have practical significance, because L-tryptophan is also used as a fertilizer or component of fertilizers in plant cultivation. Full article
Show Figures

Figure 1

24 pages, 2006 KB  
Article
Elicitor-Driven Changes in Harvest Quality of ‘Calabacita’ Figs Under High-Density Production
by Carlos Moraga-Lozano, Mónica Palomino-Vasco, Alicia Rodríguez, Manuel J. Serradilla and Margarita López-Corrales
Agriculture 2026, 16(7), 790; https://doi.org/10.3390/agriculture16070790 - 2 Apr 2026
Viewed by 268
Abstract
Fresh figs are characterised by high perishability, leading to a limited postharvest shelf life. Consequently, preharvest elicitor application strategies have been explored to enhance their quality and storability. During the 2022 and 2023 seasons, figs (cv. Calabacita) grown under high-density conditions were treated [...] Read more.
Fresh figs are characterised by high perishability, leading to a limited postharvest shelf life. Consequently, preharvest elicitor application strategies have been explored to enhance their quality and storability. During the 2022 and 2023 seasons, figs (cv. Calabacita) grown under high-density conditions were treated with oxalic acid (OA; 1 and 2 mM), melatonin (MEL; 0.1 and 0.5 mM), and γ-aminobutyric acid (GABA; 10 and 50 mM) through foliar sprays applied two or three times. Fruits were harvested at commercial maturity and analysed immediately after harvest. Physicochemical and bioactive parameters were determined. Analysis of variance was used to assess treatment effects, and t-tests were used to evaluate differences in the number of applications and between seasons. Significant seasonal effects were observed, whereas no cumulative effect from repeated applications was detected. OA at 2 mM increased fruit weight (37.9 g) and size (42.5 mm) and delayed ripening. MEL treatments enhanced sugar accumulation (100.1 g kg−1 and 96 g kg−1 of glucose and fructose, respectively), while GABA treatments were associated with a more advanced maturity stage. Notably, OA (2 mM), MEL (0.5 mM), and GABA (50 mM) significantly increased enzymatic antioxidant activity by an average of 24% and non-enzymatic antioxidant capacity by around 17% in general terms. These results indicate that preharvest elicitor application is a promising and eco-friendly approach to improve the nutritional value and overall quality of fresh figs. Full article
Show Figures

Figure 1

18 pages, 1994 KB  
Article
MgO and Zn/MgO Nanoparticles as Direct Antifungal Compounds and Elicitors Against Sclerotinia sclerotiorum in Pea
by Hanaa Omar, Ahmed Mohamed, Nehad El-Gammal, Warda Hussain, Saleh Alhewairini, Mahmoud Abdelfatah, Abdelhamed Elshaer, Reda Omara, Ayman Omar and Aly Derbalah
J. Fungi 2026, 12(4), 256; https://doi.org/10.3390/jof12040256 - 1 Apr 2026
Viewed by 512
Abstract
The purpose of this study was to assess the effectiveness of two nanostructures (MgO and Zn/MgO) against Sclerotinia sclerotiorum, which causes white mold disease in peas, as direct antifungal agents or resistance inducers in pea plants. The direct antifungal activity of these [...] Read more.
The purpose of this study was to assess the effectiveness of two nanostructures (MgO and Zn/MgO) against Sclerotinia sclerotiorum, which causes white mold disease in peas, as direct antifungal agents or resistance inducers in pea plants. The direct antifungal activity of these nanostructures was evaluated by assessing their ability to inhibit S. sclerotiorum growth in vitro and reduce white mold severity in the greenhouse. The induction of resistance in pea plants was examined by assessing the expression of three defense-related genes using quantitative real-time PCR and measuring the phenolic compounds content in treated pea plants relative to untreated controls. The effect of the tested control agents on the growth and yield of pea plants was investigated. In comparison to the untreated control, S. sclerotiorum growth was markedly suppressed following treatment with the investigated compounds. The complete suppression (100%) of S. sclerotiorum growth was achieved with concentration levels of 100 mg/L for both MgO and Zn/MgO nanostructures. In greenhouse conditions, pea plants treated with the investigated chemicals showed a considerable reduction in the severity of white mold disease when compared to the untreated control plants. The transcript levels of 12-oxophytodienoate reductase 11 (OPR1), antioxidant peroxide (PsOXII), and chlorophyll a-b binding protein genes increased significantly in treated plants with MgO (3.1, 2.7, and 3.5-fold), fungicide (3.2, 2.8, and 2.8-fold), and Zn/MgO (3.5, 3, and 5-fold) compared to control, respectively. Pea plants treated with the tested nanoparticles generated more phenolic content than untreated controls. The application of fungicide and tested nanoparticles to peas greatly enhanced their growth properties. In light of our results, the application of these nanoparticles may represent a novel approach for controlling this pathogen. Full article
(This article belongs to the Special Issue Plant Pathogenic Fungal Infections, Biocontrol and Novel Fungicides)
Show Figures

Figure 1

14 pages, 1204 KB  
Article
Effects of Postharvest Application of Methyl Jasmonate (MeJA) and Methyl Salicylate (MeSA) on Storage of Yellow Pitahaya at Two Temperatures
by Alex Erazo-Lara, Blanca Alexandra Oñate-Bastidas, María Emma García-Pastor, Pedro Antonio Padilla-González, Vicente Agulló, María Serrano and Daniel Valero
Horticulturae 2026, 12(4), 398; https://doi.org/10.3390/horticulturae12040398 - 24 Mar 2026
Viewed by 367
Abstract
Yellow pitahaya (Selenicereus megalanthus Haw.) is increasing in popularity and is considered to be an exotic fruit with great potential for consumption due to its content of both nutritive and bioactive compounds with health-related properties. Pitahaya plants, grown in Ecuador, were treated [...] Read more.
Yellow pitahaya (Selenicereus megalanthus Haw.) is increasing in popularity and is considered to be an exotic fruit with great potential for consumption due to its content of both nutritive and bioactive compounds with health-related properties. Pitahaya plants, grown in Ecuador, were treated with two elicitors: methyl jasmonate (MeJA) and methyl salicylate (MeSA), both at a 0.1 mM concentration. After harvesting, the fruits were transported to Spain and stored at two temperatures, 2 and 10 °C, for 55 days. The analytical determinations were physiological parameters (ethylene and respiration rates), organoleptic traits [firmness, color, total soluble solids (TSSs) and total acidity (TA)], and phytonutrients (total phenolics, carotenoids and total antioxidant activity). The results show that all the parameters evolved more rapidly at 10 °C than at 2 °C, which is due to storage temperature effects on fruit metabolism. For TSSs, reductions were observed at the two temperatures, while, for TA, a major reduction was obtained at 2 °C. Regarding storage, the respiration rates increased, especially at 2 °C. At the end of storage, total phenolics were higher in treated pitahayas. Moreover, fruits developed chilling injury (CI) at 2 °C based on the highest respiration rate and accelerated softening. Collectively, all the data suggest that both MeJA and MeSA could modulate yellow pitahaya ripening without detrimental effects on quality during postharvest storage. Full article
Show Figures

Graphical abstract

19 pages, 2702 KB  
Article
Temporal Metabolomic Dynamics of Methyl Jasmonate-Induced Reprogramming in Vitis vinifera L. cv. Tempranillo Leaves
by Diego F. Paladines-Quezada and Cristina Cedeño-Pinos
Agronomy 2026, 16(6), 673; https://doi.org/10.3390/agronomy16060673 - 23 Mar 2026
Viewed by 383
Abstract
Methyl jasmonate (MeJA) is a defence-related phytohormone that triggers metabolic reprogramming in grapevines and modulates pathways associated with stress responses and secondary metabolism. However, the temporal organisation of leaf metabolic responses following MeJA elicitation remains insufficiently characterised. In this study, an untargeted metabolomic [...] Read more.
Methyl jasmonate (MeJA) is a defence-related phytohormone that triggers metabolic reprogramming in grapevines and modulates pathways associated with stress responses and secondary metabolism. However, the temporal organisation of leaf metabolic responses following MeJA elicitation remains insufficiently characterised. In this study, an untargeted metabolomic approach based on UPLC-QTOF-MS was applied to investigate the time-resolved metabolic response of Vitis vinifera L. cv. Tempranillo leaves following foliar application of 10 mM MeJA under controlled greenhouse conditions. Leaf samples were collected at 0, 3, 6, 18, 24, and 48 h post-treatment. After quality filtering, 2552 metabolite features were detected, of which 40 discriminant features met stringent statistical criteria (maximum fold change ≥ 2 and p ≤ 0.05). Putative annotation according to Metabolomics Standards Initiative guidelines (MSI levels 2–3) revealed modulation of several metabolite classes, including carbohydrate-derived conjugates, terpenoid-related metabolites, hydroxycinnamic acid derivatives, and flavonoid-associated compounds. Temporal profiling revealed structured and non-monotonic metabolic responses characterised by rapid early changes between 3 and 6 h, followed by delayed accumulation patterns peaking around 24 h. Early phases were mainly associated with carbohydrate-related metabolites, suggesting rapid redistribution of carbon resources after elicitor perception. These results indicate that MeJA-induced metabolic adjustment in Tempranillo leaves occurs through temporally differentiated response phases rather than a uniform metabolic shift, providing a time-resolved metabolomic framework for interpreting elicitor-driven defence responses in grapevine. Full article
Show Figures

Figure 1

20 pages, 1640 KB  
Article
Cinnamon Bark Essential Oil as a Natural Plant Protection Agent: Chemical Profile, Antimicrobial Activity, and Defence Induction
by Elżbieta Gębarowska, Karolina Budek, Martyna Gębarowska, Anna Kmieć and Antoni Szumny
Molecules 2026, 31(6), 1036; https://doi.org/10.3390/molecules31061036 - 20 Mar 2026
Viewed by 450
Abstract
Ceylon cinnamon (Cinnamomum verum J. Presl) bark essential oil (CBO) represents a promising source of natural bioactive compounds for biological plant protection. For the first time, the antibacterial and antifungal activity of CBO was systematically evaluated against a curated panel of phytopathogenic [...] Read more.
Ceylon cinnamon (Cinnamomum verum J. Presl) bark essential oil (CBO) represents a promising source of natural bioactive compounds for biological plant protection. For the first time, the antibacterial and antifungal activity of CBO was systematically evaluated against a curated panel of phytopathogenic strains (IOR collection), revealing broad-spectrum efficacy across both bacteria and filamentous pathogens. This study evaluated its chemical composition, antimicrobial activity against phytopathogens, effects on bacterial metabolic activity, and its ability to induce plant defence responses. CBO was dominated by cinnamaldehyde, linalool, and eucalyptol. The oil exhibited strong antibacterial activity against Dickeya dadantii, Pectobacterium carotovorum, Pseudomonas syringae, and Xanthomonas hortorum as well as antifungal activity against Fusarium graminearum, F. culmorum, Rhizoctonia solani and Phytophthora cinnamomi. Metabolic assays revealed a marked reduction in bacterial metabolic activity, indicating that CBO disrupts physiological processes and inhibits growth. In planta experiments showed that foliar application of CBO stimulated PAL activity in wheat leaves without visible phytotoxic symptoms. These findings demonstrate a multifunctional mode of action of CBO, combining direct antimicrobial effects with the elicitation of plant defence responses, and support its potential application in sustainable crop protection. Full article
Show Figures

Figure 1

15 pages, 5153 KB  
Article
Exogenous Methyl Jasmonate Promotes Triterpene Accumulation in Loquat Callus
by Rui Zhang, Yongtao Liu, Jing Lin, Xiuping Chen, Weilin Wei, Jimou Jiang, Chaojun Deng, Shuning Li, Zhongqi Fan, Wenbing Su and Huijuan Wang
Foods 2026, 15(6), 1078; https://doi.org/10.3390/foods15061078 - 19 Mar 2026
Viewed by 277
Abstract
Loquat (Eriobotrya japonica Lindl.) is a subtropical evergreen fruit tree that accumulates abundant bioactive triterpene compounds with diverse pharmaceutical activities. Its leaves have been used in traditional Chinese medicine for over 1000 years. Methyl jasmonate (MeJA) is a conserved elicitor that stimulates [...] Read more.
Loquat (Eriobotrya japonica Lindl.) is a subtropical evergreen fruit tree that accumulates abundant bioactive triterpene compounds with diverse pharmaceutical activities. Its leaves have been used in traditional Chinese medicine for over 1000 years. Methyl jasmonate (MeJA) is a conserved elicitor that stimulates plant secondary metabolism. However, the regulatory mechanisms of terpenoid biosynthesis after MeJA treatment in loquat callus remain largely unknown. In this study, we employed an integrated targeted metabolomic and transcriptomic approach to investigate the effect of exogenous MeJA on terpenoid biosynthesis in loquat callus. In total, 131 terpenoid compounds were detected, including 112 triterpenes, six triterpene saponins, seven diterpenoids, three sesquiterpenoids and three monoterpenoids. After MeJA treatment, a total of 55 and 33 differential metabolites (DEMs) were identified at 24 h and 48 h, respectively. Most DEMs were triterpene compounds, displaying increased accumulation. Among them, ursolic acid showed the highest accumulation at 24 h, and betulinic acid was most abundant at 48 h. Meanwhile, transcriptome analysis showed significant upregulation of terpenoid biosynthesis genes, including EjFPSs, EjSQEs, EjOSC2 and EjCYP716A2, as well as genes related to jasmonic acid (JA)-mediated signaling and JA-responsive genes in loquat callus treated with MeJA. Overall, these results provide a deeper understanding of the mechanism of terpenoid accumulation in loquat callus induced by MeJA and establish a theoretical basis for utilizing plant cell culture techniques to achieve production of the valuable terpenoid metabolites that are applied in the functional food and pharmacological industries. Full article
(This article belongs to the Section Food Quality and Safety)
Show Figures

Figure 1

23 pages, 1022 KB  
Article
Effects of Preharvest Application of Oxalic Acid, γ-Aminobutyric Acid, and Melatonin on the Microbiological and Physicochemical Quality of Dried Figs at Commercial Harvest and During Storage
by Cristina Hidalgo, Santiago Ruiz-Moyano, Alicia Rodríguez, María G. Cordoba, Margarita López-Corrales and Manuel J. Serradilla
Toxins 2026, 18(3), 140; https://doi.org/10.3390/toxins18030140 - 13 Mar 2026
Viewed by 497
Abstract
The objective of this study was to evaluate the preharvest application of γ-aminobutyric acid (GABA), melatonin (MT), and oxalic acid (OA), at different concentrations and application frequencies, on the physicochemical and microbiological quality of dried figs (cv. Calabacita) at commercial harvest and after [...] Read more.
The objective of this study was to evaluate the preharvest application of γ-aminobutyric acid (GABA), melatonin (MT), and oxalic acid (OA), at different concentrations and application frequencies, on the physicochemical and microbiological quality of dried figs (cv. Calabacita) at commercial harvest and after 3 and 6 months of refrigerated storage. A further aim was to determine their impact on fungal populations and mycotoxin production. The results showed that untreated dried figs had a higher frequency of Aspergillus welwitschiae, A. tubingensis, and Aspergillus section Flavi, whereas elicitor-treated figs exhibited a lower incidence of toxigenic fungi. A. welwitschiae was the main ochratoxin A (OTA)-associated species detected, although the proportion of OTA-positive figs was lower in elicitor-treated samples than in the control. Aflatoxins (AFs) were detected only sporadically in 2 mM OA treatments, consistent with the limited activity of A. flavus at low storage temperatures. Conversely, Penicillium spp. were widespread but were associated with citrinin (CIT) production only under 2 mM OA treatments. Among the Alternaria toxins, alternariol (AOH) was detected solely in dried figs treated with 1 mM OA. Notably, all investigated mycotoxins were below the limit of detection (<LOD) in dried figs treated with 0.5 mM MT. Moderate elicitor concentrations (e.g., 0.5 mM MT and 50 mM GABA) and multiple preharvest applications generally provided the best balance between fungal suppression and fruit quality, significantly reducing Aspergillus spp. occurrence without promoting the growth of undesirable species. Overall, elicitor treatments decreased the incidence of toxigenic fungi, most likely through direct antifungal effects in senescent dried fruit rather than by inducing host defences. The combined use of preharvest elicitors with appropriate drying and storage conditions is a promising strategy to control fungal contamination and mycotoxin accumulation in dried figs while maintaining quality from preharvest storage. Further research is needed to optimise elicitor concentrations and application timing. Full article
(This article belongs to the Section Mycotoxins)
Show Figures

Figure 1

24 pages, 1382 KB  
Review
Application of Plant Defence Elicitors in Fruit Crop Protection with a One Health Approach
by Aglaia Popa, Maria-Mihaela Zugravu and Florentina Israel-Roming
Agronomy 2026, 16(5), 590; https://doi.org/10.3390/agronomy16050590 - 9 Mar 2026
Viewed by 583
Abstract
Plant defence elicitors have emerged as pivotal components of sustainable fruit crop protection, aligning with One Health principles by reducing chemical residues while enhancing ecosystem and human health. These exogenous agents—ranging from phytohormones, peptides, and cell-wall fragments to botanical extracts—activate or prime innate [...] Read more.
Plant defence elicitors have emerged as pivotal components of sustainable fruit crop protection, aligning with One Health principles by reducing chemical residues while enhancing ecosystem and human health. These exogenous agents—ranging from phytohormones, peptides, and cell-wall fragments to botanical extracts—activate or prime innate immune responses in fruit crops through pattern-triggered immunity (PTI), systemic acquired resistance (SAR), and induced systemic resistance (ISR) pathways. Over the last decade, advances in receptor biochemistry, genomics, metabolomics, and epigenetics have transformed this field. Recent mechanistic advances reveal that oligosaccharide elicitors derived from chitosan and laminarin are perceived by membrane-localised pattern recognition receptors (PRRs) that confer broad-spectrum resistance against fungal, bacterial, and viral pathogens in fruits. By contrast, no specific protein receptor has been identified for harpin proteins, the emerging evidence indicating that harpin perception may occur through direct interaction with plasma-membrane lipids or lipid-associated proteins. The One Health approach is supported by elicitors, biodegradability, minimal environmental persistence, and the ability to reduce synthetic fungicide usage by 30–70%. However, challenges remain regarding batch-to-batch variability, sensory acceptance due to bitter compounds, regulatory hurdles for novel food approvals, and the need for optimised application protocols that consider the fruit genotype and developmental stage. The future integration of nanotechnology for targeted delivery, the artificial-intelligence-driven screening of active molecules, and synergistic combinations with biocontrol agents promises to overcome these limitations, positioning plant defence elicitors as cornerstone tools for resilient, health-promoting fruit production systems. Full article
(This article belongs to the Special Issue Natural Products in Crop Diseases Control)
Show Figures

Figure 1

29 pages, 1472 KB  
Review
Chemical Signaling and Metabolomic Crosstalk in Endophytic Fungi–Medicinal Plant Symbioses for Natural Product Discovery and Sustainable Bioproduction
by Zhuo Chen and Shilong Jiang
Metabolites 2026, 16(3), 164; https://doi.org/10.3390/metabo16030164 - 28 Feb 2026
Viewed by 1004
Abstract
Background: Medicinal plants function as complex holobionts, with their therapeutic potential significantly shaped by the associated microbiome, particularly endophytic fungi. These symbionts engage in a sophisticated “chemical signaling” with their hosts, acting as biotic elicitors that modulate plant secondary metabolism while simultaneously responding [...] Read more.
Background: Medicinal plants function as complex holobionts, with their therapeutic potential significantly shaped by the associated microbiome, particularly endophytic fungi. These symbionts engage in a sophisticated “chemical signaling” with their hosts, acting as biotic elicitors that modulate plant secondary metabolism while simultaneously responding to host cues to activate their own cryptic biosynthetic gene clusters (BGCs). This review aims to critically summarize the multi-layered mechanisms driving this metabolic crosstalk and evaluate strategies to harness this symbiotic intelligence for natural product discovery. Methods: A systematic literature survey spanning the last decade was conducted across major databases. The search specifically targeted studies investigating endophytic fungi in medicinal plants, focusing on experimental designs for BGC activation, applications of spatial metabolomics (matrix-assisted laser desorption/ionization mass spectrometry imaging, MALDI-MSI), and the structural elucidation of novel bioactive natural products through co-culture or in planta models. Results: Our analysis reveals that host-derived chemical cues, such as specific root exudates and oxylipins, act as primary triggers to awaken silent fungal BGCs. We collated numerous recently discovered bioactive metabolites—including novel polyketides, highly rearranged terpenoids, and unique alkaloids—demonstrating their potent antimicrobial and cytotoxic properties. Furthermore, a critical evaluation of spatial metabolomics studies demonstrates that metabolic exchange is highly localized at the plant–fungus interface, providing contextual insights that traditional bulk tissue extraction fails to capture. Conclusions: This review bridges the gap between ecological understanding and synthetic biology applications. We conclude that translating the mechanisms of this “chemical signaling” into biotechnological strategies offers a sustainable pathway for the bioproduction of high-value pharmaceuticals, thereby reducing reliance on the wild harvesting of medicinal plants. Full article
(This article belongs to the Special Issue Bioactive Metabolites from Fungal Endophytes Associated with Plants)
Show Figures

Figure 1

29 pages, 1100 KB  
Article
Preharvest Salicylic Acid Application Enhances Pigments, Antioxidants, and Secondary Metabolites in Cannabis sativa L.
by Nattaya Montri, Chachpon Tebdoie, Papitchaya Kongchinda, Pornjarus Singhavorachai, Borworn Tontiworachai, Anusorn Cherdthong, Chalermpon Yuangklang, Rujira Deewatthanawong and Sineenart Polyorach
Horticulturae 2026, 12(3), 276; https://doi.org/10.3390/horticulturae12030276 - 26 Feb 2026
Viewed by 557
Abstract
Salicylic acid (SA) is a key signaling molecule regulating secondary metabolism and stress responses in plants, but its preharvest role as a low-cost elicitor in cannabis remains underexplored. This study evaluated the effects of preharvest foliar SA application at different concentrations and application [...] Read more.
Salicylic acid (SA) is a key signaling molecule regulating secondary metabolism and stress responses in plants, but its preharvest role as a low-cost elicitor in cannabis remains underexplored. This study evaluated the effects of preharvest foliar SA application at different concentrations and application intervals on pigments, antioxidants, and cannabinoids in Cannabis sativa L. leaves and inflorescences. In leaves, moderate SA (0.1 M) significantly enhanced total phenolic content, total flavonoid content, and antioxidant activity (%DPPH inhibition), while higher concentrations suppressed these responses, reflecting a regulated metabolic trade-off rather than irreversible tissue damage. A significant interaction between SA concentration and preharvest time was observed for chlorophyll a (p < 0.01), whereas chlorophyll b and total chlorophyll were not significantly influenced by the interaction. In inflorescences, short-term application of 0.1 M SA (1 h preharvest) maximized phenolics, flavonoids, antioxidant capacity, and pigment accumulation, whereas the untreated controls showed the lowest levels. Cannabinoids exhibited distinct responses: Δ9-tetrahydrocannabinol (Δ9-THC), total tetrahydrocannabinol (Total THC), and tetrahydrocannabinolic acid (THCA) peaked at 0.1 M SA applied 1 h preharvest, while cannabidiol (CBD) was less concentration-dependent, with maximum accumulation observed at 1.0 M SA applied 24 h preharvest. Preharvest SA elicitation strongly modulated cannabis secondary metabolism. Short-term application of moderate SA promoted total phenolic, total flavonoid, antioxidant, pigment, and THC-group cannabinoid accumulation, while CBD displayed broader tolerance to concentration and application timing. These findings highlighted the potential of SA as a preharvest elicitor to improve cannabis phytochemical quality. Full article
Show Figures

Figure 1

22 pages, 4498 KB  
Article
Methyl Jasmonate Synergistically Enhances Phenolic Compounds and Reactive Oxygen Species Scavenging to Alleviate Drought-Induced Oxidative Damage in Ilex rotunda
by Junhan Guo, Omer Conteh, Ye Zheng, Mingzheng Duan, Huwei Yuan, Yongqing He, Minfen Yu, Wenjun Dai, Yihui Li, Songting Zhang, Qinyuan Shen, Liangye Huang, Bingsong Zheng and Muhammad Junaid Rao
Plants 2026, 15(4), 648; https://doi.org/10.3390/plants15040648 - 19 Feb 2026
Viewed by 589
Abstract
Drought stress severely compromises the physiological integrity and secondary metabolism of medicinal plants. This study integrated physiological, biochemical, and ultra-performance liquid chromatography–tandem mass spectrometry (UPLC-MS/MS) analyses to investigate the effects of exogenous methyl jasmonate (MeJA) on drought-stressed Ilex rotunda seedlings. Drought reduced relative [...] Read more.
Drought stress severely compromises the physiological integrity and secondary metabolism of medicinal plants. This study integrated physiological, biochemical, and ultra-performance liquid chromatography–tandem mass spectrometry (UPLC-MS/MS) analyses to investigate the effects of exogenous methyl jasmonate (MeJA) on drought-stressed Ilex rotunda seedlings. Drought reduced relative water content by 29% and chlorophyll by >50%, while elevating H2O2 (76%) and malondialdehyde (120%). MeJA application mitigated these impairments, reducing oxidative markers by 25% and enhancing non-enzymatic antioxidant capacity, as shown by a 74% increase in DPPH radical scavenging activity and a 141% rise in total phenolic content. Hierarchical clustering analysis (HCA), principal component analysis (PCA), and orthogonal partial least squares-discriminant analysis (OPLS-DA), and pathway mapping confirmed a significant reprogramming of the phenolic metabolome, particularly within phenylpropanoid and benzoate biosynthesis pathways. Drought + MeJA-treated plants exhibited a distinct and enriched profile compared to both well-watered control and drought-stressed groups. This reprogramming specifically elevated key hydroxycinnamates, including verbascoside and neochlorogenic acid (increased by 50% and 52%, respectively), while suppressing alternative phenolic branches. These findings demonstrate that MeJA orchestrates a shift from enzymatic scavenging to a potent metabolite-based antioxidant system, positioning it as an effective elicitor for enhancing drought resilience and enriching the high-value phytochemicals in I. rotunda. Full article
Show Figures

Figure 1

20 pages, 10447 KB  
Article
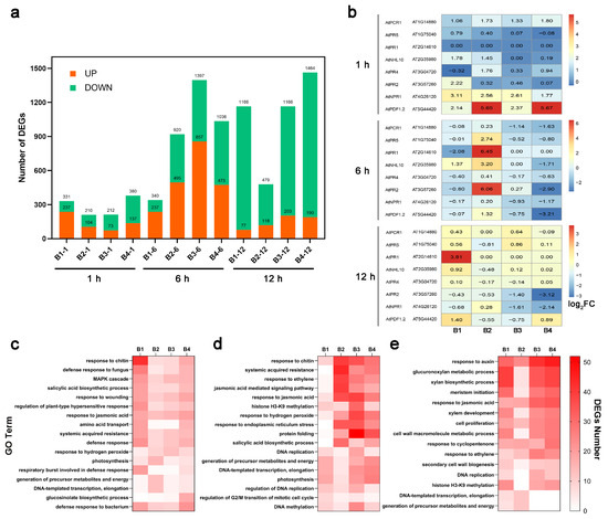
Natural Elicitor 3,4-Dihydroxy-3-Methyl-2-Pentanone Induces Disease Resistance in Arabidopsis thaliana via Stereoisomer-Specific Activation of Defence Pathways
by Ronghua Chen, Niu Liu, Dengji Jiang, Xiancong Ruan, Hanhong Xu and Fei Lin
Plants 2026, 15(4), 592; https://doi.org/10.3390/plants15040592 - 13 Feb 2026
Viewed by 531
Abstract
In contrast to bactericides, elicitors induce plant immune systems to defend against pathogen attack and avoid potential damage to the environment. However, the energy cost caused by the continuous activation of immunity leads to the inhibition of plant growth, which has limited the [...] Read more.
In contrast to bactericides, elicitors induce plant immune systems to defend against pathogen attack and avoid potential damage to the environment. However, the energy cost caused by the continuous activation of immunity leads to the inhibition of plant growth, which has limited the agricultural application of a large number of elicitors. Here, we identified a natural elicitor 3,4-dihydroxy-3-methyl-2-pentanone (DMPN) that can induce disease resistance in plants. DMPN contains four stereoisomers (3R,4S), (3S,4R), (3R,4R) and (3S,4S), which exhibit different induced resistance activities in Arabidopsis thaliana but do not inhibit plant growth. B1 is different from the other three isomers in that it only induces disease resistance to the necrotrophic pathogen Erwinia carotovora instead of the biotrophic pathogen Pseudomonas syringae, and the remaining isomers is effective for both pathogens. When it comes to threo-isomers B1 (3R,4S) and B2 (3S,4R), transcriptomic and gene expression analysis reveal that both B1 and B2 activated the jasmonic acid (JA)/ethylene (ET) and chitin-mediated signalling pathways. B2 also activated the salicylic acid (SA) pathway and upregulated a wider range of defence-related genes. These findings indicate that stereoconfiguration critically influences elicitor bioactivity. In summary, we reported a natural stereoisomeric elicitor, DMPN, which can elicit the plant defence response in Arabidopsis thaliana without inhibiting plant growth and revealed the differential inducing effects on the plant immune system of its four isomers. Full article
Show Figures

Figure 1

Back to TopTop