Identification of the Regulatory Network Governing Cold Tolerance During Soybean Germination Through the Transcriptomic Characterization of a Chromosome Segment Substitution Line
Abstract
1. Introduction
2. Materials and Methods
2.1. Plant Materials
2.2. Seed Vigor Assessment
2.3. QTL Mapping
2.4. High-Throughput Transcriptomic Sequencing and Analysis
2.5. qPCR-Based Validation
2.6. Endogenous Substance Measurement
2.7. Dual-Luciferase Transcriptional Activity Assay
2.8. Statistical Analysis
3. Results
3.1. R22 Exhibits Seed Vigor Superior to Suinong14 Under Cold Tolerance
3.2. Identification of Low-Temperature Stress QTLs in a Soybean CSSL Population
3.3. Identification of Candidate Genomic Intervals Based on Chromosomal Insertions
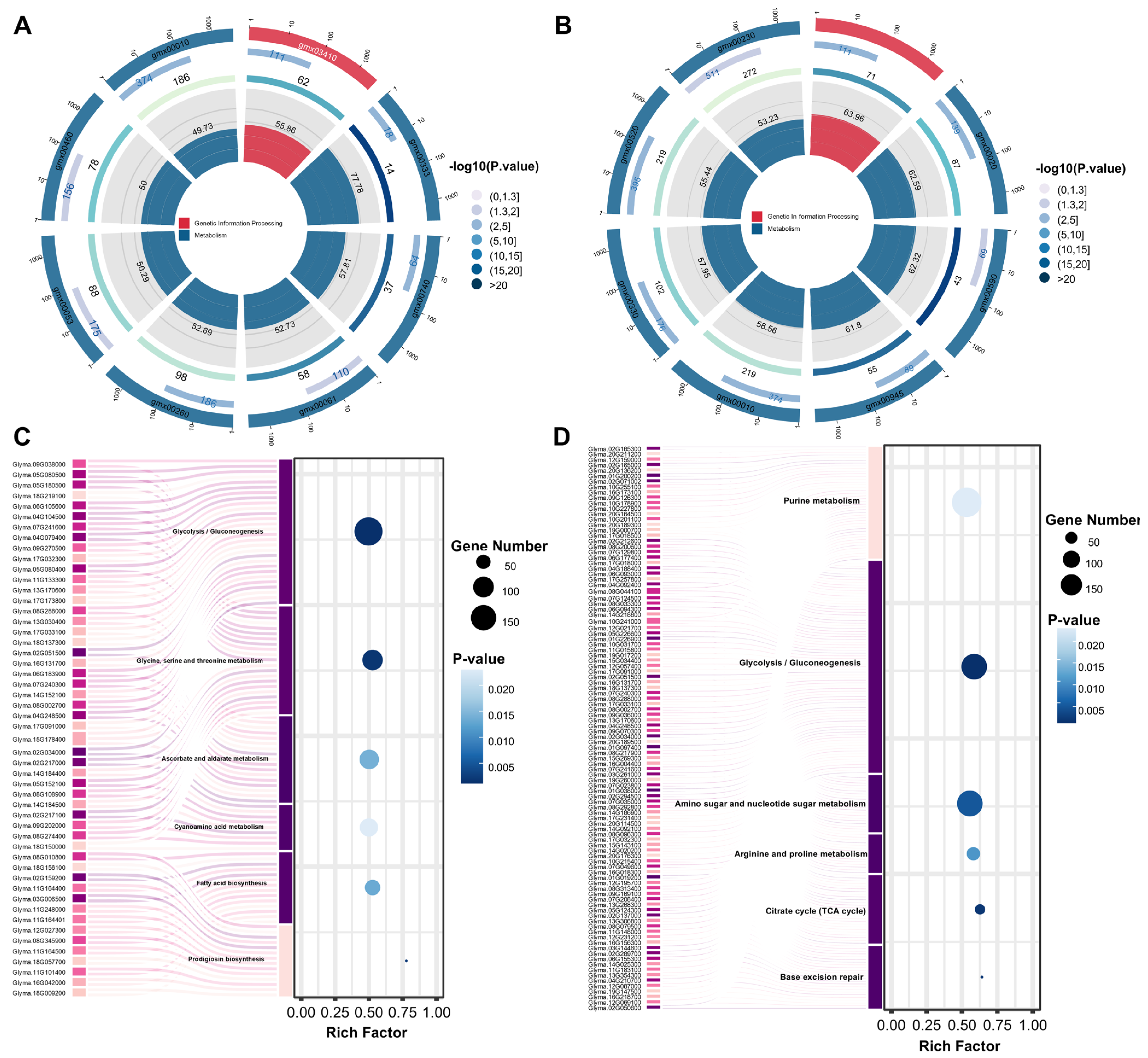
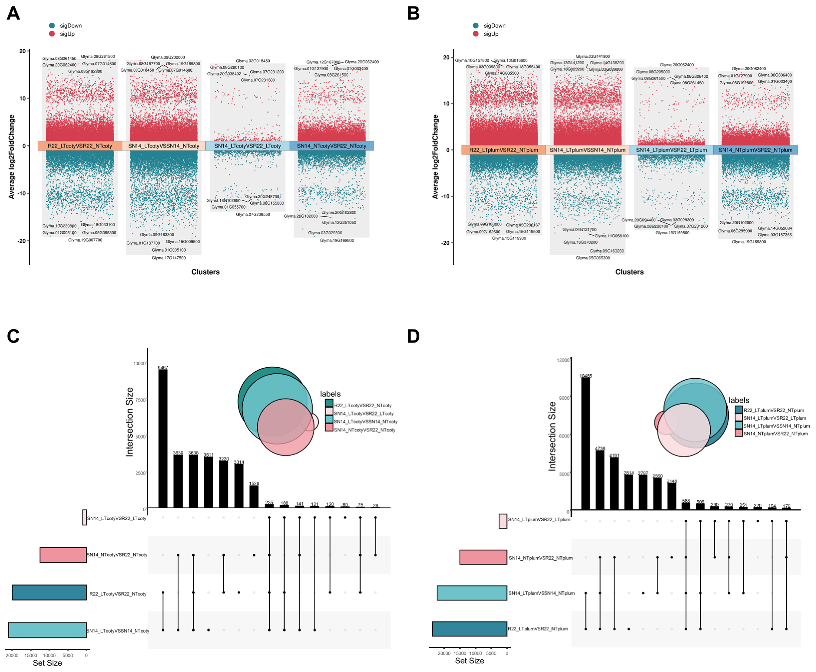
3.4. Transcriptomic Analysis of SN14 and R22 Under Normal and Low-Temperature Conditions
3.5. Interactive Network for Soybean Seed Germination Under Cold Tolerance
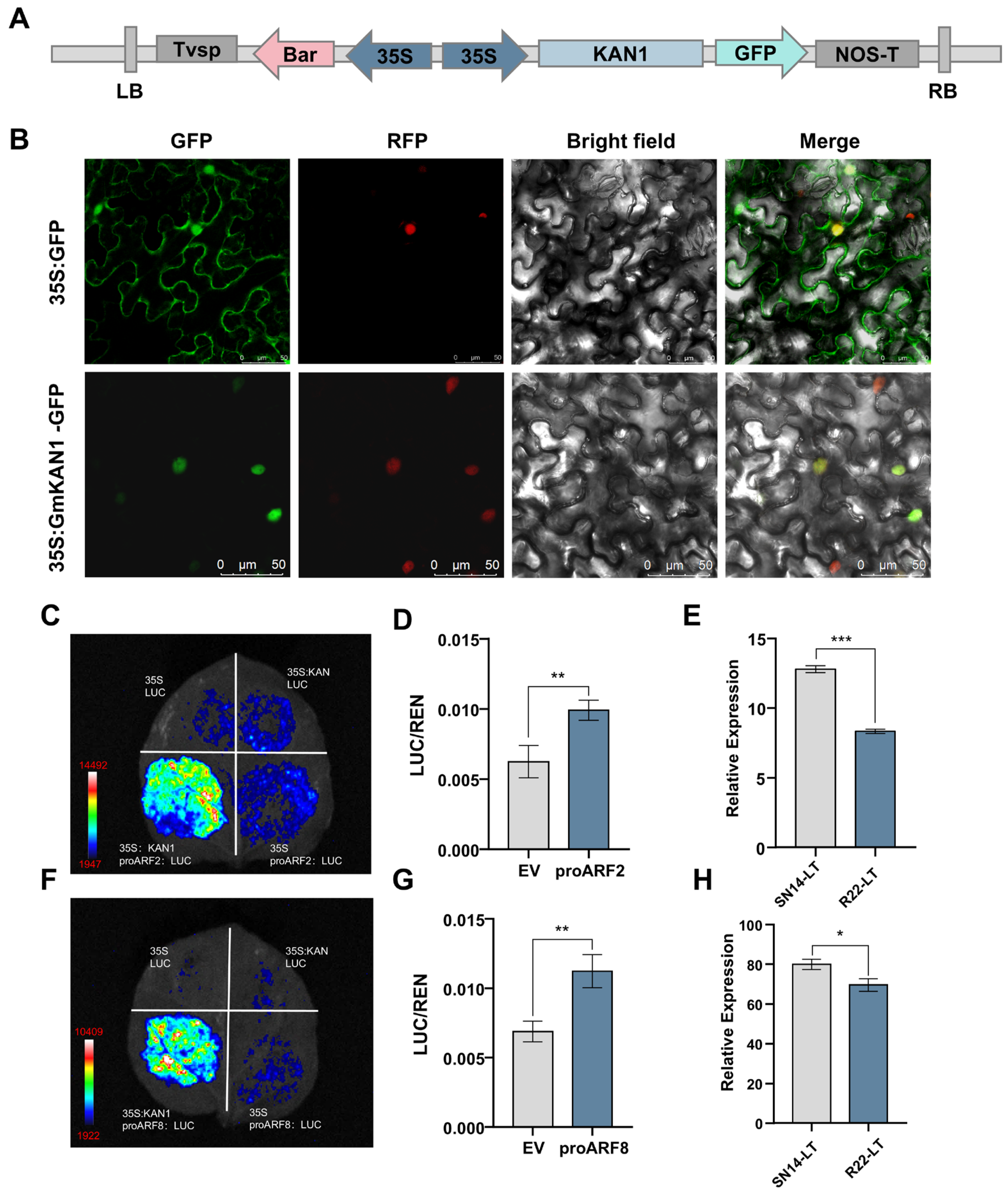
3.6. KANADI1 Regulates the Germination of SN14 and R22 at Low Temperatures and Participates in the Auxin Regulatory Pathway
4. Discussion
5. Conclusions
Supplementary Materials
Author Contributions
Funding
Data Availability Statement
Conflicts of Interest
References
- Deng, Z.; Qu, L.; Wu, Y.; Zhang, J.; Wang, T. Current progress and prospect of crop quality research. Sci. Sin. 2021, 51, 1405–1414. (In Chinese) [Google Scholar] [CrossRef]
- Yi, J.; Derynck, M.R.; Li, X.; Telmer, P.; Marsolais, F.; Dhaubhadel, S. A single-repeat MYB transcription factor, GmMYB176, regulates CHS8 gene expression and affects isoflavonoid biosynthesis in soybean. Plant J. 2010, 62, 1019–1034. [Google Scholar] [CrossRef]
- Bian, X.; Li, W.; Niu, C.; Wei, W.; Hu, Y.; Han, J.; Lu, X.; Tao, J.; Jin, M.; Qin, H.; et al. A class B heat shock factor selected for during soybean domestication contributes to salt tolerance by promoting flavonoid biosynthesis. New Phytol. 2020, 225, 268–283. [Google Scholar] [CrossRef] [PubMed]
- Sun, S.; Peng, L.; Huang, Q.; Huang, Z.; Wang, C.; Zhao, J.; Wang, Z.; He, Y. Genome-wide association study reveals that JASMONATE ZIM-DOMAIN 5 regulates seed germination in rice. Crop J. 2024, 12, 1001–1009. [Google Scholar] [CrossRef]
- Reed, R.; Bradford, K.; Khanday, I. Seed germination and vigor: Ensuring crop sustainability in a changing climate. Heredity 2022, 128, 450–459. [Google Scholar] [CrossRef]
- Shi, H.; Guan, W.; Shi, Y.; Wang, S.; Fan, H.; Yang, J.; Chen, W.; Zhang, W.; Sun, D.; Jing, R. QTL mapping and candidate gene analysis of seed vigor-related traits during artificial aging in wheat (Triticum aestivum). Sci. Rep. 2020, 10, 22060. [Google Scholar] [CrossRef]
- Yuan, F.; Guo, J.; Shabala, S.; Wang, B. Reproductive Physiology of Halophytes: Current Standing. Front. Plant Sci. 2019, 9, 1954. [Google Scholar] [CrossRef]
- Munns, R.; Day, D.; Fricke, W.; Watt, M.; Arsova, B.; Barkla, B.; Bose, J.; Byrt, C.; Chen, Z.; Foster, K.; et al. Energy costs of salt tolerance in crop plants. New Phytol. 2020, 225, 1072–1090. [Google Scholar] [CrossRef]
- Dhingra, M. Physiological responses and tolerance mechanisms of low temperature stress in plants. Int. J. Adv. Res. 2015, 3, 637–646. [Google Scholar]
- Maruyama, K.; Takeda, M.; Kidokoro, S.; Yamada, K.; Sakuma, Y.; Urano, K.; Fujita, M.; Yoshiwara, K.; Matsukura, S.; Morishita, Y.; et al. Metabolic pathways involved in cold acclimation identified by integrated analysis of metabolites and transcripts regulated by DREB1A and DREB2A. Plant Physiol. 2009, 150, 1972–1980. [Google Scholar] [CrossRef]
- Dong, Z.; Wang, H.; Li, X.; Ji, H. Enhancement of plant cold tolerance by soybean RCC1 family gene GmTCF1a. BMC Plant Biol. 2021, 21, 369. [Google Scholar] [CrossRef]
- Liao, Y.; Zou, H.; Wang, H.; Zhang, W.; Ma, B.; Zhang, J.; Chen, S. Soybean GmMYB76, GmMYB92, and GmMYB177 genes confer stress tolerance in transgenic Arabidopsis plants. Cell Res. 2008, 18, 1047–1060. [Google Scholar] [CrossRef]
- Aslam, M.; Fakher, B.; Ashraf, M.; Cheng, Y.; Wang, B.; Qin, Y. Plant Low-Temperature Stress: Signaling and Response. Agronomy 2022, 12, 702. [Google Scholar] [CrossRef]
- Xin, D.; Qi, Z.; Jiang, H.; Hu, Z.; Zhu, R.; Hu, J.; Han, H.; Hu, G.; Liu, C.; Chen, Q. QTL location and epistatic efect analysis of 100-seed weight using wild soybean (Glycine soja Sieb. & Zucc.) chromosome segment substitution lines. PLoS ONE 2016, 11, e149380. [Google Scholar]
- Han, Q.; Zhu, Q.; Shen, Y.; Lee, M.; Lübberstedt, T.; Zhao, G. QTL Mapping Low-Temperature Germination Ability in the Maize IBM Syn10 DH Population. Plants 2022, 11, 214. [Google Scholar] [CrossRef] [PubMed]
- Wang, W.; Huang, R.; Wu, G.; Sun, J.; Zhu, Y.; Wang, H. Transcriptomic and QTL Analysis of Seed Germination Vigor under Low Temperature in Weedy Rice WR04-6. Plants 2023, 12, 871. [Google Scholar] [CrossRef]
- Kim, N.; Jan, R.; Park, J.; Asif, S.; Zhao, D.; Kim, E.; Jang, Y.; Eom, G.; Lee, G.; Kim, K. QTL Mapping and Candidate Gene Analysis for Seed Germination Response to Low Temperature in Rice. Int. J. Mol. Sci. 2022, 23, 7379. [Google Scholar] [CrossRef]
- Zhu, J.; Wang, W.; Jiang, M.; Yang, L.; Zhou, X. QTL mapping for low temperature germination in rapeseed. Sci. Rep. 2021, 11, 23382. [Google Scholar] [CrossRef]
- Chen, Y.; Liu, Z.; Han, D.; Yang, Q.; Li, C.; Shi, X.; Zhang, M.; Yang, C.; Qiu, L.; Jia, H.; et al. Cold tolerance SNPs and candidate gene mining in the soybean germination stage based on genome-wide association analysis. Theor. Appl. Genet. 2024, 137, 178. [Google Scholar] [CrossRef] [PubMed]
- Jiang, H.; Li, C.; Liu, C.; Zhang, W.; Qiu, P.; Li, W.; Gao, Y.; Hu, G.; Chen, Q. Genotype Analysis and QTL Mapping for Tolerance to Low Temperature in Germination by Introgression Lines in Soybean. Acta Agron. Sin. 2009, 35, 1268–1273. [Google Scholar] [CrossRef]
- Zhang, W.; Qiu, P.; Jiang, H.; Liu, C.; Xin, D.; Li, C.; Hu, G.; Chen, Q. Dissection of genetic overlap of drought and low-temperature tolerance QTLs at the germination stage using backcross introgression lines in soybean. Mol. Biol. Rep. 2012, 39, 6087–6094. [Google Scholar] [CrossRef] [PubMed]
- Zheng, H.; Hou, L.; Xie, J.; Cao, F.; Wei, R.; Yang, M.; Qi, Z.; Zhu, R.; Zhang, Z.; Xin, D.; et al. Construction of Chromosome Segment Substitution Lines and Inheritance of Seed-Pod Characteristics in Wild Soybean. Front. Plant Sci. 2022, 13, 869455. [Google Scholar] [CrossRef]
- Qi, Z.; Zhang, Z.; Wang, Z.; Yu, J.; Qin, H.; Mao, X.; Jiang, H.; Xin, D.; Yin, Z.; Zhu, R.; et al. Meta-analysis and transcriptome profiling reveal hub genes for soybean seed storage composition during seed development. Plant Cell Environ. 2018, 41, 2109−2127. [Google Scholar] [CrossRef]
- Zhang, W.; Liao, X.; Cui, Y.; Ma, W.; Zhang, X.; Du, H.; Ma, Y.; Ning, L.; Wang, H.; Huang, F.; et al. A cation diffusion facilitator, GmCDF1, negatively regulates salt tolerance in soybean. PLoS Genet. 2019, 15, e1007798. [Google Scholar] [CrossRef]
- Wang, J.; Wan, X.; Crossa, J.; Crouch, J.; Weng, J.; Zhai, H.; Wan, J. QTL mapping of grain length in rice (Oryza sativa L.) using chromosome segment substitution lines. Genet. Res. 2006, 88, 93–104. [Google Scholar] [CrossRef]
- Li, H.; Ribaut, J.; Li, Z.; Wang, J. Inclusive composite interval mapping (ICIM) for digenic epistasis of quantitative traits in biparental populations. Theor. Appl. Genet. 2008, 116, 243–260. [Google Scholar] [CrossRef]
- Li, H.; Ye, G.; Wang, J. A modified algorithm for the improvement of composite interval mapping. Genetics 2007, 175, 361–374. [Google Scholar] [CrossRef]
- Love, M.; Huber, W.; Anders, S. Moderated estimation of fold change and dispersion for RNA-seq data with DESeq2. Genome Biol. 2014, 15, 550. [Google Scholar] [CrossRef] [PubMed]
- Yang, L.; Wang, X.; Chang, N.; Nan, W.; Wang, S.; Ruan, M.; Sun, L.; Li, S.; Bi, Y. Cytosolic Glucose-6-Phosphate Dehydrogenase Is Involved in Seed Germination and Root Growth Under Salinity in Arabidopsis. Front. Plant Sci. 2019, 10, 182. [Google Scholar] [CrossRef] [PubMed]
- Shimizu, M. NAD+/NADH homeostasis affects metabolic adaptation to hypoxia and secondary metabolite production in filamentous fungi. Biosci. Biotechnol. Biochem. 2018, 82, 216–224. [Google Scholar] [CrossRef]
- Li, L.; Xia, T.; Li, B.; Yang, H. Hormone and carbohydrate metabolism associated genes play important roles in rhizome bud full-year germination of Cephalostachyum pingbianense. Physiol. Plant 2022, 174, e13674. [Google Scholar] [CrossRef]
- Wan, J.; Wang, R.; Zhang, P.; Sun, L.; Ju, Q.; Huang, H.; Lü, S.; Tran, L.; Xu, J. MYB70 modulates seed germination and root system development in Arabidopsis. iScience 2021, 24, 103228. [Google Scholar] [CrossRef]
- Woodward, A.; Bartel, B. Auxin: Regulation, action, and interaction. Ann. Bot. 2005, 95, 707–735. [Google Scholar] [CrossRef]
- Song, J.; Chen, Y.; Jiang, G.; Zhao, J.; Wang, W.; Hong, X. Integrated analysis of transcriptome and metabolome reveals insights for low-temperature germination in hybrid rapeseeds (Brassica napus L.). J. Plant Physiol. 2023, 291, 154120. [Google Scholar] [CrossRef]
- Phartyal, S.; Rosbakh, S.; Gruber, M.; Poschlod, P. The sweet and musky scent of home: Biogenic ethylene fine-tunes seed germination in wetlands. Plant Biol. 2022, 24, 278–285. [Google Scholar] [CrossRef]
- Ju, C.; Yoon, G.; Shemansky, J.; Lin, D.; Ying, Z.; Chang, J.; Garrett, W.; Kessenbrock, M.; Groth, G.; Tucker, M.; et al. CTR1 phosphorylates the central regulator EIN2 to control ethylene hormone signaling from the ER membrane to the nucleus in Arabidopsis. Proc. Natl. Acad. Sci. USA 2012, 109, 19486–19491. [Google Scholar] [CrossRef]
- Fu, D.; Song, Y.; Wu, S.; Peng, Y.; Ming, Y.; Li, Z.; Zhang, X.; Song, W.; Su, Z.; Gong, Z.; et al. Regulation of alternative splicing by CBF-mediated protein condensation in plant response to cold stress. Nat. Plants 2025, 11, 505–517. [Google Scholar] [CrossRef] [PubMed]
- Shi, Y.; Tian, S.; Hou, L.; Huang, X.; Zhang, X.; Guo, H.; Yang, S. Ethylene signaling negatively regulates freezing tolerance by repressing expression of CBF and type-A ARR genes in Arabidopsis. Plant Cell 2012, 24, 2578–2595. [Google Scholar] [CrossRef] [PubMed]
- Huang, T.; Harrar, Y.; Lin, C.; Reinhart, B.; Newell, N.; Talavera-Rauh, F.; Hokin, S.; Barton, M.; Kerstetter, R. Arabidopsis KANADI1 acts as a transcriptional repressor by interacting with a specific cis-element and regulates auxin biosynthesis, transport, and signaling in opposition to HD-ZIPIII factors. Plant Cell 2014, 26, 246–262. [Google Scholar] [CrossRef]
- Okushima, Y.; Mitina, I.; Quach, H.; Theologis, A. AUXIN RESPONSE FACTOR 2 (ARF2): A pleiotropic developmental regulator. Plant J. 2005, 43, 29–46. [Google Scholar] [CrossRef] [PubMed]
- Schruff, M.; Spielman, M.; Tiwari, S.; Adams, S.; Fenby, N.; Scott, R. The AUXIN RESPONSE FACTOR 2 gene of Arabidopsis links auxin signalling, cell division, and the size of seeds and other organs. Development 2006, 133, 251–261. [Google Scholar] [CrossRef]
- Tian, C.; Muto, H.; Higuchi, K.; Matamura, T.; Tatematsu, K.; Koshiba, T.; Yamamoto, K. Disruption and overexpression of auxin response factor 8 gene of Arabidopsis affect hypocotyl elongation and root growth habit, indicating its possible involvement in auxin homeostasis in light condition. Plant J. 2004, 40, 333–343. [Google Scholar] [CrossRef]
- Merelo, P.; Paredes, E.; Heisler, M.; Wenkel, S. The shady side of leaf development: The role of the REVOLUTA/KANADI1 module in leaf patterning and auxin-mediated growth promotion. Curr. Opin. Plant Biol. 2017, 35, 111–116. [Google Scholar] [CrossRef]
- Shuai, H.; Meng, Y.; Luo, X.; Chen, F.; Qi, Y.; Yang, W.; Shu, K. The roles of auxin in seed dormancy and germination. Yi Chuan 2016, 38, 314–322. [Google Scholar] [PubMed]
- Shu, K.; Liu, X.; Xie, Q.; He, Z. Two Faces of One Seed: Hormonal Regulation of Dormancy and Germination. Mol. Plant 2016, 9, 34–45. [Google Scholar] [CrossRef] [PubMed]
- Machida, C.; Nakagawa, A.; Kojima, S.; Takahashi, H.; Machida, Y. The complex of ASYMMETRIC LEAVES (AS) proteins plays a central role in antagonistic interactions of genes for leaf polarity specification in Arabidopsis. Wiley Interdiscip. Rev. Dev. Biol. 2015, 4, 655–671. [Google Scholar] [CrossRef] [PubMed]
- Mittler, R.; Zandalinas, S.; Fichman, Y.; Van Breusegem, F. Reactive oxygen species signalling in plant stress responses. Nat. Rev. Mol. Cell Biol. 2022, 23, 663–679. [Google Scholar] [CrossRef]
- Wang, P.; Liu, W.; Han, C.; Wang, S.; Bai, M.; Song, C. Reactive oxygen species: Multidimensional regulators of plant adaptation to abiotic stress and development. J. Integr. Plant Biol. 2024, 66, 330–367. [Google Scholar] [CrossRef]
- Wang, R.; Wu, F.; Xie, X.; Yang, C. Quantitative Trait Locus Mapping of Seed Vigor in Soybean under −20 °C Storage and Accelerated Aging Conditions via RAD Sequencing. Curr. Issues Mol. Biol. 2021, 43, 1977–1996. [Google Scholar] [CrossRef]
- Thenveettil, N.; Ravikumar, R.L.; Prasad, S.R. Genome-wide association study reveals the QTLs and candidate genes associated with seed longevity in soybean (Glycine max (L.) Merrill). BMC Plant Biol. 2025, 25, 829. [Google Scholar] [CrossRef]







Disclaimer/Publisher’s Note: The statements, opinions and data contained in all publications are solely those of the individual author(s) and contributor(s) and not of MDPI and/or the editor(s). MDPI and/or the editor(s) disclaim responsibility for any injury to people or property resulting from any ideas, methods, instructions or products referred to in the content. |
© 2025 by the authors. Licensee MDPI, Basel, Switzerland. This article is an open access article distributed under the terms and conditions of the Creative Commons Attribution (CC BY) license.
Share and Cite
Dong, C.; Wang, Q.; Tang, C.; Cui, L.; Guo, C.; Han, X.; Li, C.; Pan, W.; Dong, Q.; Zhang, S.; et al. Identification of the Regulatory Network Governing Cold Tolerance During Soybean Germination Through the Transcriptomic Characterization of a Chromosome Segment Substitution Line. Agronomy 2026, 16, 45. https://doi.org/10.3390/agronomy16010045
Dong C, Wang Q, Tang C, Cui L, Guo C, Han X, Li C, Pan W, Dong Q, Zhang S, et al. Identification of the Regulatory Network Governing Cold Tolerance During Soybean Germination Through the Transcriptomic Characterization of a Chromosome Segment Substitution Line. Agronomy. 2026; 16(1):45. https://doi.org/10.3390/agronomy16010045
Chicago/Turabian StyleDong, Chang, Qiuyu Wang, Chun Tang, Luanxiao Cui, Chenyijun Guo, Xue Han, Candong Li, Wenjing Pan, Quanzhong Dong, Shuli Zhang, and et al. 2026. "Identification of the Regulatory Network Governing Cold Tolerance During Soybean Germination Through the Transcriptomic Characterization of a Chromosome Segment Substitution Line" Agronomy 16, no. 1: 45. https://doi.org/10.3390/agronomy16010045
APA StyleDong, C., Wang, Q., Tang, C., Cui, L., Guo, C., Han, X., Li, C., Pan, W., Dong, Q., Zhang, S., Chen, Q., Xu, C., & Qi, Z. (2026). Identification of the Regulatory Network Governing Cold Tolerance During Soybean Germination Through the Transcriptomic Characterization of a Chromosome Segment Substitution Line. Agronomy, 16(1), 45. https://doi.org/10.3390/agronomy16010045

