Integration of Capacitive Pressure Sensor-on-Chip with Lead-Free Perovskite Solar Cells for Continuous Health Monitoring
Abstract
:1. Introduction
2. Capacitive Pressure Sensor
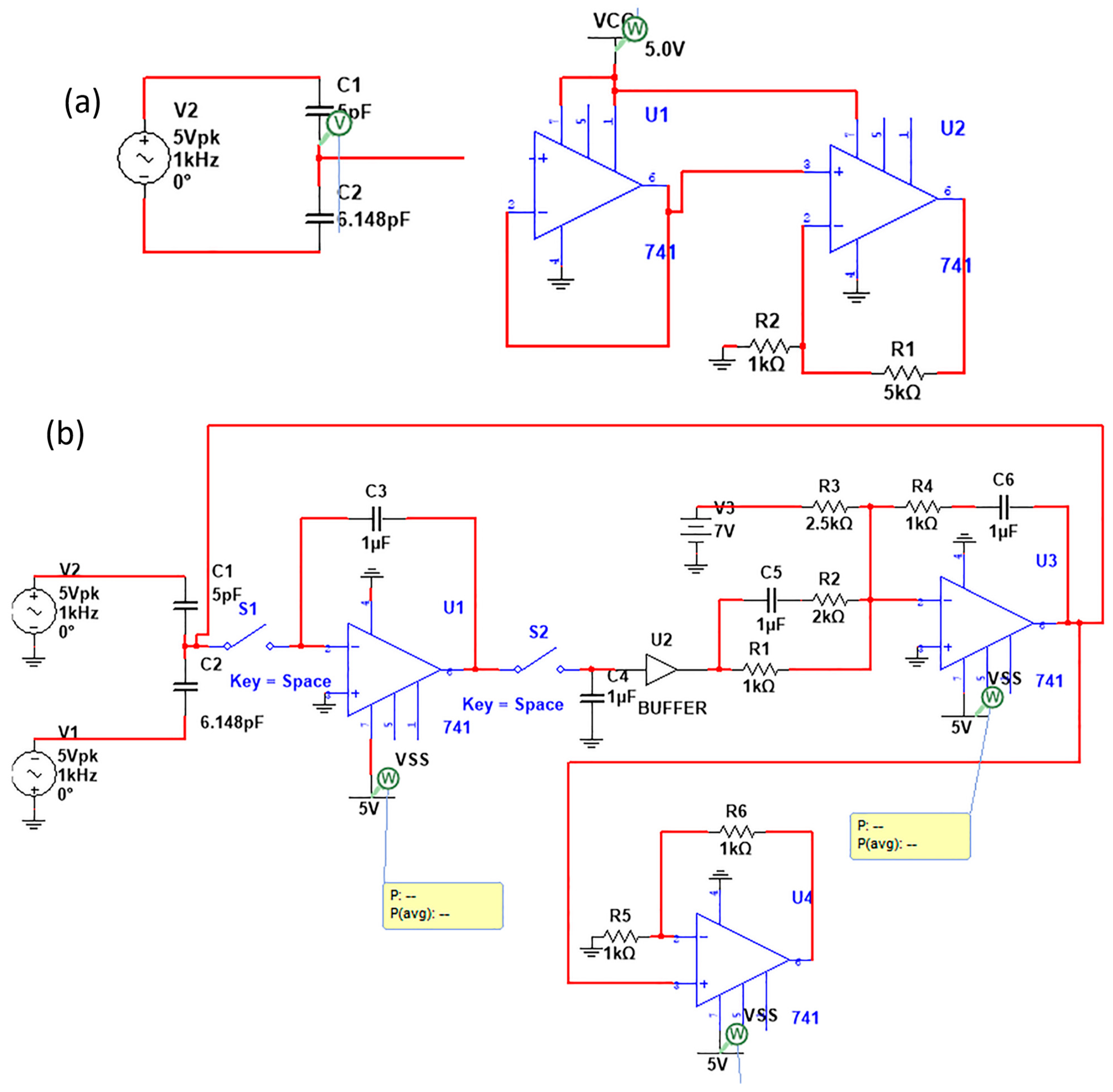
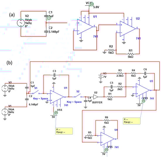
3. Interfacing Circuit
4. Low-Light Energy Harvesting
5. System Integration
6. Conclusions
Author Contributions
Funding
Data Availability Statement
Acknowledgments
Conflicts of Interest
References
- Zhao, J.; Xu, Z.; Law, M.-K.; Heidari, H.; Abdellatif, S.O.; Imran, M.A.; Ghannam, R. Simulation of crystalline silicon photovoltaic cells for wearable applications. IEEE Access 2021, 9, 20868–20877. [Google Scholar] [CrossRef]
- Wang, H.; Li, Z.; Liu, Z.; Fu, J.; Shan, T.; Yang, X.; Lei, Q.; Yang, Y.; Li, D. Flexible capacitive pressure sensors for wearable electronics. J. Mater. Chem. C 2022, 10, 1594–1605. [Google Scholar] [CrossRef]
- Sharma, S.; Chhetry, A.; Sharifuzzaman, M.; Yoon, H.; Park, J.Y. Wearable capacitive pressure sensor based on MXene composite nanofibrous scaffolds for reliable human physiological signal acquisition. ACS Appl. Mater. Interfaces 2020, 12, 22212–22224. [Google Scholar] [CrossRef] [PubMed]
- Li, W.; Jin, X.; Zheng, Y.; Chang, X.; Wang, W.; Lin, T.; Zheng, F.; Onyilagha, O.; Zhu, Z. A porous and air gap elastomeric dielectric layer for wearable capacitive pressure sensor with high sensitivity and a wide detection range. J. Mater. Chem. C 2020, 8, 11468–11476. [Google Scholar] [CrossRef]
- Kumar, A. Flexible and wearable capacitive pressure sensor for blood pressure monitoring. Sens. Bio-Sens. Res. 2021, 33, 100434. [Google Scholar]
- Yu, Q.; Zhang, P.; Chen, Y. Human motion state recognition based on flexible, wearable capacitive pressure sensors. Micromachines 2021, 12, 1219. [Google Scholar] [CrossRef] [PubMed]
- Masihi, S.; Panahi, M.; Maddipatla, D.; Hanson, A.J.; Bose, A.K.; Hajian, S.; Palaniappan, V.; Narakathu, B.B.; Bazuin, B.J.; Atashbar, M.Z. Highly sensitive porous PDMS-based capacitive pressure sensors fabricated on fabric platform for wearable applications. ACS Sens. 2021, 6, 938–949. [Google Scholar] [CrossRef] [PubMed]
- Zhao, S.; Ran, W.; Wang, D.; Yin, R.; Yan, Y.; Jiang, K.; Lou, Z.; Shen, G. 3D dielectric layer enabled highly sensitive capacitive pressure sensors for wearable electronics. ACS Appl. Mater. Interfaces 2020, 12, 32023–32030. [Google Scholar] [CrossRef]
- Lin, X.; Xue, H.; Li, F.; Mei, H.; Zhao, H.; Zhang, T. All-nanofibrous ionic capacitive pressure Sensor for Wearable Applications. ACS Appl. Mater. Interfaces 2022, 14, 31385–31395. [Google Scholar] [CrossRef]
- Zhu, S.; Peng, S.; Qiang, Z.; Ye, C.; Zhu, M. Cryogenic-environment resistant, highly elastic hybrid carbon foams for pressure sensing and electromagnetic interference shielding. Carbon 2022, 193, 258–271. [Google Scholar] [CrossRef]
- Chittibabu, S.K.; Chintagumpala, K.; Chandrasekhar, A. Porous dielectric materials based wearable capacitance pressure sensors for vital signs monitoring: A review. Mater. Sci. Semicond. Process. 2022, 151, 106976. [Google Scholar] [CrossRef]
- Li, Y.; Huang, Y.; Zhao, N. Low-Intensity Sensitive and High Stability Flexible Heart Sound Sensor Enabled by Hybrid Near-Field/Far-Field Electrospinning. Adv. Funct. Mater. 2023, 33, 2300666. [Google Scholar] [CrossRef]
- Guo, Z.; Sun, W.; Yang, Z.; Wu, X.; Wu, Y.; Zhang, Y.; Lan, W.; Liao, Y.; Wu, X.; Liu, Y. “One-Step” Preparation Process for the Flexible and Breathable Piezoelectric Sensor. ACS Appl. Electron. Mater. 2023, 5, 8. [Google Scholar] [CrossRef]
- Liu, E.; Cai, Z.; Ye, Y.; Zhou, M.; Liao, H.; Yi, Y. An Overview of Flexible Sensors: Development, Application, and Challenges. Sensors 2023, 23, 817. [Google Scholar] [CrossRef]
- Mishra, R.B.; El-Atab, N.; Hussain, A.M.; Hussain, M.M. Recent progress on flexible capacitive pressure sensors: From design and materials to applications. Adv. Mater. Technol. 2021, 6, 2001023. [Google Scholar] [CrossRef]
- Secor, E.B.; Prabhumirashi, P.L.; Puntambekar, K.; Geier, M.L.; Hersam, M.C. Inkjet printing of high conductivity, flexible graphene patterns. J. Phys. Chem. Lett. 2013, 4, 1347–1351. [Google Scholar] [CrossRef]
- Rohit, A.; Kaya, S. A systematic study of wearable multi-modal capacitive textile patches. IEEE Sens. J. 2021, 21, 26215–26225. [Google Scholar] [CrossRef]
- Choudhry, N.A.; Arnold, L.; Rasheed, A.; Khan, I.A.; Wang, L. Textronics—A review of textile-based wearable electronics. Adv. Eng. Mater. 2021, 23, 2100469. [Google Scholar] [CrossRef]
- Heikenfeld, J.; Jajack, A.; Rogers, J.; Gutruf, P.; Tian, L.; Pan, T.; Li, R.; Khine, M.; Kim, J.; Wang, J. Wearable sensors: Modalities, challenges, and prospects. Lab A Chip 2018, 18, 217–248. [Google Scholar] [CrossRef]
- Hany, M.; Abdellatif, S.O. Lead-free Low Light Intensity Harvester for Under-skin Self-powered Continuous Glucose Monitor Sensor. In Proceedings of the 2023 IEEE Conference on Power Electronics and Renewable Energy (CPERE), Luxor, Egypt, 19–21 February 2023; pp. 1–4. [Google Scholar]
- Zhang, J.-H.; Li, Z.; Xu, J.; Li, J.; Yan, K.; Cheng, W.; Xin, M.; Zhu, T.; Du, J.; Chen, S.; et al. Versatile self-assembled electrospun micropyramid arrays for high-performance on-skin devices with minimal sensory interference. Nat. Commun. 2022, 13, 5839. [Google Scholar] [CrossRef]
- Xue, N.; Gao, G.; Sun, J.; Liu, C.; Li, T.; Chi, C. Systematic study and experiment of a flexible pressure and tactile sensing array for wearable devices applications. J. Micromech. Microeng. 2018, 28, 075019. [Google Scholar] [CrossRef]
- Ko, Y.; Vu, C.C.; Kim, J. Carbonized cotton fabric-based flexible capacitive pressure sensor using a porous dielectric layer with tilted air gaps. Sensors 2021, 21, 3895. [Google Scholar] [CrossRef] [PubMed]
- Hedayatipour, A.; Aslanzadeh, S.; Hesari, S.H.; Haque, M.A.; McFarlane, N. A wearable CMOS impedance to frequency sensing system for non-invasive impedance measurements. IEEE Trans. Biomed. Circuits Syst. 2020, 14, 1108–1121. [Google Scholar] [CrossRef] [PubMed]
- Abdellatif, S.O.; Josten, S.; Khalil, A.S.; Erni, D.; Marlow, F. Transparency and diffused light efficiency of dye-sensitized solar cells: Tuning and a new figure of merit. IEEE J. Photovolt. 2020, 10, 522–530. [Google Scholar] [CrossRef]
- Tantraviwat, D.; Buarin, P.; Suntalelat, S.; Sripumkhai, W.; Pattamang, P.; Rujijanagul, G.; Inceesungvorn, B. Highly dispersed porous polydimethylsiloxane for boosting power-generating performance of triboelectric nanogenerators. Nano Energy 2020, 67, 104214. [Google Scholar] [CrossRef]
- He, Y.; Wu, D.; Zhou, M.; Zheng, Y.; Wang, T.; Lu, C.; Zhang, L.; Liu, H.; Liu, C. Wearable strain sensors based on a porous polydimethylsiloxane hybrid with carbon nanotubes and graphene. ACS Appl. Mater. Interfaces 2021, 13, 15572–15583. [Google Scholar] [CrossRef] [PubMed]
- Dai, S.-W.; Gu, Y.-L.; Zhao, L.; Zhang, W.; Gao, C.-H.; Wu, Y.-X.; Shen, S.-C.; Zhang, C.; Kong, T.-T.; Li, Y.-T. Bamboo-inspired mechanically flexible and electrically conductive polydimethylsiloxane foam materials with designed hierarchical pore structures for ultra-sensitive and reliable piezoresistive pressure sensor. Compos. Part B Eng. 2021, 225, 109243. [Google Scholar] [CrossRef]
- Khan, A.U.; Islam, T.; George, B.; Rehman, M. An efficient interface circuit for lossy capacitive sensors. IEEE Trans. Instrum. Meas. 2018, 68, 829–836. [Google Scholar] [CrossRef]
- Demori, M.; Baù, M.; Ferrari, M.; Ferrari, V. Interrogation techniques and interface circuits for coil-coupled passive sensors. Micromachines 2018, 9, 449. [Google Scholar] [CrossRef]
- Zou, H.-X.; Zhao, L.-C.; Wang, Q.; Gao, Q.-H.; Yan, G.; Wei, K.-X.; Zhang, W.-M. A self-regulation strategy for triboelectric nanogenerator and self-powered wind-speed sensor. Nano Energy 2022, 95, 106990. [Google Scholar] [CrossRef]
- Wu, H.; Wang, J.; Wu, Z.; Kang, S.; Wei, X.; Wang, H.; Luo, H.; Yang, L.; Liao, R.; Wang, Z.L. Multi-Parameter Optimized Triboelectric Nanogenerator Based Self-Powered Sensor Network for Broadband Aeolian Vibration Online-Monitoring of Transmission Lines. Adv. Energy Mater. 2022, 12, 2103654. [Google Scholar] [CrossRef]
- Niu, Y.; Zeng, J.; Liu, X.; Li, J.; Wang, Q.; Li, H.; Rooij, N.F.D.; Wang, Y.; Zhou, G. A Photovoltaic Self-Powered Gas Sensor Based on All-Dry Transferred MoS2/GaSe Heterojunction for ppb-Level NO2 Sensing at Room Temperature. Adv. Sci. 2021, 8, 2100472. [Google Scholar] [CrossRef] [PubMed]
- Wang, W.; Zhao, Q.; Li, H.; Wu, H.; Zou, D.; Yu, D. Transparent, double-sided, ITO-free, flexible dye-sensitized solar cells based on metal wire/ZnO nanowire arrays. Adv. Funct. Mater. 2012, 22, 2775–2782. [Google Scholar] [CrossRef]
- Palmstrom, A.F.; Eperon, G.E.; Leijtens, T.; Prasanna, R.; Habisreutinger, S.N.; Nemeth, W.; Gaulding, E.A.; Dunfield, S.P.; Reese, M.; Nanayakkara, S. Enabling Flexible All-Perovskite Tandem Solar Cells. Joule 2019, 3, 2193–2204. [Google Scholar] [CrossRef]
- Najafi, M.; Di Giacomo, F.; Zhang, D.; Shanmugam, S.; Senes, A.; Verhees, W.; Hadipour, A.; Galagan, Y.; Aernouts, T.; Veenstra, S. Highly efficient and stable flexible perovskite solar cells with metal oxides nanoparticle charge extraction layers. Small 2018, 14, 1702775. [Google Scholar] [CrossRef] [PubMed]
- Mahran, A.M.; Abdellatif, S.O. Optoelectronic Modelling and Analysis of Transparency against Efficiency in Perovskites/Dye-based Solar Cells. In Proceedings of the 2021 International Conference on Microelectronics (ICM), New Cairo City, Egypt, 19–22 December 2021; pp. 178–181. [Google Scholar]
- Dahbi, S.; Tahiri, N.; El Bounagui, O.; Ez-Zahraouy, H. The new eco-friendly lead-free zirconate perovskites doped with chalcogens for solar cells: Ab initio calculations. Opt. Mater. 2020, 109, 110442. [Google Scholar] [CrossRef]
- Ali, M.S.; Das, S.; Abed, Y.F.; Basith, M. Lead-free CsSnCl 3 perovskite nanocrystals: Rapid synthesis, experimental characterization and DFT simulations. Phys. Chem. Chem. Phys. 2021, 23, 22184–22198. [Google Scholar] [CrossRef]
- Hossain, M.K.; Toki, G.I.; Kuddus, A.; Rubel, M.; Hossain, M.; Bencherif, H.; Rahman, M.F.; Islam, M.R.; Mushtaq, M. An extensive study on multiple ETL and HTL layers to design and simulation of high-performance lead-free CsSnCl3-based perovskite solar cells. Sci. Rep. 2023, 13, 2521. [Google Scholar] [CrossRef]
- Wang, A.; Zuo, C.; Niu, X.; Ding, L.; Ding, J.; Hao, F. Recent promise of lead-free halide perovskites in optoelectronic applications. Chem. Eng. J. 2023, 451, 138926. [Google Scholar] [CrossRef]
- Zhou, J.; Hua, Y.; Long, B.; Huang, S.; Chen, X. High efficiency and stability of perovskite solar cells using MD-697 doped poly (9-vinyl carbazole) modified interface of PCBM/perovskite layers. J. Mater. Sci. Mater. Electron. 2023, 34, 1185. [Google Scholar] [CrossRef]
- Jayan, K.D.; Sebastian, V. Comprehensive device modelling and performance analysis of MASnI3 based perovskite solar cells with diverse ETM, HTM and back metal contacts. Sol. Energy 2021, 217, 40–48. [Google Scholar] [CrossRef]
- Xia, Y.; Dai, S. Review on applications of PEDOTs and PEDOT: PSS in perovskite solar cells. J. Mater. Sci. Mater. Electron. 2021, 32, 12746–12757. [Google Scholar] [CrossRef]
- Lee, C.-P.; Lin, C.-A.; Wei, T.-C.; Tsai, M.-L.; Meng, Y.; Li, C.-T.; Ho, K.-C.; Wu, C.-I.; Lau, S.-P.; He, J.-H. Economical low-light photovoltaics by using the Pt-free dye-sensitized solar cell with graphene dot/PEDOT:PSS counter electrodes. Nano Energy 2015, 18, 109–117. [Google Scholar] [CrossRef]
- Park, S.; Kim, H.; Vosgueritchian, M.; Cheon, S.; Kim, H.; Koo, J.H.; Kim, T.R.; Lee, S.; Schwartz, G.; Chang, H. Stretchable energy-harvesting tactile electronic skin capable of differentiating multiple mechanical stimuli modes. Adv. Mater. 2014, 26, 7324–7332. [Google Scholar] [CrossRef] [PubMed]
- Lee, S.; Youn, B.D. A new piezoelectric energy harvesting design concept: Multimodal energy harvesting skin. IEEE Trans. Ultrason. Ferroelectr. Freq. Control. 2011, 58, 629–645. [Google Scholar] [CrossRef] [PubMed]
- Ganoub, M.; Abdellatif, S.O.; Kirah, K.; Ghali, H.A. Investigating the influence of the counter Si-cell on the optoelectronic performance of high-efficiency mono-lithically perovskites/silicon tandem cells under various optical sources. Optoelectron. Lett. 2023, 19, 215–221. [Google Scholar] [CrossRef]
- Eid, A.A.; Ismail, Z.S.; Abdellatif, S.O. Optimizing SCAPS model for perovskite solar cell equivalent circuit with utilizing Matlab-based parasitic resistance estimator algorithm. In Proceedings of the 2020 2nd Novel Intelligent and Leading Emerging Sciences Conference (NILES), Giza, Egypt, 24–26 October 2020; pp. 503–507. [Google Scholar]
- Mahran, A.M.; Abdellatif, S.O. Transparency against efficiency in uni/bifacial mesostructured-based solar cells for self-powered sensing applications. Analog. Integr. Circuits Signal Process. 2023, 114, 217–227. [Google Scholar] [CrossRef]
- Maher, S.M.; Ali, Z.M.; Mahmoud, H.H.; Abdellatif, S.O.; Abdellatif, M.M. Performance of RF underwater communications operating at 433 MHz and 2.4 GHz. In Proceedings of the 2019 International Conference on Innovative Trends in Computer Engineering (ITCE), Aswan, Egypt, 2–4 February 2019; pp. 334–339. [Google Scholar]
- Abdellatif, M.M.; Maher, S.M.; Ghazal, M. Implementation of a low cost, solar charged RF modem for underwater wireless sensor networks. Int. J. Smart Sens. Intell. Syst. 2020, 13, 1–11. [Google Scholar] [CrossRef]






| Optical Condition | Short-Circuit Current Density () | Open-Circuit Voltage () | Fill Factor | Power Conversion Efficiency () |
|---|---|---|---|---|
| AM1.5G | 23.13 mA/cm2 | 0.756 V | 71.14% | 7.87% |
| Diffused light | 13.25 mA/cm2 | 0.741 V | 69.72% | 5.17% |
| 0.2 Sun | 4.78 mA/cm2 | 0.737 V | 70.55% | 7.68% |
| System Parameter | Double-Stage Circuit | Multi-Stage Circuit |
|---|---|---|
| Sensor sensitivity (1 Pa to 10 Pa) | 1.7 × 10−3 (kPa)−1 | |
| Sensor sensitivity (10 Pa to 100 Pa) | 0.068 (kPa)−1 | |
| Sensor sensitivity (100 Pa to 1 kPa) | 0.095 (kPa)−1 | |
| Sensor sensitivity (1 kPa to 100 kPa) | 1.4 × 10−3 (kPa)−1 | |
| 0.07–15.4% | ||
| 6.15 pF to 98.02 pF | ||
| Output Voltage | 50 mV to 4.6 V | |
| The circuits transfer sensitivity | 0.023 mV/pF ± 9.4% | 0.023 mV/pF ± 3.8% |
| The layout area | 0.785 × 0.757 mm2 | 1.786 × 1.232 mm2 |
| Power consumed | 72.7 mW | 50.5 mW |
| PSC required area | 9.76 mm2 | 6.487 mm2 |
Disclaimer/Publisher’s Note: The statements, opinions and data contained in all publications are solely those of the individual author(s) and contributor(s) and not of MDPI and/or the editor(s). MDPI and/or the editor(s) disclaim responsibility for any injury to people or property resulting from any ideas, methods, instructions or products referred to in the content. |
© 2023 by the authors. Licensee MDPI, Basel, Switzerland. This article is an open access article distributed under the terms and conditions of the Creative Commons Attribution (CC BY) license (https://creativecommons.org/licenses/by/4.0/).
Share and Cite
Abdellatif, S.O.; Moustafa, A.; Khalid, A.; Ghannam, R. Integration of Capacitive Pressure Sensor-on-Chip with Lead-Free Perovskite Solar Cells for Continuous Health Monitoring. Micromachines 2023, 14, 1676. https://doi.org/10.3390/mi14091676
Abdellatif SO, Moustafa A, Khalid A, Ghannam R. Integration of Capacitive Pressure Sensor-on-Chip with Lead-Free Perovskite Solar Cells for Continuous Health Monitoring. Micromachines. 2023; 14(9):1676. https://doi.org/10.3390/mi14091676
Chicago/Turabian StyleAbdellatif, Sameh O., Afaf Moustafa, Ahmed Khalid, and Rami Ghannam. 2023. "Integration of Capacitive Pressure Sensor-on-Chip with Lead-Free Perovskite Solar Cells for Continuous Health Monitoring" Micromachines 14, no. 9: 1676. https://doi.org/10.3390/mi14091676
APA StyleAbdellatif, S. O., Moustafa, A., Khalid, A., & Ghannam, R. (2023). Integration of Capacitive Pressure Sensor-on-Chip with Lead-Free Perovskite Solar Cells for Continuous Health Monitoring. Micromachines, 14(9), 1676. https://doi.org/10.3390/mi14091676

