Development and Psychometric Evaluation of the Transtheoretical Model-Based Sustainable Nutrition Behavior Scale (TTM-SNBS) for Adolescents
Abstract
1. Introduction
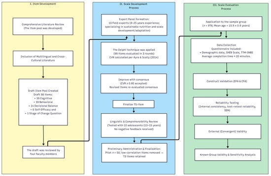
2. Materials and Methods
2.1. Study Design
2.2. Ethical Considerations
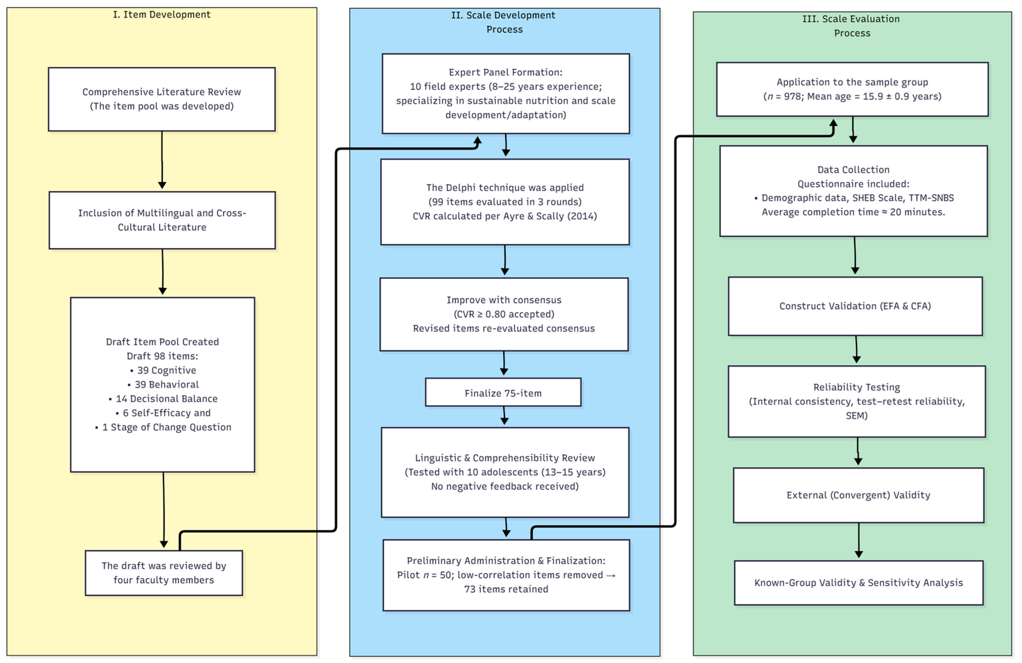
2.3. Item Development
2.4. Scale Development Process
2.4.1. Content Validity
2.4.2. Preliminary Administration of the TTM-SNBS
2.5. Scale Evaluation
2.5.1. Participants
2.5.2. Data Collection
2.5.3. Statistical Analysis
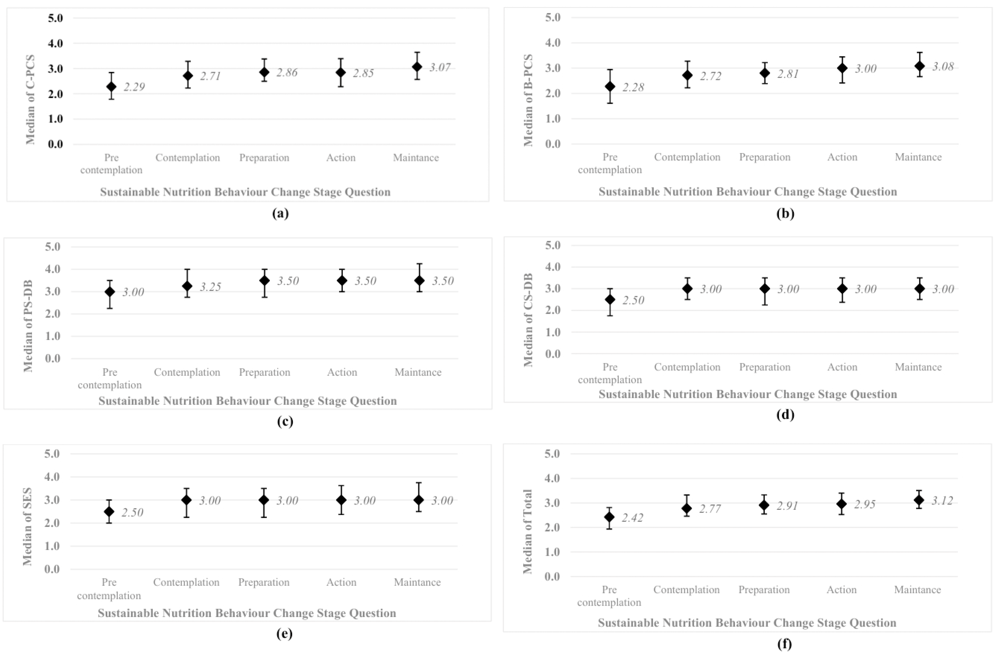
3. Results
3.1. Item Pool and Content Validity
3.2. Preliminary Study Results
3.3. Study Sample Characteristics
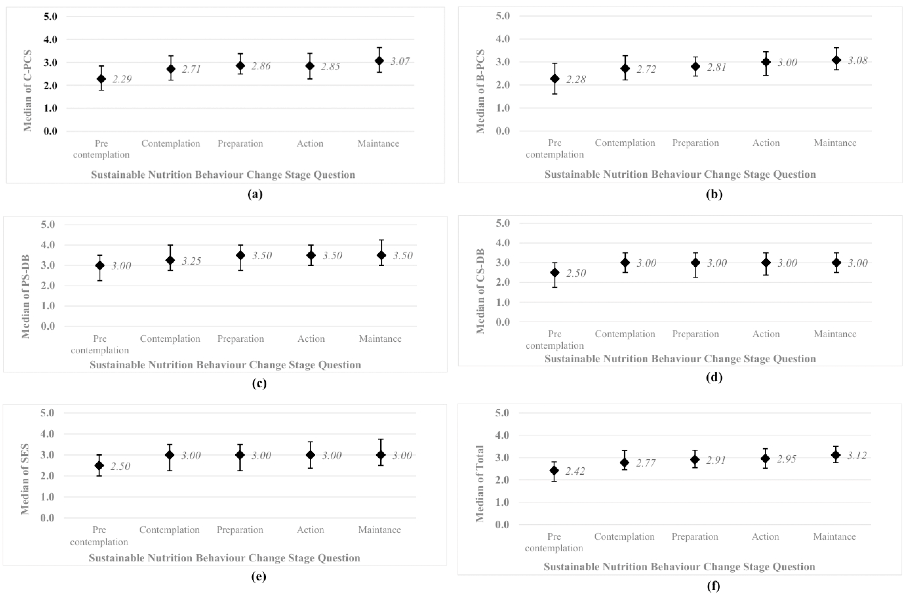
3.4. Internal Construct Validity
4. Discussion
4.1. Content Validation
4.2. Structural Validity
4.3. Internal Consistency
4.4. External Validity, Known Groups, and Ceiling/Floor Effects
4.5. Contributions, Limitations, and Future Studies
5. Conclusions
Author Contributions
Funding
Institutional Review Board Statement
Informed Consent Statement
Data Availability Statement
Acknowledgments
Conflicts of Interest
Abbreviations
| SDGs | Sustainable Development Goals |
| WHO | World Health Organization |
| FAO | Food and Agriculture Organization |
| TTM | Transtheoretical Model |
| TTM-SNBS | Transtheoretical Model-based Sustainable Nutrition Behavior Scale |
| CVR | Content Validity Ratio |
| REDCap | Research Electronic Data Capture |
| COSMIN | COnsensus-based Standards for the selection of health Measurement INstruments |
| SHEBS | Sustainable and Healthy Eating Behaviors Scale |
| EFA | Exploratory Factor Analysis |
| CFA | Confirmatory Factor Analysis |
| CFI | Comparative Fit Index |
| SEM | Structural Equation Modeling |
| ICC | Intraclass Correlation Coefficient |
| SCQ | Stages of Change Questionnaire |
| C-PCS | Cognitive Processes of Change Scale |
| ERSE | Environmental Reevaluation and Self-evaluation |
| DR | Dramatic Relief |
| CR | Consciousness Raising |
| B-PCS | Behavioral Processes of Change Scale |
| SL | Self Liberation |
| SC | Stimulus Control |
| CM | Contingency Management |
| CC | Counter Conditioning |
| HR | Helping Relationship |
| PS-DB | Pros Subscale of Decisional Balance |
| CS-DB | Cons Subscale of Decisional Balance |
| SES | Self-Efficacy Scale |
| Chi_square/df | Chi-square divided by degrees of freedom |
| RMSEA | Root Mean Square Error of Approximation |
| SRMR | Standardized Root Mean Square Residual |
| TLI | Tucker–Lewis Index |
| GFI | Goodness-of-Fit Index |
Appendix A
Data Collection Form
| General Information Section | ||||
| Description | Number of Items/Questions | Scale Type | Subdimensions/Notes | |
| General Information | Collects demographic and anthropometric data. | 10 questions | Nominal/ Continuous | Gender, age, date of birth, height, weight, household, parental info |
| Scales Section | ||||
| SHEBS (Köksal et al., 2023) [12] | Sustainable and Healthy Eating Behaviors Scale | 34 items (in 8 factors) | 7-point Likert | 8 factors: Healthy nutrition, Quality marks, Meat reduction, Local food, Low fat, Avoiding waste, Animal health, Seasonal food |
| TTM-SNBS | Transtheoretical Model-Based Sustainable Nutrition Behavior Scale | 1 question & 75 items (After three Delphi sessions) | Categorical & 5-point Likert | Structured according to TTM dimensions: stage of change question, change process (cognitive & behavioral), decision balance (pros & cons), and self-efficacy. |
| Subdimensions of the TTM-SNBS | ||||
| SCQ | Stages of Change Questionnaire | 1 question | Categorical (5 stages) | Stages: Precontemplation, Contemplation, Preparation, Action, Maintenance |
| C-PCS | Cognitive Processes of Change Scale | 31 items | 5-point Likert | Higher scores indicate greater awareness. |
| B-PCS | Behavioral Processes of Change Scale | 27 items | 5-point Likert | Higher scores indicate stronger behavioral engagement. |
| PS-DB | Pros Subscale of Decisional Balance | 4 items | 5-point Likert | Higher scores reflect higher perceived benefits |
| CS-DB | Cons Subscale of Decisional Balance | 7 items | 5-point Likert | Higher scores reflect higher perceived barriers |
| SES | Self-Efficacy Scale | 6 items | 5-point Likert | Higher scores indicate stronger self-efficacy |
References
- Grosso, G.; Mateo, A.; Rangelov, N.; Buzeti, T.; Birt, C. Nutrition in the Context of the Sustainable Development Goals. Eur. J. Public Health 2020, 30, i19–i23. [Google Scholar] [CrossRef] [PubMed]
- FAO and WHO. Sustainable Healthy Diets Guiding Principles; WHO: Geneva, Switzerland, 2019. [Google Scholar]
- WHO. Global Accelerated Action for the Health of Adolescents (AA-HA!): Guidance to Support Country Implementation, 2nd ed.; World Health Organization: Geneva, Switzerland, 2023. [Google Scholar]
- Lanham, A.R.; van der Pols, J.C. Toward Sustainable Diets—Interventions and Perceptions Among Adolescents: A Scoping Review. Nutr. Rev. 2025, 83, e694–e710. [Google Scholar] [CrossRef] [PubMed]
- Macit-Çelebi, M.S.; Bozkurt, O.; Kocaadam-Bozkurt, B.; Köksal, E. Evaluation of Sustainable and Healthy Eating Behaviors and Adherence to the Planetary Health Diet Index in Turkish Adults: A Cross-Sectional Study. Front. Nutr. 2023, 10, 1180880. [Google Scholar] [CrossRef] [PubMed]
- Aksoy Canyolu, B.; Martini, D.; Şen, N. Determining Sustainable Food Choice Motives: Validity and Reliability of the Sustainable Food Choice Questionnaire (SUS-FCQ) in Turkish Adults. Sustainability 2024, 16, 3519. [Google Scholar] [CrossRef]
- Garipoglu, G.; Meral Koc, B.; Ozlu, T. Behaviors Scale towards Sustainable Nutrition: Development and Validity-Reliability Analysis. Nutr. Food Sci. 2023, 53, 1332–1343. [Google Scholar] [CrossRef]
- Duradoni, M.; Valdrighi, G.; Donati, A.; Fiorenza, M.; Puddu, L.; Guazzini, A. Development and Validation of the Readiness to Change Scale (RtC) for Sustainability. Sustainability 2024, 16, 4519. [Google Scholar] [CrossRef]
- Yüksel, A.; Parmaksız, A.; Yılmaz Önal, H.; Kalkan, I.; Ercan, A. Turkish Adaptation of Sustainable and Healthy Eating Behavior Scale: A Validity and Reliability Study on Young Adults. Turk. Klin. J. Health Sci. 2024, 9, 237–246. [Google Scholar] [CrossRef]
- Żakowska-Biemans, S.; Pieniak, Z.; Kostyra, E.; Gutkowska, K. Searching for a Measure Integrating Sustainable and Healthy Eating Behaviors. Nutrients 2019, 11, 95. [Google Scholar] [CrossRef]
- Hilary, S.; Safi, S.; Sabir, R.; Numan, A.B.; Zidan, S.; Platat, C. Development and Validation of a Tool to Assess Knowledge, Attitudes, and Practices toward Diet Sustainability. Front. Sustain. Food Syst. 2024, 8, 1432057. [Google Scholar] [CrossRef]
- Köksal, E.; Bilici, S.; Çıtar Dazıroğlu, M.E.; Erdoğan Gövez, N. Validity and Reliability of the Turkish Version of the Sustainable and Healthy Eating Behaviors Scale. Br. J. Nutr. 2023, 129, 1398–1404. [Google Scholar] [CrossRef]
- Pieniak, Z.; Zakowska-Biemans, S.; Kostyra, E.; Raats, M. Sustainable Healthy Eating Behaviour of Young Adults: Towards a Novel Methodological Approach. BMC Public Health 2016, 16, 577. [Google Scholar] [CrossRef] [PubMed]
- Prochaska, J.O.; Velicer, W.F.; Rossi, J.S.; Goldstein, M.G.; Marcus, B.H.; Rakowski, W.; Fiore, C.; Harlow, L.L.; Redding, C.A.; Rosenbloom, D.; et al. Stages of Change and Decisional Balance for 12 Problem Behaviors. Health Psychol. 1994, 13, 39–46. [Google Scholar] [CrossRef] [PubMed]
- Prochaska, J.O.; Velicer, W.F. The Transtheoretical Model of Health Behavior Change. Am. J. Health Promot. 1997, 12, 38–48. [Google Scholar] [CrossRef]
- Spencer, L.; Wharton, C.; Moyle, S.; Adams, T. The Transtheoretical Model as Applied to Dietary Behaviour and Outcomes. Nutr. Res. Rev. 2007, 20, 46–73. [Google Scholar] [CrossRef]
- Erol, S.; Erdoğan, S. Application of Transtheoretic Model for Improving and Changing Health Behaviours. Atatürk Univ. Sch. Nurs. J. 2007, 10, 86–94. [Google Scholar]
- Boateng, G.O.; Neilands, T.B.; Frongillo, E.A.; Melgar-Quiñonez, H.R.; Young, S.L. Best Practices for Developing and Validating Scales for Health, Social, and Behavioral Research: A Primer. Front. Public Health 2018, 6, 149. [Google Scholar] [CrossRef]
- Gagnier, J.J.; de Arruda, G.T.; Terwee, C.B.; Mokkink, L.B.; Elsman, E.B.M.; Firth, A.D.; Mehdipour, A.; Coon, C.D.; Bjorner, J.B.; Peipert, J.D.; et al. COSMIN Reporting Guideline for Studies on Measurement Properties of Patient-reported Outcome Measures: Version 2.0. Qual. Life Res. 2025, 34, 1901–1911. [Google Scholar] [CrossRef]
- Hu, L.; Bentler, P.M. Cutoff Criteria for Fit Indexes in Covariance Structure Analysis: Conventional Criteria versus New Alternatives. Struct. Equ. Model. 1999, 6, 1–55. [Google Scholar] [CrossRef]
- Champion, K.E.; Parmenter, B.; McGowan, C.; Spring, B.; Wafford, Q.E.; Gardner, L.A.; Thornton, L.; McBride, N.; Barrett, E.L.; Teesson, M.; et al. Effectiveness of School-Based EHealth Interventions to Prevent Multiple Lifestyle Risk Behaviours among Adolescents: A Systematic Review and Meta-Analysis. Lancet Digit. Health 2019, 1, e206–e221. [Google Scholar] [CrossRef]
- Di Noia, J.; Schinke, S.P.; Prochaska, J.O.; Contento, I.R. Application of the Transtheoretical Model to Fruit and Vegetable Consumption among Economically Disadvantaged African-American Adolescents: Preliminary Findings. Am. J. Health Promot. 2006, 20, 342–348. [Google Scholar] [CrossRef] [PubMed]
- Erol, S.; Ergün, A.; Kadıoğlu, H. Reliability and Validity of the Turkish Version of the Process of Change Scale for Fruit and Vegetable Consumption in Adolescents. J. Health Sci. Prof. 2016, 3, 106–114. [Google Scholar] [CrossRef]
- Gur, K.; Erol, S.; Kadioglu, H.; Ergun, A.; Boluktas, R. The Impact on Adolescents of a Transtheoretical Model-Based Programme on Fruit and Vegetable Consumption. Public Health Nutr. 2019, 22, 2500–2508. [Google Scholar] [CrossRef]
- Han, H.; Gabriel, K.P.; Kohl, H.W. Application of the Transtheoretical Model to Sedentary Behaviors and Its Association with Physical Activity Status. PLoS ONE 2017, 12, e0176330. [Google Scholar] [CrossRef]
- Kadioglu, H.; Erol, S.; Ergun, A. Reliability and Validity of the Turkish Version of the Situational Self-Efficacy Scale for Fruit and Vegetable Consumption in Adolescents. Am. J. Health Promot. 2015, 29, 273–275. [Google Scholar] [CrossRef] [PubMed]
- Nakabayashi, J.; Melo, G.R.; Toral, N. Transtheoretical Model-Based Nutritional Interventions in Adolescents: A Systematic Review. BMC Public Health 2020, 20, 1543. [Google Scholar] [CrossRef] [PubMed]
- Zebrowski, P.M.; Rodgers, N.H.; Gerlach, H.; Paiva, A.L.; Robbins, M.L. Applying the Transtheoretical Model to Stuttering Management among Adolescents: Part I. Scale Development. Am. J. Speech Lang. Pathol. 2021, 30, 2492–2509. [Google Scholar] [CrossRef]
- Aksoydan, E. Why Sustainability? About Sustainable Living. In Sustainable Living Guide; Aksoydan, E., Yaman, Ö., Eds.; Yeni İnsan Yayınları: İstanbul, Turkey, 2021; pp. 11–31. [Google Scholar]
- Bastian, G.E.; Buro, D.; Palmer-Keenan, D.M. Recommendations for Integrating Evidence-Based, Sustainable Diet Information into Nutrition Education. Nutrients 2021, 13, 4170. [Google Scholar] [CrossRef]
- Malan, H.; Challamel, G.A.; Silverstein, D.; Hoffs, C.; Spang, E.; Pace, S.A.; Malagueño, B.L.R.; Gardner, C.D.; Wang, M.C.; Slusser, W.; et al. Impact of a Scalable, Multi-Campus “Foodprint” Seminar on College Students’ Dietary Intake and Dietary Carbon Footprint. Nutrients 2020, 12, 2890. [Google Scholar] [CrossRef]
- Nelson, M.E.; Hamm, M.W.; Hu, F.B.; Abrams, S.A.; Griffin, T.S. Alignment of Healthy Dietary Patterns and Environmental Sustainability: A Systematic Review. Adv. Nutr. 2016, 7, 1005–1025. [Google Scholar] [CrossRef]
- Willett, W.; Rockström, J.; Loken, B.; Springmann, M.; Lang, T.; Vermeulen, S.; Garnett, T.; Tilman, D.; DeClerck, F.; Wood, A.; et al. Food in the Anthropocene: The EAT–Lancet Commission on Healthy Diets from Sustainable Food Systems. Lancet 2019, 393, 447–492. [Google Scholar] [CrossRef]
- World Wildlife Fund Livewell: Choosing Sustainable Diets. Available online: https://www.wwf.org.uk/better-basket (accessed on 7 October 2025).
- Menekli, T.; Fadıloğlu, Ç. Reliability and Validity of Nutritional Changes Processes Scale. Fac. Health Sci. Nurs. J. 2012, 19, 1–21. [Google Scholar]
- Cangöl, S. An Analysis of the Determinants of Obesity in Early Adolescence Based on the Behavior Change Phases of the Transtheoretical Model. Ph.D. Dissertation, Institute of Health Sciences, Istanbul University, İstanbul, Turkey, 2016. [Google Scholar]
- Erdem, Ö.; Erol, S. Safe Bicycle Riding Scales Based on the Transtheoretical Model for Adolescents: Development and Validation. J. Transp. Health 2021, 20, 101006. [Google Scholar] [CrossRef]
- Gümüş Şekerci, Y. The Impact of Training Applied with The Stages of Change Model on Exercise of Adult Diabetic Women. Ph.D. Dissertation, Institute of Health Sciences, Gazi University, Ankara, Turkey, 2016. [Google Scholar]
- Mansuroğlu, S. The Effect of Psychoeducation Based on the Transtheoretical Model on Healthy Lifestyle Behaviours in Individuals Diagnosed with Schizophrenia. Ph.D. Dissertation, Istanbul University Cerrahpaşa Institute of Postgraduate Education, İstanbul, Turkey, 2021. [Google Scholar]
- Baysal, H.Y.; Hacialioglu, N. The Effect of Transtheoretical Model-Based Education and Follow-up on Providing Overweight Women with Exercise Behavior. Int. J. Caring Sci. 2017, 10, 897–906. [Google Scholar]
- Ayre, C.; Scally, A.J. Critical Values for Lawshe’s Content Validity Ratio. Meas. Eval. Couns. Dev. 2014, 47, 79–86. [Google Scholar] [CrossRef]
- Harris, P.A.; Taylor, R.; Thielke, R.; Payne, J.; Gonzalez, N.; Conde, J.G. Research Electronic Data Capture (REDCap)—A Metadata-Driven Methodology and Workflow Process for Providing Translational Research Informatics Support. J. Biomed. Inform. 2009, 42, 377–381. [Google Scholar] [CrossRef]
- Harris, P.A.; Taylor, R.; Minor, B.L.; Elliott, V.; Fernandez, M.; O’Neal, L.; McLeod, L.; Delacqua, G.; Delacqua, F.; Kirby, J.; et al. The REDCap Consortium: Building an International Community of Software Platform Partners. J. Biomed. Inform. 2019, 95, 103208. [Google Scholar] [CrossRef]
- Hertzog, M.A. Considerations in Determining Sample Size for Pilot Studies. Res. Nurs. Health 2008, 31, 180–191. [Google Scholar] [CrossRef]
- Tabachnick, B.G.; Fidell, L.S. Using Multivariate Statistics; Allyn and Bacon: Boston, MA, USA, 2001; p. 588. [Google Scholar]
- Bujang, M.A.; Baharum, N. A Simplified Guide to the Determination of Sample Size Requirements for Estimating the Value of Intraclass Correlation Coefficient: A Review. Arch. Orofac. Sci. 2017, 12, 1–11. [Google Scholar]
- Bujang, M.A.; Baharum, N. Sample Size Guideline for Correlation Analysis. World J. Soc. Sci. Res. 2016, 3, 37–46. [Google Scholar] [CrossRef]
- Hair, J.F.; Black, W.C.; Babin, B.J.; Anderson, R.E. Multivariate Data Analysis, 8th ed.; Annabel Ainscow: Southampton, UK, 2018. [Google Scholar]
- Schreiber, J.B. Issues and Recommendations for Exploratory Factor Analysis and Principal Component Analysis. Res. Soc. Adm. Pharm. 2021, 17, 1004–1011. [Google Scholar] [CrossRef]
- George, D.; Mallery, P. SPSS for Windows Step by Step: A Simple Guide and Reference, 11.0 Update, 4th ed.; Allyn & Bacon: Boston, MA, USA, 2003. [Google Scholar]
- Koo, T.K.; Li, M.Y. A Guideline of Selecting and Reporting Intraclass Correlation Coefficients for Reliability Research. J. Chiropr. Med. 2016, 15, 155–163. [Google Scholar] [CrossRef] [PubMed]
- Mukaka, M.M. Statistics Corner: A Guide to Appropriate Use of Correlation Coefficient in Medical Research. Malawi Med. J. 2012, 24, 69–71. [Google Scholar]
- Terwee, C.B.; Bot, S.D.M.; de Boer, M.R.; van der Windt, D.A.W.M.; Knol, D.L.; Dekker, J.; Bouter, L.M.; de Vet, H.C.W. Quality Criteria Were Proposed for Measurement Properties of Health Status Questionnaires. J. Clin. Epidemiol. 2007, 60, 34–42. [Google Scholar] [CrossRef] [PubMed]
- R Foundation for Statistical Computing. R Core Team_R: A Language and Environment for Statistical Computing_. Available online: https://www.R-project.org/ (accessed on 20 June 2025).
- Revelle, W. Psych: Procedures for Psychological, Psychometric, and Personality Research. CRAN: Contributed Packages. 2024. Available online: https://www.scholars.northwestern.edu/en/publications/psych-procedures-for-personality-and-psychological-research/ (accessed on 7 October 2025).
- Rosseel, Y. Lavaan: An R Package for Structural Equation Modeling. J. Stat. Softw. 2012, 48, 1–36. [Google Scholar] [CrossRef]
- Epskamp, S. SemPlot: Path Diagrams and Visual Analysis of Various SEM Packages’ Output. CRAN: Contributed Packages. 2022. Available online: https://sachaepskamp.r-universe.dev/semPlot (accessed on 7 October 2025).
- Gül, U.; EFE, E.; Bektaş, M. Development and Psychometric Evaluation of the Father-Preterm Infant Bonding Scale. J. Pediatr. Nurs. 2025, 84, 57–65. [Google Scholar] [CrossRef] [PubMed]
- Yoshida, T.; Otaka, Y.; Kitamura, S.; Ushizawa, K.; Kumagai, M.; Kurihara, Y.; Yaeda, J.; Osu, R. Development and Validation of New Evaluation Scale for Measuring Stroke Patients’ Motivation for Rehabilitation in Rehabilitation Wards. PLoS ONE 2022, 17, e0265214. [Google Scholar] [CrossRef]
- Polit, D.F.; Beck, C.T.; Owen, S.V. Is the CVI an Acceptable Indicator of Content Validity? Appraisal and Recommendations. Res. Nurs. Health 2007, 30, 459–467. [Google Scholar] [CrossRef]
- Tavakol, M.; Dennick, R. Making Sense of Cronbach’s Alpha. Int. J. Med. Educ. 2011, 2, 53–55. [Google Scholar] [CrossRef]





| Subscale of the TTM-SNBS | Number of Items with Expert Consensus | Content Validity Index (CVI) |
|---|---|---|
| Stages of Change Questionnaire (SCQ) | 1 | 1.00 |
| Cognitive Processes of Change Scale (C-PCS) | 31 | 0.78–1.00 |
| Behavioral Processes of Change Scale (B-PCS) | 26 | 0.78–1.00 |
| Pros Subscale of Decisional Balance (PS-DB) | 4 | 0.78–1.00 |
| Cons Subscale of Decisional Balance (CS-DB) | 7 | 0.78–1.00 |
| Self-Efficacy Scale (SES) | 6 | 0.78–1.00 |
| Total | 75 items |
| Subscale of the TTM-SNBS | Number of Items | Cronbach’s Alpha | Item–Total Correlation (p-Value) |
|---|---|---|---|
| SCQ | 1 | - | - |
| C-PCS | 31 | 0.91 | 0.003 |
| 30 * | 0.92 | 0.222 | |
| B-PCS | 26 | 0.94 | 0.124 |
| PS-DB | 4 | 0.72 | 0.119 |
| CS-DB | 7 | 0.72 | 0.328 |
| 6 & | 0.79 | 0.155 | |
| SES | 6 | 0.70 | 0.456 |
| Variable | n (%) or Median (Q1–Q3) | Variable | n (%) or Median (Q1–Q3) |
|---|---|---|---|
| Sex | n = 960 | Living arrangement | n = 953 |
| Male | 516 (53.8) | With family | 920 (96.5) |
| Female | 444 (46.2) | Person in family (Median(Q1–Q3)) | 4 (4–5) |
| With a family member | 28 (3.0) | ||
| Age (years) | n = 952 | In a dormitory | 5 (0.5) |
| Mean ± SD Median (Q1–Q3) | 15.9 ± 0.9 15.9 (15.2–16.6) | Median no. of employed individuals in a household | 2 (1–2) |
| BMI (kg/m2) | (n = 942) | Currently employed parent(s) | |
| Mean ± SD Median (Q1–Q3) | 21.1 ± 3.6 20.5 (18.7–22.8) | Mother Father | 418 (42.7) 840 (85.9) |
| Grade level | n = 965 | ||
| 9th grade | 344 (35.6) | ||
| 10th grade | 338 (35.0) | ||
| 11th grade | 283 (29.4) | ||
| Education | |||
| Mother’s education | (n = 954) | Father’s education | (n = 949) |
| Primary school | 102 (10.7) | Primary school | 73 (7.7) |
| Middle school | 129 (13.5) | Middle school | 114 (12.0) |
| High school | 420 (44.0) | High school | 379 (40.0) |
| University | 255 (26.8) | University | 319 (33.6) |
| Postgraduate | 48 (5.0) | Postgraduate | 64 (6.7) |
| Scale | N. of Baseline Items | N. of Remaining Items | Cronbach Alpha | KMO | Cumulative Variance | χ2/df | RMSEA 95% CI Lower-Upper | SRMR | CFI |
|---|---|---|---|---|---|---|---|---|---|
| C-PCS | 30 | 14 | 0.89 | 0.91 | 52.4 | 2.8 | 0.045 (0.038–0.053) | 0.043 | 0.992 |
| B-PCS | 26 | 18 | 0.93 | 0.93 | 60.2 | 4.2 | 0.060 (0.055–0.065) | 0.049 | 0.991 |
| PS-DB | 4 | 4 | 0.75 | 0.75 | 43.8 | 3.2 | 0.048 (0.009–0.092) | 0.023 | 0.997 |
| CS-DB | 6 | 4 | 0.72 | 0.69 | 42.4 | 3.7 | 0.054 (0.016–0.097) | 0.026 | 0.997 |
| SES | 6 | 4 | 0.67 | 0.66 | 37.8 | 3.1 | 0.047 (0.007–0.091) | 0.026 | 0.996 |
| TTM-SNBS | n | First Evaluation Median (Q1–Q3) | Second Evaluation Median (Q1–Q3) | ICC (95% CI Lower-Upper) | Standard Error of Measurements |
|---|---|---|---|---|---|
| C-PCS | 58 | 2.68 (2.27–3.22) | 2.82 (2.50–3.30) | 0.780 (0.640–0.867) | 0.34 |
| B-PCS | 52 | 2.67 (2.28–3.17) | 2.97 (2.46–3.39) | 0.783 (0.631–0.874) | 0.32 |
| PS-DB | 55 | 3.25 (2.75–3.75) | 3.00 (2.75–3.75) | 0.699 (0.536–0.812) | 0.46 |
| CS-DB | 48 | 3.00 (2.00–3.44) | 2.75 (2.50–3.25) | 0.584 (0.360–0.744) | 0.50 |
| SES | 57 | 2.50 (2.25–3.25) | 3.00 (2.50–3.25) | 0.707 (0.550–0.816) | 0.43 |
| Total | 60 | 2.76 (2.39–3.06) | 2.92 (2.51–3.29) | 0.813 (0.678–0.891) | 0.26 |
| SHEBS | C-PCS | B-PCS | PS-DB | CS-DB | SES | Total |
|---|---|---|---|---|---|---|
| Quality Labels (Local and Organic) | 0.479 | 0.579 | 0.436 | 0.338 | 0.424 | 0.588 |
| Seasonal Foods and Avoiding Food Waste | 0.408 | 0.488 | 0.424 | 0.303 | 0.424 | 0.513 |
| Animal Health | 0.455 | 0.485 | 0.358 | 0.283 | 0.330 | 0.507 |
| Reducing Meat Consumption | 0.436 | 0.432 | 0.322 | 0.298 | 0.400 | 0.481 |
| Healthy and Balanced Nutrition | 0.449 | 0.527 | 0.377 | 0.292 | 0.378 | 0.536 |
| Local Food | 0.408 | 0.449 | 0.262 | 0.285 | 0.268 | 0.455 |
| Low Fat | 0.396 | 0.456 | 0.390 | 0.267 | 0.367 | 0.479 |
| Quality Labels (Local and Organic) | 0.479 | 0.579 | 0.436 | 0.338 | 0.424 | 0.588 |
| TTM-SNBS | Floor Effect (%) | Ceiling Effect (%) |
|---|---|---|
| C-PCS | 0.72 | 0.41 |
| B-PCS | 2.07 | 0.72 |
| PS-DB | 2.07 | 3.83 |
| CS-DB | 5.59 | 2.48 |
| SES | 3.93 | 2.90 |
| Total | 0.62 | 0.21 |
Disclaimer/Publisher’s Note: The statements, opinions and data contained in all publications are solely those of the individual author(s) and contributor(s) and not of MDPI and/or the editor(s). MDPI and/or the editor(s) disclaim responsibility for any injury to people or property resulting from any ideas, methods, instructions or products referred to in the content. |
© 2025 by the authors. Licensee MDPI, Basel, Switzerland. This article is an open access article distributed under the terms and conditions of the Creative Commons Attribution (CC BY) license (https://creativecommons.org/licenses/by/4.0/).
Share and Cite
Muslu, O.; Demir, P.; Caferoglu Akin, Z.; Basdas, O. Development and Psychometric Evaluation of the Transtheoretical Model-Based Sustainable Nutrition Behavior Scale (TTM-SNBS) for Adolescents. Nutrients 2025, 17, 3516. https://doi.org/10.3390/nu17223516
Muslu O, Demir P, Caferoglu Akin Z, Basdas O. Development and Psychometric Evaluation of the Transtheoretical Model-Based Sustainable Nutrition Behavior Scale (TTM-SNBS) for Adolescents. Nutrients. 2025; 17(22):3516. https://doi.org/10.3390/nu17223516
Chicago/Turabian StyleMuslu, Ozlem, Pervin Demir, Zeynep Caferoglu Akin, and Oznur Basdas. 2025. "Development and Psychometric Evaluation of the Transtheoretical Model-Based Sustainable Nutrition Behavior Scale (TTM-SNBS) for Adolescents" Nutrients 17, no. 22: 3516. https://doi.org/10.3390/nu17223516
APA StyleMuslu, O., Demir, P., Caferoglu Akin, Z., & Basdas, O. (2025). Development and Psychometric Evaluation of the Transtheoretical Model-Based Sustainable Nutrition Behavior Scale (TTM-SNBS) for Adolescents. Nutrients, 17(22), 3516. https://doi.org/10.3390/nu17223516

