Abstract
Tropical evergreen forests represent the richest biodiversity in terrestrial ecosystems, and the fine spatial-temporal resolution mapping of these forests is essential for the study and conservation of this vital natural resource. The current methods for mapping tropical evergreen forests frequently exhibit coarse spatial resolution and lengthy production cycles. This can be attributed to the inherent challenges associated with monitoring diverse surface changes and the persistence of cloudy, rainy conditions in the tropics. We propose a novel approach to automatically map annual 10 m tropical evergreen forest covers from 2017 to 2023 with the Sentinel-2 Dynamic World dataset in the biodiversity-rich and conservation-sensitive Central African Republic (CAR). The Copernicus Global Land Cover Layers (CGLC) and Global Forest Change (GFC) products were used first to track stable evergreen forest samples. Then, initial evergreen forest cover maps were generated by determining the threshold of evergreen forest cover for each of the yearly median forest cover probability maps. From 2017 to 2023, the annual modified 10 m tropical evergreen forest cover maps were finally produced from the initial evergreen forest cover maps and NEFI (Non-Evergreen Forest Index) images with the estimated thresholds. The results produced by the proposed method achieved an overall accuracy of >94.10% and a Cohen’s Kappa of >87.63% across all years (F1-Score > 94.05%), which represents a significant improvement over the performance of previous methods, including the CGLC evergreen forest cover maps and yearly median forest cover probability maps based on Sentinel-2 Dynamic World. Our findings demonstrate that the proposed method provides detailed spatial characteristics of evergreen forests and time-series change in the Central African Republic, with substantial consistency across all years.
1. Introduction
Forests are the most significant component of terrestrial ecosystems in terms of their ability to store carbon, regulate climate change, and maintain ecosystem functions [1,2]. Humans depend on the benefits provided by forest ecosystems, among which the evergreen forests, most of which are in the tropics, hold the richest biodiversity [3,4,5]. To better protect and utilize evergreen forests, it is essential to understand the spatial-temporal dynamics of evergreen forest resources. However, climate change and land-use alterations caused by natural and human interference pose a threat to many of the benefits provided by evergreen forests [6], and threaten the ecosystem function [7]. Therefore, monitoring the dynamic changes of evergreen forests in the tropics is urgently needed.
Remote sensing is an indispensable means of obtaining large-scale, long-time-series geo-feature information on Earth’s surface, which is necessary to obtain accurate monitoring of forest cover change on local and global scales [8,9,10,11]. Meanwhile, remote sensing imagery is commonly used for classifying evergreen forests. Over the past few decades, various satellite sensors with spatial resolutions ranging from kilometers to meters, such as Advanced very-high-resolution radiometer (AVHRR), Moderate Resolution Imaging Spectroradiometer (MODIS), Landsat, Sentinel-2, ALOS Phased Array type L-band Synthetic Aperture Radar (PALSAR), IKONOS, Quickbird, and PlanetScope, have been used to map evergreen forest cover [8,12,13,14,15,16].
Due to inter-annual phenological changes, the spectral and texture characteristics of tree canopy cover may vary greatly in different seasons. Satellite-driven evergreen forest cover mapping is, therefore, facing unique challenges compared to general forest cover classification [17]. Determining evergreen forests often requires fine temporal and spatial resolutions due to the difficulty in distinguishing evergreen forest covers from other land covers [18,19,20]. This is because the phenomenon of different objects with the same satellite imaging spectrum widely existed between evergreen forests and other land covers [21]. In contrast to broader forest cover classification efforts, the delineation of evergreen forests typically concentrates on more confined geographical extents [22,23]. Sheldon et al. [24] harnessed the coarse-resolution images of MODIS and PALSAR to delineate annual evergreen forest cover within the Amazon basin by infusing a priori knowledge of the determination of evergreen forests into the mapping process using decision trees. The fine temporal resolution of MODIS imagery and the maturity and diversity of MODIS products, such as Normalized Difference Vegetation Index (NDVI) and Enhanced Vegetation Index (EVI) products, can be utilized to screen for stable evergreen forests in the cloudy tropics. Fu et al. [25] devised an integrated algorithm for forest cover classification across Northeast Asia, in which a 2-D Feature Space Grid Split using coarse resolution MODIS imagery with NDVI and the Leaf Surface Water Index (LSWI) was employed for latent forest cover detection and tailored decision tree applications per forest type, culminating in a user accuracy of 91.14% for evergreen needle forests. However, great disagreement between products and coarse resolution limits the certainty and application of this research. The conceptual progression towards utilizing time-series satellite images to ascertain stable evergreen forest cover is evident, predominantly employing readily accessible, fine temporal resolution data sources such as MODIS, and indices such as NDVI and EVI for algorithmic applications [26,27]. Nevertheless, the application of their findings is circumscribed by the coarse spatial resolution of 500 m, which will fail to map the spatial details of highly fragmented evergreen forests.
Given the limitation of coarse spatial resolution satellite images, some researchers are focusing on evergreen forest cover mapping based on medium and very fine spatial resolution satellite images. Wu et al. [28] devised an innovative NDVI_CV-LS technique based on the medium spatial resolution Landsat 8 images to categorize sub-pixel evergreen forest coverage, thereby mitigating the impediments posed by cloud cover in precipitous regions. Furthermore, medium spatial resolution SAR images, such as PALSAR, Gaofen-3, and Sentinel-1, have been incorporated as features in the mapping of evergreen forests, employing an array of machine-learning algorithms with phenology information to achieve commendable results [20]. Although the fusion of PALSAR and Landsat data produces better results, the temporal resolution of PALSAR data is not fine enough to fully reflect the evergreen forest phenology information. To monitor small-scale forest covers, including the individual tree crowns in cities, very fine spatial resolution (VFR) satellite sensor images of IKONOS, Quickbird, Worldview and PlanetScope, are currently the most critical data source [15,16,29,30]. However, due to their high cost, narrow view width, and limited temporal resolution, VFR remote sensing images are rarely used to monitor evergreen forest cover mapping in a large region. While optical and SAR satellite sensor images have greatly facilitated forest cover mapping in recent decades, creating accurate evergreen forest cover maps with fine spatial and temporal resolution remains a challenge [31]. Overall, these studies suggest that each satellite image with a different spatial resolution offers a compromise among the coverage, detail, and usability in evergreen forest mapping, highlighting the need for innovative approaches to utilize the benefits while addressing their drawbacks.
The Copernicus Global Land Service (CGLS), provided by the European Space Agency (ESA), is earmarked as a component of the Land service to operate a multi-purpose service component, which provides a series of bio-geophysical products on the status and evolution of land surface at a global scale, providing a more comprehensive list of forest types [32]. ESA CGLS delivers a 100 m global land cover map with high-quality land cover training sites and several ancillary datasets, reaching an accuracy of 80% at Level 1 land cover type [33]. The layer of evergreen forests is available worldwide in the ESA CGLS product, which is important for overcoming limitations in mapping evergreen forest covers at a large scale. Despite the strengths, the ESA CGLS dataset has the disadvantage of coarse spatial resolution [34]. The Sentinel-2 Dynamic World near-real time forest cover probability dataset has been used in mapping the forest cover in China’s Han River Basin, with the best overall accuracy of 98.02% ± 1.20% and accurate spatial details [35]. With the forest cover probability maps provided by Sentinel-2 Dynamic World, it is of great interest to offer excellent data support for monitoring evergreen forests at a large scale in the tropics.
Given the prior information on evergreen forests from CGLS and the fine spatio-temporal resolution forest cover probability map from Sentinel-2 Dynamic World, we set out to propose a method for automatically mapping tropical evergreen forest covers at a fine spatial resolution in the biodiversity-rich and conservation-sensitive Central African Republic. The proposed method is expected to have a superior ability to map tropical evergreen forest cover in complex forest landscapes. The objective of this task is threefold: first, to utilize the near real-time forest cover probability of Sentinel-2 Dynamic World for extracting tropical evergreen forests; second, to classify annual tropical evergreen forests from 2017 to 2023 in the Central African Republic at a national scale with a resolution of 10 m; and third, to advance the development of Sentinel-2 Dynamic World data for high-precision extraction of evergreen forests in the tropics.
2. Materials and Methods
2.1. Study Area
As shown in Figure 1, the study area of Central African Republic (CAR) is located in the center of Africa and spans 623,000 km2 [36]. The southern region of CAR has a tropical rainforest climate, while the north has a savannah climate. The region experiences a dry season and a rainy season, with an average annual rainfall ranging from 1000 to 1600 mm. This amount gradually decreases from south to north. Given the complex and changing climate [37], accurately mapping evergreen forest cover with a fine spatial resolution in the CAR is a critical and difficult task [38,39,40,41,42].
Figure 1.
Study site and dataset. (a) Geolocation of the Central African Republic in Africa, evergreen forest sourced from CGLS-LC100 land cover map in 2019; (b) Zoomed CGLS-LC100 land cover map in 2019, highlighting the classification for evergreen forest only, from this dataset; (c) Monthly dynamics of the forest cover possibilities in the Sentinel-2 Dynamic World dataset, in which A, B and C refer to typical evergreen forest, and D, E and F refer to non-forest or non-evergreen forest samples. These six samples were selected in the free-clouds area of the monthly Sentinel-2 Dynamic World images in 2020.
2.2. Data
The global 100 m land-cover dataset produced by ESA Copernicus Global Land Service (CGLS) Collection 3 is available for each year between 2015 and 2019 [33]. In this study, the ESA CGLS annual land cover maps are utilized to provide initial stable samples of evergreen forests from 2015 to 2019. The Dynamic World dataset is a continuously updating 10 m near real-time land use land cover (LULC) prediction created from Sentinel-2 imagery. Dynamic World has been updated in near-real time since June 2015, in which any available Sentinel-2 L1C image with cloud cover below 35% will be converted into LULC map. Sentinel-2 Dynamic World dataset includes ten bands: nine bands with estimated probabilities for each of the nine LULC class possibilities as well as a class “label” band indicating the class with the largest estimated probability. The product is created by combining spatial and spectral information from labeled image polygons, which are trained on a fully convolutional neural network (FCNN) [22]. It provides a set of fraction layers that depict the percentage of the main land cover type in a pixel, helping evaluate the impact of LULC changes on ecosystems, biodiversity, carbon balance, water resources, and other factors [32]. All the above datasets are freely available on the Google Earth Engine (GEE) cloud platform. Additionally, the Global Forest Change (GFC) [43] dataset is utilized in our research. This dataset is produced from time-series analysis of Landsat images in characterizing global forest extent and change from the year 2000 to 2023. It is noted that annual CGLS datasets only existed from 2015 to 2019, and there will be no data between 2019 and 2023 to select stable evergreen forest sample points. In this case, the GFC dataset was used to provide a continuous record of forest loss from 2017 to 2023, so as to ensure that stable evergreen forest sample points extracted from the CGLS dataset were unchanged from 2017 to 2023.
A total of 780 sample points were randomly selected within the study area to assess the accuracies of the evergreen forest cover maps. Time-series high-resolution images from Google Earth during 2017–2023 were used to identify the classes of each sample point (i.e., evergreen forest and other land cover that remained unchanged year-round). In instances where the distinction between evergreen forest and other land cover (i.e., non-evergreen forest) was particularly challenging, we employed the Continuous Change Detection and Classification (CCDC) web tool [44,45] to provide further confirmation.
2.3. Methods
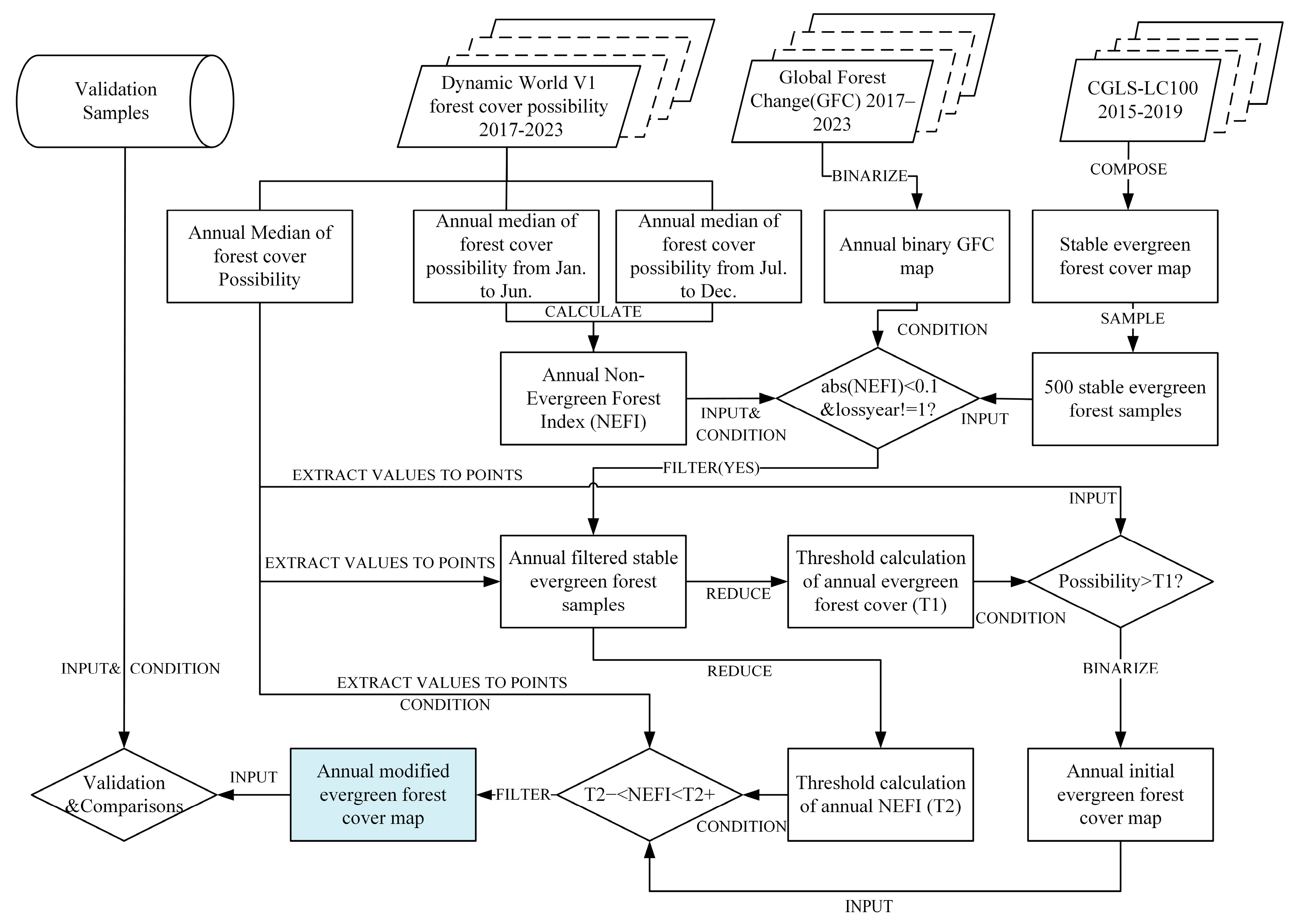
Besides the CGLS-LC100 Collection 3 evergreen forest cover maps during 2015–2019 and Sentinel-2 Dynamic World near real-time forest cover probability maps from 2017 to 2023, the proposed method also needs GFC to further identify samples of stable evergreen forest. Specifically, the stable evergreen forest samples were used to determine the evergreen forest cover segmentation thresholds, T1 and T2, which we will precisely discuss in the following section, for the yearly median forest cover probability map and Non-evergreen Forest Index map extracted from Sentinel-2 Dynamic World data, respectively. T1 is used to segment the initial evergreen forest map and T2 is used to further eliminate non-evergreen forests by involving the phenology information. As shown in Figure 2, the flowchart of the proposed method is composed of the following main sections: (1) tracking stable evergreen forest samples, (2) calculating Non-Evergreen Forest Index (NEFI) images from the first-half and second-half median forest cover probability maps extracted from Sentinel-2 Dynamic World, (3) generating initial evergreen forest cover maps by determining the threshold of evergreen forest cover for each of the yearly median forest cover probability map, (4) producing the annual modified forest cover maps during 2017–2023 from initial evergreen forest cover maps by eliminating non-evergreen forests in NEFI images.
Figure 2.
Flowchart of the proposed method.
2.3.1. Detection of Initial Stable Evergreen Forest Samples
To ensure consistent and stable data on evergreen forests over multiple years, this study confidently utilized the CGLS-LC100 dataset from 2015 to 2019, which includes a classification for evergreen forests. It is important to note that the evergreen forest category within this dataset is derived using a specific composite algorithm, including random forests among others, and utilizes only data from the respective year, leading to annual variations in the classification results. With the annual evergreen forest cover maps extracted from CGLS-LC100, we have carefully selected pixels that remained consistently classified as evergreen forests from 2015 to 2019. The resulting stable evergreen forest pixels are of high quality, with a canopy density exceeding 70%, making it a reliable sample for determining segmentation thresholds used in the following sections. Among the resulting stable evergreen forest pixels, we randomly selected 500 sample points that represent evergreen forests with canopy densities greater than 70% in the Central African Republic. The GFC was employed to refine the sample points. If a sample point was situated within a region exhibiting a change in the GFC, it was deemed unnecessary to utilize that sample point.
2.3.2. Non-Evergreen Forest Index Calculation
A crucial issue in our analysis is filtering non-evergreen forest pixels in the mapping of evergreen forests. For this reason, we proposed the Non-Evergreen Forest Index (NEFI), drawing on the idea of the Normalized Difference Vegetation Index (NDVI) [46,47]. Based on the near real-time forest cover probability maps in the Sentinel-2 Dynamic World data, the median forest cover possibilities derived from January to June and July to December 2020 were used to represent the temporal variation of forest cover in the NEFI, which is formulated as follows:
in which is the median forest cover probability map extracted from Sentinel-2 Dynamic World data from January to June, while is the median forest cover probability map from July to December. The value of NEFI ranges from −1 to 1. The expectation is that NEFI absolute values would be close to 0 in zones of evergreen forest cover, while non-evergreen forests of other land covers would have a large NEFI absolute value near 1. Although the NEFI provides valuable phenological information that facilitates the differentiation between evergreen forests and other land covers, it cannot be directly used to extract evergreen forest covers. For example, stable bare land, which is not classified as evergreen forest, exhibits a minimal NEFI value, approaching zero, consistent with the T2 threshold throughout the year. This illustrates that relying solely on NEFI for the generation of evergreen forest maps is not a viable approach. Therefore, NEFI must be used in conjunction with other data sources to improve the accuracy of evergreen forest mapping.
2.3.3. Filtering Stable Evergreen Forest Samples with NEFI
Due to the spatial resolution gap between CGLS-LC100 and Sentinel-2 Dynamic World, some stable evergreen forest samples extracted from CGLS-LC100 may be located obviously within the non-evergreen forest covered areas, which have large absolute values of NEFI. However, given the minimal seasonal variability of evergreen forests, their corresponding NEFI values are anticipated to be near zero. Accordingly, only those forest cover possibilities with NEFI values ranging from −0.1 to 0.1 were considered valid. The range of −0.1–0.1 values can be visualized from the annual histograms of stable evergreen forest samples in NEFI images from 2017 to 2023, so as to ensure at least 95% NEFI values are in this range. Our proposed index accounts for the potential uncertainty inherent in the Sentinel-2 Dynamic World dataset, allowing us to effectively filter out samples of non-evergreen forest indices inside the valid range. Among the initial 500 stable samples extracted in Section 2.3.1, this filtration approach was employed further to exclude some low-quality sample points (i.e., non-evergreen forest points with high confidence) for each observation year, for example, 27 samples were excluded in 2020. These included instances where clouds obscured the view or where the quality of the shrubs was below an acceptable threshold. Consequently, a total of 473 samples in the year 2020 were deemed suitable for the subsequent calculations. All subsequent index calculations use this sample. The process is highly automated and can be readily applied to other years, and the number of sample points may vary when years differ.
2.3.4. Initial Evergreen Forest Cover Mapping
To establish the initial evergreen forest cover map from a near real-time Sentinel-2 Dynamic World dataset, we employed an automatic thresholding methodology. The above selected stable evergreen forest samples (Section 2.3.3) refer to evergreen forest cover pixels that experienced no significant changes (e.g., disturbances and degradation), and they were used here to determine the evergreen forest cover segmentation threshold T1 for yearly median forest cover probability map in the Dynamic World data. Based on the stability of the evergreen forest samples and yearly median forest cover probability map, the determination of threshold value T1 is expressed as follows:
where refers to the mean value of the stable evergreen forest samples extracted from the yearly median forest cover probability map, and is the standard error of the stable evergreen forest samples. The threshold T1 was ascertained by computing the stable samples’ average value of yearly median forest cover probability extracted from Sentinel-2 Dynamic World dataset, adjusted by subtracting the standard deviation and further augmented by multiplying the standard deviation by 1.96 to compensate for the intrinsic uncertainty in estimating probabilities [35]. With the above estimated threshold T1, an initial forest cover map can be generated from the yearly median forest cover probability map, and it is expressed as follows:
in which EFC refers to the initial binary evergreen forest cover map generated from the yearly median forest cover probability extracted from Sentinel-2 Dynamic World dataset.
2.3.5. Modified Evergreen Forest Cover Mapping
To generate a more accurate evergreen forest cover map, it is necessary to incorporate time-varying non-evergreen forest information of NEFI into the initial EFC map. The modified method involves mainly using NEFI to filter out changing non-evergreen forest patches while retaining unchanged evergreen forest areas in the above initial EFC map. This enhances the accuracy and comprehensiveness of the final evergreen forest distribution map while effectively reducing misreporting and omission in the evergreen forest cover mapping process. As a result, the final evergreen forest cover map is more reliable and refined. The modified EFC is denoted as follows:
where is the modified evergreen forest cover map. The NEFI’s mean is and NEFI’s standard error is .
With the principal Equations (4) and (5) and stable samples of evergreen forest for each year, we could produce the time-series annual evergreen forest cover maps from 2017 to 2020 in Central African Republic.
2.3.6. Accuracy Assessment
To provide accurate validation of the evergreen forest cover maps during 2017–2023, we randomly selected 780 sample points as reference data in CAR. These 780 sample points comprised 320 points representing evergreen forest and 460 points representing other land covers. To ensure these 780 sample points can be used for the validation of annual evergreen forest cover maps, their classes were unchanged and stable from 2017 to 2023. The accuracy metrics of overall accuracy, Cohen’s Kappa, F1-score, producer’s accuracy and user’s accuracy, were used for a comprehensive assessment.
Firstly, we stratified 800 sample points based on the 2020 evergreen forest map to address the area imbalance between the two classes of evergreen forest (300 sample points) and other land covers (500 sample points). Secondly, high-resolution Google Earth images from 2017 to 2023 were used for visual interpretation to classify each sample point as either stable evergreen forest or other land covers during 2017–2023. Using the image timeline function in Google Earth Pro, we classified a point as evergreen forest if it consistently fell within a dense, undisturbed forest for at least three consecutive years before and after 2020. If a point did not meet this criterion, it was classified as other land covers. Additionally, points that showed signs of human disturbance, such as deforestation and natural disturbances of floods and fires, were excluded from the other land covers. Thirdly, the Continuous Change Detection and Classification (CCDC) [44,45] web tool was also selected and used for the sample points to provide phenology information in very challenging situations to further annotate the sample points. Finally, 320 points representing stable evergreen forest and 460 points representing stable other land covers from 2017 to 2023 were collected.
3. Results
3.1. Spatial Dynamics of Intra-Annual Evergreen Forest Cover Probabilities
The near real-time Dynamic World land cover probabilities dataset in 2020 was used here to show the spatial dynamics of intra-annual evergreen forest cover probabilities. Figure 3 shows the changes in the monthly median forest cover probability map of 2020, in which there are some missing data from April to November due to the frequent cloud cover in the original time-series Sentinel-2 images. For instance, during the months of June through August, which is the summer forest growth phase, the forest cover expands. However, there is more precipitation during the summer months, which leads to an increase in cloud cover. Consequently, there are often data gaps during this period. The Dynamic World landcover dataset is often unable to dynamically monitor forest changes in real time during the summer months. An analysis of forest cover changes from January to April reveals that there is persistent forest cover in the southern regions of the CAR. The monthly median composite data missing for forest cover probability began to appear in March, with significant gaps starting in April. From June onwards, there was a notable increase in missing data due to the prevalence of cloud cover. Despite the high level of missing data, there was a discernible increase in forest cover, which persisted until November. By December, the forest texture coverage area had decreased, but the data completeness had increased. This is due to the more monotonous winter climate compared to the summer months, with less cloud cover.
Figure 3.
Monthly and yearly median forest cover probability maps in the Central African Republic based on Sentinel-2 near real-time Dynamic World data in 2020. The red box in January denotes the zoomed area in the following Figure 4.
Based on all near real-time forest cover probability maps in 2020, as shown in the last subset map of Figure 3, a yearly median forest cover probability map was obtained. The map indicates that while numerous data sections are lacking in the monthly composite probability maps, the majority of the data provided for each month is available and the integrity of the data can be largely assured. Besides the yearly median forest cover probability map, we also conducted bi-annual assessments from January to June and July to December, and the two corresponding maps are shown in the last row of Figure 3. In all of the median yearly and bi-annual forest cover probability maps, the probability of data misinterpretation due to cloud-induced data absence was seriously reduced. The comparability of forest cover between these two intervals at the first and second half year is evident, emphasizing the perennial natural phenology of evergreen forests. This temporal consistency highlights the need to include forest cover transition dynamics in evergreen forest cover classification algorithms.
A detailed examination of the median forest cover probability maps on both a monthly and annual scale, as illustrated in Figure 4, reveals further insights into the distinctive phenological patterns of forest cover. These insights are consistent with those discerned previously in Figure 3. It is evident from Figure 4 that the trend identified in Figure 3, which pertains to the persistence of data gaps, is mirrored when applying the monthly composite methodology. This phenomenon underscores the inherent difficulties in employing sequential monthly filters to isolate pixels exhibiting minimal fluctuation in forest cover probability, thereby complicating the generation of a consistently accurate representation of evergreen forest cover.
Figure 4.
The subarea of monthly and yearly median forest cover probability maps in Figure 3 based on Sentinel-2 near real-time Dynamic World data in 2020.
In contrast, the biannual composite datasets demonstrate comprehensive coverage, encapsulating the entire range of data presented in the annual composites. This contrast highlights the limitations inherent in relying solely upon a single data set for accurate land cover characterization. The semi-annual compositing process, which eliminates data gaps, reveals a discernible decrease in forest cover during the first semester in comparison to the latter. The combined annual dataset interpolates between the semi-annual datasets and demonstrates a convergence with the median values recorded for December, which indicates a temporal gradation in forest cover across the year.
3.2. Thresholds of Evergreen Forest Cover Probability and NEFI
As depicted in Equations (3) and (4), to generate the evergreen forest cover map, it is essential to determine appropriate threshold values for segmenting the Dynamic World forest cover probabilities map and NEFI image. In the Central African Republic, the probability of evergreen forest cover is predominantly concentrated in the southern region, as indicated by the sampling points in Figure 5a. These sampling points exhibit a Gaussian distribution shown in Figure 5c, a pattern that is similarly observed in the NEFI sampling points shown in Figure 5d. The average value of the non-evergreen forest index (NEFI) distribution is close to zero, with fluctuations around this average value.
Figure 5.
Evergreen forest cover sample points in the Dynamic World forest cover probability map and the NEFI image. (a) Evergreen forest cover sample points in the Dynamic World forest cover probability map of 2020; (b) Evergreen forest cover sample points in the Non-Evergreen Forest Index (NEFI) image of 2020; (c) Statistical histogram of evergreen forest cover sample points in the forest cover probability map; (d) Statistical histogram of evergreen forest cover sample points in the NEFI image.
Figure 5 demonstrates that the probability of evergreen forest cover, depicted by the dark green area (Figure 5a), aligns with the extent of the light white area (Figure 5b). This alignment suggests that the majority of forests, particularly those of high quality, exhibit minimal seasonal variation, indicating their evergreen phenological characteristics. However, the range between thresholds T2+ () and T2− () in Equation (4), as shown in Figure 5d, remains substantial, implying that not all forests in the region are evergreen. Moreover, as shown in Figure 5d, this is further evidenced by the significant deviation of the absolute value of the NEFI at the sampling sites from the mean value.
With the equation in (2) and statistical histogram in Figure 5c, the threshold (T1) for the forest cover probability of evergreen forests in 2020 was determined to be 0.7134, in which the mean forest cover probability was calculated to be 0.7360, with a standard deviation of 0.0115. In terms of NEFI, with Equations (5) and (6), the threshold values T2− and T2+ were determined as −0.0236 and 0.0302, in which the mean value was 0.0032 with a standard deviation of approximately 0.0137. The distribution of sample points with NEFI values in the range of −0.1 to 0.1 conforms to a normal distribution, otherwise the sample point will be eliminated. These statistical thresholds of T1, T2+, and T2− are crucial for accurately distinguishing between evergreen and other land covers, enabling a more precise delineation in automatic evergreen forest cover mapping. By applying the two thresholds, we can conduct more accurate spatial and temporal information to identify evergreen forest areas with near real-time Dynamic World Sentinel-2 forest cover probability.
3.3. Comparison of the Evergreen Forest Cover Maps in 2020
In this section, the CGLS-LC100 evergreen forest cover map and initial evergreen forest cover map in 2020 were used as comparisons. The CGLS-LC100 evergreen forest cover map was derived through the meticulous selection of the evergreen forest category within the CGLS-LC100 dataset in 2020. The median evergreen forest cover map was generated from the yearly median Dynamic World forest cover probability map by only using threshold T1, filtered by GFC. In contrast, the modified evergreen forest cover map represents the final classification process of evergreen forest with thresholds T1, T2+, and T2−, achieved by implementing the refined methodology delineated in Section 2.3.5. The comparison of the three evergreen forest cover maps in 2020, is shown in Figure 6. Additionally, the two zoomed areas of the three evergreen forest cover maps and corresponding fine spatial resolution Google Earth RGB images were represented.
Figure 6.
Evergreen forest cover maps for different products and methods. (a) CGLS-LC100 evergreen forest cover map in the year of 2020; (b) Evergreen forest cover map generated from yearly median Dynamic World forest cover probability in 2020 only using threshold T1, filtered by GFC; (c) Modified evergreen forest cover map in the year of 2020. The Subarea 1 and Subarea 2 show two zoomed areas in (a–c) and the corresponding Google Earth RGB images, of which the acquisition times are 23 January 2014 for Subarea 1 and 29 July 2012 for Subarea 2.
There is a common pattern of dense evergreen forests distributed in the southern part of the study area, according to Figure 6, while there are fewer evergreen forests in the northern part, this can be due to its limited water resources compared to the southern part. Two sub-areas were selected in the northern and southern parts of the study area, respectively. One is in the north, where evergreen forests are sparsely distributed, and the other is in the south, where evergreen forests are densely distributed. Upon comparing the three forest cover maps in Figure 6a–c, we can see a similar pattern in the spatial distribution of evergreen forest cover, particularly in dense forest areas. Due to the coarse spatial resolution (i.e., 100 m) of the CGLS-LC100 evergreen forest cover map shown in Figure 6a, many evergreen forests cover patches were missed, especially some small-scale patches shown in Subarea 1 and Subarea 2. By contrast, the median 10 m evergreen forest cover map (Figure 6b) and the 10 m modified evergreen forest cover map (Figure 6c) provide much more spatial details of small-scale patches for evergreen forest cover than the CGLS-LC100 evergreen forest cover map. The first 10 m map of median evergreen forest cover, shown in Figure 5b, shows a notable underrepresentation of forest cover in the northern CAR by simply excluding smaller forest patches with index values below the specified threshold T1. This approach, while effective in identifying larger concentrations of trees, falls short in accurately distinguishing evergreen forest from other high-quality forests. However, it can be found that the evergreen forest cover mapping results obtained by the proposed method have better spatial distribution with detailed spatial texture than the CGLS-100 product and median map, which better reflects the real distribution of evergreen forests by comparing to the fine spatial resolution Google Earth images. This is because the proposed method is specifically designed for representing evergreen forest spatial coverage.
Table 1 presents a comprehensive evaluation of the three evergreen forest cover maps. Notably, the CGLS-LC100 evergreen forest cover map exhibits the lowest accuracy, with an overall accuracy of 86.64%. This map demonstrates a producer’s accuracy of 98.21% and a user’s accuracy of 68.75% for evergreen forest (EF). Conversely, the evergreen forest cover map derived from the yearly median Dynamic World forest cover probability exhibit substantial enhancements, boasting producer’s and user’s accuracies of 73.58% and 97.50%, respectively. However, the median result was compromised by the absence of refined filtering techniques specific to evergreen forests, which marginally impact their accuracy. Despite this, the modified evergreen forest cover map demonstrates a remarkable leap forward, with an overall accuracy above 96% that surpasses that of the CGLS-LC100 result by approximately 13% and a kappa coefficient, which has improved by about 30% relative to the CGLS-100 dataset result. This significant enhancement underscores the efficacy of the methodologies employed.
Table 1.
Accuracy assessment and comparison of the evergreen forest cover maps generated by the CGLS-LC100 product and the proposed methods.
3.4. Inter-Annual Evergreen Forest Cover Maps from 2017 to 2023
Given the superiority of the proposed method, the inter-annual evergreen forest cover maps for the period spanning from 2017 to 2023, depicted in Figure 7, were derived employing a consistent methodological framework, as elucidated in Section 2.3.4. Specifically, the initial step involved utilizing the previously referenced CGLS-LC100 dataset to identify potential stable evergreen forest sample points that exhibited stability over time. Thresholds, as listed in Table 2, were then automatically generated according to Equations (2), (5) and (6), and the annual evergreen forest cover map was then produced by using the estimated threshold values and Equation (4). Table 2 indicates that the threshold T1 exhibits a change around 0.7 from 2017 to 2023, although the magnitude of this change is relatively modest. This suggests that there has been overall minimal variation in CAR evergreen forest cover over time. In contrast, T2+ and T2− exhibit considerably smaller fluctuations, in which T2 − is around −0.025 and T2+ is around 0.03. In general, the proposed approach ensured the production of stable and reliable representations of evergreen forest cover, enabling a robust spatio-temporal analysis of forest dynamics over the delineated seven-year timeline. As shown in Figure 7, the inter-annual evergreen forest cover maps from 2017 to 2023 provide a comprehensive spatio-temporal analysis, which is both qualitative and quantitative, of forest dynamics over a seven-year period. These maps reveal significant spatial and temporal variations in evergreen forest cover, highlighting both gradual and abrupt changes within the study period.
Figure 7.
Annual evergreen forest cover maps for different years from 2017 to 2023 produced by the proposed method. Subarea 1 and Subarea 2 show zoomed maps of localized evergreen forest cover by year with the Google Earth image for reference.
Table 2.
Computation of estimated intermediate thresholds T1, T2−, and T2+ from 2017 to 2023 using stable samples of evergreen forests.
The consistent methodology employed to generate evergreen forest vegetation cover maps from 2017 to 2023 demonstrates notable stability in the resultant maps shown in Figure 7. This consistency suggests the robustness of the proposed method in capturing evergreen forest cover. Our findings reveal that the threshold segmentation effectively reflects the overall distribution of forest cover. However, notable discrepancies are apparent in regions with complex forest distributions, such as Subarea 1 and Subarea 2. Despite these discrepancies, the segmentation results exhibit a high degree of consistency across the years. In some instances, shrubs were incorrectly classified as evergreen forests, potentially indicating the presence of evergreen shrublands in those areas.
As listed in Table 3, high-confidence validation samples of stable evergreen forest and other land covers were effectively utilized to validate the annual evergreen forest cover maps. These maps were generated from three datasets: the annual CGLS-LC100 dataset (2015–2019), the GFC forest loss map (2017–2023), and the annual Non-Evergreen Forest Index (NEFI) maps (2017–2023). Furthermore, the accuracy of annual evergreen forest classification results during 2017–2023 was verified using these validation samples, and the accuracy assessment is listed in Table 3. Each evergreen forest cover map from 2017 to 2023 achieved an overall accuracy of > 94%, Kappa > 87%, and F1-Score > 94%, and this demonstrates that the proposed method can produce results with expected accuracy across different years.
Table 3.
Assessment results from 2017 to 2023 using auto-generating stable samples based on 2020 visual interpretation samples.
3.5. Annual Evergreen Forest Cover Increases and Decreases from 2017 to 2023
In Figure 8, the annual increase and decrease fluctuations in evergreen forest cover from 2017 to 2023, as compared to the baseline of 2017, are depicted. This figure delineates the initial instances of evergreen forest increases and decreases since 2017. Analyzing the data presented in Figure 8, it is evident that the magnitudes of these fluctuations are relatively minor when juxtaposed against the comprehensive evergreen forest cover depicted in Figure 7. Delving deeper into the trends, the overall pattern indicates a greater prevalence of increases over decreases. Specifically, decreases were predominantly observed in the northwestern part of CAR, whereas increases were more pronounced in the northern part of CAR. Interestingly, the southwestern region, which is frequently beset by cloudy conditions, exhibited a more pronounced variability in both increases and decreases compared to other areas. This variability might be attributed to the potential influence of cloud cover on the evergreen forest cover mapping in this region. Moreover, it has been proposed that precipitation and climate extremes are more frequent in the tropics [48,49]. In addition to the effect of data quality, increased precipitation in the tropics, which results in enhanced forest growth in some areas. This may also result in more increases compared to decreases in Figure 8.
Figure 8.
Evergreen forest cover change maps for different years from 2017 to 2023. (a) Annual evergreen forest cover decreases year map from 2018 to 2023 (red labeling); (b) Annual evergreen forest cover increases year map from 2018 to 2023 (green labeling). The different shaded colors indicate the year in which the first increase and decrease occurred for baseline evergreen forests in 2017. Four columns of southeastern, central-south, central, and southwestern, showing annual evergreen forest cover decreases and increases, respectively aligning with the red box in (a,b).
Additionally, Figure 8 and four subareas illustrate that most evergreen forest cover changes occurred in earlier years, with minimal change in more recent years. Even for the more variable parts, the changes of evergreen forest cover are still concentrated at the edges of small-scale patches. The larger changes in Southeastern and Southwestern are presumably because of cloudiness. Overall, our findings indicate that most evergreen forest mapping results remained consistent over time, which supports the stability of our approach. We can specify that more than 75.30% of evergreen forest pixels remained consistent all over the seven years from 2017 to 2023, derived from Table 4 and Figure 8. Additionally, it can be postulated that the observed increase in evergreen forest cover of the southwestern region may not be solely attributed to fluctuations in data quality but may instead reflect the emergence of tropical rainforests in CAR.
Table 4.
Statics of areas for the first evergreen forest increases and decreases from 2018 to 2023 by using evergreen forests in 2017 as baseline (Figure 8).
3.6. Frequency Map for Annual Evergreen Forest Covers from 2017 to 2023
Employing the pre-existing evergreen forest cover maps from 2017 to 2023, we conducted a comprehensive analysis to ascertain the frequency (i.e., occurrence) of the evergreen forest category for each pixel within the map. This analysis culminated in the generation of Figure 9, which represents the frequency map of evergreen forest occurrence. A comprehensive analysis of the frequency in Figure 9 reveals that the majority of evergreen forest classifications remain consistent over multiple years. Consequently, it can be concluded that the evergreen forests that remained unchanged from 2017 to 2023 represent genuinely stable forest cover. It is worth stating here that the evergreen forest classification used in this study is derived from Dynamic World Sentinel-2 data, in which an algorithm mostly based on the FAO definition of forests was used. Accordingly, the evergreen forests presented in this paper are the forests as defined by the FAO. Nevertheless, the observed changes in evergreen forest cover are geographically significant, and the fluctuations detected are reflective of cyclical and long-term dynamics rather than anomalous data.
Figure 9.
Frequency map of evergreen forest cover maps for different years from 2017 to 2023. Label numbers represent the frequency of occurrences of evergreen forest cover at pixel scale.
It becomes evident that the evergreen forest cover exhibits strong spatial concordance with Google Earth imagery if we consider the frequency or probability of the evergreen forest cover in Figure 9. However, there is an over-classification of scrubland as evergreen forest, suggesting that while most regions show comparable evergreen forest distributions, discrepancies are present, particularly in the northwest. This observation illustrated in Figure 9 underscores the practical relevance of our method. It is acknowledged that there are uncertainties in the land cover classification results [50,51] for a single year. For instance, it has been demonstrated that forest change can be affected by local climate and cloud cover [52], which is closely related to classification accuracy. This suggests that the accuracy of evergreen forest cover mapping is affected by a complex set of internal and external factors. However, if a multi-year classification indicates that a region has a low probability of evergreen forest cover, the multi-year synthetic frequency map partially removes this uncertainty. It is also possible that changes in evergreen forests within Subarea 2 are related to their location within the flood zone. In years with inadequate precipitation, some evergreen forests are degraded or disturbed but may recover in years with adequate precipitation [53,54].
4. Discussion
4.1. Comparison Between Yearly Mean and Median Forest Cover Possibility Maps
In our analysis, the utilization of yearly median maps of the time-series Dynamic World Sentinel-2 forest cover probability is favored over the yearly mean maps due to its superior capacity to preserve more detailed spatial information and mitigate the impact of cloud interference, as illustrated in Figure 10. By comparing the accuracies of evergreen forest cover maps generated from yearly mean and median Dynamic World Sentinel-2 forest cover probability, the overall accuracy of the yearly median (i.e., 93.12% shown in Figure 10e) is higher than that of yearly mean (i.e., 92.64%). However, the modified evergreen forest cover map generated by integrating yearly median forest cover probability and NEFI image achieved much better overall accuracy than singly using yearly mean and median forest cover probability. Therefore, the choice of yearly median Dynamic World Sentinel-2 forest cover probability is substantiated when comparing the accuracy of classifications derived under varying conditions.
Figure 10.
Comparison of evergreen forest cover mapping with different composites of yearly median and mean Dynamic World Sentinel-2 forest cover probability images. (a) Evergreen forest cover map using mean composite; (b) Evergreen forest cover map using median composite; (c) Dynamic World forest cover probability median map; (d) RGB Google Earth imagery. (e) Overall accuracy assessments of evergreen forest cover maps produced from yearly mean, median, and integration of yearly mean and NEFI image composites in the year of 2020.
To further validate the effectiveness of using the yearly median maps, we incorporated a comparative analysis with Google Earth imagery, as shown in Figure 10d. Results indicate that the spatial details and overall appearance of evergreen forests in the median-based classifications more closely resemble the reference Google Earth images. This resemblance underscores the median’s robustness in capturing evergreen forest spatial details, thereby enhancing its ecological validity of the outcomes [55,56]. In contrast, the yearly mean composite resulted in a generalized and smooth representation of evergreen forest cover, which lacks the finer forest landscape details evident in the median composite. This spatial smoothing effect of yearly mean maps can obscure small-scale forest cover features, which are critical for accurate ecological mapping and assessment.
4.2. Spatial Resolution Gaps Among Datasets of Dynamic World, GFC and CGLS
To map evergreen forests, three data sources of Dynamic World, GFC, and CGLS-L100 were employed. It is important to note that the three datasets exhibit varying spatial resolutions from 100 m to 10 m, which will lead to a negative impact on the production of evergreen forest cover maps with a spatial resolution of 10 m. It is reported that CGLS-L100 has a global accuracy of approximately 80%, this means that using evergreen forest cover within CGLS-L100 at a single year may contain lots of uncertainties. Given this limitation, the sampling points of stable evergreen forests were derived from annual 100 m CGLS data during 2015–2019, this means that initial stable sample points will only be located within the overlayed evergreen forest regions, so as to decrease the uncertainty of CGLS-L100 data. By contrast, these stable evergreen forest sample points may be located within the forest change regions of the 30 m GFC. These points were excluded if they had experienced forest change. However, at the finest 10 m spatial resolution of Sentinel-2 Dynamic World dataset, the remaining stable evergreen forest sample points may be located obviously within non-evergreen forest cover, which has larger absolute NEFI values than evergreen forests. In this situation, we further excluded stable evergreen forest sample points that have absolute NEFI value larger than 0.1, which was visualized from annual histograms of stable evergreen forest samples in NEFI images from 2017 to 2023. Notably, the absolute NEFI value less than 0.1 was not the final threshold used to segment evergreen forest; it was used to exclude outliers of stable evergreen forest sample points. After the double exclusions at spatial resolutions of 30 m and 10 m, most of the remaining sample points are located within stable evergreen forest areas, significantly reducing the negative impact of spatial gaps among the datasets. Furthermore, with the final selection of stable evergreen forest sample points, the central limit theorem [57] enables the automatic threshold calculation of evergreen forest cover segmentation. According to the central limit theorem, when a sufficiently large sample size is used, the sample distribution can be approximated as normal. However, in practical applications, data preprocessing, such as outlier removal as we have conducted, is often necessary. We assume that both the Sentinel-2 Dynamic World probability map and NEFI data follow a normal distribution. Based on this assumption, we applied the 6-sigma principle [58], commonly used in industrial and economic analysis, to calculate the thresholds of annual evergreen forest covers [1,35]. Therefore, we contend that the issue raised by the spatial resolution gaps among Dynamic World, GFC, and CGLS has been effectively addressed through a comprehensive consideration of the inherent uncertainty associated with each data product during the sampling process.
It is reasonable to assume that evergreen forests constitute only an important portion of the total forest cover. We can confidently assert that the tree probability category, derived from the classification and synthesis of Dynamic World data, encompasses nearly all evergreen forest information. Consequently, the preliminary forest cover map we calculated already contains the majority of evergreen forest area. The evergreen forest map we obtained is derived from further refinement of this preliminary forest classification. While the Dynamic World dataset includes only a general tree category without specific evergreen forest classification, the evergreen forest category is actually determined through the integration of multi-temporal and multi-source data, which enhances the reliability of the results.
4.3. Limitations and Advanced Works
Given the limitations of optical satellite sensors, such as the spatio-temporal discontinuities in images resulting from the presence of multiple clouds (which can cause spatio-temporal gaps in the Dynamic World Sentinel-2 dataset used in this study), it is important to explore potential solutions and advancements that could address these issues in future research. The emergence of Synthetic Aperture Radar (SAR) technology presents a promising alternative. SAR can penetrate through cloud cover and conduct surface mapping regardless of daylight or weather conditions, making it an invaluable tool for continuous earth observation, even in cloudy regions during rainy days. Platforms such as Sentinel-1 are at the forefront of SAR technology, offering fine-resolution, all-weather, day-and-night imagery of the Earth’s surface [59,60]. If we integrated SAR data into our analysis, we could significantly enhance the accuracy and completeness of land cover classification models, especially in regions where cloud cover is prevalent. The proposed method cannot generate the monthly evergreen forest map due to the rainy and cloudy climate in the Central African Republic. This method required the median composites of probability for both the first and second half of the year, as it was designed to identify relatively stable evergreen forest components within forest cover throughout the year. Consequently, the method was not suitable for real-time evergreen forest mapping, nor can it be applied to detect fine scale changes such as intra-annual disturbances in evergreen forests.
In determining which CGLS stable evergreen forest samples should be retained in Section 2.3.1, Section 2.3.2 and Section 2.3.3, a priori range of −0.1 to 0.1 is applied in conjunction with the NEFI. This step is crucial in influencing the calculation of threshold values of T1, T2−, and T2+, as it will eliminate many outliers caused mainly by spatial resolution gaps among different datasets. Visualization of the annual NEFI histograms during 2017–2023 for the stable evergreen forest samples suggests that applying different thresholds for each year could potentially improve the accuracy of the mapping results. Therefore, future research will aim to develop automatic methods to delete the outliers of the stable evergreen forest sample points and minimize the associated uncertainties.
The combination of fine-resolution SAR and optical satellite data, such as Planet NICFI data [9,31], will also allow for the generation of even finer spatial resolution evergreen forest maps using strongly–weakly supervised deep learning methods [61,62], with our fine 10-m resolution evergreen forest covers as weak labels. This approach has the potential to significantly reduce the labeling burden in deep learning, thereby facilitating the adaptation of training data to the intricate characteristics of evergreen forests in natural ecosystems to obtain fine temporal resolution mapping results. Furthermore, it may also achieve a finer spatial resolution of evergreen forest map through the combination of SAR and optical satellite data.
The availability of fine-resolution data on the GEE cloud platform and other data banks is becoming increasingly prevalent. This approach of big data can be utilized to develop decision trees or random forests, thereby facilitating the efficient utilization of information in the context of evergreen forest detailed mapping [63,64], even at a scale of tree species. The distinction between evergreen and other land covers [65,66,67] also necessitates the training of deep learning networks that incorporate, for example, canopy height information as evidenced by the utilization of vision transformers in the analysis of canopy height inversion utilizing GEDI data [68,69]. Alternatively, feature-level data fusion [70,71] and the utilization of vision transformers for evergreen forest mapping may be employed later, in which our results could be used as features or conditions to produce even finer spatial resolution evergreen forest cover map or evergreen forest probability map and reduce the training burden of deep learning methods.
5. Conclusions
Humans depend on the benefits provided by natural ecosystems, among which the evergreen forests, most of which are in the tropics, hold the richest biodiversity. However, observing evergreen forests in the tropics can be challenging due to diverse surface changes and cloudy, rainy conditions, especially in the Central African Republic. Conventional techniques are susceptible to limitations in spatial and temporal resolution, as well as the presence of data gaps. To address these challenges, we employ the Sentinel-2 Dynamic World dataset, which offers high-resolution spatial and temporal coverage, to extract a map of the probability of forest cover. We propose the use of Non-Evergreen Forest Index (NEFI) images from the first-half and second-half median forest cover probability maps extracted from Sentinel-2 Dynamic World. To classify evergreen forests, it is essential to consider phenological variability information. The NEFI provides insights into the intra-annual variability of forest ecosystems. Furthermore, we employ CGLS and GFC data to automatically identify sampling points of stable evergreen forests. Based on the estimated thresholds with the help of stable evergreen forests sample points, the annual modified evergreen forest cover map, with a fine spatio-temporal resolution, is finally produced from the initial evergreen forest cover map and NEFI image for each year from 2017 to 2023. These threshold values of T1 and T2 from 2017 to 2023 were automatically determined based on the specific study areas and time periods. As a result, the thresholds, which were robust and transferable, might vary across different regions and periods.
The results in CAR demonstrate that our methodology not only captures extensive spatial details of evergreen forests and time-series changes but also maintains a high level of consistency in annual data comparisons. Our approach significantly enhances mapping accuracy, achieving an overall precision of over 94% and a Cohen’s Kappa of over 87% across multiple years, surpassing previous efforts such as those by the Copernicus Global Land Cover Layers and yearly median forest cover probability map. The analysis successfully identifies regions with stable evergreen cover, as well as areas undergoing deforestation or reforestation. These annual maps, both of evergreen forest distribution and probability, highlight the dynamic nature of these forests and the critical need for continual monitoring to effectively manage and protect these essential ecosystems. Additionally, the spatial accuracy of the evergreen forest cover aligns closely with Google Earth imagery when considering the frequency or likelihood of evergreen presence. Nevertheless, adverse weather conditions such as rain and clouds still pose challenges to the performance of our proposed method. Integrating such data will further refine the spatio-temporal resolutions of evergreen forest mapping.
Author Contributions
Conceptualization, Y.Z.; methodology, W.Z. and X.Z.; software, W.Z. and Y.Z.; validation, W.Z. and X.Z.; formal analysis, Y.Z. and W.Z.; investigation, Y.Z., X.L., X.W. and Y.D.; resources, W.Z.; data curation, W.Z.; writing—original draft preparation, W.Z. and X.Z.; writing—review and editing, Y.Z., X.L. and X.W.; visualization, X.Z. and W.Z.; supervision, Y.D., X.L. and Y.Z.; project administration, Y.Z.; funding acquisition, Y.Z., X.L., X.W. and Y.D. All authors have read and agreed to the published version of the manuscript.
Funding
This research was funded by the National Natural Science Foundation of China (42271400 and 32401372), the Hubei Provincial Natural Science Foundation of China for Distinguished Young Scholars (2022CFA045), the Key Research Program of Frontier Sciences, Chinese Academy of Sciences (ZDBS-LY-DQC034), the Joint Funds of the National Natural Science Foundation of China (U24A20587), the Joint Funds of the Hubei Provincial National Natural Science Foundation of China (JCZRLH202501165), the Young Top-notch Talent Cultivation Program of Hubei Province, and the Yellow Crane Talent Program of Wuhan.
Data Availability Statement
The data presented in this study are available on request from the corresponding author due to privacy, legal or ethical reasons.
Conflicts of Interest
The authors declare no conflicts of interest.
References
- Wang, X.; Atkinson, P.M.; Zhang, Y.; Li, X.; Zhang, K. Automatic mapping of 500 m daily open water body fraction in the American continent using GOES-16 ABI imagery. Remote Sens. Environ. 2024, 304, 114040. [Google Scholar] [CrossRef]
- Aguirre-Gutiérrez, J.; Berenguer, E.; Oliveras Menor, I.; Bauman, D.; Corral-Rivas, J.J.; Nava-Miranda, M.G.; Both, S.; Ndong, J.E.; Ondo, F.E.; Bengone, N.N.S.; et al. Functional susceptibility of tropical forests to climate change. Nat. Ecol. Evol. 2022, 6, 878–889. [Google Scholar] [CrossRef]
- Barlow, J.; França, F.; Gardner, T.A.; Hicks, C.C.; Lennox, G.D.; Berenguer, E.; Castello, L.; Economo, E.P.; Ferreira, J.; Guénard, B.; et al. The future of hyperdiverse tropical ecosystems. Nature 2018, 559, 517–526. [Google Scholar] [CrossRef]
- Coelho, M.T.P.; Barreto, E.; Rangel, T.F.; Diniz-Filho, J.A.F.; Wüest, R.O.; Bach, W.; Skeels, A.; McFadden, I.R.; Roberts, D.W.; Pellissier, L.; et al. The geography of climate and the global patterns of species diversity. Nature 2023, 622, 537–544. [Google Scholar] [CrossRef]
- Gentry, A.H. Tropical Forest Biodiversity: Distributional Patterns and Their Conservational Significance. Oikos 1992, 63, 19–28. [Google Scholar] [CrossRef]
- Radeloff, V.C.; Roy, D.P.; Wulder, M.A.; Anderson, M.; Cook, B.; Crawford, C.J.; Friedl, M.; Gao, F.; Gorelick, N.; Hansen, M.; et al. Need and vision for global medium-resolution Landsat and Sentinel-2 data products. Remote Sens. Environ. 2024, 300, 113918. [Google Scholar] [CrossRef]
- Bengtsson, J.; Nilsson, S.G.; Franc, A.; Menozzi, P. Biodiversity, disturbances, ecosystem function and management of European forests. For. Ecol. Manag. 2000, 132, 39–50. [Google Scholar] [CrossRef]
- Zhang, Y.; Ling, F.; Foody, G.M.; Ge, Y.; Boyd, D.S.; Li, X.; Du, Y.; Atkinson, P.M. Mapping annual forest cover by fusing PALSAR/PALSAR-2 and MODIS NDVI during 2007–2016. Remote Sens. Environ. 2019, 224, 74–91. [Google Scholar] [CrossRef]
- Zhang, Y.; Wang, X.; Li, X.; Du, Y.; Atkinson, P.M. Monitoring monthly tropical humid forest disturbances with Planet NICFI images in Cameroon. Agric. For. Meteorol. 2023, 341, 109676. [Google Scholar] [CrossRef]
- Zhang, Y.; Foody, G.M.; Ling, F.; Li, X.; Ge, Y.; Du, Y.; Atkinson, P.M. Spatial-temporal fraction map fusion with multi-scale remotely sensed images. Remote Sens. Environ. 2018, 213, 162–181. [Google Scholar] [CrossRef]
- Zhang, Y.; Ling, F.; Wang, X.; Foody, G.M.; Boyd, D.S.; Li, X.; Du, Y.; Atkinson, P.M. Tracking small-scale tropical forest disturbances: Fusing the Landsat and Sentinel-2 data record. Remote Sens. Environ. 2021, 261, 112470. [Google Scholar] [CrossRef]
- Dong, J.; Xiao, X.; Sheldon, S.; Biradar, C.; Duong, N.D.; Hazarika, M. A comparison of forest cover maps in Mainland Southeast Asia from multiple sources: PALSAR, MERIS, MODIS and FRA. Remote Sens. Environ. 2012, 127, 60–73. [Google Scholar] [CrossRef]
- Qi, H.; Qian, X.; Shang, S.; Wan, H. Multi-year mapping of cropping systems in regions with smallholder farms from Sentinel-2 images in Google Earth engine. GISci. Remote Sens. 2024, 61, 2309843. [Google Scholar] [CrossRef]
- Pramaditya, W.; Setiawan Djody, H.; Muhammad, H.; Amanda, M.; Doddy Mendro, Y. Seagrass ecosystem biodiversity mapping in part of Rote Island using multi-generation PlanetScope imagery. Carbon Footpr. 2023, 2, 19. [Google Scholar]
- Dial, G.; Bowen, H.; Gerlach, F.; Grodecki, J.; Oleszczuk, R. IKONOS satellite, imagery, and products. Remote Sens. Environ. 2003, 88, 23–36. [Google Scholar] [CrossRef]
- Li, R.; Zhou, F.; Niu, X.; Di, K. Integration of Ikonos and QuickBird imagery for geopositioning accuracy analysis. Photogramm. Eng. Remote Sens. 2007, 73, 1067. [Google Scholar]
- Chakraborty, A.; Sachdeva, K.; Joshi, P.K. Chapter 4—A Reflection on Image Classifications for Forest Ecology Management: Towards Landscape Mapping and Monitoring. In Handbook of Neural Computation; Samui, P., Sekhar, S., Balas, V.E., Eds.; Academic Press: Cambridge, MA, USA, 2017; pp. 67–85. [Google Scholar]
- Melaas, E.K.; Friedl, M.A.; Zhu, Z. Detecting interannual variation in deciduous broadleaf forest phenology using Landsat TM/ETM+ data. Remote Sens. Environ. 2013, 132, 176–185. [Google Scholar] [CrossRef]
- Mensah Opoku, S.; Burton, A.J.; Opuni-Frimpong, E. Carbon accumulation in soil layers under degraded, intact and planted forest cover types in tropical semi-deciduous and moist evergreen forests. New For. 2022, 54, 161–177. [Google Scholar] [CrossRef]
- Kou, W.; Liang, C.; Wei, L.; Hernandez, A.; Yang, X. Phenology-Based Method for Mapping Tropical Evergreen Forests by Integrating of MODIS and Landsat Imagery. Forests 2017, 8, 34. [Google Scholar] [CrossRef]
- Huang, Z.; Zhang, J.; Wu, J.; Xu, F. Adaptive scale smoothing for road redundancy region elimination. Opt. Eng. 2012, 51, 066201. [Google Scholar] [CrossRef]
- Brown, C.F.; Brumby, S.P.; Guzder-Williams, B.; Birch, T.; Hyde, S.B.; Mazzariello, J.; Czerwinski, W.; Pasquarella, V.J.; Haertel, R.; Ilyushchenko, S.; et al. Dynamic World, Near real-time global 10 m land use land cover mapping. Sci. Data 2022, 9, 251. [Google Scholar] [CrossRef]
- Hologa, R.; Scheffczyk, K.; Dreiser, C.; Gärtner, S. Tree Species Classification in a Temperate Mixed Mountain Forest Landscape Using Random Forest and Multiple Datasets. Remote Sens. 2021, 13, 4657. [Google Scholar] [CrossRef]
- Sheldon, S.; Xiao, X.; Biradar, C. Mapping evergreen forests in the Brazilian Amazon using MODIS and PALSAR 500-m mosaic imagery. ISPRS J. Photogramm. Remote Sens. 2012, 74, 34–40. [Google Scholar] [CrossRef]
- Fu, A.; Sun, G.; Guo, Z.; Wang, D. Forest Cover Classification With MODIS Images in Northeastern Asia. IEEE J. Sel. Top. Appl. Earth Obs. Remote Sens. 2010, 3, 178–189. [Google Scholar] [CrossRef]
- Qin, Y.; Xiao, X.; Dong, J.; Zhang, G.; Shimada, M.; Liu, J.; Li, C.; Kou, W.; Moore, B. Forest cover maps of China in 2010 from multiple approaches and data sources: PALSAR, Landsat, MODIS, FRA, and NFI. ISPRS J. Photogramm. Remote Sens. 2015, 109, 1–16. [Google Scholar] [CrossRef]
- Qin, Y.; Xiao, X.; Tang, H.; Dubayah, R.; Doughty, R.; Liu, D.; Liu, F.; Shimabukuro, Y.; Arai, E.; Wang, X.; et al. Annual maps of forest cover in the Brazilian Amazon from analyses of PALSAR and MODIS images. Earth Syst. Sci. Data 2024, 16, 321–336. [Google Scholar] [CrossRef]
- Wu, T.; Zhao, Y.; Wang, S.; Su, H.; Yang, Y.; Jia, D. Improving the Accuracy of Fractional Evergreen Forest Cover Estimation at Subpixel Scale in Cloudy and Rainy Areas by Harmonizing Landsat-8 and Sentinel-2 Time-Series Data. IEEE J. Sel. Top. Appl. Earth Obs. Remote Sens. 2021, 14, 3373–3385. [Google Scholar] [CrossRef]
- Eckert, S. Improved forest biomass and carbon estimations using texture measures from WorldView-2 satellite data. Remote Sens. 2012, 4, 810–829. [Google Scholar] [CrossRef]
- Roy, D.P.; Huang, H.; Houborg, R.; Martins, V.S. A global analysis of the temporal availability of PlanetScope high spatial resolution multi-spectral imagery. Remote Sens. Environ. 2021, 264, 112586. [Google Scholar] [CrossRef]
- Yang, F.; Jiang, X.; Ziegler, A.D.; Estes, L.D.; Wu, J.; Chen, A.; Ciais, P.; Wu, J.; Zeng, Z. Improved Fine-Scale Tropical Forest Cover Mapping for Southeast Asia Using Planet-NICFI and Sentinel-1 Imagery. J. Remote Sens. 2023, 3, 0064. [Google Scholar] [CrossRef]
- Wang, Y.; Sun, Y.; Cao, X.; Wang, Y.; Zhang, W.; Cheng, X. A review of regional and Global scale Land Use/Land Cover (LULC) mapping products generated from satellite remote sensing. ISPRS J. Photogramm. Remote Sens. 2023, 206, 311–334. [Google Scholar] [CrossRef]
- Buchhorn, M.; Lesiv, M.; Tsendbazar, N.-E.; Herold, M.; Bertels, L.; Smets, B. Copernicus Global Land Cover Layers—Collection 2. Remote Sens. 2020, 12, 1044. [Google Scholar] [CrossRef]
- Tsendbazar, N.-E.; Tarko, A.; Li, L.; Herold, M.; Lesiv, M.; Fritz, S.; Maus, V. Copernicus Global Land Service: Land Cover 100 m: Version 3 Globe 2015–2019: Validation Report; Copernicus: Brussels, Belgium, 2021. [Google Scholar]
- Wang, X.; Zhang, Y.; Zhang, K. Automatic 10 m Forest Cover Mapping in 2020 at China’s Han River Basin by Fusing ESA Sentinel-1/Sentinel-2 Land Cover and Sentinel-2 near Real-Time Forest Cover Possibility. Forests 2023, 14, 1133. [Google Scholar] [CrossRef]
- Blom, A.; van Zalinge, R.; Mbea, E.; Heitkönig, I.M.A.; Prins, H.H.T. Human impact on wildlife populations within a protected Central African forest. Afr. J. Ecol. 2004, 42, 23–31. [Google Scholar] [CrossRef]
- Blom, A.; Yamindou, J.; Prins, H.H.T. Status of the protected areas of the Central African Republic. Biol. Conserv. 2004, 118, 479–487. [Google Scholar] [CrossRef]
- Adams, M.A.; Kayira, J.; Tegegne, Y.T.; Gruber, J.S. A comparative analysis of the institutional capacity of FLEGT VPA in Cameroon, the Central African Republic, Ghana, Liberia, and the Republic of the Congo. For. Policy Econ. 2020, 112, 102108. [Google Scholar] [CrossRef]
- Reiche, J.; Mullissa, A.; Slagter, B.; Gou, Y.; Tsendbazar, N.-E.; Odongo-Braun, C.; Vollrath, A.; Weisse, M.J.; Stolle, F.; Pickens, A. Forest disturbance alerts for the Congo Basin using Sentinel-1. Environ. Res. Lett. 2021, 16, 024005. [Google Scholar] [CrossRef]
- Djebebe-Ndjiguim, C.L.; Huneau, F.; Denis, A.; Foto, E.; Moloto-a-Kenguemba, G.; Celle-Jeanton, H.; Garel, E.; Jaunat, J.; Mabingui, J.; Le Coustumer, P. Characterization of the aquifers of the Bangui urban area, Central African Republic, as an alternative drinking water supply resource. Hydrol. Sci. J. 2013, 58, 1760–1778. [Google Scholar] [CrossRef]
- Mokpidie, D.; Lazar, G.; Faciu, E.; Mossoa, L.; Ngoufo, R.; Koko, M.; Ouessebanga, A.M. Contribution of GIS to forestry management in Central African Republic. Environ. Eng. Manag. J. 2014, 13, 1623–1629. [Google Scholar]
- Philippon, N.; Cornu, G.; Monteil, L.; Gond, V.; Moron, V.; Pergaud, J.; Sèze, G.; Bigot, S.; Camberlin, P.; Doumenge, C. The light-deficient climates of western Central African evergreen forests. Environ. Res. Lett. 2019, 14, 034007. [Google Scholar] [CrossRef]
- Hansen, M.C.; Potapov, P.V.; Moore, R.; Hancher, M.; Turubanova, S.A.; Tyukavina, A.; Thau, D.; Stehman, S.V.; Goetz, S.J.; Loveland, T.R.; et al. High-Resolution Global Maps of 21st-Century Forest Cover Change. Science 2013, 342, 850–853. [Google Scholar] [CrossRef] [PubMed]
- Pasquarella, V.J.; Arévalo, P.; Bratley, K.H.; Bullock, E.L.; Gorelick, N.; Yang, Z.; Kennedy, R.E. Demystifying LandTrendr and CCDC temporal segmentation. Int. J. Appl. Earth Obs. Geoinf. 2022, 110, 102806. [Google Scholar] [CrossRef]
- Zhu, Z.; Woodcock, C.E. Continuous change detection and classification of land cover using all available Landsat data. Remote Sens. Environ. 2014, 144, 152–171. [Google Scholar] [CrossRef]
- Huang, S.; Tang, L.; Hupy, J.P.; Wang, Y.; Shao, G. A commentary review on the use of normalized difference vegetation index (NDVI) in the era of popular remote sensing. J. For. Res. 2021, 32, 1–6. [Google Scholar] [CrossRef]
- Pettorelli, N.; Vik, J.O.; Mysterud, A.; Gaillard, J.-M.; Tucker, C.J.; Stenseth, N.C. Using the satellite-derived NDVI to assess ecological responses to environmental change. Trends Ecol. Evol. 2005, 20, 503–510. [Google Scholar] [CrossRef] [PubMed]
- Bao, J.; Stevens, B.; Kluft, L.; Muller, C. Intensification of daily tropical precipitation extremes from more organized convection. Sci. Adv. 2024, 10, eadj6801. [Google Scholar] [CrossRef] [PubMed]
- Shi, X.; Liu, Y.; Chen, J.; Chen, H.; Wang, Y.; Lu, Z.; Wang, R.-Q.; Fung, J.C.H.; Ng, C.W.W. Escalating tropical cyclone precipitation extremes and landslide hazards in South China under Global Warming. NPJ Clim. Atmos. Sci. 2024, 7, 107. [Google Scholar] [CrossRef]
- Al-Taie, A.; Hahn, H.K.; Linsen, L. Uncertainty estimation and visualization in probabilistic segmentation. Comput. Graph. 2014, 39, 48–59. [Google Scholar] [CrossRef]
- Krygier, M.C.; LaBonte, T.; Martinez, C.; Norris, C.; Sharma, K.; Collins, L.N.; Mukherjee, P.P.; Roberts, S.A. Quantifying the unknown impact of segmentation uncertainty on image-based simulations. Nat. Commun. 2021, 12, 5414. [Google Scholar] [CrossRef] [PubMed]
- Duveiller, G.; Filipponi, F.; Ceglar, A.; Bojanowski, J.; Alkama, R.; Cescatti, A. Revealing the widespread potential of forests to increase low level cloud cover. Nat. Commun. 2021, 12, 4337. [Google Scholar] [CrossRef]
- Anderson-Teixeira, K.J.; Miller, A.D.; Mohan, J.E.; Hudiburg, T.W.; Duval, B.D.; DeLucia, E.H. Altered dynamics of forest recovery under a changing climate. Global Change Biol. 2013, 19, 2001–2021. [Google Scholar] [CrossRef] [PubMed]
- Ghazoul, J.; Burivalova, Z.; Garcia-Ulloa, J.; King, L.A. Conceptualizing Forest Degradation. Trends Ecol. Evol. 2015, 30, 622–632. [Google Scholar] [CrossRef] [PubMed]
- Flood, N. Seasonal Composite Landsat TM/ETM+ Images Using the Medoid (a Multi-Dimensional Median). Remote Sens. 2013, 5, 6481–6500. [Google Scholar] [CrossRef]
- Ruefenacht, B. Comparison of Three Landsat TM Compositing Methods: A Case Study Using Modeled Tree Canopy Cover. Photogramm. Eng. Remote Sens. 2016, 82, 199–211. [Google Scholar] [CrossRef]
- Kwak, S.G.; Kim, J.H. Central limit theorem: The cornerstone of modern statistics. Korean J. Anesthesiol. 2017, 70, 144–156. [Google Scholar] [CrossRef] [PubMed]
- Das, N.; Gauri, S.K.; Das, P. Six Sigma principles in marketing: An application. Int. J. Six Sigma Compet. Advant. 2006, 2, 243–262. [Google Scholar] [CrossRef]
- Torres, R.; Snoeij, P.; Geudtner, D.; Bibby, D.; Davidson, M.; Attema, E.; Potin, P.; Rommen, B.; Floury, N.; Brown, M. GMES Sentinel-1 mission. Remote Sens. Environ. 2012, 120, 9–24. [Google Scholar] [CrossRef]
- Potin, P.; Rosich, B.; Grimont, P.; Miranda, N.; Shurmer, I.; O’Connell, A.; Torres, R.; Krassenburg, M. Sentinel-1 mission status. In Proceedings of the EUSAR 2016: 11th European Conference on Synthetic Aperture Radar, Hamburg, Germany, 6–9 June 2016; pp. 1–6. [Google Scholar]
- Feng, J.; Wang, X.; Liu, W. Deep graph cut network for weakly-supervised semantic segmentation. Sci. China Inf. Sci. 2021, 64, 130105. [Google Scholar] [CrossRef]
- Ren, Z.; Wang, S.; Zhang, Y. Weakly supervised machine learning. CAAI Trans. Intell. Technol. 2023, 8, 549–580. [Google Scholar] [CrossRef]
- Li, J.; Wang, L. Forest type classification with multitemporal sentinel-2 data. In Proceedings of the 2020 International Conferences on Internet of Things (iThings) and IEEE Green Computing and Communications (GreenCom) and IEEE Cyber, Physical and Social Computing (CPSCom) and IEEE Smart Data (SmartData) and IEEE Congress on Cybermatics (Cybermatics), Rhodes, Greece, 2–6 November 2020; pp. 498–504. [Google Scholar]
- Xie, B.; Cao, C.; Xu, M.; Duerler, R.S.; Yang, X.; Bashir, B.; Chen, Y.; Wang, K. Analysis of Regional Distribution of Tree Species Using Multi-Seasonal Sentinel-1&2 Imagery within Google Earth Engine. Forests 2021, 12, 565. [Google Scholar] [CrossRef]
- Wang, Y.; Li, G.; Ding, J.; Guo, Z.; Tang, S.; Wang, C.; Huang, Q.; Liu, R.; Chen, J.M. A combined GLAS and MODIS estimation of the global distribution of mean forest canopy height. Remote Sens. Environ. 2016, 174, 24–43. [Google Scholar] [CrossRef]
- Ishida, A.; Yamaji, K.; Nakano, T.; Ladpala, P.; Popradit, A.; Yoshimura, K.; Saiki, S.-T.; Maeda, T.; Yoshimura, J.; Koyama, K.; et al. Comparative physiology of canopy tree leaves in evergreen and deciduous forests in lowland Thailand. Sci. Data 2023, 10, 601. [Google Scholar] [CrossRef]
- Li, R.; Xia, H.; Zhao, X.; Guo, Y. Mapping evergreen forests using new phenology index, time series Sentinel-1/2 and Google Earth Engine. Ecol. Indic. 2023, 149, 110157. [Google Scholar] [CrossRef]
- Fayad, I.; Ciais, P.; Schwartz, M.; Wigneron, J.-P.; Baghdadi, N.; de Truchis, A.; d’Aspremont, A.; Frappart, F.; Saatchi, S.; Sean, E.; et al. Hy-TeC: A hybrid vision transformer model for high-resolution and large-scale mapping of canopy height. Remote Sens. Environ. 2024, 302, 113945. [Google Scholar] [CrossRef]
- Schwartz, M.; Ciais, P.; De Truchis, A.; Chave, J.; Ottlé, C.; Vega, C.; Wigneron, J.-P.; Nicolas, M.; Jouaber, S.; Liu, S. FORMS: Forest Multiple Source height, wood volume, and biomass maps in France at 10 to 30 m resolution based on Sentinel-1, Sentinel-2, and GEDI data with a deep learning approach. Earth Syst. Sci. Data 2023, 15, 4927–4945. [Google Scholar] [CrossRef]
- Chen, B.; Li, J.; Jin, Y. Deep Learning for Feature-Level Data Fusion: Higher Resolution Reconstruction of Historical Landsat Archive. Remote Sens. 2021, 13, 167. [Google Scholar] [CrossRef]
- Zhang, J. Multi-source remote sensing data fusion: Status and trends. Int. J. Image Data Fusion 2010, 1, 5–24. [Google Scholar] [CrossRef]
Disclaimer/Publisher’s Note: The statements, opinions and data contained in all publications are solely those of the individual author(s) and contributor(s) and not of MDPI and/or the editor(s). MDPI and/or the editor(s) disclaim responsibility for any injury to people or property resulting from any ideas, methods, instructions or products referred to in the content. |
© 2025 by the authors. Licensee MDPI, Basel, Switzerland. This article is an open access article distributed under the terms and conditions of the Creative Commons Attribution (CC BY) license (https://creativecommons.org/licenses/by/4.0/).









