Preliminary Evaluation of FY-3E Microwave Temperature Sounder Performance Based on Observation Minus Simulation
Abstract
:1. Introduction
2. Datasets and Methods
2.1. Data Introduction
2.2. Introduction of the Radiative Transfer for TOVS Ver.12
2.3. The Fifth Generation ECMWF Atmospheric Reanalysis of the Global Climate
3. Analysis of Bias and Its Standard Deviation of MWTS-III
3.1. Spatial Distributions of the Difference between Observed and Simulated Brightness Temperature at Different Heights
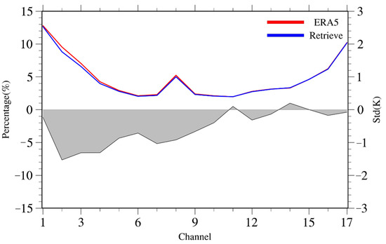
3.2. Retrieval of CLWP by the FY-3E/MWTS Observation
4. O-B Variation Characteristics with MWTS-III Field of View and Regions
5. Discussion and Conclusions
Author Contributions
Funding
Data Availability Statement
Acknowledgments
Conflicts of Interest
References
- Eyre, J.R. Progress Achieved on Assimilation of Satellite Data in Numerical Weather Prediction over the Last 30 Years. In Proceedings of the ECMWF Seminar on Recent Developments in the Use of Satellite Observations in Numerical Weather Prediction, Reading, UK, 3–7 September 2007; ECMWF Publication: Reading, UK, 2007; pp. 1–27. [Google Scholar]
- Bao, Y.; Xu, J.; Powell, A.M., Jr.; Shao, M.; Min, J.; Pan, Y. Impacts of AMSU-A, MHS and IASI data assimilation on temperature and humidity forecasts with GSI–WRF over the western United States. Atmos. Meas. Technol. 2015, 8, 4231–4242. [Google Scholar] [CrossRef] [Green Version]
- Zhang, P.; Hu, X.; Lu, Q.; Zhu, A.; Lin, M.; Sun, L.; Chen, L.; Xu, N. FY-3E: The first operational meteorological satellite mission in an early morning orbit. Adv. Atmos. Sci. 2022, 39, 1–8. [Google Scholar] [CrossRef]
- Weng, F.; Zou, X.; Wang, X.; Yang, S.; Goldberg, M.D. Introduction to Suomi national polar-orbiting partnership advanced technology microwave sounder for numerical weather prediction and tropical cyclone applications. J. Geophys. Res. 2012, 117, D19112. [Google Scholar] [CrossRef]
- Waller, J.A.; Dance, S.L.; Nichols, N.K. Theoretical insight into diagnosing observation error correlations using observation-minus-background and observation-minus-analysis statistics. Q. J. R. Meteorol. Soc. 2016, 142, 418–431. [Google Scholar] [CrossRef] [Green Version]
- Chapnik, B.; Desroziers, G.; Rabier, F.; Talagrand, O. Diagnosis and tuning of observational error in a quasi-operational data assimilation setting. Q. J. R. Meteorol. Soc. 2006, 132, 543–565. [Google Scholar] [CrossRef]
- Harris, B.A.; Kelly, G. A satellite radiance-bias correction scheme for data assimilation. Q. J. R. Meteorol. Soc. 2001, 127, 1453–1468. [Google Scholar] [CrossRef]
- Lu, Q.; Bell, W.; Bauer, P.; Bormann, N.; Peubey, C. An initial evaluation of FY-3A satellite data. ECMWF Technol. Memo. 2010, 631, 58. [Google Scholar]
- Guan, L.; Zou, X.; Weng, F.; Li, G. Assessments of FY-3A microwave humidity sounder measurements using NOAA-18 microwave humidity sounder. J. Geophys. Res. 2011, 116, D10106. [Google Scholar] [CrossRef] [Green Version]
- Wang, X.; Zou, X. Quality assessments of Chinese Fengyun-3B microwave temperature sounder (MWTS) measurements. IEEE Trans. Geosci. Remote Sens. 2012, 50, 4875–4884. [Google Scholar] [CrossRef]
- Zou, X.; Wang, X.; Weng, F.; Li, G. Assessments of Chinese Fengyun microwave temperature sounder (MWTS) measurements for weather and climate applications. J. Atmos. Ocean. Technol. 2011, 28, 1206–1227. [Google Scholar] [CrossRef]
- Han, Y.; Hou, X. Evaluation of the in-orbit performance of the microwave temperature sounder onboard the FY-3D satellite using different radiative transfer models. J. Quant. Spectrosc. Radiat. Transf. 2020, 253, 107041. [Google Scholar] [CrossRef]
- Saunders, R.; Hocking, J.; Turner, E.; Rayer, P.; Rundle, D.; Brunel, P.; Vidot, J.; Roquet, P.; Matricardi, M.; Geer, A.; et al. An update on the RTTOV fast radiative transfer model (currently at version 12). Geosci. Model Dev. 2018, 11, 2717–2737. [Google Scholar] [CrossRef] [Green Version]
- Bormann, N. Modification of AMSU—A Quality Control to Reintroduce Tropospheric Channels from NOAA-16 and Aqua; ECMWF Research Department Internal Memorandum: Reading, UK, 2008. [Google Scholar]
- Bauer, P.; Geer, A.J.; Lopez, P.; Salmond, D. Direct 4D-Var assimilation of all-sky radiances: Part I. Implementation. Q. J. R. Meteorol. Soc. 2010, 136, 1868–1885. [Google Scholar] [CrossRef]
- Geer, J.A.; Bauer, P. Observation errors in all-sky data assimilation. Q. J. R. Meteorol. Soc. 2011, 137, 2024–2037. [Google Scholar] [CrossRef]
- Greenwald, T.J.; Stephens, G.L.; Vonder Haar, T.H.; Jackson, D.L. A physical retrieval of cloud liquid water over the global oceans using Special Sensor Microwave/Imager (SSM/I.) observations. J. Geophys. Res. 1993, 98, 18471–18488. [Google Scholar] [CrossRef] [Green Version]
- Weng, F.Z.; Grody, N.C. Retrieval of cloud liquid water using the Special Sensor Microwave Imager (SSM/I). J. Geophys. Res. 1994, 99, 25535–25551. [Google Scholar] [CrossRef]
- Weng, F.; Grody, N.C.; Ferraro, R.; Basist, A.; Forsyth, D. Cloud liquid water climatology derived from the special sensor microwave imager. J. Clim. 1997, 10, 1086–1098. [Google Scholar] [CrossRef]
- Weng, F.; Ferraro, R.R.; Grody, N.C. Effects of AMSU Cross-Scan Asymmetry of Brightness Temperatures on Retrieval of Atmospheric and Surface Parameters. In Microwave Radiometry and Remote Sensing of the Earth’s Surface and Atmosphere; Pampaloni, P., Paloscia, S., Eds.; CRC Press: Boca Raton, FL, USA, 2000; pp. 255–262. [Google Scholar]
- Wentz, F.J. A well-calibrated ocean algorithm for special sensor microwave/imager. J. Geophys. Res. 1997, 102, 8703–8718. [Google Scholar] [CrossRef] [Green Version]
- Weng, F.; Zhao, L.; Ferraro, R.; Poe, G.; Li, X.; Grody, N.C. Advanced microwave sounding unit cloud and precipitation algorithms. Radio Sci. 2003, 38, 8068. [Google Scholar] [CrossRef]
- Lin, B.; Minnis, P.; Fan, A. Cloud liquid water path variations with temperature observed during the surface heat budget of the arctic ocean (SHEBA) experiment. J. Geophys. Res. 2003, 108, 4427. [Google Scholar] [CrossRef] [Green Version]









| Channel | Central Frequency (GHz) | Bandwidth (MHz) | NEΔT Minimum/Expectation (K) | Spatial Resolution (km) |
|---|---|---|---|---|
| 1 | 23.8 | 270 | 0.4/0.3 | 60 |
| 2 | 31.4 | 180 | 0.45/0.35 | 60 |
| 3 | 50.3 | 180 | 0.45/0.35 | 33 |
| 4 | 51.76 | 400 | 0.3/0.3 | 33 |
| 5 | 52.8 | 400 | 0.3/0.3 | 33 |
| 6 | 53.246 ± 0.08 | 2 × 140 | 0.35/0.35 | 33 |
| 7 | 53.596 ± 0.115 | 2 × 170 | 0.3/0.3 | 33 |
| 8 | 53.948 ± 0.081 | 2 × 142 | 0.35/0.35 | 33 |
| 9 | 54.40 | 400 | 0.3/0.3 | 33 |
| 10 | 54.94 | 400 | 0.3/0.3 | 33 |
| 11 | 55.50 | 330 | 0.3/0.3 | 33 |
| 12 | 57.290344(fo) | 330 | 0.7/0.6 | 33 |
| 13 | fo ± 0.217 | 2 × 78 | 0.9/0.7 | 33 |
| 14 | fo ± 0.3222 ± 0.048 | 4 × 36 | 0.9/0.8 | 33 |
| 15 | fo ± 0.3222 ± 0.022 | 4 × 16 | 1.3/1.0 | 33 |
| 16 | fo ± 0.3222 ± 0.010 | 4 × 8 | 1.6/1.2 | 33 |
| 17 | fo ± 0.3222 ± 0.0045 | 4 × 3 | 2.8/2.1 | 33 |
Publisher’s Note: MDPI stays neutral with regard to jurisdictional claims in published maps and institutional affiliations. |
© 2022 by the authors. Licensee MDPI, Basel, Switzerland. This article is an open access article distributed under the terms and conditions of the Creative Commons Attribution (CC BY) license (https://creativecommons.org/licenses/by/4.0/).
Share and Cite
Qian, X.; Qin, Z.; Li, J.; Han, Y.; Liu, G. Preliminary Evaluation of FY-3E Microwave Temperature Sounder Performance Based on Observation Minus Simulation. Remote Sens. 2022, 14, 2250. https://doi.org/10.3390/rs14092250
Qian X, Qin Z, Li J, Han Y, Liu G. Preliminary Evaluation of FY-3E Microwave Temperature Sounder Performance Based on Observation Minus Simulation. Remote Sensing. 2022; 14(9):2250. https://doi.org/10.3390/rs14092250
Chicago/Turabian StyleQian, Xiaoli, Zhengkun Qin, Juan Li, Yang Han, and Guiqing Liu. 2022. "Preliminary Evaluation of FY-3E Microwave Temperature Sounder Performance Based on Observation Minus Simulation" Remote Sensing 14, no. 9: 2250. https://doi.org/10.3390/rs14092250
APA StyleQian, X., Qin, Z., Li, J., Han, Y., & Liu, G. (2022). Preliminary Evaluation of FY-3E Microwave Temperature Sounder Performance Based on Observation Minus Simulation. Remote Sensing, 14(9), 2250. https://doi.org/10.3390/rs14092250

