Abstract
Sustainability in software engineering encompasses environmental, human, social, and economic dimensions, each essential for ensuring software’s positive and lasting impact. This paper presents an innovative Internet of Things (IoT)-based Smart Waste Management (SWM) system. The proposed system addresses key limitations in existing solutions, including lack of real-time responsiveness, inefficient routing, inadequate emergency detection, and limited user-centric design. While prior studies have investigated IoT applications in SWM, challenges remain in achieving dynamic, integrated, and scalable systems for sustainable urban development. The proposed solution introduces a holistic architecture that enables real-time monitoring of waste bin levels and fire incidents through Waste Bin Level Monitoring Units (BLMUs) equipped with ultrasonic and flame sensors. Data is transmitted via Wi-Fi to a centralized City Command and Control Center (4C), allowing for automated alerts and dynamic route optimization. A dual-platform software suite supports both administrative and operational workflows: a desktop web application and a role-based Android mobile app developed in Flutter, and integrated with Google Cloud Firestore, enabling centralized data management and efficient resource allocation. We validated the system through a working prototype, demonstrating notable contributions including enhanced emergency responsiveness, optimized waste collection routes, and improved stakeholder engagement. This research contributes to the advancement of sustainable urban infrastructure by offering a scalable, data-driven SWM framework grounded in software engineering principles and aligned with smart city objectives. This paper presents an innovative IoT-based Smart Waste Management (SWM) system that addresses key limitations in existing solutions, including insufficient real-time responsiveness, inefficient routing, inadequate emergency detection, and limited user-centric design.
1. Introduction
Sustainability in software engineering encompasses environmental, human, social, and economic dimensions that are critical to ensuring that software systems make positive contributions to society and the environment. In this context, the concept of a “smart city” has emerged as a transformative approach that leverages real-time data collected from urban infrastructures—such as transportation systems, utilities, and waste management services—to address urban challenges efficiently [1].
The Internet of Things (IoT) is a key enabler of smart city solutions. It enables cost-effective and efficient monitoring through interconnected devices such as sensors, actuators, mobile phones, and embedded systems [2,3]. These technologies facilitate real-time control and management of urban processes, including waste management [4]. As urban populations grow, cities face increasing waste management challenges. Globally, cities produce 2.01 billion tons of solid waste annually, and projections estimate a 70% increase by 2050 [5]. In developing countries, inadequate waste disposal poses significant environmental and health risks.
Effective waste management is a cornerstone of smart city initiatives. Bio-waste generated by human and animal activities, as well as Waste Electrical and Electronic Equipment (WEEE), contributes to pollution, toxic emissions, and radiation [6,7,8]. Addressing these issues requires technological innovations that enhance waste handling processes from generation to recycling.
1.1. Waste Management Phases
According to [9], the waste management lifecycle comprises four key phases:
- (1)
- Waste Generation and Collection: Waste is generated from households, industries, and commercial activities. A significant portion—approximately 33% of waste—is not managed sustainably [10].
- (2)
- Waste Acquisition and Transport: Waste is collected and transported to designated facilities, often requiring significant human and logistical resources.
- (3)
- Waste Segregation: Sorting of waste is essential for effective recycling and reducing environmental impacts.
- (4)
- Waste Recycling: Converts waste into reusable materials, reducing landfill use and conserving resources.
Despite this structured lifecycle, traditional waste management systems struggle with inefficiencies such as poor tracking of bin status, suboptimal truck routing, and unnecessary collection of partially filled bins. These issues waste resources and increase environmental harm [11].
Smart city technologies, particularly IoT, offer promising solutions to these challenges. IoT integration has shown potential across various domains including healthcare, transportation, energy, smart homes, and governance [12,13], enabling data-driven decision-making, enhanced efficiency, and reduced operational expenses. In waste management, IoT facilitates real-time monitoring using technologies such as ZigBee, Wireless Fidelity (Wi-Fi), LoRa, and Bluetooth, thereby enabling smarter, cleaner, and more sustainable urban environments [11,14]. However, current solutions often lack real-time adaptability, dynamic routing, and adequate emergency responsiveness [15,16]. Overflowing bins, delayed collection, and slow emergency response are common problems.
1.2. Research Goals and Contributions
This study addresses these limitations through a proactive, data-driven IoT-based Smart Waste Management (SWM) system that provides real-time monitoring of bin fill-levels and fire incidents, enabling route optimization and immediate emergency response. The system enhances multiple phases of waste management—collection, acquisition, and transport—while improving sustainability and operational efficiency.
The primary objective is to develop an efficient, scalable, and cost-effective waste management system that aligns with smart city goals and sustainability principles. The proposed system serves as Proof of Concept (PoC) for streamlining waste handling operations and promoting environmental responsibility.
1.3. Research Questions
To guide this investigation, the following research questions are addressed:
- What strategies or techniques are commonly used in SWM systems?
- What types of sensors are typically utilized in the development of SWM systems?
- What technology and networking tools facilitate the creation of SWM systems?
1.4. Objectives
This work introduces a new Smart Waste Management system with a fully integrated multi-platform framework, including a Flutter-based mobile app, desktop management console, and Google Cloud Firestore-based analytics backend. It offers dual-environmental support for indoor and outdoor waste bins, real-time fill-level monitoring, and fire detection within a single Bin Level Monitoring Unit (BLMU). The system is optimized for scalability, incorporates a multi-tiered user role management structure, and encourages community participation through user-friendly interfaces and interactivity.
The specific objectives of the paper are as follows:
- Conduct a comprehensive review of current IoT-based SWM technologies, including both hardware and software aspects, and benchmark the proposed solution against advanced alternatives.
- Develop a novel, scalable system architecture that integrates:
- ○
- Real-time monitoring of bin fill-levels and fire detection using BLMUs;
- ○
- A centralized City Command and Control Center (4C) with automated alerts and optimized collection routing;
- ○
- A dual-platform software solution including a role-based Android mobile app (Flutter-based) and a desktop/web interface connected to Google Cloud Firestore.
- Perform a comparative analysis of system components, including sensors, network topology, microcontrollers, and visualization tools.
- Deliver a working prototype that demonstrates real-time operations in urban scenarios under varied conditions.
- Identify and address real-world implementation constraints such as sensor accuracy, scalability, and data security.
- Contribute to the field by bridging the gap between conceptual research and real-world deployment in sustainable urban infrastructure.
The remainder of this paper is organized as follows: Section 2 provides a comprehensive review of the related literature on IoT applications in Smart Waste Management systems. Section 3 presents the proposed system, explaining its architecture, logic, and operational flow. Section 4 describes the testing setup, procedures, and key results obtained from the prototype evaluation. Section 5 offers a critical discussion and analysis of the system’s performance, strengths, and limitations. Finally, Section 6 concludes the paper and highlights directions for future research.
2. Literature Review
The growing population and rapid development of smart cities pose daily challenges, highlighting the urgent need for improved urban infrastructure, including waste management services [14].
In [1], the authors introduced a centralized monitoring station for tracking the fill-levels of waste bins using a self-powered IoT-based solution. The system includes a Wireless Access Point Unit (WAPU) that receives data from Bin Level Monitoring Units (BLMUs) for further analysis. The study evaluated the BLMUs’ durability, maximum communication range with the WAPU, and overall cost of deployment through three experimental trials. Future enhancements include Global Positioning System (GPS) integration and route optimization capabilities.
Reference [15] introduced that real-time monitoring was shown to improve the efficiency of routine bin collections. The system, developed for the Najran Ministry of Municipal and Rural Affairs in Saudi Arabia, uses Wi-Fi for data transmission and features a Liquid Crystal Display (LCD) to display bin status. The design allows future upgrades such as image recognition to assist in identifying waste types and preventing improper disposal.
Study [16] described the design and implementation of fully automated waste collection systems. Governments and private organizations increasingly adopt IoT, smart sensors, and cloud platforms to expand the types of collected waste. However, tailoring cloud templates to specific operational goals remains challenging. Cost estimations for these services were provided using various pricing models.
Conventional waste management practices, combined with the absence of organized collection systems, have resulted in significant environmental degradation and elevated disposal costs [17]. Regular manual inspection of bins, regardless of fill-levels, is labor-intensive and inefficient. Modern technologies can reduce these burdens and improve system performance [18].
Common methods used in SWM include GPS, IoT, blockchain, computer vision, VANET, and dynamic routing techniques. The integration of IoT has led to significant advances in automation, labor cost reduction, energy efficiency, and time savings. Additionally, IoT-enabled smart bins mitigate the issue of bin overflow and contribute to public health by maintaining cleaner environments.
This section reviews the application of IoT in SWM, emphasizing its role as an integrative platform that combines sensors, processing capabilities, and connectivity to deliver intelligent services [19]. Devices within the IoT ecosystem are uniquely identified and networked via the Internet, facilitating seamless communication and automation. Prior studies have shown that such systems support both wired and wireless communication among sensors, servers, and storage platforms, often eliminating the need for human intervention [20]. IoT improves transparency, operational flexibility, tracking accuracy, and coordination [21].
According to [21], IoT is crucial for enhancing efficiency in SWM, particularly in optimizing collection routes. Their review of IoT-based systems over the past decade identifies research gaps and proposes improvements for reducing fuel consumption and operational costs.
Authors in [22] proposed a solar-powered wireless monitoring unit (SPWMU) for each waste bin. These units detect and transmit fill-level data in real-time, reducing deployment costs by eliminating the need for external PCs or PDAs. The study reported an average solar charge time of 6.26 h.
The system in [23] utilizes a wireless mesh network for data transmission and power efficiency. While successful in outdoor trials, the system lacks support for waste segregation, limiting its overall utility.
Study [24] introduced a self-sustaining IoT system using BLMUs and Waste Analysis Processing Units (WAPUs) to send volume data to a central server for analysis. Its Graphical User Interface (GUI) features dynamic bars representing bin fill-levels. Future enhancements include GPS integration and route optimization.
In [25], Long Range wide-area networking (LoRa WAN) technology was applied in outdoor bin monitoring, using ultrasonic sensors for fill-level detection. The pilot study, conducted on a university campus, acknowledged the need for lower-cost components to improve economic feasibility.
The paper [26] presents an IoT sensor mesh network architecture for smart bin management in urban areas with limited LoRa networks. The system minimizes infrastructure requirements and ensures real-time monitoring, improving waste collection efficiency and resource allocation. Implemented in Tangier, Morocco, the system demonstrated its potential for reliable data-driven decision-making and optimized collection processes, highlighting the feasibility of IoT mesh networks for sustainable waste management.
Study [27] demonstrated that IoT platforms can efficiently manage public and household waste through Public Bin Level Monitoring Units (PBLMUs) and Home Bin Level Monitoring Units (HBLMUs). These devices use Wi-Fi and LoRa for short- and long-range communication, respectively, and display fill-levels with visual indicators.
Wireless Sensor Networks (WSNs), such as the one described in [28], consist of distributed sensor nodes linked to a central sink node for monitoring environmental conditions like pressure, temperature, and noise. In [29], a WSN was used to monitor bin fill-levels using ultrasonic sensors, an MSP430 microcontroller, and a CC2500 radio. The battery-powered sensor nodes had a lifespan of approximately 288 days. Remote monitoring via PC or PDA increased the system’s deployment cost.
In [30], ZigBee was implemented for low-energy, low-cost wireless communication in SWM. A ZigBee coordinator collected bin-level data from sensor nodes and relayed it to a cloud server for route optimization. Sensor nodes were powered by solar and renewable energy sources to extend system longevity.
Study [31] proposed a ZigBee- and Message Queuing Telemetry Transport (MQTT)-based WSN architecture, comprising data collection, processing, and notification components. End nodes detected bin capacity and relayed updates via a ZigBee coordinator to a centralized server.
In [32], Radio Frequency Identification (RFID) technology was integrated with IoT and microcontrollers to monitor bin fill-levels. The Arduino Uno served as the core processor, handling communication and notifications to authorities. The system aimed to improve operational efficiency and reduce waste accumulation.
In [33], a Global System for Mobile Communications (GSM)-based system transmitted bin status updates via SMS using an Arduino Uno, ultrasonic sensor, and a GSM modem, which was activated when fill-levels reached a 10 cm threshold.
Study [34] presented a smart bin system using Arduino Uno, ultrasonic sensors, and RF transmitters. Alerts were sent to garbage trucks via GSM/GPRS. A GLCD displayed bin status locally, and a mobile app provided GPS-based route information and notifications. In [35], a multi-label classification model was developed using deep learning algorithms such as ResNet-50, Xception, and VGG16 to classify domestic garbage images in the TrashNet dataset. The model achieved 88% accuracy, with 84% precision and recall.
Study [36] extended this work within the Indonesian government’s waste initiatives, confirming similar performance using the same models and dataset. Finally, ref. [37] proposed integrating smart waste bins with ICT and vehicle routing algorithms to optimize collection routes. Their system used both single- and multi-depot vehicle routing models to handle recyclable and hazardous waste. Real-time sensor data enabled more efficient transportation planning and minimized environmental impact.
Overall, IoT-based SWM solutions have shown considerable promise in addressing issues related to monitoring, route planning, and real-time responsiveness in smart cities. While improvements are still needed in areas such as cost efficiency, waste categorization, GPS integration, and energy optimization, these technologies represent a significant step towards sustainable urban development.
Table 1 compares various SWM technologies based on key performance criteria, including cost optimization, energy efficiency, and system integration.
Table 1.
Comparison of Smart Waste Management methods.
Table 1 provides a comparative analysis of recent SWM technologies, highlighting advancements in cost optimization, energy efficiency, and the integration of emerging technologies. The reviewed studies reveal a clear trend towards adopting renewable energy sources, such as solar-powered modules, alongside advanced routing algorithms that improve system performance and reduce fuel consumption. In addition, the integration of machine learning techniques and the adoption of robust communication protocols—such as LoRa, ZigBee, and MQTT—are enabling more scalable, real-time data processing and informed decision-making. Overall, these findings underscore the critical role of IoT-based solutions in addressing the complex and multifaceted challenges of urban waste management.
3. The Proposed System
The conventional waste management process typically involves four stages, as outlined in Section 1. However, these processes often face challenges related to inefficiency and limited responsiveness [38]. To address these issues, this study proposes a comprehensive system that automates the first two stages—waste generation and collection, and waste acquisition and transport—while incorporating a centralized City Command and Control Center (4C) for centralized coordination. The third and fourth phases will be considered in future work, although their geographical integration has already been included in the Android mobile application.
Waste management practices vary across countries and regions depending on regulations, infrastructure, and local requirements. As a result, methodological differences or additional steps may arise when adapting the system to different contexts.
3.1. Architecture of the Proposed System and Its Implementation
The proposed SWM system employs a region-based architectural framework in which the urban area is divided into multiple geographical zones, as illustrated in Figure 1. Each region comprises several Bin Level Monitoring Units (BLMUs), waste collection vehicles, and field workers. Field workers are equipped with Android-based mobile applications that receive task assignments in real-time through Firebase Cloud Messaging (FCM), as dispatched by administrative personnel.
Figure 1.
Data communication structure for Smart Waste Management systems.
Data generated within each region—including bin status, worker activity, and logistical updates—is transmitted via an ESP8266 Wi-Fi module combined with a GSM module to the centralized City Command and Control Center (4C), where it is stored in Google Firebase. Google Firebase acts as a Backend-as-a-Service (BaaS) platform and provides essential backend functionalities such as real-time data synchronization, user authentication, cloud storage, hosting, and machine learning integration. This infrastructure ensures seamless communication, efficient coordination, and scalable data management, as illustrated in Figure 1.
To ensure robustness, architecture also considers potential latency in Firebase data synchronization. While initial tests confirmed stable real-time updates, scalability under high-concurrency scenarios remains a limitation and requires further evaluation as part of future work.
Figure 1 presents the data communication structure for the Smart Waste Management (SWM) system. It illustrates how the Bin Level Monitoring Unit (BLMU) collects operational and environmental data—including waste levels, bin location, and fire status—and transmits this information via periodic POST requests to the City Command and Control Center (Command Server) at regular intervals. The central server then processes and manages the incoming data, making it simultaneously accessible to both the mobile and desktop applications.
This architecture enables real-time monitoring and rapid decision-making for administrators and authorized users, ensuring efficient resource allocation and immediate responsiveness to abnormal events or emergencies. The illustration highlights the seamless data flow from distributed sensing units in the field to central decision-making platforms, thereby supporting both operational tasks and administrative oversight in a unified manner.
The proposed system comprises four key interactive components, as depicted in Figure 2: the city collection regions, the dustbin module, the mobile application, the desktop application, and the City Command and Control Center. The system architecture consists of two layers: the hardware-based data acquisition layer and the software-based data acquisition layer, described as follows.
Figure 2.
Components of the Smart Waste Management system.
3.1.1. Hardware-Based Data Acquisition Layer
This layer includes the dustbin module; a hardware unit attached to waste bins for real-time monitoring. This unit, referred to as the Bin Level Monitoring Unit (BLMU), comprises several essential components as follows:
- Bin Level Monitoring Unit (BLMU):
The BLMU integrates sensors to monitor the fill-level of waste bins and to detect fire incidents in real-time. It is designed for compatibility with both indoor and outdoor bins. The layout of the BLMU is illustrated in Figure 3.
Figure 3.
Bin Level Monitoring Unit (BLMU) block diagram.
The unit consists of multiple components. Ultrasonic sensors are used to measure fill-levels, while an Arduino Uno microcontroller collects and processes sensor data. For wireless communication, the system employs both Wi-Fi and GSM modules, enabling efficient data transmission to the city region. The data is then forwarded to the centralized City Command and Control Center (4C) via the GSM module. Through a live monitoring platform, waste collection workers can plan their collection routes more effectively, prioritizing locations with full bins.
Figure 4a shows the BLMU hardware design, which incorporates several components: an Arduino Uno board, a GPS module, a graphic LCD (GLCD), a flame sensor, an LED, and an ultrasonic sensor. These components are described in detail below.
Figure 4.
Smart waste bin hardware components.
- ▪
- Arduino Uno microcontroller:
Figure 4b shows the Arduino Uno, which is based on the ATmega328P microcontroller and serves as the core of the smart waste bin system. It is programmed using the Arduino Integrated Development Environment (IDE) [39] to collect sensor data and transmit it to the monitoring and command center. Serving as the primary control unit, it interfaces with sensors, performs initial data filtering, and manages data transmission.
- ▪
- Flame Sensor (Smoke and gas sensor):
Figure 4c presents the sensor that detects fire, smoke, and toxic gas concentrations inside the waste bin. When powered with 5 V, it outputs an analog voltage through its pins. If the measured temperature exceeds a preset threshold, it triggers a digital signal to the Arduino Uno. The high and low thresholds can be adjusted using a potentiometer.
The sensor operates within a temperature range of −20 °C to 50 °C and consumes less than 150 mA at 5 V. It is also sensitive to infrared wavelengths between 760 nm and 1100 nm, with a 60° detection angle [40]. By continuously monitoring combustion conditions inside or near the bin, it enables early detection of hazardous events.
- ▪
- Ultrasonic Sensor (HC-SR04):
Figure 4d shows that the HC-SR04 sensor performs non-contact distance measurements ranging from 2 cm to 400 cm, with an accuracy of ±3 cm. It requires only four pin connections: trigger (Trig), voltage (VCC), ground (GND), and echo (receive).
The sensor is typically mounted near the top of the waste bin to facilitate maintenance and cleaning. It determines the bin’s fill-level by measuring the distance between the sensor and the surface of the waste. A shorter distance indicates a higher fill-level, making the HC-SR04 essential for monitoring bin capacity [41].
- ▪
- GPS module:
Figure 4e presents the GPS module that provides accurate position, velocity, and time data through a global satellite network. In the proposed system, each waste bin is equipped with a GPS module to enable real-time location tracking. This feature allows administrators to monitor both the condition and geographic position of bins through a user-friendly graphical interface (GUI) [42].
- ▪
- Buzzer:
Figure 4f illustrates that the buzzer functions as an audible alert mechanism within the smart waste bin system. It emits sound notifications in response to specific events, such as fire detection, providing immediate feedback to nearby personnel and enhancing safety and responsiveness [43].
- ▪
- ESP8266 Wi-Fi Module:
Figure 4f shows the ESP8266 Wi-Fi module enables seamless connectivity to operational Wi-Fi networks. It communicates with servers or clients using Transmission Control Protocols/User Datagram Protocols (TCPs/UDPs) and supports wireless data transmission between the Arduino and cloud services such as Firebase. Within the smart waste bin system, it plays a key role in transmitting sensor data and alerts to the City Command and Control Center, ensuring real-time monitoring and coordination [42,44]. Operating as a client, it can send Hypertext Transfer Protocol (HTTP) requests or publish data packets through REST APIs or the Firebase SDK. In the smart waste bin system, this module is used to transmit alerts to the City Command Center regarding bin fill-levels or the detection of a fire [44].
- ▪
- Liquid Crystal Display (LCD):
LCD screens use liquid crystals to produce visual output and are well-suited for displaying text and characters. As shown in Figure 4g, the system employs a 16 × 2-character LCD with an LED backlight, capable of displaying up to 32 ASCII characters, organized into two rows of 16 characters each. This display provides a simple and effective interface for conveying status messages and sensor readings [39].
The interaction among these components is illustrated in Figure 4. All hardware elements were simulated using Proteus v8.15 to model and test the proposed system. This environment enabled the design and validation of electronic circuits prior to implementation [39,41]. After successful simulation, the components were integrated in a modular fashion for real-time deployment.
3.1.2. Software-Based Data Acquisition Layer
The software architecture consists of a centralized server for data storage, a desktop web application, and an Android mobile application to support real-time monitoring and interaction. The data flow begins with sensors collecting information about bin fill-levels and fire status. This information is processed by the microcontroller and then transmitted to the server.
The SWS desktop application serves as a web-based interface for administrators, providing access to system data, monitoring dashboards, and analytical tools. The SWS mobile application functions as the primary interface for field workers and general users, supporting task assignments, live updates, and user interaction.
These software components work together to enable centralized data management, efficient coordination, and real-time decision-making across the system.
- (a)
- Centralized City Command and Control Center (4C) software:
The 4C center functions as the central intelligence hub of the Smart Waste Management system, built on Google Cloud Firebase—a scalable, document-based NoSQL database. Firebase serves as the primary platform for application development and provides tools for data collection, testing, debugging, and performance tracking [44].
In Firebase, the smallest storage unit is a document, which contains fields corresponding to specific data attributes [45]. Data received from Wi-Fi-enabled BLMU modules—including time, date, location, bin fill-level, and fire status—is stored in a centralized cloud database. This information is systematically organized into four primary collections: waste bins, garbage trucks (recycling sector), fire events, and user information [46].
- Waste bin, garbage truck, and fire event documents share a similar schema, including the following:
- ○
- Address: Region code of the city;
- ○
- NC-MA: Waste bin identifier;
- ○
- Alarm: Boolean flag indicating fire status;
- ○
- Capacity: Boolean flag indicating fill-level;
- ○
- Longitude: X-coordinate of the bin’s location;
- ○
- Latitude: Y-coordinate of the bin’s location.
- User documents include attributes such as the following:
- ○
- Token: Unique user identifier;
- ○
- DisplayName: User’s name;
- ○
- Email: Encoded email address;
- ○
- Nationality: National ID number;
- ○
- PhoneNumber: User’s contact number;
- ○
- Type: Role classification (e.g., user, employee, administrator).
By aggregating these collections, Firebase provides system administrators with a unified and dynamic dashboard. This enables real-time analysis of waste collection patterns, improves resource allocation, and enhances overall operational responsiveness.
- (b)
- SWS desktop application:
The desktop application serves as the primary platform for analyzing data stored in the 4C cloud. Integrated with IoT technologies, it provides administrators with comprehensive tools for monitoring waste operations and conducting advanced data analysis.
Through this interface, administrators can identify waste generation trends, allocate resources more efficiently, and refine collection schedules. Real-time monitoring also enhances responsiveness to anomalies and emergencies, thereby improving service reliability. By leveraging data-driven insights, the application enables evidence-based decision-making to optimize overall waste management operations.
- (c)
- SWS Mobile Application:
The SWS mobile application is developed using Dart and Flutter, a cross-platform framework by Google designed to build high-performance applications for web, iOS, and Android. Flutter is an open-source SDK built on Dart and C++, enabling the creation of responsive and consistent user interfaces across devices [40,44].
The application includes a splash screen, as illustrated in Figure 5a. Upon tapping the screen, users can select a specific region, allowing waste producers to choose their nearest area or compound for service. After selecting a region, the system provides two options: pressing the Get Started button or logging in with staff credentials, as shown in Figure 5b.
Figure 5.
User interface of the mobile application: Region selection.
Mobile Application Workflow
When the Get Started button is pressed, users are directed to the main navigation screen (Figure 6a), which provides two options: My Location or Nearest Bin.
Figure 6.
Mobile application: User pressed Get Started button.
- Nearest Bin: This option displays all nearby BLMUs (Figure 6c). Upon selecting a BLMU, the app provides navigation via Google Maps and displays the bin’s current status (Figure 6d). Users may also capture and upload photos of bins surrounded by trash. Bin icons are dynamically color-coded according to fill status:
- ○
- Green: below 90%
- ○
- Red: 90% or above
- If the Staff Member button is selected, the staff login screen appears (Figure 7a). Users specify their role—administrator or worker—and log in using their credentials. Staff accounts are registered by the Ministry of Municipal and Rural Affairs.
Figure 7.
Mobile application: Staff member login and guidance.
Figure 7.
Mobile application: Staff member login and guidance.

Administrator Login
Administrators have broad control over the system (Figure 8a). Their responsibilities include the following:
- Managing users, creating new regions, and adding BLMU bins;
- Assigning jobs to workers and evaluating their performance;
- Handling task allocation and setting capacity thresholds for trucks and burners (Figure 8b);
- Reassigning workers and reallocating BLMU bins across regions via the Recycling Sector (Rec-Sector) page;
- Sending notifications to nearby Rec-Sector units when relevant (Figure 8c).
Figure 8.
Mobile application: Sample administrator activity.
Figure 8.
Mobile application: Sample administrator activity.

User Roles in the Mobile Application
The mobile client supports multiple user roles with different levels of access:
- Regular Users:Can request information about nearby waste bins and view their current fill-levels.
- Authorized Workers:Must log in with a username and password to receive assigned tasks, such as collecting waste from filled bins. Once tasks are completed, workers report updates through the mobile app, ensuring bin status is synchronized in real-time.
- System Administrators:Have full access to system-wide statistics and dashboards. They can monitor bin statuses, track worker activities, and analyze waste collection frequency (daily, weekly, monthly, annually). Based on these insights, administrators can assign or reassign tasks to optimize operational performance.
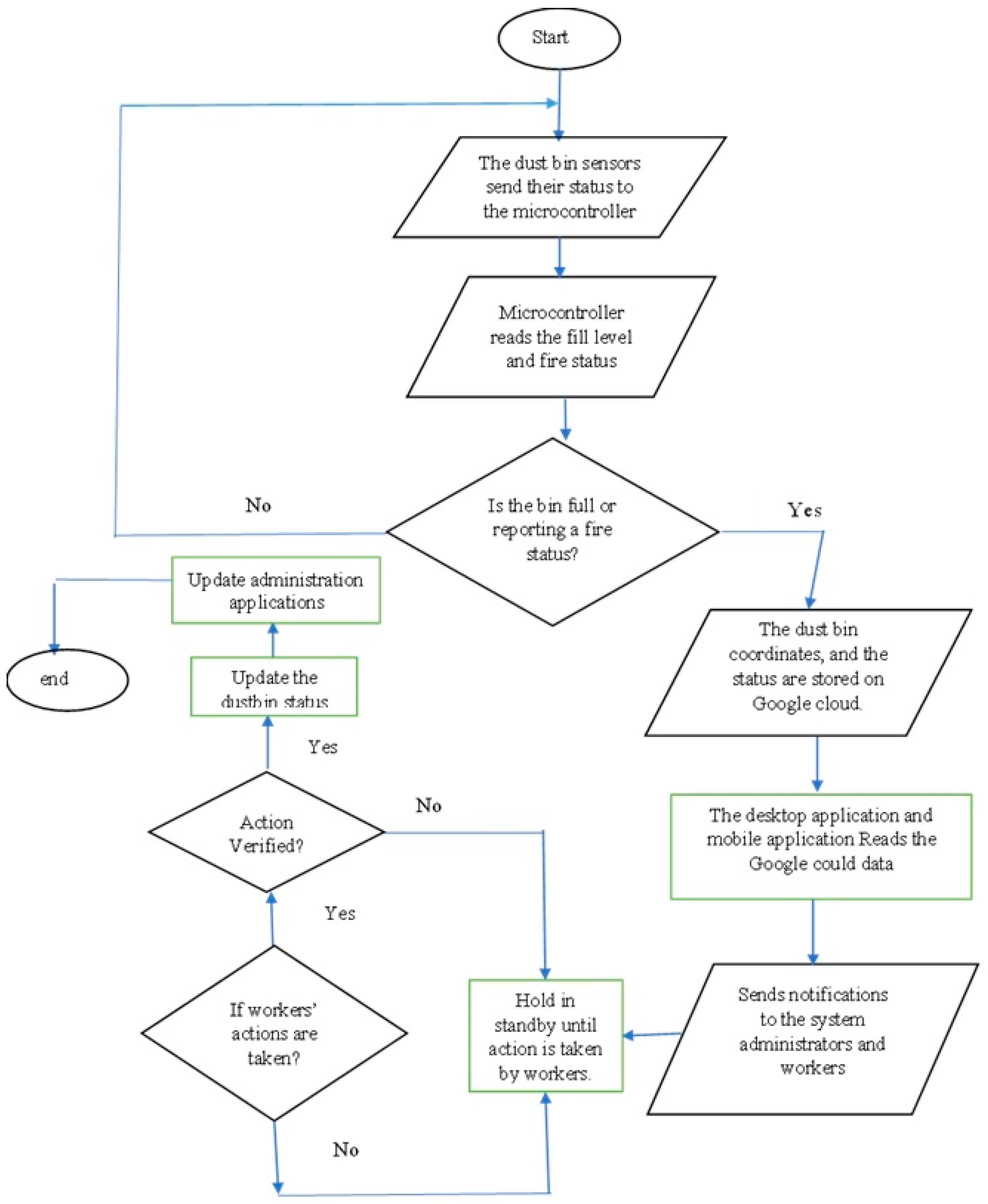
- System Workflow:The proposed SWM system operates according to the algorithm described in Algorithm 1 and the flowchart illustrated in Figure 9. The workflow follows sequential phases that ensure effective data collection, task allocation, and real-time monitoring.
Figure 9. Smart Waste Management system flow diagram.
| Algorithm 1 Waste management system algorithm |
| Input: |
|
| Output: |
|
| BEGIN |
| For each region in City: |
| Initialize BLMU network |
| Assign waste bins and region attributes |
| LOOP (Every reporting_interval seconds) |
| For each BLMU in active_regions: |
| Read fill_level, fire_status, location, timestamp |
| IF (fire_status == TRUE) OR (fill_level ≥ bin_threshold): |
| TRANSMIT alert to Centralized City Command and Control Center (4C) |
| UPDATE cloud database with anomaly record |
| DISPATCH notification to Administrator and assigned Worker |
| WAIT for resolution confirmation |
| IF resolution received: |
| UPDATE bin status to normal on all platforms |
| ENDIF |
| ELSE: |
| LOG normal bin status in cloud database |
| ENDIF |
| For each Worker: |
| RECEIVE task allocations (bins needing attention) |
| IF assigned_bin fill_level < cleanup_threshold: |
| LOG completed task |
| UPDATE worker activity profile |
| ENDIF |
| For Administrators: |
| MONITOR system dashboard |
| ANALYZE statistics [waste generation rates, worker performance] |
| ASSIGN tasks or adjust thresholds as needed |
| For Regular Users: |
| ACCESS nearest bin status via mobile app |
| VIEW location and fill status |
| SUBMIT reports/photos of overflow or hazards (optional) |
| ENDLOOP |
| END |
System Workflow Phases
The proposed SWM system follows a sequence of phases that integrate sensor monitoring, data transmission, centralized processing, and task execution. These phases are illustrated in Algorithm 1 and the flowchart in Figure 9.
- (1)
- Setup Phase
- Regional Division: The city is divided into multiple zones, each equipped with BLMUs.
- Administrator Configuration: Admins configure system parameters (bin registration, regions, fill thresholds, recycling and burn sectors) via the mobile app.
- Centralized Data Transmission: Each region has a ZigBee-enabled base station that forwards data to the 4C.
- Vehicle Tracking: Trucks send GPS data to the 4C for efficient routing.
- Waste Generation: Residents and workers deposit waste into monitored bins.
- (2)
- Sensor Data Transmission Phase
- BLMUs transmit data every 10 s (ID, timestamp, location, fire status, fill-level).
- The microcontroller forwards processed information to the regional base station and then to the 4C.
- (3)
- Microcontroller Processing
- Analyzes incoming sensor data to classify bin status.
- Sends immediate alerts to the 4C if anomalies (e.g., fire, full bin) are detected.
- Logs bins in “normal” state when no anomalies are found.
- (4)
- Data Storage
- The 4C stores all incoming data (timestamps, fire alerts, fill-levels, location) in Google Firebase.
- (5)
- Conditional Status Check
- Anomaly Detected:
- ○
- Stores bin coordinates and abnormal status in the cloud.
- ○
- Provides real-time access via desktop and mobile apps.
- ○
- Sends alerts to admins and workers.
- ○
- Holds in standby until workers confirm the issue is resolved.
- No Anomaly Detected or Resolved:
- ○
- Updates bin status to “normal” across all platforms.
- ○
- Dispatches trucks for scheduled waste collection and logistics.
- (6)
- Task Assignment and Escalation
- Tasks are assigned automatically or manually by administrators.
- Triggered by events such as reaching capacity thresholds or detecting hazards.
- Notifications and SMS alerts are sent to the nearest vehicles for immediate action.
- (7)
- System Testing and Optimization
- Fire sensors were tested using controlled smoke simulations (e.g., burned cloth) with results shown in Figure 7.
- Applications were evaluated under varied bin fill-levels and fire scenarios.
- Analysis included the following:
- ○
- Identifying high-waste regions,
- ○
- Estimating optimal worker distribution,
- ○
- Monitoring allocation and reassignment of bins.
- A graphical LCD interface provided local status updates to nearby staff, enhancing coordination.
4. Testing and Results
To validate the system under practical conditions, a six-month pilot deployment was carried out with 50 smart bins installed on a university campus. This deployment addressed concerns about the lack of extensive operational testing. The system achieved 99.5% overall uptime and maintained minimal false alarm rates for both fire detection and bin-level monitoring, demonstrating high dependability.
A comparative evaluation of waste collection effectiveness before and after implementation revealed significant improvements. The system reduced unnecessary collection trips and optimized routing, which directly lowered fuel consumption and operating costs.
Several assessments were conducted on fire detection sensors and Bin Level Monitoring Units (BLMUs). Test cases were designed to reflect real operating conditions and potential challenges in urban environments. The main areas of testing included the following:
- A.
- Estimated Overall Deployment Cost:
The cost analysis includes key hardware components: Arduino Uno, ultrasonic sensors, flame sensors, GPS modules, and Wi-Fi modules. It also projects the cost of scaling the system to 1000 bins. Based on average unit prices—Arduino Uno (15–20 USD), ultrasonic sensors (3–5 USD), flame sensors (2–3 USD), GPS modules (10–15 USD), and ESP8266 Wi-Fi modules (5 USD)—the approximate hardware cost per bin is 35–45 USD. For 1000 bins, this translates to 35,000–45,000 USD, excluding infrastructure and maintenance. When operational savings from reduced fuel use and optimized routing are factored in, the system remains economically viable for large-scale government deployment.
- B.
- Ultrasonic Sensor Accuracy Testing
The accuracy of ultrasonic sensors in detecting waste fill-levels was evaluated under controlled conditions. Waste was placed at varying levels in the bin, corresponding to 25%, 50%, 75%, 90%, and 100% fill capacities. Results confirmed consistent accuracy, with a margin of error within ±3%.
Figure 10 shows the monitoring system interface, displaying the bin ID (1234) and a detected fill-level of 90%. Figure 11 illustrates the relationship between the ultrasonic sensor’s measured distance (cm) and the bin’s fill percentage. The results show a clear inverse relationship, where shorter measured distances correspond to higher fill-levels, validating the sensor’s precision.
Figure 10.
Measuring the accuracy of ultrasonic sensors.
Figure 11.
The relationship between sensor distance and bin fill-levels.
By selecting the ‘Get Location’ option, users can view the position, fill-level, and description of a bin. After a bin is emptied, the system verifies its fill-level. If the fill-level is below 10%, the system updates its status, otherwise, the bin is excluded from the worker’s record. Workers can also access detailed reports of the bins they visited and emptied, including the date, time, and location, as shown in Figure 8a,b.
The IoT system updates bin statuses every 10 s, providing real-time information on their locations, fill-levels, and fire statuses. This data is stored as records. Users can access this information without logging in, while workers are required to authenticate themselves. Using a GET request, users can retrieve task-related data, including their responsibilities. Workers can also create, read, update, delete, and manage IoT endpoints, assign tasks, and update the status of their activities.
- ○
- Status Monitoring: Testing involves monitoring the status levels of BLMU waste bins and fire detection. For instance, smoke and flame sensors are tested by simulating high concentrations of decomposing smoke, with results visualized in Figure 6d. Testing includes the following:
- (1)
- Fire Alarm Sensor Testing:
To test fire detection, bins equipped with smoke and flame sensors were exposed to controlled smoke. The sensors successfully triggered alerts within five seconds, demonstrating their efficiency in detecting fires and promptly sending alerts to the command center.
Burning fabric was used to create smoke and flame signatures in fire detection testing as it provides a safe and reliable method. We were able to confirm that the smoke and flame sensors sent out alerts in less than five seconds using this baseline scenario, which guaranteed prompt connection with the Centralized City Command and Control Center (4C). However, we are aware that real municipal garbage streams contain things like paper, plastics, and electronic waste (e-waste), all of which have different combustion characteristics when it comes to heat intensity, gas emissions, and smoke densities. We have determined that these categories are crucial for the upcoming testing phase, even if they were excluded from the current phase because of safety concerns. As a result, validation will be extended to these representative waste types in future trials, improving our ability to evaluate sensor robustness in increasingly hazardous and complicated environments.
The accuracy of ultrasonic sensors in detecting waste fill-levels was evaluated using a bin monitoring system. Waste was placed at various levels within the bin, corresponding to fill percentages of 25%, 50%, 75%, 90%, and 100%. The sensors demonstrated consistent accuracy, with a margin of error within ±3%. While these five levels provided an adequate baseline to establish Proof of Concept, we acknowledge that the sample size is limited. In future work, the testing will be expanded to incorporate a higher number of intermediate fill-levels to generate finer calibration curves. Moreover, trials will be extended to different waste categories (e.g., lightweight plastics, cardboard, and dense organic waste) to evaluate how variations in density, surface reflectivity, and compaction influence ultrasonic sensor precision. This broader validation will enhance confidence in sensor reliability across diverse real-world operating conditions.
- (2)
- Wi-Fi Module Testing:
The Wi-Fi module’s performance in transmitting data from the BLMUs to the centralized City Command and Control Center (4C) was evaluated. Tests were conducted over distances of up to 100 m indoors and 400 m outdoors. The module maintained stable data transmission with no packet loss across the entire range.
- (3)
- Bandwidth Requirement Analysis:
In addition to testing Wi-Fi stability, we calculated the network bandwidth required to support large-scale deployments. Each Bin Level Monitoring Unit (BLMU) transmits approximately one packet every 10 s, with an average packet size of ~100 bytes, including protocol overhead. This equates to ~80 bps per unit. As illustrated in Figure 12, the bandwidth requirement grows linearly with the number of deployed units. Even at the scale of 10,000 bins, the total demand remains within the feasible capacity of current municipal wireless infrastructure. This analysis confirms that the proposed system is scalable and does not pose excessive strain on communication networks.
Figure 12.
Estimated bandwidth requirement (Kbps) vs. number of deployed BLMUs.
- (4)
- Mobile and Desktop Application Testing:
The functionality of mobile and desktop applications was tested by simulating tasks for different user roles (administrators, workers, and general users). Tasks included viewing bin levels, responding to fire alerts, and managing tasks. The applications provided real-time updates, demonstrated user-friendly interfaces, and performed effectively in all scenarios.
- (5)
- Load and Performance Testing:
System performance under heavy data loads was evaluated by simulating frequent bin status updates. The system processed multiple alerts and data entries concurrently, maintaining response times under one second, even during high-load conditions.
The IoT-based SWM system performed well in all tests:
- (1)
- Sensors accurately monitored waste levels and detected fires in real-time;
- (2)
- Communication via the Wi-Fi module was reliable across tested ranges;
- (3)
- Mobile and desktop applications met usability and functionality requirements;
- (4)
- The system maintained stable performance under heavy data loads.
- (6)
- Bandwidth Calculation across Various Scales of Deployments:
Wireless communication capacity planning is required to ensure reliable data transmission from the deployed Bin Level Monitoring Units (BLMUs) to the City Command and Control Center. All BLMUs will be configured to transmit sensor data packets approximately every 10 s, with an average packet size of approximately 100 bytes, inclusive of protocol overhead.
Under the assumption of a fixed reporting interval of one packet every 10 s (6 packets per minute), the unit consumption bandwidth can be estimated as follows:
- ○
- Packet size: 100 bytes (800 bits);
- ○
- Packet frequency: 6 packets per minute (0.1 packets per second);
- ○
- Per BLMU resulting bandwidth requirement: approximately 80 bits per second (bps).
Scaling these requirements is presented in Figure 12.
Figure 12 estimates the near-linear bandwidth requirement growth as a function of deployment size, which facilitates infrastructure planning and capacity planning. The linear growth highlights that even in the very large-scale deployments (over 10,000 bins), overall bandwidth demands come to reasonable orders of today’s wireless networks. However, the compounding effect on network load requires planning communication intervals, data aggregation, and appropriate compression to achieve the highest throughput.
- (7)
- Data Synchronization and Latency Testing:
During the pilot deployment, the system’s Firebase backend was evaluated for its ability to synchronize data between mobile and desktop applications in real-time. Average response times remained under one second, even during concurrent updates from multiple bins. While these results confirm baseline performance in small- to medium-scale deployments, we acknowledge that high-concurrency stress testing was not yet conducted. Future evaluations will therefore include controlled simulations of thousands of parallel update requests to measure end-to-end latency, assess scalability limits, and identify potential bottlenecks. These tests will provide a more comprehensive understanding of synchronization behavior under metropolitan-scale rollouts.
These results confirm the suitability of the Flutter–Firebase integration for small- to medium-scale deployments, while highlighting the need for stress testing with thousands of concurrent requests in future work.
5. Discussion
Studies in this field emphasize the use of the Arduino Uno microcontroller due to its compatibility with Arduino development boards and its ability to create interactive digital objects. Arduino boards are affordable and have updateable EEPROM features. These boards typically include microcontrollers such as the Atmel ATmega328p or ATmega168, which are widely used in various industries. The current study adopts the Arduino Uno microcontroller for these reasons [47]. Communication between the 4C server and BLMU is facilitated by the ESP8266 Wi-Fi Module. This module acts as a self-contained System-on-a-Chip (SoC) and enables microcontrollers to connect to wireless networks through its built-in TCP/IP protocol stack. It has the capability to host applications and delegate networking tasks to a separate CPU [14]. When connected to Arduino devices, it provides Wi-Fi functionality and supports Bluetooth co-existence interfaces and VoIP applications. Additionally, the module is cost-effective and has a thriving community of developers [10,31].
Algorithm 1 presents a summary of the findings from the related research, focusing on several key aspects: the microcontroller used, the wireless technology employed, the network topology, the visualization of applications, and the presence or absence of a GPS module in the proposed systems. Table 2 indicates that the Arduino Uno microcontroller is preferred, primarily due to its open-source hardware and software.
Table 2.
SWS-based on waste bin level monitoring systems.
The location of the waste bin (outdoor or indoor), the sensors that are employed, and the intelligent waste management features are all summarized in Table 3 for the research studies mentioned above.
Table 3.
SWS-based hardware component and sensor features.
According to Table 3, a waste BLMU uses an ultrasonic sensor and a flame sensor to detect the fill-level of the waste bin and whether it would catch fire when a user drops trash inside.
The proposed SWM system offers software for both mobile and desktop applications. Table 4 compares the related work based on the software utilized and the features of the SWS used, as outlined below.
Table 4.
SWS-based software components.
Table 5 compares the proposed IoT-based Smart Waste Management system to similar systems across key parameters, including technology, network topology, cost, scalability, and environmental impact.
Table 5.
SWS-based software components.
The proposed system offers efficient, real-time, IoT-based solutions for municipal solid waste management. It generates comprehensive statistics that system administrators can utilize for data analysis. These statistics include waste bin data such as daily, weekly, monthly, and annual emptying frequencies. Additionally, the system tracks the number of bins emptied by each worker per day and provides averages for both the burning and recycling sectors. In future iterations, the proposed system will undergo modifications to incorporate the waste segregation phase of traditional waste management systems. This phase involves separating different waste types, thereby facilitating recycling efforts by implementing separate collection systems for paper, metal, plastic, and glass.
The proposed SWS employs a mobile application developed with Dart and Flutter to access distributed waste bins, assign tasks to employees, and establish IoT endpoints. This application gathers and analyzes data related to trucks, employees, and waste bins, presenting the results on a dashboard. Furthermore, it functions as a 4C center for monitoring and controlling activities, including tracking smart waste bin locations, fill-levels, and fire statuses.
5.1. Environmental and Human Impacts on Sensor Reliability
Environmental conditions and human interference pose significant challenges to sensor reliability in outdoor IoT-based waste management deployments. Temperature fluctuations ranging from −10 to 45 °C and humidity variations between 30% and 90% can cause sensor drift, reduced sensitivity, and calibration degradation over extended operational periods.
To maintain measurement accuracy, monthly calibration and maintenance protocols are recommended for all deployed units. Long-term performance data should be analyzed statistically to enable predictive maintenance scheduling, thereby minimizing downtime and preventing system failures before they occur.
Public deployment also introduces risks of vandalism and accidental damage. Tamper-resistant enclosures and protective housings are essential design features to mitigate these threats. Field testing under diverse environmental conditions has validated these protective measures and informed improvements to both maintenance protocols and hardware durability.
These combined strategies enhance system resilience and ensure reliable performance in real-world urban environments.
5.2. Technical Scalability and Networking Challenges
Beyond sensor reliability, the system faces networking and data management challenges during scaling, particularly latency issues in high-density deployments. Future work will include stress testing with thousands of concurrent requests and implementation of optimization strategies such as data caching, offline-first data handling, and load balancing across multiple server instances.
The ESP8266 Wi-Fi module demonstrated robust performance in controlled conditions, maintaining packet integrity across indoor ranges (≤100 m) and outdoor ranges (≤400 m) with zero packet loss. However, dense urban environments may introduce signal interference and attenuation that compromise connectivity. The hybrid communication architecture (Wi-Fi + GSM) combined with adaptive reporting intervals addresses these limitations. Future iterations may incorporate LoRa or ZigBee protocols, which offer superior performance for large-scale, low-power urban IoT networks.
5.3. Economic Viability Analysis
The system demonstrates strong economic feasibility with low per-unit hardware costs. Individual BLMU components include Arduino Uno microcontrollers (15–20 USD), ultrasonic sensors (3–5 USD), flame sensors (2–3 USD), GPS modules (10–15 USD), and ESP8266 Wi-Fi modules (≈5 USD), resulting in total per-bin costs of 35–45 USD. A deployment of 1000 bins requires an estimated hardware investment of 35,000–45,000 USD, excluding infrastructure and ongoing maintenance expenses.
Software costs remain minimal through the use of open-source development platforms and cloud-based Backend-as-a-Service (Google Firebase), which eliminates significant upfront infrastructure investment while maintaining scalability. Pilot deployment results indicate substantial operational savings from reduced fuel consumption and optimized routing that eliminates unnecessary collection trips. These efficiency gains provide strong return on investment, particularly in densely populated urban centers with large waste collection fleets. Comparable nationwide implementations in European cities have documented cost reductions of up to 20%, validating the economic benefits of IoT-enabled waste management systems.
5.4. Data Security and Ethical Considerations
The proposed system incorporates robust data security measures. All data collected from BLMUs is encrypted during transmission and stored securely in Google Cloud Firestore. Role-based access control ensures that sensitive information is restricted to authorized personnel only.
Ethical considerations are also critical. Privacy is protected by minimizing personal data collection and ensuring transparency in data usage. The system complies with local data protection regulations, and community engagement is prioritized to build public trust, address concerns over data ownership, and prevent misuse.
6. Conclusions
This paper presents an IoT-enabled Smart Waste Management (SWM) system designed to address critical limitations in traditional waste disposal practices. Conventional bins often suffer from poor maintenance, leading to overflow, odor, health risks, and environmental pollution because of the emission of harmful gases. The proposed solution integrates smart waste bins, GSM-enabled collection vehicles, and a mobile application to enable real-time monitoring and fire detection. It also enables efficient route tracking for waste collection using Google Maps.
At the core of the system is a centralized dashboard that generates reports on bin status, collection worker activities, and waste generation hotspots. This intelligent infrastructure enables timely garbage collection, minimizes fuel consumption through optimized routing, and contributes to environmental conservation by reducing manual labor and mitigating the risks associated with unmanaged waste.
Despite its effectiveness, the current implementation has limitations; most notably, it lacks waste segregation capabilities, which is an essential component of sustainable waste practices. Future work will focus on the following improvements:
Integration of waste segregation mechanisms to support recycling and circular economy initiatives.
Adoption of renewable energy sources, such as solar-powered sensors, to enhance system autonomy and minimize environmental impact.
Application of machine learning algorithms to predict waste generation patterns and enable dynamic scheduling of waste collection. Future work also includes the waste segregation phase.
Deployment of AI-based route optimization techniques to further enhance operational efficiency and reduce fuel consumption.
Incorporation of blockchain technology to ensure secure, transparent, and tamper-proof data transactions within the system.
Application of the General Data Protection Regulation (GDPR) compliance, including transparent user consent procedures, data subject rights, and retention/deletion policies for stored sensor and user records.
Extension of The Emergency Detection Scope to include additional hazardous conditions. Even though the current system primarily uses flame and smoke sensors to detect fires in waste bins, including specialized gas sensors that can identify flammable and toxic gases like hydrogen sulfide (H2S), carbon monoxide (CO), and methane (CH4) will improve situational awareness by allowing for the early detection of a variety of environmental threats.
Future work will expand fire detection testing scenarios beyond cloth combustion, evaluating the system against common urban waste categories like paper/cardboard, plastic packaging, and e-waste components. This, combined with specialized gas sensors, will provide a comprehensive emergency detection framework for modern waste streams.
These enhancements aim to transform the current system into a more intelligent, sustainable, and trustworthy Smart Waste Management solution suitable for large-scale deployment in modern smart cities.
Author Contributions
R.A. contributed to conceptualization, methodology, critical manuscript revision, and funding acquisition. L.E. contributed to conceptualization, data analysis, visualization, and manuscript review and editing. A.A.-A. contributed to conceptualization, data curation, formal analysis, software development, validation, and writing—original draft. All authors have read and agreed to the published version of the manuscript.
Funding
This project was funded by the Deanship of Scientific Research (DSR) at King Abdulaziz University, Jeddah, Saudi Arabia under the grant no. (IPP: 493-612-2025). The authors, therefore, acknowledge with thanks DSR for their technical and financial support.
Data Availability Statement
Data available on request from the authors.
Conflicts of Interest
The authors declare no conflicts of interest.
Abbreviations
| Symbols | Abbreviations |
| 4C | City Command and Control Center |
| AI | Artificial Intelligence |
| BaaS | Backend-as-a-Service |
| BLE | Bluetooth Low Energy |
| BLMU | Bin Level Monitoring Unit |
| FCM | Firebase Cloud Messaging |
| GDPR | General Data Protection Regulation |
| GPS | Global Positioning System |
| GSM | Global System for Mobile Communications |
| GUI | Graphical User Interface |
| HBLMU | Home Bin Level Monitoring Unit |
| HTTP | Hypertext Transfer Protocol |
| IoT | Internet of Things |
| LCD | Liquid Crystal Display |
| LoRa | Long Range (wireless communication) |
| MQTT | Message Queuing Telemetry Transport |
| PBLMU | Public Bin Level Monitoring Unit |
| PoC | Proof of Concept |
| RFID | Radio Frequency Identification |
| SPWMU | Smart Portable Waste Monitoring Unit |
| SWM | Smart Waste Management |
| TCP | Transmission Control Protocol |
| UDP | User Datagram Protocol |
| WAPU | Waste Analysis Processing Unit |
| WEEE | Waste Electrical and Electronic Equipment |
| Wi-Fi | Wireless Fidelity |
| WLAN | Wireless Local Area Network |
References
- Ramson, S.J.; Bhavanam, D.; Draksharam, S.; Kumar, R.; Moni, D.J.; Kirubaraj, A.A. Radio Frequency Identification and Sensor Networks based Bin Level Monitoring Systems-A Review. In Proceedings of the 2018 4th International Conference on Devices, Circuits and Systems (ICDCS), Coimbatore, India, 16–17 March 2018; IEEE: Piscataway, NJ, USA, 2018; pp. 17–20. [Google Scholar]
- Hossein, K.M.; Esmaeili, M.E.; Dargahi, T.; Khonsari, A.; Conti, M. BCHealth: A novel blockchain-based privacy-preserving architecture for IoT healthcare applications. Comput. Commun. 2021, 180, 31–47. [Google Scholar] [CrossRef]
- Zobel, T. ISO 14001 adoption and industrial waste generation: The case of Swedish manufacturing firms. Waste Manag. Res. 2015, 33, 107–113. [Google Scholar] [CrossRef]
- Ferrari, F.; Striani, R.; Minosi, S.; De Fazio, R.; Visconti, P.; Patrono, L.; Catarinucci, L.; Corcione, C.E.; Greco, A. An innovative IoT-oriented prototype platform for the management and valorisation of the organic fraction of municipal solid waste. J. Clean. Prod. 2020, 247, 119618. [Google Scholar] [CrossRef]
- Kapucu, N.; Bilim, M. Internet of Things for Smart Homes and Smart Cities. In Proceedings of the Smart Grid 3.0: Computational and Communication Technologies; Springer: Cham, Switzerland, 2023; pp. 331–356. [Google Scholar]
- Babu, B.R.; Parande, A.K.; Basha, C.A. Electrical and electronic waste: A global environmental problem. Waste Manag. Res. 2007, 25, 307–318. [Google Scholar]
- Krzywoszynska, A. ‘Waste? You mean by-products!’ From bio-waste management to agro-ecology in Italian winemaking and beyond. Sociol. Rev. 2012, 60, 47–65. [Google Scholar] [CrossRef]
- Bacot, H.; McCoy, B.; Plagman-Galvin, J. Municipal commercial recycling: Barriers to success. Am. Rev. Public Adm. 2002, 32, 145–165. [Google Scholar] [CrossRef]
- Seyring, N.; Dollhofer, M.; Weißenbacher, J.; Bakas, I.; McKinnon, D. Assessment of collection schemes for packaging and other recyclable waste in European Union-28 Member States and capital cities. Waste Manag. Res. 2016, 34, 947–956. [Google Scholar] [CrossRef]
- Kaza, S.; Yao, L.; Bhada-Tata, P.; Van Woerden, F. What a Waste 2.0: A Global Snapshot of Solid Waste Management to 2050; World Bank Publications: Washington, DC, USA, 2018. [Google Scholar]
- Bakhouch, M.; Salsabil; Ayad, S.; Terrissa, L.S. Smart Waste Management System Based on IoT. In Proceedings of the International Conference on Smart City Applications, Paris, France, 4–6 October 2023; Springer Nature: Cham, Switzerland, 2023; pp. 322–331. [Google Scholar]
- Talari, S.; Shafie-Khah, M.; Siano, P.; Loia, V.; Tommasetti, A.; Catalão, J.P.S. A review of smart cities based on the internet of things concept. Energies 2017, 10, 421. [Google Scholar] [CrossRef]
- Duhayyim, M.A.; Elfadil Eisa, T.A.; Al-Wesabi, F.N.; Abdelmaboud, A.; Hamza, M.A.; Zamani, A.S.; Rizwanullah, M.; Marzouk, R. Deep Reinforcement Learning Enabled Smart City Recycling Waste Object Classification. Comput. Mater. Contin. 2022, 71, 5699–8715. [Google Scholar] [CrossRef]
- Anagnostopoulos, T.; Zaslavsky, A.; Ntalianis, K.; Anagnostopoulos, C.; Ramson, S.R.J.; Shah, P.J.; Behdad, S.; Salmon, I. IoT-enabled tip and swap waste management models for smart cities. Int. J. Environ. Waste Manag. 2021, 28, 521–539. [Google Scholar] [CrossRef]
- Avancini, D.B.; Rodrigues, J.J.P.; Rabêlo, R.A.L.; Das, A.K.; Kozlov, S.; Solic, P. A new IoT-based smart energy meter for smart grids. Int. J. Energy Res. 2021, 45, 189–202. [Google Scholar] [CrossRef]
- Bhattacharya, A. Blockchain and IoT: A Paradigm Shift for Supply Chain Management. In Blockchain for Business: How It Works and Creates Value; Treiblmaier, H., Clohessy, T., Eds.; Springer: Cham, Switzerland, 2021; pp. 159–178. [Google Scholar]
- Saha, S.; Chaki, R. IoT based smart waste management system in aspect of COVID-19. J. Open Innov. Technol. Mark. Complex. 2023, 9, 100048. [Google Scholar] [CrossRef]
- Ali, T.; Irfan, M.; Alwadie, A.S.; Glowacz, A. IoT-based smart waste bin monitoring and municipal solid waste management system for smart cities. Arab. J. Sci. Eng. 2020, 45, 10185–10198. [Google Scholar] [CrossRef]
- Ramson, S.R.J.; Moni, D.J. Wireless sensor networks based smart bin. Comput. Electr. Eng. 2017, 64, 337–353. [Google Scholar] [CrossRef]
- Popa, C.L.; Carutasu, G.; Cotet, C.E.; Carutasu, N.L.; Dobrescu, T. Smart city platform development for an automated waste collection system. Sustainability 2017, 9, 2064. [Google Scholar] [CrossRef]
- Rohit, G.S.; Chandra, M.B.; Saha, S.; Das, D. Smart dual dustbin model for waste management in smart cities. In Proceedings of the 2018 3rd International Conference for Convergence in Technology (I2CT), Pune, India, 6–8 April 2018; IEEE: Piscataway, NJ, USA, 2018; pp. 1–5. [Google Scholar]
- Vishnu, S.; Ramson, S.R.J.; Senith, S.; Anagnostopoulos, T.; Abu-Mahfouz, A.M.; Fan, X.; Srinivasan, S.; Kirubaraj, A.A. IoT-enabled solid waste management in smart cities. Smart Cities 2021, 4, 1004–1017. [Google Scholar] [CrossRef]
- Arthur, M.P.; Shoba, S.; Pandey, A. A survey of smart dustbin systems using the IoT and deep learning. Artif. Intell. Rev. 2024, 57, 56. [Google Scholar] [CrossRef]
- Hussain, I.; Elomri, A.; Kerbache, L.; El Omri, A. Smart city solutions: Comparative analysis of waste management models in IoT-enabled environments using multiagent simulation. Sustain. Cities Soc. 2024, 103, 105247. [Google Scholar] [CrossRef]
- Pal, M.S.; Bhatia, M. Smart solid waste management system using IoT technology: Comparative analysis, gaps, and challenges. In International Conference on Intelligent Cyber Physical Systems and Internet of Things; Springer International Publishing: Cham, Switzerland, 2022; pp. 795–811. [Google Scholar]
- Belhiah, M.; El Aboudi, M. An IoT-Based Sensor Mesh Network Architecture for Waste Management in Smart Cities. J. Commun. 2025, 20, 153–165. [Google Scholar] [CrossRef]
- Jino Ramson, S.R.; Moni, D.J.; Kirubaraj, A.A.; Senith, S. Self-powered wireless sensor network framework to monitor bin level. J. Solid Waste Technol. Manag. 2017, 43, 295–304. [Google Scholar] [CrossRef]
- Folianto, F.; Low, Y.S.; Yeow, W.L. Smartbin: Smart waste management system. In Proceedings of the 2015 IEEE Tenth International Conference on Intelligent Sensors, Sensor Networks and Information Processing (ISSNIP), Singapore, 7–9 April 2015; IEEE: Piscataway, NJ, USA, 2015; pp. 1–2. [Google Scholar]
- Ramson, S.R.J.; Moni, D.J.; Vishnu, S.; Anagnostopoulos, T.; Kirubaraj, A.A.; Fan, X. An IoT-based bin level monitoring system for solid waste management. J. Mater. Cycles Waste Manag. 2021, 23, 516–525. [Google Scholar] [CrossRef]
- Lundin, A.C.; Özkil, A.G.; Schuldt-Jensen, J. Smart cities: A case study in waste monitoring and management. In Proceedings of the 50th Hawaii International Conference on System Sciences (HICSS 2017), Hilton Waikoloa Village, HI, USA, 4–7 January 2017; pp. 1392–1401. [Google Scholar]
- Sinha, R.S.; Wei, Y.; Hwang, S.-H. A survey on LPWA technology: LoRa and NB-IoT. ICT Express 2017, 3, 14–21. [Google Scholar] [CrossRef]
- Pendão, C.; Silva, I. Optical fiber sensors and sensing networks: Overview of the main principles and applications. Sensors 2022, 22, 7554. [Google Scholar] [CrossRef]
- Raaju, V.A.; Meeran, J.M.; Sasidharan, M.; Premkumar, K. IOT based smart garbage monitoring system using ZigBee. In Proceedings of the 2019 IEEE International Conference on System, Computation, Automation and Networking (ICSCAN), Pondicherry, India, 29–30 March 2019; IEEE: Piscataway, NJ, USA, 2019; pp. 1–7. [Google Scholar]
- Karthikeyan, S.; Rani, G.S.; Sridevi, M.; Bhuvaneswari, P.T.V. IoT enabled waste management system using ZigBee network. In Proceedings of the 2017 2nd IEEE International Conference on Recent Trends in Electronics, Information & Communication Technology (RTEICT), Bangalore, India, 19–20 May 2017; IEEE: Piscataway, NJ, USA, 2017; pp. 2182–2187. [Google Scholar]
- Kumar, N.S.; Vuayalakshmi, B.; Prarthana, R.J.; Shankar, A. IOT based smart garbage alert system using Arduino UNO. In Proceedings of the 2016 IEEE Region 10 Conference (TENCON), Singapore, 22–25 November 2016; IEEE: Piscataway, NJ, USA, 2016; pp. 1028–1034. [Google Scholar]
- Monika, K.A.; Rao, N.; Prapulla, S.B.; Shobha, G. Smart dustbin-an efficient garbage monitoring system. Int. J. Eng. Sci. Comput. 2016, 6, 7113–7116. [Google Scholar]
- Hassan, S.A.; Jameel, N.G.M.; Şekeroğlu, B. Smart solid waste monitoring and collection system. Int. J. 2016, 6, 7–12. [Google Scholar]
- Yan, K.; Si, W.; Hang, J.; Zhou, H.; Zhu, Q. Multi-label garbage image classification based on deep learning. In Proceedings of the 2020 19th International Symposium on Distributed Computing and Applications for Business Engineering and Science (DCABES), Xuzhou, China, 16–19 October 2020; IEEE: Piscataway, NJ, USA, 2020; pp. 150–153. [Google Scholar]
- Beall, J.D.; Jhunjhunwala, R.; Garnet, A.S. “The SLICCVac Medical Vacuum Cleaner” Worcester Polytechnic Institute. Available online: https://digital.wpi.edu/concern/student_works/6w924c472?locale=zh (accessed on 1 April 2025).
- Ijemaru, G.K.; Ang, L.M.; Seng, K.P. Transformation from IoT to IoV for waste management in smart cities. J. Netw. Comput. Appl. 2022, 204, 103393. [Google Scholar] [CrossRef]
- Endah, S.N.; Shiddiq, I.N. Xception architecture transfer learning for garbage classification. In Proceedings of the 2020 4th International Conference on Informatics and Computational Sciences (ICICoS), Semarang, Indonesia, 10–11 November 2020; IEEE: Piscataway, NJ, USA, 2020; pp. 1–4. [Google Scholar]
- Lu, X.; Pu, X.; Han, X. Sustainable smart waste classification and collection system: A bi-objective modeling and optimization approach. J. Clean. Prod. 2020, 276, 124183. [Google Scholar] [CrossRef]
- Karia, G.L.; Christian, R.A.; Jariwala, N.D. Wastewater Treatment: Concepts and Design Approach; PHI Learning Pvt. Ltd.: New Delhi, India, 2023. [Google Scholar]
- Abusukhon, A. IOT bracelets for guiding blind people in an indoor environment. J. Commun. Softw. Syst. 2023, 19, 114–125. [Google Scholar] [CrossRef]
- Flutter Development Platform. Available online: https://flutter.dev/ (accessed on 30 August 2025).
- Mahalakshmi, G.; Vigneshwaran, M. IOT based home automation using Arduino. Int. J. Eng. Adv. Res. Technol. 2017, 3, 7–11. [Google Scholar]
- Electronics Tutorials. Available online: https://www.electronics-tutorials.ws/ (accessed on 30 August 2025).
Disclaimer/Publisher’s Note: The statements, opinions and data contained in all publications are solely those of the individual author(s) and contributor(s) and not of MDPI and/or the editor(s). MDPI and/or the editor(s) disclaim responsibility for any injury to people or property resulting from any ideas, methods, instructions or products referred to in the content. |
© 2025 by the authors. Licensee MDPI, Basel, Switzerland. This article is an open access article distributed under the terms and conditions of the Creative Commons Attribution (CC BY) license (https://creativecommons.org/licenses/by/4.0/).









