Data Storage Optimization Model Based on Improved Simulated Annealing Algorithm
Abstract
1. Introduction
1.1. Background
1.2. Literature Review
- Based on the improved Simulated Annealing algorithm and the Grey Wolf algorithm, this paper proposes a data storage optimization model for the smart grid based on Hadoop architecture. An improved Simulated Annealing algorithm solves the longitudinal and horizontal penetration problem between multi-level data centers. The Gray Wolf algorithm generates new solutions, providing the direction to search for the optimal solution.
- The smart grid data are counted over time to derive the dependencies between task sets and data sets. According to the dependency between task sets and data sets, the mathematical model is established in combination with the actual data transmission of the power grid. The optimal transmission correspondence between each data set and the data center is calculated.
- This paper integrates the existing business data and computational storage resources in the smart grid to establish a mathematical model of the affiliation between data centers and data sets. The optimal distribution of the data set is calculated, and the optimally distributed data set is stored in a distributed physical disk.
2. Materials and Methods
2.1. Integration of Heterogeneous Resources
2.2. Improved Algorithm
- Equivalent the smart grid data to a task-oriented data set;
- Flat processing of the smart grid information platform and equivalent it to a collection of multiple distributed data centers;
- Most of the mapping relationship in the smart grid is relatively stable. Therefore, the smart grid data in a period can be counted to obtain the dependency between the task set and the data set;
- According to the dependency between the task set and the data collection, a mathematical model is established in combination with the actual data transmission of the power grid. An intelligent algorithm calculates the optimal transmission correspondence between each data set and the data center;
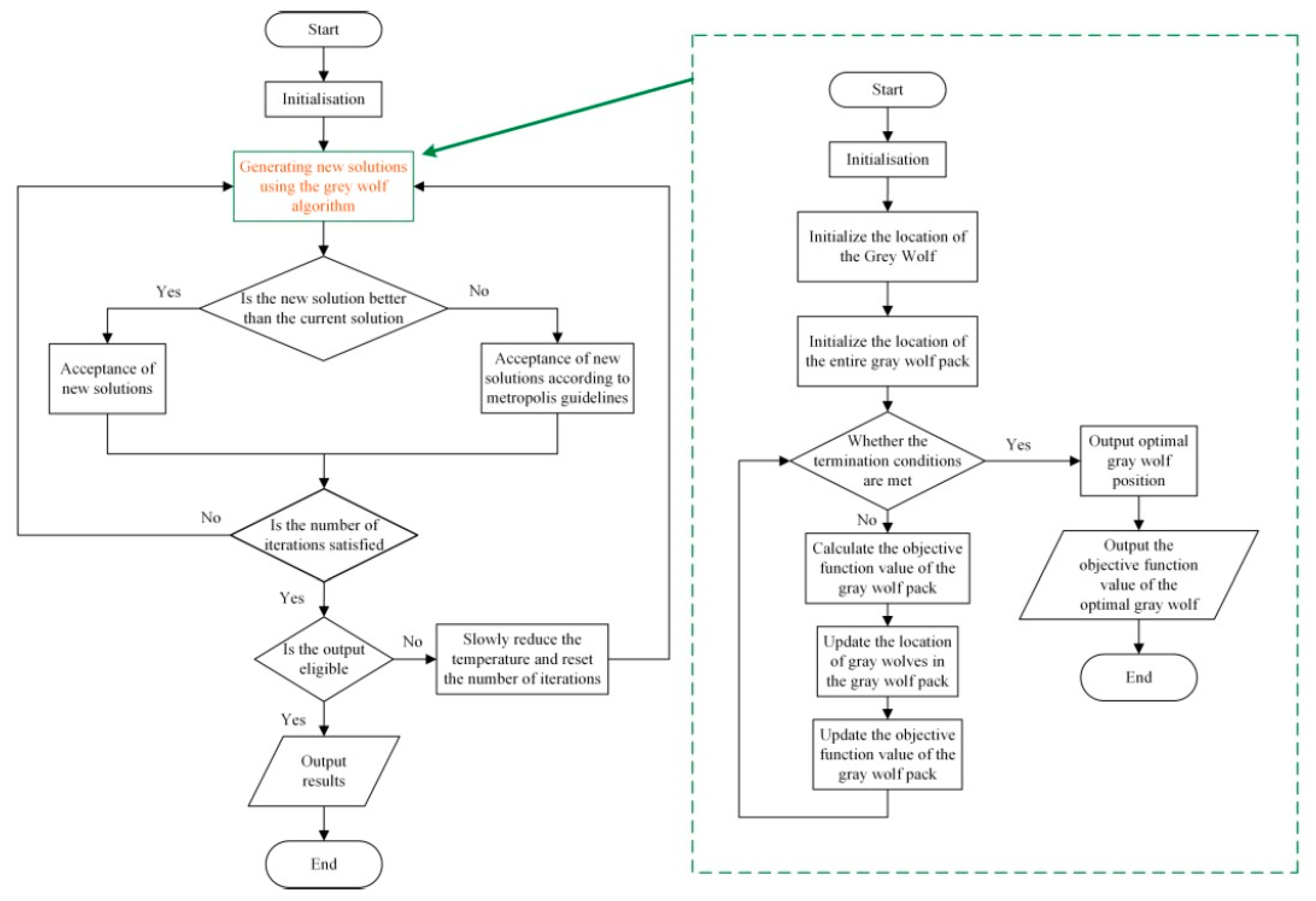
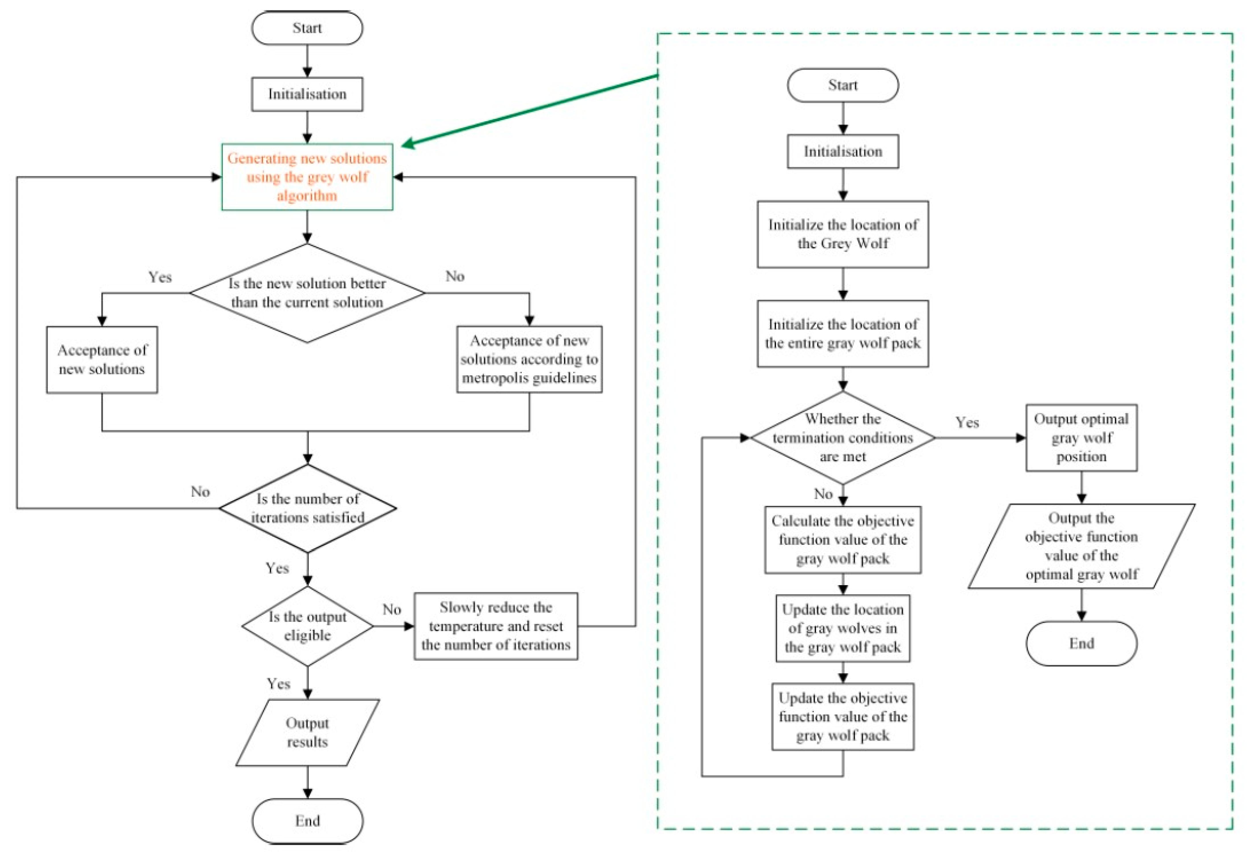
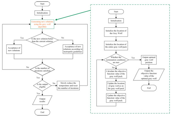
- Algorithm initialization. A grey wolf population Xi (i = 1, 2, …, N) with scale N was randomly generated in parameter space. The number of iterations is t = 0, and set the maximum number of iterations is tmax;
- Calculate the target function value of each prey. In the initial gray wolf population, all individuals are arranged according to the default value of the target function. The positions of the three individuals corresponding to the optimal, optimal, and suboptimal target function values are recorded as Xα, Xβ, Xδ;
- According to Formulas (9)–(11), calculate the distance between the other gray wolf Xα, Xβ, Xδ, and then update the position of the Grey Wolf;
- Update the parameters (a, A, C) according to Formulas (6)–(8);
- Calculate each gray wolf individual’s current target function value, and determine the new value of Xα, Xβ, Xδ according to the target function;
- t = t + 1. When t < tmax, go to step (3), and continue the iterative. When t = tmax, the iteration ends and outputs the optimal value Xα;
- The flow chart of the improved algorithm is shown in Figure 3:
2.3. Data Optimization Model
3. Results and Discussion
3.1. Discussion of the Algorithm
- Install the operating system in the five pc machines respectively, and use the switch to connect the pc machine without the password configuration;
- Configure the/etc/hosts file for each pc machine, and configure the IP address to ensure the network connectivity of each pc machine;
- Install Hadoop, configure the above algorithms in the background, and run job tasks.
3.1.1. Efficiency Verification of the Algorithm
3.1.2. Stability Verification of the Algorithm
3.2. Discussion of the Optimization Results
4. Conclusions
- Equivalent the smart grid data to a task-oriented data set. Flat processing of the smart grid information platform is equivalent to a collection of multiple distributed data centers. Most of the mapping relationship in the smart grid is relatively stable. Therefore, the smart grid data in a period can be counted to obtain the dependency between the task set and the data set;
- According to the dependency between the task set and the data collection, a mathematical model is established in combination with the actual data transmission of the power grid. The optimal transmission correspondence between each data set and the data center is calculated;
- Integrate the existing business data and computing storage resources in the smart grid, put the mobile computing-related data set into the task scheduling center, and classify the data set with data association. The data center controls and analyzes the subordination relationship between the data center and the data set, call the intelligent optimization algorithm, and calculates the optimal distribution of the data set. Store the optimally distributed data set in a distributed physical disk;
- An improved Simulated Annealing algorithm is used to solve the longitudinal and horizontal penetration problem between multi-level data centers, and the Grey Wolf algorithm is used when generating new solutions, providing the direction to search for the optimal solution. The optimal solution is independent of the value of the initial set. After drawing on the Grey Wolf algorithm to generate new solutions, the process becomes less annealing, the number of iterations is reduced and the time required to solve is reduced.
- Active research into service forms suitable for the future diversity of smart grid data;
- In the current information age, the number of data-generating devices is increasing, and the amount of data generated is unlimited. Still, the storage and processing equipment for data is limited, so there is a need to develop further and innovate more promising data storage and processing technologies.
Author Contributions
Funding
Institutional Review Board Statement
Informed Consent Statement
Data Availability Statement
Conflicts of Interest
References
- Zhang, Z.; Deng, R.; Yau, D.K.Y.; Cheng, P. Zero-Parameter-Information Data Integrity Attacks and Countermeasures in IoT-Based Smart Grid. IEEE Internet Things J. 2021, 8, 6608–6623. [Google Scholar] [CrossRef]
- Shi, J.; Foggo, B.; Yu, N. Power System Event Identification Based on Deep Neural Network With Information Loading. IEEE Trans. Power Syst. 2021, 36, 5622–5632. [Google Scholar] [CrossRef]
- Oskouei, M.Z.; Mohammadi-Ivatloo, B.; Abapour, M.; Shafiee, M.; Anvari-Moghaddam, A. Privacy-preserving mechanism for collaborative operation of high-renewable power systems and industrial energy hubs. Appl. Energy 2021, 283, 116338. [Google Scholar] [CrossRef]
- Oprea, S.-V.; Bâra, A.; Marales, R.C.; Florescu, M.-S. Data Model for Residential and Commercial Buildings. Load Flexibility Assessment in Smart Cities. Sustainability 2021, 13, 1736. [Google Scholar] [CrossRef]
- Ansari, S.; Ayob, A.; Lipu, M.S.H.; Saad, M.H.M.; Hussain, A. A Review of Monitoring Technologies for Solar PV Systems Using Data Processing Modules and Transmission Protocols: Progress, Challenges and Prospects. Sustainability 2021, 13, 8120. [Google Scholar] [CrossRef]
- Alzahrani, A.; Sajjad, K.; Hafeez, G.; Murawwat, S.; Khan, S.; Khan, F.A. Real-time energy optimization and scheduling of buildings integrated with renewable microgrid. Appl. Energy 2023, 335, 566–577. [Google Scholar] [CrossRef]
- Guo, C.; Luo, F.; Cai, Z.; Dong, Z.Y. Integrated energy systems of data centers and smart grids: State-of-the-art and future opportunities. Appl. Energy 2021, 301, 117474. [Google Scholar] [CrossRef]
- Hafeez, G.; Alimgeer, K.S.; Wadud, Z.; Khan, I.; Usman, M.; Qazi, A.B.; Khan, F.A. An Innovative Optimization Strategy for Efficient Energy Management With Day-Ahead Demand Response Signal and Energy Consumption Forecasting in Smart Grid Using Artificial Neural Network. IEEE Access 2020, 8, 84415–84433. [Google Scholar] [CrossRef]
- Omidvar Tehrani, S.; Shahrestani, A.; Yaghmaee, M.H. Online electricity theft detection framework for large-scale smart grid data. Electr. Power Syst. Res. 2022, 208, 107895. [Google Scholar] [CrossRef]
- Ponnusamy, V.K.; Kasinathan, P.; Madurai Elavarasan, R.; Ramanathan, V.; Anandan, R.K.; Subramaniam, U.; Ghosh, A.; Hossain, E. A Comprehensive Review on Sustainable Aspects of Big Data Analytics for the Smart Grid. Sustainability 2021, 13, 13322. [Google Scholar] [CrossRef]
- Fragkos, G.; Johnson, J.; Tsiropoulou, E.E. Dynamic Role-Based Access Control Policy for Smart Grid Applications: An Offline Deep Reinforcement Learning Approach. IEEE Trans. Hum.-Mach. Syst. 2022, 52, 761–773. [Google Scholar] [CrossRef]
- Mohiuddin, S.M.; Qi, J. Optimal Distributed Control of AC Microgrids With Coordinated Voltage Regulation and Reactive Power Sharing. IEEE Trans. Smart Grid 2022, 13, 1789–1800. [Google Scholar] [CrossRef]
- Su, W.; Shi, Y. Distributed energy sharing algorithm for Micro Grid energy system based on cloud computing. IET Smart Cities 2023. [Google Scholar] [CrossRef]
- Wójcicki, K.; Biegańska, M.; Paliwoda, B.; Górna, J. Internet of Things in Industry: Research Profiling, Application, Challenges and Opportunities—A Review. Energies 2022, 15, 1806. [Google Scholar] [CrossRef]
- Ahammed, M.T.; Khan, I. Ensuring power quality and demand-side management through IoT-based smart meters in a developing country. Energy 2022, 250, 123747. [Google Scholar] [CrossRef]
- Chehri, A.; Fofana, I.; Yang, X. Security Risk Modeling in Smart Grid Critical Infrastructures in the Era of Big Data and Artificial Intelligence. Sustainability 2021, 13, 3196. [Google Scholar] [CrossRef]
- Dabbaghjamanesh, M.; Kavousi-Fard, A.; Dong, Z.Y. A Novel Distributed Cloud-Fog Based Framework for Energy Management of Networked Microgrids. IEEE Trans. Power Syst. 2020, 35, 2847–2862. [Google Scholar] [CrossRef]
- Rosero, D.G.; Díaz, N.L.; Trujillo, C.L. Cloud and machine learning experiments applied to the energy management in a microgrid cluster. Appl. Energy 2021, 304, 117770. [Google Scholar] [CrossRef]
- Ma, F.; Luo, X.; Litvinov, E. Cloud Computing for Power System Simulations at ISO New England—Experiences and Challenges. IEEE Trans. Smart Grid 2016, 7, 2596–2603. [Google Scholar] [CrossRef]
- Su, Y.; Zhou, T.; Zheng, W.; Zhao, L.; Xue, H.; Huang, G. Construction of Power System Computing and Analysis Platform Based on Cloud Computing. South. Power Syst. Technol. 2022, 16, 67–75. [Google Scholar]
- Si, Y.; Tan, Y.; Wang, F.; Kang, W.; Liu, S. Cloud-Edge Collaborative Structure Model for Power Internet of Things. Proc. CSEE 2020, 40, 7973–7979. [Google Scholar] [CrossRef]
- Cao, Y.; Ding, Z.; Wang, P.; Zhang, S.; Liu, J.; Liu, W.; Cheng, M. Coordinated Operation for Data Center and Power System in the Context of Energy Internet (II): Opportunities and Challenges. Proc. CSEE 2022, 42, 3512–3526. [Google Scholar] [CrossRef]
- Cao, Z.; Lin, J.; Wan, C.; Song, Y.; Taylor, G.; Li, M. Hadoop-based framework for big data analysis of synchronised harmonics in active distribution network. IET Gener. Transm. Distrib. 2017, 11, 3930–3937. [Google Scholar] [CrossRef]
- Gao, J.; Ding, X.; Song, X.; Fan, L. Routing Algorithm for Information Transmission in Neighborhood Area Network towards Smart Grid. Int. J. Signal Process. Syst. 2016, 4, 344–348. [Google Scholar] [CrossRef]
- Yu, B.; Yin, X.; Chen, X.; Zhang, Z.; Jiang, L. Hybrid Hierarchical Communication Network Optimal Placement for Transmission Line Online Monitoring in Smart Grid. J. Commun. 2016, 11, 798–804. [Google Scholar] [CrossRef]
- Shi, X.; Li, X. Operations Design of Modular Vehicles on an Oversaturated Corridor with First-in, First-out Passenger Queueing. Transp. Sci. 2021, 55, 1187–1205. [Google Scholar] [CrossRef]
- Wei, J.; Ren, R.; Juarez, E.; Pescador, F. A linux implementation of the energy-based fair queuing scheduling algorithm for battery-limited mobile systems. IEEE Trans. Consum. Electron. 2014, 60, 267–275. [Google Scholar] [CrossRef]
- Pham, T.D.; Hong, W.-K. Genetic algorithm using probabilistic-based natural selections and dynamic mutation ranges in optimizing precast beams. Comput. Struct. 2022, 258, 106681. [Google Scholar] [CrossRef]
- El-Nemr, M.; Afifi, M.; Rezk, H.; Ibrahim, M. Finite Element Based Overall Optimization of Switched Reluctance Motor Using Multi-Objective Genetic Algorithm (NSGA-II). Mathematics 2021, 9, 576. [Google Scholar] [CrossRef]
- Hao, X.; Liu, J.; Zhang, Y.; Sanga, G. Mathematical model and simulated annealing algorithm for Chinese high school timetabling problems under the new curriculum innovation. Front. Comput. Sci. 2021, 15, 151309. [Google Scholar] [CrossRef]
- Suanpang, P.; Jamjuntr, P.; Jermsittiparsert, K.; Kaewyong, P. Tourism Service Scheduling in Smart City Based on Hybrid Genetic Algorithm Simulated Annealing Algorithm. Sustainability 2022, 14, 16293. [Google Scholar] [CrossRef]
- Xie, Q.; Guo, Z.; Liu, D.; Chen, Z.; Shen, Z.; Wang, X. Optimization of heliostat field distribution based on improved Gray Wolf optimization algorithm. Renew. Energy 2021, 176, 447–458. [Google Scholar] [CrossRef]
- Qasim, O.S.; Algamal, Z.Y. A gray wolf algorithm for feature and parameter selection of support vector classification. Int. J. Comput. Sci. Math. 2021, 13, 93. [Google Scholar] [CrossRef]
- Lu, F.; Bi, H.; Huang, M.; Duan, S. Simulated Annealing Genetic Algorithm Based Schedule Risk Management of IT Outsourcing Project. Math. Probl. Eng. 2017, 2017, 6916575. [Google Scholar] [CrossRef]
- Lu, F.; Feng, W.; Gao, M.; Bi, H.; Wang, S.; Mauriello, F. The Fourth-Party Logistics Routing Problem Using Ant Colony System-Improved Grey Wolf Optimization. J. Adv. Transp. 2020, 2020, 8831746. [Google Scholar] [CrossRef]
- Wen, H.; Wang, S.X.; Lu, F.Q.; Feng, M.; Wang, L.Z.; Xiong, J.K.; Si, M.C. Colony search optimization algorithm using global optimization. J. Supercomput. 2021, 78, 6567–6611. [Google Scholar] [CrossRef]
- Lu, F.; Yan, T.; Bi, H.; Feng, M.; Wang, S.; Huang, M. A bilevel whale optimization algorithm for risk management scheduling of information technology projects considering outsourcing. Knowl.-Based Syst. 2022, 235, 107600. [Google Scholar] [CrossRef]
- Lu, F.-Q.; Huang, M.; Ching, W.-K.; Siu, T.K. Credit portfolio management using two-level particle swarm optimization. Inf. Sci. 2013, 237, 162–175. [Google Scholar] [CrossRef]
- Jia, Y.H.; Mei, Y.; Zhang, M. A Bilevel Ant Colony Optimization Algorithm for Capacitated Electric Vehicle Routing Problem. IEEE Trans. Cybern. 2022, 52, 10855–10868. [Google Scholar] [CrossRef]
- Yuan, S.; Xu, Y.; Mu, B.; Zhang, L.; Ren, J.; Ma, S.; Duan, W. An Improved Continuous Tabu Search Algorithm with Adaptive Neighborhood Radius and Increasing Search Iteration Times Strategies. Int. J. Artif. Intell. Tools 2021, 30, 2150001. [Google Scholar] [CrossRef]
- Dagal, I.; Akın, B.; Akboy, E. Improved salp swarm algorithm based on particle swarm optimization for maximum power point tracking of optimal photovoltaic systems. Int. J. Energy Res. 2022, 46, 8742–8759. [Google Scholar] [CrossRef]
- Zhou, S.; Xing, L.; Zheng, X.; Du, N.; Wang, L.; Zhang, Q. A Self-Adaptive Differential Evolution Algorithm for Scheduling a Single Batch-Processing Machine With Arbitrary Job Sizes and Release Times. IEEE Trans. Cybern. 2021, 51, 1430–1442. [Google Scholar] [CrossRef] [PubMed]
- Zhao, X.; Li, L.; Tao, Y.; Lai, S.; Zhou, X.; Qiu, J. Aggregated operation of heterogeneous small-capacity distributed energy resources in peer-to-peer energy trading. Int. J. Electr. Power Energy Syst. 2022, 141, 108162. [Google Scholar] [CrossRef]
- González, I.; Calderón, A.J.; Portalo, J.M. Innovative Multi-Layered Architecture for Heterogeneous Automation and Monitoring Systems: Application Case of a Photovoltaic Smart Microgrid. Sustainability 2021, 13, 2234. [Google Scholar] [CrossRef]
- Ramdane, Y.; Boussaid, O.; Boukraà, D.; Kabachi, N.; Bentayeb, F. Building a novel physical design of a distributed big data warehouse over a Hadoop cluster to enhance OLAP cube query performance. Parallel Comput. 2022, 111, 102918. [Google Scholar] [CrossRef]
- Huang, Y.F.; Wu, H.Y. Image retrieval based on ASIFT features in a Hadoop clustered system. IET Image Proc. 2020, 14, 138–146. [Google Scholar] [CrossRef]
- Komathi, C.; Umamaheswari, M.G. Erratum to “Design of Gray Wolf Optimizer Algorithm-Based Fractional Order PI Controller for Power Factor Correction in SMPS Applications”. IEEE Trans. Power Electron. 2020, 35, 5543. [Google Scholar] [CrossRef]
- Sun, X.; Hu, C.; Lei, G.; Guo, Y.; Zhu, J. State Feedback Control for a PM Hub Motor Based on Gray Wolf Optimization Algorithm. IEEE Trans. Power Electron. 2020, 35, 1136–1146. [Google Scholar] [CrossRef]












| Literature | Algorithms | Design Concept | Advantages | Disadvantages |
|---|---|---|---|---|
| Ref. [26] | First In First Out algorithm | Schedules tasks according to the time and priority of the user’s submission | The algorithm is relatively simple and easy to implement | Suitable for single-user, single-task jobs, this algorithm is unsuitable when there are multiple users sharing different types of jobs |
| Ref. [27] | Fair Scheduler algorithm | Enables all jobs to receive the same amount of resources | Parallel execution of multiple types of jobs in a computable framework. Addresses underutilization of resources | Generates a large amount of intermediate data when processing many tasks in a cluster, which seriously affects the performance of the system |
| Ref. [28] | Capacity Scheduler algorithm | Resources are allocated according to the different needs of each queue, ensuring that each job has the resources it needs | Improved system throughput. Supports multi-user, multi-type jobs | Need to configure the queue parameters for the job manually |
| Ref. [29] | Genetic algorithm | It works based on simulating the biological evolution process and genetic mechanism of genes | High parallel population search capability and good scalability | The programming is more complex. The setting of parameters needs to be determined empirically. Stronger dependence on the merits of the initial population |
| Refs. [30,31] | Simulated Annealing algorithm | Derived from the solid annealing principle, it is a probability-based algorithm | The computational process is simple, general and robust, suitable for parallel processing, and can be used to solve complex non-linear optimization problems | Slow convergence, long execution time, algorithm performance related to initial values, and parameter sensitivity |
| Refs. [32,33] | Gray Wolf algorithm | An optimized search method inspired by the prey-hunting activities of the grey wolf | Strong convergence performance, few parameters, easy to implement | The location update equation has a strong exploitation capability and a weak exploration capability. Global search accuracy is slightly poor |
| Ref. [39] | Ant Colony Optimization algorithm | Arises from the study of ant colony behavior | Easy to find the optimal global solution | Slow convergence rate. The contradiction between population diversity and convergence rate |
| Ref. [40] | Tabu Search algorithm | Simulates the human characteristic of having a memory function | Diversifying search paths used to jump out of the optimal local solution | With weak global search capability, the search result depends entirely on the initial solution and the mapping relationship of the neighborhood |
| Ref. [41] | Particle Swarm Optimization algorithm | Inspired by the foraging behavior of birds | Highly versatile. Simple in principle and easy to implement. Fast convergence | Poor handling of discrete optimization problems, prone to falling into local optimum solutions |
| Ref. [42] | Differential Evolution algorithm | A stochastic search algorithm optimized for functions of actual variables | The overall optimal solution can be found with a high probability, which is suitable for large-scale parallel distribution processing | The variability between the individuals in the later stages of the algorithm decreases, and it is easy to fall into a local optimum |
| This paper | Improved Simulated Annealing algorithm and Gray Wolf algorithm | A double fitness constraint equivalent is introduced into the improved Simulated Annealing algorithm. The Grey Wolf algorithm is used to generate a new solution | The optimal solution is independent of the value of the initial set. After drawing on the Grey Wolf algorithm to create new solutions, the number of iterations is reduced | The grey wolf algorithm and the simulated annealing algorithm need to be modeled mathematically separately |
Disclaimer/Publisher’s Note: The statements, opinions and data contained in all publications are solely those of the individual author(s) and contributor(s) and not of MDPI and/or the editor(s). MDPI and/or the editor(s) disclaim responsibility for any injury to people or property resulting from any ideas, methods, instructions or products referred to in the content. |
© 2023 by the authors. Licensee MDPI, Basel, Switzerland. This article is an open access article distributed under the terms and conditions of the Creative Commons Attribution (CC BY) license (https://creativecommons.org/licenses/by/4.0/).
Share and Cite
Wang, Q.; Yu, D.; Zhou, J.; Jin, C. Data Storage Optimization Model Based on Improved Simulated Annealing Algorithm. Sustainability 2023, 15, 7388. https://doi.org/10.3390/su15097388
Wang Q, Yu D, Zhou J, Jin C. Data Storage Optimization Model Based on Improved Simulated Annealing Algorithm. Sustainability. 2023; 15(9):7388. https://doi.org/10.3390/su15097388
Chicago/Turabian StyleWang, Qiang, Dong Yu, Jinyu Zhou, and Chaowu Jin. 2023. "Data Storage Optimization Model Based on Improved Simulated Annealing Algorithm" Sustainability 15, no. 9: 7388. https://doi.org/10.3390/su15097388
APA StyleWang, Q., Yu, D., Zhou, J., & Jin, C. (2023). Data Storage Optimization Model Based on Improved Simulated Annealing Algorithm. Sustainability, 15(9), 7388. https://doi.org/10.3390/su15097388

