Abstract
The main goal of the current paper is to investigate the factors that influence Millennials’ adoption of digital payments among Generation Z by analyzing the potential effects of perceived convenience, perceived cost, perceived security, perceived convenience, innovativeness, and social influence on the adoption of digital payments. A total of 258 individuals in Malaysia were asked to complete a questionnaire to gather statistics. To assess the research model and test the hypotheses, structural equation modeling with partial least squares (SEM-PLS) was utilized. Smart PLS path analysis results revealed that perceived convenience, perceived security, perceived cost social influence, and innovativeness were positively significant determinants of digital payment adoption. This study offers fresh theoretical perspectives for identifying potential adoption barriers that need to be addressed. Concerns about privacy and security, a lack of information or comprehension, and aversion to change are all prevalent challenges among Millennials. Recognizing these limitations allows service providers to incorporate measures such as better security features, educational campaigns, and user-friendly interfaces to alleviate these concerns and boost adoption.
1. Introduction
In this age of innovation, the advancement of information technology has opened the way for big data analytics. Various data streams can now be efficiently synchronized owing to APIs and Social, Mobile, Analytics, and Cloud (SMAC) technologies (Gallego-García et al. 2022). Several platforms have been merged into a single network to provide digital financial services in order to facilitate normal business transactions. Adopting innovation and embracing digital transformation to improve financial institutions’ overall performance is critical for their survival (Shuhaiber et al. 2023; Gruenhagen and Parker 2020). The channels that deliver financial and banking products and services are now more dependable and user-friendly as a result of the use of new technology and the digital transformation of business processes (Melo et al. 2023; Alsmadi et al. 2023a).
According to Ernst & Young’s “Global FinTech Adoption Index 2019” survey, 64% of people in 27 selected countries used fintech services in 2019. This proportion represents the number of people who are actively using the internet. It is important to note that, according to Ernst & Young (2016), this percentage was 87% for China, 71% for Great Britain, 64% for Switzerland, and 46% for the United States. Banerjee and Pradhan (2022) point out that people of different ages and demographic backgrounds adopt new technologies at varying rates. This study focuses on Millennials, also called Generation Y, which includes people who were born between 1980 and 1995. Among the generational cohorts that are actively reshaping the landscape of conventional financial institutions today are Generation Y and Generation Z (also known as iGen, born 1996–2010) (Liu et al. 2023).
Since its emergence, fintech has altered the global financial framework and the everyday economic behaviors of people. In view of the readiness and capabilities of ICT companies to offer safe and user-friendly financial alternatives, it is no surprise that non-financial enterprises have begun to encroach on the finance market (Cham et al. 2018). In a similar case, BNM has introduced the Financial Technology Regulatory Sandbox Framework, which requires fintech companies to comply with a number of conditions to ensure all the financial services and products provided are legally compliant with relevant statutes (Badran 2023; El-Bermawy 2022; Hjij 2023; Raza et al. 2021).
As outlined in the paper written by Pertiwi and Purwanto (2021), Millennials are more likely than other age groups to access fintech services. For instance, in Western Europe, 65.6% of Millennials utilized fintech services, as compared to 53.2% of the other age groups. In Central Europe, the difference in fintech services adoption between Millennials and older generations was smaller but still significant at 9.5%. Similarly, the report by Ernst & Young in 2017 indicated that the Fintech Adoption Index for the Millennial generation was 48% and 59% within the United States. In Poland, this proportion for the Millennial generation was approximately 75% in the year 2019 (Alsmadi et al. 2020).
Digital payment adoption research that focuses on perceived convenience and perceived security is still limited. Most studies currently concentrate on technological and economic facets, with only a small amount of effort devoted to security (Holub and Johnson 2018). Al-Okaily et al. (2023c) indicated that the technical characteristics, user interaction, and trust are the main themes of recent literature on digital payment adoption and that the unsaturated research themes are mainly in the areas of user interaction and behavior (including acceptance and trust).
Even though prior studies have examined the acceptance and adoption of digital payment globally (e.g., Al-Okaily 2023, 2024), only a few studies have tried to discuss digital payment acceptance and adoption in the Jordanian context. Therefore, according to the best of our knowledge based on a comprehensive literature review, the current study is among the first empirical studies examining the potential impact of perceived cost, social influence, and innovativeness on digital payment adoption in the Jordanian context, particularly among Generation Z. Based on the foregoing arguments, the purpose of this research is to create a unified research paradigm for experimentally investigating the possible influence of perceived convenience, perceived security, perceived cost, social influence, and innovativeness on digital payment adoption among Millennials.
The remainder of this paper is structured as follows: Section 2 introduces the research background and examines related literature with the research hypotheses. Section 3 explains the methodology and data collection. Section 4 presents the results of data analysis and hypothesis testing. Section 5 discusses the findings and key research implications. Lastly, Section 6 wraps up the paper with research limitations and ideas for future research.
2. Theoretical Background and Hypothesis Development
The Technology Acceptance Model (TAM) is central to understanding how perceived ease of use and perceived usefulness drive the adoption of digital payments, as users are more likely to adopt technologies they find convenient and beneficial (Raza et al. 2017). Similarly, the Unified Theory of Acceptance and Use of Technology (UTAUT) expands on TAM by incorporating social influence, recognizing the critical role of peer recommendations and social pressure in shaping adoption behaviors (Joa and Magsamen-Conrad 2022). The Diffusion of Innovations Theory further explains how individuals’ innovativeness influences their propensity to embrace digital payments, suggesting that early adopters lead the way in the diffusion of new technologies (Singh et al. 2018). Lastly, Social Influence Theory highlights the impact of social networks and peer interactions, where users are more inclined to adopt digital payments if they observe others using and endorsing these systems (Alsmadi et al. 2023b; Wei et al. 2021).
2.1. Perceived Convenience and Digital Payment Adoption
Perceived convenience refers to the subjective evaluation of the consumer regarding the ease of use, smoothness, and comfort of a particular product, service, or system. It incorporates the user’s view of the offering’s ease of use, accessibility, and other impressions, such as effortlessness, flexibility, integration, reliability, and support (Lee and Kim 2020). Perceived convenience results from previous experiences as well as expectations and the context within which the product or service in question is used (Chang et al. 2013). It plays an important role in customer behavior; consumers are relatively more likely to adopt, use, and be satisfied with technologies perceived to be easy. The reason for this is that more businesses and organizations are trying to ensure increased convenience for customers, to improve customer experience, satisfaction, and loyalty, thereby gaining a competitive edge in the market (Faguet 2023; Dong et al. 2017).
The relationship between perceived convenience and the adoption of digital payments has been tested in a number of studies on consumer behavior and technology acceptance (Acheampong et al. 2017; Lai and Liew 2021). Perceived convenience is referred to as the ‘ease of use’ of a particular technology or service. This concept includes the ease of conducting transactions, the availability of funds, and overall user accessibility, with regard to digital payments (Al-Qudah et al. 2022; Singh and Rana 2017).
As the findings indicate, perceived convenience has a positive impact on the adoption of a certain form of digital payment. It is noted that consumers are more likely to adopt and use a payment method they find easy to use (Al-Okaily et al. 2024d, 2024c, 2024b). The convenience factor encompasses, among other things, ease of installation, transaction execution time, diversity of payment methods, safety, and integration with existing technologies (Al-Qudah et al. 2022; Sarkar 2019; Ming-Yen Teoh et al. 2013).
Moreover, several studies have shown that ease of use or perceived convenience is an important determinant of customers’ tendency to adopt mobile payments. In this regard, Najdawi and Said (2021) identified perceived ease of use and convenience as important factors that influenced customers’ intention to adopt mobile payment systems. In a similar vein, Khiong et al. (2022) found that the adoption of e-payment systems was significantly increased by perceived convenience. Additionally, the availability of a range of mobile devices and the development of simple interfaces for payment systems have enhanced the perceived convenience of the service. The growing use of digital wallets, contactless payments, and biometric identification techniques adds to the convenience factor (Wardana et al. 2022; Pandey 2022; George and Sunny 2023). As a result, it might suggest the following:
H1:
Perceived convenience significantly impacts digital payment adoption.
2.2. Perceived Security and Digital Payment Adoption
Perceived security, according to Salisbury et al. (2001), refers to an individual’s subjective sense of safety, protection, or trust in a certain product, service, or system. It describes interactions with a service, taking into account the number of threats, weaknesses, and protections, which the consumer applied to the service (Aloulou et al. 2024; Hasan et al. 2023; Al-Okaily et al. 2023a). Perceived security depends on the perceived effectiveness or reliability of security measures, how the information is treated, privacy protection, and, most importantly, the perceived level of the provider/system. It consists of security technical aspects, such as encryption and authentication, together with non-technical, psychological components related to the user’s experience of security (Hartono et al. 2014).
According to Alkhowaiter (2020), security perception is the most crucial factor that determines customers’ willingness to adopt digital payment systems. In cases of financial information and transactional activities, perceived security can be explained as an individual’s subjective opinion based on the overall situation when utilizing various digital payment systems (Alazmi and Alemtairy 2024; Hidayanto et al. 2015; Siagian et al. 2022). Confidence in adopting new digital payment systems is also influenced by perceived security, which is defined as the level at which a consumer trusts or feels a payment system is secure. Protection against fraud, data encryption, authentication measures, and trust in the system as a whole are some of the factors that foster perceived security (Al-Okaily et al. 2022; Al-Sartawi et al. 2022; Zhang et al. 2019).
Perceived security is an influential factor that determines customers’ intentions to use digital payment systems. Hanafi and Toolib (2020) and Hamzah (2023) demonstrated that perceived security accelerated customers’ intention to adopt mobile payment services. Similarly, Singh and Rana (2017) emphasized perceived security’s importance in e-payment system acceptance. Sophisticated security solutions, such as two-factor authentication, tokenization, or secure payment gateways, facilitate consumers’ perception of security and address concerns over their financial data. Consumers’ confidence in a digital payment system, however, can be damaged by reports of data breaches, identity theft, or fraud. Digital signatures have been cited as potential solutions to these issues. As a result, it might suggest the following:
H2:
Perceived security significantly impacts digital payment adoption.
2.3. Perceived Cost and Digital Payment Adoption
Perceived cost is defined as the personal evaluation of the costs, risks, and other trade-offs that one must make to purchase, use, or maintain a product, service, or system (Cheung et al. 2015). It consists of several cost components in the user’s mind, including, but not limited to, money, time, effort, mental or emotional cost, and other significant resources. Target market personal financial status, preferences, and expectations from a particular product/service offering affect perceived costs, which vary from person to person. According to Zainab et al. (2017), the perceived cost of the desired benefit is very important in making a final decision, as it seems logical to balance the expected benefit with the potential cost. It includes not only the initial price but also all peripheral costs such as maintenance, upgrade, and subscription (Alzoubi et al. 2022; Al-Sartawi et al. 2023; Al-Gasaymeh et al. 2023; Alhawamdeh et al. 2023). To retain and win over consumers, businesses and organizations have to deal with the perceived cost issues seriously. By offering competitive prices, making value the selling point, and minimizing perceived costs, companies can enhance customer satisfaction levels, improve adoption rates, and build enduring relationships with their clients (Hansen 2005).
The link between perceived cost and digital wallet penetration has always been a critical aspect influencing consumers’ decisions to adopt and use any form of digital wallet (Ranjith et al. 2021). Perceived cost has been defined by Ligon et al. (2019) as the individual’s mental image of the monetary costs incurred in the use of electronic payment systems—transaction fees, service fees, additional fees, etc. Liu and Tu (2021) have reported that perceived cost is one of the primary components affecting consumer adoption of the various types of digital payment (Liu and Tu 2021). Users are more likely to adopt and use electronic payment systems for business transactions when they perceive them to be reasonably priced. Elements such as transaction costs, promotional discounts or rewards, and branding, to mention a few, all contribute to the perceived costs of a digital payment system (Alkhaldi et al. 2024; Al-Okaily and Al-Okaily 2024). The perception of cost and the level of acceptance and use of digital payments have been the focus of a significant number of studies. As a result, it might suggest the following:
H3:
Perceived cost significantly impacts digital payment adoption.
2.4. Social Influence and Digital Payment Adoption
Social influence is defined as the processes by which one or more individuals influence, persuade, or direct the thoughts, opinions, attitudes, beliefs, or actions of other individuals or groups of people. It is connected with the effect that social presence, rules, conviction, and anticipation have upon an individual, shaping and guiding their choices. There are various ways in which group dynamics can influence individuals, including direct interactions, observations, group conformity, and exposure through mass media and significant others (Lutfi et al. 2022).
Social influence can stem from wanting to fit in, being curious, or the presence of someone in authority (Sirola et al. 2021). The process is employed by people attempting to change the opinions or behavior of others through their ideas, arguments, or advice. Its reach extends to consumer behavior, public opinion, social customs, and social trends (Tunçgenç et al. 2021). An understanding of the relationship between social impact and the adoption of new technology, in this case digital payment systems, is critical in knowing consumers’ decision-making with respect to the adoption and usage of the technology (Koenig-Lewis et al. 2015). Social influence refers to the effect of social interactions, opinions, and recommendations of peers, family, colleagues, and other important persons or groups on an individual’s conduct (Susanto et al. 2022).
Various studies have sought to explain the impact of social forces on customers’ usage of digital payments. For instance, Xena and Rahadi (2019) explored social interaction as a substantial attribute affecting the intention of mobile payment users. Similarly, many studies have confirmed the social impact on digital payment adoption. A study by Nguyen and Huynh (2017) confirmed that social influence variables had a significantly positive impact on customers’ intention or adoption of payment resources. Therefore, it may suggest the following:
H4:
Social influence significantly impacts digital payment adoption.
2.5. Innovativeness and Digital Payment Adoption
Innovativeness can be described as the tendency of an individual to accept or adopt new changes or shifts in ideas, technologies, products, or activities. It shows the willingness to engage in creative actions such as problem-solving, seeking alternatives, and being flexible (Yu et al. 2020).
According to Michal and Szymon, Yukari, and others, innovativeness includes behavioral, cognitive, and psychological characteristics that shape a person’s willingness to accept new ideas (Yen et al. 2020). Essentially, innovativeness is defined by imagination, creative thinking, willingness to take chances, and the desire to explore new things. Innovative individuals tend to be active in the pursuit of new ideas, products, and processes, and in the application of new ideas. They are driven to grow and change or challenge the way things are regularly done (Ardi et al. 2020).
To begin with, understanding the relationship between innovativeness and the use of digital payments can reveal why people are willing to adopt and use such systems. Innovativeness represents one’s openness to new technologies and ideas (Patil et al. 2019). Researchers have stated that the level of innovativeness within an individual is linked to their digital payment adoption (Patil et al. 2020). Users who are more innovative will be the first adopters of digital payments, driving technological advancements. Innovativeness is associated with broad personality characteristics such as openness to experience, risk-taking behavior, and curiosity (Singh et al. 2020). Thus it may imply the following:
H5:
Innovativeness significantly impacts digital payment adoption.
Based on the gaps in the literature, the research model (Figure 1) of this study proposes that perceived convenience, perceived security, perceived cost, social influence, and innovativeness are key determinants of digital payment adoption among Millennials. These proposed relationships and related hypotheses are discussed below.
Figure 1.
The research model.
3. Research Methodology
3.1. Measures
This research study specifically focused on the evaluation of the relationship between perceived convenience, perceived security, perceived cost, social influence, and innovativeness in digital payment adoption among Millennials in Malaysia, a developing country. To achieve the specific objectives of this study, a quantitative approach was used in order to statistically test the various hypotheses associated with the relationships among the research variables.
The data-gathering instrument, a questionnaire, was constructed based on the relevant literature. The survey questionnaire included demographic and descriptive questions such as gender, age, major, and prior experience. Following this, the survey included the research items (manifest variables) to measure the latent variables. In total, 34 items were listed in the survey. The survey items used a 5-point Likert scale, ranging from 1 (strongly disagree) to 5 (strongly agree). A cover letter and a consent form were included at the beginning of the questionnaire, outlining the scope of the study and its nature, the participants’ willingness to participate, the confidentiality of the information obtained, and other ethical considerations. Table 1 and Appendix A. display the survey items and sourcesfor all variables.
Table 1.
The source of the measures for all variables.
3.2. Data Collection Procedure
This study adopted a quantitative research design with an online survey to test the formulated hypotheses, as shown in the suggested model, which aligns with previous studies (Al-Okaily et al. 2024b; 2023b; Qatawneh et al. 2024). For convenience and flexibility, this method focused on respondents aged 18 to 35 years who had experience with digital payment. They were recruited through Facebook, LinkedIn, Instagram, email, and WhatsApp invitations. To select respondents, the current study used a filter question to ensure that only those with digital payment experience were included. In total, there were 258 responses, which required attention before analysis, as each survey question was compulsory. This stage of the research lasted 2 months, from mid-April 2023 to early July 2023.
For data analysis, SPSS software version 28 was employed to show the demographic profile of the sample, as displayed in Table 2, while factor analysis and structural equation testing were performed using the PLS regression algorithm software, SmartPLS. The following sections present the results of the data analysis.
Table 2.
Demographic characteristics of the respondents.
4. Research Findings
The sections that follow illustrate the descriptive analysis of the research items and the demographic profile. Then, the SEM-PLS method is described, and its application in testing the hypotheses is explained.
4.1. Descriptive Analysis
Preliminary descriptive statistics established the profile of the sampled respondents. Variables such as gender, age, major, prior and present usage of one payment method or another, and trust scores of respondents were all estimated using SPSS software version 28 and were subsequently evaluated. For example, 57.8% of the respondents were male, while 42.2% were female. In order to analyze the relationships between the research items and the latent variables explaining them, SEM-PLS analysis was conducted, as outlined in the next section.
4.2. SEM-PLS Analysis
The SEMPLS includes two phases: (1) the measurement (outer) model, which assesses the validity and reliability of the latent variables and the items, and (2) the structural model, which performs multivariate analysis and tests the structural model’s hypotheses using T-statistics and p-values (Hair et al. 2017). The next follow-up displays step-by-step processes and the outputs of the two phases, aided by SmartPLS 4.0. The next sections present the steps and outcomes of the PLS.
4.3. Results of the PLS Measurement Model
The primary loading occurs between active constructs and the question. Latent variables should be higher than manifest (or vice versa), so it could be 0.6, constituting an appropriate acceptable threshold for research validity. Average variance extracted (AVE) estimates and coefficient of alpha values were used. Except for Perceived Value, which stands at 0.52, all AVE scores also exceed the 0.5 cut-off (the highest being 9.89 for Optimism), demonstrating external valid structures. In relation to the internal consistency, reliability coefficients were relatively high (0.831 for Fin Literacy and 0.945 for Perceived Value). Hair et al. (2017) conducted the research where the highest alpha cut-off of 0.7 was also set, and all estimates of the coefficient were 0.70 or more. This supports the reliability of the research. Other evaluations of validity are summarized in Table 3.
Table 3.
Constructs’ validity and reliability estimates.
Discriminant validity of latent variables can be evaluated using the Fornell–Larcker criterion, which has been devised by Hair et al. (2017) in their paper. This criterion confirms a valid construct to be dissertatively valid when the square root of the AVE positive score of every structure is lesser than the multi-correlations of this structure with the rest. As shown in Table 4, values on the diagonal are higher than the intercorrelations below, indicating that all latent variables meet discriminant validity.
Table 4.
Discriminant validity and constructs’ intercorrelations.
4.4. PLS Structural Model Findings
Discriminating links between latent variables (constructs) at the inner SEM-PLS level will likewise be evaluated in the course of this study. More particularly, the findings of the structural model align with the findings in the original samples of the linear regression such as Beta values, T-statistics, and p-values of path coefficients (Hair et al. 2017). Consequently, all hypotheses are confirmed under these levels of significance at 0.05, as p-values are lower than the cut-off point of 0.05 for all paths. Table 5 displays the significance level retentions of all paths.
Table 5.
Hypothesis results and path significance.
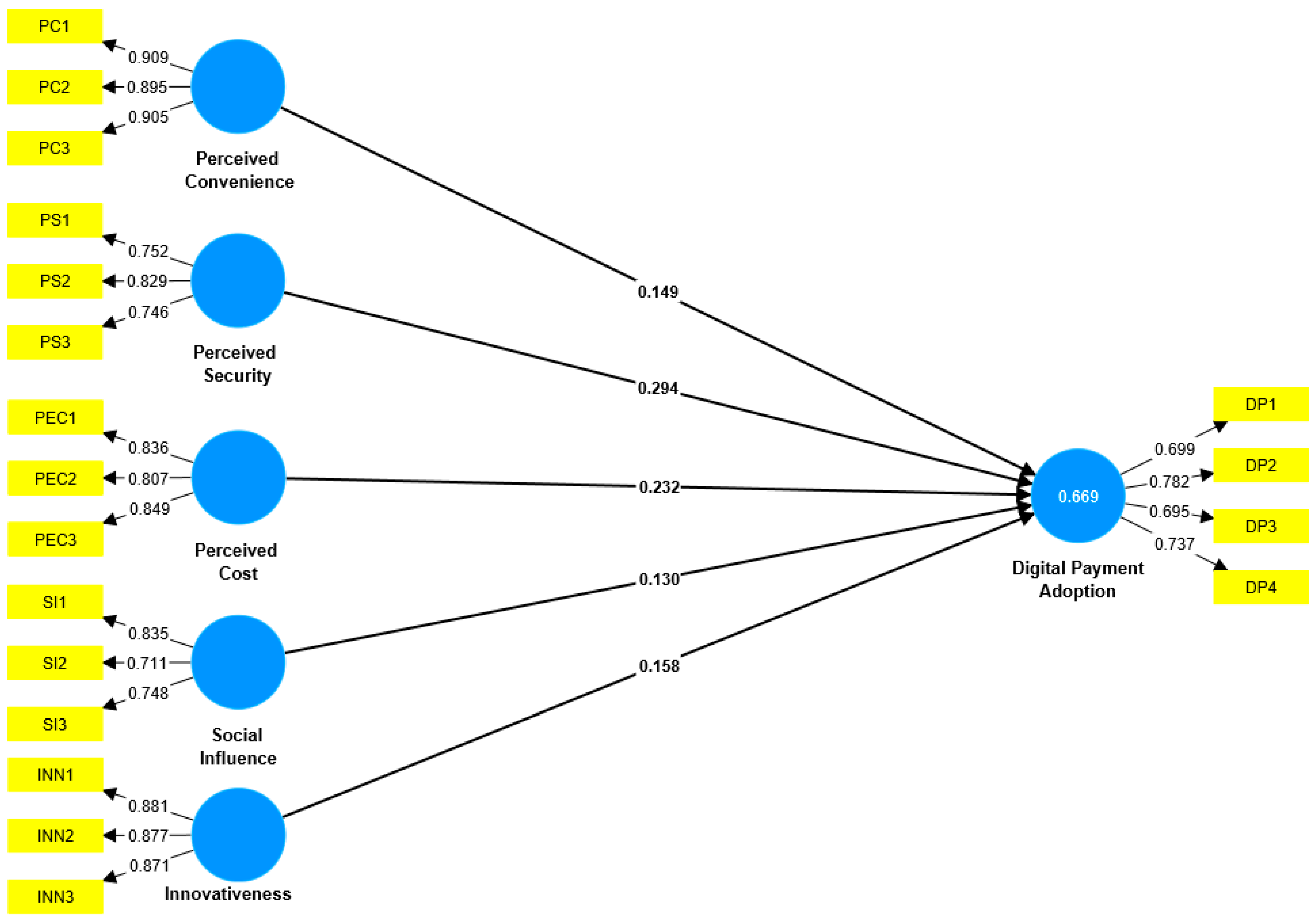
Figure 2 depicts the research model, which was evaluated and verified in SmartPLS 4.0. The SEM-PLS model displays item loadings, beta values, and R-squared values for each study construct.
Figure 2.
Validated SEM-PLS model.
In order to investigate the predictive proportion of the endogenous construct from the exogenous constructs, the coefficient of determination (R2) was screened. As a result, the R2 of digital payment adoption was found to be 0.669, which means digital payment adoption could be explained by 66.9% of other exogenous constructs; this value is considered moderate and acceptable (Hair et al. 2017).
5. Discussion
From the results of the path analysis, it was found that digital payment adoption is positively influenced by innovativeness. These results are in agreement with studies conducted earlier, which confirmed that user engagement in e-transactions is enhanced by increased innovative ability (Patil et al. 2020; Senali et al. 2022). They also echo previous studies supporting the claim that positive attitudes toward digital payment usage stem from innovation (Tang et al. 2021). Empirical studies on ‘applications of blockchain’ and ‘digital payment adoption’ have made it clear that innovativeness plays a supportive role in the relationship between consumer adoption and trust (Patil et al. 2020). In addition, the aforementioned findings are congruent with other recent sources suggesting that greater security, through encryption, tokenization, and biometrics, enhances confidence in digital transactions (Abu Hashish and Hassounah 2023; Alshammry 2023; Alghamdi 2024; Chauhan et al. 2022). It was apparent in a survey that 42% of consumers considered security as the most important in the uptake of digital payment. By establishing trust and providing assurances regarding financial data security, security innovations promote digital payment system adoption (Al-Omoush et al. 2020).
These findings agreed with previous research which stated that the perception of convenience has a positive impact on attitudes toward digital payment systems (Treiblmaier et al. 2006; Ajmera and Bhatt 2020). Some studies done before regarding the level of digital payment adoption have also substantiated the convenience with time-saving and raised efficiency (Al-Shahrani 2023; AlMutairi 2024). These findings are in conformity with the studies that indicate that digital payment enrolments allow users to access the services and make transactions on a 24 h basis. They use their cell phone, tablets, or laptops to make payments anytime and anywhere. Such facilities help to eliminate the geographical and time barriers associated with physically moving to a place like a bank to make payments or use traditional cash. The benefits of being able to make a payment anywhere at any time encourage people to use electronic payments (Najib and Fahma 2020; Liébana-Cabanillas et al. 2020).
The results suggest that the perceived cost acts in a beneficial manner in terms of the level of adoption of digital payments. This is in agreement with other researchers who pointed out the relevance of perceived cost for the adoption of digital payments (Singh and Rana 2017). Using digital payment systems often proves more cost-efficient than traditional payment methods (Yadav 2017). Digital payments significantly reduce the need for physical cash, thereby reducing the risk of loss or theft (Alahmed et al. 2023; Al-Saedi et al. 2020). Moreover, digital payments reduce time and cost by streamlining transactions, reducing the need for human involvement and paperwork (Singh et al. 2020; Al-Omoush et al. 2020).
The findings of this study indicate that security perception boosts the potential for accepting digital payment systems. This finding echoes the previous studies which have established that security availability accounts for an important factor while making value-related requirements when embracing digital payment mechanisms (Nuryyev et al. 2021). It was therefore found that people who feel more secure are actually more prone to the acceptance of innovative technologies (Teo et al. 2020; Widyanto et al. 2022). However, the majority of clients of digital payment systems have a reason to feel secure because providers of the services have come up with ways in which consumer rights will be enhanced; for example, reviewing disputes and chargebacks (Alshemmari 2024; Betar and Murtaza 2023; Elgedawy 2024; Dehghan and Haghighi 2015). Such steps reassure customers that their funds are secure during electronic transactions. Negative perceptions of security risks can deter acceptance of such technologies (Alghusin et al. 2020; Al-Okaily et al. 2024a).
Finally, this study established that social factors have a positive effect on ease of use of digital payments. This finding is consistent with the findings of earlier studies which suggested that there are human factors that determine whether or not one adopts digital payment options (Singh et al. 2020; Alrashdan 2023; Alsayed 2023; AlMarri and Elayah 2024; Kumari and Lodha 2021). Researchers have established that social influence mechanisms, including word-of-mouth promotion, social network participation, or peer preference, can have favorable results on the use of digital payment mechanisms. When an individual views others engaging and succeeding in the use of digital payments, the perceived risks tend to diminish, trust is enhanced, and social endorsement is present which motivates individuals to engage in the use of digital payment mechanisms (Oyelami et al. 2020; Hoo et al. 2021). Indeed, a number of reports have sufficiently utilized concepts of highly social levels of information and perception to explain the levels of use of digital payment methods. These studies emphasize that if the individual is exposed to greater social influence in the form of higher numbers of people using and promoting different forms of digital payments, there is an increased probability of his/her adoption (Kumari and Lodha 2021). Social influence to a high degree can foster social endorsement, enabling people to trust electronic payment mechanisms. Also, social influence is enhanced when important people or reference groups promote and encourage the use of digital payments (Alhaimer 2024; Almarashdeh et al. 2021). Consequently, social influence is markedly high and serves to reinforce attitudes and behaviors towards the adoption of digital payment technologies (Lu and Kosim 2024; Yang et al. 2021; Singh et al. 2020).
6. Theoretical and Practical Contributions
The implications of this study, grounded in the Technology Acceptance Model (TAM), offer important insights for digital payment providers. The findings suggest that perceived convenience and perceived security—core components of TAM—are crucial in influencing Generation Z’s adoption of digital payment systems. Providers can enhance adoption by improving user-friendly interfaces and implementing robust security measures. Since perceived ease of use significantly affects adoption decisions, simplifying the payment process through intuitive design will make digital payments more accessible to users. Moreover, perceived usefulness, another TAM factor, can be enhanced by emphasizing the practical benefits, such as time savings and ease of transactions. Marketing strategies should highlight these aspects to attract more users. The study also underscores the importance of addressing social influence, as positive peer reviews and recommendations can further promote adoption.
The theoretical contributions lead to a number of implications. First, they inform politicians and service providers on the concerns that affect the Millennials in the use of digital payment systems. With these drivers in mind, they are able to formulate policies and initiatives meant to facilitate and foster adoption and, subsequently, help realize a cashless economy. Second, theoretical contributions assist in recognizing potential barriers to adoption that need to be overcome. Common concerns include privacy and security, absence of knowledge or understanding, and resistance to change among younger generations, such as Millennials. This understanding enables service providers to adopt measures such as enhanced security features, educational campaigns, or simpler user interfaces, which will address these concerns and encourage adoption. Finally, the theoretical contributions allow readers to gain a deeper understanding of the impact of the adoption of new payment systems by Millennials. In this regard, it is believed that digitized payments would assist in promoting economic growth, lowering transaction fees, and enhancing financial inclusion. There is a need to comprehend the factors behind adoption in order to harness the benefits and promote an inclusive and effective financial encompassing.
Understanding the factors that promote the adoption of digital payments by Millennials has significant practical implications. These implications can be utilized by the service providers and policymakers in redrawing their plans and practices. First of all, they should focus on appealing to the needs of Millennials’ interests and lifestyles by offering fast, easy, and appropriate images of digital payment forms. Adoption rates might be significantly improved through quick, simple, and engaging experiences. Second, to make the privacy and security concerns an issue of the past, trust and security have to be established first. In order to build trust and reduce anxiety, the following strategies may be helpful: the introduction of robust security systems, data transparency, and informing users about safety measures concerning the use of digital payments. Furthermore, social features, social endorsement, and user content may enhance the acceptability of digital payment methods among Millennials and stimulate the word-of-mouth effect. Finally, strong messaging, education, and awareness through advertisements, videos, and interactions with customer service can further build confidence in digital payment platforms. Considering these outcomes, practitioners may efficiently meet Millennials’ needs, overcome barriers, and create a scenario that promotes the extensive usage of this segment’s digital payment methods. Providers of services will not only be able to increase their clientele and the volume of operations performed by them but they will also contribute to the wider development of a cashless economy and enable the Millennium generation who value the flexibility and effectiveness in their money-related activities.
7. Limitations and Future Research Directions
While research on the factors influencing digital payment adoption among Millennials has yielded significant insights, several limitations should be addressed. For starters, most research has concentrated on individual-level characteristics, potentially overlooking wider contextual impacts such as cultural, sociological, and economic implications. Future studies might look at the influence of these contextual variables on the adoption behavior of Millennials. Second, the bulk of research has relied on self-reported data, which may be biased and prone to social desirability effects. To gain a better understanding of adoption behavior, future studies might use objective metrics or experimental methods. Finally, because technology is continuously evolving, future studies should investigate the influence of emerging payment technologies, such as cryptocurrencies or biometric payment systems, on Millennial adoption behavior and their consequences for the financial ecosystem.
Future studies should look at the long-term effects of Millennials’ digital payment use. This involves researching the effect on financial behaviors, spending habits, and general financial well-being. Understanding generational trends in digital payment acceptance, as well as the distinctions between Millennials and subsequent generations, will also give significant insights for future service providers and legislators. Exploring adoption patterns in different geographical locations and cultural situations would also contribute to a more thorough understanding of the factors of Millennial digital payment uptake. We may continue to enhance our understanding of digital payment uptake and its consequences for the Millennial generation and beyond by addressing these constraints and following these research topics.
8. Conclusions
The adoption of digital payments among Generation Z is not uniform, as the participants have different motivations and societal factors at play. For this reason, this research sought to determine the factors that are responsible for the acceptance of digital payment systems by Generation Z, who are proficient in technology and are always connected to the internet. The findings of this research indicate that several factors affect the usage of digital payments by Generation Z. To begin with, Generation Z is highly focused on convenience; therefore, digital payment systems are quick and easy to operate. They appreciate the fact that transactions can be completed within seconds on a phone or any other handheld digital device.
Generation Z has been known to be cautious when it comes to risky ventures, to the extent that it affects their acceptance of digital payment modes and digital wallets. Such members of society are likely to be more trusting of organizations that follow the necessary protocols regarding safety and privacy and inform their customers about these protocols. Cost, however, is also a significant factor when encouraging them to try out the different modes of payment. Companies interested in such a demographic can use such cost advantages to influence the purchasing patterns of the younger Generation Z members.
Additionally, social aspects enhance Generation Z’s perspective regarding the use of digital payments. As per the opinion survey results, their friends, social networks, and activities concerning the processes of digitalization influence the members of this generation. People often use cashless payment systems only when they perceive that cashless payment systems have a massive proliferation or are regarded as a norm. Another aspect that needs explanation is the degree of novelty associated with cashless payment systems. Technology is developing, and Gen Z is the first generation to accept new technologies much faster than previous generations. They are attracted to modern and progressive systems of payment that have interesting features and functionalities. It is the young people of Generation Z who are likely to notice new digital payment systems and want to use them.
Author Contributions
Author Contributions: Conceptualization, A.A.A.-Q.; Methodology, M.A.-O.; software, F.S.S.; validation, A.A.D.T.; formal analysis, D.A.A.; investigation, R.M.; resources, R.M.; data curation, L.H.W.; writing—original draft preparation, L.H.W.; writing—review and editing, M.A.-O.; visualization, M.A.-O.; supervision, A.A.A.-Q.; project administration, A.A.A.-Q. All authors have read and agreed to the published version of the manuscript.
Funding
This research received no external funding.
Institutional Review Board Statement
Ethical review and approval were waived for this study since the study posed minimal risk to participants because it merely entailed the analysis of de-identified data or observations of public activities, both of which fall beyond the scope of research that requires a full ethical assessment.
Informed Consent Statement
Informed consent was obtained from all subjects involved in the study.
Data Availability Statement
No new data were created or analyzed in this study.
Conflicts of Interest
The authors declare no conflict of interest.
Correction Statement
Due to an error by the Editorial Office, the Institutional Review Board Statement and Informed Consent Statement were not included in the originally published version of this article. These have now been added accordingly.
Appendix A. Survey Items
- Perceived Convenience
- Digital payments make transactions more convenient than traditional methods.
- I can complete payments quickly with digital payment systems.
- Digital payments are accessible and easy to use at any time.
- Perceived Security
- I trust that my personal information is secure when using digital payments.
- Digital payment systems ensure the safety of my financial data.
- I feel safe conducting transactions through digital payment platforms.
- Perceived Cost
- The cost of using digital payments is reasonable.
- I believe digital payments reduce overall transaction costs.
- I am satisfied with the fees charged for digital payments.
- Social Influence
- People important to me think I should use digital payments.
- I use digital payments because my peers do.
- I feel encouraged by others to adopt digital payment methods.
- Innovativeness
- I am open to trying new digital payment technologies.
- I am usually among the first to adopt new digital payment methods.
- I like using advanced technologies, such as digital payments, for financial transactions.
- Digital Payment Adoption
- I frequently use digital payment systems for my transactions.
- I prefer digital payments over traditional payment methods.
- I will continue using digital payments in the future.
- I recommend using digital payment systems to others.
References
- Abu Hashish, B., and E. Hassounah. 2023. The Level of Cybersecurity Awareness among Secondary School Students in the Southern Governorates of Palestine and the Role of the School Administration in Enhancing it. Journal of Education/Al Mejlh Altrbwyh 38: 115–61. [Google Scholar]
- Acheampong, Patrick, Li Zhiwen, Henry Asante Antwi, Anthony Akai Acheampong Otoo, William Gyasi Mensah, and Patrick Boateng Sarpong. 2017. Hybridizing an extended technology readiness index with technology acceptance model (TAM) to predict e-payment adoption in Ghana. American Journal of Multidisciplinary Research 5: 172–84. [Google Scholar]
- Ajmera, Hiteshi, and Viral Bhatt. 2020. Factors affecting the consumer’s adoption of E-wallets in India: An empirical study. Alochana Chakra J 9: 1081–93. [Google Scholar]
- Alahmed, Mohammad A., Mohammad G. Alasfour, and Ekililu Salifu. 2023. Users’ informativity and effective communication: The banking field in Kuwait. Arab Journal of Administrative Sciences 30: 221–60. [Google Scholar] [CrossRef]
- Alazmi, Hoda Salem, and Ghadeer Mohammed Alemtairy. 2024. The Development of Instructional Considerations for Using Augmented Reality (AR) in Light of the Principles of Constructivism Learning Theory in Social Studies Classrooms. Journal of Education/Al Mejlh Altrbwyh 38: 15–46. [Google Scholar]
- Al-Gasaymeh, Anwar, Ayman Abdalmajeed Alsmadi, Najed Alrawashdeh, Haitham M. Alzoubi, and Muhammad Alshurideh. 2023. Dynamic model in estimating the impact of competition on banking efficiency: Evidence form MENA countries. Calitatea 24: 385–94. [Google Scholar]
- Alghamdi, Hanan M. 2024. Unveiling Sentiments: A Comprehensive Analysis of Arabic Hajj-Related Tweets from 2017–2022 Utilizing Advanced AI Models. Big Data and Cognitive Computing 8: 5. [Google Scholar] [CrossRef]
- Alghusin, Nawaf, Ayman Abdalmajeed Alsmadi, Esraa Alkhatib, and Atala Mohammad Alqtish. 2020. The Impact of Financial Policy on Economic Growth in Jordan (2000–2017): An Ardl Approach. 71 vols. Zagreb: Ekonomski Pregled, pp. 97–108. [Google Scholar]
- Alhaimer, Rashed. 2024. Digital transformation on the design and implementation of virtual political campaigns in Kuwait: Perceptions and attitudes of politicians and campaign managers for bold innovation and social impact in Kuwait. Journal of Science and Technology Policy Management. ahead-of-print. [Google Scholar] [CrossRef]
- Alhawamdeh, Loai Naser, Majdi Alsaaideh, Jassim Ahmad Al-Gasawneh, Ayman Abdalmajeed Alsmadi, and Raed M. M. Alqirem. 2023. Do E-service quality and digital content moderate the relationship between website design and the intention to visit the museum? Quality-Access to Success 24: 143. [Google Scholar]
- Alkhaldi, Afnan, Sawsan Malik, Rashed Alhaimer, Abdullah Alshaheen, and Miltiadis D. Lytras. 2024. Translating a value-based framework for resilient e-learning impact in post COVID-19 times: Research-based Evidence from Higher Education in Kuwait. Heliyon 10: e24271. [Google Scholar] [CrossRef]
- Alkhowaiter, Wassan Abdullah. 2020. Digital payment and banking adoption research in Gulf countries: A systematic literature review. International Journal of Information Management 53: 102102. [Google Scholar] [CrossRef]
- Almarashdeh, Ibrahim, Kamal Eldin Eldaw, Mutasem Alsmadi, Fahad Alghamdi, Ghaith Jaradat, Ahmad Althunibat, Malek Alzaqebah, and Rami Mustafa A. Mohammad. 2021. The adoption of bitcoins technology: The difference between perceived future expectation and intention to use bitcoins: Does social influence matter? International Journal of Electrical and Computer Engineering 11: 5351. [Google Scholar] [CrossRef]
- AlMarri, Anoud, and Moosa Elayah. 2024. Financial sustainability of Qatar’s third sector through direct public investment. Hikama 8: 99–125. [Google Scholar] [CrossRef]
- AlMutairi, Y. 2024. Assessing the Strategic Performance of the University of Ha’il by using Balanced Scorecard. Journal of Education/Al Mejlh Altrbwyh 38: 121–54. [Google Scholar]
- Al-Okaily, Aws, Manaf Al-Okaily, and Ai Ping Teoh. 2024a. What determines data analytics systems performance in financial engineering? A user perspective. VINE Journal of Information and Knowledge Management Systems. ahead-of-print. [Google Scholar] [CrossRef]
- Al-Okaily, Manaf, Abdalmuttaleb Al-Sartawi, Azzam Hannoon, and Azam Abdelhakeem Khalid. 2022. Information technology governance and online banking in Bahrain. In Artificial Intelligence for Sustainable Finance and Sustainable Technology: Proceedings of ICGER 2021. Cham: Springer International Publishing, vol. 1, pp. 611–18. [Google Scholar]
- Al-Okaily, Manaf, and Aws Al-Okaily. 2024. Financial data modeling: An analysis of factors influencing big data analytics-driven financial decision quality. Journal of Modelling in Management. ahead-of-print. [Google Scholar] [CrossRef]
- Al-Okaily, Manaf, Dmaithan Al-Majali, and Aws Al-Okaily. 2023a. Blockchain technology and its applications in digital accounting systems: Insights from Jordanian context. Journal of Financial Reporting and Accounting. ahead-of-print. [Google Scholar] [CrossRef]
- Al-Okaily, Manaf, Hani Alkayed, and Aws Al-Okaily. 2024b. Does XBRL adoption increase financial information transparency in digital disclosure environment? Insights from emerging markets. International Journal of Information Management Data Insights 4: 100228. [Google Scholar] [CrossRef]
- Al-Okaily, Manaf, Hassan Younis, and Aws Al-Okaily. 2024c. The impact of management practices and industry 4.0 technologies on supply chain sustainability: A systematic review. Heliyon 10: e36421. [Google Scholar] [CrossRef]
- Al-Okaily, Manaf, Mahmoud Al-Kofahi, Fadi Shehab Shiyyab, and Aws Al-Okaily. 2023b. Determinants of user satisfaction with financial information systems in the digital transformation era: Insights from emerging markets. Global Knowledge, Memory and Communication. ahead-of-print. [Google Scholar] [CrossRef]
- Al-Okaily, Manaf, Mohd Shaari Abd Rahman, Azwadi Ali, Emad Abu-Shanab, and Ra’ed Masa’deh. 2023c. An Empirical Investigation on Acceptance of Mobile Payment System Services in Jordan: Extending UTAUT2 Model with Security and Privacy. International Journal of Business Information Systems 42: 123–52. [Google Scholar] [CrossRef]
- Al-Okaily, Manaf, Sima Magatef, Aws Al-Okaily, and Fadi Shehab Shiyyab. 2024d. Exploring the Factors that Influence Academic Performance in Jordanian Higher Education Institutions. Heliyon 10: e33783. [Google Scholar] [CrossRef] [PubMed]
- Al-Okaily, Manaf. 2023. The influence of esatisfaction on users’ eloyalty toward ewallet payment apps: A mediatedmoderated model. International Journal of Emerging Markets. ahead-of-print. [Google Scholar] [CrossRef]
- Al-Okaily, Manaf. 2024. So What About the Post-COVID-19 Era: Do Users Still Adopt FinTech Products? International Journal of Human–Computer Interaction, 1–15. [Google Scholar] [CrossRef]
- Al-Omoush, Khaled Saleh, Mohammad Khalid Al Attar, Isam Hamad Saleh, and Ayman Abdalmajeed Alsmadi. 2020. The drivers of E-banking entrepreneurship: An empirical study. International Journal of Bank Marketing 38: 485–500. [Google Scholar] [CrossRef]
- Aloulou, Myriam, Rima Grati, Anas Ali Al-Qudah, and Manaf Al-Okaily. 2024. Does FinTech adoption increase the diffusion rate of digital financial inclusion? A study of the banking industry sector. Journal of Financial Reporting and Accounting 22: 289–307. [Google Scholar] [CrossRef]
- Al-Qudah, Anas Ali, Manaf Al-Okaily, Gssan Alqudah, and Anas Ghazlat. 2022. Mobile payment adoption in the time of the COVID-19 pandemic. Electronic Commerce Research 24: 427–451. [Google Scholar] [CrossRef]
- Alrashdan, Abdullatif A. 2023. Shareholder Patience: Implications for Executive Compensation and Firm Performance. Arab Journal of Administrative Sciences 30: 174–117. [Google Scholar] [CrossRef]
- Al-Saedi, Karrar, Mostafa Al-Emran, T. Ramayah, and Eimad Abusham. 2020. Developing a general extended UTAUT model for M-payment adoption. Technology in Society 62: 101293. [Google Scholar] [CrossRef]
- Al-Sartawi, Abdalmuttaleb, Manaf Al-Okaily, Azzam Hannoon, and Azam Abdelhakeem Khalid. 2022. Financial Technology: Literature Review Paper. In Artificial Intelligence for Sustainable Finance and Sustainable Technology: Proceedings of ICGER 2021. Cham: Springer International Publishing, vol. 1, pp. 194–200. [Google Scholar]
- Al-Sartawi, Abdalmuttaleb, Zakeya Sanad, Munther Talal Momany, and Manaf Al-Okaily. 2023. Accounting information system and Islamic banks’ performance: An empirical study in the Kingdom of Bahrain. In European, Asian, Middle Eastern, North African Conference on Management & Information Systems. Cham: Springer International Publishing, pp. 703–15. [Google Scholar]
- Alsayed, Aya H. 2023. The relationship between prior business ownership experience and opportunity identification: The role of cognitive styles. Arab Journal of Administrative Sciences 30: 175–220. [Google Scholar] [CrossRef]
- Al-Shahrani, H. 2023. Examining the Extent of Faculty Members Acceptance and Readiness on Shifting to the E-Learning System during the COVID-19 Pandemic through the Lens of GETAMEL. Journal of Education/Al Mejlh Altrbwyh 38: 189–220. [Google Scholar]
- Alshammry, A. 2023. The Degree of Enabling Distance E-Learning for First Graders from the Language Competencies Necessary for them. Journal of Education/Al Mejlh Altrbwyh 38: 83–113. [Google Scholar]
- Alshemmari, Mohammad. 2024. Semiotics of the Images on Social Media Signifying the Boycott of Western Products During Al-Aqsa Flood Crisis in 2023: An Analytical Study. Arab Journal for the Humanities 167: 133–86. [Google Scholar]
- Alsmadi, Ayman Abdalmajeed, Amer Moh’d Al_hazimeh, Mohammad Ali Al-Afeef, Arkan Walid Al-Smadi, Firas Rifai, and Manaf Al-Okaily. 2023a. Banking services transformation and financial technology role. Information Sciences Letters 12: 315–24. [Google Scholar]
- Alsmadi, Ayman Abdalmajeed, Manaf Al-Okaily, Najed Alrawashdeh, Anwar Al-Gasaymeh, Amer Moh’d Al-hazimeh, and Abdulrasheed Zakari. 2023b. A bibliometric analysis of green bonds and sustainable green energy: Evidence from the last fifteen years (2007–2022). Sustainability 15: 5778. [Google Scholar] [CrossRef]
- Alsmadi, Ayman Abdalmajeed, Mohammad Salem Oudat, and Hafnida Hasan. 2020. Islamic finance value versus conventional finance, dynamic equilibrium relationships analysis with macroeconomic variables in the jordanian economy: An ardl approach. Change Management 130: 1–14. [Google Scholar]
- Alzoubi, Marwan, Alaa Alkhatib, Ayman Abdalmajeed Alsmadi, and Hamad Kasasbeh. 2022. Bank size and capital: A trade-off between risk-taking incentives and diversification. Banks and Bank Systems 17: 1. [Google Scholar] [CrossRef]
- Ardi, Ardi, Sundring Pantja Djati, Innocentius Bernarto, Niko Sudibjo, Aneu Yulianeu, Hezkiel A. Nanda, and Kezia A. Nanda. 2020. The relationship between digital transformational leadership styles and knowledge-based empowering interaction for increasing organisational innovativeness. International Journal of Innovation, Creativity and Change 11: 259–77. [Google Scholar]
- Badran, Ahmed. 2023. Artificial Intelligence between Government and Self-Regulation Policies: A Theoretical Approach. Hikama 7: 93–110. [Google Scholar] [CrossRef]
- Banerjee, Ameet Kumar, and H. K. Pradhan. 2022. Influence of demographic profiles in adoption of digital payment system in India: A multigroup invariance analysis. Technology Analysis & Strategic Management 36: 2285–301. [Google Scholar]
- Betar, Mona L., and Mostafa H. Murtaza. 2023. The Impact of Banking Competitiveness in Economic Growth in Syria. Arab Journal of Administrative Sciences 29. [Google Scholar] [CrossRef]
- Cham, Tat-Huei, Suet Cheng Low, Lim Chee Seong, and Aye Aye Khin. 2018. Preliminary study on consumer attitude towards FinTech products and services in Malaysia. International Journal of Engineering & Technology 7: 166–69. [Google Scholar]
- Chang, Chi-Cheng, Kuo-Hung Tseng, Chaoyun Liang, and Chi-Fang Yan. 2013. The influence of perceived convenience and curiosity on continuance intention in mobile English learning for high school students using PDAs. Technology, Pedagogy and Education 22: 373–86. [Google Scholar] [CrossRef]
- Chauhan, Vikas, Rambalak Yadav, and Vipin Choudhary. 2022. Adoption of electronic banking services in India: An extension of UTAUT2 model. Journal of Financial Services Marketing 27: 27–40. [Google Scholar] [CrossRef]
- Cheung, Christy, Zach W. Y. Lee, and Tommy K. H. Chan. 2015. Self-disclosure in social networking sites: The role of perceived cost, perceived benefits and social influence. Internet Research 25: 279–99. [Google Scholar] [CrossRef]
- Dehghan, Fariba, and Amirhossein Haghighi. 2015. E-money regulation for consumer protection. International Journal of Law and Management 57: 610–20. [Google Scholar] [CrossRef]
- Dekkers, Laura MS, Anika Bexkens, Abe D. Hofman, Paul De Boeck, Annematt L. Collot d’Escury, and Hilde M. Huizenga. 2019. Formal modeling of the resistance to peer influence questionnaire: A comparison of adolescent boys and girls with and without mild-to-borderline intellectual disability. Assessment 26: 1070–83. [Google Scholar] [CrossRef]
- Dong, Xuebing, Yaping Chang, Yawei Wang, and Jun Yan. 2017. Understanding usage of Internet of Things (IOT) systems in China: Cognitive experience and affect experience as moderator. Information Technology & People 30: 117–38. [Google Scholar]
- El-Bermawy, A. 2022. Government AI Readiness Index 2022. Hikama 3: 214–21. [Google Scholar] [CrossRef]
- Elgedawy, Madeeh N. 2024. The Relationship between Data Governance and Organizational Performance: The Mediating Effect of Explainable Artificial Intelligence. Arab Journal of Administrative Sciences 30: 67–13. [Google Scholar] [CrossRef]
- Ernst & Young LLP. 2016. Ernst & Young Tax Guide 2017. Hoboken: John Wiley & Sons. [Google Scholar]
- Faguet, Jean-Paul. 2023. Decentralization and governance. Hikama 7: 187–218. [Google Scholar] [CrossRef]
- Gallego-García, Sergio, Diqian Ren, Diego Gallego-García, Salvador Pérez-García, and Manuel García-García. 2022. Dynamic Innovation Information System (DIIS) for a New Management Age. Applied Sciences 12: 6592. [Google Scholar] [CrossRef]
- García-Fernández, Jerónimo, Pablo Gálvez-Ruíz, Jesús Fernández-Gavira, Luisa Vélez-Colón, Brenda Pitts, and Ainara Bernal-García. 2018. The effects of service convenience and perceived quality on perceived value, satisfaction and loyalty in low-cost fitness centers. Sport Management Review 21: 250–62. [Google Scholar] [CrossRef]
- George, Ajimon, and Prajod Sunny. 2023. Why do people continue using mobile wallets? An empirical analysis amid COVID-19 pandemic. Journal of Financial Services Marketing 28: 807–21. [Google Scholar] [CrossRef]
- Gruenhagen, Jan Henrik, and Rachel Parker. 2020. Factors driving or impeding the diffusion and adoption of innovation in mining: A systematic review of the literature. Resources Policy 65: 101540. [Google Scholar] [CrossRef]
- Hair, Joseph F., G. Tomas M. Hult, Christian M. Ringle, Marko Sarstedt, and Kai Oliver Thiele. 2017. Mirror, mirror on the wall: A comparative evaluation of composite-based structural equation modeling methods. Journal of the Academy of Marketing Science 45: 616–32. [Google Scholar] [CrossRef]
- Hamzah, Muhammad Iskandar. 2023. Fear of COVID-19 disease and QR-based mobile payment adoption: A protection motivation perspective. Journal of Financial Services Marketing, 1–18. [Google Scholar]
- Hanafi, Wan Noordiana Wan, and Siti Norhidayah Toolib. 2020. Influences of perceived usefulness, perceived ease of use, and perceived security on intention to use digital payment: A comparative study among Malaysian younger and older adults. International Journal of Business Management (IJBM) 3: 15–24. [Google Scholar]
- Hansen, Torben. 2005. Perspectives on consumer decision making: An integrated approach. Journal of Consumer Behaviour: An International Research Review 4: 420–37. [Google Scholar] [CrossRef]
- Hartono, Edward, Clyde W. Holsapple, Ki-Yoon Kim, Kwan-Sik Na, and James T. Simpson. 2014. Measuring perceived security in B2C electronic commerce website usage: A respecification and validation. Decision Support Systems 62: 11–21. [Google Scholar] [CrossRef]
- Hasan, Fakhrul, Manaf Al-Okaily, Tonmoy Choudhury, and Umar Kayani. 2023. A comparative analysis between FinTech and traditional stock markets: Using Russia and Ukraine war data. Electronic Commerce Research 24: 629–54. [Google Scholar] [CrossRef]
- Hidayanto, Achmad Nizar, Luqman Syauqi Hidayat, Puspa Indahati Sandhyaduhita, and Putu Wuri Handayani. 2015. Examining the relationship of payment system characteristics and behavioural intention in e-payment adoption: A case of Indonesia. International Journal of Business Information Systems 19: 58–86. [Google Scholar] [CrossRef]
- Hjij, Hassane. 2023. Digital social networks challenges to classical political culture theory. Siyasat Arabiya 11: 7–20. [Google Scholar] [CrossRef]
- Holub, Mark, and Jackie Johnson. 2018. Bitcoin research across disciplines. The Information Society 34: 114–126. [Google Scholar] [CrossRef]
- Hoo, Wong Chee, Joycelin Ooi Kah Yan, Tan Peng Liang, and Alex Hou Hong Ng. 2021. Age as Moderator between Factors Influencing and Adoption of E-Wallet in Malaysia. Review of International Geographical Education Online 11. [Google Scholar]
- Joa, Claire Youngnyo, and Kate Magsamen-Conrad. 2022. Social influence and UTAUT in predicting digital immigrants’ technology use. Behaviour & Information Technology 41: 1620–38. [Google Scholar]
- Khiong, Khie, Rudy Arijanto, Grace Citra Dewi, M. Rachman Mulyandi, Riyan Sisiawan Putra, Ade Onny Siagian, Hadion Wijoyo, Agus Purwanto, and Khaerul Fahmi. 2022. The role of compatibility, perceived usefulness, convenience perception and convenience perception on electronic money (e-wallet) usage interest. Journal of Positive School Psychology 6: 6281–86. [Google Scholar]
- Koenig-Lewis, Nicole, Morgan Marquet, Adrian Palmer, and Anita Lifen Zhao. 2015. Enjoyment and social influence: Predicting mobile payment adoption. The Service Industries Journal 35: 537–54. [Google Scholar] [CrossRef]
- Kumari, P. S. Raghu, and Arpit Lodha. 2021. Moderating effect of self-efficacy and social influence on e-payments adoption among Indian millennials. International Journal of Technology Marketing 15: 203–22. [Google Scholar] [CrossRef]
- Lai, Poey Chin, and Ewilly J. Y. Liew. 2021. Towards a cashless society: The effects of perceived convenience and security on gamified mobile payment platform adoption. Australasian Journal of Information Systems 25: 1–25. [Google Scholar] [CrossRef]
- Lee, Jin-Myong, and Hyo-Jung Kim. 2020. Determinants of adoption and continuance intentions toward Internet-only banks. International Journal of Bank Marketing 38: 843–65. [Google Scholar] [CrossRef]
- Liébana-Cabanillas, Francisco, Inmaculada García-Maroto, Francisco Muñoz-Leiva, and Iviane Ramos-de-Luna. 2020. Mobile payment adoption in the age of digital transformation: The case of Apple Pay. Sustainability 12: 5443. [Google Scholar] [CrossRef]
- Ligon, Ethan, Badal Malick, Ketki Sheth, and Carly Trachtman. 2019. What explains low adoption of digital payment technologies? Evidence from small-scale merchants in Jaipur, India. PLoS ONE 14: e0219450. [Google Scholar] [CrossRef] [PubMed]
- Lin, Chen-Yu. 2016. Perceived convenience retailer innovativeness: How does it affect consumers? Management Decision 54: 946–64. [Google Scholar] [CrossRef]
- Liu, Dawei, and Wanying Tu. 2021. Factors influencing consumers’ adoptions of biometric recognition payment devices: Combination of initial trust and UTAUT model. International Journal of Mobile Communications 19: 345–363. [Google Scholar] [CrossRef]
- Liu, Juan, Chaohui Wang, Tingting Zhang, and Haohao Qiao. 2023. Delineating the effects of social media marketing activities on Generation Z travel behaviors. Journal of Travel Research 62: 1140–58. [Google Scholar] [CrossRef]
- Lu, Ming-Pey, and Zunarni Kosim. 2024. An empirical study to explore the influence of the COVID-19 crisis on consumers’ behaviour towards cashless payment in Malaysia. Journal of Financial Services Marketing 29: 33–44. [Google Scholar] [CrossRef]
- Lutfi, Abdalwali, Manaf Al-Okaily, Adi Alsyouf, and Mahmaod Alrawad. 2022. Evaluating the D&M IS success model in the context of accounting information system and sustainable decision making. Sustainability 14: 8120. [Google Scholar] [CrossRef]
- Melo, Isotilia Costa, Geandra Alves Queiroz, Paulo Nocera Alves Junior, Thales Botelho de Sousa, Wilfredo F. Yushimito, and Jorge Pereira. 2023. Sustainable digital transformation in small and medium enterprises (SMEs): A review on performance. Heliyon 9: e13908. [Google Scholar] [CrossRef]
- Ming-Yen Teoh, Wendy, Siong Choy Chong, Binshan Lin, and Jiat Wei Chua. 2013. Factors affecting consumers’ perception of electronic payment: An empirical analysis. Internet Research 23: 465–85. [Google Scholar] [CrossRef]
- Najdawi, Z. Chabani, and R. Said. 2021. Factors impacting digital payment adoption: An empirical evidence from Smart City of Dubai. Advances in Science, Technology and Engineering Systems Journal 6: 1208–14. [Google Scholar] [CrossRef]
- Najib, Mukhamad, and Farah Fahma. 2020. Investigating the adoption of digital payment system through an extended technology acceptance model: An insight from the Indonesian small and medium enterprises. International Journal on Advanced Science, Engineering and Information Technology 10: 1702–8. [Google Scholar] [CrossRef]
- Nguyen, Thanh Duy, and Phuc Anh Huynh. 2017. Service quality and social influence on e–payment adoption. VNUHCM Journal of Economics, Business and Law 1: 72–80. [Google Scholar] [CrossRef]
- Nuryyev, Guych, Anastasia Spyridou, Simon Yeh, and Chen-Chang Lo. 2021. Factors of digital payment adoption in hospitality businesses: A conceptual approach. European Journal of Tourism Research 29: 2905. [Google Scholar] [CrossRef]
- Oyelami, Lukman O., Sulaimon O. Adebiyi, and Babatunde S. Adekunle. 2020. Electronic payment adoption and consumers’ spending growth: Empirical evidence from Nigeria. Future Business Journal 6: 1–14. [Google Scholar] [CrossRef]
- Pandey, Shinki Katyayani. 2022. A Study on Digital Payments System and Consumer Perception: An Empirical Survey. Journal of Positive School Psychology 6: 10121–31. [Google Scholar]
- Patil, Pushp, Kuttimani Tamilmani, Nripendra P. Rana, and Vishnupriya Raghavans. 2020. Understanding consumer adoption of mobile payment in India: Extending Meta-UTAUT model with personal innovativeness, anxiety, trust, and grievance redressal. International Journal of Information Management 54: 102144. [Google Scholar] [CrossRef]
- Patil, Susheel P., Indu A. Ayappa, Sean M. Caples, R. John Kimoff, Sanjay R. Patel, and Christopher G. Harrod. 2019. Treatment of adult obstructive sleep apnea with positive airway pressure: An American Academy of Sleep Medicine clinical practice guideline. Journal of Clinical Sleep Medicine 15: 335–343. [Google Scholar] [CrossRef]
- Pertiwi, Tri Kartika, and Eko Purwanto. 2021. Analysis Of Adopting Millennial Generation Financial Technology (Fintech) Services. International Journal of Business Management and Economic Review 4: 36–47. [Google Scholar] [CrossRef]
- Qatawneh, Nour, Aws Al-Okaily, Manaf Al-Okaily, and Shafique Ur Rehman. 2024. Exploring the antecedent factors of continuous intention to use mobile money: Insights from emerging markets. Digital Policy, Regulation and Governance. ahead-of-print. [Google Scholar] [CrossRef]
- Ranjith, P. V., Swati Kulkarni, and Aparna J. Varma. 2021. A literature study of consumer perception towards digital payment mode in India. Psychology and Education 58: 3304–19. [Google Scholar]
- Raza, Hamad, Syed Muhammad Ahmad Hassan Gillani, Humara Ahmad, Muhammad Imran Qureshi, and Nohman Khan. 2021. Impact of micro and macro dynamics on share price of non-financial listed firms in textile sector of Pakistan. Journal of Contemporary Issues in Business and Government 27: 59–70. [Google Scholar]
- Raza, Syed Ali, Amna Umer, and Nida Shah. 2017. New determinants of ease of use and perceived usefulness for mobile banking adoption. International Journal of Electronic Customer Relationship Management 11: 44–65. [Google Scholar] [CrossRef]
- Salisbury, W. David, Rodney A. Pearson, Allison W. Pearson, and David W. Miller. 2001. Perceived security and World Wide Web purchase intention. Industrial Management & Data Systems 101: 165–77. [Google Scholar]
- Sarkar, Madhulika P. 2019. Literature review on adoption of digital payment system. Global Journal of Enterprise Information System 11: 62–67. [Google Scholar]
- Senali, Madugoda Gunaratnege, Mohammad Iranmanesh, Fatin Nadzirah Ismail, Noor Fareen Abdul Rahim, Mana Khoshkam, and Maryam Mirzaei. 2022. Determinants of intention to use e-Wallet: Personal innovativeness and propensity to trust as moderators. International Journal of Human–Computer Interaction, 1–13. [Google Scholar] [CrossRef]
- Shoham, Aviv, Eran Vigoda-Gadot, Ayalla Ruvio, and Nitza Schwabsky. 2012. Testing an organizational innovativeness integrative model across cultures. Journal of Engineering and Technology Management 29: 226–40. [Google Scholar] [CrossRef]
- Shuhaiber, Ahmed, Khaled Saleh Al-Omoush, and Ayman Abdalmajeed Alsmadi. 2023. Investigating trust and perceived value in cryptocurrencies: Do optimism, FinTech literacy and perceived financial and security risks matter? Kybernetes. ahead-of-print. [Google Scholar] [CrossRef]
- Siagian, Hotlan, Zeplin Jiwa, Sautma Basana, and Ribut Basuki. 2022. The Effect of Perceived Security, Perceived Ease of Use, and Perceived Usefulness on Consumer Behavioral Intention Through Trust in Digital Payment Platform. Doctoral dissertation, Petra Christian University, Surabaya, Indonesia. [Google Scholar]
- Singh, Gurinder, Bhawna Kumar, and Ruchika Gupta. 2018. The role of consumer’s innovativeness & perceived ease of use to engender adoption of digital wallets in India. Paper presented at the 2018 International Conference on Automation and Computational Engineering (ICACE), Greater Noida, India, October 3–4; pp. 150–58. [Google Scholar]
- Singh, Nidhi, Neena Sinha, and Francisco J. Liébana-Cabanillas. 2020. Determining factors in the adoption and recommendation of mobile wallet services in India: Analysis of the effect of innovativeness, stress to use and social influence. International Journal of Information Management 50: 191–205. [Google Scholar] [CrossRef]
- Singh, Shamsher, and Ravish Rana. 2017. Study of consumer perception of digital payment mode. Journal of Internet Banking and Commerce 22: 1–14. [Google Scholar]
- Sirola, Anu, Markus Kaakinen, Iina Savolainen, Hye-Jin Paek, Izabela Zych, and Atte Oksanen. 2021. Online identities and social influence in social media gambling exposure: A four-country study on young people. Telematics and Informatics 60: 101582. [Google Scholar] [CrossRef]
- Susanto, Eko, Ikin Solikin, and Budi Supriatono Purnomo. 2022. A review of digital payment adoption in asia. Advanced International Journal of Business, Entrepreneurship and SMEs 4: 1–15. [Google Scholar] [CrossRef]
- Tahar, Afrizal, Hosam Alden Riyadh, Hafiez Sofyani, and Wahyu Eko Purnomo. 2020. Perceived ease of use, perceived usefulness, perceived security and intention to use e-filing: The role of technology readiness. The Journal of Asian Finance, Economics and Business 7: 537–47. [Google Scholar] [CrossRef]
- Tang, Yuk Ming, Ka Yin Chau, Luchen Hong, Yun Kit Ip, and Wan Yan. 2021. Financial innovation in digital payment with WeChat towards electronic business success. Journal of Theoretical and Applied Electronic Commerce Research 16: 1844–61. [Google Scholar] [CrossRef]
- Teo, Siew Chein, Pei Li Law, and Ah Choo Koo. 2020. Factors affecting adoption of e-wallets among youths in Malaysia. Journal of Information System and Technology Management 5: 39–50. [Google Scholar] [CrossRef]
- Treiblmaier, Horst, Andreas Pinterits, and Arne Floh. 2006. The adoption of public e-payment services. Journal of e-Government 3: 33–51. [Google Scholar] [CrossRef]
- Tunçgenç, Bahar, Marwa El Zein, Justin Sulik, Martha Newson, Yi Zhao, Guillaume Dezecache, and Ophelia Deroy. 2021. Social influence matters: We follow pandemic guidelines most when our close circle does. British Journal of Psychology 112: 763–80. [Google Scholar] [CrossRef]
- Wardana, Arfi Agustian, Edy Purwo Saputro, Muhammad Wahyuddin, and Novel Idris Abas. 2022. The effect of convenience, perceived ease of use, and perceived usefulness on intention to use e-wallet. In International Conference on Economics and Business Studies (ICOEBS 2022). Amsterdam: Atlantis Press, pp. 386–95. [Google Scholar]
- Wei, Min-Fang, Yir-Hueih Luh, Yu-Hsin Huang, and Yun-Cih Chang. 2021. Young generation’s mobile payment adoption behavior: Analysis based on an extended UTAUT model. Journal of Theoretical and Applied Electronic Commerce Research 16: 618–37. [Google Scholar] [CrossRef]
- Widayani, Anna, Nilawati Fiernaningsih, and Pudji Herijanto. 2022. Barriers to digital payment adoption: Micro, small and medium enterprises. Management & Marketing 17: 528–542. [Google Scholar]
- Widyanto, Hanif Adinugroho, Kunthi Afrilinda Kusumawardani, and Helmy Yohanes. 2022. Safety first: Extending UTAUT to better predict mobile payment adoption by incorporating perceived security, perceived risk and trust. Journal of Science and Technology Policy Management 13: 952–73. [Google Scholar] [CrossRef]
- Xena, Pauline, and Raden Aswin Rahadi. 2019. Adoption of e-payment to support small medium enterprise payment system: A conceptualised model. International Journal of Accounting 4: 32–41. [Google Scholar]
- Yadav, Pankaj. 2017. Active determinants for adoption of mobile wallet. I-Manager’s Journal of Management 12: 7–14. [Google Scholar]
- Yang, Marvello, Abdullah Al Mamun, Muhammad Mohiuddin, Noorshella Che Nawi, and Noor Raihani Zainol. 2021. Cashless transactions: A study on intention and adoption of e-wallets. Sustainability 13: 831. [Google Scholar] [CrossRef]
- Yen, Chang-Hua, Hsiu-Yu Teng, and Jiun-Chi Tzeng. 2020. Innovativeness and customer value co-creation behaviors: Mediating role of customer engagement. International Journal of Hospitality Management 88: 102514. [Google Scholar] [CrossRef]
- Yu, Wantao, Roberto Chavez, Mark Jacobs, and Chee Yew Wong. 2020. Innovativeness and lean practices for triple bottom line: Testing of fit-as-mediation versus fit-as-moderation models. International Journal of Operations & Production Management 40: 1623–47. [Google Scholar]
- Zainab, Bello, Muhammad Awais Bhatti, and Mohammed Alshagawi. 2017. Factors affecting e-training adoption: An examination of perceived cost, computer self-efficacy and the technology acceptance model. Behaviour & Information Technology 36: 1261–73. [Google Scholar]
- Zhang, Jiaxin, Yan Luximon, and Yao Song. 2019. The role of consumers’ perceived security, perceived control, interface design features, and conscientiousness in continuous use of mobile payment services. Sustainability 11: 6843. [Google Scholar] [CrossRef]
Disclaimer/Publisher’s Note: The statements, opinions and data contained in all publications are solely those of the individual author(s) and contributor(s) and not of MDPI and/or the editor(s). MDPI and/or the editor(s) disclaim responsibility for any injury to people or property resulting from any ideas, methods, instructions or products referred to in the content. |
© 2024 by the authors. Licensee MDPI, Basel, Switzerland. This article is an open access article distributed under the terms and conditions of the Creative Commons Attribution (CC BY) license (https://creativecommons.org/licenses/by/4.0/).

