Driving SMEs’ Performance in South Africa: Investigating the Role of Performance Appraisal Practices and Managerial Competencies
Abstract
1. Introduction
2. Hypotheses Development
2.1. Performance Management and Performance Appraisal
2.2. Performance Appraisal Methods
2.3. Managerial Competencies
2.4. Performance Appraisal, Managerial Competencies and SME Performance
3. Research Methodology
3.1. Research Design and Approach
3.2. Research Participants and Sampling Procedure
3.3. Research Instrument
3.4. Analytical Techniques
3.5. Validity and Reliability
3.6. Ethical Considerations
4. Results
4.1. Firm Characteristics and Respondents’ Socio-Demographics
4.2. Measurements Reliability
4.3. Innovation, Performance Appraisal Practices and Managerial Competencies
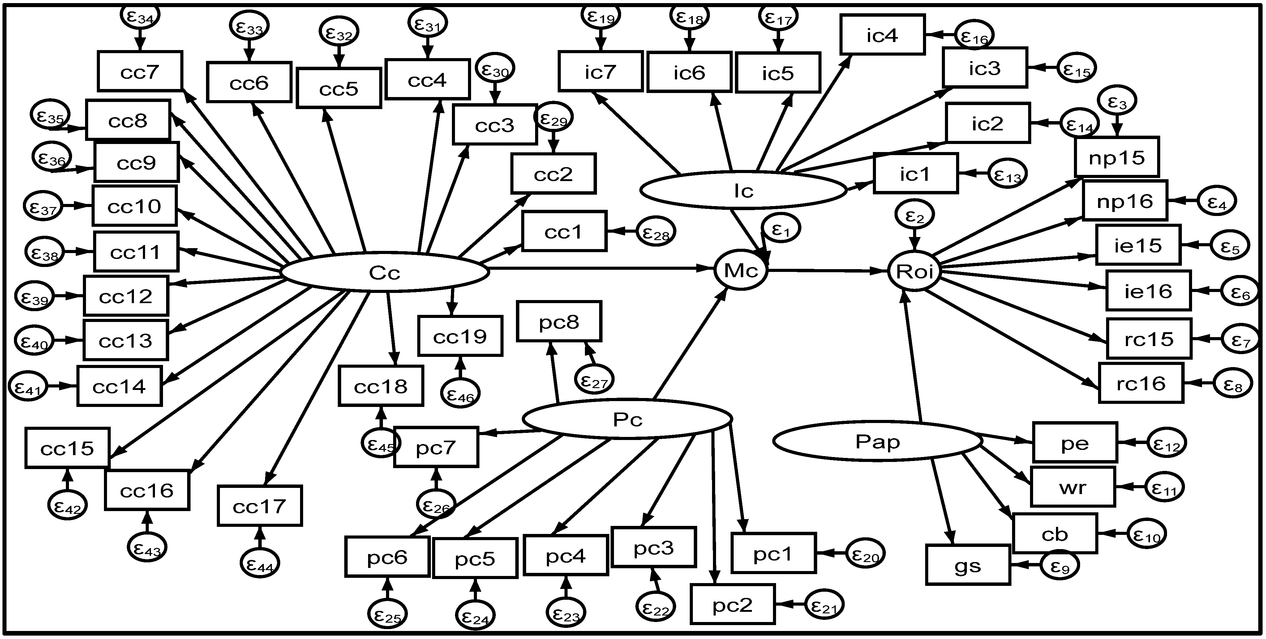
4.4. ROI, Performance Appraisal Practices and Managerial Competencies
5. Discussion
6. Conclusions
Author Contributions
Funding
Institutional Review Board Statement
Informed Consent Statement
Data Availability Statement
Acknowledgments
Conflicts of Interest
Appendix A


References
- Abouzeedan, Adli. 2011. SME Performance and Its Relationship to Innovation. Linköping Studies in Science and Technology Dissertation No. 1364. Linköping: Department of Management and Engineering Sweden, Linköpings Universiteit. [Google Scholar]
- Abouzeid, Walid Aboubakr. 2018. The Significance of Performance Evaluation and Appraisal on Employees in an Organisation. Available online: https://jces.journals.ekb.eg/article_50788_bea38684a8f7dba0f9b928c35804de1d.pdf (accessed on 24 April 2022).
- Abraham, Steven E., Lanny A. Karns, Kenneth Shaw, and Manuel A. Mena. 2001. Managerial competencies and the managerial performance appraisal process. Journal of Management Development 20: 842–52. [Google Scholar] [CrossRef]
- Aggarwal, Ashima, and Gour Sundar Mitra Thakur. 2013. Techniques of performance appraisal—A review. International Journal of Engineering and Advanced Technology 2: 617–21. [Google Scholar]
- Aleem, M. Usman, and Mustaghis Rahman. 2018. HRM Practices and Their Impacts on the Perceived Performance of SME’s Operating in Karachi. Pakistan Business Review 40: 390–402. [Google Scholar]
- Andersen, Bjorn, Bjonar Henriksen, and Wenche Aarseth. 2006. Holistic Performance Management: An Integrated Framework. International Journal of Productivity and Performance Management 55: 61–78. [Google Scholar] [CrossRef]
- Ardic, Oya Pinar, Nataliya Mylenko, and Valentina Saltane. 2011. Small and Medium Enterprises—A Cross-Country Analysis with a New Data Set. World Bank Policy Research Working Paper 5538. Washington, DC: World Bank. [Google Scholar]
- Ates, Aylin, Patrizia Garengo, Paola Cocca, and Umit Bititci. 2013. The Development of SME Managerial Practice for Effective Performance Management. Journal of Small Business and Enterprise Development 20: 28–54. [Google Scholar] [CrossRef]
- Bacharach, Samuel B. 2006. Get Them on Your Side: Win Support, Convince Sceptics, and Get Results. New York: Platinum Press. [Google Scholar]
- Bateman, Thomas S., and Scott Snell. 2009. Management: Leading & Collaborating in a Competitive World. New York: Mcgraw-Hill Education. [Google Scholar]
- Bhardwaj, Anand, and Bijender Kumar Punia. 2013. Managerial Competencies and Their Influence on Managerial Performance: A Literature Review. International Journal of Advanced Research in Management and Social Science 2: 70–84. [Google Scholar]
- Bhorat, Haroon, Zaakhir Asmal, Kezia Lilenstein, and Kirsten van der Zee. 2018. SMMES in South Africa: Understanding the Constraints on Growth and Performance. Development Policy Research Unit Working Paper 201802. Cape Town: DPRU, University of Cape Town. [Google Scholar]
- Biron, Michal, Farndale Elaine, and Jaap Paauwe. 2011. Performance Management Effectiveness.: Lessons from World-Leading Firms. The International Journal of Human Resource Management 22: 1294–1311. [Google Scholar] [CrossRef]
- Bititci, Umit, Paola Cocca, and Aylin Ates. 2015. Impact of Visual Performance Management Systems On The Performance Management Practices of Organisations. International Journal of Production Research 54: 1571–93. [Google Scholar] [CrossRef]
- Bless, Clair, Craig Higson-Smith, and Sello Levy Sithole. 2013. Fundamentals Of Social Research Methods: An African Perspective, 5th ed. Zambia: Juta, and Company Ltd. [Google Scholar]
- Bryman, Alan, and Emma Bell. 2015. Business Research Methods, 4th ed. Hong Kong: Oxford University Press. [Google Scholar]
- Bulog, Ivan, Ivona Jukic, and Dejan Kruzic. 2017. Managerial Skills: Does Family Ownership Make a Difference? Paper presented at 5th International OFEL Conference on Governance, Management and Entrepreneurship: The Paradoxes of Leadership and Governance in the Postmodern Society, Dubrovnik, Hrvatska, April 7–8. [Google Scholar]
- Byars, Leslie, and Lloyd Rue. 2011. Human Resource Management, 10th ed. New York: McGraw-Hill. [Google Scholar]
- Cant, Michael C., and Johannes A. Wiid. 2013. Establishing The Challenges Affecting South African SMEs. International Business & Economics Research Journal 12: 707–16. [Google Scholar]
- Chandler, Gaylen N., and Erik Jansen. 1992. The Founder’s Self-Assessed Competence and Venture Performance. Journal of Business Venturing 7: 223–36. [Google Scholar] [CrossRef]
- Chatterjee, Aroop, Leo Czajka, and Amory Gethin. 2021. Can Redistribution Keep Up with Inequality? Evidence from South Africa, 1993–2019. World Inequality Lab, Working Paper N° 2021/20. World Inequality Lab. South Africa. Paris: Paris School of Economics. [Google Scholar]
- Chen, Se. 2011. An Empirical Study of Performance Management Systems in SMEs in the Republic of Ireland and the People’s Republic of China. Unpublished Thesis, Galway-Mayo Institute of Technology, Galway, Ireland. [Google Scholar]
- Chinomona, Richard. 2013. Business Owner’s Expertise, Employee Skills Training and Business Performance: A Small Business Perspective. The Journal of Applied Business Research 29: 1883–96. [Google Scholar] [CrossRef]
- Chirico, Francesco, and Massimo Bau. 2014. Is the Family an “Asset” or “Liability” for Firm Performance? The Moderating Role of Environmental Dynamism. Journal of Small Business Management 52: 210–25. [Google Scholar] [CrossRef]
- Cooper, Donald R., and Pamela S. Schindler. 2014. Business Research Methods, 12th ed. Boston: McGraw-Hill. [Google Scholar]
- Creswell, John W. 2012. Qualitative Inquiry & Research Design: Choosing Among Five Approaches, 4th ed. Thousand Oaks: Sage. [Google Scholar]
- Damanpour, Fariborz, and Shanthi Gopalakrishnan. 2001. The dynamics of the adoption of product and process innovations in organizations. Journal of Management Studies 38: 45–65. [Google Scholar] [CrossRef]
- Dashew, Leslie. 2007. Performance Management Systems Should Include Family Employees. Available online: http://www.lesliedashew.com/_assets/pdf/articles/performance-management-systems.pdf (accessed on 16 April 2016).
- De Massis, Alfredo, Josip Kotlar, Giovanna Campopiano, and Lucio Cassia. 2015. The Impact of Family Involvement on SMEs’ Performance: Theory and Evidence. Journal of Small Business Management 53: 924–48. [Google Scholar] [CrossRef]
- Dikko, Maryam. 2016. Establishing Construct Validity and Reliability: Pilot testing of a Qualitative Interview for Research in Takaful (Islamic insurance). Qualitative Report 21: 521–28. [Google Scholar] [CrossRef]
- Donkor, Jacob, George Nana A. Donkor, and Collins Kwarteng. 2018. Strategic planning and performance of SMEs in Ghana: The moderating effect of market dynamism. Asia Pacific Journal of Innovation and Entrepreneurship 12: 62–76. [Google Scholar] [CrossRef]
- Fatoki, Olawale. 2014. The Impact of Managerial Competencies on the Performance of Immigrant- Owned Enterprises in South Africa. Mediterranean Journal of Social Sciences 5: 141–44. [Google Scholar] [CrossRef]
- Fatoki, Olawale. 2018. The Impact of Entrepreneurial Resilience on the Success of Small and Medium Enterprises in South Africa. Sustainability 10: 2527. [Google Scholar] [CrossRef]
- Frimpong, Charles Yeboah. 2013. SMEs as an Engine of Social and Economic Development in Africa. Available online: https://www.modernghana.com/news/478225/1/smes-as-an-engine-of-social-and-economic-developme.html (accessed on 2 November 2017).
- Gauteng Education Department Districts List. 2017. GDE-Districts-with-Contact-Persons-2. Available online: aut2know.co.za›2017/11› (accessed on 10 November 2017).
- Gawrycka, Malgorzata, Justyna Kujawska, and Michael T. Tomcza. 2020. Competencies of Graduates as Future Labour Market Participants—Preliminary Study. Journal Economic Research-Ekonomska Istraživanja 33: 1095–107. [Google Scholar] [CrossRef]
- Griffiths, Oren, Lynette Roberts, and Josh Price. 2019. Desirable leadership attributes are preferentially associated with women: A quantitative study of gender and leadership roles in the Australian workforce. Australian Journal of Management 44: 32–49. [Google Scholar] [CrossRef]
- Hager, Paul, Susan Holland, and David Beckett. 2002. Enhancing the learning and employability of graduates: The role of generic skills. Paper presented at the Business/Higher Education Round Table, Melbourne, Victoria, Australia; Available online: https://www.voced.edu.au/content/ngv%3A7241 (accessed on 24 March 2022).
- Hair, Joe F., Mary Wolfinbarger, Jr., and Arthur H. Money. 2015. Essentials of Business Research Methods. New York: Routledge. [Google Scholar]
- Hoffman, Annete, and Paul Lange. 2016. Evidence from SMEs Coping and Growing in Fragile Settings. CRU Report. pp. 1–67. Available online: https://www.clingendael.org/pub/2016/growing_or_coping/ (accessed on 2 January 2019).
- Ikupolati, Alexander O., Mercy M. Adeyeye, Emmanuel O. Oni, M. A. Olatunle, and M. Obafunmi. 2017. Entrepreneur’s Managerial Skills: A Determinant of Growth of Small and Medium Enterprises (SMEs) in Nigeria. Journal of Small Business and Entrepreneurship Development 5: 1–6. [Google Scholar]
- Jamsari, Bin Atan, Nik Hasnaa Nik Mahmood, and Santhi Raghavan. 2017. The Determinant of Employee Job Performance: Incorporating Malaysian SME’s Experience on Recruitment. Medwell Journals, The Social Sciences 12: 39–42. [Google Scholar]
- Kaplan, Robert S., and David P. Norton. 1992. The Balanced Scorecard: Measures that Drive Performance. Harvard Business Review 70: 71–79. [Google Scholar] [PubMed]
- Kathiravan, M., V. Saikumari, and V. Sunitha. 2017. Convergence in Effective Performance Appraisal System Technique: Foster Employee Involvement and Organizational Commitment, Evidence from Indian SMEs. Asian Journal of Research in Banking and Finance 7: 87–110. [Google Scholar] [CrossRef]
- Katua, Ngui Thomas. 2014. The Role of SMEs in Employment Creation and Economic Growth in Selected Countries. International Journal of Education and Research 2: 461–72. [Google Scholar]
- Katz, Robert L. 2009. Skills of an Effective Administrator, 2nd ed. Boston: Harvard Business School Publishing. [Google Scholar]
- Kirsten, Elize, Frans Vermaak, and Hendrik Wolmarans. 2015. Performance Measurement in Small and Medium Enterprises: South African Accountants’ View. Journal of Economic and Financial Sciences 8: 13–34. [Google Scholar] [CrossRef]
- Kotey, Bernice, and Peter Slade. 2005. Formal Human Resource Management Practices in Small Growing Firms. Journal of Small Business Management 43: 16–40. [Google Scholar] [CrossRef]
- Kyobe, Michael, Ester Namirembe, and Mzwandile Shongwe. 2015. The Alignment of Information Technology Applications with Nontechnological Competencies of SMEs In Africa, Developing Countries. The Electronic Journal of Information Systems 65: 1–22. [Google Scholar]
- Lewis, Gemma K., Belinda Williams, Stephen Allen, Beverly Goldfarb, Kevin Lyall, Rose Kling, and Peta Statham. 2021. Developing an evaluation tool to provide a 360-degree reflection on work-integrated learning in accounting education. Accounting Education 30: 601–20. [Google Scholar] [CrossRef]
- Ling, Tang Cheng, and Aizzat Mohd Nasurdin. 2010. Human Resource Management Practices And Organizational Innovation: An Empirical Study In Malaysia. The Journal of Applied Business Research 26: 105–16. [Google Scholar] [CrossRef]
- Luo, Xiaowei, and Chi Nien Chung. 2012. Filling or Abusing the Institutional Void? Ownership and Management Control of Public Family Businesses in An Emerging Market. Organization Science 24: 591–613. [Google Scholar] [CrossRef]
- Mabhungu, Isaac, and Breggie van der Poll. 2017. A Review of Critical Success Factors Which Drives the Performance of Micro, Small and Medium Enterprises. International Journal of Business and Management 12: 151–64. [Google Scholar] [CrossRef][Green Version]
- Majama, Nomsa Sisi, and Tebogo Magang. 2017. Strategic planning in small and medium enterprises (SMEs): A case study of Botswana SMEs. Journal of Management and Strategy 8: 74–103. [Google Scholar] [CrossRef][Green Version]
- Malhotra, Naresh, Dan Nunan, and David Birks. 2017. Marketing Research: An Applied Approach, 5th ed. New York: Pearson Education Limited. [Google Scholar]
- Manzoor, Faiza, Longbao Wei, and Mahwish Siraj. 2021. Small and medium-sized enterprises and economic growth in Pakistan: An ARDL bounds cointegration approach. Heliyon 7: e06340. [Google Scholar] [CrossRef]
- Mashavira, Nhamo. 2020. The perceived impact of performance appraisal on the performance of small-to-medium-sized enterprises in Zimbabwe. Acta Commercii 20: a888. [Google Scholar] [CrossRef]
- Mashovic, Azemina. 2018. Key financial and nonfinancial measures for performance evaluation of foreign subsidiaries. Journal of Contemporary Economic and Business Issues 5: 63–74. [Google Scholar]
- Masroor, Nida, and Asim Muhammad. 2019. SMEs in the Contemporary Era of Global Competition. Procedia Computer Science 158: 632–41. [Google Scholar] [CrossRef]
- Mckenna, Eugene, and Nic Beech. 2013. Human Resource Management: A Concise Approach, 3rd ed. London: Prentice Hall. [Google Scholar]
- McMahon, Gerad. 2013. Performance management in human resource management. In Human Resource Management. Edited by Ronan Carbery and Christine Cross. Dublin: Palgrave Macmillan, pp. 769–87. [Google Scholar]
- Narware, Prashant C. 2011. Human Resource Management in Small Scale Pharmaceutical Industry in Madhya Pradesh. International Journal of Enterprise Computing and Business Systems 1: 1–13. [Google Scholar]
- Neneh, N. Brownhilder, and Johan H. van Zyl. 2012. Achieving Optimal Business Performance through Business Practices: Evidence from SMEs in Selected Areas in South Africa. Southern African Business Review 16: 118–44. [Google Scholar]
- Noe, Raymond A., John. R. Hollenbeck, Barry Gerhart, and Patrick M. Wright. 2010. Human Resource Management: Gaining a Competitive Advantage, 7th ed. New York: Mcgraw Hill. [Google Scholar]
- Nongmaithem, Robindro Singh, and Biniam Kassa. 2016. The Impact of Human Resource Management Practice on Organizational Performance—A Study on Debre Brehan University. International Journal of Recent Advances in Organizational Behaviour and Decision Sciences 1: 643–62. [Google Scholar]
- Nwachukwu, Chijioke, Helena Chladkova, and Olaunji Fadeyi. 2017. Strategy formulation process and innovation performance nexus. International Journal for Quality Research 12: 147–64. [Google Scholar]
- O’Regan, Nicolas, Martin A. Sims, and David Gallear. 2008. Leaders, Loungers, Laggards: The Strategic Planning Environment Performance Relationship Revisited In Manufacturing SMEs. Journal Of Manufacturing Technology Management 19: 6–21. [Google Scholar] [CrossRef]
- Patel, Pankaj C., and Melissa S. Cardon. 2010. Adopting HRM Practices and Their Effectiveness in Small Firms Facing Product-market Competition, Human Resource Management. Wiley Periodicals 49: 265–90. [Google Scholar]
- Pekkola, Sanna, Minna Saunila, and Hannu Rantanen. 2016. Performance measurement system implementation in a turbulent operating environment. International Journal of Productivity and Performance Management 65: 947–58. [Google Scholar] [CrossRef]
- Pfeffer, Jeffrey. 1981. Power in Organizations. Boston: Pitman. [Google Scholar]
- Robbins, Stephen P., and Phillip Hunsaker. 2006. Training in Interpersonal Skills: Tips for Managing People at Work. Upper Saddle River: Prentice-Hall. [Google Scholar]
- Rompho, Nopadol. 2011. Why the Balanced Scorecard Fails in SMEs: A Case Study. International Journal of Business and Management 6: 39–46. [Google Scholar] [CrossRef]
- Roychoudhuri, Utpal. 2018. Performance Appraisal Methods for Startups & Small Businesses. Available online: https://www.sumhr.com/top-performance-appraisal-methods-startups-small-businesses (accessed on 14 June 2019).
- Sabiu, Malam Salihu, Kabiru Jinjiri Ringim, Tang Swee Mei, and Mohd Joarder. 2019. Relationship between human resource management practices, ethical climates and organizational performance, the missing link. PSU Research Review, Emerald Publishing Limited 3: 50–69. [Google Scholar] [CrossRef]
- Sidek, Syamsuriana, and Mohdosli R. Mohamad. 2014. Managerial competencies and small business growth: Empirical evidence from microfinance participants. International Journal of Management Studies 21: 39–59. [Google Scholar] [CrossRef]
- Smith, Peter C., and Maria Goddard. 2002. Performance Management and Operational Research: A Marriage Made in Heaven? The Journal of the Operational Research Society 53: 247–55. [Google Scholar] [CrossRef]
- Statistics South Africa. 2021. Quarterly Labour Force Survey (QLFS)—Q3:2021. Available online: http://www.statssa.gov.za/?p=12948 (accessed on 8 January 2022).
- Tahiri, Alberta, Idriz Kovaci, and Avni Krasniqi. 2021. Appraisal of Human Resource Management, Performance Management and Employee Performance by SME Managers in Kosovo. International Journal of Economics and Business Administration IX: 292–302. [Google Scholar] [CrossRef]
- Tarwirei, Madya Bryan. 2015. The Impact of Managerial Competencies on the Performance of SMEs in the Buffalo City Municipality. Ph.D. dissertation, University of Fort Hare, Alice, South Africa. [Google Scholar]
- Temtime, Zelealem T., and Jaloni Pansiri. 2006. Perceived Managerial Problems in SMEs: Evidence from Botswana, Development And Learning in Organizations. An International Journal 20: 15–17. [Google Scholar]
- Torrington, Derek, Laura Hall, and Stephen Taylor. 2014. Human Resource Management, 9th ed. London: Pearson Education Limited. [Google Scholar]
- Umer, Muhammad. 2012. Human Resource Management Theory and Practices in Small and Medium–Sized Enterprises (SMEs) and Enterprises Performance in Pakistan. Global Journal of Management and Business Research 12: 28–44. [Google Scholar]
- Vučetić, Aleska Š. 2018. Differences in Perception of The Importance of Generic Competencies Among Destination Regions. Economic Research-Ekonomska Istraživanja 31: 1240–57. [Google Scholar] [CrossRef]
- Wahyuni, Dina. 2012. The Research Design Maze: Understanding Paradigms, Cases, Methods and Methodologies. Jamar 10: 69–80. [Google Scholar]
- White, Mathew. 2008. Performance Management Systems and Their Effectiveness in SME’s in The North West of Ireland: A Case Study. Sligo: MBA, Institute of Technology. [Google Scholar]
- Wickramasinghe, Vathsala. 2016. Performance management in medium-sized enterprises. Performance Improvement Quarterly 29: 307–31. [Google Scholar] [CrossRef]
- Wijetunge, Weepani S. 2014. Strategic Planning Practices of Manufacturing Small and Medium Scale Enterprises in Sri Lanka: An Empirical Study. Global Journal of Commerce & Management Perspective 3: 102–9. [Google Scholar]
- World Bank. 2021. Small and Medium Enterprises (SMEs) Finance: Improving SMEs’ Access to Finance and Finding Innovative Solutions to Unlock Sources of Capital. Available online: https://www.worldbank.org/en/topic/smefinance#:~:text=SMEs%20account%20for%20the%20majority,(GDP)%20in%20emerging%20economies (accessed on 27 April 2022).
- Yang, Zhensan, Lan Xia, and Cheng Zhe. 2017. Performance of Chinese hotel segment markets: Efficiencies measure based on both endogenous and exogenous factors. Journal of Hospitality & Tourism Management 32: 12–23. [Google Scholar]
- Yongping, Que. 2013. Research on the Performance Evaluation of the SME Administrative Staff. Research Journal of Applied Sciences, Engineering and Technology 6: 2891–98. [Google Scholar] [CrossRef]
- Young, Jolee, and Elaine Chapman. 2010. Generic Competency Frameworks: A Brief Historical Overview. Education Research and Perspectives 37: 1–24. [Google Scholar]
- Zarook, Tarek, Mohammad Rahman, and Rasheda Khanam. 2013. Management skills and accessing to finance: Evidence from Libya’s SMEs. International Journal of Business and Social Science 4: 106–15. [Google Scholar]
- Zheng, Connie, Grant O’Neill, and Mark Morrison. 2009. Enhancing Chinese SME performance through innovative HR practices. Personnel Review 38: 175–94. [Google Scholar] [CrossRef]
- Zindiye, Stanilous, Norman Chiliya, and Reginald Masocha. 2012. The Impact of Government and other Institutions’ Support on the Performance of Small and Medium Enterprises in the Manufacturing Sector in Harare, Zimbabwe. International Journal of Business Management and Economic Research 3: 655–67. [Google Scholar]
| Socio-Demographics/Characteristics | % | Sample (n) | |||
|---|---|---|---|---|---|
| Gender | Male | 70.48 | 105 | ||
| Female | 29.52 | ||||
| Total | 100.00 | ||||
| Position in company | Owner | 39.05 | 105 | ||
| Company Manager | 39.05 | ||||
| HR Manager | 6.67 | ||||
| Owner-manager | 5.71 | ||||
| Other | 9.52 | ||||
| Total | 100.00 | ||||
| Ownership | FOSME | 38.83 | 103 | ||
| NFOSME | 61.17 | ||||
| Total | 100.00 | ||||
| Firm has HR department | Yes | 33.65 | 104 | ||
| No | 66.35 | ||||
| Total | 100.00 | ||||
| Relationship to owner | Owner | 42.72 | 103 | ||
| Family member | 11.65 | ||||
| Not related to owner | 45.63 | ||||
| Total | 100.00 | ||||
| Who handles HR issues | Owner-manager | 76.06 | 71 | ||
| Manager | 9.86 | ||||
| Personal Assistant | 2.82 | ||||
| Accountant | 8.45 | ||||
| Outsourcing | 2.82 | ||||
| Total | 100.00 | ||||
| Education | Primary | 0.96 | 104 | ||
| Secondary | 37.50 | ||||
| Diploma | 45.19 | ||||
| Degree | 13.46 | ||||
| Honours/Masters | 1.92 | ||||
| Other | 0.96 | ||||
| Total | 100.00 | ||||
| Race | Black African | 56.19 | 105 | ||
| White | 24.76 | ||||
| Coloured | 4.76 | ||||
| Indian | 12.38 | ||||
| Other | 1.90 | ||||
| Total | 100.00 | ||||
| Characteristics | Mean | Standard Deviation | Minimum | Maximum | Sample (n) |
| Related employees | 4.26 | 5.86 | 1 | 36 | 39 |
| No. employees | 40.80 | 48.88 | 5 | 200 | 105 |
| Operating period (years) | 13.55 | 12.83 | 1 | 90 | 103 |
| Respondent’s age | 40.06 | 13.12 | 1 | 98 | 99 |
| Years in company | 8.77 | 8.13 | 1 | 52 | 102 |
| Latent Variable | Alpha Value | Confirmatory Factor Analysis Parameters | ||
|---|---|---|---|---|
| Chi2 (p-Value) | Root Mean Square Error of Approximation | Comparative Fit Index | ||
| Performance appraisal practices (Pap) | 0.80 | 1.50 (0.47) | 0.00 | 1.00 |
| Innovation (Inn) | 0.88 | 26.61 (0.00) | 0.28 | 0.95 |
| Return on Investiment (ROI) | 0.90 | 4.62 (0.10) | 0.11 | 1.00 |
| Interpersonal competence (Ic) | 0.86 | 16.29 (0.13) | 0.07 | 0.98 |
| Conceptual competence (Cc) | 0.92 | 281.34 (0.00) | 0.10 | 0.87 |
| Political competence (Pc) | 0.80 | 19.46 (0.11) | 0.07 | 0.97 |
| Structural | Coefficient |
|---|---|
| Firm performance—Innovation (Inn): | |
| Managerial competencies (Mc) | 0.99 *** |
| Performance appraisal practices (Pap) | 0.09 |
| Managerial competencies (Mc): | |
| Interpersonal competence (Ic) | 0.72 *** |
| Conceptual competence (Cc) | −0.26 |
| Political competence (Pc) | 0.29 |
| Measurement for Performance appraisal practices (Pap): | |
| Using a grading system when rating employees (gs) | 0.76 *** |
| A cost and benefit analysis of keeping the employee (cb) | 0.82 *** |
| Using a written record of critical incidents of favourable and highly unfavourable employee work actions (wr) | 0.48 *** |
| Placing all employees from a group in rank order of overall performance (pe) | 0.63 *** |
| Measurement for Innovation (Inn): | |
| Our firm designed new products in 2015 (in15) | 0.65 *** |
| Our firm designed new products in 2016 (in16) | 0.86 *** |
| Owner/managers initiated unique improvements to product features in 2015 (pf15) | 0.61 *** |
| Owner/managers initiated unique improvements to product features in 2016 (pf16) | 0.84 *** |
| Our firm improved its production processes in 2015 (pp15) | 0.76 *** |
| Our firm improved its production processes in 2016 (pp16) | 0.83 *** |
| Measurement for Interpersonal competencies (Ic): | |
| I communicate in a supportive way when employees share their problems with me (ic1) | 0.81 *** |
| I motivate and energise others to do a better job (ic2) | 0.68 *** |
| I make sure that employees at the business are provided with opportunities for personal development (ic3) | 0.71 *** |
| I insist on intense hard work and high productivity from my subordinates (ic4) | 0.64 *** |
| I make sure that sufficient attention is given to interpersonal relationships (ic5) | 0.81 *** |
| I clarify to employees what is expected of them (ic6) | 0.52 *** |
| I listen openly and attentively to others who give me ideas, even if I disagree (ic7) | 0.68 *** |
| Measurement for conceptual competencies (Cc): | |
| I build cohesive, committed groups of people (cc1) | 0.64 *** |
| I give employees, regular feedback about how they’re doing (cc2) | 0.67 *** |
| I articulate a clear vision of what can be accomplished in the future (cc3) | 0.78 *** |
| I ensure that regular assessments occur at the business (cc4) | 0.78 *** |
| I facilitate effective information sharing and problem-solving in the business (cc5) | 0.72 *** |
| I keep close track of how units are performing (cc6) | 0.76 *** |
| I establish ambitious goals that challenge employees to achieve performance levels above the standard (cc7) | 0.66 *** |
| I regularly come up with new, creative ideas regarding processes and products for the business (cc8) | 0.53 *** |
| I am always working to improve the processes we use to achieve our desired output (cc9) | 0.64 *** |
| I push others to achieve world-class competitive performance in products (cc10) | 0.50 *** |
| I try my best to be ethical in my business conduct (cc11) | 0.53 *** |
| I make sure that we assess how well we are meeting our customers’ expectations (cc12) | 0.46 *** |
| I create a climate where employees want to achieve higher levels of performance than the competition (cc13) | 0.55 *** |
| I facilitate a climate of continuous improvement at the business (cc14) | 0.58 *** |
| I make certain that all employees are clear about our policies, values and objective (cc15) | 0.49 *** |
| I routinely share information across functional boundaries at the business to facilitate coordination (cc16) | 0.64 *** |
| I initiate cross-functional teams or task forces that focus on important issues (cc17) | 0.75 *** |
| I have developed a clear strategy for helping the business successfully accomplish my vision of the future (cc18) | 0.79 *** |
| I create an environment where creativity is rewarded (cc19) | 0.65 *** |
| Measurement for political competencies (Pc): | |
| I involve customers in our evaluations (pc1) | 0.65 *** |
| I delegate some tasks but still closely monitor their execution (pc2) | 0.69 *** |
| I coordinate regularly with managers in other units at the business (pc3) | 0.59 *** |
| I always monitor and adapt to the regulatory, political and economic environments (pc4) | 0.39 *** |
| I am good at establishing the right connections with stakeholders like suppliers, financiers, politicians and customers (pc5) | 0.76 *** |
| I have consistent and frequent personal contact with my external customers (pc6) | 0.32 *** |
| I create an environment where involvement and participation in decisions are encouraged (pc7) | 0.65 *** |
| I attend to corporate social responsibility concerns (pc8) | 0.58 *** |
| Structural | Coefficient |
|---|---|
| Firm performance—Return on Investment (ROI): | |
| Managerial competence (Mc) | 0.64 *** |
| Performance appraisal practices (Pap) | 0.03 |
| Managerial competencies (Mc): | |
| Interpersonal competence (Ic) | 0.84 *** |
| Conceptual competence (Cc) | 0.12 |
| Political competence (Pc) | −0.17 |
| Measurement for Performance appraisal practices (Pap): | |
| Using a grading system when rating employees (gs) | 0.77 *** |
| A cost and benefit analysis of keeping the employee (cb) | 0.82 *** |
| Using a written record of critical incidents of favourable and highly unfavourable employee work actions (wr) | 0.49 *** |
| Placing all employees from a group in rank order of overall performance (pe) | 0.63 *** |
| Measurement for ROI: | |
| The firm posted net profits in 2015 (np15) | 0.69 *** |
| The firm posted net profits in 2016 (np16) | 0.56 *** |
| The firm’s income outweighed expenditure in 2015 (ie15) | 0.89 *** |
| This firm’s income outweighed expenditure in 2016 (ie16) | 0.86 *** |
| This firm’s overall returns exceeded overall costs in 2015 (rc15) | 0.91 *** |
| This firm’s overall returns exceeded overall costs in 2016 (rc16) | 0.88 *** |
| Measurement for Interpersonal competence (Ic): | |
| I communicate in a supportive way when employees share their problems with me (ic1) | 0.80 *** |
| I motivate and energise others to do a better job (ic2) | 0.72 *** |
| I make sure that employees at the business are provided with opportunities for personal development (ic3) | 0.70 *** |
| I insist on intense hard work and high productivity from my subordinates (ic4) | 0.64 *** |
| I make sure that sufficient attention is given to interpersonal relationships (ic5) | 0.79 *** |
| I clarify to employees what is expected of them (ic6) | 0.51 *** |
| I listen openly and attentively to others who give me ideas, even if I disagree (ic7) | 0.68 *** |
| Measurement for conceptual competence (Cc): | |
| I build cohesive, committed groups of people (cc1) | 0.65 *** |
| I give employees, regular feedback about how they’re doing (cc2) | 0.67 *** |
| I articulate a clear vision of what can be accomplished in the future (cc3) | 0.76 *** |
| I ensure that regular assessments occur at the business (cc4) | 0.76 *** |
| I facilitate effective information sharing and problem solving in the business (cc5) | 0.72 *** |
| I keep close track of how units are performing (cc6) | 0.75 *** |
| I establish ambitious goals that challenge employees to achieve performance levels above the standard (cc7) | 0.65 *** |
| I regularly come up with new, creative ideas regarding processes and products for the business (cc8) | 0.50 *** |
| I am always working to improve the processes we use to achieve our desired output (cc9) | 0.62 *** |
| I push others to achieve world-class competitive performance in products (cc10) | 0.47 *** |
| I try my best to be ethical in my business conduct (cc11) | 0.56 *** |
| I make sure that we assess how well we are meeting our customers’ expectations (cc12) | 0.45 *** |
| I create a climate where employees want to achieve higher levels of performance than the competition (cc13) | 0.55 *** |
| I facilitate a climate of continuous improvement at the business (cc14) | 0.58 *** |
| I make certain that all employees are clear about our policies, values and objectives (cc15) | 0.48 *** |
| I routinely share information across functional boundaries at the business to facilitate coordination (cc16) | 0.62 *** |
| I initiate cross-functional teams or task forces that focus on important issues (cc17) | 0.73 *** |
| I have developed a clear strategy for helping the business successfully accomplish my vision of the future (cc18) | 0.77 *** |
| I create an environment where creativity is rewarded (cc19) | 0.65 *** |
| Measurement for political competence (Pc): | |
| I involve customers in our evaluations (pc1) | 0.64 *** |
| I delegate some tasks but still closely monitor their execution (pc2) | 0.67 *** |
| I coordinate regularly with managers in other units at the business (pc3) | 0.59 *** |
| I always monitor and adapt to the regulatory, political and economic environment (pc4) | 0.38 *** |
| I am good at establishing the right connections with stakeholders like suppliers, financiers, politicians and customers (pc5) | 0.76 *** |
| I have consistent and frequent personal contact with my external customers (pc6) | 0.34 *** |
| I create an environment where involvement and participation in decisions are encouraged (pc7) | 0.66 *** |
| I attend to corporate social responsibility concerns (pc8) | 0.59 *** |
Publisher’s Note: MDPI stays neutral with regard to jurisdictional claims in published maps and institutional affiliations. |
© 2022 by the authors. Licensee MDPI, Basel, Switzerland. This article is an open access article distributed under the terms and conditions of the Creative Commons Attribution (CC BY) license (https://creativecommons.org/licenses/by/4.0/).
Share and Cite
Mashavira, N.; Guvuriro, S.; Chipunza, C. Driving SMEs’ Performance in South Africa: Investigating the Role of Performance Appraisal Practices and Managerial Competencies. J. Risk Financial Manag. 2022, 15, 283. https://doi.org/10.3390/jrfm15070283
Mashavira N, Guvuriro S, Chipunza C. Driving SMEs’ Performance in South Africa: Investigating the Role of Performance Appraisal Practices and Managerial Competencies. Journal of Risk and Financial Management. 2022; 15(7):283. https://doi.org/10.3390/jrfm15070283
Chicago/Turabian StyleMashavira, Nhamo, Sevias Guvuriro, and Crispen Chipunza. 2022. "Driving SMEs’ Performance in South Africa: Investigating the Role of Performance Appraisal Practices and Managerial Competencies" Journal of Risk and Financial Management 15, no. 7: 283. https://doi.org/10.3390/jrfm15070283
APA StyleMashavira, N., Guvuriro, S., & Chipunza, C. (2022). Driving SMEs’ Performance in South Africa: Investigating the Role of Performance Appraisal Practices and Managerial Competencies. Journal of Risk and Financial Management, 15(7), 283. https://doi.org/10.3390/jrfm15070283

