Malaria Temporal Variation and Modelling Using Time-Series in Sussundenga District, Mozambique
Abstract
1. Background
2. Material and Methods
2.1. Study Area
2.2. Study Subjects
2.3. Data Analysis
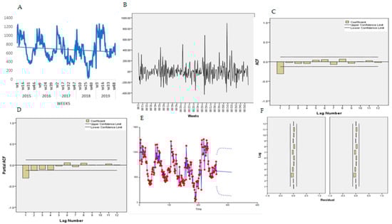
- Model identification tentative: In this step, graphical devices, namely autocorrelation function (ACF) and partial autocorrelation function (PACF), were used as guides to select one or more Autoregressive Integrated Moving Average (ARIMA) models.
- Estimation of parameters in the identified model: In this step, the precise estimate of the coefficients of the model was selected, chosen from the identification step.
- Diagnostic check: This step was used to determine if the estimated model was statically adequate. If the identified model passed the diagnostic check, the model was ready to be used for forecasting. If it failed, the model was modified through a new cycle process.
3. Results
3.1. Descriptive and ANOVA
3.2. Temporal Clusters
3.3. Malaria Incidence Spatial Variation for under Five Year Old Category
3.4. Malaria Incidence Spatial Variation for 5< Years Category
3.5. ARIMA Modelling (under Four Years Old)
4. Discussion
5. Limitations of the Study
6. Conclusions
Supplementary Materials
Author Contributions
Funding
Institutional Review Board Statement
Informed Consent Statement
Data Availability Statement
Acknowledgments
Conflicts of Interest
References
- World Health Organization. World Malaria Report. WHO Media Centre. 2019. Available online: https://www.who.int/publications/i/item/world-malaria-report-2019 (accessed on 2 July 2020).
- World Health Organization. Mozambique: Country Profiles. WHO Media Centre. 2019. Available online: https://www.who.int/gho/countries/moz/country_profiles/en/ (accessed on 10 July 2020).
- Direcção Provincial de Saúde de Manica. Relatório do Primeiro Semestre 2020, Programa Nacional de Controlo da Malaria. 2020; Unpublished.
- World Health Organiztion. Disease Surveillance for Malaria Elimination: An Operational Manual; World Health Organization: Geneva, Switzerland, 2012. Available online: https://www.who.int/malaria/publications/atoz/9789241503334/en/ (accessed on 2 July 2020).
- Mandal, S.; Sarkar, R.R.; Sinha, S. Mathematical Models of Malaria—A Review. Malar. J. 2011, 10, 202. Available online: http://www.malariajournal.com/content/10/1/202 (accessed on 2 July 2020). [CrossRef]
- Moasis. The Health Information System for Monitoring and Evaluation (SIS—MA). Available online: http://sis-ma.in/?page_id=946 (accessed on 22 April 2021).
- Mohammad, S.M.; Rea, K. TsP-SA usage of time series techiques on leath data. IJEH. 2018. Available online: http://www.inderscience.com/offer.php?id=94044 (accessed on 5 July 2020).
- Kumar, V.; Mangal, A.; Panesar, S.; Yadav, G.; Talwar, R.; Singh, S. Forecasting Malaria Cases Using Climatic Factors in Delhi, India: A Time Series Analysis. Malar. Res. Treat. 2014. [Google Scholar] [CrossRef] [PubMed]
- Edwards, H.M.; Sriwichai, P.; Kirabittir, K.; Prachumsri, J.; Chavez, I.F.; Hii, J. Transmission risk beyond the village: Entomological and human factors contributing to residual malaria transmission in an area approaching malaria elimination on the Thailand–Myanmar border. Malar. J. 2019, 18, 1–20. [Google Scholar] [CrossRef]
- Weiss, D.J.; Lucas, T.C.D.; Nguyen, M.; Nandi, A.K.; Bisanzio, D.; Battle, K.E.; Cameron, E.; Twohig, K.A.; Pfeffer, D.A.; Rozier, J.A.; et al. Mapping the global prevalence, incidence, and mortality of Plasmodium falciparum, 2000–2017: A spatial and temporal modelling study. Lancet 2019, 394, 322–331. [Google Scholar] [CrossRef]
- De Oliveira, E.C.; Dos Santos, E.S.; Zeilhofer, P.; Souza-Santos, R.; Atanaka-Santos, M. Geographic information systems and logistic regression for high-resolution malaria risk mapping in a rural settlement of the southern Brazilian Amazon. Malar. J. 2013, 12, 420. [Google Scholar] [CrossRef]
- MAE. Perfil do Distrito de Sussundenga, Província de Manica. 2005. Available online: https://www.google.com/search?q=12.+MAE.+Perfil+do+Distrito+de+Sussundenga%2C+Prov%C3%ADncia+de+Manica.+2014.&oq=12.%09MAE.+Perfil+do+Distrito+de+Sussundenga%2C+Prov%C3%ADncia+de+Manica.+2014.&aqs=chrome..69i57.2455j0j15&sourceid=chrome&ie=UTF-8 (accessed on 10 July 2020).
- Instituto Nacional de Estatística. Estatísticas Distritais (Estatísticas do Distrito de Sussundenga). 2011. Available online: http://www.ine.gov.mz/estatisticas/estatisticas-territorias-distritais/manica/2011/distrito-de-sussundenga.pdf/view (accessed on 10 July 2020).
- Governo de Mocambique. Distrito de Sussundenga. Available online: https://www.manica.gov.mz/por/Ver-Meu-Distrito/Sussundenga (accessed on 10 August 2020).
- Instituto Nacional de Estatística. Projecçoes da Populacao 2007 a 2040. 2017. Available online: http://www.ine.gov.mz/estatisticas/estatisticas-demograficas-e-indicadores-sociais/populacao/projeccoes-da-populacao (accessed on 20 July 2020).
- Pererira, T.; Missing Data Imputation. Concepts and Techniques about How to Handle Missing Data Imputation. Available online: https://towardsdatascience.com/missing-data-imputation-5c664ad77ef (accessed on 17 October 2020).
- Sawyer, S.F. Analysis of Variance: The Fundamental Concepts. J. Man. Manip. Ther. 2009, 17, 27E–38E. [Google Scholar] [CrossRef]
- Center for Disease Control and Prevention. Principles of Epidemiology in Public Health Practice, 3rd ed.; An Introduction to Applied Epidemiology and Biostatistics; CDC: Atlanta, GA, USA, 2020. Available online: https://www.cdc.gov/csels/dsepd/ss1978/lesson3/index.html (accessed on 19 August 2020).
- NCSS Statistical Software. Hierarchical Clustering/Dendrograms. Available online: https://ncss-wpengine.netdna-ssl.com/wpcontent/themes/ncss/pdf/Procedures/NCSS/Hierarchical_Clustering-Dendrograms.pdf (accessed on 19 August 2020).
- CENACARTA. Mozambique National Cartography and Remote Sensing Centre. Available online: https://www.un-spider.org/links-and-resources/institutions/mozambique-national-cartography-and-remote-sensing-centre-cencarta (accessed on 5 May 2020).
- PrEsri ArcMao 10.7.1. 2019. Available online: https://support.esri.com/en/products/desktop/arcgis-desktop/arcmap/10-7-1 (accessed on 13 November 2020).
- Anwar, M.Y.; Lewnard, J.A.; Parikh, S.; Pitzer, V.E. Time series analysis of malaria in Afghanistan: Using ARIMA models to predict future trends in incidence. Malar. J. 2016, 15, 566. [Google Scholar] [CrossRef] [PubMed]
- Parvareh, M.; Karimi, A.; Rezaei, S.; Woldemichael, A.; Nili, S.; Nouri, B.; Nasab, N.E. Assessment and prediction of road accident injuries trend using time-series models in Kurdistan. Burn. Trauma 2018, 6, 9. [Google Scholar] [CrossRef]
- Patterson, K. Dickey Fuller and Related Tests. In Palgrave Texas in Econometrics, Palgrave Macmillan; Unit Root Tests in Time Series; Springer: London, UK, 2011. [Google Scholar] [CrossRef]
- SAGE. Research Methods Data Base. Learn about Time Series ACF and PACF in SPSS with Data from the USDA Feed Grains Database (1876–2015). 2015. Available online: http://methods.sagepub.com/base/download/DatasetStudentGuide/time-series-acf-pacf-in-us-feedgrains-1876-2015 (accessed on 5 May 2020).
- World Health Organistion. Malaria. 2021. Available online: https://www.who.int/news-room/fact-sheets/detail/malaria (accessed on 15 April 2021).
- Ferrão, J.L.; Mendes, J.M.; Painho, M.; João, S.Z. Spatio-temporal variation and socio-demographic characters of malaria in Chimoio municipality, Mozambique. Malar. J. 2016, 15, 329. [Google Scholar] [CrossRef][Green Version]
- Instituto Nacional de Estatística. Inquérito Demográfico e de Saúde. Moçambique (IDS); INE: Mozambique, 2013. Available online: http://www.ine.gov.mz/operacoes-estatisticas/inqueritos/inquerito-demografico-e-de-saude (accessed on 15 July 2020).
- Di Gennaro, F.; Marotta, C.; Pizzol Chhaganla, K.; Monno LPutoto, G.; Saracino, A.; Casuccio, A.; Mazzucco, M. Prevalence and Predictors of Malaria in Human Immunodeficiency Virus Infected Patients in Beira, Mozambique. Available online: https://www.who.int/malaria/publications/country-profiles/profile_moz_en.pdf?ua=1 (accessed on 20 August 2020).
- World Weather Online. 2019. Available online: https://www.worldweatheronline.com/sussundenga-weather/manica/mz.aspx (accessed on 21 August 2020).
- Ferrão, J.L.; Mendes, J.M.; Painho, M. Modelling the influence of climate on malaria occurrence in Chimoio Municipality, Mozambique. Parasites Vectors 2017, 10, 1–12. [Google Scholar] [CrossRef] [PubMed]
- Zacarias, O.P.; Andersson, M. Spatial and temporal patterns of malaria incidence in Mozambique. Malar. J. 2011, 10, 189. [Google Scholar] [CrossRef]
- Mabunda, S.; Aponte, J.J.; Tiago, A.; Alonso, P. A country-wide malaria survey in Mozambique. II. Malaria attributable proportion of fever and establishment of malaria case definition in children across different epidemiological settings. Malar J. 2009, 8, 74. [Google Scholar] [CrossRef]
- Kabaghe, A.N.; Chipeta, M.G.; Gowelo, S.; Mburu, M.; Truwah, Z.; McCann, R.S.; Van Vugt, M.; Grobusch, M.P.; Phiri, K.S. Fine-scale spatial and temporal variation of clinical malaria incidence and associated factors in children in rural Malawi: A longitudinal study. Parasites Vectors 2018, 11, 1–11. [Google Scholar] [CrossRef]
- Adeola, A.M.; Botai, J.O.; Rautenbach, H.; Adisa, O.M.; Ncongwane, K.P.; Botai, C.M.; Adebayo-Ojo, T.C. Climatic Variables and Malaria Morbidity in Mutale Local Municipality, South Africa: A 19-Year Data Analysis. Int. J. Environ. Res. Public Health 2017, 14, 1360. [Google Scholar] [CrossRef]
- Gunda, R.; Chimbari, M.J.; Shamu, S.; Sartorius, B.; Mukaratirwa, S. Malaria incidence trends and their association with climatic variables in rural Gwanda, Zimbabwe, 2005–2015. Malar. J. 2017, 16, 1–13. [Google Scholar] [CrossRef]
- Ishengoma, D.S.; Mmbando, B.P.; Mandara, C.I.; Chiduo, M.G.; Francis, F.; Timiza, W.; Msemo, H.; Kijazi, A.; Lemnge, M.M.; Malecela, M.N.; et al. Trends of Plasmodium falciparum prevalence in two communities of Muheza district North-eastern Tanzania: Correlation between parasite prevalence, malaria interventions and rainfall in the context of re-emergence of malaria after two decades of progressively declining transmission. Malar. J. 2018, 17, 252. [Google Scholar] [CrossRef]
- Pemberton-Ross, P.; Smith, T.A.; Hodel, E.M.; Kay, K.; Penny, M.A. Age-shifting in malaria incidence as a result of induced immunological deficit: A simulation study. Malar. J. 2015, 14, 287. [Google Scholar] [CrossRef]
- UNICEF. In Mozambique, Protecting Children and Mothers from Malaria. 2019. Available online: https://www.unicef.org/earlychildhood/mozambique_39456.html (accessed on 2 July 2020).
- Thwing, J.; Ba, F.; Diaby, A.; Diedhiou, Y.; Sylla, A.; Sall, G.; Diouf, M.B.; Gueye, A.B.; Gaye, S.; Ndiop, M.; et al. Assessment of the utility of a symptom-based algorithm for identifying febrile patients for malaria diagnostic testing in Senegal. Malar. J. 2017, 16, 95. [Google Scholar] [CrossRef]
- de Lima, M.V.M.; Laporta, G.Z. Avaliação de modelos de predição para ocorrência de malária no estado do Amapá, 1997–2016: Um estudo ecológico. Epidemiol. Serv. Saude Rev. Sist. Unico Saude Bras. 2021, 30, e2020080. [Google Scholar] [CrossRef]
- Sequeira, J.; Louçã, J.; Mendes, A.M.; Lind, P.G. Transition from endemic behavior to eradication of malaria due to combined drug therapies: An agent-model approach. J. Theor. Biol. 2020, 484, 110030. [Google Scholar] [CrossRef] [PubMed]
- Anokye, R.; Acheampong, E.; Owusu, I.; Obeng, E.I. Time series analysis of malaria in Kumasi: Using ARIMA models to forecast future incidence. Cogent Soc. Sci. 2018, 4, 1461544. [Google Scholar] [CrossRef]
- Oguoma, V.M.; Anyasodor, A.E.; Adeleye, A.O.; Eneanya, O.A.; Mbanefo, E.C. Multilevel modelling of the risk of malaria among children aged under five years in Nigeria. Trans. R. Soc. Trop. Med. Hyg. 2021, 115, 482–494. Available online: https://pubmed.ncbi.nlm.nih.gov/32945885/ (accessed on 10 September 2020). [CrossRef] [PubMed]
- Jere, S.; Moyo, E. Modelling Epidemiological Data Using Box-Jenkins Procedure. Open J. Stat. 2016, 6, 295–302. [Google Scholar] [CrossRef]
- Mehrmolaei, S.; Keyvanpour, M.R. TsP-SA: Usage of time series techniques on healthcare data. Int. J. Electron. Health 2018, 10, 190. [Google Scholar] [CrossRef]








| A | |||||
| Year | 2015 | 2016 | 2017 | 2018 | 2019 |
| Weeks | 52 | 52 | 52 | 52 | 52 |
| Mean | 737 a | 700 b | 648 c | 531 c | 806 d |
| Sd | 246 | 194 | 236 | 228 | 252 |
| B | |||||
| Year | 2015 | 2016 | 2017 | 2018 | 2019 |
| Weeks | 52 | 52 | 52 | 52 | 52 |
| Mean | 687 a | 760 a | 735 a | 592 b | 968 c |
| Sd | 270 | 247 | 276 | 289 | 374 |
| Week | Forecast | LL 95% | UL 95% | Week | Forecast | LL 95% | UL 95% |
|---|---|---|---|---|---|---|---|
| 1 | 337 | 115 | 560 | 27 | 309 | −23 | 641 |
| 2 | 325 | 74 | 576 | 28 | 308 | −24 | 641 |
| 3 | 326 | 56 | 596 | 29 | 308 | −24 | 640 |
| 4 | 324 | 40 | 609 | 30 | 307 | −25 | 640 |
| 5 | 323 | 28 | 619 | 31 | 307 | −25 | 639 |
| 6 | 322 | 19 | 626 | 32 | 307 | −26 | 639 |
| 7 | 321 | 11 | 631 | 33 | 306 | −26 | 638 |
| 8 | 320 | 5 | 635 | 34 | 306 | −27 | 638 |
| 9 | 319 | 1 | 638 | 35 | 305 | −27 | 638 |
| 10 | 319 | −3 | 640 | 36 | 305 | −28 | 637 |
| 11 | 318 | −6 | 642 | 37 | 304 | −28 | 637 |
| 12 | 317 | −9 | 643 | 38 | 304 | −28 | 636 |
| 13 | 316 | −11 | 644 | 39 | 304 | −29 | 636 |
| 14 | 316 | −13 | 644 | 40 | 303 | −29 | 635 |
| 15 | 315 | −14 | 644 | 41 | 303 | −30 | 635 |
| 16 | 314 | −15 | 644 | 42 | 302 | −30 | 635 |
| 17 | 314 | −17 | 644 | 43 | 302 | −31 | 634 |
| 18 | 313 | −18 | 644 | 44 | 301 | −31 | 634 |
| 19 | 313 | −18 | 644 | 45 | 301 | −31 | 633 |
| 20 | 312 | −19 | 644 | 46 | 301 | −32 | 633 |
| 21 | 312 | −20 | 643 | 47 | 300 | −32 | 633 |
| 22 | 311 | −21 | 643 | 48 | 300 | −33 | 632 |
| 23 | 311 | −21 | 643 | 49 | 299 | −33 | 632 |
| 24 | 310 | −22 | 642 | 50 | 299 | −33 | 631 |
| 25 | 310 | −22 | 642 | 51 | 299 | −34 | 631 |
| 26 | 309 | −23 | 641 | 52 | 298 | −34 | 631 |
| Week | Forecast | LL 95% | UL 95% | Week | Forecast | LL 95% | UL 95% |
|---|---|---|---|---|---|---|---|
| 1 | 821 | 432 | 1210 | 27 | 790 | 175 | 1406 |
| 2 | 812 | 370 | 1255 | 28 | 790 | 174 | 1406 |
| 3 | 811 | 331 | 1290 | 29 | 790 | 174 | 1406 |
| 4 | 808 | 300 | 1316 | 30 | 790 | 174 | 1406 |
| 5 | 806 | 276 | 1336 | 31 | 790 | 174 | 1407 |
| 6 | 804 | 256 | 1351 | 32 | 790 | 174 | 1407 |
| 7 | 802 | 241 | 1363 | 33 | 791 | 174 | 1407 |
| 8 | 800 | 228 | 1372 | 34 | 791 | 174 | 1407 |
| 9 | 799 | 218 | 1379 | 35 | 791 | 175 | 1407 |
| 10 | 797 | 210 | 1385 | 36 | 791 | 175 | 1407 |
| 11 | 796 | 203 | 1389 | 37 | 791 | 175 | 1408 |
| 12 | 795 | 198 | 1393 | 38 | 791 | 175 | 1408 |
| 13 | 794 | 193 | 1396 | 39 | 792 | 175 | 1408 |
| 14 | 794 | 190 | 1398 | 40 | 792 | 175 | 1408 |
| 15 | 793 | 187 | 1399 | 41 | 792 | 175 | 1408 |
| 16 | 792 | 184 | 1401 | 42 | 792 | 176 | 1409 |
| 17 | 792 | 182 | 1402 | 43 | 792 | 176 | 1409 |
| 18 | 792 | 181 | 1403 | 44 | 793 | 176 | 1409 |
| 19 | 791 | 179 | 1403 | 45 | 793 | 176 | 1409 |
| 20 | 791 | 178 | 1404 | 46 | 793 | 176 | 1409 |
| 21 | 791 | 177 | 1404 | 47 | 793 | 177 | 1410 |
| 22 | 791 | 176 | 1405 | 48 | 793 | 177 | 1410 |
| 23 | 790 | 176 | 1405 | 49 | 794 | 177 | 1410 |
| 24 | 790 | 175 | 1405 | 50 | 794 | 177 | 1410 |
| 25 | 790 | 175 | 1405 | 51 | 794 | 178 | 1411 |
| 26 | 790 | 175 | 1406 | 52 | 794 | 178 | 1411 |
Publisher’s Note: MDPI stays neutral with regard to jurisdictional claims in published maps and institutional affiliations. |
© 2021 by the authors. Licensee MDPI, Basel, Switzerland. This article is an open access article distributed under the terms and conditions of the Creative Commons Attribution (CC BY) license (https://creativecommons.org/licenses/by/4.0/).
Share and Cite
Ferrão, J.L.; Earland, D.; Novela, A.; Mendes, R.; Tungadza, A.; Searle, K.M. Malaria Temporal Variation and Modelling Using Time-Series in Sussundenga District, Mozambique. Int. J. Environ. Res. Public Health 2021, 18, 5692. https://doi.org/10.3390/ijerph18115692
Ferrão JL, Earland D, Novela A, Mendes R, Tungadza A, Searle KM. Malaria Temporal Variation and Modelling Using Time-Series in Sussundenga District, Mozambique. International Journal of Environmental Research and Public Health. 2021; 18(11):5692. https://doi.org/10.3390/ijerph18115692
Chicago/Turabian StyleFerrão, João L., Dominique Earland, Anísio Novela, Roberto Mendes, Alberto Tungadza, and Kelly M. Searle. 2021. "Malaria Temporal Variation and Modelling Using Time-Series in Sussundenga District, Mozambique" International Journal of Environmental Research and Public Health 18, no. 11: 5692. https://doi.org/10.3390/ijerph18115692
APA StyleFerrão, J. L., Earland, D., Novela, A., Mendes, R., Tungadza, A., & Searle, K. M. (2021). Malaria Temporal Variation and Modelling Using Time-Series in Sussundenga District, Mozambique. International Journal of Environmental Research and Public Health, 18(11), 5692. https://doi.org/10.3390/ijerph18115692

