Synergistic Neuroprotection of Artesunate and Tetramethylpyrazine in Ischemic Stroke, Mechanisms of Blood–Brain Barrier Preservation
Abstract
1. Introduction
2. Results
2.1. Combined AS and TMP Improved Survival Rate, Behavioral Scores, and Infarct Area in Rats with Experimental Stroke
2.2. Combined AS and TMP Improved Pathological Structure, Expression Levels of Inflammatory Cytokines, and Apoptosis of Brain Tissue in Rats with Experimental Stroke
2.3. Combined AS and TMP Improved Blood–Brain Barrier Injury in Rats with Experimental Stroke
2.4. Network Pharmacology Results
2.4.1. Integrative Analysis of “Clinical Practice Biomarkers Highly Recognized” for Stroke
2.4.2. Establishment of “Multimaps Integrated Prediction” Network
2.4.3. The Effect and Mechanism of Combined AS and TMP on Cerebral Ischemia Were Preliminarily Predicted
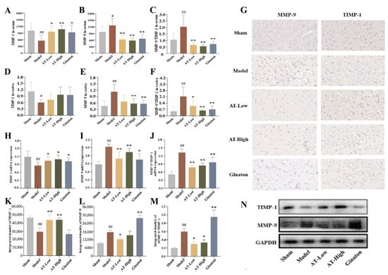
2.5. Combined AS and TMP Improved MCAO-Induced Changes in TIMP-1 and MMP-9 Expression Levels
2.6. Combined AS and TMP Protected Cells Against Oxygen–Glucose Deprivation-Induced Cytotoxicity
2.7. Combined AS and TMP Improved OGD-Induced Changes in TIMP-1 and MMP-9 Expression Levels in SK-N-BE Cells
2.8. Combined AS and TMP Improved MCAO-Induced Changes in HIF-1α and VEGF Expression Levels
3. Discussion
4. Materials and Methods
4.1. Materials
4.2. Preparation of Rat Ischemic Stroke and Drug Administration
4.3. Survival Rate and Behavioral Assessment
4.4. Evaluation of Infarct Size in Brain Tissue via TTC Staining
4.5. Histopathological Observation
4.6. Evaluation of BBB Integrity with Evans Blue Stain
4.7. Immunohistochemical Staining
4.8. Evaluation of Neuronal Apoptosis via TUNEL Staining
4.9. ELISA Analysis
4.10. Network Pharmacology Analysis
4.11. Establishment of the OGD Model and Treatment
4.12. Real-Time Reverse Transcription Polymerase Chain Reaction
4.13. Western Blotting
4.14. Small Interfering RNA Transfection
4.15. Statistical Analysis
5. Conclusions
Author Contributions
Funding
Institutional Review Board Statement
Conflicts of Interest
References
- Hilkens, N.A.; Casolla, B.; Leung, T.W.; de Leeuw, F.E. Stroke. Lancet 2024, 403, 2820–2836. [Google Scholar] [CrossRef] [PubMed]
- Feigin, V.L.; Norrving, B.; George, M.G.; Foltz, J.L.; Roth, G.A.; Mensah, G.A. Prevention of stroke, a strategic global imperative. Nat. Rev. Neurol. 2016, 12, 501–512. [Google Scholar] [CrossRef] [PubMed]
- Collaborators GBD 2019 Stroke. Global, regional, and national burden of stroke and its risk factors, 1990–2019, a systematic analysis for the Global Burden of Disease Study 2019. Lancet Neurol. 2021, 20, 795–820. [Google Scholar] [CrossRef] [PubMed]
- Feigin, V.L.; Owolabi, M.O. Pragmatic solutions to reduce the global burden of stroke, a World Stroke Organization-Lancet Neurology Commission. Lancet Neurol. 2023, 22, 1160–1206. [Google Scholar] [CrossRef]
- Benjamin, E.J.; Muntner, P.; Alonso, A.; Bittencourt, M.S.; Callaway, C.W.; Carson, A.P.; Chamberlain, A.M.; Chang, A.R.; Cheng, S.; Das, S.R.; et al. Heart Disease and Stroke Statistics-2019 Update, A Report from the American Heart Association. Circulation 2019, 139, e56–e528. [Google Scholar] [CrossRef]
- Sardar, P.; Chatterjee, S.; Giri, J.; Kundu, A.; Tandar, A.; Sen, P.; Nairooz, R.; Huston, J.; Ryan, J.J.; Bashir, R.; et al. Endovascular therapy for acute ischaemic stroke, a systematic review and meta-analysis of randomized trials. Eur. Heart. J. 2015, 36, 2373–2380. [Google Scholar] [CrossRef]
- Shibata, K.; Hashimoto, T.; Miyazaki, T.; Miyazaki, A.; Nobe, K. Thrombolytic Therapy for Acute Ischemic Stroke, Past and Future. Curr. Pharm. Des. 2019, 25, 242–250. [Google Scholar] [CrossRef]
- Al-Ahmady, Z.S.; Jasim, D.; Ahmad, S.S.; Wong, R.; Haley, M.; Coutts, G.; Schiessl, I.; Allan, S.M.; Kostarelos, K. Selective Liposomal Transport through Blood Brain Barrier Disruption in Ischemic Stroke Reveals Two Distinct Therapeutic Opportunities. ACS Nano 2019, 13, 12470–12486. [Google Scholar] [CrossRef]
- Xu, S.; Li, X.; Wang, Y. Regulation of the p53-mediated ferroptosis signaling pathway in cerebral ischemia stroke (Review). Exp. Ther. Med. 2023, 25, 113. [Google Scholar] [CrossRef]
- Gilgun-Sherki, Y.; Rosenbaum, Z.; Melamed, E.; Offen, D. Antioxidant therapy in acute central nervous system injury, current state. Pharmacol. Rev. 2002, 54, 271–284. [Google Scholar] [CrossRef]
- Tian, H.Y.; Huang, B.Y.; Nie, H.F.; Chen, X.Y.; Zhou, Y.; Yang, T.; Cheng, S.W.; Mei, Z.G.; Ge, J.W. The Interplay between Mitochondrial Dysfunction and Ferroptosis during Ischemia-Associated Central Nervous System Diseases. Brain. Sci. 2023, 13, 1367. [Google Scholar] [CrossRef]
- Yang, C.; Hawkins, K.E.; Doré, S.; Candelario-Jalil, E. Neuroinflammatory mechanisms of blood-brain barrier damage in ischemic stroke. Am. J. Physiol. Cell Physiol. 2019, 316, C135–C153. [Google Scholar] [CrossRef] [PubMed]
- Tuo, Y.H.; Liu, Z.; Chen, J.W.; Wang, Q.Y.; Li, S.L.; Li, M.C.; Dai, G.; Wang, J.S.; Zhang, Y.L.; Feng, L.; et al. NADPH oxidase inhibitor improves outcome of mechanical reperfusion by suppressing hemorrhagic transformation. J. Neurointerv. Surg. 2017, 9, 492–498. [Google Scholar] [CrossRef] [PubMed]
- Ng, F.C.; Churilov, L.; Yassi, N.; Kleinig, T.J.; Thijs, V.; Wu, T.Y.; Shah, D.G.; Dewey, H.M.; Sharma, G.; Desmond, P.M.; et al. Microvascular Dysfunction in Blood-Brain Barrier Disruption and Hypoperfusion Within the Infarct Posttreatment are Associated with Cerebral Edema. Stroke 2022, 53, 1597–1605. [Google Scholar] [CrossRef] [PubMed]
- Zheng, X.; Ren, B.; Gao, Y. Tight junction proteins related to blood-brain barrier and their regulatory signaling pathways in ischemic stroke. Biomed. Pharmacother. 2023, 165, 115272. [Google Scholar] [CrossRef]
- Lu, W.; Wen, J. Crosstalk Among Glial Cells in the Blood-Brain Barrier Injury After Ischemic Stroke. Mol. Neurobiol. 2024, 61, 6161–6174. [Google Scholar] [CrossRef]
- Sarvari, S.; Moakedi, F.; Hone, E.; Simpkins, J.W.; Ren, X. Mechanisms in blood-brain barrier opening and metabolism-challenged cerebrovascular ischemia with emphasis on ischemic stroke. Metab. Brain. Dis. 2020, 35, 851–868. [Google Scholar] [CrossRef]
- Yi, X.; Zhou, Q.; Sui, G.; Fan, D.; Zhang, Y.; Shao, M.; Han, Z.; Luo, H.; Lin, J.; Zhou, J. Matrix metalloproteinase-9 gene polymorphisms are associated with ischemic stroke severity and early neurologic deterioration in patients with atrial fibrillation. Brain. Behav. 2019, 9, e01291. [Google Scholar] [CrossRef]
- Chen, L.; Yang, Q.; Ding, R.; Liu, D.; Chen, Z. Carotid thickness and atherosclerotic plaque stability, serum inflammation, serum MMP-2 and MMP-9 were associated with acute cerebral infarction. Exp. Ther. Med. 2018, 16, 5253–5257. [Google Scholar] [CrossRef]
- Grünwald, B.; Schoeps, B.; Krüger, A. Recognizing the Molecular Multifunctionality and Interactome of TIMP-1. Trends. Cell Biol. 2019, 29, 6–19. [Google Scholar] [CrossRef]
- Ahmadighadykolaei, H.; Lambert, J.A.; Raeeszadeh-Sarmazdeh, M. TIMP-1 Protects Tight Junctions of Brain Endothelial Cells from MMP-Mediated Degradation. Pharm. Res. 2023, 40, 2121–2131. [Google Scholar] [CrossRef] [PubMed]
- Zhong, C.; Wang, G.; Xu, T.; Zhu, Z.; Guo, D.; Zheng, X.; Wang, A.; Bu, X.; Peng, H.; Chen, J.; et al. Tissue inhibitor metalloproteinase-1 and clinical outcomes after acute ischemic stroke. Neurology 2019, 93, e1675–e1685. [Google Scholar] [CrossRef] [PubMed]
- Tang, T.; Chen, H.; Hu, L.; Ye, J.; Jing, C.; Xu, C.; Wu, X.; Chen, Y.; Chen, Z.; Zhou, H.; et al. TIMP1 protects against blood-brain barrier disruption after subarachnoid haemorrhage by inhibiting ubiquitination of astrocytic β1-integrin. Stroke Vasc. Neurol. 2024, 9, 671–684. [Google Scholar] [CrossRef] [PubMed]
- Mandel, E.R.; Uchida, C.; Nwadozi, E.; Makki, A.; Haas, T.L. Tissue Inhibitor of Metalloproteinase 1 Influences Vascular Adaptations to Chronic Alterations in Blood Flow. J. Cell Physiol. 2017, 232, 831–841. [Google Scholar] [CrossRef]
- Tang, J.; Kang, Y.; Huang, L.; Wu, L.; Peng, Y. TIMP1 preserves the blood-brain barrier through interacting with CD63/integrin β 1 complex and regulating downstream FAK/RhoA signaling. Acta Pharm. Sin. B 2020, 10, 987–1003. [Google Scholar] [CrossRef]
- Li, D.D.; Song, J.N.; Huang, H.; Guo, X.Y.; An, J.Y.; Zhang, M.; Li, Y.; Sun, P.; Pang, H.G.; Zhao, Y.L.; et al. The roles of MMP-9/TIMP-1 in cerebral edema following experimental acute cerebral infarction in rats. Neurosci. Lett. 2013, 550, 168–172. [Google Scholar] [CrossRef]
- Sheikh, M.H.; Errede, M.; d’Amati, A.; Khan, N.Q.; Fanti, S.; Loiola, R.A.; McArthur, S.; Purvis, G.S.D.; O’Riordan, C.E.; Ferorelli, D.; et al. Impact of metabolic disorders on the structural, functional, and immunological integrity of the blood-brain barrier, Therapeutic avenues. FASEB. J. 2022, 36, e22107. [Google Scholar] [CrossRef]
- Cabral-Pacheco, G.A.; Garza-Veloz, I.; Castruita-De la Rosa, C.; Ramirez-Acuña, J.M.; Perez-Romero, B.A.; Guerrero-Rodriguez, J.F.; Martinez-Avila, N.; Martinez-Fierro, M.L. The Roles of Matrix Metalloproteinases and Their Inhibitors in Human Diseases. Int. J. Mol. Sci. 2020, 21, 9739. [Google Scholar] [CrossRef]
- Yang, C.K.; Pan, Q.Q.; Ji, K.; Luo, C.C.; Tian, Z.; Zhou, H.Y.; Li, J. Protective mechanism of tetramethylpyrazine on cardiovascular system. China J. Chin. Mater. Medica 2023, 48, 1446–1454. [Google Scholar] [CrossRef]
- Zhu, Z.; Li, J.; Song, Z.; Li, T.; Li, Z.; Gong, X. Tetramethylpyrazine attenuates renal tubular epithelial cell ferroptosis in contrast-induced nephropathy by inhibiting transferrin receptor and intracellular reactive oxygen species. Clin. Sci. 2024, 138, 235–249. [Google Scholar] [CrossRef]
- Cai, X.; Chen, Z.; Pan, X.; Xia, L.; Chen, P.; Yang, Y.; Hu, H.; Zhang, J.; Li, K.; Ge, J.; et al. Inhibition of angiogenesis, fibrosis and thrombosis by tetramethylpyrazine, mechanisms contributing to the SDF-1/CXCR4 axis. PLoS ONE 2014, 9, e88176. [Google Scholar] [CrossRef]
- Chang, C.Y.; Wu, C.C.; Pan, P.H.; Wang, Y.Y.; Lin, S.Y.; Liao, S.L.; Chen, W.Y.; Kuan, Y.H.; Chen, C.J. Tetramethylpyrazine alleviates mitochondrial abnormality in models of cerebral ischemia and oxygen/glucose deprivation Reoxygenation. Exp. Neurol. 2023, 367, 114468. [Google Scholar] [CrossRef] [PubMed]
- Gao, H.J.; Liu, P.F.; Li, P.W.; Huang, Z.Y.; Yu, F.B.; Lei, T.; Chen, Y.; Cheng, Y.; Mu, Q.C.; Huang, H.Y. Ligustrazine monomer against cerebral ischemia/reperfusion injury. Neural. Regen. Res. 2015, 10, 832–840. [Google Scholar] [CrossRef] [PubMed]
- Gong, P.; Zhang, Z.; Zou, Y.; Tian, Q.; Han, S.; Xu, Z.; Liao, J.; Gao, L.; Chen, Q.; Li, M. Tetramethylpyrazine attenuates blood-brain barrier disruption in ischemia/reperfusion injury through the JAK/STAT signaling pathway. Eur. J. Pharmacol. 2019, 854, 289–297. [Google Scholar] [CrossRef] [PubMed]
- Jin, Z.; Liang, J.; Kolattukudy, P.E. Tetramethylpyrazine Preserves the Integrity of Blood-Brain Barrier Associated with Upregulation of MCPIP1 in a Murine Model of Focal Ischemic Stroke. Front. Pharmacol. 2021, 12, 710358. [Google Scholar] [CrossRef]
- Wang, A.; Zhu, G.; Qian, P.; Zhu, T. Tetramethylpyrazine reduces blood-brain barrier permeability associated with enhancement of peripheral cholinergic anti-inflammatory effects for treating traumatic brain injury. Exp. Ther. Med. 2017, 14, 2392–2400. [Google Scholar] [CrossRef]
- Liu, P.; Wang, Y.; Tian, K.; Bai, X.; Wang, Y.; Wang, Y. Artesunate inhibits macrophage-like phenotype switching of vascular smooth muscle cells and attenuates vascular inflammatory injury in atherosclerosis via NLRP3. Biomed. Pharmacother. 2024, 172, 116255. [Google Scholar] [CrossRef]
- Plirat, W.; Chaniad, P.; Phuwajaroanpong, A.; Konyanee, A.; Viriyavejakul, P.; Septama, A.W.; Punsawad, C. Efficacy of artesunate combined with Atractylodes lancea or Prabchompoothaweep remedy extracts as adjunctive therapy for the treatment of cerebral malaria. BMC Complement. Med. Ther. 2023, 23, 332. [Google Scholar] [CrossRef]
- Xiong, D.; Geng, C.; Zeng, L.; Yao, H.; Tan, J.; Zhang, L.; Liu, X.; Liu, L. Artesunate induces ferroptosis by regulating MT1G and has an additive effect with doxorubicin in diffuse large B-cell lymphoma cells. Heliyon 2024, 10, e28584. [Google Scholar] [CrossRef]
- Yuan, Y.; Hua, L.; Zhou, J.; Liu, D.; Ouyang, F.; Chen, X.; Long, S.; Huang, Y.; Liu, X.; Zheng, J.; et al. The effect of artesunate to reverse CLP-induced sepsis immunosuppression mice with secondary infection is tightly related to reducing the apoptosis of T cells via decreasing the inhibiting receptors and activating MAPK/ERK pathway. Int. Immunopharmacol. 2023, 124 Pt A, 110917. [Google Scholar] [CrossRef]
- Ul Haq, S.; Wang, L.; Guo, W.; Aqib, A.I.; Muneer, A.; Saqib, M.; Ahmad, S.; Ghafoor, M.; Iftikhar, A.; Chen, K.; et al. Enhancing activity of β-lactam and fluoroquinolones antibiotics by artemisinin and its derivatives against MDR Escherichia coli. Front. Vet. Sci. 2022, 9, 1048531. [Google Scholar] [CrossRef]
- Li, G.; Ling, M.; Yu, K.; Yang, W.; Liu, Q.; He, L.; Cai, X.; Zhong, M.; Mai, Z.; Sun, R.; et al. Synergetic delivery of artesunate and isosorbide 5-mononitrate with reduction-sensitive polymer nanoparticles for ovarian cancer chemotherapy. J. Nanobiotechnol. 2022, 20, 471. [Google Scholar] [CrossRef]
- Zheng, Z.; Liu, H.; Wang, X.; Zhang, Y.; Qu, S.; Yang, Y.; Deng, S.; Chen, L.; Zhu, X.; Li, Y. Artesunate and Tetramethylpyrazine Exert Effects on Experimental Cerebral Malaria in a Mechanism of Protein S-Nitrosylation. ACS Infect. Dis. 2021, 7, 2836–2849. [Google Scholar] [CrossRef]
- El Saftawy, E.; Farag, M.F.; Gebreil, H.H.; Abdelfatah, M.; Aboulhoda, B.E.; Alghamdi, M.; Albadawi, E.A.; Abd Elkhalek, M.A. Malaria, biochemical, physiological, diagnostic, and therapeutic updates. PeerJ 2024, 12, e17084. [Google Scholar] [CrossRef] [PubMed]
- Weis-Müller, B.T.; Huber, R.; Spivak-Dats, A.; Turowski, B.; Siebler, M.; Sandmann, W. Symptomatic acute occlusion of the internal carotid artery, reappraisal of urgent vascular reconstruction based on current stroke imaging. J. Vasc. Surg. 2008, 47, 752–759, discussion 759. [Google Scholar] [CrossRef] [PubMed]
- Catanese, L.; Tarsia, J.; Fisher, M. Acute Ischemic Stroke Therapy Overview. Circ. Res. 2017, 120, 541–558. [Google Scholar] [CrossRef] [PubMed]
- Boulouis, G.; Lauer, A.; Siddiqui, A.K.; Charidimou, A.; Regenhardt, R.W.; Viswanathan, A.; Rost, N.; Leslie-Mazwi, T.M.; Schwamm, L.H. Clinical Imaging Factors Associated with Infarct Progression in Patients with Ischemic Stroke During Transfer for Mechanical Thrombectomy. JAMA Neurol. 2017, 74, 1361–1367. [Google Scholar] [CrossRef]
- Toljan, K.; Ashok, A.; Labhasetwar, V.; Hussain, M.S. Nanotechnology in Stroke, New Trails with Smaller Scales. Biomedicines 2023, 11, 780. [Google Scholar] [CrossRef]
- Edgell, R.; Yavagal, D.R. Acute endovascular stroke therapy. Curr. Neurol. Neurosci. Rep. 2006, 6, 531–538. [Google Scholar] [CrossRef]
- Wang, Q.; Wu, Z.Y.; Tang, H.L.; Yi, Z.M.; Zhai, S.D. The efficacy and safety of prophylactic antibiotics for post-acute stroke infection, A systematic review and meta-analysis. Br. J. Clin. Pharmacol. 2023, 89, 946–955. [Google Scholar] [CrossRef]
- Yan, S.; Zhou, Y.; Lansberg, M.G.; Liebeskind, D.S.; Yuan, C.; Yu, H.; Chen, F.; Chen, H.; Zhang, B.; Mao, L.; et al. Alteplase for Posterior Circulation Ischemic Stroke at 4.5 to 24 Hours. N. Engl. J. Med. 2025, 392, 1288–1296. [Google Scholar] [CrossRef]
- Zhao, A.; Sun, Q.; Zhang, J.; Hu, T.; Zhou, X.; Wang, C.; Liu, J.; Wang, B. Substance basis and pharmacological mechanism of heat-clearing herbs in the treatment of ischaemic encephalopathy, a systematic review and network pharmacology. Ann. Med. 2024, 56, 2308077. [Google Scholar] [CrossRef] [PubMed]
- Ri, M.H.; Xing, Y.; Zuo, H.X.; Li, M.Y.; Jin, H.L.; Ma, J.; Jin, X. Regulatory mechanisms of natural compounds from traditional Chinese herbal medicines on the microglial response in ischemic stroke. Phytomedicine 2023, 116, 154889. [Google Scholar] [CrossRef] [PubMed]
- Li, C.; Jiang, M.; Fang, Z.T.; Chen, Z.; Li, L.; Liu, Z.; Wang, J.; Yin, X.; Wang, J.; Wu, M. Current evidence of synaptic dysfunction after stroke, Cellular and molecular mechanisms. CNS Neurosci. Ther. 2024, 30, e14744. [Google Scholar] [CrossRef] [PubMed]
- Liu, M.B.; Wang, W.; Gao, J.M.; Li, F.; Shi, J.S.; Gong, Q.H. Icariside II attenuates cerebral ischemia/reperfusion-induced blood-brain barrier dysfunction in rats via regulating the balance of MMP9/TIMP1. Acta Pharmacol. Sin. 2020, 41, 1547–1556. [Google Scholar] [CrossRef]
- Almuntashiri, S.; Alhumaid, A.; Zhu, Y.; Han, Y.; Dutta, S.; Khilji, O.; Zhang, D.; Wang, X. TIMP-1 and its potential diagnostic and prognostic value in pulmonary diseases. Chin. Med. J. Pulm. Crit. Care. Med. 2023, 1, 67–76. [Google Scholar] [CrossRef]
- Lao, G.; Ren, M.; Wang, X.; Zhang, J.; Huang, Y.; Liu, D.; Luo, H.; Yang, C.; Yan, L. Human tissue inhibitor of metalloproteinases-1 improved wound healing in diabetes through its anti-apoptotic effect. Exp. Dermatol. 2019, 28, 528–535. [Google Scholar] [CrossRef]
- Tejima, E.; Guo, S.; Murata, Y.; Arai, K.; Lok, J.; van Leyen, K.; Rosell, A.; Wang, X.; Lo, E.H. Neuroprotective effects of overexpressing tissue inhibitor of metalloproteinase TIMP-1. J. Neurotrauma. 2009, 26, 1935–1941. [Google Scholar] [CrossRef]
- von Gertten, C.; Holmin, S.; Mathiesen, T.; Nordqvist, A.C. Increases in matrix metalloproteinase-9 and tissue inhibitor of matrix metalloproteinase-1 mRNA after cerebral contusion and depolarisation. J. Neurosci. Res. 2003, 73, 803–810. [Google Scholar] [CrossRef]
- Li, Z.; Mo, N.; Li, L.; Cao, Y.; Wang, W.; Liang, Y.; Deng, H.; Xing, R.; Yang, L.; Ni, C.; et al. Surgery-Induced Hippocampal Angiotensin II Elevation Causes Blood-Brain Barrier Disruption via MMP/TIMP in Aged Rats. Front. Cell Neurosci. 2016, 10, 105. [Google Scholar] [CrossRef]
- Sunny, A.; James, R.R.; Menon, S.R.; Rayaroth, S.; Daniel, A.; Thompson, N.A.; Tharakan, B. Matrix Metalloproteinase-9 inhibitors as therapeutic drugs for traumatic brain injury. Neurochem. Int. 2024, 172, 105642. [Google Scholar] [CrossRef] [PubMed]
- Hansra, G.K.; Jayasena, T.; Hosoki, S.; Poljak, A.; Lam, B.C.P.; Rust, R.; Sagare, A.; Zlokovic, B.; Thalamuthu, A.; Sachdev, P.S. Fluid biomarkers of the neurovascular unit in cerebrovascular disease and vascular cognitive disorders, A systematic review and meta-analysis. Cereb. Circ. Cogn. Behav. 2024, 6, 100216. [Google Scholar] [CrossRef] [PubMed]
- Bauer, A.T.; Bürgers, H.F.; Rabie, T.; Marti, H.H. Matrix metalloproteinase-9 mediates hypoxia-induced vascular leakage in the brain via tight junction rearrangement. J. Cereb. Blood Flow. Metab. 2010, 30, 837–848. [Google Scholar] [CrossRef] [PubMed]
- Pu, M.; You, Y.; Wang, X. Predictive value of serum matrix metalloproteinase 9 combined with tissue inhibitor of metalloproteinase 1 for post-stroke cognitive impairment. J. Clin. Neurosci. 2022, 105, 103–108. [Google Scholar] [CrossRef]
- Zapata-Acevedo, J.F.; García-Pérez, V.; Cabezas-Pérez, R.; Losada-Barragán, M.; Vargas-Sánchez, K.; González-Reyes, R.E. Laminin as a Biomarker of Blood-Brain Barrier Disruption under Neuroinflammation, A Systematic Review. Int. J. Mol. Sci. 2022, 23, 6788. [Google Scholar] [CrossRef]
- Zhang, S.; Li, M.; Qiu, Y.; Wu, J.; Xu, X.; Ma, Q.; Zheng, Z.; Lu, G.; Deng, Z.; Huang, H. Enhanced VEGF secretion and blood-brain barrier disruption, Radiation-mediated inhibition of astrocyte autophagy via PI3K-AKT pathway activation. Glia 2024, 72, 568–587. [Google Scholar] [CrossRef]
- Wu, M.; Gong, Y.; Jiang, L.; Zhang, M.; Gu, H.; Shen, H.; Dang, B. VEGF regulates the blood-brain barrier through MMP-9 in a rat model of traumatic brain injury. Exp. Ther. Med. 2022, 24, 728. [Google Scholar] [CrossRef]
- Zhao, Y.; Gan, L.; Ren, L.; Lin, Y.; Ma, C.; Lin, X. Factors influencing the blood-brain barrier permeability. Brain. Res. 2022, 1788, 147937. [Google Scholar] [CrossRef]
- Sharma, H.; Reeta, K.H.; Sharma, U.; Suri, V.; Singh, S. AMPA receptor modulation through sequential treatment with perampanel and aniracetam mitigates post-stroke damage in experimental model of ischemic stroke. Naunyn-Schmiedeberg’s Arch. Pharmacol. 2023, 396, 3529–3545. [Google Scholar] [CrossRef]
- Trotman-Lucas, M.; Gibson, C.L. A review of experimental models of focal cerebral ischemia focusing on the middle cerebral artery occlusion model. F1000Research 2021, 10, 242. [Google Scholar] [CrossRef]
- Liu, T.; Yang, K.; Li, G.; Zhou, K.; Tan, J.; Chen, J.; Li, T.; Yu, Y.; Ning, W. Experimental evidence and network pharmacology identify the molecular targets of Tong Sheng tablets in cerebral ischemia reperfusion injury. Am. J. Transl. Res. 2019, 11, 3301–3316. [Google Scholar]
- Yang, F.; Ren, L.; Liu, T.; Lu, X.; Liu, C.; Yu, Y.; Chen, Z.; Long, Y. Cyclovirobuxine D Brain-Targeted Liposomes Improve Cerebral Ischemia-Reperfusion Injury via Anti-Oxidant Stress and Activating Autophagy. J. Biomed. Nanotechnol. 2022, 18, 1146–1157. [Google Scholar] [CrossRef]
- Longa, E.Z.; Weinstein, P.R.; Carlson, S.; Cummins, R. Reversible middle cerebral artery occlusion without craniectomy in rats. Stroke 1989, 20, 84–91. [Google Scholar] [CrossRef]








| Score | Flexions | Tensions | Movement Track |
|---|---|---|---|
| 0 | Double forelimbs are symmetric to the ground | The muscle tone of both forelimbs is equal and powerful | Walk forward normally |
| 1 | Operation of the contralateral forelimb wrist flexion | The contralateral limb surgery tension shows a mild decline | Walking direction is slightly offset |
| 2 | Operation of the contralateral Shoulders internal rotation, and elbow flexion | The contralateral limb surgery tension shows a moderate decline | Keep turning on one side of the big circle |
| 3 | Both the shot buckling wrist and shoulder and internal rotation | The tension of the contralateral limb after the operation decreased severely | Keep turning small circles to one side |
| RNA | Forward Primer | Reverse Primer |
|---|---|---|
| MMP-9 | GAGACACGCTAGAGCAGATACC | TGGTCTCGATGATTTCTGGGG |
| TIMP-1 | AGGGCCCCTTTCTTATTGCC | CACATTTTGCGCCCAGAGAA |
| VEGFA | AGAAAGCCCATGAAGTGGTGA | CTTCATCATTGCAGCAGCCC |
| HIF-1α | CATGATGGCTCCCTTTTTCA | ACATAGTAGGGGCACGGTCA |
| GAPDH | CCGCGAGTACAACCTTCTTG | CCGCGAGTACAACCTTCTTG |
| Oligo | Sense | Antisense |
|---|---|---|
| Negative control | UUCUCCGAACGUGUCACGUTT | ACGUGACACGUUCGGAGAATT |
| GAPDH Positive control | UGACCUCAACUACAUGGUUTT | AACCAUGUAGUUGAGGUCATT |
| TIMP oligo 1 | GCAGCGAGGAGUUUCUCAUTT | AUGAGAAACUCCUCGCUGCTT |
| TIMP oligo 2 | GCAAUUCCGACCUCGUCAUTT | AUGACGAGGUCGGAAUUGCTT |
| TIMP oligo 3 | GGACUCUUGCACAUCACUATT | UAGUGAUGUGCAAGAGUCCTT |
Disclaimer/Publisher’s Note: The statements, opinions and data contained in all publications are solely those of the individual author(s) and contributor(s) and not of MDPI and/or the editor(s). MDPI and/or the editor(s) disclaim responsibility for any injury to people or property resulting from any ideas, methods, instructions or products referred to in the content. |
© 2025 by the authors. Licensee MDPI, Basel, Switzerland. This article is an open access article distributed under the terms and conditions of the Creative Commons Attribution (CC BY) license (https://creativecommons.org/licenses/by/4.0/).
Share and Cite
Liang, Y.; Deng, S.; Li, Y.; Qu, S.; Liu, C.; Wang, L.; Chen, L.; Liu, T.; Li, Y. Synergistic Neuroprotection of Artesunate and Tetramethylpyrazine in Ischemic Stroke, Mechanisms of Blood–Brain Barrier Preservation. Int. J. Mol. Sci. 2025, 26, 7979. https://doi.org/10.3390/ijms26167979
Liang Y, Deng S, Li Y, Qu S, Liu C, Wang L, Chen L, Liu T, Li Y. Synergistic Neuroprotection of Artesunate and Tetramethylpyrazine in Ischemic Stroke, Mechanisms of Blood–Brain Barrier Preservation. International Journal of Molecular Sciences. 2025; 26(16):7979. https://doi.org/10.3390/ijms26167979
Chicago/Turabian StyleLiang, Yan, Shuoqiu Deng, Yu Li, Shuiqing Qu, Chengcheng Liu, Luqi Wang, Lina Chen, Tuo Liu, and Yujie Li. 2025. "Synergistic Neuroprotection of Artesunate and Tetramethylpyrazine in Ischemic Stroke, Mechanisms of Blood–Brain Barrier Preservation" International Journal of Molecular Sciences 26, no. 16: 7979. https://doi.org/10.3390/ijms26167979
APA StyleLiang, Y., Deng, S., Li, Y., Qu, S., Liu, C., Wang, L., Chen, L., Liu, T., & Li, Y. (2025). Synergistic Neuroprotection of Artesunate and Tetramethylpyrazine in Ischemic Stroke, Mechanisms of Blood–Brain Barrier Preservation. International Journal of Molecular Sciences, 26(16), 7979. https://doi.org/10.3390/ijms26167979

