Sign in to use this feature.

Years

Between: -

Subjects

remove_circle_outline
remove_circle_outline
remove_circle_outline
remove_circle_outline
remove_circle_outline
remove_circle_outline
remove_circle_outline
remove_circle_outline
remove_circle_outline

Journals

remove_circle_outline
remove_circle_outline
remove_circle_outline
remove_circle_outline
remove_circle_outline
remove_circle_outline
remove_circle_outline
remove_circle_outline
remove_circle_outline
remove_circle_outline
remove_circle_outline
remove_circle_outline
remove_circle_outline
remove_circle_outline
remove_circle_outline
remove_circle_outline
remove_circle_outline
remove_circle_outline
remove_circle_outline
remove_circle_outline
remove_circle_outline
remove_circle_outline
remove_circle_outline

Article Types

Countries / Regions

remove_circle_outline
remove_circle_outline
remove_circle_outline
remove_circle_outline
remove_circle_outline
remove_circle_outline

Search Results (3,585)

Search Parameters:
Keywords = ischemic stroke

Order results
Result details
Results per page
Select all
Export citation of selected articles as:
33 pages, 7784 KB  
Article
Enriched Environment Suppresses Neuronal Ferroptosis Through SIRT1/AKT/GSK3β-Dependent Glycogen Metabolic Reprogramming After Cerebral Ischemia–Reperfusion
by Bao Zhou, Yixi Hao, Pengkun Yang, Haocheng Qin, Zheng Zhang, Na Ren, Lu Sun, Zhengran Ding, Zhong He, Shuai Zhang, Zijian Hua, Ya Zheng, Ce Li, Shenyi Kuang, Yulian Zhu and Kewei Yu
Antioxidants 2026, 15(5), 570; https://doi.org/10.3390/antiox15050570 (registering DOI) - 30 Apr 2026
Abstract
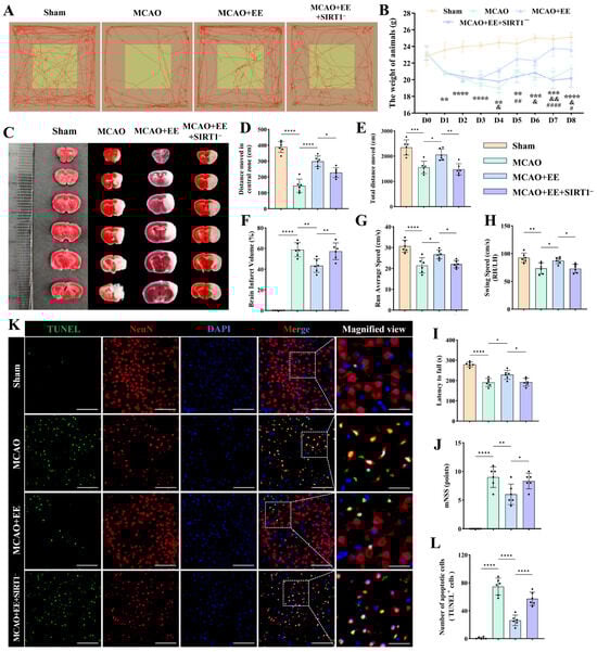
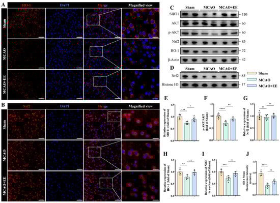
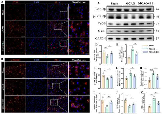
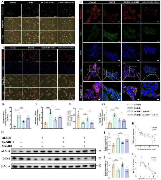
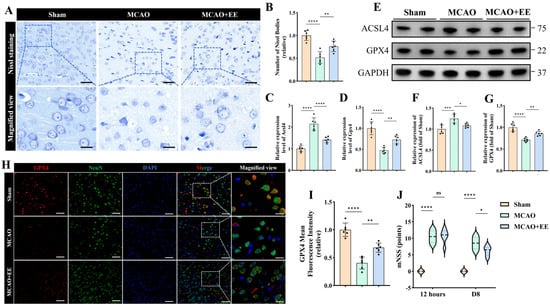
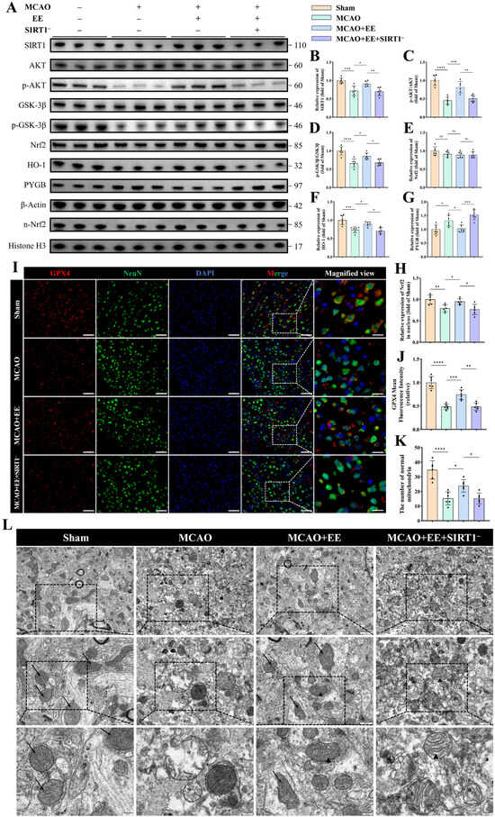
Neuronal ferroptosis is a key contributor to secondary brain injury following cerebral ischemia, yet the metabolic mechanisms governing this process remain poorly understood. Enriched environment (EE) is a housing paradigm that provides enhanced sensory, cognitive, and social stimulation through complex physical surroundings and [...] Read more.
Neuronal ferroptosis is a key contributor to secondary brain injury following cerebral ischemia, yet the metabolic mechanisms governing this process remain poorly understood. Enriched environment (EE) is a housing paradigm that provides enhanced sensory, cognitive, and social stimulation through complex physical surroundings and increased opportunities for voluntary activity. Our preliminary data indicate that EE confers cerebroprotection against ischemia-induced ferroptosis; however, whether this effect is associated with glycogen metabolic regulation and the underlying molecular pathways has not been elucidated. This study aimed to determine whether EE may influence ferroptosis-associated pathways, potentially via Sirtuin 1 (SIRT1)/protein kinase B (AKT)/glycogen synthase kinase-3β (GSK3β)-related mechanisms of glycogen metabolism. Using a mouse model of middle cerebral artery occlusion (MCAO) and an oxygen–glucose deprivation/reoxygenation (OGD/R) cellular model, we performed behavioral assessments, molecular and biochemical analyses, and pharmacological interventions to elucidate mechanistic pathways. EE was associated with improved neurological outcomes and reduced infarct volume after ischemia. Mechanistically, EE appeared to activate the SIRT1/AKT pathway and increase the inhibitory phosphorylation of GSK3β and relieving its suppressive effect on glycogen synthase, which may underlie the observed increase in glycogen levels within ischemic brain tissue. Pharmacological inhibition of SIRT1 largely diminished these metabolic and neuroprotective benefits. Consistently, at the cellular level, SIRT1 overexpression contributed to the restoration of glycogen metabolism and robustly attenuated ferroptosis under ischemic conditions. Collectively, these findings suggest that EE may attenuate ferroptosis-related pathways possibly involving SIRT1/AKT/GSK3β-dependent glycogen metabolic remodeling, providing a novel metabolic perspective on EE-induced cerebroprotection and highlighting SIRT1-centered regulation of glycogen metabolism as a potential therapeutic target for ischemic stroke. Full article
Show Figures

Graphical abstract

25 pages, 1214 KB  
Review
miRNA-Mediated Regulation of Ferroptosis in Neurological Disorders: Mechanisms and Therapeutic Implications
by Chenyu Wang, Tingrui Luo, Nanhao Zhou and Xianbo Mou
Int. J. Mol. Sci. 2026, 27(9), 4037; https://doi.org/10.3390/ijms27094037 - 30 Apr 2026
Abstract
Ferroptosis is a form of regulated cell death driven by iron-dependent phospholipid peroxidation and has emerged as a key mechanism of neuronal injury across a broad spectrum of neurological disorders. MicroRNAs (miRNAs), which function primarily as post-transcriptional regulators of gene expression, are increasingly [...] Read more.
Ferroptosis is a form of regulated cell death driven by iron-dependent phospholipid peroxidation and has emerged as a key mechanism of neuronal injury across a broad spectrum of neurological disorders. MicroRNAs (miRNAs), which function primarily as post-transcriptional regulators of gene expression, are increasingly recognized as important modulators of the regulatory networks governing ferroptosis and as potential therapeutic targets in these conditions. In this review, we synthesize current advances in miRNA-mediated regulation of ferroptosis in neurological disorders. We first outline the core molecular pathways governing ferroptosis, with particular emphasis on antioxidant defense, lipid peroxidation, and iron metabolism. We then integrate evidence from ischemic stroke, intracerebral hemorrhage, epilepsy, toxic encephalopathy, spinal cord injury, Parkinson’s disease, and Alzheimer’s disease, to illustrate how disease-specific miRNA regulatory axes shape ferroptotic vulnerability and its pathological consequences in distinct neurological settings. Importantly, we highlight exosome-based strategies targeting ferroptosis-related miRNA networks as a promising therapeutic approach for neurological disorders, with demonstrated neuroprotective and functional benefits in preclinical studies. Collectively, current evidence supports miRNA-mediated regulation of ferroptosis as an important mechanistic framework and a promising therapeutic target in neurological disorders. Full article
11 pages, 301 KB  
Article
Long-Term External Counterpulsation Reduces Beat-to-Beat Blood Pressure Variability Without Changing Arterial Blood Pressure in Ischemic Stroke: A Retrospective Case-Control Study
by Lixia Zhu, Xinyi Chen, Xiaoling Li, Thomas W. Leung, Lawrence Ka Sing Wong, Jack Jiaqi Zhang, Yiao Liu, Bin Luo, Jianhang Du, Yiliang Li and Li Xiong
Bioengineering 2026, 13(5), 520; https://doi.org/10.3390/bioengineering13050520 - 29 Apr 2026
Abstract
Background and purpose: Short-term external counterpulsation (ECP) noninvasively augments cerebral blood flow by elevating blood pressure in ischemic stroke. The current retrospective case–control study examined the effect of long-term ECP treatment on blood pressure and beat-to-beat blood pressure variability (BPV) in patients [...] Read more.
Background and purpose: Short-term external counterpulsation (ECP) noninvasively augments cerebral blood flow by elevating blood pressure in ischemic stroke. The current retrospective case–control study examined the effect of long-term ECP treatment on blood pressure and beat-to-beat blood pressure variability (BPV) in patients with recent ischemic stroke. Method: The ECP group included data from 20 recent ischemic stroke patients who received five daily 1 h sessions each week for seven weeks, for a total of 35 sessions of ECP treatment from our ECP registry. An equivalent comparative control group without ECP treatment was composed from the same pool of patients and matched with cases by sex and age. Beat-to-beat heart rate and blood pressure were monitored before and after the long-term intervention. Power spectral analysis calculated the beat-to-beat BPV oscillations at very low frequency (VLF; <0.04 Hz), low frequency (LF; 0.04–0.15 Hz), high frequency (HF; 0.15–0.40 Hz), and the total power spectral density (TP; <0.40 Hz) and LF/HF ratio. Result: There was a significant reduction in systolic blood pressure (SBP) after the intervention compared with that before intervention in both groups (p < 0.05), but only the ECP group displayed a statistically significant reduction in diastolic blood pressure (DBP) (p = 0.023). The changes in SBP and DBP (delta SBP and delta DBP) from pre-intervention to completion showed no significant differences between the two groups (all p > 0.05). The ECP group exhibited a more pronounced and significant decrease in each spectral component of BPV after the intervention than at pre-intervention, with a substantial decrease in systolic BPV at TP (p = 0.048) and in the LF/HF ratios (p = 0.021 in diastolic BPV and p = 0.004 in systolic BPV, respectively) compared to the control group. Conclusions: A standard 35-session ECP treatment decreases beat-to-beat BPV but does not change SBP and DBP in patients with recent ischemic stroke. This implies that long-term ECP treatment may enhance autonomic regulation to benefit post-stroke clinical outcomes. Full article
9 pages, 207 KB  
Brief Report
Prevalence of Neurosyphilis in Patients with Acute Ischemic Stroke: A Cross-Sectional Screening Study in Thailand
by Chumpol Anamnart and Nawanwat Tepkidakarn
Trop. Med. Infect. Dis. 2026, 11(5), 117; https://doi.org/10.3390/tropicalmed11050117 - 29 Apr 2026
Abstract
Meningovascular syphilis, a type of neurosyphilis, causes stroke and various types of myelopathy. In recent years, there has been an increase in the incidence of neurosyphilis. However, diagnosing neurosyphilis remains challenging due to the reliance on serum and cerebrospinal fluid (CSF) testing, which [...] Read more.
Meningovascular syphilis, a type of neurosyphilis, causes stroke and various types of myelopathy. In recent years, there has been an increase in the incidence of neurosyphilis. However, diagnosing neurosyphilis remains challenging due to the reliance on serum and cerebrospinal fluid (CSF) testing, which has low specificity and sensitivity. Magnetic resonance vessel wall imaging (MR-VWI), recently developed to identify vessel wall pathologies, may aid in diagnosing neurosyphilis. In this cross-sectional study, we performed systematic screening for syphilis in all 366 patients with acute ischemic stroke or transient ischemic attack admitted to our stroke unit. Further CSF analysis and MR-VWI were specifically conducted only on those with reactive serum venereal disease research laboratory (VDRL) or treponema pallidum particle hemagglutination assay (TPHA) tests to evaluate neurosyphilis. Serum screening was reactive in 5.7% (21/366) of patients; among these, the prevalence of likely neurosyphilis (defined by abnormal CSF pleocytosis or protein levels) was 2.2% (8/366). Within this group of eight patients, MR-VWI was technically feasible and thus performed in six cases. Although all CSF-VDRL tests were non-reactive, MR-VWI identified diagnostic evidence of meningovascular syphilis (concentric wall thickening and enhancement) in 33.3% (2/6) of symptomatic patients who underwent the scan. Neurosyphilis remains a critical, treatable cause of stroke that can affect older patients with established vascular risk factors. Our findings demonstrate that routine serum screening is essential, as traditional CSF-VDRL tests may yield false-negative results. MR-VWI serves as a valuable adjunct tool to provide objective evidence of active vasculitis, guiding the initiation of appropriate antibiotic therapy when laboratory results are inconclusive. Full article
(This article belongs to the Special Issue Molecular Diagnostics for Tropical Infectious Diseases)
16 pages, 1121 KB  
Article
Long-Term Outcome After Intensive Stroke Rehabilitation
by Marilena Geißler, Anika Müller, Thomas Brauner, Aline Weidlich and Imanuel Dzialowski
J. Clin. Med. 2026, 15(9), 3375; https://doi.org/10.3390/jcm15093375 - 28 Apr 2026
Abstract
Background: Ischemic stroke is the main cause of adult disability, with up to 25% of patients dying within the first year. In Germany, 4/10 patients receive in-hospital rehabilitation after acute stroke. Therefore, the aim of this study was to examine the association [...] Read more.
Background: Ischemic stroke is the main cause of adult disability, with up to 25% of patients dying within the first year. In Germany, 4/10 patients receive in-hospital rehabilitation after acute stroke. Therefore, the aim of this study was to examine the association between modern neurological rehabilitation and the outcomes of patients with ischemic stroke. Methods: In our single-centre, prospective observational study, we included patients with ischemic stroke between March 2023–June 2025. Within the first year after discharge, we conducted telephone surveys, recording survival status, modified Rankin Scale score (mRS), and quality of life using EQ-5D-5L. Favourable outcomes were defined as mRS 0–2. Predictors of mortality and favourable outcomes after 12 months were calculated using multiple logistic regression. Results: We included 180 patients with ischemic stroke and complete one-year follow-up. Median age was 81 years, median Barthel Index at admission was 15 and median Charlson Comorbidity Index (CCI) was 4 points. Mortality during rehabilitation was 3.3% and 20.6% at 1 year. Only 10% achieved a favourable outcome after 12 months. Predictors of mortality were CCI (OR: 1.27 (1.01–1.61)) and discharge home (OR: 0.18 (0.06–0.48)). Predictors for favourable outcome were age (OR: 0.92 (0.87–0.97)), length of stay in rehabilitation (OR: 0.94 (0.91–0.97)) and weekly duration of neuropsychology (OR: 2.79 (1.27–6.66)). Conclusions: Multimorbid patients needing institutional care appear to have greater risk of death, while outcomes of younger patients, who needed less rehabilitation and had more consultation with neuropsychology, were associated with higher levels of independency after one year. Full article
Show Figures

Figure 1

13 pages, 1229 KB  
Article
Differences in Nursing Complexity and Intensity Across Stroke Subtypes: A Retrospective Study Using Standardized Nursing Language
by Manuele Cesare, Augusto Fusco, Gianfranco Damiani and Antonello Cocchieri
Brain Sci. 2026, 16(5), 471; https://doi.org/10.3390/brainsci16050471 - 28 Apr 2026
Abstract
Background/Objectives: Ischemic stroke, hemorrhagic stroke, and transient ischemic attack (TIA) differ in terms of medical severity and prognosis; however, it remains unclear whether these differences are reflected in nursing complexity and nursing intensity when assessed using standardized nursing language. Methods: This [...] Read more.
Background/Objectives: Ischemic stroke, hemorrhagic stroke, and transient ischemic attack (TIA) differ in terms of medical severity and prognosis; however, it remains unclear whether these differences are reflected in nursing complexity and nursing intensity when assessed using standardized nursing language. Methods: This retrospective study analyzed routinely collected nursing and administrative data from an acute care hospital. Hospitalizations were classified as ischemic stroke, hemorrhagic stroke, or TIA using ICD-9-CM codes. Nursing complexity was measured as the number of nursing diagnoses (NDs) documented within 24 h of admission, while nursing intensity was measured as the number of nursing actions (NAs) recorded during hospitalization. Group differences were tested using ANOVA and Kruskal–Wallis tests, as appropriate. Results: A total of 728 hospitalizations were included: 429 ischemic strokes, 236 hemorrhagic strokes, and 63 TIAs. Overall, 4136 NDs and 27,528 NAs were recorded. Distinct patterns emerged across stroke categories. ND counts differed significantly (F = 5.81, p = 0.003), with TIA showing lower counts than both ischemic and hemorrhagic stroke, while no significant difference was observed between ischemic and hemorrhagic stroke. NA counts also differed significantly (H = 16.73, p < 0.001), with the highest counts in hemorrhagic stroke, intermediate counts in ischemic stroke, and the lowest counts in TIA. In a sensitivity analysis standardized by length of stay, nursing intensity also differed significantly across stroke categories (H = 12.999, p = 0.002), although the pattern differed from that observed for cumulative counts. Conclusions: Nursing complexity and nursing intensity showed distinct patterns across stroke categories. While complexity was comparable between ischemic and hemorrhagic stroke and lower in TIA, intensity followed a clear gradient, highest in hemorrhagic stroke, intermediate in ischemic stroke, and lowest in TIA. Standardized nursing data may complement medical indicators by capturing additional dimensions of patient needs and care delivery in people with stroke. Full article
(This article belongs to the Section Neurorehabilitation)
Show Figures

Figure 1

13 pages, 772 KB  
Article
Perioperative Determinants of Functional Outcome and Mortality After Mechanical Thrombectomy Under General Anesthesia
by Chanatthee Kitsiripant, Soraya Kongkaew, Nalinee Kovitwanawong, Jatuporn Pakpirom and Jutamas Onjan
J. Clin. Med. 2026, 15(9), 3332; https://doi.org/10.3390/jcm15093332 - 27 Apr 2026
Viewed by 34
Abstract
Background/Objectives: Despite high recanalization rates associated with mechanical thrombectomy (MT), disability and death remain possible for many patients. Baseline stroke severity and reperfusion status predict outcomes; however, the influence of modifiable perioperative factors during general anesthesia (GA) remains unclear. We investigated actionable perioperative [...] Read more.
Background/Objectives: Despite high recanalization rates associated with mechanical thrombectomy (MT), disability and death remain possible for many patients. Baseline stroke severity and reperfusion status predict outcomes; however, the influence of modifiable perioperative factors during general anesthesia (GA) remains unclear. We investigated actionable perioperative determinants of functional outcomes and 90-day mortality following MT under GA. Methods: We retrospectively analyzed 166 patients with acute ischemic stroke who underwent emergency MT with GA over 10 years (2014–2024). Poor functional outcomes were defined as a 90-day modified Rankin Scale score of 3–6, with all-cause 90-day mortality as the secondary endpoint. Independent predictors were identified using multivariable logistic regression, and discrimination was assessed using receiver operating characteristic analysis. Results: At 90 days, 56.6% of patients had poor functional outcomes, and mortality was 24.1%. Independent predictors of poor outcomes included preoperative hyperglycemia ≥140 mg/dL, vasopressor requirement, incomplete reperfusion, prolonged ventilator duration, and severe post-procedural neurological deficit. Optimal anesthetic induction dosing was strongly protective. Shorter groin puncture-to-recanalization time predicted better functional recovery. Mortality was associated with hyperglycemia, National Institutes of Health Stroke Scale ≥16, poor reperfusion, and prolonged ventilation. The models demonstrated excellent discrimination (area under the curve, 0.879 for poor outcomes; 0.923 for mortality). Perioperative physiological factors remained associated with outcomes independent of procedural success. Conclusions: Beyond technical success, perioperative physiological stability strongly influenced outcomes following MT under GA. Optimization of metabolic control, hemodynamic stability, procedural efficiency, and early ventilator liberation represents a clinically actionable strategy for improving neurological recovery and survival. Full article
(This article belongs to the Section Anesthesiology)
26 pages, 798 KB  
Review
Mechanisms and Therapeutic Targets of Ischemia—Reperfusion Injury in Stroke: A Narrative Review Focusing on Blood—Brain Barrier Dysfunction
by Suqin Guo, Rui Liu, Si Cheng, Xia Liu and Jianping Wu
Brain Sci. 2026, 16(5), 469; https://doi.org/10.3390/brainsci16050469 - 27 Apr 2026
Viewed by 53
Abstract
Ischemic stroke remains a leading cause of death and disability worldwide. While thrombolysis and endovascular thrombectomy are current mainstays of treatment, their clinical efficacy is often undermined by ischemia–reperfusion injury (I/R). This injury induces secondary brain damage, primarily via disruption of the blood–brain [...] Read more.
Ischemic stroke remains a leading cause of death and disability worldwide. While thrombolysis and endovascular thrombectomy are current mainstays of treatment, their clinical efficacy is often undermined by ischemia–reperfusion injury (I/R). This injury induces secondary brain damage, primarily via disruption of the blood–brain barrier (BBB). No approved therapies directly target BBB protection. This review reinterprets the pathophysiological mechanism of BBB disruption after stroke through a dynamic spatiotemporal framework. The pathological cascade reaction is clearly divided into two core stages: the ischemic phase is mainly driven by energy failure and calcium overload; the reperfusion phase is further divided into four consecutive and progressive sub-stages, namely, oxidative stress burst, amplification of inflammatory response, matrix metalloproteinase 9 (MMP-9)-mediated barrier degradation and programmed cell death. This review critically assesses current therapies and identifies major clinical translation gaps, including a temporal mismatch between preclinical and clinical windows, unacceptable toxicity, lack of durable efficacy and biphasic effects. Matching specific interventions to the different pathophysiological stages of blood–brain barrier disruption is essential for optimizing clinical outcomes. Full article
21 pages, 1090 KB  
Review
Mitochondria as an Integrative Hub of Cellular Homeostasis and Stress Response
by Valentina Mihaylova, Eleonora Kovacheva, Maria Gevezova, Victoria Sarafian and Maria Kazakova
Int. J. Mol. Sci. 2026, 27(9), 3871; https://doi.org/10.3390/ijms27093871 - 27 Apr 2026
Viewed by 198
Abstract
Mitochondria are increasingly recognized as multifunctional organelles that integrate metabolic, redox, immune, and cell fate signaling, thereby maintaining cellular and tissue homeostasis under physiological conditions. Beyond their classical role in ATP production, mitochondria act as central regulatory hubs coordinating adaptive responses to metabolic [...] Read more.
Mitochondria are increasingly recognized as multifunctional organelles that integrate metabolic, redox, immune, and cell fate signaling, thereby maintaining cellular and tissue homeostasis under physiological conditions. Beyond their classical role in ATP production, mitochondria act as central regulatory hubs coordinating adaptive responses to metabolic demands and environmental stress. These functions are sustained through tightly regulated quality control mechanisms, including mitochondrial biogenesis, dynamic fusion–fission remodeling, redox signaling, and selective removal of damaged organelles via mitophagy. Disruption of these processes compromises cellular resilience and contributes to disease initiation and progression. This review summarizes and critically evaluates current evidence on mitochondrial function in health and its dysregulation in pathological conditions, with a particular focus on rheumatoid arthritis (RA), ischemic stroke (IS), and autism spectrum disorder (ASD). Despite their distinct clinical manifestations, these disorders share convergent mitochondrial abnormalities, including metabolic reprogramming toward glycolysis, excessive or persistent reactive oxygen species production, impaired mitophagy, mitochondrial DNA-driven innate immune activation, and hypoxia-related stress. In RA, mitochondrial dysfunction sustains chronic inflammation and joint destruction; in IS, acute mitochondrial failure and reperfusion-associated oxidative stress drive neuronal injury; and in ASD, mitochondrial metabolic inflexibility and defective quality control contribute to chronic low-grade inflammation and neurodevelopmental vulnerability. A variety of methods for the assessment of mitochondrial function are available to study these pathological conditions. Collectively, these findings position mitochondrial dysfunction as a unifying pathogenic mechanism linking inflammatory, neurodegenerative, and neurodevelopmental processes. Targeting mitochondrial metabolism, redox balance, and quality control pathways therefore represents a promising cross-disease therapeutic strategy. Full article
(This article belongs to the Special Issue Mitochondrial Function in Human Health and Disease: 3rd Edition)
Show Figures

Figure 1

16 pages, 241 KB  
Article
Preoperative Left Ventricular Thrombus and Midterm Outcomes Following Left Ventricular Assist Device Support
by Umit Kahraman, Berk Dacik, Sedat Karaca, Ahmet Daylan, Serkan Ertugay, Emrah Oguz, Sanem Nalbantgil, Cagatay Engin, Mustafa Ozbaran and Tahir Yagdi
J. Clin. Med. 2026, 15(9), 3322; https://doi.org/10.3390/jcm15093322 - 27 Apr 2026
Viewed by 47
Abstract
Background: Preoperative left ventricular thrombus (LVT) may complicate left ventricular assist device (LVAD) implantation by increasing surgical complexity and potentially predisposing patients to thromboembolic events. However, the clinical significance of LVT in the era of LVAD support remains unclear. This study aimed to [...] Read more.
Background: Preoperative left ventricular thrombus (LVT) may complicate left ventricular assist device (LVAD) implantation by increasing surgical complexity and potentially predisposing patients to thromboembolic events. However, the clinical significance of LVT in the era of LVAD support remains unclear. This study aimed to evaluate whether preoperative LVT influences early and mid-term outcomes after durable LVAD implantation. Methods: This retrospective, single-center cohort study included 81 adult patients who underwent LVAD implantation between January 2012 and December 2024. Twenty-one patients had documented preoperative LVT. Propensity score matching (1:1) was performed, resulting in 21 matched pairs. All patients with LVT underwent intraoperative thrombectomy. Postoperative outcomes included ischemic and hemorrhagic stroke, pump thrombosis, infectious complications, ventricular arrhythmias, duration of device support, and postoperative echocardiographic parameters. Results: After matching, baseline characteristics were generally comparable. Ischemic stroke incidence was identical (4.8% vs. 4.8%). Hemorrhagic stroke occurred in one LVT patient (4.8%) and in none of the controls. Pump thrombosis was numerically higher in LVT patients (9.5% vs. 4.8%) but not statistically significant. Rates of driveline infection (33.3% vs. 57.1%), bloodstream infection (19.0% vs. 28.6%), and ventricular arrhythmias (19.0% vs. 23.8%) were similar. Postoperative echocardiographic parameters and aortic valve opening patterns were comparable. The median LVAD support duration did not differ significantly (1003 vs. 821 days). Conclusions: Preoperative LVT was not associated with statistically significant differences in adverse outcomes following LVAD implantation when managed with surgical thrombectomy and standardized anticoagulation. However, given the small matched cohort and wide confidence intervals, clinically meaningful differences cannot be excluded. These findings require confirmation in larger prospective studies. Full article
10 pages, 429 KB  
Article
Mechanical Thrombectomy with the Vecta 46 Catheter: A Safety and Outcome Analysis
by Hunter Hutchinson, Chloe DeYoung, Danyas Sarathy, Grace Hey, Wiley Gillam, Shawna Amini, Muhammad Abdul Baker Chowdhury, Brandon Lucke-Wold, Zachary Sorrentino and Matthew Koch
J. Vasc. Dis. 2026, 5(3), 20; https://doi.org/10.3390/jvd5030020 - 27 Apr 2026
Viewed by 87
Abstract
Objective: The AXS Vecta 46 intermediate catheter (Stryker) features a large inner diameter, enabling effective aspiration, combined with a small outer diameter and soft distal-tip flexibility, which allows for safe tracking through more tortuous and smaller arterial segments to target medium vessel [...] Read more.
Objective: The AXS Vecta 46 intermediate catheter (Stryker) features a large inner diameter, enabling effective aspiration, combined with a small outer diameter and soft distal-tip flexibility, which allows for safe tracking through more tortuous and smaller arterial segments to target medium vessel occlusions non-traumatically. The efficacy of the Vecta 46 in the spectrum of large and medium vessel occlusions has not been well elucidated in the literature. Methods: This retrospective cohort study included patients who underwent MT for acute ischemic stroke at our institution between July 2022 and June 2024. The outcomes of patients treated with Vecta 46 were compared to those of all other catheters used at the institution. Results: The distribution of aspiration and stent retriever attempts in Vecta 46 procedures versus non-Vecta 46 procedures was significantly different (p = 0.00325). Aspiration was attempted 1.66 ± 0.936 times in the Vecta 46 group and 1.12 ± 0.650 times in the non-Vecta 46 group (p = 0.00135). More mechanical thrombectomies with the Vecta 46 included aspiration of a secondary thrombus (p = 0.0314), despite no difference in the distribution of the primary or secondary occlusion location. There were no statistically significant differences in recanalization success (p = 0.800), recanalization time (p = 0.245), procedure duration (p = 0.580), discharge modified Rankin Score (p = 0.875), or intracranial hemorrhage rate (p = 0.720) between non-Vecta 46 and Vecta 46 procedures. Conclusions: Vecta 46 has similar safety and functional outcomes compared to other endovascular treatment options despite procedural differences. Full article
Show Figures

Figure 1

12 pages, 1665 KB  
Article
Two Decades of Declining Stroke Burden in Kaunas, Lithuania (2000–2023): A Population-Based Analysis of Morbidity, Mortality, and Case-Fatality Trends by Sex, Age, and Stroke Type
by Erika Jasukaitienė, Šarūnas Augustis, Ričardas Radišauskas, Lolita Šileikienė, Abdonas Tamošiūnas, Dalia Lukšienė, Gintarė Šakalytė, Diana Žaliaduonytė, Karolina Marcinkevičienė and Daina Krančiukaitė-Butylkinienė
Medicina 2026, 62(5), 824; https://doi.org/10.3390/medicina62050824 - 26 Apr 2026
Viewed by 185
Abstract
Background and Objectives: Stroke remains a major contributor to global morbidity and mortality, with substantial geographic variation in incidence and outcomes. Although declining trends in stroke incidence and mortality have been documented in several Western European populations, countries in Eastern Europe have [...] Read more.
Background and Objectives: Stroke remains a major contributor to global morbidity and mortality, with substantial geographic variation in incidence and outcomes. Although declining trends in stroke incidence and mortality have been documented in several Western European populations, countries in Eastern Europe have historically experienced a disproportionately high cardiovascular disease burden. Comprehensive long-term evaluations assessing simultaneous trends in stroke attack rates, mortality, and case-fatality in Lithuania are limited. This study aimed to investigate 24-year trends (2000–2023) in stroke epidemiology among working-age residents of Kaunas city. Materials and Methods: Data were derived from the Kaunas population-based stroke registry and included individuals aged 25–64 years. Age-standardized attack rates, mortality rates, and case-fatality rates per 100,000 population were calculated using the World Health Organization standard population. Temporal trends were assessed using Joinpoint regression analysis to estimate annual percentage changes (APCs) with corresponding 95% confidence intervals (CIs). Analyses were stratified by sex, age group (25–54 and 55–64 years), and stroke subtype (ischemic and hemorrhagic). Results: During 2000–2023, overall stroke attack rates declined significantly in both sexes, with a more pronounced reduction observed among females. Stroke mortality decreased significantly among females over the entire study period, whereas no significant overall change was observed among males, largely due to increases during 2010–2021 that attenuated earlier and subsequent improvements. Case-fatality rates demonstrated no significant overall long-term trend in either sex but exhibited marked temporal variability, including significant increases during 2010–2021 followed by substantial declines after 2021. Age-stratified analyses confirmed significant reductions in attack rates across both age groups. Ischemic stroke incidence declined significantly in both sexes, while hemorrhagic stroke mortality decreased significantly among males and females. The period 2021–2023 was characterized by pronounced reductions in mortality and case-fatality across multiple subgroups. Conclusions: Over the past two decades, the stroke burden among working-age residents of Kaunas has declined substantially, particularly among females. Despite period-specific deteriorations, recent improvements underscore the impact of advances in stroke prevention and acute care. Sustained risk factor control and continued healthcare system development remain essential to maintain favourable trends. Full article
(This article belongs to the Section Epidemiology & Public Health)
Show Figures

Figure 1

18 pages, 1985 KB  
Article
Association of the C-Reactive Protein–Triglyceride–Glucose Index with Stroke–Heart Syndrome and Clinical Prognosis in Patients Undergoing Endovascular Treatment
by Wenjie Chen, Xuesong Bai, Tao Wang, Liqun Jiao, Liyong Zhang and Hong Li
J. Cardiovasc. Dev. Dis. 2026, 13(5), 179; https://doi.org/10.3390/jcdd13050179 - 25 Apr 2026
Viewed by 188
Abstract
Background: Stroke–heart syndrome (SHS), particularly acute myocardial injury, is a critical complication following acute ischemic stroke (AIS). The C-reactive protein–triglyceride–glucose index (CTI) integrates inflammatory and metabolic parameters but remains unexplored in the context of post-stroke cardiac complications. This study investigated whether CTI predicts [...] Read more.
Background: Stroke–heart syndrome (SHS), particularly acute myocardial injury, is a critical complication following acute ischemic stroke (AIS). The C-reactive protein–triglyceride–glucose index (CTI) integrates inflammatory and metabolic parameters but remains unexplored in the context of post-stroke cardiac complications. This study investigated whether CTI predicts cardiac injury patterns and 90-day clinical outcomes in AIS patients. Methods: A two-center retrospective cohort study was conducted in AIS patients undergoing endovascular treatment (EVT). Cardiac troponin I (cTnI) trajectories were classified into: no injury, non-dynamic elevation, and dynamic elevation. The primary endpoint was poor functional status at 90 days (modified Rankin Scale [mRS] 3–6); the secondary endpoint was 90-day all-cause death. Results: Among 493 individuals (median age 69 years, 42% female), higher baseline CTI was associated with a greater likelihood of dynamic troponin elevation (adjusted odds ratio [aOR] per 1-unit increase = 1.56 (1.26–1.94); p < 0.001). Patients with dynamic elevation had significantly worse outcomes compared to those with no injury. Elevated CTI was an independent predictor of 90-day poor functional outcome (Q4: aOR = 3.04 (1.53–6.05); p < 0.001) and mortality (Q4: aOR = 2.82 (1.33–6.00); p = 0.007). Conclusions: In EVT-treated AIS patients, the CTI is a predictor of SHS and adverse 90-day outcomes. This easily calculable index may help identify individuals at higher risk of cardiac complications after AIS. Full article
(This article belongs to the Section Stroke and Cerebrovascular Disease)
Show Figures

Figure 1

12 pages, 891 KB  
Article
Angiographic Success Does Not Fully Reflect Tissue-Level Reperfusion: New Diffusion-Weighted Imaging Lesions After True Complete (TICI 3) Recanalization
by Feyza Sönmez Topcu, Arsida Bajrami, Sena Aksoy, Songül Şenadım and Serdar Geyik
Diagnostics 2026, 16(9), 1288; https://doi.org/10.3390/diagnostics16091288 - 25 Apr 2026
Viewed by 162
Abstract
Background and Purpose: Complete angiographic reperfusion (TICI 3) is considered the optimal procedural endpoint of mechanical thrombectomy (MT) in acute ischemic stroke. However, new diffusion-weighted imaging (DWI) lesions are frequently observed despite apparent angiographic success. We aimed to investigate the incidence, morphological patterns, [...] Read more.
Background and Purpose: Complete angiographic reperfusion (TICI 3) is considered the optimal procedural endpoint of mechanical thrombectomy (MT) in acute ischemic stroke. However, new diffusion-weighted imaging (DWI) lesions are frequently observed despite apparent angiographic success. We aimed to investigate the incidence, morphological patterns, and clinical relevance of these lesions in a strictly defined TICI 3 cohort. Methods: In this retrospective single-center study, 89 patients with anterior circulation large-vessel occlusion (LVO) who achieved true TICI 3 were analyzed. Baseline and follow-up Magnetic Resonance Imaging (MRI) within 48 h were systematically compared using paired diffusion-weighted imaging (DWI) and apparent diffusion coefficient (ADC) maps to identify new lesions. Lesions were classified according to morphology and distribution. Stroke etiology was assessed using TOAST criteria. Functional outcomes were evaluated using the 90-day modified Rankin Scale (mRS) with the Rankin Focused Assessment. Results: New DWI lesions were detected in 28 of 89 patients (31.5%). The predominant pattern was millimetric cortical foci (85.7%), most frequently ipsilateral to the recanalized vessel (78.6%), with fewer contralateral (14.3%) and bilateral (7.1%) lesions. Territorial infarcts and isolated basal ganglia infarcts were each identified in 14.3% of patients, with some overlap between categories. No significant differences were observed between patients with and without new lesions regarding baseline characteristics or procedural metrics (all p > 0.05). Importantly, the presence of new DWI lesions was not associated with 90-day functional outcome (p = 0.930) or survival (p = 0.613). Conclusions: New DWI lesions are common even after complete angiographic reperfusion, highlighting a persistent dissociation between macrovascular success and tissue-level integrity. Although predominantly small and clinically silent in the short term, these findings underscore the limitations of angiographic endpoints alone and support the need for strategies targeting microvascular protection and prevention of distal embolization. Full article
(This article belongs to the Special Issue Advances in Diagnostic Imaging for Cerebrovascular Diseases)
Show Figures

Figure 1

10 pages, 821 KB  
Communication
Shear Stress: An Underrecognized Driver of Endothelial Inflammation in Acute Ischemic Stroke
by Yann L. Cordes, Huy Viet Dao, Nikolaos Zapantis, Vivian Vogt, Michael K. Schuhmann and Axel Haarmann
Cells 2026, 15(9), 772; https://doi.org/10.3390/cells15090772 - 24 Apr 2026
Viewed by 139
Abstract
Cerebral ischemic stroke is caused by impaired blood flow to the brain parenchyma due to acute vessel occlusion. Although current therapies focusing on rapid restoration of blood flow achieve high rates of recanalization, outcomes remain unfavorable in a significant proportion of patients. Part [...] Read more.
Cerebral ischemic stroke is caused by impaired blood flow to the brain parenchyma due to acute vessel occlusion. Although current therapies focusing on rapid restoration of blood flow achieve high rates of recanalization, outcomes remain unfavorable in a significant proportion of patients. Part of this discrepancy is due to intravascular inflammation driven by thrombo-inflammatory mechanisms that add to cerebral tissue loss. Despite being an inevitable consequence of vessel occlusion, altered shear stress remains largely overlooked as a contributor to endothelial dysfunction in stroke. To directly assess the impact of disturbed flow on the endothelial phenotype, human brain endothelial cells were cultured under controlled flow conditions using an ibidi pump system and exposed to flow alternating in both magnitude and direction. Subsequently, the expression of key endothelial proteins, including Claudin-5, PECAM-1, CD62e and endoglin, was analyzed. We show here that the sequence of shear-stress modulation, recapitulating the hemodynamic conditions of large-vessel occlusion and subsequent reperfusion in stroke, is sufficient to cause an inflammatory phenotype in human brain endothelial cells. In addition, we demonstrate that platelet activation induces the mechanosensors Piezo1 and syndecan-1, sensitizing brain endothelial cells to shear-stress alterations characteristic of ischemic stroke. Targeting shear-stress-mediated inflammatory activation of the brain endothelium may therefore offer a complementary strategy in stroke therapy, particularly in large-vessel occlusion with abrupt flow changes. Full article
(This article belongs to the Special Issue Cell Behavior Under Blood Flow)
Back to TopTop