Targeting RGS4 Ablates Glioblastoma Proliferation
Abstract
1. Introduction
2. Results
2.1. RGS4 Is Overexpressed in Glioblastoma
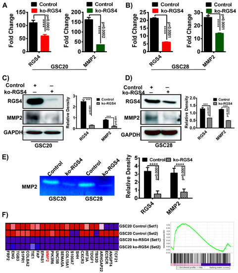
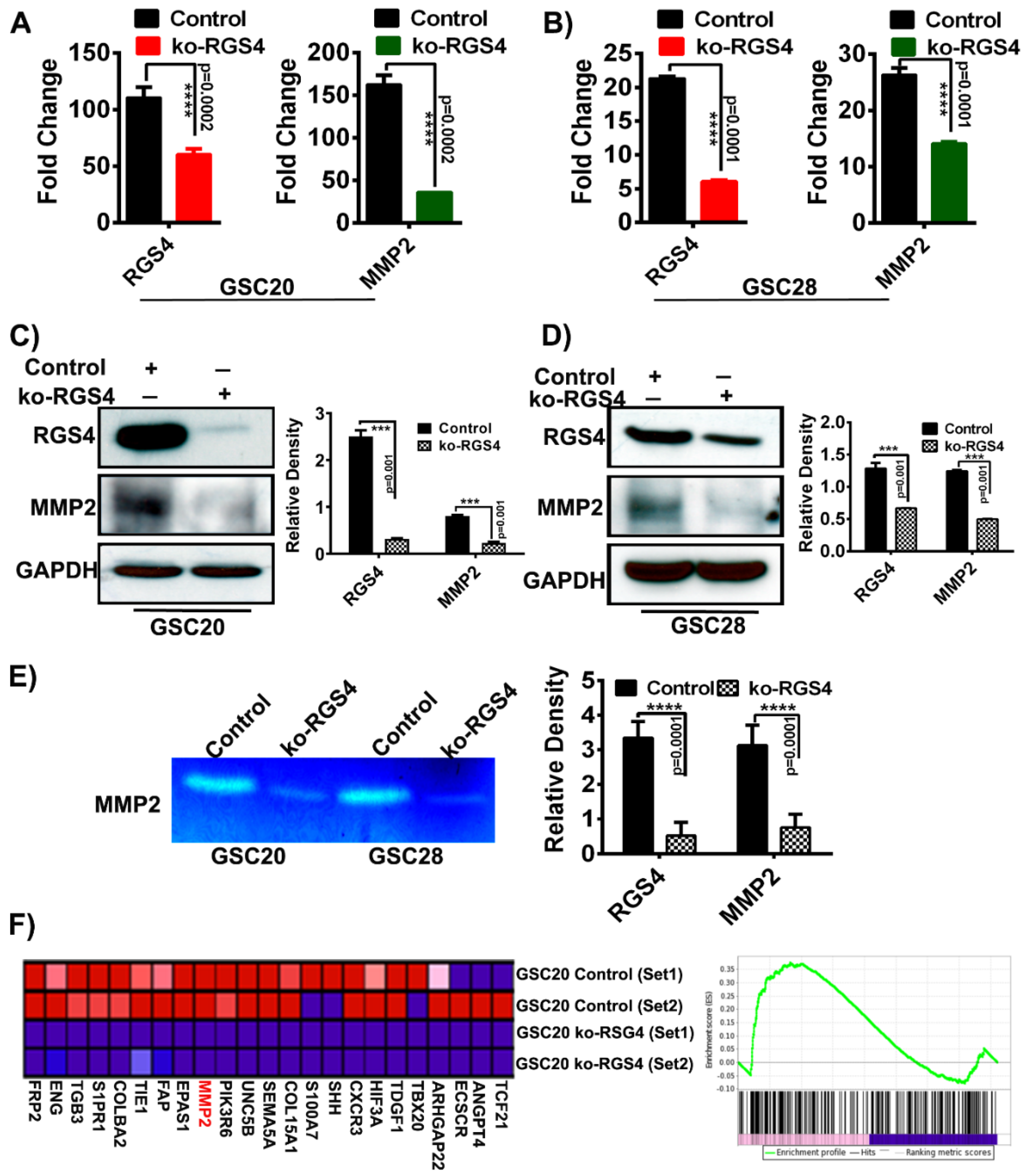
2.2. RNA Sequencing (RNA-Seq) to Identify MMP2 as a Downstream Effector Gene of RGS4 Signaling
2.3. RGS4 Knockout Reduces the Expression of MMP2
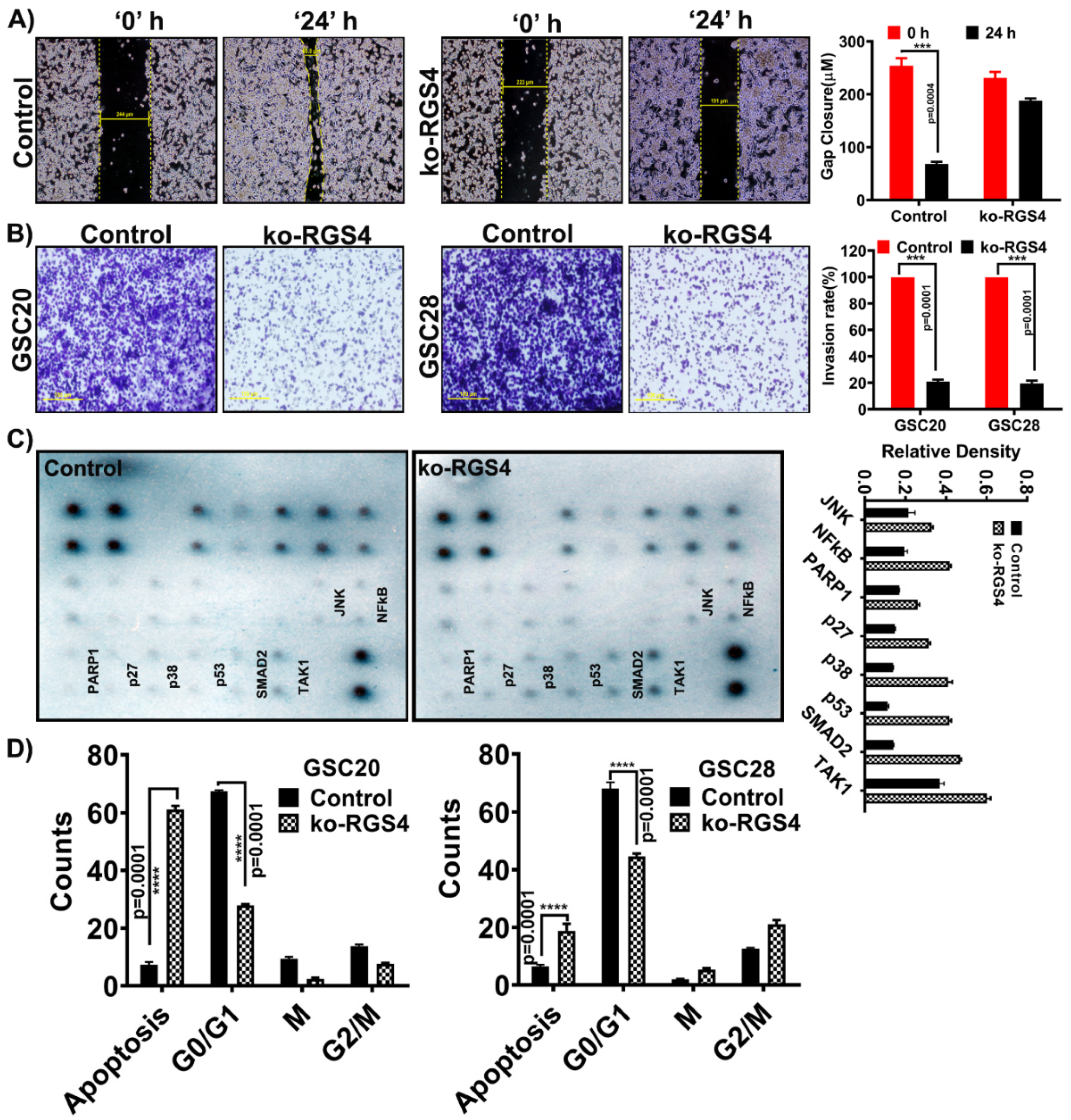
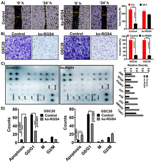
2.4. RGS4 Knockout Reduces GSC Migration, Invasion and Induces Apoptosis in GSC
3. Discussion
4. Materials and Methods
4.1. Ethics Statement
4.2. Cell Culture and Reagents
4.3. Generation of RGS4 All-In-One CRISPR Plasmids and Construction of RGS4 Knockouts
4.4. TCGA Cohort Analysis
4.5. Immunohistochemical Analyses of Human Glioblastoma (hGBM) Patient Specimens
4.6. Immunoblot Analysis
4.7. RNA-seq Analysis of Knockout of RGS4 (ko-RGS4)
4.8. Bioinformatic Analysis
4.9. Gene Set Enrichment Analysis (GSEA)
4.10. RT-PCR Analysis
4.11. Gelatin Zymography for Assaying Matrix Metalloproteinase-2
4.12. Wound Healing and Matrigel Invasion Assays
4.13. Human Apoptosis Signaling Pathway Array and Flow Cytometric Analysis
4.14. Statistical Analysis
Supplementary Materials
Author Contributions
Funding
Acknowledgments
Conflicts of Interest
References
- Stupp, R.; Mason, W.P.; van den Bent, M.J.; Weller, M.; Fisher, B.; Taphoorn, M.J.; Belanger, K.; Brandes, A.A.; Marosi, C.; Bogdahn, U.; et al. Radiotherapy Plus Concomitant and Adjuvant Temozolomide for Glioblastoma. N. Engl. J. Med. 2005, 352, 987–996. [Google Scholar] [CrossRef] [PubMed]
- Stupp, R.; Hegi, M.E.; Mason, W.P.; van den Bent, M.J.; Taphoorn, M.J.; Janzer, R.C.; Ludwin, S.K.; Allgeier, A.; Fisher, B.; Belanger, K.; et al. Effects of Radiotherapy with Concomitant and Adjuvant Temozolomide Versus Radiotherapy Alone on Survival in Glioblastoma in a Randomised Phase III Study: 5-Year Analysis of the EORTC-NCIC Trial. Lancet Oncol. 2009, 10, 459–466. [Google Scholar] [CrossRef]
- Yamashita, D.; Bernstock, J.D.; Elsayed, G.; Sadahiro, H.; Mohyeldin, A.; Chagoya, G.; Ilyas, A.; Mooney, J.; Estevez-Ordonez, D.; Yamaguchi, S.; et al. Targeting Glioma-Initiating Cells Via the Tyrosine Metabolic Pathway. J. Neurosurg. 2020, 1, 1–12. [Google Scholar] [CrossRef] [PubMed]
- Liebelt, B.D.; Shingu, T.; Zhou, X.; Ren, J.; Shin, S.A.; Hu, J. Glioma Stem Cells: Signaling, Microenvironment, and Therapy. Stem Cells Int. 2016, 2016, 7849890. [Google Scholar] [CrossRef]
- Gimple, R.C.; Kidwell, R.L.; Kim, L.J.Y.; Sun, T.; Gromovsky, A.D.; Wu, Q.; Wolf, M.; Lv, D.; Bhargava, S.; Jiang, L.; et al. Glioma Stem Cell Specific Super Enhancer Promotes Polyunsaturated Fatty Acid Synthesis to Support EGFR Signaling. Cancer Discov. 2019, 9, 1248–12678. [Google Scholar] [CrossRef]
- Ramesh, M.; Soliman, M.E. G-Protein Coupled Receptors (GPCRs): A Comprehensive Computational Perspective. Comb. Chem. High Throughput Screen 2015, 18, 346–364. [Google Scholar] [CrossRef]
- Spiegelberg, B.D.; Hamm, H.E. Roles of G-Protein-Coupled Receptor Signaling in Cancer Biology and Gene Transcription. Curr. Opin. Genet. Dev. 2007, 17, 40–44. [Google Scholar] [CrossRef]
- Hawley, J.A.; Noakes, T.D. Peak Power Output Predicts Maximal Oxygen Uptake and Performance Time in Trained Cyclists. Eur. J. Appl. Physiol. Occup. Physiol. 1992, 65, 79–83. [Google Scholar] [CrossRef]
- Cheng, Y.C.; Scotting, P.J.; Hsu, L.S.; Lin, S.J.; Shih, H.Y.; Hsieh, F.Y.; Wu, H.L.; Tsao, C.L.; Shen, C.J. Zebrafish Rgs4 is Essential for Motility and Axonogenesis Mediated by Akt Signaling. Cell Mol. Life Sci. 2013, 70, 935–950. [Google Scholar] [CrossRef]
- Yanagida, K.; Ishii, S. Non-Edg Family LPA Receptors: The Cutting Edge of LPA Research. J. Biochem. 2011, 150, 223–232. [Google Scholar] [CrossRef]
- Pierce, K.L.; Premont, R.T.; Lefkowitz, R.J. Seven-Transmembrane Receptors. Nat. Rev. Mol. Cell Biol. 2002, 3, 639–650. [Google Scholar] [CrossRef] [PubMed]
- Li, S.; Huang, S.; Peng, S.B. Overexpression of G Protein-Coupled Receptors in Cancer Cells: Involvement in Tumor Progression. Int. J. Oncol. 2005, 27, 1329–1339. [Google Scholar] [CrossRef] [PubMed]
- Schoneberg, T.; Schulz, A.; Biebermann, H.; Hermsdorf, T.; Rompler, H.; Sangkuhl, K. Mutant G-Protein-Coupled Receptors as a Cause of Human Diseases. Pharmacol. Ther. 2004, 104, 173–206. [Google Scholar] [CrossRef] [PubMed]
- Cattaneo, F.; Guerra, G.; Parisi, M.; De Marinis, M.; Tafuri, D.; Cinelli, M.; Ammendola, R. Cell-Surface Receptors Transactivation Mediated by G Protein-Coupled Receptors. Int. J. Mol. Sci. 2014, 15, 19700–19728. [Google Scholar] [CrossRef] [PubMed]
- Wang, K.; Wong, Y.H. G Protein Signaling Controls the Differentiation of Multiple Cell Lineages. Biofactors 2009, 35, 232–238. [Google Scholar] [CrossRef]
- Schwindinger, W.F.; Robishaw, J.D. Heterotrimeric G-Protein Betagamma-Dimers in Growth and Differentiation. Oncogene 2001, 20, 1653–1660. [Google Scholar] [CrossRef] [PubMed]
- Ho, M.K.; Su, Y.; Yeung, W.W.; Wong, Y.H. Regulation of Transcription Factors by Heterotrimeric G Proteins. Curr. Mol. Pharmacol. 2009, 2, 19–31. [Google Scholar] [CrossRef] [PubMed]
- Choi, H.Y.; Saha, S.K.; Kim, K.; Kim, S.; Yang, G.M.; Kim, B.; Kim, J.H.; Cho, S.G. G Protein-Coupled Receptors in Stem Cell Maintenance and Somatic Reprogramming to Pluripotent Or Cancer Stem Cells. BMB Rep. 2015, 48, 68–80. [Google Scholar] [CrossRef] [PubMed]
- Ghil, S.; McCoy, K.L.; Hepler, J.R. Regulator of G Protein Signaling 2 (RGS2) and RGS4 Form Distinct G Protein-Dependent Complexes with Protease Activated-Receptor 1 (PAR1) in Live Cells. PLoS ONE 2014, 9, e95355. [Google Scholar] [CrossRef] [PubMed]
- Zhang, P.; Kofron, C.M.; Mende, U. Heterotrimeric G Protein-Mediated Signaling and its Non-Canonical Regulation in the Heart. Life Sci. 2015, 129, 35–41. [Google Scholar] [CrossRef]
- Xue, X.; Wang, L.; Meng, X.; Jiao, J.; Dang, N. Regulator of G Protein Signaling 4 Inhibits Human Melanoma Cells Proliferation and Invasion through the PI3K/AKT Signaling Pathway. Oncotarget 2017, 8, 78530–78544. [Google Scholar] [CrossRef] [PubMed]
- Weiler, M.; Pfenning, P.N.; Thiepold, A.L.; Blaes, J.; Jestaedt, L.; Gronych, J.; Dittmann, L.M.; Berger, B.; Jugold, M.; Kosch, M.; et al. Suppression of Proinvasive RGS4 by mTOR Inhibition Optimizes Glioma Treatment. Oncogene 2013, 32, 1099–1109. [Google Scholar] [CrossRef] [PubMed]
- Rao, J.S. Molecular Mechanisms of Glioma Invasiveness: The Role of Proteases. Nat. Rev. Cancer 2003, 3, 489–501. [Google Scholar] [CrossRef] [PubMed]
- VanMeter, T.E.; Rooprai, H.K.; Kibble, M.M.; Fillmore, H.L.; Broaddus, W.C.; Pilkington, G.J. The Role of Matrix Metalloproteinase Genes in Glioma Invasion: Co-Dependent and Interactive Proteolysis. J. Neurooncol. 2001, 53, 213–235. [Google Scholar] [CrossRef] [PubMed]
- Yong, V.W. Metalloproteinases: Mediators of Pathology and Regeneration in the CNS. Nat. Rev. Neurosci. 2005, 6, 931–944. [Google Scholar] [CrossRef] [PubMed]
- Yong, V.W.; Power, C.; Forsyth, P.; Edwards, D.R. Metalloproteinases in Biology and Pathology of the Nervous System. Nat. Rev. Neurosci. 2001, 2, 502–511. [Google Scholar] [CrossRef]
- Du, R.; Petritsch, C.; Lu, K.; Liu, P.; Haller, A.; Ganss, R.; Song, H.; Vandenberg, S.; Bergers, G. Matrix Metalloproteinase-2 Regulates Vascular Patterning and Growth Affecting Tumor Cell Survival and Invasion in GBM. Neuro Oncol. 2008, 10, 254–264. [Google Scholar] [CrossRef]
- Gondi, C.S.; Dinh, D.H.; Klopfenstein, J.D.; Gujrati, M.; Rao, J.S. MMP-2 Downregulation Mediates Differential Regulation of Cell Death Via ErbB-2 in Glioma Xenografts. Int. J. Oncol. 2009, 35, 257–263. [Google Scholar]
- Mignatti, P.; Rifkin, D.B. Biology and Biochemistry of Proteinases in Tumor Invasion. Physiol. Rev. 1993, 73, 161–195. [Google Scholar] [CrossRef]
- Forsyth, P.A.; Wong, H.; Laing, T.D.; Rewcastle, N.B.; Morris, D.G.; Muzik, H.; Leco, K.J.; Johnston, R.N.; Brasher, P.M.; Sutherland, G.; et al. Gelatinase-A (MMP-2), Gelatinase-B (MMP-9) and Membrane Type Matrix Metalloproteinase-1 (MT1-MMP) are Involved in Different Aspects of the Pathophysiology of Malignant Gliomas. Br. J. Cancer 1999, 79, 1828–1835. [Google Scholar] [CrossRef]
- Kargiotis, O.; Chetty, C.; Gondi, C.S.; Tsung, A.J.; Dinh, D.H.; Gujrati, M.; Lakka, S.S.; Kyritsis, A.P.; Rao, J.S. Adenovirus-Mediated Transfer of siRNA Against MMP-2 mRNA Results in Impaired Invasion and Tumor-Induced Angiogenesis, Induces Apoptosis in Vitro and Inhibits Tumor Growth in Vivo in Glioblastoma. Oncogene 2008, 27, 4830–4840. [Google Scholar] [CrossRef] [PubMed]
- Shastry, A.H.; Thota, B.; Arimappamagan, A.; Santosh, V. P53 Stratification Reveals the Prognostic Utility of Matrix Metalloproteinase-9 Protein Expression in Glioblastoma. Neurol. India 2015, 63, 399–404. [Google Scholar]
- Wang, M.; Wang, T.; Liu, S.; Yoshida, D.; Teramoto, A. The Expression of Matrix Metalloproteinase-2 and -9 in Human Gliomas of Different Pathological Grades. Brain Tumor Pathol. 2003, 20, 65–72. [Google Scholar] [CrossRef] [PubMed]
- Hu, B.; Guo, P.; Fang, Q.; Tao, H.Q.; Wang, D.; Nagane, M.; Huang, H.J.; Gunji, Y.; Nishikawa, R.; Alitalo, K.; et al. Angiopoietin-2 Induces Human Glioma Invasion through the Activation of Matrix Metalloprotease-2. Proc. Natl. Acad. Sci. USA 2003, 100, 8904–8909. [Google Scholar] [CrossRef] [PubMed]
- Sinceviciute, R.; Vaitkiene, P.; Urbanaviciute, R.; Steponaitis, G.; Tamasauskas, A.; Skiriute, D. MMP2 is Associated with Glioma Malignancy and Patient Outcome. Int. J. Clin. Exp. Pathol. 2018, 11, 3010–3018. [Google Scholar]
- Roman, D.L.; Traynor, J.R. Regulators of G Protein Signaling (RGS) Proteins as Drug Targets: Modulating G-Protein-Coupled Receptor (GPCR) Signal Transduction. J. Med. Chem. 2011, 54, 7433–7440. [Google Scholar] [CrossRef]
- Ruiz de Azua, I.; Scarselli, M.; Rosemond, E.; Gautam, D.; Jou, W.; Gavrilova, O.; Ebert, P.J.; Levitt, P.; Wess, J. RGS4 is a Negative Regulator of Insulin Release from Pancreatic Beta-Cells in Vitro and in Vivo. Proc. Natl. Acad. Sci. USA 2010, 107, 7999–8004. [Google Scholar] [CrossRef]
- Roos, A.; Ding, Z.; Loftus, J.C.; Tran, N.L. Molecular and Microenvironmental Determinants of Glioma Stem-Like Cell Survival and Invasion. Front. Oncol. 2017, 7, 120. [Google Scholar] [CrossRef]
- Xie, Y.; Wolff, D.W.; Wei, T.; Wang, B.; Deng, C.; Kirui, J.K.; Jiang, H.; Qin, J.; Abel, P.W.; Tu, Y. Breast Cancer Migration and Invasion Depend on Proteasome Degradation of Regulator of G-Protein Signaling 4. Cancer Res. 2009, 69, 5743–5751. [Google Scholar] [CrossRef]
- He, Z.; Yu, L.; Luo, S.; Li, Q.; Huang, S.; An, Y. RGS4 Regulates Proliferation and Apoptosis of NSCLC Cells Via microRNA-16 and Brain-Derived Neurotrophic Factor. Onco Targets Ther. 2019, 12, 8701–8714. [Google Scholar] [CrossRef]
- Heo, J.C.; Jung, T.H.; Lee, S.; Kim, H.Y.; Choi, G.; Jung, M.; Jung, D.; Lee, H.K.; Lee, J.O.; Park, J.H.; et al. Effect of Bexarotene on Differentiation of Glioblastoma Multiforme Compared with ATRA. Clin. Exp. Metastasis 2016, 33, 417–429. [Google Scholar] [CrossRef] [PubMed]
- Singh, S.K.; Clarke, I.D.; Terasaki, M.; Bonn, V.E.; Hawkins, C.; Squire, J.; Dirks, P.B. Identification of a Cancer Stem Cell in Human Brain Tumors. Cancer Res. 2003, 63, 5821–5828. [Google Scholar] [PubMed]
- Singh, S.K.; Hawkins, C.; Clarke, I.D.; Squire, J.A.; Bayani, J.; Hide, T.; Henkelman, R.M.; Cusimano, M.D.; Dirks, P.B. Identification of Human Brain Tumour Initiating Cells. Nature 2004, 432, 396–401. [Google Scholar] [CrossRef] [PubMed]
- Bhat, K.P.L.; Balasubramaniyan, V.; Vaillant, B.; Ezhilarasan, R.; Hummelink, K.; Hollingsworth, F.; Wani, K.; Heathcock, L.; James, J.D.; Goodman, L.D.; et al. Mesenchymal Differentiation Mediated by NF-kappaB Promotes Radiation Resistance in Glioblastoma. Cancer Cell 2013, 24, 331–346. [Google Scholar] [CrossRef]
- Halliday, J.; Helmy, K.; Pattwell, S.S.; Pitter, K.L.; LaPlant, Q.; Ozawa, T.; Holland, E.C. In Vivo Radiation Response of Proneural Glioma Characterized by Protective p53 Transcriptional Program and Proneural-Mesenchymal Shift. Proc. Natl. Acad. Sci. USA 2014, 111, 5248–5253. [Google Scholar] [CrossRef]
- Lilja, J.; Zacharchenko, T.; Georgiadou, M.; Jacquemet, G.; De Franceschi, N.; Peuhu, E.; Hamidi, H.; Pouwels, J.; Martens, V.; Nia, F.H.; et al. SHANK Proteins Limit Integrin Activation by Directly Interacting with Rap1 and R-Ras. Nat. Cell Biol. 2017, 19, 292–305. [Google Scholar] [CrossRef]
- Zhang, W.; Ge, Y.; Cheng, Q.; Zhang, Q.; Fang, L.; Zheng, J. Decorin is a Pivotal Effector in the Extracellular Matrix and Tumour Microenvironment. Oncotarget 2018, 9, 5480–5491. [Google Scholar] [CrossRef]
- Noh, H.; Zhao, Q.; Yan, J.; Kong, L.Y.; Gabrusiewicz, K.; Hong, S.; Xia, X.; Heimberger, A.B.; Li, S. Cell Surface Vimentin-Targeted Monoclonal Antibody 86C Increases Sensitivity to Temozolomide in Glioma Stem Cells. Cancer Lett. 2018, 433, 176–185. [Google Scholar] [CrossRef]
- Piao, Y.; Park, S.Y.; Henry, V.; Smith, B.D.; Tiao, N.; Flynn, D.L.; de Groot, J.F. Novel MET/TIE2/VEGFR2 Inhibitor Altiratinib Inhibits Tumor Growth and Invasiveness in Bevacizumab-Resistant Glioblastoma Mouse Models. Neuro Oncol. 2016, 18, 1230–1241. [Google Scholar] [CrossRef]
- Zhang, L.; Sun, X.; Si, J.; Li, G.; Cao, L. Umbelliprenin Isolated from Ferula Sinkiangensis Inhibits Tumor Growth and Migration through the Disturbance of Wnt Signaling Pathway in Gastric Cancer. PLoS ONE 2019, 14, e0207169. [Google Scholar] [CrossRef]





© 2020 by the authors. Licensee MDPI, Basel, Switzerland. This article is an open access article distributed under the terms and conditions of the Creative Commons Attribution (CC BY) license (http://creativecommons.org/licenses/by/4.0/).
Share and Cite
Guda, M.R.; Velpula, K.K.; Asuthkar, S.; Cain, C.P.; Tsung, A.J. Targeting RGS4 Ablates Glioblastoma Proliferation. Int. J. Mol. Sci. 2020, 21, 3300. https://doi.org/10.3390/ijms21093300
Guda MR, Velpula KK, Asuthkar S, Cain CP, Tsung AJ. Targeting RGS4 Ablates Glioblastoma Proliferation. International Journal of Molecular Sciences. 2020; 21(9):3300. https://doi.org/10.3390/ijms21093300
Chicago/Turabian StyleGuda, Maheedhara R., Kiran K. Velpula, Swapna Asuthkar, Charlie P. Cain, and Andrew J. Tsung. 2020. "Targeting RGS4 Ablates Glioblastoma Proliferation" International Journal of Molecular Sciences 21, no. 9: 3300. https://doi.org/10.3390/ijms21093300
APA StyleGuda, M. R., Velpula, K. K., Asuthkar, S., Cain, C. P., & Tsung, A. J. (2020). Targeting RGS4 Ablates Glioblastoma Proliferation. International Journal of Molecular Sciences, 21(9), 3300. https://doi.org/10.3390/ijms21093300

