Sign in to use this feature.

Years

Between: -

Subjects

remove_circle_outline
remove_circle_outline
remove_circle_outline
remove_circle_outline
remove_circle_outline
remove_circle_outline
remove_circle_outline
remove_circle_outline
remove_circle_outline

Journals

remove_circle_outline
remove_circle_outline
remove_circle_outline
remove_circle_outline
remove_circle_outline
remove_circle_outline
remove_circle_outline
remove_circle_outline
remove_circle_outline
remove_circle_outline
remove_circle_outline
remove_circle_outline
remove_circle_outline
remove_circle_outline
remove_circle_outline
remove_circle_outline
remove_circle_outline
remove_circle_outline
remove_circle_outline

Article Types

Countries / Regions

remove_circle_outline
remove_circle_outline
remove_circle_outline
remove_circle_outline
remove_circle_outline

Search Results (1,496)

Search Parameters:
Keywords = RGS4

Order results
Result details
Results per page
Select all
Export citation of selected articles as:
22 pages, 2676 KB  
Article
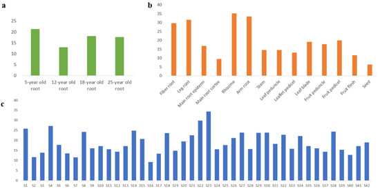
Changes in Phytochemical Compositions and Biological Activities After Fermentation According to the Harvest Periods of Mountain-Cultivated Ginseng Sprouts
by Jong Bin Jeong, Hee Yul Lee, Du Yong Cho, Mu Yeun Jang, Da Hyun Kim, Do Yun Bang, Hye Rim Kim, Ye Rim Jeong, Jin Hwan Lee and Kye Man Cho
Foods 2026, 15(4), 774; https://doi.org/10.3390/foods15040774 - 20 Feb 2026
Viewed by 7
Abstract
This study investigated how harvest timing within the growing season and lactic acid bacterial fermentation influence the phytochemical composition and biological activities of mountain-cultivated ginseng sprouts (MCGS). Various nutritional and bioactive constituents were examined, and in vitro assays were conducted before and after [...] Read more.
This study investigated how harvest timing within the growing season and lactic acid bacterial fermentation influence the phytochemical composition and biological activities of mountain-cultivated ginseng sprouts (MCGS). Various nutritional and bioactive constituents were examined, and in vitro assays were conducted before and after lactic acid bacterial fermentation. Although all samples were derived from 5-year-old plants grown under the same cultivation conditions, differences in harvest timing within the same season may be associated with progressive environmental variation rather than plant age. Nevertheless, harvest timing exerted a relatively limited effect on overall metabolite variation, whereas fermentation significantly enhanced functional properties across all harvest stages. Fermentation increased total phenolic content (4.27 → 7.21 mg/g), total flavonoid content (0.47 → 1.38 mg/g), and Maillard reaction products (2.02 → 2.84 OD420nm), contributing to enhanced antioxidant capacity and increased inhibitory activities against pancreatic lipase and α-glucosidase. Notably, the levels of bioactive ginsenosides Rg3 and compound K increased markedly after fermentation (0.67 → 1.62 mg/g and 0.68 → 3.37 mg/g, respectively), despite a decrease in total ginsenoside content, indicating selective bioconversion during fermentation. Overall, these findings suggest that fermentation serves as the primary driver of functional enhancement in MCGS, while harvest timing within the growing season may play a secondary modulatory role. Full article
Show Figures

Figure 1

21 pages, 20263 KB  
Article
ENN A1 and B1 In Vitro Toxicological Effects on 2D and 3D Organ-on-Chip HepaRG Liver Cells
by France Coulet, Monika Coton, Elena Refet-Mollof, Emmanuel Coton, Thomas Gervais and Nolwenn Hymery
Toxins 2026, 18(2), 107; https://doi.org/10.3390/toxins18020107 - 20 Feb 2026
Viewed by 56
Abstract
Enniatins (ENNs) are emerging Fusarium mycotoxins detected in food and feed. Despite their widespread occurrence, their toxicity remains poorly understood; thus, advanced in vitro systems that can mimic human physiology are of interest. We evaluated the cytotoxic and genotoxic effects of ENN A1 [...] Read more.
Enniatins (ENNs) are emerging Fusarium mycotoxins detected in food and feed. Despite their widespread occurrence, their toxicity remains poorly understood; thus, advanced in vitro systems that can mimic human physiology are of interest. We evaluated the cytotoxic and genotoxic effects of ENN A1 and ENN B1 exposure on differentiated (DIFF) and undifferentiated (UND) HepaRG liver cells cultured as 2D monolayers and 3D spheroids. Cytotoxicity, assessed by ATP-based luminescence, revealed a time-dependent decrease in inhibitory concentration 50 (IC50) values between 24 h and 48 h across all models. In DIFF HepaRG cells, ENN A1 IC50 values in 3D spheroids decreased from 14.4–18.2 µM at 24 h to 2.2–3.0 µM at 48 h, reaching values comparable to those measured in 2D DIFF cells at 48 h (2.2–2.6 µM), while no IC50 could be determined in 2D at 24 h. For ENN B1, a pronounced time-dependent toxicity was observed, with IC50 values in 3D DIFF spheroids decreasing from 4.1–6.6 µM at 24 h to 1.3–1.6 µM at 48 h, remaining lower than those measured in 2D DIFF cells at 48 h (2.4–3.0 µM). ENN A1 primarily induced apoptotic responses, whereas both ENN A1 and B1 were associated with necrotic responses, and ENN B1 induced a transient and limited autophagic signal, suggesting a minor role for autophagy. To further characterize cellular responses to ENN exposure, spheroids cultured in microfluidic chips were sectioned, and proliferation (Ki67), DNA damage (γH2AX), and apoptosis (cleaved caspase-3) was assessed. Immunostaining revealed no proliferative response, whereas significant DNA damage was detected, particularly in DIFF spheroids. At low, sub-cytotoxic concentrations (~5 µM, 24 h), ENN A1 induced significant DNA damage, as shown by increased γH2AX levels, while cytotoxic effects were only observed at higher concentrations (IC50 ~ 18 µM, 24 h), supporting a potential genotoxic effect independent of cytotoxicity. Despite the structural similarities between ENN A1 and ENN B1, our results highlighted distinct cell death pathways between the two analogues. Both ENNs were detected throughout spheroids without evidence of peripheral restriction, although a homogeneous functional test could not be conclusively demonstrated. Overall, the 3D HepaRG spheroid model proved to be a more physiologically relevant system, offering differential sensitivity, as well as enhanced mechanistic insight, compared to 2D cultures. Full article
(This article belongs to the Special Issue Mycotoxins—Biomonitoring and Exposure)
Show Figures

Graphical abstract

32 pages, 13552 KB  
Article
Closing Sim2Real Gaps: A Versatile Development and Validation Platform for Autonomous Driving Stacks
by J. Felipe Arango, Rodrigo Gutiérrez-Moreno, Pedro A. Revenga, Ángel Llamazares, Elena López-Guillén and Luis M. Bergasa
Sensors 2026, 26(4), 1338; https://doi.org/10.3390/s26041338 - 19 Feb 2026
Viewed by 113
Abstract
The successful transfer of autonomous driving stacks (ADS) from simulation to the real world faces two main challenges: the Reality Gap (RG)—mismatches between simulated and real behaviors—and the Performance Gap (PG)—differences between expected and achieved performance across domains. We propose a [...] Read more.
The successful transfer of autonomous driving stacks (ADS) from simulation to the real world faces two main challenges: the Reality Gap (RG)—mismatches between simulated and real behaviors—and the Performance Gap (PG)—differences between expected and achieved performance across domains. We propose a Methodology for Closing Reality and Performance Gaps (MCRPG), a structured and iterative approach that jointly reduces RG and PG through parameter tuning, cross-domain metrics, and staged validation. MCRPG comprises three stages—Digital Twin, Parallel Execution, and Real-World—to progressively align ADS behavior and performance. To ground and validate the method, we present an open-source, cost-effective Development and Validation Platform (DVP) that integrates an ROS-based modular ADS with the CARLA simulator and a custom autonomous electric vehicle. We also introduce a two-level metric suite: (i) Reality Alignment via Maximum Normalized Cross-Correlation (MNCC) over multi-modal signals (e.g., ego kinematics, detections), and (ii) Ego-Vehicle Performance covering safety, comfort, and driving efficiency. Experiments in an urban scenario show convergence between simulated and real behavior and increasingly consistent performance across stages. Overall, MCRPG and DVP provide a replicable framework for robust, scalable, and accessible Sim2Real research in autonomous navigation techniques. Full article
20 pages, 1913 KB  
Article
Transcriptome-Based Selection and Validation of Reference Genes for Gene Expression Analysis in Roegneria ciliaris ‘Liao Sheng’ Across Various Tissues and Under Drought Stress
by Qianyun Luo, Yue Liu, Yifan Wang, Guanghao Zhang, Jiafen Liu, Hongxin Li, Zhen Liang, Ying Liu, Long Bai and Sijia Liu
Genes 2026, 17(2), 237; https://doi.org/10.3390/genes17020237 - 14 Feb 2026
Viewed by 155
Abstract
Backgrounds: Roegneria ciliaris is a perennial tetraploid wild relative of wheat that is widely distributed in China. It can be used both as a forage crop and ecological grass (the grasses specifically bred for ecological restoration) due to its strong stress tolerance, early [...] Read more.
Backgrounds: Roegneria ciliaris is a perennial tetraploid wild relative of wheat that is widely distributed in China. It can be used both as a forage crop and ecological grass (the grasses specifically bred for ecological restoration) due to its strong stress tolerance, early green-up, vigorous seedling growth in spring, and great palatability. Methods: It is necessary to select and validate appropriate reference genes (RGs) for gene expression normalization by qRT-PCR in order to decipher the stress tolerance mechanism of this grass species. Therefore, eight candidate RGs were identified from transcriptome data of R. ciliaris ‘Liao sheng’ in response to drought stress. The expression stability of these RGs was evaluated by five algorithms (∆Ct, geNorm, NormFinder, Bestkeeper and ReFinder) using samples from different tissues and drought stress. Results: The results showed that MDH and RPL19 were the most stable RGs among all samples, while GAPDH and TUBA presented the lowest expression stability. These representative RGs were further used to normalize the expression level of the pyrroline-5-carboxylate synthase (P5CS) and protein phosphatase 2C (PP2C) genes in different tissues and under drought stress. The results of P5CS and PP2C expression were consistent with transcriptome data. Conclusion: Our study provided the first systematic evaluation of the most stable RG selection for qRT-PCR normalization in R. ciliaris, which will promote further research on its tissue-specific gene expression and mechanism of drought tolerance. Full article
(This article belongs to the Section Plant Genetics and Genomics)
Show Figures

Figure 1

17 pages, 3422 KB  
Article
MOF-Derived Co3O4 Dodecahedrons with Abundant Active Co3+ for CH4 Gas Sensing at Room Temperature
by Xueqi Wang, Yu Hong, Guohui Wu, Yujie Hou, Shengnan Zhao, Binbin Dong, Jianchun Fan and Jun Yu
Micromachines 2026, 17(2), 247; https://doi.org/10.3390/mi17020247 - 13 Feb 2026
Viewed by 142
Abstract
Gas sensors based on metal oxide semiconductors (MOS) have attracted significant attention in monitoring of methane emission and leakage monitoring due to their high sensitivity, fast response time, simple structure and low cost. However, the high power consumption caused by long-term high-temperature operation [...] Read more.
Gas sensors based on metal oxide semiconductors (MOS) have attracted significant attention in monitoring of methane emission and leakage monitoring due to their high sensitivity, fast response time, simple structure and low cost. However, the high power consumption caused by long-term high-temperature operation of MOS sensors restricts their application in mobile and portable devices. In this study, MOF-derived Co3O4 dodecahedrons for low-concentration methane detection at room temperature was prepared using Zeolitic Imidazolate Framework-67 (ZIF-67) as a template and with various calcination temperatures. Among them, the Co3O4-350 calcined at 350 °C exhibited the optimal CH4 sensing performance at room temperature, with a response of Rg/Ra = 1.53 to 2000 ppm CH4. This enhanced gas sensing performance is attributed to the highest Co3+ proportions and the largest specific surface area in Co3O4-350 nanomaterials, which provided more active sites for gas adsorption and reaction. To address the challenge of slow response speed and irrecoverability during CH4 detection at room temperature, the Co3O4 nanomaterials were printed onto a micro-heater plate (MHP) to form a MEMS gas sensor. By introducing a pulse heating mode to the MEMS sensor, the response and recovery time were significantly reduced to 26 s and 21 s, respectively. This enhancement improves both the efficiency and reliability of the MEMS gas sensor for early-stage detection of CH4 leaks in various industrial applications. Full article
(This article belongs to the Special Issue MEMS Gas Sensors and Electronic Nose)
Show Figures

Figure 1

18 pages, 2458 KB  
Perspective
From Statistical Mechanics to Nonlinear Dynamics and into Complex Systems
by Alberto Robledo
Complexities 2026, 2(1), 3; https://doi.org/10.3390/complexities2010003 - 13 Feb 2026
Viewed by 183
Abstract
We detail a procedure to transform the current empirical stage in the study of complex systems into a predictive phenomenological one. Our approach starts with the statistical-mechanical Landau-Ginzburg equation for dissipative processes, such as kinetics of phase change. Then, it imposes discrete time [...] Read more.
We detail a procedure to transform the current empirical stage in the study of complex systems into a predictive phenomenological one. Our approach starts with the statistical-mechanical Landau-Ginzburg equation for dissipative processes, such as kinetics of phase change. Then, it imposes discrete time evolution to explicit back feeding, and adopts a power-law driving force to incorporate the onset of chaos, or, alternatively, criticality, the guiding principles of complexity. One obtains, in closed analytical form, a nonlinear renormalization-group (RG) fixed-point map descriptive of any of the three known (one-dimensional) transitions to or out of chaos. Furthermore, its Lyapunov function is shown to be the thermodynamic potential in q-statistics, because the regular or multifractal attractors at the transitions to chaos impose a severe impediment to access the system’s built-in configurations, leaving only a subset of vanishing measure available. To test the pertinence of our approach, we refer to the following complex systems issues: (i) Basic questions, such as demonstration of paradigms equivalence, illustration of self-organization, thermodynamic viewpoint of diversity, biological or other. (ii) Derivation of empirical laws, e.g., ranked data distributions (Zipf law), biological regularities (Kleiber law), river and cosmological structures (Hack law). (iii) Complex systems methods, for example, evolutionary game theory, self-similar networks, central-limit theorem questions. (iv) Condensed-matter physics complex problems (and their analogs in other disciplines), like, critical fluctuations (catastrophes), glass formation (traffic jams), localization transition (foraging, collective motion). Full article
Show Figures

Figure 1

16 pages, 3196 KB  
Article
Integrating Metabolomics and Proteomics to Reveal the Regulatory Network Governing the Natural Variation in Rice Seed Germination Rate
by Xiaoxuan Zhang, Chenkun Yang, Yunyun Li, Ran Zhang, Jinjin Zhu, Wanghua Wu, Yuheng Shi, Xianqing Liu, Xiaoyan Han and Jie Luo
Plants 2026, 15(4), 559; https://doi.org/10.3390/plants15040559 - 10 Feb 2026
Viewed by 183
Abstract
Seed germination rate is a key early trait that strongly influences rice yield. Although germination is known to be regulated by classical phytohormones and certain metabolites, the systematic metabolic regulatory network underlying natural variation, especially the key hub metabolites with causal function, still [...] Read more.
Seed germination rate is a key early trait that strongly influences rice yield. Although germination is known to be regulated by classical phytohormones and certain metabolites, the systematic metabolic regulatory network underlying natural variation, especially the key hub metabolites with causal function, still lacks in-depth analysis. In this study, we investigated 56 rice accessions showing pronounced differences in germination performance and systematically identified metabolic pathways associated with germination rate by integrating metabolomic and proteomic analyses. Pathways involved in amino acid metabolism, energy metabolism, and glutathione metabolism were coordinately activated in Rapid Germination (RG) seeds compared with Delayed Germination (DG) seeds. Among them, glutamine was significantly enriched in the RG group. Exogenous application of glutamine selectively and significantly promoted radicle and shoot elongation in a subset of DG varieties, providing direct evidence for a positive causal role of glutamine in seed germination. The variety-specific response further suggests that germination is controlled by a complex, genotype-dependent regulatory network. Together, our results highlight a glutamine-centered metabolic program as an important basis for rapid rice seed germination and provide potential targets for improving early vigor through metabolic engineering and molecular breeding. Full article
(This article belongs to the Special Issue Molecular Regulation of Seed Development and Germination)
Show Figures

Figure 1

20 pages, 10464 KB  
Article
The bZIP Transcription Factor PgbZIP48-3 Gene Regulates Ginsenoside Biosynthesis in Panax ginseng
by Aimin Wang, Meiyan Fan, Hongjie Li, Yanfang Wang, Mingzhu Zhao, Yi Wang, Kangyu Wang and Meiping Zhang
Horticulturae 2026, 12(2), 212; https://doi.org/10.3390/horticulturae12020212 - 9 Feb 2026
Viewed by 179
Abstract
Panax ginseng is a traditional Chinese herbal medicine. Ginsenosides, the main bioactive components responsible for the medicinal value of ginseng, are regulated by transcription factors. Among these regulatory factors, basic leucine zipper (bZIP) transcription factors play crucial roles in plant development and secondary [...] Read more.
Panax ginseng is a traditional Chinese herbal medicine. Ginsenosides, the main bioactive components responsible for the medicinal value of ginseng, are regulated by transcription factors. Among these regulatory factors, basic leucine zipper (bZIP) transcription factors play crucial roles in plant development and secondary metabolism. To verify that members of the bZIP gene family are involved in regulating ginsenoside biosynthesis and explore their potential mechanisms of action, a correlation analysis was first conducted in this study between the expression levels of PgbZIP genes and ginsenoside content. Additionally, the effects of single-nucleotide polymorphisms (SNPs) and Insertions/Deletions (InDels) on ginsenoside content were analyzed in this study. Through these analyses, PgbZIP48-3, a gene highly associated with ginsenoside biosynthesis, was identified. Subsequently, we systematically analyzed PgbZIP48-3, including its gene structure, protein properties, and phylogenetic relationships. To further verify the function of PgbZIP48-3, an overexpression vector was constructed. Positive ginseng hairy roots were obtained via Agrobacterium-mediated transformation of explants, and the ginsenoside content in these positive hairy roots was determined. The results showed that in the PgbZIP48-3 overexpression positive lines, the contents of ginsenosides Re, Rb2, Rb3, Rc, and Rd were significantly higher than those in the control group, whereas the contents of ginsenosides Rg1, Rf, and Rb1 were lower than those in the control group. Finally, by investigating the SNP/InDel data of PgbZIP48-3 in 346 accessions of a natural P. ginseng population and constructing a predicted interaction map between PgbZIP48-3 and key enzyme genes involved in ginsenoside synthesis, this study preliminarily revealed the potential molecular mechanism by which PgbZIP48-3 regulates ginsenoside biosynthesis from two dimensions: gene mutation and gene expression correlation. Meanwhile, this study provides genetic resources for the breeding of ginseng cultivars with high ginsenoside content. Full article
Show Figures

Figure 1

11 pages, 2952 KB  
Article
Development and Application of Carbon Deposition State Diagram for H-C-O Systems
by Zhimin Ding, Xiangyang Pan, Yan Zhang, Shuo Wang, Haiyan Zheng and Fengman Shen
Materials 2026, 19(4), 648; https://doi.org/10.3390/ma19040648 - 8 Feb 2026
Viewed by 194
Abstract
In both preparing and using hydrogen-rich reducing gas (H2RG) in direct reduction, carbon deposition occurs if operating parameters are improperly controlled, affecting the entire process. Therefore, a universally applicable method is needed to determine carbon deposition in the CH4-H [...] Read more.
In both preparing and using hydrogen-rich reducing gas (H2RG) in direct reduction, carbon deposition occurs if operating parameters are improperly controlled, affecting the entire process. Therefore, a universally applicable method is needed to determine carbon deposition in the CH4-H2-CO-H2O-CO2 system, especially the broader H-C-O system. This study establishes a novel method based on the H-C-O system’s mass balance and chemical equilibrium diagram, alongside multi-phase/multi-reaction equilibrium principles. Critical carbon deposition point coordinates (O/C, H/C) were determined under varying conditions including temperatures typically ranging from 550 °C to 900 °C, total pressures from 0.1 to 2.0 MPa, and H2/CO ratios of approximately 2.0–6.9. Connecting points under identical parameters generated critical carbon deposition curves, forming a comprehensive “carbon deposition state diagram for H-C-O system”. This diagram allows precise determination of system state and carbon deposition occurrence, providing a theoretical basis for optimizing process parameters to avoid deposition. To overcome complex diagram calculations, specialized analysis software was developed. Validation using experimental and industrial data confirmed the diagram’s rationality and practicality. The diagram offers a simple, rapid, and accurate means to predict carbon deposition under specified conditions. Crucially, it guides efforts to prevent deposition while simultaneously minimizing energy consumption and costs in natural gas-based hydrogen production processes. Consequently, the “carbon deposition state diagram for H-C-O system” effectively guides actual production towards cost reduction, lower consumption, stability, and smooth operation. Full article
(This article belongs to the Section Materials Chemistry)
Show Figures

Figure 1

15 pages, 4740 KB  
Article
Do LRG1–SERPINA1 Interactions Modulate Fibrotic and Inflammatory Signatures in Rheumatoid Arthritis? A Proteomic and In Silico Investigation
by Talib Hussain, Monika Verma and Sagarika Biswas
Pathophysiology 2026, 33(1), 16; https://doi.org/10.3390/pathophysiology33010016 - 6 Feb 2026
Viewed by 175
Abstract
Background: Rheumatoid arthritis (RA) is a systemic, pro-inflammatory, autoimmune disease that mainly affects the joints in a symmetrical manner. Differential proteomic profiling through Sequential Window Acquisition of all Theoretical Fragment Ion Mass Spectra (SWATH-MS/MS) helps in a better understanding of the RA pathogenesis. [...] Read more.
Background: Rheumatoid arthritis (RA) is a systemic, pro-inflammatory, autoimmune disease that mainly affects the joints in a symmetrical manner. Differential proteomic profiling through Sequential Window Acquisition of all Theoretical Fragment Ion Mass Spectra (SWATH-MS/MS) helps in a better understanding of the RA pathogenesis. In this study, we compared the differentially upregulated proteins with those associated with fibrosis to gain a deeper understanding of the fibrotic aspect of RA. Methods: We analyzed plasma proteomics data, previously obtained by SWATH-MS/MS. Our focus was on proteins associated with Leucine Rich Alpha2glycoprotein1 (LRG1) and we employed an in silico method. Results: We identified common proteins between RA and fibrosis. Among them, LRG1 and Serine Protease Inhibitor Clade A, Member 1 (SERPINA1) showed a high co-expression score in the gene clusters. LRG1 is both pro-inflammatory and pro-fibrotic, while SERPINA1 is an anti-inflammatory protein that inhibits pro-inflammatory and pro-fibrotic molecules (Elastase). Further, docking studies and a simulation study of the docked complexes with the analysis of Hydrogen bonds, Solvent Accessible Surface Area (SASA), Root Mean Square Deviation (RMSD), Root Mean Square Fluctuation (RMSF) and Radius of gyration (Rg), suggested a strong interaction between the two partners, LRG1 and SERPINA1. Conclusions: Our study suggests that LRG1 may inhibit SERPINA1 and promote inflammation and fibrotic processes by disrupting SERPINA1’s primary function. Full article
Show Figures

Figure 1

15 pages, 119310 KB  
Article
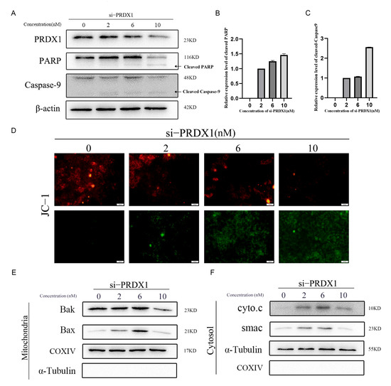
Ginsenoside Rg5 Targets PRDX1 to Disrupt Redox Homeostasis and Induce Mitochondria-Dependent Apoptosis in Human Hepatocellular Carcinoma HepG2 Cells
by Hai-Lun Ye, Ya-Ni Wang, Gang-Ao Li, Xing-Hui Jin, Guan-Ting Wu, Yang Li and Ying-Hua Jin
Molecules 2026, 31(3), 557; https://doi.org/10.3390/molecules31030557 - 5 Feb 2026
Viewed by 283
Abstract
Hepatocellular carcinoma (HCC) remains one of the leading causes of cancer-related mortality worldwide, with limited therapeutic options and poor clinical outcomes. Mounting evidence suggests that targeting cancer-specific metabolic and redox adaptations represents a promising therapeutic strategy. Peroxiredoxin 1 (PRDX1), a key antioxidant enzyme [...] Read more.
Hepatocellular carcinoma (HCC) remains one of the leading causes of cancer-related mortality worldwide, with limited therapeutic options and poor clinical outcomes. Mounting evidence suggests that targeting cancer-specific metabolic and redox adaptations represents a promising therapeutic strategy. Peroxiredoxin 1 (PRDX1), a key antioxidant enzyme that is frequently overexpressed in HCC, enables tumor cells to neutralize excessive reactive oxygen species (ROS), thereby sustaining survival and conferring therapeutic resistance. In this study, using human hepatocellular carcinoma HepG2 cells as an in vitro model, we identify ginsenoside Rg5 (Rg5) as a previously unrecognized small-molecule inhibitor of PRDX1. Structural and functional analyses demonstrate that Rg5 directly binds to the Asn145 residue of PRDX1, effectively suppressing its peroxidase activity. Mechanistically, this inhibition disrupts ROS detoxification in HepG2 cells, leading to mitochondrial ROS accumulation, activation of the intrinsic apoptotic pathway, and consequent HepG2 cell death. Additionally, Rg5 not only suppresses HepG2 cell survival but also acts synergistically with doxorubicin, a first-line chemotherapeutic agent, to markedly enhance antitumor efficacy and potentially mitigate chemoresistance. Collectively, these findings suggest that PRDX1 inhibition may represent a broadly exploitable vulnerability in liver cancer and establish Rg5 as a promising candidate for developing targeted and combinatorial therapies against HCC. Full article
Show Figures

Graphical abstract

15 pages, 1639 KB  
Article
Identification of Kinetic Efficacy Variables for the Rhythmic Gymnastics Pike Jump to Monitor Performance
by Manuel Nogueras, Pablo Floria and Amelia Ferro-Sánchez
Biomechanics 2026, 6(1), 19; https://doi.org/10.3390/biomechanics6010019 - 4 Feb 2026
Viewed by 236
Abstract
Background/Objectives: In Rhythmic Gymnastics (RG), the jump is an element of great difficulty that requires the qualities of strength and coordination. Jump height and power are the variables normally used to assess the final performance of jumps. However, they do not allow [...] Read more.
Background/Objectives: In Rhythmic Gymnastics (RG), the jump is an element of great difficulty that requires the qualities of strength and coordination. Jump height and power are the variables normally used to assess the final performance of jumps. However, they do not allow us to analyze what happens in the intermediate stages or provide practical information to find jump improvement strategies. This study aimed to determine which kinetic variables, organized within a hierarchical model, serve as performance indicators in the Pike Jump executed from a standing start with arm swing. Methods: Ten high-level women gymnasts (14 ± 0.7 years) performed 53 Pike Jumps on a Dinascan-IBV, v.8.1 dynamometric platform (Valencia, Spain) that recorded at 1000 Hz. In the model, jumping was divided into five phases, and 76 related efficacy variables were defined, with 34 of them normalized for total jump time or body weight. Bivariate correlations were analyzed with a bilateral significance test to validate the proposed model. Results: Average and Initial Vertical Ground Reaction Force can be used as performance indicators of the Pike Jump, providing information on intermediate stages of the jump and allowing us to improve specific aspects related to the level of force and the way to apply it in RG. Conclusions: The degree of correlation found among the variables allowed us to validate the model. Normalized variables allow a more precise analysis to be carried out and question some results obtained in the literature in which non-normalized data were presented. Full article
Show Figures

Figure 1

15 pages, 2186 KB  
Article
The Influence of Rocket Hydrocarbon Fuel on the Activity of Soil Microbial Communities in Areas of Launch Vehicle Operation in Kazakhstan
by Aliya Kalizhanova, Anar Utegenova, Yerlan Bekeshev, Zhazira Zhumabekova, Yelena Stepanova and Ardak Jumagaziyeva
Microorganisms 2026, 14(2), 342; https://doi.org/10.3390/microorganisms14020342 - 2 Feb 2026
Viewed by 151
Abstract
Hydrocarbon-based rocket fuels, particularly kerosene grades T-1 and RG-1 used during launch vehicle operations, represent a persistent source of soil contamination in areas impacted by rocket stages. This study quantitatively evaluates the response and recovery dynamics of soil microbial communities in Calcisol (Loamic) [...] Read more.
Hydrocarbon-based rocket fuels, particularly kerosene grades T-1 and RG-1 used during launch vehicle operations, represent a persistent source of soil contamination in areas impacted by rocket stages. This study quantitatively evaluates the response and recovery dynamics of soil microbial communities in Calcisol (Loamic) soils from the U-25 impact area near the “Baikonur” Cosmodrome (Kazakhstan) under controlled kerosene contamination. Eleven soil samples were monitored over 90 days, including one uncontaminated control and ten samples exposed to increasing concentrations of T-1 or RG-1 (100–15,000 mg/kg). Microbial indicators included total microbial count, actinomycetes, microscopic fungi, and spore-forming bacteria, expressed as CFU/g (mean ± SD, n = 3). Acute exposure caused significant reductions in total microbial abundance (28–58%) and microscopic fungi (43–75%, p ≤ 0.05), indicating pronounced short-term toxicity. By Day 90, bacterial and actinomycete populations exhibited partial to complete recovery, with some treatments exceeding control values, suggesting metabolic adaptation and hydrocarbon utilization. In contrast, fungal populations remained consistently suppressed throughout the experiment, indicating prolonged ecological stress. No strict dose–response relationship was observed, highlighting the influence of soil physicochemical properties on microbial resilience and hydrocarbon bioavailability. These findings identify microscopic fungi as the most sensitive indicators of kerosene contamination, suggesting that indigenous bacterial and actinomycete communities play a key role in natural attenuation. The results provide quantitative thresholds relevant for environmental monitoring and support the development of microbiologically informed bioremediation strategies in areas impacted by rocket launches. Full article
(This article belongs to the Section Environmental Microbiology)
Show Figures

Figure 1

25 pages, 9429 KB  
Article
An Integrated Network Biology and Molecular Dynamics Approach Identifies CD44 as a Promising Therapeutic Target in Multiple Sclerosis
by Mohammad Abdullah Aljasir
Pharmaceuticals 2026, 19(2), 254; https://doi.org/10.3390/ph19020254 - 1 Feb 2026
Viewed by 375
Abstract
Background: Multiple sclerosis (MS) is a neuroinflammatory disease characterized by autoimmune-driven inflammation in the central nervous system that damages axons and destroys myelin. It is difficult to diagnose multiple sclerosis due to its complexity, and different people may react differently to different treatments. [...] Read more.
Background: Multiple sclerosis (MS) is a neuroinflammatory disease characterized by autoimmune-driven inflammation in the central nervous system that damages axons and destroys myelin. It is difficult to diagnose multiple sclerosis due to its complexity, and different people may react differently to different treatments. While the exact cause of multiple sclerosis (MS) and the reasons for its increasing prevalence remain unclear, it is widely believed that a combination of genetic predisposition and environmental influences plays a significant role. Methods: Finding biomarkers for complicated diseases like multiple sclerosis (MS) is made more promising by the emergence of network and system biology technologies. Currently, using tools like Network Analyst to apply network-based gene expression profiling provides a novel approach to finding potential medication targets followed by molecular docking and MD Simulations. Results: There were 1200 genes found to be differentially expressed, with CD44 showing the highest degree score of 15, followed by CDC42 and SNAP25 genes, each with a degree score of 14. To explore the regulatory kinases involved in the protein–protein interaction network, we utilized the X2K online tool. The present study examines the binding interactions and the dynamic stability of four ligands (Obeticholic acid, Chlordiazepoxide, Dextromethorphan, and Hyaluronic acid) in the Hyaluronan binding site of the human CD44 receptor using molecular docking and molecular dynamics (MD) simulations. Docking studies demonstrated a significant docking score for Obeticholic acid (−6.3 kcal/mol), underscoring its medicinal potential. MD simulations conducted over a 100 ns period corroborated these results, revealing negligible structural aberrations (RMSD 1.3 Å) and consistent residue flexibility (RMSF 0.7 Å). Comparative examinations of RMSD, RMSF, Rg, and β-factor indicated that Obeticholic acid exhibited enhanced stability and compactness, establishing it as the most promising choice. Conclusions: This integrated method underscores the significance of dynamic validations for dependable drug design aimed at CD44 receptor-mediated pathways. Future experimental techniques are anticipated to further hone these findings, which further advance our understanding of putative biomarkers in multiple sclerosis (MS). Full article
(This article belongs to the Special Issue Computer-Aided Drug Design and Drug Discovery, 2nd Edition)
Show Figures

Graphical abstract

25 pages, 3301 KB  
Article
Three-Dimensional Human Liver Micro Organoids and Bone Co-Culture Mimics Alcohol-Induced BMP Dysregulation and Bone Remodeling Defects
by Yuxuan Xin, Guanqiao Chen, Mohammad Majd Hammour, Xiang Gao, Fabian Springer, Elke Maurer, Andreas K. Nüssler and Romina H. Aspera-Werz
Cells 2026, 15(3), 274; https://doi.org/10.3390/cells15030274 - 1 Feb 2026
Viewed by 336
Abstract
Hepatic osteodystrophy (HOD) is a frequent complication of chronic liver disease, marked by impaired osteogenesis and elevated fracture risk, particularly under sustained alcohol exposure. Bone morphogenetic proteins (BMPs), which play a crucial role in maintaining bone homeostasis, are dysregulated in alcoholic liver disease. [...] Read more.
Hepatic osteodystrophy (HOD) is a frequent complication of chronic liver disease, marked by impaired osteogenesis and elevated fracture risk, particularly under sustained alcohol exposure. Bone morphogenetic proteins (BMPs), which play a crucial role in maintaining bone homeostasis, are dysregulated in alcoholic liver disease. Specifically, decreased BMP2 and increased BMP13 have been linked to impaired osteogenesis and cartilage-like shifts in bone progenitors. A human in vitro system that recapitulates this hepatic BMP imbalance is needed to dissect mechanisms and identify targets. To address this, we established a long-term human three-dimensional liver–bone co-culture model that integrates hepatocytes (HepaRG), hepatic stellate cells (LX-2), and human umbilical vein endothelial cells (HUVECs) with bone scaffolds seeded with osteoblast precursors (SCP-1) and osteoclast precursors (THP-1). This study aimed to characterize the effects of chronic 50 mM alcohol exposure on hepatic fibrogenic activation and BMP ligand secretion, and to investigate the associated BMP-responsive signaling involved in bone cell lineage differentiation and functional activity. The results demonstrated alcohol-induced hepatic CYP2E1 activation and fibrogenic remodeling with EMT signatures, as well as a decrease in BMP2 and an increase in BMP13, without affecting BMP9. Liver-derived factors activated both canonical and non-canonical BMP signaling in bone progenitors, reduced osteoblast activity and mineralization, preserved osteoclast TRAP activity, and shifted the lineage toward chondrogenesis (SOX9↑, RUNX2↓). Notably, this BMP profile and skeletal phenotype reflect clinical observations in chronic liver disease, indicating that the model recapitulates key in vivo pathological features. This human liver micro-organoid co-culture reproduces alcohol-induced hepatic BMP dysregulation and downstream bone defects, offering an organoid-centric, microengineered platform for mechanistic studies and BMP-targeted therapeutic screening in HOD. Full article
Show Figures

Graphical abstract

Back to TopTop