Topic Editors

School of Electrical Engineering and Automation, Wuhan University, Wuhan 430072, China
Prof. Dr. Qijun Deng
School of Electrical Engineering and Automation, Wuhan University, Wuhan 430072, China
School of Electrical Engineering and Automation, Wuhan University, Wuhan 430072, China
College of Information Science and Engineering, Northeastern University, Shenyang 110819, China

Advances in Planning, Operation, Control/Protection, and Market of New Power Energy System

Abstract submission deadline
30 April 2026
Manuscript submission deadline
30 June 2026
Viewed by
5007

Topic Information

Dear Colleagues,

New power energy systems are composed of multiple interconnected energy supplies and consumption networks, such as power grids, oil and gas networks (including natural gas/hydrogen networks), cold and hot networks, transportation networks (including highway/railway/shipping/aviation, etc.), and communication/information networks (including data centers, supercomputing centers, etc.). Their key characteristic is that each energy-related network has a respective source, network, load, and storage in corresponding energy form, and there is a bidirectional coupling of energy flow and information flow between the primary energy network and the secondary communication/information network.

All energy networks are coordinated, scheduled, and controlled/protected by the communication/information network. Each individual energy network and multi-energy system's overall energy network, as well as each communication/information network, have their own planning, operation, control/protection, and market trading, with the goal of achieving balance, security, stability, efficiency, and low-carbon environmental protection during system operations under different time scales. This topic focuses on the innovative methods, key technologies, and applications in the planning, operation, control/protection, and marketing of new power energy systems, involving the integration of multiple disciplines and application areas such as electrical engineering, power engineering, transportation engineering, control engineering, communication engineering, computer science (including artificial intelligence), and mathematics (including network science, optimization theory, etc.). The scope of submissions includes, but is not limited to, the following:

  1. Planning methods and key technologies for new power energy systems;
  2. Operation methods and key technologies of new power energy systems;
  3. Control/protection methods and key technologies for new power energy systems;
  4. Progress in market mechanisms and clearing methods for new power energy systems.

Prof. Dr. Tao Lin
Prof. Dr. Qijun Deng
Dr. Xue Cui
Dr. Bowen Zhou
Topic Editors

Keywords

  • electric power systems
  • oil and gas systems
  • hydrogen transmission
  • power systems
  • transportation systems
  • communication and information systems
  • planning
  • operation
  • control
  • protection
  • energy-carbon market

Participating Journals

Journal Name Impact Factor CiteScore Launched Year First Decision (median) APC
Applied Sciences
applsci
2.5 5.5 2011 19.8 Days CHF 2400 Submit
Electronics
electronics
2.6 6.1 2012 16.8 Days CHF 2400 Submit
Energies
energies
3.2 7.3 2008 16.2 Days CHF 2600 Submit
Mathematics
mathematics
2.2 4.6 2013 18.4 Days CHF 2600 Submit
Sustainability
sustainability
3.3 7.7 2009 19.3 Days CHF 2400 Submit

Preprints.org is a multidisciplinary platform offering a preprint service designed to facilitate the early sharing of your research. It supports and empowers your research journey from the very beginning.

MDPI Topics is collaborating with Preprints.org and has established a direct connection between MDPI journals and the platform. Authors are encouraged to take advantage of this opportunity by posting their preprints at Preprints.org prior to publication:

  1. Share your research immediately: disseminate your ideas prior to publication and establish priority for your work.
  2. Safeguard your intellectual contribution: Protect your ideas with a time-stamped preprint that serves as proof of your research timeline.
  3. Boost visibility and impact: Increase the reach and influence of your research by making it accessible to a global audience.
  4. Gain early feedback: Receive valuable input and insights from peers before submitting to a journal.
  5. Ensure broad indexing: Web of Science (Preprint Citation Index), Google Scholar, Crossref, SHARE, PrePubMed, Scilit and Europe PMC.

Published Papers (9 papers)

Order results
Result details
Journals
Select all
Export citation of selected articles as:
29 pages, 5092 KB  
Article
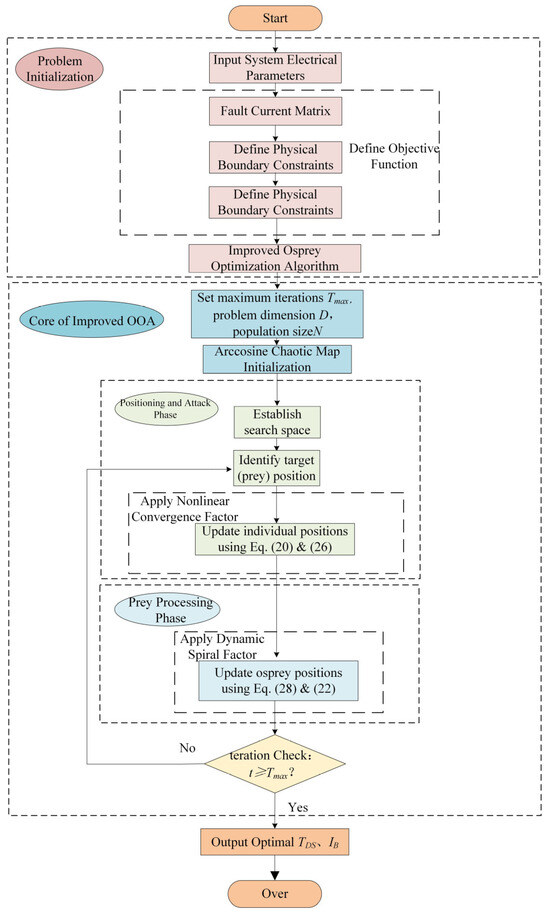
An Optimized Method for Setting Relay Protection in Distributed PV Distribution Networks Based on an Improved Osprey Algorithm
by Zhongduo Chen, Kai Gan, Tianyi Li, Weixing Ruan, Miaofeng Ye, Qingzhuo Xu, Jiaqi Pan, Yourong Li and Cheng Liu
Energies 2026, 19(1), 24; https://doi.org/10.3390/en19010024 - 19 Dec 2025
Viewed by 160
Abstract
The high penetration of distributed photovoltaics (PV) into distribution networks alters the system’s short-circuit current characteristics, posing risks of maloperation and failure-to-operate to conventional inverse-time overcurrent protection. Based on an equivalent model of distributed PV during faults, this paper analyzes its impact on [...] Read more.
The high penetration of distributed photovoltaics (PV) into distribution networks alters the system’s short-circuit current characteristics, posing risks of maloperation and failure-to-operate to conventional inverse-time overcurrent protection. Based on an equivalent model of distributed PV during faults, this paper analyzes its impact on the protection characteristics of traditional distribution networks. With protection selectivity and the physical constraints of protection devices as conditions, an optimization model for inverse-time overcurrent protection is established, aiming to minimize the total operation time. To enhance the solution capability for this complex optimization problem, the standard Osprey Optimization Algorithm (OOA) is improved through the incorporation of three strategies: arccosine chaotic mapping for population initialization, a nonlinear convergence factor to balance global and local search, and a dynamic spiral search strategy combining mechanisms from the Whale and Marine Predators algorithms. Based on this improved algorithm, an optimized protection scheme for distribution networks with distributed PV is proposed. Simulations conducted in PSCAD/EMTDC (V4.6.2) and MATLAB (R2023b) verify that the proposed method effectively prevents protection maloperation and failure-to-operate under both fault current contribution and extraction scenarios of PV, while also reducing the overall relay operation time. Full article
Show Figures

Figure 1

26 pages, 1274 KB  
Article
Fair Transmission Expansion Cost Allocation for Renewable Energy Resource Interconnection Based on Stochastic Cooperative Game Theory
by Youngjun Go, Wonseok Choi, Minsung Kim, Jin-Ho Chung, Hyeonjin Kim and Duehee Lee
Mathematics 2025, 13(24), 3898; https://doi.org/10.3390/math13243898 - 5 Dec 2025
Viewed by 253
Abstract
We propose a fair transmission expansion cost allocation (CA) algorithm and a fair process to build alternative transmission expansion plans. We define fairness such that each participant’s payment does not exceed its own benefit and the total payment equals the total TEP cost. [...] Read more.
We propose a fair transmission expansion cost allocation (CA) algorithm and a fair process to build alternative transmission expansion plans. We define fairness such that each participant’s payment does not exceed its own benefit and the total payment equals the total TEP cost. In our framework, excessive payments over generator benefits are minimized. Owners of renewable energy resources (RES)s can choose the point of interconnection via the CA algorithm; owners in the same interconnection queue may form an intermediate coalition to persuade owners of expensive bottleneck plans to change at reduced allocation cost. Fairness is implemented using stochastic cooperative game theory (SCGT); the fair CA is obtained by recursively minimizing the largest unfairness, which is the difference between payments and benefits, through coalitions. Benefits consider transmission usage, transmission-induced gains, and the variability of RESs and demand. We design spatially and temporally correlated RESs and demand scenarios using Gibbs sampling specialized for long-term interconnection studies, validate plausibility against a benchmark from the Global Probabilistic Mid-term Load Forecasting Competition 2017, and verify fairness by showing that entities with greater benefits pay larger costs. Full article
Show Figures

Figure 1

24 pages, 7569 KB  
Article
Multi-Scenario Investment Optimization in Pumped Storage Hydropower Using Enhanced Benders Decomposition and Isolation Forest
by Xu Ling, Ying Wang, Xiao Li, Bincheng Li, Fei Tang, Jinxiu Ding, Yixin Yu, Xiayu Jiang and Tingyu Zhou
Sustainability 2025, 17(23), 10657; https://doi.org/10.3390/su172310657 - 27 Nov 2025
Viewed by 312
Abstract
Under the global imperative for climate action and sustainable development, accelerating the transition towards high-penetration renewable energy systems remains a universal priority, central to achieving the United Nations Sustainable Development Goals. However, the inherent uncertainty and volatility of renewables such as wind and [...] Read more.
Under the global imperative for climate action and sustainable development, accelerating the transition towards high-penetration renewable energy systems remains a universal priority, central to achieving the United Nations Sustainable Development Goals. However, the inherent uncertainty and volatility of renewables such as wind and solar PV pose fundamental challenges to power system stability and flexibility worldwide. These challenges, if unaddressed, could significantly hinder the reliable and sustainable integration of clean energy on a global scale. While pumped storage hydropower (PSH) represents a mature, large-scale solution for enhancing system regulation capabilities, existing planning methodologies frequently suffer from critical limitations. These included oversimplified scenario representations—particularly the inadequate consideration of escalating extreme weather events under climate change—and computational inefficiencies in solving large-scale stochastic optimization models. These shortcomings ultimately constrained the practical value of such approaches for advancing sustainable energy planning and building climate-resilient power infrastructures globally. To address these issues, this paper proposed a bi-level stochastic planning method integrating scenario optimization and improved Benders decomposition. Specifically, an integrated framework combining affinity propagation clustering and isolation forest algorithms was developed to generate a comprehensive scenario set that covered both typical and anomalous operating days, thereby capturing a wider range of system uncertainties. A two-layer stochastic optimization model was established, aiming to minimize total investment and operational costs while ensuring system reliability and renewable integration. The upper layer determined PSH capacity, while the lower layer simulated multi-scenario system operations. To efficiently solve the model, the Benders decomposition algorithm was enhanced through the introduction of a heuristic feasible cut generation mechanism, which strengthened subproblem feasibility and accelerated convergence. Simulation results demonstrated that the proposed method achieved a 96.7% annual renewable energy integration rate and completely avoided load shedding events with minimal investment cost, verifying its effectiveness, economic efficiency, and enhanced adaptability to diverse operational scenarios. Full article
Show Figures

Figure 1

27 pages, 2660 KB  
Article
Game-Based Optimal Scheduling of the Integrated Energy Park, Aggregator, and Utility Considering Energy Supply Risk
by Yunni Zhang, Lu Nan and Ziqi Hu
Energies 2025, 18(23), 6204; https://doi.org/10.3390/en18236204 - 26 Nov 2025
Viewed by 242
Abstract
To address the issues of benefit coordination and energy supply risk management in energy trading between integrated energy parks and the main grid utility, this paper proposes a bi-level game-based optimal scheduling model for the electricity–heat–hydrogen integrated energy system considering energy supply risks. [...] Read more.
To address the issues of benefit coordination and energy supply risk management in energy trading between integrated energy parks and the main grid utility, this paper proposes a bi-level game-based optimal scheduling model for the electricity–heat–hydrogen integrated energy system considering energy supply risks. A bi-level game framework of the integrated energy park (IEP), aggregator, and utility is firstly built, where the aggregator acts as an intermediary coordination entity. The upper-level and lower-level game models, the trading strategies between the aggregator and the utility, as well as the trading strategies between the aggregator and the IEP, are, respectively, optimized after achieving the equilibrium. Furthermore, a conditional value-at-risk (CVaR)-based energy supply risk quantification model is introduced to characterize the operational risks caused by differences in traded energy quantities and then is incorporated into the proposed game-based optimal scheduling model. Finally, a bi-level game-based optimal scheduling model of the IEP, aggregator, and utility considering energy supply risk is proposed. Case studies demonstrate that the proposed model can effectively reduce the operating cost of the utility, reasonably allocate the benefit of the aggregator and the IEP, and can effectively balance energy supply risk and social welfare maximization of the electricity–heat–hydrogen integrated energy system. Full article
Show Figures

Figure 1

21 pages, 5716 KB  
Article
Optimal Placement and Cost Analysis of Electric Vehicle Charging Stations Using Metaheuristic Optimization
by Hamit Kürşat Demiryürek, Beytullah Bozali and Ali Öztürk
Appl. Sci. 2025, 15(21), 11729; https://doi.org/10.3390/app152111729 - 3 Nov 2025
Viewed by 562
Abstract
The rapid adoption of electric vehicles (EVs) has made the strategic deployment of charging infrastructure a critical task for sustainable mobility. This study formulates the siting of EV charging stations as a p-median problem and applies two metaheuristic approaches—genetic algorithm (GA) and ant [...] Read more.
The rapid adoption of electric vehicles (EVs) has made the strategic deployment of charging infrastructure a critical task for sustainable mobility. This study formulates the siting of EV charging stations as a p-median problem and applies two metaheuristic approaches—genetic algorithm (GA) and ant colony optimization (ACO)—to solve it. The cost function, defined as the combination of transportation and installation costs, was analyzed in various scenarios. The results show that ACO consistently outperforms GA, offering lower total costs and shorter solution times. Crucially, the work uses optimization results published in the literature to expand the comparison beyond GA, using GA as a typical baseline. The suggested framework is adaptable and can be used to solve different spatial planning and facility location issues. This paper offers a data-driven, scientifically based approach for EV charging infrastructure development by combining cost effectiveness and service accessibility. In addition to providing decision-makers with useful tactics for creating dependable and sustainable charging networks, it helps handle the temporal and geographical coordination issues in EV charging. Full article
Show Figures

Figure 1

19 pages, 1761 KB  
Article
Multi-Objective Optimization Method for Flexible Distribution Networks with F-SOP Based on Fuzzy Chance Constraints
by Zheng Lan, Renyu Tan, Chunzhi Yang, Xi Peng and Ke Zhao
Sustainability 2025, 17(21), 9510; https://doi.org/10.3390/su17219510 - 25 Oct 2025
Viewed by 516
Abstract
With the large-scale integration of single-phase distributed photovoltaic systems into distribution grids, issues such as mismatched generation and load, overvoltage, and three-phase imbalance may arise in the distribution network. A multi-objective optimization method for flexible distribution networks incorporating a four-leg soft open point [...] Read more.
With the large-scale integration of single-phase distributed photovoltaic systems into distribution grids, issues such as mismatched generation and load, overvoltage, and three-phase imbalance may arise in the distribution network. A multi-objective optimization method for flexible distribution networks incorporating a four-leg soft open point (F-SOP) is proposed based on fuzzy chance constraints. First, a mathematical model for the F-SOP’s loss characteristics and power control was established based on the three-phase four-arm topology. Considering the impact of source load uncertainty on voltage regulation, a multi-objective complementary voltage regulation architecture is proposed based on fuzzy chance constraint programming. This architecture integrates F-SOP with conventional reactive power compensation devices. Next, a multi-objective collaborative optimization model for distribution networks is constructed, with network losses, overall voltage deviation, and three-phase imbalance as objective functions. The proposed model is linearized using second-order cone programming. Finally, using an improved IEEE 33-node distribution network as a case study, the effectiveness of the proposed method was analyzed and validated. The results indicate that this method can reduce network losses by 30.17%, decrease voltage deviation by 46.32%, and lower three-phase imbalance by 57.86%. This method holds significant importance for the sustainable development of distribution networks. Full article
Show Figures

Figure 1

23 pages, 2742 KB  
Article
Optimal Bidding Framework for Integrated Renewable-Storage Plant in High-Dimensional Real-Time Markets
by Yuhao Song, Shaowei Huang, Laijun Chen, Sen Cui and Shengwei Mei
Sustainability 2025, 17(18), 8159; https://doi.org/10.3390/su17188159 - 10 Sep 2025
Viewed by 512
Abstract
With the development of electricity spot markets, the integrated renewable-storage plant (IRSP) has emerged as a crucial entity in real-time energy markets due to its flexible regulation capability. However, traditional methods face computational inefficiency in high-dimensional bidding scenarios caused by expansive decision spaces, [...] Read more.
With the development of electricity spot markets, the integrated renewable-storage plant (IRSP) has emerged as a crucial entity in real-time energy markets due to its flexible regulation capability. However, traditional methods face computational inefficiency in high-dimensional bidding scenarios caused by expansive decision spaces, limiting online generation of multi-segment optimal quotation curves. This paper proposes a policy migration-based optimization framework for high-dimensional IRSP bidding: First, a real-time market clearing model with IRSP participation and an operational constraint-integrated bidding model are established. Second, we rigorously prove the monotonic mapping relationship between the cleared output and the real-time locational marginal price (LMP) under the market clearing condition and establish mathematical foundations for migrating the self-dispatch policy to the quotation curve based on value function concavity theory. Finally, a generalized inverse construction method is proposed to decompose the high-dimensional quotation curve optimization into optimal power response subproblems within price parameter space, substantially reducing decision space dimensionality. The case study validates the framework effectiveness through performance evaluation of policy migration for a wind-dual energy storage plant, demonstrating that the proposed method achieves 90% of the ideal revenue with a 5% prediction error and enables reinforcement learning algorithms to increase their performance from 65.1% to 84.2% of the optimal revenue. The research provides theoretical support for resolving the “dimensionality–efficiency–revenue” dilemma in high-dimensional bidding and expands policy possibilities for IRSP participation in real-time markets. Full article
Show Figures

Figure 1

18 pages, 5778 KB  
Article
Hierarchical Switching Control Strategy for Smart Power-Exchange Station in Honeycomb Distribution Network
by Xiangkun Meng, Wenyao Sun, Yi Zhao, Xiaoyi Qian and Yan Zhang
Sustainability 2025, 17(17), 7998; https://doi.org/10.3390/su17177998 - 5 Sep 2025
Viewed by 1070
Abstract
The Honeycomb Distribution Network is a new distribution network architecture that utilizes the Smart Power-Exchange Station (SPES) to enable power interconnection and mutual assistance among multiple microgrids/distribution units, thereby supporting high-proportion integration of distributed renewable energy and promoting a sustainable energy transition. To [...] Read more.
The Honeycomb Distribution Network is a new distribution network architecture that utilizes the Smart Power-Exchange Station (SPES) to enable power interconnection and mutual assistance among multiple microgrids/distribution units, thereby supporting high-proportion integration of distributed renewable energy and promoting a sustainable energy transition. To promote the continuous and reliable operation of the Honeycomb Distribution Network, this paper proposes a Hierarchical Switching Control Strategy to address the issues of DC bus voltage (Udc) fluctuation in the SPES of the Honeycomb Distribution Network, as well as the state of charge (SOC) and charging/discharging power limitation of the energy storage module (ESM). The strategy consists of the system decision-making layer and the converter control layer. The system decision-making layer selects the main converter through the importance degree of each distribution unit and determines the control strategy of each converter through the operation state of the ESM’s SOC. The converter control layer restricts the ESM’s input/output active power—this ensures the ESM’s SOC and input/output active power stay within the power boundary. Additionally, it combines the Flexible Virtual Inertia Adaptive (FVIA) control method to suppress Udc fluctuations and improve the response speed of the ESM converter’s input/output active power. A simulation model built in MATLAB/Simulink is used to verify the proposed control strategy, and the results demonstrate that the strategy can not only effectively reduce Udc deviation and make the ESM’s input/output power reach the stable value faster, but also effectively avoid the ESM entering the unstable operation area. Full article
Show Figures

Figure 1

23 pages, 4283 KB  
Article
Charging Incentive Design with Minimum Price Guarantee for Battery Energy Storage Systems to Mitigate Grid Congestion
by Yujiro Tanno, Akihisa Kaneko, Yu Fujimoto, Yasuhiro Hayashi, Yuji Hanai and Hideo Koseki
Energies 2025, 18(11), 2840; https://doi.org/10.3390/en18112840 - 29 May 2025
Viewed by 761
Abstract
The large-scale integration of renewable energy sources (RESs) has raised concerns regarding grid congestion in Japan. Battery energy storage systems (BESSs) can mitigate congestion by adjusting charging schedules; however, BESS owners basically prioritize market arbitrage, which may not be aligned with congestion mitigation. [...] Read more.
The large-scale integration of renewable energy sources (RESs) has raised concerns regarding grid congestion in Japan. Battery energy storage systems (BESSs) can mitigate congestion by adjusting charging schedules; however, BESS owners basically prioritize market arbitrage, which may not be aligned with congestion mitigation. This paper proposes a charging incentive design to guide arbitrage-oriented BESS charging toward time periods that are effective for grid congestion mitigation. The system operator predicts congested hours and ensures that BESS owners can purchase electricity at the lowest daily market price. This design intends to shift the BESS charging time towards congestion periods. Because market prices tend to decline during congestion periods, the proposed method reduces the operator’s financial burden while encouraging congestion-mitigating charging behavior. Numerical simulations using a simplified Japanese east-side power system model demonstrate that the proposed method reduced the congestion mitigation costs by 3.86% and curtailed the RES output by 3.89%, compared to using no incentive method (current operation in Japan). Furthermore, additional payments to BESS owners accounted for only around 7% of the resulting cost savings, indicating that the proposed method achieved lower overall system operating costs. Full article
Show Figures

Figure 1

Back to TopTop