Topic Editors

Department of Oral Health Sciences, Faculty of Health Sciences, Osaka Dental University, 1-4-4, Makino-honmachi, Hirakata-shi, Osaka, Japan
Faculty of Science and Engineering, Doshisha University, 1-3 Tatara Miyakodani, Kyoto 610-0394, Japan
Department of Advanced Hard Materials, The Institute of Scientific and Industrial Research (ISIR), Osaka University, Mihogaoka 8-1, Osaka 567-0047, Japan
Dr. Hideaki Sato
Department of Mechanical Engineering, Faculty of Science and Engineering, Tokyo City University, Tokyo, Japan
Department of Biomaterials, Osaka Dental University, 8-1, Kuzuha Hanazono-cho, Hirakata 573-1121, Japan
Department of Dental Medicine, Graduate School of Medical Science, Kyoto Prefectural University of Medicine, Kamigyo-ku, Kyoto 602-8566, Japan

Advances in Biomaterials—2nd Edition

Abstract submission deadline
20 October 2026
Manuscript submission deadline
31 December 2026
Viewed by
2413

Topic Information

Dear Colleagues,

Biomaterials are materials that are put into the body for medical purposes, such as artificial joints, dentures, artificial blood vessels, artificial skin, and artificial organs. Research on biomaterials is conducted in the field of biomedical engineering. Research is conducted on materials, such as polymers and fiber materials, that can perform their intended functions when placed inside the body, such as materials that can be used for joints and blood vessels. Research is conducted in fields that focus on the functions of materials, such as structural/functional materials, mechanical materials/strength of materials, and composite materials/surface interface engineering. As a part of this topic, we would like to introduce biomaterials that are expected to be useful in future medical treatment.

Dr. Satoshi Komasa
Dr. Yoshiro Tahara
Prof. Dr. Tohru Sekino
Dr. Hideaki Sato
Prof. Dr. Yoshiya Hashimoto
Dr. Tetsuya Adachi
Topic Editors

Keywords

  • biomaterials
  • in vitro
  • in vivo
  • titanium
  • zirconia
  • peek
  • medical device

Participating Journals

Journal Name Impact Factor CiteScore Launched Year First Decision (median) APC
Applied Sciences
applsci
2.5 5.5 2011 19.8 Days CHF 2400 Submit
Dentistry Journal
dentistry
3.1 4.1 2013 21.5 Days CHF 2000 Submit
Polymers
polymers
4.9 9.7 2009 14 Days CHF 2700 Submit
Applied Biosciences
applbiosci
- 2.9 2022 23.4 Days CHF 1000 Submit
Bioengineering
bioengineering
3.7 5.3 2014 19.2 Days CHF 2700 Submit
Materials
materials
3.2 6.4 2008 15.2 Days CHF 2600 Submit

Preprints.org is a multidisciplinary platform offering a preprint service designed to facilitate the early sharing of your research. It supports and empowers your research journey from the very beginning.

MDPI Topics is collaborating with Preprints.org and has established a direct connection between MDPI journals and the platform. Authors are encouraged to take advantage of this opportunity by posting their preprints at Preprints.org prior to publication:

  1. Share your research immediately: disseminate your ideas prior to publication and establish priority for your work.
  2. Safeguard your intellectual contribution: Protect your ideas with a time-stamped preprint that serves as proof of your research timeline.
  3. Boost visibility and impact: Increase the reach and influence of your research by making it accessible to a global audience.
  4. Gain early feedback: Receive valuable input and insights from peers before submitting to a journal.
  5. Ensure broad indexing: Web of Science (Preprint Citation Index), Google Scholar, Crossref, SHARE, PrePubMed, Scilit and Europe PMC.

Published Papers (2 papers)

Order results
Result details
Journals
Select all
Export citation of selected articles as:
31 pages, 4258 KB  
Review
From Industry to Dentistry: A Comprehensive Review of Zeolite as a Next-Generation Multifunctional Filler for Enhanced Mechanical Reinforcement and Antimicrobial Efficacy
by Sohaib Fadhil Mohammed, Mohd Firdaus Yhaya, Abdul Fattah Nongman, Matheel Al-Rawas, Marwan N. Arbilei and Tahir Yusuf Noorani
Dent. J. 2025, 13(11), 540; https://doi.org/10.3390/dj13110540 - 14 Nov 2025
Viewed by 788
Abstract
Zeolites are becoming potentially important multifunctional fillers in dentistry, providing a distinctive blend of mechanical reinforcement, remineralization, and antimicrobial properties. Their crystalline aluminosilicate frameworks offer ion-exchange capacity, the controlled release of therapeutic ions (Ag+, Zn2+, Ca2+, Sr [...] Read more.
Zeolites are becoming potentially important multifunctional fillers in dentistry, providing a distinctive blend of mechanical reinforcement, remineralization, and antimicrobial properties. Their crystalline aluminosilicate frameworks offer ion-exchange capacity, the controlled release of therapeutic ions (Ag+, Zn2+, Ca2+, Sr2+, Cu2+), and compatibility with various dental composites. Sustainable and cost-effective zeolite production has become possible due to recent developments in synthetic strategies. These include the valorization of industrial and agricultural residues that are abundant in Si and Al. The incorporation of zeolites into dental adhesives, restorative composites, glass ionomer cements, root canal sealers, prosthetic materials, and implant coatings has been shown to improve mechanical stability and remineralization potential, and enhance antibacterial protection. The unique advantage of zeolites in integrating multifunctionality within a single system is emphasized when compared with other fillers, such as hydroxyapatite nanoparticles and bioactive glass. Nevertheless, obstacles persist with respect to clinical validation, regulatory pathways, and long-term biocompatibility. This review critically assesses the structure–function relationships, synthesis strategies, and dental applications of zeolites, while also delineating future perspectives for their translation into clinically approved, sustainable dental biomaterials. Full article
(This article belongs to the Topic Advances in Biomaterials—2nd Edition)
Show Figures

Graphical abstract

22 pages, 4600 KB  
Review
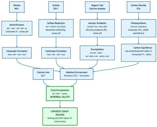
Progress in Self-Repair Technology for Concrete Cracks via Biomineralization
by Meirong Zong, Wenhao Wang, Haozhe Ma, Nshuti Cedrick, Yuting Sun, Xiancui Yan, Hui Liu, Pinghua Zhu and Minqi Hua
Materials 2025, 18(21), 5004; https://doi.org/10.3390/ma18215004 - 1 Nov 2025
Viewed by 1118
Abstract
Biomineralized self-healing concrete is a type of concrete that, during its service life, induces the generation of calcium carbonate through the participation of microorganisms or active enzymes, thereby achieving self-repair of cracks at different times. Self-healing concrete based on biomineralization can achieve sustainable [...] Read more.
Biomineralized self-healing concrete is a type of concrete that, during its service life, induces the generation of calcium carbonate through the participation of microorganisms or active enzymes, thereby achieving self-repair of cracks at different times. Self-healing concrete based on biomineralization can achieve sustainable crack repair and could enhance the strength and extend the service life of buildings. This article comprehensively analyzes the latest progress in bio-self-healing concrete, including microbial-based self-healing, enzyme-induced calcium carbonate precipitation (EICP), microcapsule-loaded microbial in situ remediation, and bio-inorganic mineral synergist self-healing technology. The maximum repairable width of the crack is 2.0 mm, and concrete strength can be increased by 135%. These methods offer new insights and strategies for the repair of concrete cracks, providing fundamental knowledge for the later application of intelligent engineering of bio-self-healing concrete and the analysis of micro-interface mechanisms. At the same time, they clarify the practical possibility of microbial technology in building materials science and engineering and offer key theoretical support for the long-term development of China’s construction industry. Full article
(This article belongs to the Topic Advances in Biomaterials—2nd Edition)
Show Figures

Figure 1

Back to TopTop