Topic Editors

1. Discipline of Nutrition and Dietetics, Faculty of Health, University of Canberra, Canberra 2617, ACT, Australia
2. Functional Foods and Nutrition Research (FFNR) Laboratory, University of Canberra, Ngunnawal Land, Canberra 2617, ACT, Australia
3. University of Canberra Research Institute for Sport and Exercise (UCRISE), Canberra 2617, ACT, Australia
4. Discipline of Nutrition-Dietetics, Harokopio University, 17671 Athens, Greece
Prof. Dr. Željko Dolijanović
Faculty of Agriculture, Department of Agroecology and Agrotechnics, University of Belgrade, Nemanjina 6, Zemun, 11080 Belgrade, Serbia

Plants and Crops as Sources of Phytochemicals for Development of Functional Foods and Beverages

Abstract submission deadline
closed (31 October 2025)
Manuscript submission deadline
31 December 2025
Viewed by
5107

Topic Information

Dear Colleagues,

The current food industry has witnessed an increased demand for the development of new and effective functional foods and beverages mainly due to current population trends, such as the increase in global population, urbanization, and the worldwide spread of metabolic and chronic diseases. Consequently, this has resulted in increased research on food trends such as fortified and functional foods and beverages. Implementing new technologies has also resulted in more efficient extraction, faster identifications, and the improved preservation of key plant-based chemicals (phytochemicals) from several different plants and crops. Most foods such as fruits, vegetables, whole grains, seeds, herbs, and spices are rich sources of phytochemicals that can serve as the foundation for developing functional foods. Furthermore, with agricultural production reaching the maximum output levels, there is an increased need for sourcing novel and perhaps re-emerging crops that may fill the gap in this production. This is also in addition to the valorization of industrial production (primary field of production) or re-utilization of unsold food products. Therefore, the aim of this Topic, “Plants and Crops as Sources of Phytochemicals for Development of Functional Foods and Beverages”, is to gather innovative, high-quality research manuscripts (letters to the editor, original research, and review papers) on bioactive constituents of plants and crops, (including their dietary intake) that can directly impact the development of functional foods and beverages. We encourage the submission of manuscripts reporting on different areas of this research field, from the description of new conceptual ideas, mechanisms of action, and structural modeling to clinical trials and observational studies. This Topic is expected to provide up-to-date information on many aspects of phytochemicals, with empirical emphasis on functional foods and beverages development.

Prof. Dr. Nenad Naumovski
Prof. Dr. Željko Dolijanović
Topic Editors

Keywords

  • phytochemicals
  • functional foods
  • plants
  • antioxidants
  • flavonoids
  • polyphenols
  • beverages
  • food products
  • secondary metabolites
  • gut microbiota
  • nutraceuticals
  • agricultural production

Participating Journals

Journal Name Impact Factor CiteScore Launched Year First Decision (median) APC
Agronomy
agronomy
3.4 6.7 2011 17.2 Days CHF 2600 Submit
Beverages
beverages
2.7 4.6 2015 24.1 Days CHF 1600 Submit
Horticulturae
horticulturae
3.0 5.1 2015 17.1 Days CHF 2200 Submit
Oxygen
oxygen
- 8.4 2021 24 Days CHF 1000 Submit

Preprints.org is a multidisciplinary platform offering a preprint service designed to facilitate the early sharing of your research. It supports and empowers your research journey from the very beginning.

MDPI Topics is collaborating with Preprints.org and has established a direct connection between MDPI journals and the platform. Authors are encouraged to take advantage of this opportunity by posting their preprints at Preprints.org prior to publication:

  1. Share your research immediately: disseminate your ideas prior to publication and establish priority for your work.
  2. Safeguard your intellectual contribution: Protect your ideas with a time-stamped preprint that serves as proof of your research timeline.
  3. Boost visibility and impact: Increase the reach and influence of your research by making it accessible to a global audience.
  4. Gain early feedback: Receive valuable input and insights from peers before submitting to a journal.
  5. Ensure broad indexing: Web of Science (Preprint Citation Index), Google Scholar, Crossref, SHARE, PrePubMed, Scilit and Europe PMC.

Published Papers (4 papers)

Order results
Result details
Journals
Select all
Export citation of selected articles as:
20 pages, 7380 KB  
Article
Integrating Bioactive Compound Variation and Habitat Suitability to Map the Quality Zoning of Crataegus pinnatifida Bunge Under Human Activity and Climate Change: A Biomod2 Ensemble Modeling Approach
by Dapeng Su, Dehua Wu, Siqi Liu, Zekun Zhang, Wanheng Meng, Zhixian Jing, Jitong Zhu, Qiangguo Bao, Yiheng Wang and Chuanzhi Kang
Horticulturae 2025, 11(11), 1336; https://doi.org/10.3390/horticulturae11111336 - 5 Nov 2025
Abstract
Chinese hawthorn (Crataegus pinnatifida) offers both medicinal and nutritional benefits due to its bioactive compounds. However, the combined effects of environmental and anthropogenic factors on its geographic distribution and medicinal quality remain insufficiently explored. Species distribution modeling (Biomod2) was integrated with [...] Read more.
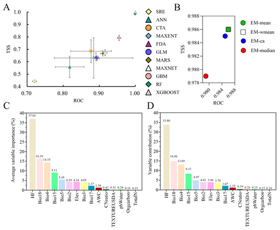
Chinese hawthorn (Crataegus pinnatifida) offers both medicinal and nutritional benefits due to its bioactive compounds. However, the combined effects of environmental and anthropogenic factors on its geographic distribution and medicinal quality remain insufficiently explored. Species distribution modeling (Biomod2) was integrated with ArcGIS-based spatial analysis to systematically model suitable habitats for C. pinnatifida across varying environmental and anthropogenic conditions, while concurrently assessing the spatial distribution patterns of medicinally active compounds. Furthermore, multi-scenario climate simulations were utilized to predict the impacts of future climate change on the spatial distribution patterns of this species. Anthropogenic activities strongly influence C. pinnatifida habitat suitability, followed by BIO18 (Precipitation of Warmest Quarter) and BIO4 (Temperature Seasonality). Bioactive compound heterogeneity is driven by anthropogenic activities, AWC (Soil Available Water Content), BIO12 (Annual Precipitation), and BIO4. High-suitability/high-quality areas are concentrated in Shandong Province. Under SSP126 (low emissions), high-suitability areas remain stable (2050s–2090s) with northeastward centroid shifts; under SSP585 (high emissions), they contract with southeastward centroid migration. Shandong is the optimal long-term cultivation region across scenarios. These findings establish a critical basis for cultivating C. pinnatifida with enhanced medicinal properties, developing adaptive management strategies to strengthen conservation, and ensuring sustainable utilization amid global climate change. Full article
Show Figures

Graphical abstract

19 pages, 2155 KB  
Article
The Addition of Plantain Peel (Musa paradisiaca) to Fermented Milk as a Strategy for Enriching the Product and Reusing Agro-Industrial Waste
by Ana Rosa de Souza Silva, Andrea Pissatto Peres, Rafael Alexandre dos Santos Martins, Karina Teixeira Magalhães, Claudia Puerari, Maressa Caldeira Morzelle and Juliana Aparecida Correia Bento
Beverages 2025, 11(5), 153; https://doi.org/10.3390/beverages11050153 - 21 Oct 2025
Viewed by 406
Abstract
The present study investigates the hypothesis that green plantain peel (GPP) could be used as a functional ingredient to enrich fermented milk, thus improving its nutritional profile and bioactive content. The objective of the present study was to develop a fermented milk product [...] Read more.
The present study investigates the hypothesis that green plantain peel (GPP) could be used as a functional ingredient to enrich fermented milk, thus improving its nutritional profile and bioactive content. The objective of the present study was to develop a fermented milk product with added GPP and to evaluate its physical–chemical, technological, microbiological, and sensory characteristics, as well as the bioaccessibility of bioactive compounds after in vitro digestion (INFOGEST). The methodological strategy involved the formulation of four treatments: one control (Fermented Milk Control, FMC) and three with different concentrations of cooked plantain peel (5%—FM5, 10%—FM10, and 20%—FM20). The results demonstrated that the incorporation of peel had a significant impact on the technological properties, resulting in increased syneresis and color change. In contrast, pH and acidity were more influenced by storage duration. Lactic acid bacteria demonstrated viability at probiotic concentrations (≥106 CFU/mL) for a duration of up to 11 days. The incorporation of GPP resulted in a substantial increase in the phenolic compound content and antioxidant activity of the product, with the FM20 treatment showing the highest antioxidant activity (DPPH: 1555 ± 16 µmol TE/mL, ABTS: 576 ± 29 µmol TE/mL, FRAP: 2427 ± 58 µmol Fe2+/mL) compared to FMC. Sensory analysis revealed that texture and color were the most influential attributes, with formulations FM5 and FM10 being the most accepted, as indicated by an acceptability index above 82%. The simulated in vitro digestion led to an increase in the measurable phenolic content and a corresponding enhancement of antioxidant activity. This suggests that the digestive process enhances the release of these compounds from the food matrix, thereby increasing their bioaccessibility. Full article
Show Figures

Graphical abstract

25 pages, 2613 KB  
Article
Design and Optimization of a Plant-Based Synbiotic Beverage from Sprouted Buckwheat: A Multi-Response Approach for Enhancing Functional Properties
by Caterina Nela Dumitru, Camelia Vizireanu, Gabriela Elena Bahrim, Rodica Mihaela Dinica, Mariana Lupoae, Alina Oana Dumitru and Tudor Vladimir Gurau
Beverages 2025, 11(4), 104; https://doi.org/10.3390/beverages11040104 - 17 Jul 2025
Viewed by 1110
Abstract
Fermented plant-based beverages represent promising functional foods due to their content of bioactive compounds (polyphenols, prebiotics) and viable probiotic microorganisms. Sprouted buckwheat is a rich source of bioactives and nutrients, which makes it a promising ingredient for the development of synbiotic formulations. This [...] Read more.
Fermented plant-based beverages represent promising functional foods due to their content of bioactive compounds (polyphenols, prebiotics) and viable probiotic microorganisms. Sprouted buckwheat is a rich source of bioactives and nutrients, which makes it a promising ingredient for the development of synbiotic formulations. This study aimed to optimize the fermentation process of a plant-based beverage composed of germinated buckwheat, honey, inulin, and Lactiplantibacillus plantarum (Lpb. plantarum), using Box–Behnken experimental design (BBD) and Response Surface Methodology (RSM) tools. The influence of three independent variables (inulin, honey, and inoculum concentration) was evaluated on five key response variables: total polyphenol content, flavonoid content, antioxidant activity (RSA%), pH, and starter culture viability. The optimal formulation—comprising 3% inulin, 10% honey, and 6.97 mg/100 mL inoculum—demonstrated functional stability over 21 days of refrigerated storage (4 °C), maintaining high levels of antioxidants and probiotic viability in the fermented beverage. Kinetic analysis of the fermentation process confirmed the intense metabolic activity of Lpb. plantarum, as evidenced by a decrease in pH, active consumption of reducing sugars, and organic acids accumulation. Full article
Show Figures

Graphical abstract

13 pages, 2707 KB  
Article
Unique Composition and Sustainability Aspects of the EETP801 Amazonian Cocoa Cultivar vs. CCN51 and Commercial Cocoas
by Rocío De la Peña-Armada, Roberta Ascrizzi, Rocio Alarcon, Michelle Viteri, Guido Flamini and Jose M. Prieto
Beverages 2025, 11(4), 93; https://doi.org/10.3390/beverages11040093 - 20 Jun 2025
Viewed by 1250
Abstract
In this study, we analysed cocoa (a dried and fully fermented seed of Theobroma cacao L.) from two Amazonian cultivars and a commercial sample of the Amazonian variety EETP801, grown under sustainable organic conditions, in comparison to CCN51 cocoa grown on a neighbouring [...] Read more.
In this study, we analysed cocoa (a dried and fully fermented seed of Theobroma cacao L.) from two Amazonian cultivars and a commercial sample of the Amazonian variety EETP801, grown under sustainable organic conditions, in comparison to CCN51 cocoa grown on a neighbouring commercial farm using standard practises and a European commercial cacao powdered beverage. The overall metabolite profile of the 70% aq acetone sample cocoa extracts was analysed using high-performance TLC analyses (HPTLC), and the xanthine alkaloids were analysed using quantitative liquid chromatography–UV photodiode array (HPLC-DAD) analyses. The volatile fraction in the headspace of the freshly ground cocoa was subjected to solid phase micro-extraction and analysed by gas chromatography–mass spectrometry (HS-SPME/GC-MS). Total polyphenol content was determined by the Folin–Ciocalteu method. Despite the reduced production of cocoa by the EETP801 cultivar in comparison with the CCN51 cultivar, the obtained produce is significantly richer in theobromine (130 mg vs. 170 mg per g of cacao), with CCN51 having a double concentration of theophylline (12.6 vs. 6.5 mg per g of cacao). Qualitatively, the two Amazonian cocoa samples had a similar polyphenolic composition (per the HPTLC fingerprint). HS-SPME/GC-MS analyses revealed that all the samples show a spontaneous emission profile mainly rich in non-terpene derivatives, of which hydrocarbons and pyrazines are the most abundant groups. The most represented volatile organic compound is n-tridecane for both EETP801 and CCN51. The variability in the artisan fermentation and roasting processes influenced certain aspects of the volatile composition as reflected by the trimethyl pyrazine/tetramethyl pyrazine ratio, which was zero in EETP-801 and lower than 1 in CCN51. Acetic acid was absent in CCN51 but significant (c.a. 5.5.%) in EETP801 and the commercial samples. The cultivar EETP801 is a viable option for a more ecologically conscious sector of the cocoa beverages consumer group. Full article
Show Figures

Figure 1

Back to TopTop