Sign in to use this feature.

Years

Between: -

Subjects

remove_circle_outline
remove_circle_outline
remove_circle_outline
remove_circle_outline
remove_circle_outline
remove_circle_outline
remove_circle_outline
remove_circle_outline

Journals

Article Types

Countries / Regions

Search Results (16)

Search Parameters:
Keywords = zero-thickness interface elements

Order results
Result details
Results per page
Select all
Export citation of selected articles as:
22 pages, 4773 KB  
Article
Equivalent Modeling and Simulation of Fracture Propagation in Deep Coalbed Methane
by Cong Xiao, Jiayuan He, Lin Meng, Rusheng Zhang and Dong Xiong
Energies 2025, 18(16), 4432; https://doi.org/10.3390/en18164432 - 20 Aug 2025
Viewed by 548
Abstract
Deep coalbed methane (CBM) is challenging to develop due to considerable burial depth, high ground stress, and complex geological structures. However, modeling deep CBM in complex formations and setting reasonable simulation parameters to obtain reasonable results still needs exploration. This study presents a [...] Read more.
Deep coalbed methane (CBM) is challenging to develop due to considerable burial depth, high ground stress, and complex geological structures. However, modeling deep CBM in complex formations and setting reasonable simulation parameters to obtain reasonable results still needs exploration. This study presents a comprehensive equivalent finite element modeling method for deep CBM. The method is based on the cohesive element with pore pressure of the zero-thickness (CEPPZ) model to simulate hydraulic fracture propagation and characterize the effects of bedding interfaces and natural fractures. Taking Ordo’s deep CBM in China as an example, a comprehensive equivalent model for hydraulic fracturing was developed for the limestone layer–coal seam–mudstone layer. Then, the filtration parameters of the CEPPZ model and the permeability parameters of the deep CBM reservoir matrix were inverted and calibrated using on-site data from fracturing tests. Finally, the propagation path of hydraulic fractures was simulated under varying ground stress, construction parameters, and perforation positions. The results show that the hydraulic fractures are more likely to expand into layers with low minimum horizontal stress; the effect of a sizable fluid injection rate on the increase in hydraulic fracture length is noticeable; the improvement effect on fracture length and area gradually weakens with the increased fracturing fluid volume and viscosity; and when directional roof limestone/floor mudstone layer perforation is used, and the appropriate perforation location is selected, hydraulic fractures can communicate the coal seam to form a roof limestone/floor mudstone layer indirect fracturing. The results can guide the efficient development of deep CBM, improving the human society’s energy structure. Full article
Show Figures

Figure 1

18 pages, 3371 KB  
Article
Insight into the Propagation of Interface Acoustic Waves in Rotated YX-LiNbO3/SU-8/Si Structures
by Cinzia Caliendo, Massimiliano Benetti, Domenico Cannatà and Farouk Laidoudi
Micromachines 2025, 16(8), 861; https://doi.org/10.3390/mi16080861 - 26 Jul 2025
Viewed by 2560
Abstract
The propagation of interface acoustic waves (IAWs) along rotated YX-LiNbO3/SU-8/ZX-Si structures is theoretically investigated to identify the Y-rotation angles that support the efficient propagation of low-loss modes guided along the structure’s interface. A three-dimensional finite element analysis was performed to simulate [...] Read more.
The propagation of interface acoustic waves (IAWs) along rotated YX-LiNbO3/SU-8/ZX-Si structures is theoretically investigated to identify the Y-rotation angles that support the efficient propagation of low-loss modes guided along the structure’s interface. A three-dimensional finite element analysis was performed to simulate IAW propagation in the layered structure and to optimize design parameters, specifically the thicknesses of the platinum (Pt) interdigital transducers (IDTs) and the SU-8 adhesive layer. The simulations revealed the existence of two types of IAWs travelling at different velocities under specific Y-rotated cuts of the LiNbO3 half-space. These IAWs are faster than the surface acoustic wave (SAW) and slower than the leaky SAW (LSAW) propagating on the surface of the bare LiNbO3 half-space. The mechanical displacement fields of both IAWs exhibit a rapid decay to zero within a few wavelengths from the LiNbO3 surface. The piezoelectric coupling coefficients of the IAWs were found to be as high as approximately 7% and 31%, depending on the Y-rotation angle. The theoretical results were experimentally validated by measuring the velocities of the SAW and LSAW on a bare 90° YX-LiNbO3 substrate, and the velocities of the IAWs in a 90° YX-LiNbO3/SU-8/Si structure featuring 330 nm thick Pt IDTs, a 200 µm wavelength, and a 15 µm thick SU-8 layer. The experimental data showed good agreement with the theoretical predictions. These combined theoretical and experimental findings establish design principles for exciting two interface waves with elliptical and quasi-shear polarization, offering enhanced flexibility for fluidic manipulation and the integration of sensing functionalities. Full article
(This article belongs to the Special Issue Novel Surface and Bulk Acoustic Wave Devices, Second Edition)
Show Figures

Figure 1

26 pages, 7731 KB  
Article
A Finite Element Approach to the Upper-Bound Bearing Capacity of Shallow Foundations Using Zero-Thickness Interfaces
by Yu-Lin Lee, Yu-Tang Huang, Chi-Min Lee, Tseng-Hsing Hsu and Ming-Long Zhu
Appl. Sci. 2025, 15(14), 7635; https://doi.org/10.3390/app15147635 - 8 Jul 2025
Viewed by 480
Abstract
This study presents a robust numerical framework for evaluating the upper-bound ultimate bearing capacity of shallow foundations in cohesive and C-phi soils using a self-developed finite element method. The model incorporates multi-segment zero-thickness interface elements to accurately simulate soil discontinuities and progressive failure [...] Read more.
This study presents a robust numerical framework for evaluating the upper-bound ultimate bearing capacity of shallow foundations in cohesive and C-phi soils using a self-developed finite element method. The model incorporates multi-segment zero-thickness interface elements to accurately simulate soil discontinuities and progressive failure mechanisms, based on the Mohr–Coulomb failure criterion. In contrast to optimization-based methods such as discontinuity layout optimization (DLO) or traditional finite element limit analysis (FELA), the proposed approach uses predefined failure mechanisms to improve computational transparency and efficiency. A variety of geometric failure mechanisms are analyzed, including configurations with triangular, circular, and logarithmic spiral slip surfaces. Particular focus is given to the transition zone, which is discretized into multiple blocks to enhance accuracy and convergence. The method is developed for two-dimensional problems under the assumption of elastic deformable-plastic behavior and homogeneous isotropic soil, with limitations in automatically detecting failure mechanisms. The proposed approach is validated against classical theoretical solutions, demonstrating excellent agreement. For friction angles ranging from 0° to 40°, the computed bearing capacity factors Nc and Nq show minimal deviation from the analytical results, with errors as low as 0.04–0.19% and 0.12–2.43%, respectively. The findings confirm the method’s effectiveness in capturing complex failure behavior, providing a practical and accurate tool for geotechnical stability assessment and foundation design. Full article
Show Figures

Figure 1

19 pages, 1844 KB  
Article
Embedding 1D Euler Beam in 2D Classical Continua
by Armine Ulukhanyan, Luca Placidi, Anil Misra, Roberto Fedele, Raimondo Luciano and Francesco Fabbrocino
Fibers 2025, 13(7), 88; https://doi.org/10.3390/fib13070088 - 1 Jul 2025
Cited by 1 | Viewed by 427
Abstract
In this contribution, the classical Cauchy first-gradient elastic theory is used to solve the equilibrium problem of a bidimensional (2D) reinforced elastic structure under small displacements and strains. Such a 2D first-gradient continuum is embedded with a reinforcement, which is modeled as a [...] Read more.
In this contribution, the classical Cauchy first-gradient elastic theory is used to solve the equilibrium problem of a bidimensional (2D) reinforced elastic structure under small displacements and strains. Such a 2D first-gradient continuum is embedded with a reinforcement, which is modeled as a zero-thickness interface endowed with the elastic properties of an extensional Euler–Bernoulli 1D beam. Modeling the reinforcement as an interface eliminates the need for a full geometric representation of the reinforcing bar with finite thickness in the 2D model, and the associated mesh discretization for numerical analysis. Thus, the effects of the 1D beam-like reinforcements are described through proper and generalized boundary conditions prescribed to contiguous continuum regions, deduced from a standard variational approach. The novelty of this work lies in the formulation of an interface model coupling 1D and 2D continua, based on weak formulation and variational derivation, capable of accurately capturing stress distributions without requiring full geometric resolution of the reinforcement. The proposed framework is therefore illustrated by computing, with finite element simulations, the response of the reinforced structural element under uniform bending. Numerical results reveal the presence of jumps for some stress components in the vicinity of the reinforcement tips and demonstrate convergence under mesh refinement. Although the reinforcement beams possess only axial stiffness, they significantly influence the equilibrium configuration by causing a redistribution of stress and enhancing stress transfer throughout the structure. These findings offer a new perspective on the effective modeling of fiber-reinforced structures, which are of significant interest in engineering applications such as micropiles in foundations, fiber-reinforced concrete, and advanced composite materials. In these systems, stress localization and stability play a critical role. Full article
Show Figures

Figure 1

13 pages, 2309 KB  
Article
Macroscale Static Mechanical Behaviors of Cemented Sand Gravel Dams with Consideration of Construction Interfaces
by Qinghui Liu, Xinzhuo Xie, Long Qian, Xingwen Guo and Xin Cai
Materials 2025, 18(9), 2068; https://doi.org/10.3390/ma18092068 - 30 Apr 2025
Viewed by 376
Abstract
In order to study the influence of construction interfaces on the safety of middle-low and 100-m cemented sand gravel (CSG) dams, direct shear tests of the construction interfaces with laying mortar and roughening under four different normal pressures are firstly conducted; shear stress–shear [...] Read more.
In order to study the influence of construction interfaces on the safety of middle-low and 100-m cemented sand gravel (CSG) dams, direct shear tests of the construction interfaces with laying mortar and roughening under four different normal pressures are firstly conducted; shear stress–shear displacement curves and interface parameters for the interface models are obtained. Then, finite element models are established using a modified Duncan–Chang constitutive model and a zero-thickness interface model. Displacements, stresses, and anti-sliding stability coefficients of the construction interfaces are obtained, load-bearing capacity is analyzed using the water bulk density overload method, and the obtained results are compared with those of the model without consideration of the construction interfaces. The results show that the obtained displacements and stresses become larger or remain constant when the construction interfaces are considered. The two interface treatment methods (laying mortar and roughening) meet the requirements of anti-sliding stability, and the load-bearing capacity of the construction interface with laying mortar is greater. This study reveals the influence of construction interfaces on the overall mechanical behaviors of the CSG dams and provides technical guidelines for the two construction interface treatments. Full article
(This article belongs to the Section Mechanics of Materials)
Show Figures

Figure 1

26 pages, 8442 KB  
Article
Comparative Analysis of Phase-Field and Intrinsic Cohesive Zone Models for Fracture Simulations in Multiphase Materials with Interfaces: Investigation of the Influence of the Microstructure on the Fracture Properties
by Rasoul Najafi Koopas, Shahed Rezaei, Natalie Rauter, Richard Ostwald and Rolf Lammering
Appl. Sci. 2025, 15(1), 160; https://doi.org/10.3390/app15010160 - 27 Dec 2024
Viewed by 2605
Abstract
This study evaluates four widely used fracture simulation methods, comparing their computational expenses and implementation complexities within the finite element (FE) framework when employed on heterogeneous solids. Fracture methods considered encompass the intrinsic cohesive zone model (CZM) using zero-thickness cohesive interface elements (CIEs), [...] Read more.
This study evaluates four widely used fracture simulation methods, comparing their computational expenses and implementation complexities within the finite element (FE) framework when employed on heterogeneous solids. Fracture methods considered encompass the intrinsic cohesive zone model (CZM) using zero-thickness cohesive interface elements (CIEs), the standard phase-field fracture (SPFM) approach, the cohesive phase-field fracture (CPFM) approach, and an innovative hybrid model. The hybrid approach combines the CPFM fracture method with the CZM, specifically applying the CZM within the interface zone. The finite element model studied is characterized by three specific phases: inclusions, matrix, and the interface zone. This case study serves as a potential template for meso- or micro-level simulations involving a variety of composite materials. The thorough assessment of these modeling techniques indicates that the CPFM approach stands out as the most effective computational model, provided that the thickness of the interface zone is not significantly smaller than that of the other phases. In materials like concrete, which contain interfaces within their microstructure, the interface thickness is notably small when compared to other phases. This leads to the hybrid model standing as the most authentic finite element model, utilizing CIEs within the interface to simulate interface debonding. A significant finding from this investigation is that within the CPFM method, for a specific interface thickness, convergence with the hybrid model can be observed. This suggests that the CPFM fracture method could serve as a unified fracture approach for multiphase materials when a specific interfacial thickness is used. In addition, this research provides valuable insights that can advance efforts to fine-tune material microstructures. An investigation of the influence of interfacial material properties, voids, and the spatial arrangement of inclusions shows a pronounced effect of these parameters on the fracture toughness of the material. Full article
Show Figures

Figure 1

29 pages, 19732 KB  
Article
Two-Dimensional Mesoscale Finite Element Modeling of Concrete Damage and Failure
by Rasoul Najafi Koopas, Natalie Rauter and Rolf Lammering
Appl. Sci. 2023, 13(15), 8971; https://doi.org/10.3390/app13158971 - 4 Aug 2023
Cited by 5 | Viewed by 3706
Abstract
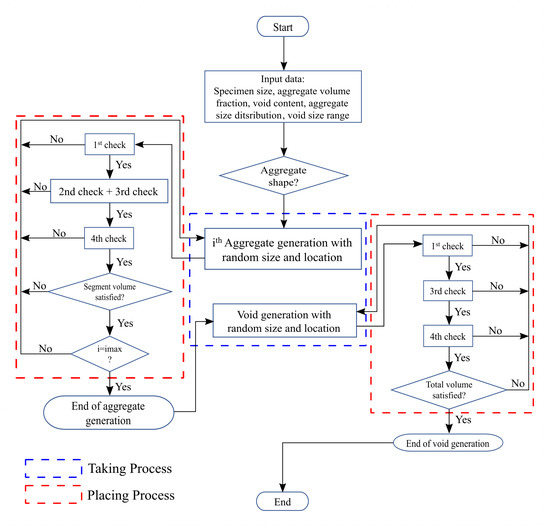
Methodologies are developed for analyzing failure initiation and crack propagation in highly heterogeneous concrete mesostructures. Efficient algorithms are proposed in Python to generate and pack geometric features into a continuous phase. The continuous phase represents the mortar matrix, while the aggregates and voids [...] Read more.
Methodologies are developed for analyzing failure initiation and crack propagation in highly heterogeneous concrete mesostructures. Efficient algorithms are proposed in Python to generate and pack geometric features into a continuous phase. The continuous phase represents the mortar matrix, while the aggregates and voids of different sizes represent the geometric features randomly distributed within the matrix. The cohesive zone model (CZM) is utilized to investigate failure initiation and crack propagation in mesoscale concrete specimens. Two-dimensional zero-thickness cohesive interface elements (CIEs) are generated at different phases of the concrete mesostructure: within the mortar matrix, aggregates, and at the interfacial transition zone (ITZ). Different traction–separation laws (TSL) are assigned to different phases to simulate potential crack paths in different regions of the mesoscale concrete specimen. The mesoscale finite element simulations are verified using experimental results from the literature, with a focus on implementing mixed-mode fracture and calibrating its corresponding parameters with respect to the experimental data. In addition, the current study addresses the limited exploration of void effects in mesoscale concrete simulations. By investigating voids of diverse sizes and volume fractions, this research sheds light on their influence on the mechanical behavior of concrete materials. The algorithms for generating cohesive interface elements and concrete microstructures are described in detail and can be easily extended to more complex states. This methodology provides an effective tool for the mesostructural optimization of concrete materials, considering specific strength and toughness requirements. Full article
Show Figures

Figure 1

24 pages, 5981 KB  
Article
Two-Fluid Large-Eddy Simulation of Two-Phase Flow in Air-Sparged Hydrocyclone
by Mustafa Bukhari, Hassan Fayed and Saad Ragab
Fluids 2023, 8(5), 139; https://doi.org/10.3390/fluids8050139 - 25 Apr 2023
Cited by 1 | Viewed by 2385
Abstract
The two-fluid (Euler–Euler) model and large-eddy simulation are used to compute the turbulent two-phase flow of air and water in a cyclonic flotation device known as an Air-Sparged Hydrocyclone (ASH). In the operation of ASH, air is injected through a porous cylindrical wall. [...] Read more.
The two-fluid (Euler–Euler) model and large-eddy simulation are used to compute the turbulent two-phase flow of air and water in a cyclonic flotation device known as an Air-Sparged Hydrocyclone (ASH). In the operation of ASH, air is injected through a porous cylindrical wall. The study considers a 48 mm diameter hydrocyclone and uses a block-structured fine mesh of 10.5 million hexagonal elements. The air-to-water injection ratio is 4, and a uniform air bubble diameter of 0.5 mm is specified. The flow field in ASH was investigated for the inlet flow rate of water of 30.6 L/min at different values of underflow exit pressure. The current simulations quantify the effects of the underflow exit pressure on the split ratio and the overall flow physics in ASH, including the distribution of the air volume fraction, water axial velocity, tangential velocity, and swirling-layer thickness. The loci of zero-axial velocity surfaces were determined for different exit pressures. The water split ratio through the overflow opening varies with underflow exit pressure as 6%, 8%, 16%, and 26% for 3, 4, 5, and 6 kPa, respectively. These results indicate that regulating the pressure at the underflow exit can be used to optimize the ASH’s performance. Turbulent energy spectra in different regions of the hydrocyclone were analyzed. Small-scale turbulence spectra at near-wall points exhibit f4 law, where f is frequency. Whereas for points at the air-column interface, the energy spectra show an inertial subrange f5/3 followed by a dissipative range of f7 law. Full article
(This article belongs to the Special Issue Computational Fluid Dynamics in Fluid Machinery)
Show Figures

Figure 1

14 pages, 5743 KB  
Article
A Novel Hybrid Approach for Computing Electromagnetic Scattering from Objects with Honeycomb Structures
by Xiaowei Yuan, Zeng Yang, Weijia He, Minglin Yang and Xinqiing Sheng
Electronics 2023, 12(8), 1851; https://doi.org/10.3390/electronics12081851 - 13 Apr 2023
Cited by 3 | Viewed by 2003
Abstract
We propose in this paper a novel hybrid numerical modeling method for computing electromagnetic scattering from inhomogeneous targets containing honeycomb structures. In the proposed approach, the whole honeycomb structure is divided into the inner and outer two subregions. Each thin wall of a [...] Read more.
We propose in this paper a novel hybrid numerical modeling method for computing electromagnetic scattering from inhomogeneous targets containing honeycomb structures. In the proposed approach, the whole honeycomb structure is divided into the inner and outer two subregions. Each thin wall of a unit cell in the outer subregion is replaced by a zero-thickness surface, with the aid of a resistive sheet boundary condition (RSBC) to describe the electric and magnetic field discontinuities across the surface. Each unit cell in the inner subregion is homogenized by using the Hashin–Shtrikman and the Mori–Tanaka formulae. The two subregions are further divided into smaller subdomains by introducing the Robin-type transmission condition to couple subregion interfaces, as well as subdomain interfaces. The whole solution region is then discretized and solved using the nonconformal domain decomposition-based hybrid finite element–boundary integral–multilevel fast multipole algorithm (FE-BI-MLFMA). The numerical results demonstrate that the proposed approach exhibits a high accuracy, efficiency, and flexibility. Solutions of scattering by a wing-like object and a practical unmanned aerial vehicle (UAV) model with honeycomb radar-absorbing structures are presented, showing the superior performance of the proposed algorithm. Full article
(This article belongs to the Special Issue Electromagnetic Applications in Industry and Medicine)
Show Figures

Figure 1

20 pages, 4043 KB  
Article
Numerical Simulation of Steel Fiber Pull-Out Process Based on Cohesive Zone Model and Unified Phase-Field Theory
by Guozheng Wu and Huiming Wang
Sustainability 2023, 15(5), 4015; https://doi.org/10.3390/su15054015 - 22 Feb 2023
Cited by 6 | Viewed by 2569
Abstract
In steel fiber reinforced concrete, the interface is a very complex and weak structure. It is because of the weak interface layer between the steel fiber and the matrix that the reinforcing and toughening properties of the steel fiber cannot be fully exerted. [...] Read more.
In steel fiber reinforced concrete, the interface is a very complex and weak structure. It is because of the weak interface layer between the steel fiber and the matrix that the reinforcing and toughening properties of the steel fiber cannot be fully exerted. The interface bond performance is the core of the meso-mechanical properties of steel fiber reinforced concrete. To study its influence on the mechanical properties of steel fiber reinforced concrete, three-phase finite element models of steel fiber pull-out are established based on the cohesive zone model and unified phase-field theory by means of FEM in this paper. The interface bond is simulated by a zero-thickness cohesive element, and the pull-out process of steel fiber in the concrete matrix is analyzed to provide a basis for the fracture research of steel fiber reinforced concrete. In this paper, the influence of factors such as the embedment depth, length–diameter ratio, embedment angle, and interface properties of steel fibers on the pull-out mechanical properties of steel fibers are considered, and the relevant finite element models are established to conduct numerical simulations of the pull-out process of steel fibers. The numerical simulation results are in good agreement with the experimental results, and this verifies the reliability of the model. The results show that the steel fiber pull-out finite element model established by the cohesive zone model and phase-field regularized cohesive zone model (PF-CZM) has a certain reliability; the peak pull-out load of the steel fiber increases with an increase in the embedment depth of the steel fiber, and decreases with an increase in the length–diameter ratio and embedment angle of the steel fiber; by controlling the strength of the interface layer and the concrete matrix, the reinforcement effect of the steel fiber on the concrete matrix can be improved; and the PF-CZM has a good characterization of the damage and failure evolution process of the concrete matrix. Full article
Show Figures

Figure 1

25 pages, 5649 KB  
Article
Experimental Research and Numerical Analysis of CFRP Retrofitted Masonry Triplets under Shear Loading
by Houria Hernoune, Benchaa Benabed, Rajab Abousnina, Abdalrahman Alajmi, Abdullah M GH Alfadhili and Abdullah Shalwan
Polymers 2022, 14(18), 3707; https://doi.org/10.3390/polym14183707 - 6 Sep 2022
Cited by 10 | Viewed by 3051
Abstract
This paper presents an experimental and numerical study into the shear response of brick masonry triplet prisms under different levels of precompression, as well as samples reinforced with carbon fiber-reinforced polymer (CFRP) strips. Masonry triplets were constructed with two different mortar mix ratios [...] Read more.
This paper presents an experimental and numerical study into the shear response of brick masonry triplet prisms under different levels of precompression, as well as samples reinforced with carbon fiber-reinforced polymer (CFRP) strips. Masonry triplets were constructed with two different mortar mix ratios (1:1:3 and 1:1:5). In this study, finite element models for the analysis of shear triplets are developed using detailed micro-modelling (DMM) approach and validated with the experimental data. The failure mechanisms observed in the masonry triplets were simulated using a coupled XFEM-cohesive behaviour approach in ABAQUS finite element software. The nonlinear behaviour of mortar and brick was simulated using the concrete damaged plasticity (CDP) constitutive laws. The cohesive element with zero thicknesses was employed to simulate the behaviour of the unit–mortar interfaces. The extended finite element method (XFEM) was employed to simulate the crack propagation in the mortar layer without an initial definition of crack location. CFRP strips were simulated by 3D shell elements and connected to masonry elements by an interface model. The changes in failure mechanism and shear strength are calculated for varying types of mortar and fiber orientation of CFRP composite. Based on this study, it was concluded that the ultimate shear strength of masonry triplets is increased due to the external bonding of CFRP strips. The performance of masonry specimens strengthened with CFRP strips is assessed in terms of gain in shear strength and post-peak behaviour for all configurations and types of mortar considered. The comparison of FE and experimental results proved that the models have the potential to be used in practice to accurately predict the shear strength and reflect damage progression in unreinforced and CFRP-reinforced masonry triplets under in-plane loading, including the debonding of the CFRP reinforcement. Additionally, XFEM was found to be a powerful technique to be used for the location of crack initiation and crack propagation in the mortar layer. Full article
(This article belongs to the Special Issue Polymer Fiber and Nanowire Reinforced Materials)
Show Figures

Figure 1

26 pages, 11551 KB  
Article
The Effectiveness of CFRP- and Auxetic Fabric-Strengthened Brick Masonry under Axial Compression: A Numerical Investigation
by Mohammad Asad, Tatheer Zahra and Julian Thamboo
Polymers 2022, 14(9), 1800; https://doi.org/10.3390/polym14091800 - 28 Apr 2022
Cited by 5 | Viewed by 3825
Abstract
Bonded brickwork used for loadbearing walls is widely found in heritage structures worldwide. The evaluation of bonded masonry structures and their strengthening strategies against dynamic actions require appropriate understanding under cyclic loading. Subsequently, a simplified 3D microscale numerical model is developed in this [...] Read more.
Bonded brickwork used for loadbearing walls is widely found in heritage structures worldwide. The evaluation of bonded masonry structures and their strengthening strategies against dynamic actions require appropriate understanding under cyclic loading. Subsequently, a simplified 3D microscale numerical model is developed in this paper to analyse bonded brickwork under cyclic compression. A plasticity-based damage constitutive model to represent damage in masonry bricks under cyclic compression loading was employed, and zero-thickness interfaces were considered with non-linear damage properties to simulate the mechanical behaviour of masonry. A threshold strain level was used to enact the element deletion technique for initiating brittle crack opening in the masonry units. The developed model was validated against the experimental results published by the authors in the past. The models were able to accurately predict the experimental results with an error limit of 10% maximum. Mainly, two types of strengthening materials, possessing (1) high energy absorption characteristics (auxetic fabric) and (2) high strength properties (carbon fibre reinforced polymer composites/CFRP) were employed for damage mitigation under cyclic compression. Results show that the CFRP-strengthened masonry failure was mainly attributed to de-bonding of the CFRP and crushing under compression. However, the auxetic strengthening is shown to significantly minimise the de-bonding phenomenon. Enhanced energy dissipation characteristics with relatively higher ductility (up to ~50%) and reduced damages on the bonded brickwork were observed as compared to the CFRP-strengthened brickwork under cyclic compression loading. Additionally, the auxetic fabric application also increased the compressive resistance of brickwork by 38–60% under monotonic loading, which is comparably higher than with the CFRP strengthening technique. Full article
(This article belongs to the Special Issue Development in Fiber-Reinforced Polymer Composites)
Show Figures

Graphical abstract

16 pages, 1566 KB  
Article
Interface Models in Coupled Thermoelasticity
by Michele Serpilli, Serge Dumont, Raffaella Rizzoni and Frédéric Lebon
Technologies 2021, 9(1), 17; https://doi.org/10.3390/technologies9010017 - 4 Mar 2021
Cited by 30 | Viewed by 3221
Abstract
This work proposes new interface conditions between the layers of a three-dimensional composite structure in the framework of coupled thermoelasticity. More precisely, the mechanical behavior of two linear isotropic thermoelastic solids, bonded together by a thin layer, constituted of a linear isotropic thermoelastic [...] Read more.
This work proposes new interface conditions between the layers of a three-dimensional composite structure in the framework of coupled thermoelasticity. More precisely, the mechanical behavior of two linear isotropic thermoelastic solids, bonded together by a thin layer, constituted of a linear isotropic thermoelastic material, is studied by means of an asymptotic analysis. After defining a small parameter ε, which tends to zero, associated with the thickness and constitutive coefficients of the intermediate layer, two different limit models and their associated limit problems, the so-called soft and hard thermoelastic interface models, are characterized. The asymptotic expansion method is reviewed by taking into account the effect of higher-order terms and defining a generalized thermoelastic interface law which comprises the above aforementioned models, as presented previously. A numerical example is presented to show the efficiency of the proposed methodology, based on a finite element approach developed previously. Full article
(This article belongs to the Special Issue Advances in Multiscale and Multifield Solid Material Interfaces)
Show Figures

Figure 1

14 pages, 8792 KB  
Article
3D Mesoscale Finite Element Modelling of Concrete under Uniaxial Loadings
by Tiago Forti, Gustavo Batistela, Nadia Forti and Nicolas Vianna
Materials 2020, 13(20), 4585; https://doi.org/10.3390/ma13204585 - 15 Oct 2020
Cited by 17 | Viewed by 2744
Abstract
Concrete exhibits a complex mechanical behavior, especially when approaching failure. Its behavior is governed by the interaction of the heterogeneous structures of the material at the first level of observation below the homogeneous continuum, i.e., at the mesoscale. Concrete is assumed to be [...] Read more.
Concrete exhibits a complex mechanical behavior, especially when approaching failure. Its behavior is governed by the interaction of the heterogeneous structures of the material at the first level of observation below the homogeneous continuum, i.e., at the mesoscale. Concrete is assumed to be a three-phase composite of coarse aggregates, mortar, and the interfacial transitional zone (ITZ) between them. Finite element modeling on a mesoscale requires appropriate meshes that discretize the three concrete components. As the weakest link in concrete, ITZ plays an important role. However, meshing ITZ is a challenging issue, due to its very reduced thickness. Representing ITZ with solid elements of such reduced size would produce very expensive finite element meshes. An alternative is to represent ITZ as zero-thickness interface elements. This work adopts interface elements for ITZ. Damage plasticity model is adopted to describe the softening behavior of mortar in compression, while cohesive fractures describe the cracking process. Numerical experiments are presented. First example deals with the estimation of concrete Young’s modulus. Experimental tests were performed to support the numerical test. A second experiment simulates a uniaxial compression test and last experiment simulates a uniaxial tensile test, where results are compared to data from the literature. Full article
(This article belongs to the Section Construction and Building Materials)
Show Figures

Figure 1

16 pages, 3769 KB  
Article
Numerical Modelling of Concrete-to-UHPC Bond Strength
by Alireza Valikhani, Azadeh Jaberi Jahromi, Islam M. Mantawy and Atorod Azizinamini
Materials 2020, 13(6), 1379; https://doi.org/10.3390/ma13061379 - 18 Mar 2020
Cited by 55 | Viewed by 8241
Abstract
Ultra-High Performance Concrete (UHPC) has been a material of interest for retrofitting reinforced concrete elements because of its pioneer mechanical and material properties. Numerous experimental studies for retrofitting concrete structures have shown an improvement in durability performance and structural behaviour. However, conservative and [...] Read more.
Ultra-High Performance Concrete (UHPC) has been a material of interest for retrofitting reinforced concrete elements because of its pioneer mechanical and material properties. Numerous experimental studies for retrofitting concrete structures have shown an improvement in durability performance and structural behaviour. However, conservative and sometimes erroneous estimates for bond strength are used for numerically calculating the strength of the composite members. In addition, different roughening methods have been used to improve the bond mechanism; however, there is a lack of numerical simulation for the force transfer mechanism between the concrete substrate and UHPC as a repair material. This paper presents an experimental and numerical programme designed to characterize the interfacial properties of concrete substrate and its effect on the bond strength between the two materials. The experimental programme evaluates the bond strength between the concrete substrates and UHPC with two different surface preparations while using bi-surface test and additional material tests, including cylinder and cube tests for compression property, direct tension test, and flexural test to complement UHPC tensile properties. Non-linear finite element analysis was conducted, which uses a numerical zero thickness volume model to define the interface bond instead of a traditional fixed contact model. The numerical results from the zero thickness volume model show good agreement with the experimental results with a reduction in error by 181% and 24% for smooth and rough interface surfaces if compared to the results from the model with a fixed contact. Full article
(This article belongs to the Special Issue Advanced Structural Concrete Materials in Bridges)
Show Figures

Figure 1

Back to TopTop