Sign in to use this feature.

Years

Between: -

Subjects

remove_circle_outline
remove_circle_outline
remove_circle_outline
remove_circle_outline
remove_circle_outline
remove_circle_outline
remove_circle_outline
remove_circle_outline
remove_circle_outline

Journals

Article Types

Countries / Regions

remove_circle_outline
remove_circle_outline
remove_circle_outline
remove_circle_outline
remove_circle_outline
remove_circle_outline

Search Results (965)

Search Parameters:
Keywords = wind power grid integration

Order results
Result details
Results per page
Select all
Export citation of selected articles as:
21 pages, 2010 KB  
Article
PV-Scope Test System: Photovoltaic Module Characterization with Maximum Power, Efficiency, and Environmental Sensing
by Christi K. Madsen and Bitian Jiang
Electronics 2025, 14(21), 4305; https://doi.org/10.3390/electronics14214305 (registering DOI) - 31 Oct 2025
Abstract
An integrated ESP32-based measurement system called PV-Scope is presented for real-time photovoltaic (PV) module efficiency characterization and small off-grid system testing under field conditions. The system includes pyranometer-calibrated irradiance sensors using a solar simulator, maximum power point tracking, and comprehensive environmental monitoring to [...] Read more.
An integrated ESP32-based measurement system called PV-Scope is presented for real-time photovoltaic (PV) module efficiency characterization and small off-grid system testing under field conditions. The system includes pyranometer-calibrated irradiance sensors using a solar simulator, maximum power point tracking, and comprehensive environmental monitoring to enable accurate performance assessment of PV modules across diverse technologies, manufacturers and installation conditions. Unlike standard test condition (STC) measurements at cell temperatures of 25 °C, this system captures the interactions between efficiency and environmental variables that significantly impact real-world efficiency. In particular, measurement of temperature-dependent efficiency under local conditions and validation of temperature-dependent models for extending the results to other environmental conditions are enabled with cell temperature monitoring in addition to ambient temperature, humidity, and wind speed. PV-Scope is designed for integrated sensing versatility, portable outdoor testing, and order-of-magnitude cost savings compared to commercial equipment to meet measurement needs across research, education, and practical PV innovation, including bifacial module testing, assessment of cooling techniques, tandem and multi-junction testing, and agrivoltaics. Full article
16 pages, 1953 KB  
Article
Small-Signal Stability of Large-Scale Integrated Hydro–Wind–Photovoltaic Storage (HWPS) Systems Based on the Linear Time-Periodic (LTP) Method
by Ruikuo Liu, Hong Xiao, Zefei Wu, Jingshu Shi, Bin Wang, Hongqiang Xiao, Depeng Hu, Ziqi Jia, Guojie Zhao and Yingbiao Li
Processes 2025, 13(11), 3500; https://doi.org/10.3390/pr13113500 (registering DOI) - 31 Oct 2025
Abstract
In recent years, renewable energy generation (RPG) has experienced rapid growth, and large-scale hydro–wind–photovoltaic storage (HWPS) bases have been progressively developed in southwest China, where hydropower resources are abundant. Ensuring the small-signal stability of such large-scale integrated systems has become a critical challenge. [...] Read more.
In recent years, renewable energy generation (RPG) has experienced rapid growth, and large-scale hydro–wind–photovoltaic storage (HWPS) bases have been progressively developed in southwest China, where hydropower resources are abundant. Ensuring the small-signal stability of such large-scale integrated systems has become a critical challenge. While considerable research has focused on the small-signal stability of grid-connected wind, photovoltaic, or energy storage systems (ESSs), studies on the stability of large-scale HWPS bases remain limited. Moreover, emerging grid codes require power electronic devices to maintain synchronization under unbalanced grid conditions. The time-varying rotating transformations introduced by positive-sequence (PS) and negative-sequence (NS) control render the conventional Park transformation ineffective. To address these challenges, this study develops a linear time-periodic (LTP) model of a large-scale HWPS base using trajectory linearization. Based on Floquet theory, the impacts of RPG station and ESS control parameters on system stability are analyzed. The results reveal that under the considered scenario, these control parameters may induce oscillations over a relatively wide frequency range. Specifically, low PLL and DVC bandwidths (BWs) are associated with the risk of low-frequency oscillations, whereas excessively high BWs may lead to sub-synchronous oscillations. The validity of the analysis is verified through comparison with time-domain simulations of the nonlinear model. Full article
Show Figures

Figure 1

24 pages, 6272 KB  
Article
A New Methodology for Medium-Term Wind Speed Forecasting Using Wave, Oceanographic and Meteorological Predictor Variables
by Diego Sánchez-Pérez, Juan José Cartelle Barros and José A. Orosa
Appl. Sci. 2025, 15(21), 11639; https://doi.org/10.3390/app152111639 (registering DOI) - 31 Oct 2025
Abstract
Onshore and offshore wind energy are two of the best options from an environmental point of view. Nevertheless, the volatile and intermittent nature of the wind resource hampers its integration into the power system. Accurate wind speed forecasting facilitates the operation of the [...] Read more.
Onshore and offshore wind energy are two of the best options from an environmental point of view. Nevertheless, the volatile and intermittent nature of the wind resource hampers its integration into the power system. Accurate wind speed forecasting facilitates the operation of the electric grid, guaranteeing its stability and safety. However, most existing studies focus on very-short- and short-term time horizons, typically ranging from a few minutes to six hours, and rely exclusively on data measured at the prediction site. In contrast, only a few works address medium-term horizons or incorporate offshore data. Therefore, the main objective of this study is to predict medium-term (24 h ahead) onshore wind speed using the most influential offshore predictors, which are water surface temperature, atmospheric pressure, air temperature, wave direction, and spectral significant height. A new methodology based on twenty-seven machine learning regression models was developed and compared using the root mean squared error (RMSE) as the main evaluation metric. Unlike most existing studies that focus on very-short- or short-term horizons (typically below 6 h), this work addresses the medium-term (24 h ahead) forecast. After hyperparameter tuning, the CatBoost regressor achieved the best performance, with a root mean squared error of 2.06 m/s and a mean absolute error of 1.62 m/s—an improvement of around 40% compared to the simplest regression models. This approach opens new possibilities for wind speed estimation in regions where in situ measurements are not available. This will potentially reduce the cost, time, and environmental impacts derived from onshore wind resource characterisation campaigns. It also serves as a basis for future applications using combined offshore data from several locations. Full article
(This article belongs to the Special Issue Advances in AI and Multiphysics Modelling)
Show Figures

Figure 1

26 pages, 1538 KB  
Review
AI-Based Modeling and Optimization of AC/DC Power Systems
by Izabela Rojek, Dariusz Mikołajewski, Piotr Prokopowicz and Maciej Piechowiak
Energies 2025, 18(21), 5660; https://doi.org/10.3390/en18215660 - 28 Oct 2025
Viewed by 292
Abstract
This review examined the latest advances in the modeling, analysis, and control of AC/DC power systems based on artificial intelligence (AI) in which renewable energy sources play a significant role. Integrating variable and intermittent renewable energy sources (such as sunlight and wind power) [...] Read more.
This review examined the latest advances in the modeling, analysis, and control of AC/DC power systems based on artificial intelligence (AI) in which renewable energy sources play a significant role. Integrating variable and intermittent renewable energy sources (such as sunlight and wind power) poses a major challenge in maintaining system stability, reliability, and optimal system performance. Traditional modeling and control methods are increasingly inadequate to capture the complex, nonlinear, and dynamic behavior of modern hybrid AC/DC systems. Specialized AI techniques, such as machine learning (ML) and deep learning (DL), and hybrid models, have become important tools to meet these challenges. This article presents a comprehensive overview of AI-based methodologies for system identification, fault diagnosis, predictive control, and real-time optimization. Particular attention is paid to the role of AI in increasing grid resilience, implementing adaptive control strategies, and supporting decision-making under uncertainty. The review also highlights key breakthroughs in AI algorithms, including federated learning, and physics-based neural networks, which offer scalable and interpretable solutions. Furthermore, the article examines current limitations and open research problems related to data quality, computational requirements, and model generalizability. Case studies of smart grids and comparative scenarios demonstrate the practical effectiveness of AI-based approaches in real-world energy system applications. Finally, it proposes future directions to narrow the gap between AI research and industrial application in next-generation smart grids. Full article
Show Figures

Figure 1

24 pages, 940 KB  
Article
Evaluating the Role of Hybrid Renewable Energy Systems in Supporting South Africa’s Energy Transition
by Mxolisi Miller, Xolani Yokwana and Mbuyu Sumbwanyambe
Processes 2025, 13(11), 3455; https://doi.org/10.3390/pr13113455 - 27 Oct 2025
Viewed by 445
Abstract
This report evaluates the role of Hybrid Renewable Energy Systems (HRESs) in supporting South Africa’s energy transition amidst persistent power shortages, coal dependency, and growing decarbonisation imperatives. Drawing on national policy frameworks including the Integrated Resource Plan (IRP 2019), the Just Energy Transition [...] Read more.
This report evaluates the role of Hybrid Renewable Energy Systems (HRESs) in supporting South Africa’s energy transition amidst persistent power shortages, coal dependency, and growing decarbonisation imperatives. Drawing on national policy frameworks including the Integrated Resource Plan (IRP 2019), the Just Energy Transition (JET) strategy, and Net Zero 2050 targets, this study analyses five major HRES configurations: PV–Battery, PV–Diesel–Battery, PV–Wind–Battery, PV–Hydrogen, and Multi-Source EMS. Through technical modelling, lifecycle cost estimation, and trade-off analysis, the report demonstrates how hybrid systems can decentralise energy supply, improve grid resilience, and align with socio-economic development goals. Geographic application, cost-performance metrics, and policy alignment are assessed to inform region-specific deployment strategies. Despite enabling technologies and proven field performance, the scale-up of HRESs is constrained by financial, regulatory, and institutional barriers. The report concludes with targeted policy recommendations to support inclusive and regionally adaptive HRES investment in South Africa. Full article
(This article belongs to the Special Issue Advanced Technologies of Renewable Energy Sources (RESs))
Show Figures

Figure 1

27 pages, 3330 KB  
Article
Low-Carbon Economic Dispatch Method for Integrated Energy in Aluminum Electrolysis Considering Production Safety Constraints
by Yulong Yang, Songyuan Li, Songnan Wang and Ruiming Zhang
Processes 2025, 13(11), 3442; https://doi.org/10.3390/pr13113442 - 27 Oct 2025
Viewed by 227
Abstract
The aluminum electrolysis industry is a typical high-energy-consumption and high-carbon-emission sector, and its low-carbon transformation is crucial for achieving “dual-carbon” goals. However, aluminum electrolysis is constrained by thermodynamic safety limits, and conventional dispatch models also often overlook carbon emission trading and the integrated [...] Read more.
The aluminum electrolysis industry is a typical high-energy-consumption and high-carbon-emission sector, and its low-carbon transformation is crucial for achieving “dual-carbon” goals. However, aluminum electrolysis is constrained by thermodynamic safety limits, and conventional dispatch models also often overlook carbon emission trading and the integrated utilization of waste heat. To address these challenges, a low-carbon economic dispatch method considering production safety constraints is proposed in the paper for integrated energy systems in aluminum electrolysis, aiming to enhance wind power utilization and ensure operational safety. First, a load model incorporating thermodynamic safety constraints is developed, and a thermal dynamics equation of electrolytic cells is established to characterize the temperature dynamics of aluminum loads. Then, a bi-level optimization framework for the power–aluminum system is constructed: the upper level minimizes grid power-supply costs by coordinating thermal, wind, and photovoltaic generation, while the lower level maximizes enterprise profit, balancing production safety and economic efficiency to achieve coordination between the system and enterprise layers. Finally, a tiered carbon trading mechanism and waste heat heating model are integrated into the framework, combined with a second-order RC building thermal inertia model to realize coordinated optimization among electricity, heat, and carbon flows. The simulation results demonstrate that the proposed method effectively reduces carbon emissions while ensuring electrolytic cell safety: with carbon trading, emissions decrease by 7.2%; when incorporating waste heat utilization reduces boiler heating emissions, they decrease by 74.7%; and further considering building thermal inertia increases wind power utilization to 99.6%, achieving the coordinated optimization of electricity–heat–carbon systems. Full article
Show Figures

Figure 1

25 pages, 1868 KB  
Article
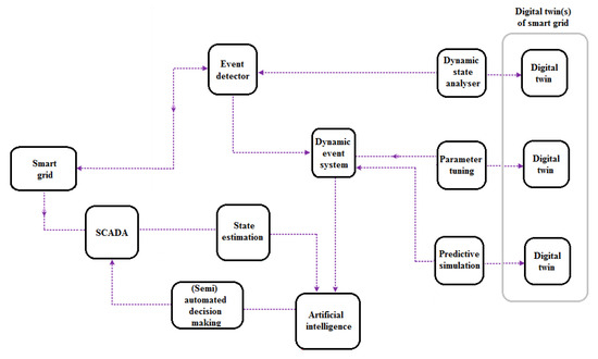
AI-Powered Digital Twin Co-Simulation Framework for Climate-Adaptive Renewable Energy Grids
by Kwabena Addo, Musasa Kabeya and Evans Eshiemogie Ojo
Energies 2025, 18(21), 5593; https://doi.org/10.3390/en18215593 - 24 Oct 2025
Viewed by 476
Abstract
Climate change is accelerating the frequency and intensity of extreme weather events, posing a critical threat to the stability, efficiency, and resilience of modern renewable energy grids. In this study, we propose a modular, AI-integrated digital twin co-simulation framework that enables climate adaptive [...] Read more.
Climate change is accelerating the frequency and intensity of extreme weather events, posing a critical threat to the stability, efficiency, and resilience of modern renewable energy grids. In this study, we propose a modular, AI-integrated digital twin co-simulation framework that enables climate adaptive control of distributed energy resources (DERs) and storage assets in distribution networks. The framework leverages deep reinforcement learning (DDPG) agents trained within a high-fidelity co-simulation environment that couples physical grid dynamics, weather disturbances, and cyber-physical control loops using HELICS middleware. Through real-time coordination of photovoltaic systems, wind turbines, battery storage, and demand side flexibility, the trained agent autonomously learns to minimize power losses, voltage violations, and load shedding under stochastic climate perturbations. Simulation results on the IEEE 33-bus radial test system augmented with ERA5 climate reanalysis data demonstrate improvements in voltage regulation, energy efficiency, and resilience metrics. The framework also exhibits strong generalization across unseen weather scenarios and outperforms baseline rule based controls by reducing energy loss by 14.6% and improving recovery time by 19.5%. These findings position AI-integrated digital twins as a promising paradigm for future-proof, climate-resilient smart grids. Full article
Show Figures

Figure 1

18 pages, 2568 KB  
Article
Transmission Network Expansion Planning Method Based on Feasible Region Description of Virtual Power Plant
by Li Guo, Guiyuan Xue, Zheng Xu, Wenjuan Niu, Chenyu Wang, Jiacheng Li, Huixiang Li and Xun Dou
World Electr. Veh. J. 2025, 16(11), 590; https://doi.org/10.3390/wevj16110590 - 23 Oct 2025
Viewed by 296
Abstract
In response to China’s “Dual Carbon” goals, this paper proposes a Transmission Network Expansion Planning (TNEP) model that explicitly incorporates the operational flexibility of Virtual Power Plants (VPPs). Unlike conventional approaches that focus mainly on transmission investment, the proposed method accounts for the [...] Read more.
In response to China’s “Dual Carbon” goals, this paper proposes a Transmission Network Expansion Planning (TNEP) model that explicitly incorporates the operational flexibility of Virtual Power Plants (VPPs). Unlike conventional approaches that focus mainly on transmission investment, the proposed method accounts for the aggregated dispatchable capability of VPPs, providing a more accurate representation of distributed resources. The VPP aggregation model is characterized by the inclusion of electric vehicles, which act not only as load-side demand but also as flexible energy storage units through vehicle-to-grid interaction. By coordinating EV charging/discharging with photovoltaics, wind generation, and other distributed resources, the VPP significantly enhances system flexibility and provides essential support for grid operation. The vertex search method is employed to delineate the boundary of the VPP’s dispatchable feasible region, from which an equivalent model is established to capture its charging, discharging, and energy storage characteristics. This model is then integrated into the TNEP framework, which minimizes the comprehensive cost, including annualized line investment and the operational costs of both the VPP and the power grid. The resulting non-convex optimization problem is solved using the Quantum Particle Swarm Optimization (QPSO) algorithm. A case study based on the Garver-6 bus and Garver-18 bus systems demonstrates the effectiveness of the approach. The results show that, compared with traditional planning methods, strategically located VPPs can save up to 6.65% in investment costs. This VPP-integrated TNEP scheme enhances system flexibility, improves economic efficiency, and strengthens operational security by smoothing load profiles and optimizing power flows, thereby offering a more reliable and sustainable planning solution. Full article
Show Figures

Figure 1

30 pages, 2525 KB  
Article
Short-Term Wind Power Forecasting Based on Adaptive LSTM and BP Neural Network
by Yizhuo Liu, Kai Song, Fulin Fan, Yuxuan Wang, Mingming Ge and Chuanyu Sun
Appl. Sci. 2025, 15(20), 11244; https://doi.org/10.3390/app152011244 - 20 Oct 2025
Viewed by 234
Abstract
To enhance power dispatching and mitigate grid connection fluctuations, this paper proposes a wind power prediction model based on Long Short-Term Memory-Back Propagation Neural Network (LSTM-BP) optimized by an adaptive Particle Swarm Optimization algorithm (aPSO). Initially, anomalies and missing values in raw wind [...] Read more.
To enhance power dispatching and mitigate grid connection fluctuations, this paper proposes a wind power prediction model based on Long Short-Term Memory-Back Propagation Neural Network (LSTM-BP) optimized by an adaptive Particle Swarm Optimization algorithm (aPSO). Initially, anomalies and missing values in raw wind farm data are addressed using the quartile method and filled via cubic spline interpolation. The data is then denoised using the Autoregressive Integrated Moving Average (ARIMA) model. Statistical and combined features are extracted, and Bayesian optimization is applied for optimal feature selection. To overcome the limitations of single models, a hybrid approach is adopted where a BP neural network is used in conjunction with LSTM. The optimal features are first input into the BP neural network to learn the current relationship between features and wind power. Then, historical data of both the features and wind power are fed into the LSTM to generate preliminary predictions. These LSTM outputs are subsequently passed into the trained BP neural network, and the final wind power prediction result is obtained through network integration. This combined model leverages the temporal learning capabilities of LSTM and the fitting strengths of BP, while aPSO ensures optimal parameter tuning, ultimately enhancing prediction accuracy and robustness in wind power forecasting. The experimental results show that the proposed model achieves a MAE of 0.54 MW and a MAPE of 10.5% in one-step prediction, reducing the error by over 35% compared to benchmark models such as ARIMA-LSTM and LSTM-BP. Multi-step prediction validation on 2000 sets of real wind farm data demonstrates the robustness and generalization capabilities of the proposed model. Full article
Show Figures

Figure 1

31 pages, 5934 KB  
Article
Techno-Economic Optimization of a Hybrid Renewable Energy System with Seawater-Based Pumped Hydro, Hydrogen, and Battery Storage for a Coastal Hotel
by Tuba Tezer
Processes 2025, 13(10), 3339; https://doi.org/10.3390/pr13103339 - 18 Oct 2025
Viewed by 367
Abstract
This study presents the design and techno-economic optimization of a hybrid renewable energy system (HRES) for a coastal hotel in Manavgat, Türkiye. The system integrates photovoltaic (PV) panels, wind turbines (WT), pumped hydro storage (PHS), hydrogen storage (electrolyzer, tank, and fuel cell), batteries, [...] Read more.
This study presents the design and techno-economic optimization of a hybrid renewable energy system (HRES) for a coastal hotel in Manavgat, Türkiye. The system integrates photovoltaic (PV) panels, wind turbines (WT), pumped hydro storage (PHS), hydrogen storage (electrolyzer, tank, and fuel cell), batteries, a fuel cell-based combined heat and power (CHP) unit, and a boiler to meet both electrical and thermal demands. Within this broader optimization framework, six optimal configurations emerged, representing grid-connected and standalone operation modes. Optimization was performed in HOMER Pro to minimize net present cost (NPC) under strict reliability (0% unmet load) and renewable energy fraction (REF > 75%) constraints. The grid-connected PHS–PV–WT configuration achieved the lowest NPC ($1.33 million) and COE ($0.153/kWh), with a renewable fraction of ~96% and limited excess generation (~21%). Off-grid PHS-based and PHS–hydrogen configurations showed competitive performance with slightly higher costs. Hydrogen integration additionally provides complementary storage pathways, coordinated operation, waste heat utilization, and redundancy under component unavailability. Battery-only systems without PHS or hydrogen storage resulted in 37–39% higher capital costs and ~53% higher COE, confirming the economic advantage of long-duration PHS. Sensitivity analyses indicate that real discount rate variations notably affect NPC and COE, particularly for battery-only systems. Component cost sensitivity highlights PV and WT as dominant cost drivers, while PHS stabilizes system economics and the hydrogen subsystem contributes minimally due to its small scale. Overall, these results confirm the techno-economic and environmental benefits of combining seawater-based PHS with optional hydrogen and battery storage for sustainable hotel-scale applications. Full article
(This article belongs to the Special Issue 1st SUSTENS Meeting: Advances in Sustainable Engineering Systems)
Show Figures

Figure 1

18 pages, 6195 KB  
Article
Hybrid Wind Power Forecasting for Turbine Clusters: Integrating Spatiotemporal WGANs with Extreme Missing-Data Resilience
by Hongsheng Su, Yuwei Du, Yulong Che, Dan Li and Wenyao Su
Sustainability 2025, 17(20), 9200; https://doi.org/10.3390/su17209200 - 17 Oct 2025
Viewed by 346
Abstract
The global pursuit of sustainable development amplifies renewable energy’s strategic importance, positioning wind power as a vital modern grid component. Accurate wind forecasting is essential to counter inherent volatility, enabling robust grid operations, security protocols, and optimization strategies. Such predictive precision directly governs [...] Read more.
The global pursuit of sustainable development amplifies renewable energy’s strategic importance, positioning wind power as a vital modern grid component. Accurate wind forecasting is essential to counter inherent volatility, enabling robust grid operations, security protocols, and optimization strategies. Such predictive precision directly governs wind energy systems’ stability and sustainability. This research introduces a novel spatio-temporal hybrid model integrating convolutional neural networks (CNN), bidirectional long short-term memory (BiLSTM), and graph convolutional networks (GCN) to extract temporal patterns and meteorological dynamics (wind speed, direction, temperature) across 134 wind turbines. Building upon conventional methods, our architecture captures turbine spatio-temporal correlations while assimilating multivariate meteorological characteristics. Addressing data integrity compromises from equipment failures and extreme weather-which undermine data-driven models-we implement Wasserstein GAN (WGAN) for generative missing-value interpolation. Validation across severe data loss scenarios (30–90% missing values) demonstrates the model’s enhanced predictive capacity. Rigorous benchmarking confirms significant accuracy improvements and reduced forecasting errors. Full article
Show Figures

Figure 1

27 pages, 5651 KB  
Article
Integrating VMD and Adversarial MLP for Robust Acoustic Detection of Bolt Loosening in Transmission Towers
by Yong Qin, Yu Zhou, Cen Cao, Jun Hu and Liang Yuan
Electronics 2025, 14(20), 4062; https://doi.org/10.3390/electronics14204062 - 15 Oct 2025
Viewed by 230
Abstract
The structural integrity of transmission towers, as the backbone of power grids, is critical to overall grid safety, relying heavily on the reliability of bolted connections. Dynamic loads such as wind-induced vibrations can cause bolt loosening, potentially leading to structural deformation, cascading failures, [...] Read more.
The structural integrity of transmission towers, as the backbone of power grids, is critical to overall grid safety, relying heavily on the reliability of bolted connections. Dynamic loads such as wind-induced vibrations can cause bolt loosening, potentially leading to structural deformation, cascading failures, and large-scale blackouts. Traditional manual inspection methods are inefficient, subjective, and hazardous. Existing automated approaches are often limited by environmental noise sensitivity, high computational complexity, sensor placement dependency, or the need for extensive labeled data. To address these challenges, this paper proposes a portable acoustic detection system based on Variational Mode Decomposition (VMD) and an Adversarial Multilayer Perceptual Network (AT-MLP). The VMD method effectively processes non-stationary and nonlinear acoustic signals to suppress noise and extract robust time–frequency features. The AT-MLP model then performs state identification, incorporating adversarial training to mitigate distribution discrepancies between training and testing data, thereby significantly improving generalization and noise robustness. Comparison results and analysis demonstrate that the proposed VMD and AT-MLP framework effectively mitigates structural variability and environmental interference, providing a reliable solution for bolt loosening detection. The proposed method bridges structural mechanics, acoustic signal processing, and lightweight intelligence, offering a scalable solution for condition assessment and risk-aware maintenance of transmission towers. Full article
Show Figures

Figure 1

16 pages, 2438 KB  
Article
Data-Driven Noise-Resilient Method for Wind Farm Reactive Power Optimization
by Zhen Pan, Lijuan Huang, Kaiwen Huang, Guan Bai and Lin Zhou
Processes 2025, 13(10), 3303; https://doi.org/10.3390/pr13103303 - 15 Oct 2025
Viewed by 303
Abstract
Accurate reactive power optimization in wind farms (WFs) is critical for optimizing operations and ensuring grid stability, yet it faces challenges from noisy, nonlinear, and dynamic Supervisory Control and Data Acquisition (SCADA) data. This study proposes an innovative framework, WBS-BiGRU, integrating three novel [...] Read more.
Accurate reactive power optimization in wind farms (WFs) is critical for optimizing operations and ensuring grid stability, yet it faces challenges from noisy, nonlinear, and dynamic Supervisory Control and Data Acquisition (SCADA) data. This study proposes an innovative framework, WBS-BiGRU, integrating three novel components to address these issues. Firstly, the Wavelet-DBSCAN (WDBSCAN) method combines wavelet transform’s time–frequency analysis with density-based spatial clustering of applications with noise (DBSCAN)’s density-based clustering to effectively remove noise and outliers from complex WF datasets, leveraging multi-scale features for enhanced adaptability to non-stationary signals. Subsequently, a Boomerang Evolutionary Optimization (BAEO) with the Seasonal Decomposition Improved Process (SDIP) synergistically decomposes time series into trend, seasonal, and residual components, generating diverse candidate solutions to optimize data inputs. Finally, a Bidirectional Gated Recurrent Unit (BiGRU) network enhanced with an attention mechanism captures long-term dependencies in temporal data and dynamically focuses on key features, improving reactive power forecasting precision. The WBS-BiGRU framework significantly enhances forecasting accuracy and robustness, offering a reliable solution for WF operation optimization and equipment health management. Full article
Show Figures

Figure 1

24 pages, 3264 KB  
Article
Development of a New Solid State Fault Current Limiter for Effective Fault Current Limitation in Wind-Integrated Grids
by Mohamed S. A. Zayed, Hossam E. M. Attia, Manal M. Emara, Diaa-Eldin A. Mansour and Hany Abdelfattah
Electronics 2025, 14(20), 4054; https://doi.org/10.3390/electronics14204054 - 15 Oct 2025
Viewed by 346
Abstract
The increasing penetration of wind energy into modern power grids introduces new challenges, particularly regarding fault current levels and voltage stability during disturbances. This study proposes and evaluates a new Solid State Fault Current Limiter (SSFCL) topology for mitigating the adverse effects of [...] Read more.
The increasing penetration of wind energy into modern power grids introduces new challenges, particularly regarding fault current levels and voltage stability during disturbances. This study proposes and evaluates a new Solid State Fault Current Limiter (SSFCL) topology for mitigating the adverse effects of faults in wind-integrated power systems. The proposed SSFCL consists of a bridge section and a shunt branch, designed to limit fault current while maintaining power quality. Unlike conventional SSFCLs, the proposed topology incorporates both DC and AC reactors with an Integrated Gate-Commutated Thyristor (IGCT) switch, to provide current limiting and voltage stabilization, effectively mitigating the negative impacts of faults. A comprehensive MATLAB/Simulink-based simulation is conducted on a realistic grid model. First, appropriate AC and DC reactor impedances are selected to balance fault current suppression, cost, and dynamic response. Then, three fault scenarios, transmission line, distribution grid, and domestic network, are analyzed to assess the fault current limiting performance and voltage sag mitigation of the SSFCL. In the simulation analysis, the DC reactor current and the voltage across the SSFCL device are continuously monitored to evaluate its dynamic response and effectiveness during fault and normal operating conditions. In addition, the fault current contribution from the wind farm is assessed with and without the integration of the SSFCL, along with the voltage profile at the Point of Common Coupling (PCC), to determine the limiter’s impact on system stability and power quality. Finally, the performance of the proposed SSFCL is compared to that of the resistive-type superconducting fault current limiter (R-SFCL) under identical fault scenarios to assess the technical and economic standpoints of the proposed SSFCL. Simulation results show that the SSFCL reduces the peak fault current by up to 29% and improves the voltage profile at the PCC by up to 42%, providing comparable performance to the R-SFCL while avoiding the need for cryogenic systems. Full article
Show Figures

Figure 1

27 pages, 2930 KB  
Article
Research on a New Shared Energy Storage Market Mechanism Based on Wind Power Characteristics and Two-Way Sales
by Yi Chai, Qinghai Hao, Ce Wang, Yunfei Tian, Jing Peng, Peng Sun and Mao Yang
Electronics 2025, 14(20), 4038; https://doi.org/10.3390/electronics14204038 - 14 Oct 2025
Viewed by 231
Abstract
Against the backdrop of the world’s increasing reliance on renewable energy, the inherent intermittency and volatility of wind and solar energy pose significant challenges to the stability and economic benefits of the power system. In regions rich in renewable energy resources such as [...] Read more.
Against the backdrop of the world’s increasing reliance on renewable energy, the inherent intermittency and volatility of wind and solar energy pose significant challenges to the stability and economic benefits of the power system. In regions rich in renewable energy resources such as Gansu Province, due to low operational efficiency and underdeveloped market mechanisms, the potential of new energy storage systems is often not fully exploited. This paper proposes an integrated shared energy storage model designed to suppress wind power fluctuations and a two-way market trading mechanism designed to maximize social welfare to solve these problems. Firstly, a hybrid energy storage system combining electrochemical- and hydrogen-based energy storage is constructed. The modular coordination strategy is adopted to dynamically allocate power capacity, and the wind energy fluctuation suppression technology is proposed to achieve fluctuation suppression at multiple time scales. Secondly, a combined dual bidding mechanism is introduced, allowing for combined bidding across time periods and resource types, to better capture user preferences and enhance market flexibility. The model is represented as a mixed-integer nonlinear programming problem aimed at maximizing social welfare, and then transformed into a linear equivalence problem to enhance the traceability of the calculation. The branch and bound algorithm is adopted to solve this problem. Finally, the simulation results based on the bidding data of a certain area enhanced the participation of participants and improved the fairness of the market and the overall social welfare. This system effectively enhances the grid-friendliness of renewable energy grid connection and provides a scalable and replicable framework for highly renewable energy systems. Full article
Show Figures

Figure 1

Back to TopTop