Low-Carbon Economic Dispatch Method for Integrated Energy in Aluminum Electrolysis Considering Production Safety Constraints
Abstract
1. Introduction
2. Two-Level Optimization Framework
3. Bi-Level Optimization Scheduling Model
3.1. Upper-Level Power Grid Optimization Scheduling Model
3.2. Lower-Level Optimization Scheduling Model
3.2.1. Equivalent Circuit Model of Electrolytic Series
3.2.2. Thermal Balance Analysis of the Electrolytic Cell
3.2.3. Electrolytic Aluminum Load Production Constraints
3.2.4. Lower-Level Objective Function
3.2.5. Carbon Emission Trading Constraints for Aluminum Electrolysis
3.2.6. Constraints for Utilizing Aluminum Electrolysis Waste Heat in Building Heating Systems
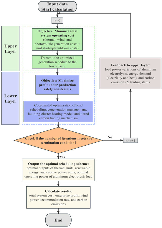
3.2.7. Overall Computational Flowchart of the Two-Level Optimization Framework
4. Case Studies
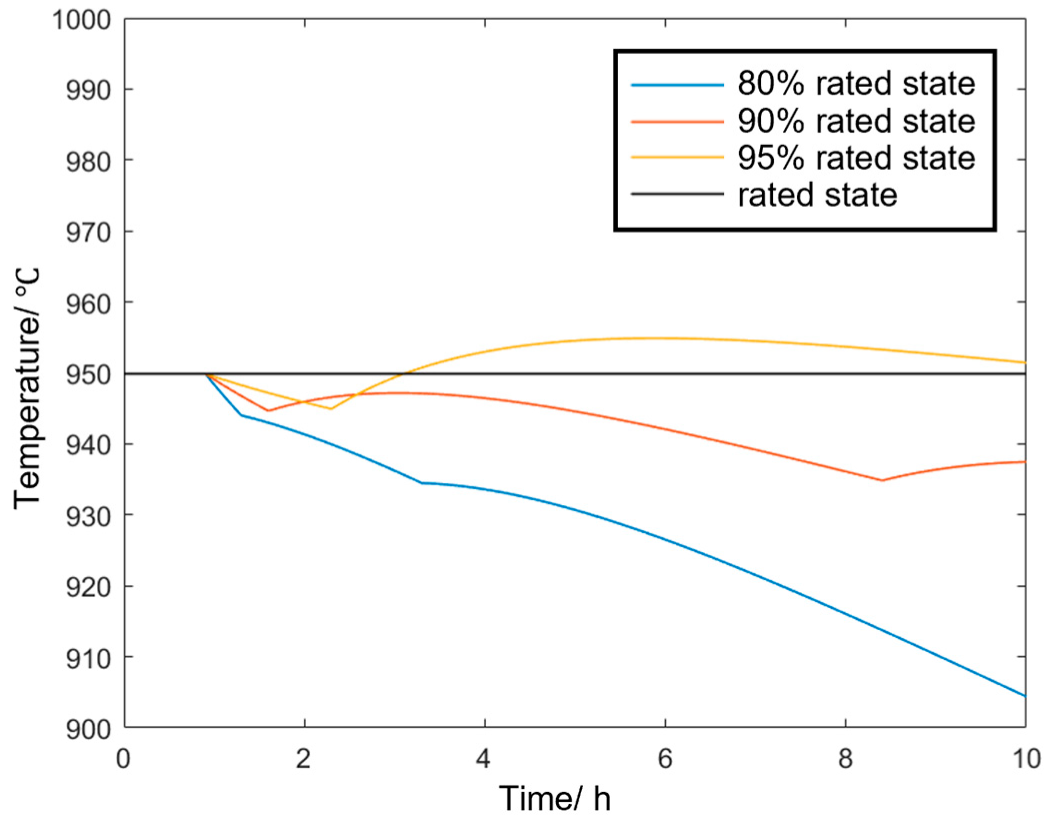
4.1. Dynamic Temperature Simulation Results of the Electrolytic Cell
4.2. Analysis of Dispatch Results
5. Methodology
6. Conclusions
Author Contributions
Funding
Data Availability Statement
Conflicts of Interest
References
- Liu, J.; Wang, K.; Su, Z.; Feng, Y.; Wang, C.; Ai, X. Source-load Coordinated Optimal Scheduling in Stochastic Unit Commitment Considered Electrolytic Aluminum Load and Wind Power Uncertainty. In Proceedings of the 2022 IEEE 5th International Electrical and Energy Conference (CIEEC), Nanjing, China, 11 August 2022. [Google Scholar]
- Gong, F.; Ren, K.; Zhang, A.; Chen, S.; Feng, J.; Zhang, K.; Li, D. Review of electrolytic aluminum load participating in demand response to absorb new energy potential and methods. In Proceedings of the 2021 IEEE 2nd International Conference on Big Data, Artificial Intelligence and Internet of Things Engineering (ICBAIE), Nanchang, China, 26–28 March 2021. [Google Scholar]
- Ding, X.; Liao, S.; Xu, J.; Sun, Y. A Source-Load Coordinated Control Strategy in an Industrial Aluminum Production Mircrogrid for Smoothing Wind Power Fluctuations. In Proceedings of the 2023 IEEE/IAS Industrial and Commercial Power System Asia (I&CPS Asia), Chongqing, China, 7–9 July 2023. [Google Scholar]
- Li, L.F.; Chen, Y.; Zhu, X.; Yu, Q.; Jiang, X.; Liao, S. Electrolytic Aluminum Load Participating in Power Grid Frequency Modulation Method Based on Active Adjustable Capacity Coordination. In Proceedings of the 2021 3rd Asia Energy and Electrical Engineering Symposium (AEEES), Chengdu, China, 26–29 March 2021. [Google Scholar]
- Chen, S.; Gong, F.; Sun, T.; Yuan, J.; Yang, S.; Liu, Z. Research on the method of electrolytic aluminum load participating in the frequency control of power grid. In Proceedings of the 2021 IEEE 2nd International Conference on Big Data, Artificial Intelligence and Internet of Things Engineering (ICBAIE), Nanchang, China, 26–28 March 2021. [Google Scholar]
- Liu, J.; Zeng, K.; Wang, C.; Le, L.; Zhang, M.; Ai, X. Unit commitment considering electrolytic aluminum load for ancillary service. In Proceedings of the 2019 4th International Conference on Intelligent Green Building and Smart Grid (IGBSG), Yichang, China, 6–9 September 2019. [Google Scholar]
- Wang, Y.; Fu, B.; Ding, K.; Sun, Y. Day-ahead Economic Dispatch of Power Systems Considering the Demand Response of Electrolytic Aluminum Loads. In Proceedings of the 2024 IEEE 2nd International Conference on Power Science and Technology (ICPST), Dali, China, 9–11 May 2024. [Google Scholar]
- Zheng, W.; Yu, P.; Xu, Z.; Fan, T.; Liu, H.; Yu, M.; Li, J. Day-ahead Intra-day Economic Dispatch Methodology Accounting for the Participation of Electrolytic Aluminum Loads and Energy Storage in Power System Peaking. In Proceedings of the 2024 IEEE 2nd International Conference on Power Science and Technology (ICPST), Dali, China, 9–11 May 2024. [Google Scholar]
- Du, H.; Hu, J.; Tong, Y. Distributed Optimization Operation Strategy for Green Power Industrial Parks Considering Coordination of Electricity-Certificate-Carbon Mechanisms. Autom. Electr. Power Syst. 2025, 1–17. Available online: https://link.cnki.net/urlid/32.1180.TP.20240820.1451.006 (accessed on 23 October 2025).
- Jia, X.; Li, D.; Chen, H. Optimal Operation Strategy of Multi-source Combined Cooling, Heating and Power System in Industrial Parks Considering Carbon Trading. J. Chin. Soc. Power Eng. 2023, 43, 1095–1102. [Google Scholar]
- Lu, Z.; Yang, C.; Yang, Y. Optimization of Integrated Energy System in Low-carbon Parks Based on Stepwise Carbon Trading. Electr. Eng. 2023, 65, 58–61. [Google Scholar]
- Shi, S.; Zou, Y.; Yao, Y. Optimal Operation of AC/DC Hybrid Distribution Network Based on Network Reconfiguration Under Stepwise Carbon Trading Mechanism. South. Power Syst. Technol. 2025, 19, 96–105. [Google Scholar]
- Yang, Y.; Li, S.; Zhang, Z.; Zhang, N.; Wang, S.; Wu, X.; Yan, H. The low-carbon economic scheduling method for regional integrated energy systems considering the joint integration of electric vehicles and concentrated solar power plants for wind power consumption. Wind. Eng. 2025, 0309524, 241302464. [Google Scholar] [CrossRef]
- Gao, C.; Lu, H.; Chen, M.; Chang, X.; Zheng, C. A low-carbon optimization of integrated energy system dispatch under multi-system coupling of electricity-heat-gas-hydrogen based on stepwise carbon trading. Int. J. Hydrogen Energy 2025, 97, 362–376. [Google Scholar] [CrossRef]
- Zhan, P.; Lin, H.; Tian, Y. Multi-park Integrated Demand Response Strategy Based on Hybrid Game in Electricity-Carbon Joint Market. Proc. CSU-EPSA 2025, 37, 76–86. [Google Scholar] [CrossRef]
- Xu, W.; Ma, G.; Yao, Y.; Meng, Y.; Li, W. Multi-energy Optimal Scheduling for Industrial Parks Considering Green Certificate-Carbon Trading Mechanism and Hydrogen-blended Natural Gas. Electr. Power 2025, 58, 154–163. [Google Scholar]
- An, J.; Liu, W.; Lin, Y.; Zhang, Q.; Wang, X.; Kang, J. Optimal Scheduling of Hydrogen-integrated Energy Systems under Green Certificate-Carbon Trading Integration Mechanism. Acta Energiae Solaris Sin. 2024, 45, 104–114. [Google Scholar]
- Chen, W.; Mu, Y.; Jia, H. Optimal Scheduling Method for Regional Integrated Energy Systems Considering Off-design Characteristics of Equipment. Power Syst. Technol. 2021, 45, 951–958. [Google Scholar]
- Chen, X.; Cao, X.; Chen, J. Optimal Scheduling of Park Integrated Energy Systems with Flexible Thermoelectric Response under Green Certificate-Carbon Trading Mechanism. Electr. Power 2024, 57, 110–120. [Google Scholar]
- Mu, Y.; Zhang, Y.; Jia, H.; Yu, X.; Zhang, J.; Jin, X.; Deng, Y. Day-ahead Optimal Scheduling Method for Electricity-Water-Heat Integrated Energy Systems Considering Virtual Energy Storage. Autom. Electr. Power Syst. 2023, 47, 11–21. [Google Scholar]
- Wang, Y.; Han, L.; Deng, X.; Gao, H. Scheduling Optimization of Household Electricity-Heat Integrated Energy Systems Considering Thermal Comfort Improvement. Acta Energiae Solaris Sin. 2025, 46, 165–174. [Google Scholar]
- Song, D. Energy Optimal Scheduling Strategy for Industrial Park Integrated Energy Systems Considering User Dissatisfaction. Master’s Thesis, Yanshan University, Qinhuangdao, China, 2022. [Google Scholar]
- Lv, Z.; Song, Z.; Li, L.; Liu, Y. Optimal Scheduling of Industrial Park Integrated Energy Systems with Electric Vehicles. Electr. Power 2024, 57, 25–31. [Google Scholar]
- Xiao, Q.; Yang, K.; Song, Z. Scheduling Strategy for Industrial Park Integrated Energy Systems Considering Carbon Trading and Electric Vehicle Charging Load. High Volt. Eng. 2023, 49, 1392–1401. [Google Scholar]














| Density (kg/m3) | Specific Heat Capacity (J/kg/°C) | Volume(m3) | |
|---|---|---|---|
| Electrolyte | 2100 | 1600 | 4 |
| Aluminum liquid | 2700 | 880 | 9 |
| Cell shell–anode carbon block | 2600 | 900 | 9 |
| Heat Transfer Area (m2) | Heat Transfer Coefficient (W/m2/°C) | |
|---|---|---|
| Aluminum electrolyte–cell body | 4 | 300 |
| Aluminum liquid–cell body | 4 | 200 |
| Aluminum electrolyte–anode carbon block | 3.6 | 5 |
| Tank surface and external air | 60 | 5 |
| Generator Unit | Pmax/MW | Pmin/MW | Coal Consumption Coefficient | |||
|---|---|---|---|---|---|---|
| a | b | c | ||||
| Upper Level | CG1 | 370 | 111 | 2.54 × 10−2 | 131.5 | 5904 |
| CG2 | 270 | 81 | 2.09 × 10−2 | 123.1 | 4596 | |
| CG3 | 160 | 48 | 4.89 × 10−2 | 155.5 | 2824 | |
| Lower Level | CGEAL | 330 | 99 | 2.24 × 10−2 | 128.5 | 5310 |
| Parameters | Numerical Values |
|---|---|
| R1 | 1.9423 × 10−8 °C/W |
| R2 | 2.2547 × 10−7 °C/W |
| C1 | 4.9410 × 1010 J/°C |
| C2 | 4.9797 × 1012 J/°C |
| Scenario | Wind Power Utilization Rate (%) | Producer Revenue (CNY 10,000) | Total Carbon Emissions (t) |
|---|---|---|---|
| 0 | 99.3% | 505 | 10,775 |
| 1 | 98.8% | 481 | 10,001 |
| 2 | 99.0% | 498 | 10,259 |
| 3 | 99.6% | 502 | 10,127 |
Disclaimer/Publisher’s Note: The statements, opinions and data contained in all publications are solely those of the individual author(s) and contributor(s) and not of MDPI and/or the editor(s). MDPI and/or the editor(s) disclaim responsibility for any injury to people or property resulting from any ideas, methods, instructions or products referred to in the content. |
© 2025 by the authors. Licensee MDPI, Basel, Switzerland. This article is an open access article distributed under the terms and conditions of the Creative Commons Attribution (CC BY) license (https://creativecommons.org/licenses/by/4.0/).
Share and Cite
Yang, Y.; Li, S.; Wang, S.; Zhang, R. Low-Carbon Economic Dispatch Method for Integrated Energy in Aluminum Electrolysis Considering Production Safety Constraints. Processes 2025, 13, 3442. https://doi.org/10.3390/pr13113442
Yang Y, Li S, Wang S, Zhang R. Low-Carbon Economic Dispatch Method for Integrated Energy in Aluminum Electrolysis Considering Production Safety Constraints. Processes. 2025; 13(11):3442. https://doi.org/10.3390/pr13113442
Chicago/Turabian StyleYang, Yulong, Songyuan Li, Songnan Wang, and Ruiming Zhang. 2025. "Low-Carbon Economic Dispatch Method for Integrated Energy in Aluminum Electrolysis Considering Production Safety Constraints" Processes 13, no. 11: 3442. https://doi.org/10.3390/pr13113442
APA StyleYang, Y., Li, S., Wang, S., & Zhang, R. (2025). Low-Carbon Economic Dispatch Method for Integrated Energy in Aluminum Electrolysis Considering Production Safety Constraints. Processes, 13(11), 3442. https://doi.org/10.3390/pr13113442

