Sign in to use this feature.

Years

Between: -

Subjects

remove_circle_outline
remove_circle_outline
remove_circle_outline
remove_circle_outline
remove_circle_outline
remove_circle_outline
remove_circle_outline
remove_circle_outline
remove_circle_outline

Journals

remove_circle_outline
remove_circle_outline
remove_circle_outline
remove_circle_outline
remove_circle_outline
remove_circle_outline
remove_circle_outline
remove_circle_outline

Article Types

Countries / Regions

remove_circle_outline
remove_circle_outline
remove_circle_outline
remove_circle_outline
remove_circle_outline

Search Results (811)

Search Parameters:
Keywords = tower design

Order results
Result details
Results per page
Select all
Export citation of selected articles as:
32 pages, 6975 KB  
Article
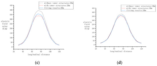
Electric and Magnetic Field Calculation and Optimization of Transmission Lines Considering the Influence of Transmission Towers
by Zhenhua Jiang, Changqi Li, Sen Gao, Chao Xiang, Zhengrong Ma, Wenrui Zhou, Yunwei Li, Zijing Zheng, Ziqi Xie, Wenxiu Zhang and Qianlong Wang
Electronics 2026, 15(8), 1628; https://doi.org/10.3390/electronics15081628 - 14 Apr 2026
Abstract
To accurately evaluate the electric and magnetic field distribution characteristics around transmission lines under different tower structures and operating conditions, this study systematically investigates the spatial electric and magnetic fields of transmission line towers based on Grid Information Model (GIM) file parsing and [...] Read more.
To accurately evaluate the electric and magnetic field distribution characteristics around transmission lines under different tower structures and operating conditions, this study systematically investigates the spatial electric and magnetic fields of transmission line towers based on Grid Information Model (GIM) file parsing and finite element simulation. First, key information, including tower geometric configuration, conductor suspension point locations, and voltage level, is extracted by parsing the GIM file. A unified transformation method from geographic coordinates to three-dimensional Cartesian coordinates is established, and a three-dimensional electric and magnetic field calculation model is constructed in the ANSYS Maxwell platform, incorporating a catenary conductor model and an equivalent representation of bundled conductors. Furthermore, the accuracy of the proposed calculation method is validated based on field measurement data. Second, under single-circuit operating conditions, the spatial electric and magnetic field distributions of the Goblet-shaped suspension tower and the Drum-type transmission tower are analyzed under different phase sequence arrangements and different conductor-to-ground heights, and the shielding effect of the tower structure on the local electric field is investigated. On this basis, an electric field fitting method based on a proportional polynomial model is proposed, enabling the prediction of electric field distribution under tower-present conditions using simulation results obtained without tower structures. Subsequently, the influence of different phase sequence combinations on the spatial electric field distribution is systematically examined. The fitting method is further extended to double-circuit transmission lines, and its accuracy and effectiveness in rapid electric field assessment are verified. Finally, from an engineering practice perspective, the effects of the presence of jumper conductors and variations in conductor turning angles on the spatial electric field distribution of double-circuit towers are analyzed, and an optimized estimation approach for electric fields under different turning angle conditions is proposed. The results demonstrate that tower structural configuration and conductor arrangement significantly affect the electric field distribution, and the proposed fitting method effectively reduces modeling complexity while maintaining computational accuracy. The findings of this study provide a theoretical basis and technical reference for electric and magnetic environment assessment and engineering design of transmission lines. Full article
Show Figures

Figure 1

27 pages, 1192 KB  
Article
Responsive Architecture and Fire Safety: A Comparative Review of Regulatory Regimes in the USA, Asia, and the EU/UK, with Implications for Poland in the Context of BIM/DT/AI/IoT
by Przemysław Konopski, Roman Pilch and Wojciech Bonenberg
Sustainability 2026, 18(8), 3808; https://doi.org/10.3390/su18083808 - 11 Apr 2026
Viewed by 252
Abstract
This article compares selected fire safety regulatory systems in Japan, China, the United States, and the EU/UK, interpreted through the lens of responsive architecture and the implementation of digital technologies—building information modelling (BIM), digital twins (DTs), artificial intelligence (AI), and the Internet of [...] Read more.
This article compares selected fire safety regulatory systems in Japan, China, the United States, and the EU/UK, interpreted through the lens of responsive architecture and the implementation of digital technologies—building information modelling (BIM), digital twins (DTs), artificial intelligence (AI), and the Internet of Things (IoT). The study adopts a qualitative approach based on a structured review of legal acts, technical standards, public-sector reports, and the scientific and professional literature, organised using a common analytical framework. First, the analysis identifies shared foundations across regimes: the primacy of life safety, mandatory detection and alarm functions, fire compartmentation, requirements for protected means of exit, and the increasing importance of documenting the operational status of protection measures. Then, it contrasts key differences, including the permissibility of performance-based design (PBD), the degree to which digital documentation is formally recognised, organisational enforcement models, and cybersecurity approaches for integrated fire alarm/voice alarm/building management/IoT ecosystems. Japan and selected Chinese cities combine stringent requirements with openness to dynamic solutions and urban-scale data platforms. The USA relies on a decentralised code-based ecosystem with a strong role for professional and industry bodies, while the EU/UK continues to strengthen harmonised standards and digital building registers, reinforced by lessons after the Grenfell Tower fire. Against this background, Poland is discussed as broadly aligned in goals and baseline technical requirements yet lagging behind in implementing PBD pathways, digital registers, formal BIM/DT integration, and minimum cybersecurity requirements. The proposed directions for change aim to create a more predictable regulatory and technical framework for the development of responsive architecture and dynamic fire safety systems in Poland. The study contributes to the sustainability literature by framing regulatory readiness for digital fire safety as a lifecycle resilience strategy, directly relevant to safe, resource-efficient, and inclusive built environments. Full article
Show Figures

Figure 1

22 pages, 4959 KB  
Article
A Study on the Response of Monopile Foundations for Offshore Wind Turbines Using Numerical Analysis Methods
by Zhijun Wang, Di Liu, Shujie Zhao, Nielei Huang, Bo Han and Xiangyu Kong
J. Mar. Sci. Eng. 2026, 14(8), 691; https://doi.org/10.3390/jmse14080691 - 8 Apr 2026
Viewed by 224
Abstract
The prediction of dynamic responses of offshore wind turbine foundations under wind-wave-current multi-field coupled loads is the cornerstone of safety in offshore wind power engineering. The currently widely adopted equivalent load application method, while computationally efficient, simplifies loads into concentrated forces applied at [...] Read more.
The prediction of dynamic responses of offshore wind turbine foundations under wind-wave-current multi-field coupled loads is the cornerstone of safety in offshore wind power engineering. The currently widely adopted equivalent load application method, while computationally efficient, simplifies loads into concentrated forces applied at the pile top and tower top, neglecting fluid-structure dynamic interaction mechanisms, which leads to deviations in response predictions. To overcome this limitation, this paper proposes a high-precision bidirectional fluid-structure interaction numerical framework. The fluid domain employs computational fluid dynamics (CFD) to construct an air-seawater two-phase flow model, utilizing the standard k-ε turbulence model and nonlinear wave theory to accurately simulate complex marine environments. The solid domain establishes a wind turbine-stratified seabed system via the finite element method (FEM), describing soil-rock mechanical properties based on the Mohr-Coulomb constitutive model. Comparative studies indicate that the equivalent static method significantly underestimates the displacement response of pile foundations, particularly under the extreme shutdown conditions examined in this study. This value should be interpreted as a case-specific observation rather than a universal deviation, and the discrepancy may vary with sea state, wind speed, current velocity, and wind–wave misalignment, thereby leading to non-conservative estimates of stress distribution. In contrast, the fluid-structure interaction method can reveal key physical processes such as local flow acceleration and wake–interference effects around the tower and the parked rotor under shutdown conditions, and the nonlinear interaction and resistance-increasing mechanisms between waves and currents. This model provides a reliable tool for safety assessment and damage evolution analysis of wind turbine foundations under extreme marine conditions, promoting the transformation of offshore wind power structure design from empirical formulas to mechanism-driven approaches. Full article
Show Figures

Figure 1

22 pages, 5580 KB  
Article
3D Finite Element Analysis of Electromagnetic Fields in Transmission Line Crossing Areas Under Different Operating Conditions
by Changqi Li, Zhenhua Jiang, Jianyi Li, Hui Qiu, Yunwei Li, Wenxiu Zhang, Ziqi Xie, Zijing Zheng and Qianlong Wang
Appl. Sci. 2026, 16(7), 3425; https://doi.org/10.3390/app16073425 - 1 Apr 2026
Viewed by 374
Abstract
With the increasing density of transmission lines, line crossings and spans have become more common, and the electromagnetic environment of transmission lines has attracted increasing attention. Investigating the electromagnetic field distribution in transmission line crossing regions is therefore of great significance for line [...] Read more.
With the increasing density of transmission lines, line crossings and spans have become more common, and the electromagnetic environment of transmission lines has attracted increasing attention. Investigating the electromagnetic field distribution in transmission line crossing regions is therefore of great significance for line layout and preliminary design. In this study, the parameters of transmission lines in crossing regions are first obtained by parsing the GIM (Grid Information Model) file. A three-dimensional electromagnetic field model of a double-circuit transmission line on the same tower is then established using the finite element method, and the accuracy of the proposed approach is validated by comparison with field measurement data. Based on the developed model, the electric and magnetic field distributions of both the double-circuit transmission line and the crossing region are calculated. Furthermore, the effects of different crossing angles, phase sequence combinations, and voltage levels on the electromagnetic field distribution are systematically investigated. By comparing the electromagnetic field characteristics under different phase sequence schemes, an optimized phase sequence configuration for double-circuit transmission lines and crossing regions is proposed. The results provide a theoretical basis and technical reference for electromagnetic environment assessment and design optimization of transmission lines in crossing regions. Full article
Show Figures

Figure 1

13 pages, 1799 KB  
Proceeding Paper
Cooling Tower Decision Support Web System: A Case Study
by Hao-Yu Lien, Wen-Hao Chen and Yen-Jen Chen
Eng. Proc. 2026, 134(1), 7; https://doi.org/10.3390/engproc2026134007 - 30 Mar 2026
Viewed by 278
Abstract
Conventional cooling tower operations often rely on the operator’s experience for fan-switching control, lacking precise decision support and real-time monitoring capabilities. This makes it challenging to maintain water temperature within an optimal range, thereby affecting industrial process efficiency. Using a case study approach, [...] Read more.
Conventional cooling tower operations often rely on the operator’s experience for fan-switching control, lacking precise decision support and real-time monitoring capabilities. This makes it challenging to maintain water temperature within an optimal range, thereby affecting industrial process efficiency. Using a case study approach, we integrate a Long Short-Term Memory (LSTM) model for temperature prediction with a Reinforcement Learning (RL) model to develop a web-based decision support system for cooling tower operations. The system uses an LSTM model to predict the trend of return water temperature for the next 15 min. This prediction, along with environmental conditions and historical data, is then fed into the RL model. Through a reward mechanism, the model is designed to receive a higher score when the predicted temperature is close to the benchmark of 30.5 °C and a lower score otherwise, enabling it to learn the optimal fan control strategy. Based on the evaluation results, the system automatically determines the optimal action—turning the fan on, off, or maintaining its current state—and provides specific fan operation suggestions and a decision-making basis to the operator via a web interface. This system is designed with a layered architecture, comprising functional modules such as a real-time monitoring dashboard, historical data query, and AI model management. Through visual elements like temperature trend line charts, fan status indicators, and a decision suggestion interface, it provides operators with real-time water temperature status, predicted temperature trends, and specific operational recommendations. The system has been deployed and is running in an actual manufacturing factory, where the AI model generates predictions and decision outputs every 15 min, assisting operators in adjusting fan control. This has successfully stabilized the outlet water temperature within the target range of 30–31 °C, thereby enhancing the efficiency of cooling water temperature regulation. The model presents the practical application of AI technology in a manufacturing control scenario and establishes a web-based decision support system, providing a concrete example for smart manufacturing transformation within an Industrial IoT environment. Full article
Show Figures

Figure 1

47 pages, 1879 KB  
Review
Advancing Offshore Wind Capacity Through Turbine Size Scaling
by Paweł Martynowicz, Piotr Ślimak and Desta Kalbessa Kumsa
Energies 2026, 19(7), 1625; https://doi.org/10.3390/en19071625 - 25 Mar 2026
Viewed by 643
Abstract
The upscaling of turbines in the offshore wind industry has been unprecedented, as compared to 5–6 MW rated turbines 10 years ago. A typical 20–26 MW rated turbine in modern commercial applications (MingYang MySE 18.X-20 MW installed in 2025 and 26 MW prototype [...] Read more.
The upscaling of turbines in the offshore wind industry has been unprecedented, as compared to 5–6 MW rated turbines 10 years ago. A typical 20–26 MW rated turbine in modern commercial applications (MingYang MySE 18.X-20 MW installed in 2025 and 26 MW prototype by Dongfang Electric tested in 2025) has been demonstrated. This scaling has been made possible by increasing rotor diameters (>250 m) and hub heights (>150–180 m) to achieve capacity factors of up to 55–65%, annual energy generation of more than 80 GWh/turbine, and significant decreases in levelised cost of energy (LCOE) to current values of up to 63–65 USD 2023/MWh globally averaged in 2023 (with minor variability in 2024 due to market changes and new regional areas). The paper analyses turbine upscaling over three levels of hierarchy, including turbine scale—rated capacity and physical aspect, project scale—multi-gigawatts of farms, and market scale—the global pipeline > 1500 GW level, and combines techno-economic evaluation, structural evaluation of loads, and infrastructure needs assessment. The upscaling has the advantage of reducing the number of turbines dramatically (e.g., 500 to 67 turbines in a 1 GW farm, as turbine size is increased to 15 MW) and balancing-of-plant (BoP) CAPEX (turbine-to-turbine foundations and cables) by some 20 to 30 percent per unit of capacity, and serial production learning rates of between 15 and 18% per doubling of capacity. But the problems that come with the increase in ultra-large designs are nonlinear increments in mass and load (i.e., blade-root and tower-bending moments), logistical constraints (blades > 120 m, nacelle up to 800–1000 tonnes demanding special vessels and ports), supply-chain issues (rare-earth materials, vessel shortages increase day rates by 30–50%), and technology limitations (aeroelastic compounded by numerical differences between reference 5 MW, 10 MW, and 15 MW models), it becomes evident that there is a significant increase in deflections of the tower and blades and platform surge/pitch responses with continued increases in power levels, but without a correspondingly mature infrastructure. The regional differences (mature ports of Europe vs. U.S. Jones Act restrictions vs. scale-up of vessels/manufacturing in China) lead to the necessity of optimisation depending on the context. The analysis concludes that, to the extent of mature markets with adapted logistics, continuous upscaling is an effective business strategy and can result in 5 to 12 percent further reductions in LCOE, but beyond that point, gains become marginal or even negative, as risks and costs increase. The competitiveness of the future depends on multi-scale/multi-market-based approaches—modular-based families of turbines, programmatic standardisation, vibration control innovations, and industry coordination towards supply-chain alignment and standards. Its major strength is that it transcends mere size–cost relationships and shows how nonlinear structural processes, aero-hydro-servo-elastic interactions, and bottlenecks in logistical systems are becoming more determinant of the efficiency of ultra-large turbines. The study demonstrates that upscaling turbines has LCOE benefits through the support of associated improvements in installation facility, supply-chain preparedness, and structural vibration control potential, based on the comparisons of quantitative loads, techno-economic scaling trends, and regional market differentiation. Full article
Show Figures

Figure 1

34 pages, 11152 KB  
Article
Water Towers as Resilient Hydraulic Infrastructures: Typological Evolution, Construction Techniques and Rehabilitation Strategies
by Luisa Lombardo, Manfredi Saeli and Tiziana Campisi
Heritage 2026, 9(3), 120; https://doi.org/10.3390/heritage9030120 - 20 Mar 2026
Viewed by 463
Abstract
Water towers are historically significant hydraulic infrastructures that evolved from simple masonry structures to technologically advanced and architecturally expressive forms. This study presents a typological and material analysis of water towers, focusing on their construction techniques, durability, and potential for adaptive reuse. The [...] Read more.
Water towers are historically significant hydraulic infrastructures that evolved from simple masonry structures to technologically advanced and architecturally expressive forms. This study presents a typological and material analysis of water towers, focusing on their construction techniques, durability, and potential for adaptive reuse. The research combines visual inspection, archival and bibliographic research, and photographic documentation, of selected European and Italian examples for comparative insights on design and materials choices. Data were collected and organized according to parameters such as construction materials, structural type, tank and roof form, access system, and current function. Assessments were conducted following the UNI EN 16096, providing a structured framework to evaluate heritage value, material conditions, and adaptive reuse potential. Main results demonstrate that water towers, beyond their original hydraulic function, retain significant technical, architectural, and cultural value, offering opportunities for adaptive reuse as cultural, educational, residential, or community spaces. Key findings identify material vulnerabilities, structural challenges (including wind, seismic, and thermo-hygrometric effects), and possibilities for sustainable interventions that respect historical authenticity. The study highlights how systematic typological assessment and documentation can guide evidence-based conservation and support innovative reuse strategies, integrating heritage preservation with urban regeneration and community engagement. Water towers exemplify the intersection of engineering, architecture, and cultural heritage, and their conservation requires a multidisciplinary approach between technical performance, material preservation, and socio-cultural significance. Finally, the implemented procedure is proposed as a methodological framework replicable and scalable for assessing similar infrastructures in other contexts. Full article
Show Figures

Figure 1

22 pages, 4183 KB  
Article
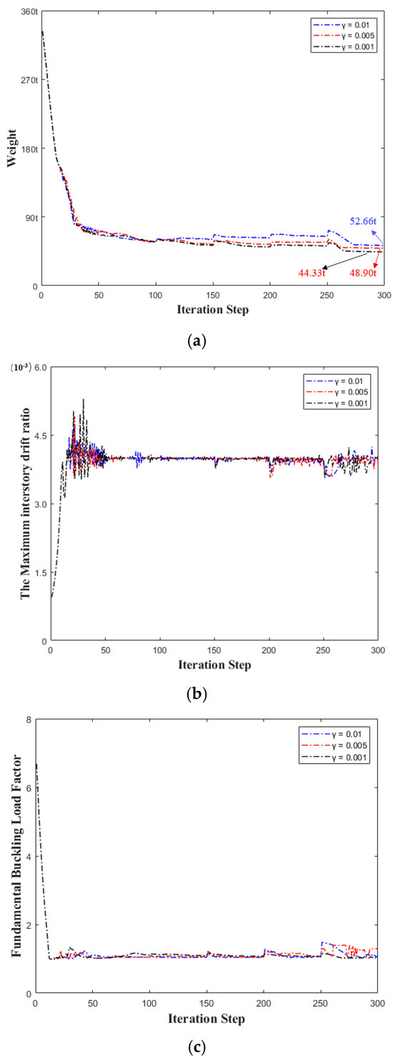
Integrated Topology and Sizing Optimization of Frame Structure with Interstory Drift Ratio, Stability and Non-Intersecting Constraints
by Jiayi Hu, Ying Yang, Yigao Tan and Zeping Jiang
Buildings 2026, 16(6), 1101; https://doi.org/10.3390/buildings16061101 - 10 Mar 2026
Viewed by 196
Abstract
Topology optimization has proven effective for achieving reliable designs under specific constraints. However, most existing studies focus on continuum structures, with limited attention given to frame structures despite their widespread use in practice. Motivated by this problem, this paper develops a lightweight optimization [...] Read more.
Topology optimization has proven effective for achieving reliable designs under specific constraints. However, most existing studies focus on continuum structures, with limited attention given to frame structures despite their widespread use in practice. Motivated by this problem, this paper develops a lightweight optimization method for frame structures that incorporates interstory drift ratio and stability constraints in a cost-effective manner. The novelty of this paper is not only that the deformation control and stability requirements are included into optimization, but also a new non-intersecting constraint is introduced to prevent member crossings in the final design. Moreover, to achieve projection of continuous size variables onto discrete standard members, the ordered solid isotropic material with penalization (SIMP) interpolation is combined with the normalized Heaviside function to project continuous size variables onto discrete standard members. Then, the sensitivities of the constraint functions with respect to topology and size design variables are derived, respectively, and the proposed integrated optimization problem is solved by a nested optimization algorithm. Finally, the proposed methodology is applied to the light-weight design of a 3D tower frame structure to further demonstrate the approach’s feasibility. Full article
Show Figures

Figure 1

16 pages, 2097 KB  
Article
Wind Energy Development on Lake Huron: Optimization of Guyed-Tower Foundation Design
by Yusuff Ridwan and Shunde Yin
Buildings 2026, 16(6), 1100; https://doi.org/10.3390/buildings16061100 - 10 Mar 2026
Viewed by 218
Abstract
The accelerating development of offshore wind energy in the Great Lakes region necessitates cost-effective solutions for auxiliary infrastructure, such as meteorological masts. While monopile foundations are well-established for turbine generators, their high flexural rigidity and capital cost are often disproportionate for non-generating platforms. [...] Read more.
The accelerating development of offshore wind energy in the Great Lakes region necessitates cost-effective solutions for auxiliary infrastructure, such as meteorological masts. While monopile foundations are well-established for turbine generators, their high flexural rigidity and capital cost are often disproportionate for non-generating platforms. This study presents a parametric optimization of a guyed tower foundation situated in the nearshore limestone shelf of Lake Huron (Point Clark), specifically designed to balance strict signal serviceability with foundation economy. Using a non-linear static solver with Ernst equivalent cable moduli, a full factorial sweep of 48 design configurations was conducted under site-specific hydrodynamic loads (1300 kN Average/3500 kN Storm). The results demonstrate that while all configurations satisfied the 0.004 rad rotation limit mandated by TIA-222-H, significant non-linear trade-offs exist between structural stiffness and foundation demand. Specifically, a “cost of rigidity” was identified, where increasing cable pretension to 800 kN resulted in foundation overturning moments exceeding 9.6 × 104 kN·m—a threefold increase compared to lower-pretension alternatives. To resolve this trade-off, a formal multi-objective scoring function was applied to rank designs based on rotation, moment, and displacement. The analysis identifies a “balanced” configuration comprising three guys with high-stiffness anchors (5 × 107 N/m) and moderate pretension (300–500 kN) as the optimal design. This configuration leverages the competent bedrock to minimize cable tension requirements, offering a resilient and economically efficient solution for Great Lakes offshore monitoring. Full article
Show Figures

Figure 1

25 pages, 7543 KB  
Article
Methodology for the Structural Analysis of Compliant Towers at Ultimate and Serviceability Limit States
by Pedro Vladimir Hernández-Varona, Ivan Félix-González and Rolando Salgado-Estrada
Infrastructures 2026, 11(3), 85; https://doi.org/10.3390/infrastructures11030085 - 6 Mar 2026
Viewed by 235
Abstract
The short service life of oil fields and limited oil deposits in shallow waters requires a constant search for new oil fields in deeper waters. Compliant towers are one of the most suitable structures for water depths between 300 m and 600 m, [...] Read more.
The short service life of oil fields and limited oil deposits in shallow waters requires a constant search for new oil fields in deeper waters. Compliant towers are one of the most suitable structures for water depths between 300 m and 600 m, where fixed structures are economically unfeasible. The principal characteristics of compliant towers include a minimal number of cross sections in their main structural elements throughout their height, combined with significant flexibility and buoyancy. Due to their flexibility and buoyancy, gravitational loads at the deck do not significantly impact the foundation. Moreover, compliant towers do not need advanced building systems, installation processes or special maintenance. Additionally, the large height of compliant towers reduces their natural frequencies, which prevents them from being within the frequency range of environmental forces capable of producing structural resonance. For this reason, efforts are made to design compliant towers to be as flexible as possible. Hence, this research is focused on examining a methodology for the structural analysis of compliant towers at ultimate and serviceability limit states for a water depth of 550 m in the Mexican waters of the Gulf of Mexico. Full article
(This article belongs to the Section Infrastructures and Structural Engineering)
Show Figures

Figure 1

21 pages, 15260 KB  
Article
Intelligent HBIM Framework for Group-Oriented Preventive Protection: A Case Study of the Suopo Ancient Watchtower Complex in Danba
by Li Zhang, Chen Tang, Yaofan Ye, Jinzi Yang and Feng Xu
Buildings 2026, 16(5), 995; https://doi.org/10.3390/buildings16050995 - 3 Mar 2026
Viewed by 272
Abstract
Heritage Building Information Modeling (HBIM) is accelerating the transition from reactive restoration to preventive conservation in architectural heritage management. Nevertheless, research at the heritage-cluster scale remains limited, particularly in terms of multi-source data integration, dynamic value–risk coupling, and lifecycle-oriented decision support. This study [...] Read more.
Heritage Building Information Modeling (HBIM) is accelerating the transition from reactive restoration to preventive conservation in architectural heritage management. Nevertheless, research at the heritage-cluster scale remains limited, particularly in terms of multi-source data integration, dynamic value–risk coupling, and lifecycle-oriented decision support. This study proposes an intelligent HBIM-based framework designed to support integrated data processing, automated value–risk assessment, and preventive intervention planning for masonry heritage clusters. The framework is validated through its application to the Suopo Ancient Watchtower Complex in Danba, Sichuan, consisting of 84 polygonal stepped-in stone towers. By integrating 3D laser scanning, unmanned aerial vehicle (UAV) oblique photogrammetry, and historical archival data, a closed-loop workflow is established, spanning data acquisition, parametric semantic modeling, and intervention prioritization. A dedicated parametric component library and hierarchical semantic database tailored to irregular polygonal masonry significantly enhance modeling consistency, semantic coherence, and cross-building reusability. Leveraging the Revit Application Programming Interface (API) and Dynamo, the framework embeds a value–risk model (P = V × R), enabling automated component-level evaluation, real-time visualization of conservation priorities, and one-click generation of intervention lists. Results demonstrate improved modeling accuracy, efficiency, and decision reliability compared with conventional manual workflows. The framework offers a scalable and replicable pathway for sustainable conservation of masonry heritage clusters in high-seismic regions and provides a foundation for future integration with IoT-enabled digital twin systems. Full article
(This article belongs to the Special Issue Artificial Intelligence in Architecture and Interior Design)
Show Figures

Figure 1

17 pages, 2692 KB  
Article
Experimental Investigation of High-Cycle Compressive Fatigue Performance of C80 High-Strength Concrete
by Laiyuan Qin, Jia Fu, Mingyi Zhang, Ruiquan Zhou, Weifeng Tao, Zhiqiang Wan and Pengfei Wang
Materials 2026, 19(5), 958; https://doi.org/10.3390/ma19050958 - 2 Mar 2026
Viewed by 374
Abstract
With the height of wind turbine towers increasing, the high-cycle fatigue performance of high-strength concrete has become important for structural design. This study systematically investigates the fatigue life, strain evolution, and stiffness degradation of C80 concrete under constant-amplitude cyclic compressive loading for a [...] Read more.
With the height of wind turbine towers increasing, the high-cycle fatigue performance of high-strength concrete has become important for structural design. This study systematically investigates the fatigue life, strain evolution, and stiffness degradation of C80 concrete under constant-amplitude cyclic compressive loading for a maximum stress level ranging from 0.70 to 0.90 and a minimum stress level of 0.10. Based on experimental data, S–N curves are obtained, and a prediction model of fatigue life and stiffness degradation is developed. The results reveal that fatigue strain evolves through three stages and that the second stage accounts for more than 90% of the overall fatigue life, exhibiting linear growth over time. The final strain in the second stage is very close to that in static compression tests, indicating the uniqueness of fatigue strain. In addition, the final strain in the second stage provides a better prediction of fatigue life than an S–N curve and facilitates real-time fatigue life prediction. Meanwhile, the stiffness degradation model more accurately simulates the stiffness degradation process of C80 concrete under fatigue load, laying a foundation for further finite element analysis of fatigue. This study addresses the gap in fatigue life prediction and stiffness degradation modeling for C80 concrete under high-cycle fatigue load, providing a valuable reference for designing safe and durable high-strength concrete structures such as wind turbine towers. Full article
(This article belongs to the Section Construction and Building Materials)
Show Figures

Figure 1

27 pages, 4423 KB  
Article
Climate Change Threatens Traditional Yemeni Architecture: Building Energy Simulation of Thermal Performance in Old Sana’a Tower Houses Under Mid-Century Warming Scenarios
by Xiangyu Li, Hasan Al-Galal, Ali Salem Al-Sakkaf, Yinzhen Li and Hongyan Wang
Buildings 2026, 16(5), 956; https://doi.org/10.3390/buildings16050956 - 28 Feb 2026
Viewed by 562
Abstract
Climate change poses severe threats to cultural heritage, yet thermal performance impacts on traditional architecture in conflict-affected regions remain poorly quantified. This study provides one of the first comprehensive assessments of climate change effects on UNESCO World Heritage architecture in Yemen’s Old City [...] Read more.
Climate change poses severe threats to cultural heritage, yet thermal performance impacts on traditional architecture in conflict-affected regions remain poorly quantified. This study provides one of the first comprehensive assessments of climate change effects on UNESCO World Heritage architecture in Yemen’s Old City of Sana’a. We employed building energy simulation (DesignBuilder/EnergyPlus) to evaluate the thermal performance of a representative five-story traditional adobe tower house under three climate scenarios: baseline (1974–2017), SSP2-4.5 (moderate emissions, 2041–2060), and SSP5-8.5 (high emissions, 2041–2060). Climate projections were derived from five CMIP6 models using the morphing methodology, with natural ventilation-only operation (no mechanical cooling). The results demonstrate dramatic thermal performance degradation: annual overheating hours (>30 °C) increase more than 10-fold from 111 h (baseline) to 1264 h (SSP2-4.5) on the most vulnerable floor, representing escalation from 1.3% to 14.4% of the year. Extreme heat exposure (>32 °C) emerges under climate scenarios (324–423 h annually) and is absent under baseline conditions. Thermal comfort declines 27–30 percentage points across all floors. The findings reveal the systematic failure of passive cooling mechanisms under elevated temperatures, particularly when nighttime temperatures exceed 20 °C, eliminating nocturnal heat purging opportunities. The results necessitate the urgent development of heritage-sensitive adaptation strategies for Old Sana’a and similar UNESCO sites in arid regions facing compound climate-conflict vulnerability. Full article
Show Figures

Figure 1

17 pages, 2310 KB  
Article
Settlement Analysis and Parameter Inversion of a Deep-Water Mega Caisson Foundation Using the HSS Constitutive Model
by Xuechao Dong, Mingwei Guo, Zheng Lu, Jiahang Li and Junlin Jiang
J. Mar. Sci. Eng. 2026, 14(5), 453; https://doi.org/10.3390/jmse14050453 - 27 Feb 2026
Viewed by 303
Abstract
The advancement of large-scale marine infrastructure demands increasingly accurate prediction of settlement in deep-water foundations. The caisson is an important type of deep-water foundation whose additional settlement induced by superstructure construction directly impacts the overall safety of the project. This study focuses on [...] Read more.
The advancement of large-scale marine infrastructure demands increasingly accurate prediction of settlement in deep-water foundations. The caisson is an important type of deep-water foundation whose additional settlement induced by superstructure construction directly impacts the overall safety of the project. This study focuses on the main tower foundation of the Changtai Yangtze River Bridge, recognized as the world’s largest deep-water caisson foundation. A three-dimensional finite element model was developed using the hardening soil model with small-strain stiffness (HSS) constitutive model to simulate the settlement response of the caisson foundation throughout the entire superstructure construction process. The model’s reliability was verified through systematic comparison with field monitoring data. Furthermore, an inversion analysis was conducted on the initial shear modulus (G0ref), the most sensitive parameter of the HSS model, based on the measured data. The results reveal that its optimal value exhibits significant load dependency, varying according to the construction stage. Accordingly, practical strategies for parameter determination are proposed: a fixed-value method (G0ref = 2Eurref) suitable for conventional design and a more precise stage-specific value method. Both approaches markedly enhance the settlement prediction accuracy, particularly under high-load conditions. The findings offer valuable insights for the refined design and safety assessment of similar deep-water mega-foundation projects. Full article
(This article belongs to the Section Ocean Engineering)
Show Figures

Figure 1

20 pages, 9856 KB  
Article
Dynamic Characteristics Analysis of the Slumping-Disintegrated Evolution Process of a Tower-Column Unstable Rock Mass: A Case Study of the Large-Scale Collapse of Zengziyan in Jinfo Mountain
by Fuchuan Zhou, Xinrong Liu, Dandan Zuo, Hongmei Tang, Yuntao Zhou and Xueyan Guo
Appl. Sci. 2026, 16(5), 2282; https://doi.org/10.3390/app16052282 - 26 Feb 2026
Viewed by 266
Abstract
Studying the slumping disintegration, movement speed, impact intensity, accumulation characteristics, and energy conversion laws of tower-column unstable rock masses (TCURM) is crucial for high-altitude rockfall hazard risk evaluation. Existing PFC-based rockfall simulations rarely target the unique “top-hard-bottom-weak” structural characteristics of TCURM and lack [...] Read more.
Studying the slumping disintegration, movement speed, impact intensity, accumulation characteristics, and energy conversion laws of tower-column unstable rock masses (TCURM) is crucial for high-altitude rockfall hazard risk evaluation. Existing PFC-based rockfall simulations rarely target the unique “top-hard-bottom-weak” structural characteristics of TCURM and lack in-depth integration of on-site monitoring videos to verify dynamic evolution processes. Taking the large-scale collapse of W12# unstable rock mass at Zengziyan, Jinfo Mountain in Chongqing as an example, a combination method of orthogonal test and PFC3D discrete element simulation is used. Mesoscopic parameters are calibrated via comparison with on-site video and investigation data, accurately reproducing the entire slumping disintegration process and revealing its dynamic characteristics. Results confirm the simulation is basically consistent with field data, verifying the model and parameter rationality. The total duration from instability to stagnation is 121 s (15 s to impact the secondary steep cliff base, 106 s for debris accumulation). Movement speed time-histories of deteriorated and non-deteriorated zones are generally consistent, both exhibiting a “double-peak” feature. Rockfall impact force first increases, stabilizes in the middle, and declines to stability afterward, with a maximum of 2.1 × 109 N. The kinetic energy curve also shows a “double-peak” distribution, closely related to the on-site two-level steep cliff morphology. The findings provide important references for analyzing the dynamic evolution of such rockfalls and designing disaster prevention/mitigation engineering. Full article
(This article belongs to the Special Issue Dynamics of Geohazards)
Show Figures

Figure 1

Back to TopTop