Next Article in Journal
Digitalised Predictive Maintenance in Railways: A Systematic Review of AI, BIM, and Digital Twins
Previous Article in Journal
Study of Structural Response and Safety of an Existing Double-Curvature Concrete Thin Arch Dam Under Extreme Temperature Loads
 
 
Due to scheduled maintenance work on our servers, there may be short service disruptions on this website between 11:00 and 12:00 CEST on March 28th.
Font Type:
Arial Georgia Verdana
Font Size:
Aa Aa Aa
Line Spacing:
Column Width:
Background:
Article

Methodology for the Structural Analysis of Compliant Towers at Ultimate and Serviceability Limit States

by
Pedro Vladimir Hernández-Varona
1,2,*,
Ivan Félix-González
1,2 and
Rolando Salgado-Estrada
1
1
Facultad de Ingeniería de la Construcción y el Habitat, Universidad Veracruzana, Boca del Río, Veracruz 94294, Mexico
2
Instituto Mexicano del Petróleo, Gustavo A. Madero, Ciudad de México 07730, Mexico
*
Author to whom correspondence should be addressed.
Infrastructures 2026, 11(3), 85; https://doi.org/10.3390/infrastructures11030085
Submission received: 16 January 2026 / Revised: 16 February 2026 / Accepted: 26 February 2026 / Published: 6 March 2026
(This article belongs to the Section Infrastructures and Structural Engineering)

Abstract

The short service life of oil fields and limited oil deposits in shallow waters requires a constant search for new oil fields in deeper waters. Compliant towers are one of the most suitable structures for water depths between 300 m and 600 m, where fixed structures are economically unfeasible. The principal characteristics of compliant towers include a minimal number of cross sections in their main structural elements throughout their height, combined with significant flexibility and buoyancy. Due to their flexibility and buoyancy, gravitational loads at the deck do not significantly impact the foundation. Moreover, compliant towers do not need advanced building systems, installation processes or special maintenance. Additionally, the large height of compliant towers reduces their natural frequencies, which prevents them from being within the frequency range of environmental forces capable of producing structural resonance. For this reason, efforts are made to design compliant towers to be as flexible as possible. Hence, this research is focused on examining a methodology for the structural analysis of compliant towers at ultimate and serviceability limit states for a water depth of 550 m in the Mexican waters of the Gulf of Mexico.

1. Introduction

The worldwide high demand for oil and gas has encouraged the search for new oil fields in deeper waters, as well as the exploration and exploitation of land fields requiring advanced and specialized techniques. Until 2024, the majority of oil fields exploited in Mexico were located in shallow waters [1]. Nevertheless, oil fields in shallow waters have reached their production limits. In Mexico, for example, Cantarell, the most important oil field which is located in the Gulf of Mexico, has progressively decreased its oil production since 2004 [2,3], impacting the national production significantly. This national production decrement is mainly due to the lack of investment in adequate technology to exploit oil fields in deep waters. As a result, it is necessary to determine a new structural methodology applicable to taller offshore structures for exploring and exploiting oil and gas fields. The platform structural solutions currently available for exploring and exploiting oil fields in deep waters include the following (see Figure 1):
  • Fixed platforms, employing structural solutions similar to those used in shallow waters, are feasible for water depths not exceeding 300 m.
  • Compliant towers take advantage of their inherent flexibility to reduce their response to environmental forces. This design is considered viable for water depths ranging from 300 m to 1000 m.
  • Floating production (and storage) systems (FSO & FPSO), including semi-submergible systems, offer the advantage of being suitable for water depths reaching up to 2900 m.
  • Tension leg platforms (TLP) are designed to minimize compression in their legs. These platforms are typically used in water depths ranging from 500 m to 1500 m.
  • Spars are floating platforms attached to the sea soil by a mooring system. They are suitable in water depths ranging from 1000 m to 2500 m.
Among the structural solutions shown in Figure 1, compliant towers are the most promising alternative for deep waters ranging from 300 m to 600 m. Compliant towers are structures with few variations in the cross sections and modular structural solutions along the tower, offering slender structures compared with fixed platforms. Both fixed and compliant towers employ tubular steel structural elements to support the conventional decks used for drilling, production operations and processing of oil. Based on their characteristics, there may be distinguished at least four kinds of compliant towers, described in Table 1 [5].
Although a compliant tower is less sensitive to gravitational loads applied on deck (due to buoyancy effects) than fixed platforms [5], compliant towers, being floating systems, allow large displacements. Consequently, their structural design is mainly dominated by their dynamic behavior, non-linearity and randomness of the wave forces [6], and soil-structure interaction loads [7,8].
In this context, the term compliant means flexible. The flexibility of this tower serves to mitigate the structural response to the environmental forces in deep waters, as illustrated in Figure 2. In this figure the red lines and arrows indicate the typical frequency range of compliant towers and fixed platforms. Therefore, it is important to design compliant towers for natural periods longer than the wave energy zone.
Designing compliant towers for deep waters presents new structural analysis challenges. For instance, using buoyancy tanks significantly reduces the total weight transmitted to the foundation, which in turn enables the use of foundation systems similar to those of fixed platforms. This key attribute, along with other advantages, makes compliant tower a technically and economically feasible alternative for water depths ranging from 300 m to 600 m [9].
Beyond 600 m of water depth, compliant towers need to solve the large-displacement issues they experience under normal operational conditions, which can lead to frequent operational downtime. Since the early 21st century, there has been an increasing need to exploit oil resources from deeper water depths, particularly within the 300 m to 600 m range [10]. Therefore, certain methodologies have been proposed for the structural analysis of compliant towers dedicated to the production of oil and gas, under extreme environmental conditions at ultimate and serviceability limit states (using ASD design philosophy [11,12,13]). In this study, programming tools has been developed for the pre-analysis and post-processing of the results, considering some variables, such as water depth, environmental parameters, and direction of analysis, among others. These programming tools for pre- and post-processing are used for batch generation of parameterized SACS input files and automatic extraction of key results—such as displacements, base shear, and interaction ratios—from output files, as well as for the generation of graphs that summarize the structural behavior.

2. Methodology Proposed

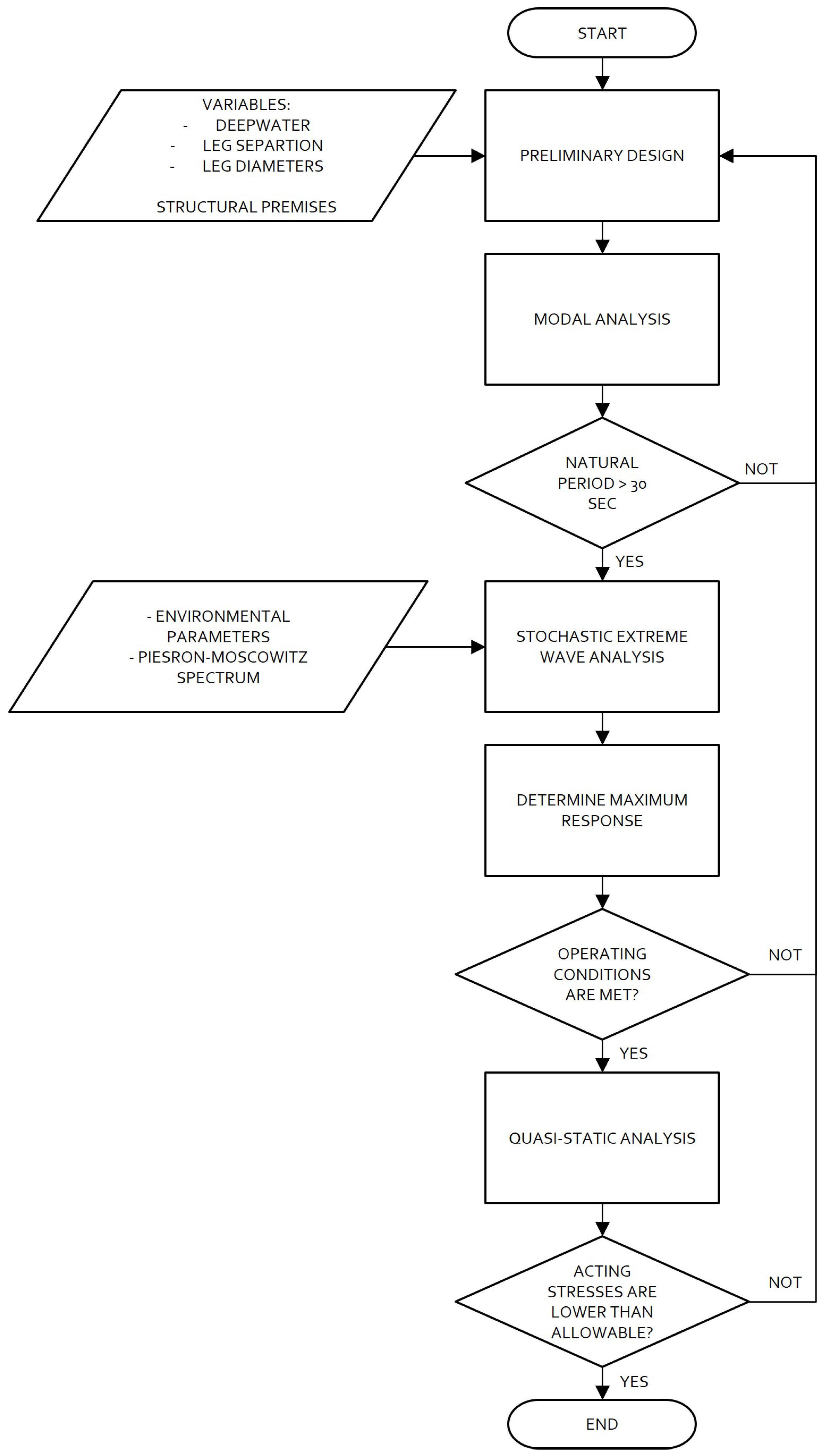
The main purpose this methodology is to analyze the structural behavior of compliant towers under dynamic conditions and to determine the maximum values of the base shear forces, overturning moments, displacements, and accelerations, as well as the minimum value of stress interaction ratios. As shown in the following list, a structural design methodology for compliant towers is mapped out, as illustrated in Figure 3:
  • Identification of the main design variables affecting the structural behavior of compliant towers. For instance, leg separation, leg diameters, and buoyancy.
  • Preliminary design based on the structural configuration and cross sections determined for fixed platforms.
  • Modal analysis using eigenvalue analysis and considering linear elastic behavior and geometrical non-linearity.
  • Determination of the case with the maximum response generated by the stochastic extreme wave analysis.
  • Quasi-static analysis. After obtaining all load effects, preparation of a structural design based on the Allowable Stress Design (ASD) philosophy [13].
The subsequent sections provides a detailed description of the methodology.

2.1. Methodology Considerations

Even when the proposed methodology is suitable to be applied to compliant towers located in deep waters between 300 m and 600 m, this paper only studies the application of the proposed methodology in a compliant tower for a water depth of 550 m. In future studies, the behavior of other deepwater systems will be examined. Before applying the proposed methodology, the most important variables need to be defined, as well as the structural parameters considered as constants during the analysis, which are described below:
  • Since structure foundation was not included in the methodology review, piles were considered fixed at 10 times their diameter under the seafloor. This was consistent with the experience regarding soil–structure interaction of fixed platforms reported by local platform designers and researchers.
  • For simplicity, environmental parameters were not taken into account during the preliminary structural design of compliant towers. Nevertheless, these were considered in subsequent analysis steps.

2.2. Design Variables

The following design variables were proposed for the application of the methodology.
  • Stiffness changes derived from different leg separations.
  • Stiffness changes derived from different leg diameter.
  • Buoyancy of legs. Considering a constant diameter up to the mean sea level.
  • Buoyancy of tanks. Located at specific points along the tower height.

2.3. Preliminary Design

A preliminary design was done considering gravitational loads, loads caused by accessories, and hydrostatic pressure experienced by the compliant tower.
The proposed cross sections of the elements and the structural configuration were selected from those regularly used in the design of fixed platforms. The critical elements taken into account for the appropriate design of these structures were the following:
  • Buoyancy caused by tanks located at a strategic place along the structure, considering depths where wave forces were minimum, the stresses by hydrostatic pressure were minimum, and underwater maintenance could be carried out by divers.
  • Tubular connections in compliance with the recommendations for offshore structural design [13].
  • Dimensions of legs, piles, structural frames, and modules determined according to the building capacities of the fabrication yards for platforms structures.
  • Legs with variable cross-sections, starting from the seafloor. The first one (case A) with external diameter of 3300 mm (130 in), the second one (case B) with 3050 mm (120 in), and the third case (C) with 3175 mm (110 in). These case diameters were reduced gradually until they reached 2135 mm (84 in), 1880 mm (74 in), and 1625 mm (64 in), for cases A, B, and C, respectively, at the work point.
The structural model was developed using 2965 nodes and 7074 elastic beam elements with six degrees of freedom. Tubular and W-shape sections were assigned to beam elements. Additionally, gravitational, buoyant forces, added mass, marine growth, and environmental (wave, wind, and current) loads were applied to the beam elements and nodes. Accessories as buoyancy tanks and ring reinforcement were considered in the structural model. Boundary conditions were deemed as fixed in the piles at a depth of ten times its diameter.
Table 2 describes the specific criteria used in the structural configuration of the compliant tower, where among the most important considerations, it is indicated that no joint flexibility was considered in all numerical models. This is because a parametric study was carried out with and without joint flexibility, and the structural response obtained in both numerical models was similar. The numerical models executed for evaluating the proposed methodology were developed with the software SACS CONNECT v(16.0), provided by the Instituto Mexicano del Petróleo (IMP).

2.4. Modal Analysis

Upon completion of the preliminary design, a modal analysis to obtain the natural vibrating periods was carried out. In this analysis, the first eight mode shapes and the corresponding natural frequencies were obtained addressing the recommendation of having the cumulative mass participation, in the directions considered, above 90% of the total mass necessary for determining a well-accurate dynamic response.
As previously mentioned in the preliminary design, this modal analysis considered that piles were embedded at a depth of ten times the pile diameter. Additional to the weight of the sole structure and the mass on the deck, entrapped water masses and added mass for the modal were also internally calculated using the software of marine growth, as per the recommendations of ETP [14] and API [13].

2.5. Stochastic Extreme Wave Analysis

According to the place of location of the compliant tower, in the Gulf of Mexico, typical environmental parameters associated to water depths for operating and storms conditions (significant wave height and peak period, wind and current velocities) needed to be considered.
The wave height histories were calculated in the time domain using the Pierson–Moscowitz wave spectral density [15], as well as the significant wave height and peak period, wind and current velocities, for one hour, with time increments of 0.5 s. Since the natural periods of the modal analysis used are higher than 0.5 s, the analysis comprises all natural periods. In Figure 4, a wave spectral density and its sea surface elevation history are shown.
For the first part of the application of the methodology, only a single random wave load time history was applied in five directions of analysis (0°, 22.5°, 45°, 67.5°, and 90°). Only the first quarter (0° to 90°) was considered for the direction of analyses. Actually, the structure was double-symmetric, and there was no need to evaluate other directions in the remaining three quarters. Once all the elements presented interaction ratios IR lower than 1.00, twenty random wave time load histories determined using different seeds were applied to the same model to analyze different scenarios of wave forces that might cause higher forces.

2.6. Calculation of Maximum Forces

After observing this response, wave histories of the base shears and overturning moments were obtained, it was determined the instant when the maximum base shear (or maximum overturning moment) occurred. From this instant, a load case was obtained for the instant time yielding the maximum base shear.

2.7. Quasi-Static Analysis

The load case obtained from the instant time yielding the maximum base shear was applied to the compliant tower, in addition to the gravitational loads. Subsequently, a quasi-static analysis was performed to determine the acting stresses in the structural elements.

2.8. Structural Design and Reviewed

Finally, it was verified that the acting stresses were lower than the allowable stresses defined by API [13]. If this requirement was not met, the studied variables (buoyancy, leg separation and leg diameter) were modified until obtaining an adequate structural behavior (i.e., I R 1.0 in accordance with the revision at the ultimate limit state, using an ASD design philosophy).

3. Results

As previously mentioned, the proposed methodology was tested in a compliant tower for a 550 m water depth, considering two main variables, namely, leg separation and leg diameter. Figure 5 shows a three-dimensional structural configuration of the compliant tower indicating its main parts; meanwhile, Figure 6 shows its main structural variables used in these analyses.
A parametric study was performed considering the subsequent cases of leg separation: 25 m, 27.5 m, and 30 m, as well as leg diameters A, B, and C (as previously described in the Section 2.3), for the first analyses. Therefore, the first nine structural numerical models were obtained. Their nomenclature is described in Table 3 and shown in Figure 6.
For each numerical model, a stochastic extreme wave analysis was performed for two wave conditions, namely, operating and storms conditions, accordingly [13]. The environmental parameters for each condition are provided in Table 4. These parameters were proposed in accordance with the typical environmental parameters retrieved from the “Sonda de Campeche”.
After defining the dimensional characteristics and wave parameters of the numerical models, the modal analysis was carried out for obtaining the mode shapes and corresponding natural periods by eigenvalue analysis. Figure 7 shows the trend of the natural periods for the different evaluated numerical models.
From Figure 8 it is observed that all numerical models presented natural periods for the lateral directions between 35 and 25 s, while the torsional natural period (mode 3) was between 5 and 10 s. None of these three main natural periods coincided with the highest excited period for wave analysis. As a result, the structural resonance was avoided. Moreover, it is observed that leg separation increases the flexibility more than leg diameter. Thus, to get more flexibility, reducing the leg separation is more efficient than reducing the leg diameter.
After applying the methodology and checking the structural design revisions, results show that operating condition has lower impact on the structural response than storm condition. This is because the operating excitation period is positioned further from the natural periods of the structure than from the storm ones.
Figure 9 and Figure 10 show the maximum displacements for different peak periods (Tp) for model TF-550-25-A.
As it is observed in Figure 9 and Figure 10 displacements under operating condition are shorter than displacements under storm condition. Based on these displacements and the structural response, it was determined that the greater the peak period, the greater the displacement.
Therefore, the analyses were focused only on the storm condition, considering the highest peak period and the same wave time history randomly determined for all the cases, as shown in Table 5.
Furthermore, after comparing the results, it was observed that the greater the fundamental period, the lower the base shear and the acting stresses. It means that the tower has lower acting stresses when it presents a natural period away from the excited period of the wave spectra. However, the analyzed numerical models still had interaction ratio, I R (relation between acting stresses and allowable stresses) higher than 1.00 (unsafe condition).
Figure 11 and Figure 12 show results of the quasi-static structural design reviewed for the I R Factor, taking into account the leg separation and leg diameter, under storm condition, with a 17.5 s peak period and for a 45° direction at the most severe scenario, with only one leg active on compression and one leg on tension.
Additionally, it is observed that leg transitions from the foundation module to the tower module present interaction ratios I R equal or greater than 1.00 (unsafe condition). In this zone, the acting stresses due to axial forces and bending moments are higher, because of the change of stiffness between both modules.
The next step of the applied methodology was increasing the buoyancy of the tower while trying to reduce the axial stress. To do that, it was proposed to study the buoyancy force as a variable by located buoyancy tanks at a strategic location, and increasing buoyancy with the legs, according to the conditions detailed below:
  • Constant diameter in the legs from the foundation up to the deck.
  • Buoyancy tanks in the first 120 m of water depth, see Figure 13.
Based on the previous described characteristics in the buoyancy tanks, the following group of structural models was obtained to be reviewed by dynamic analysis, as described in Table 6.
After determining the results from all these numerical models evaluated, the three variables analyzed for the analysis and design of compliant towers were compared.
  • Leg separation.
  • Leg diameter.
  • Buoyancy.
Figure 14 shows the first three natural vibrating periods for the structural models described in Table 6.
According to Figure 14, an increment in the tower period is observed when buoyancy tanks are used (caused by a greater mass without increasing the stiffness) instead of not using tanks or flooding the legs. Due to the period increase and the gravitational loads reduction, lower dynamics and structural response can be expected. As a result, the use of buoyancy tanks helps to increase the flexibility of the tower and reduce the gravitational loads to the foundation.

3.1. Leg Separation

Leg separation is an important factor in compliant towers regarding not only the structural design but also during the constructive processes, transportation, and deck size determination. An adequate leg separation allows the space required to install the necessary process area in the deck; as for the maximum leg separation, it is defined by the constructive capacities of the fabrication yard.
From these considerations, three leg separations were proposed, namely 25 m, 27.5 m, and 30 m. The Figure 15 and Figure 16 show the base shears and maximum displacements, respectively, of the evaluated numerical models of the compliant tower.
As shown in Figure 15 and Figure 16, the greater the leg separation, the greater the base shears; this is because of the larger impact area that increases the environmental forces. On the other hand, the greater the leg separation, the shorter the displacements. However, the increase in the base shear presents more impact on the structural design of the compliant tower, increasing the acting stresses. As a result, a smaller leg separation comports a better structural behavior.

3.2. Leg Diameter

Another important variable to be evaluated was leg diameter. It was proposed to reduce leg diameter from the sea floor to the mean sea level, as described below:
  • Case A. From 3300 mm (130 in) to 2135 mm (84 in).
  • Case B. From 3048 mm (120 in) to 1880 mm (74 in).
  • Case C. From 2795 mm (110 in) to 1625 mm (64 in).
According to Figure 8 and Figure 14, the change in leg diameter presents less impact on the tower’s stiffness than leg separation.
On the other hand, the variation of base shears and displacements that are showed in Figure 17, Figure 18, Figure 19 and Figure 20 is minimum between the different leg diameters; however, the variation of the base shears is greater for the different leg separations.
In summary, bigger cross-sectional areas increase the allowable stresses, reducing the structural interaction ratios; this also reduces the tower’s flexibility. As an alternative to increase the diameter, it was proposed to increase the tube thickness or reduce the leg braced length without modifying the flexibility of the tower.

3.3. Buoyancy

To improve the structural behavior of the tower, it is required to reduce the gravitational loads. Increasing the buoyancy helps to reduce the gravitational loads.
Additional to previous variables (separation and diameter of the legs), buoyancy is also considered a variable in the proposed methodology. For this reason, different ways to increase buoyancy were analyzed:
  • Constant leg diameter.
  • Buoyancy tanks between two plants.
As observed in Figure 13, specific legs and braces are used as buoyancy tanks. In other words, these structural elements have both functions contributing to structural stiffness and acting as buoyancy tanks.
According to the modal analysis (see Figure 14), maintaining a constant leg diameter all along the leg height reduces the natural vibration period; on the contrary, using buoyancy tanks maintains a similar or greater natural vibration period. This means that the buoyancy tanks increase the mass but not the stiffness.
Figure 21 and Figure 22 show the impact on base shears and displacements, respectively, due to a buoyancy increment.
The stiffness increase observed when considering a constant leg diameter shows greater base shears in comparison with those caused by increasing the impact area of environmental forces produced by buoyancy tanks. Based on this fact, the use of buoyancy tanks is recommended instead of increasing leg diameters.
In order to reduce the base shear increment caused by the additional area of the buoyancy tanks, it is recommended to install the buoyancy tanks in the greatest water depth possible, considering constructive processes, maintenance and hydrostatic pressure.

3.4. Influence of Buoyancy, Leg Separation and Leg Diameter

According to the data analyzed in the previous sections, lower leg separation, lower leg diameters and buoyancy tanks increase the tower’s flexibility. These conditions reduce the base shear amplitudes, with a slight increment in displacements. However, these displacement increments are below the allowable limits.
After evaluating the considered variables, the best proposal was the numerical model with 25 m leg separation, leg diameters from 3300 mm (130 in) to 2135 mm (84 in), and buoyancy tanks located at 90 m water depth (TF-550-25-AT1). In this numerical model, base shears were reduced but the structural response produced interaction ratios higher than the one registered for the ultimate limit state (using ASD philosophy), see Figure 23.
As for the displacements due to different peak periods, all of them were within the admissible range. Therefore, subsequent analyses considered only a 17.5 s peak period. In this way, computational time was reduced without compromising the accuracy of the results. Using model TF-550-25-AT1 as baseline, other variables capable to reduce the structural response were evaluated.
From the model TF-550-25-AT1, other variables capable to reduce the structural response are evaluated. These variables are described in the Table 7 as a summary of the variables changed:
  • Different structural brace configurations.
  • Different positions of buoyancy tanks.
  • Different transitions between foundation module and tower module.
  • Different geometric changes of the pile cluster.
  • Reduction of leg separation to 22.5 m.

3.5. Optimal Design of the Tower

According to the results obtained in this study, it was determined that numerical models with first natural periods in transversal directions greater than 30 s had almost no differences regarding base shears and displacements. However, the interaction ratio for the most critical elements were still greater than 1.0 (unsatisfactory), with the most concerning zone being the transition between the foundation module and the tower. Here, the change of stiffness between them must be gradually softened, considering the next points:
  • X-bracing the legs in the transition between the foundation module and the tower. This structural modification will facilitate a gradual transition of stiffness from the foundation module to the tower, thereby mitigating stress concentrations.
  • A reduction in pile cluster height, coupled with an increased horizontal pile divergence, serves to attenuate the stiffness of the foundation module. This modification ensures a more linear stiffness transition toward the tower interface.
  • Flooding leg sections facilitates the mitigation of stresses at the foundation-to-tower transition, since hydrostatic pressure-induced stresses are effectively eliminated from the total acting stress profile.
To do that, some structural changes to model T25AT1 were proposed. Table 7 describes the changes made to the previous numerical model, as well as the values of the corresponding natural periods and maximum interaction ratios, for the new numerical models to be evaluated.
Figure 24 shows the maximum I R of model TF-550-25-AT5-T. It is observed that the maximum I R were located in the leg of the foundation module and in the middle of the tower. The increased I R in the middle of the tower were due to a thin thickness, while the increased I R in the foundation were due to stiffness difference between the foundation and the tower.
The revision of the acting stresses for model TF-550-25-AT5-T, however, is for one wave response history. Thus, model TF-550-25-AT5-T was re-examined with the leg separation reduced to 22.5 m. Additionally, the elements that presented an increased I R were modified and the results are shown in Figure 24. Furthermore, the first natural vibration period increased from 34.28 s to 41.89 s, and the maximum I R was 0.74.
After determining a maximum I R lower than 1.00, the model was tested through twenty analyses, considering random wave response histories (seeds), as part of the stochastic extreme wave analysis. This step was executed last to minimize the use of computational resources.
The result from the different seeds analysis shows that model TF-550-25-AT5-T was not in compliance with for all the seeds. On the contrary, model TF-550-22-AT1-T did comply with for all the seeds. Figure 25 shows the maximum I R of model TF-550-22-AT1-T, and depicts a graph of the maximum I R for all different seeds.
According to the results, the leg separation of 22.5 m was adequate with maximum I R lower than 1.00 for the twenty seeds.

4. Conclusions

In this paper, a methodology for the analysis and design of compliant towers for a water depth of 550 m is proposed. Based on its results, the following conclusions are drawn:
  • The simplified treatment of pile–soil interaction (fixity at 10 times the pile diameter) used in this study is a common practice in engineering analysis. This simplification is an assumption, and a more refined non-linear pile-soil interaction could be a subject for future in-depth research.
  • Compliant towers are feasible structures for water depths of 550 m. Their structural response is mainly caused by their dynamic response due to their flexibility characteristics. Nevertheless, this methodology needs to be applied and verified for water depths ranging between 300 m to 600 m. Outside said range, compliant towers may not be economically feasible compared with floating systems.
  • The greater the natural periods, the lower the dynamic response against environmental forces. This means that displacements, base shears, and structural interaction ratios observed were lower.
  • To obtain a high natural period, it is necessary to increase the tower’s flexibility o In this scenario, leg separation produces a higher impact on stiffness than leg diameter, as demonstrated by the modal analysis carried out.
  • Reducing leg diameter to reduce structural stiffness is not recommended because the allowable stresses are consequently reduced, and acting stresses are increased.
  • Self buoyancy helps to reduce gravitational loads and, in consequence, reduces acting stresses. However, higher buoyancy requires strengthening to avoid hydrostatic collapse. Therefore, an alternative condition could be increasing structural stiffness and reducing natural periods.
  • Buoyancy tanks reduce tower’s gravitational loads along the tower height without reducing the natural periods. Nevertheless, it is not recommended to locate them near to the mean sea level (trying to avoid higher environmental forces) or at a higher water depth, where costly reinforcement would be needed and natural periods could be reduced. Locating several buoyancy tanks is not always beneficial. However, only one set of buoyancy tanks is recommended to be located between 90 m and 115 m water depth.
  • A sudden change of stiffness between foundation module and next tower module requires larger thicknesses and diameters in leg tubes. Moreover, increasing the flexibility of the complaint tower, shortening the pile cluster, bracing, and flooding main leg tubes must also be considered to improve tower’s structural behavior.
  • There is a better structural response for X bracing than for V bracing. Bracing angle plays an important role in the flexibility of these structures.
These results, for a compliant tower with a water depth of 550 m, show that the structural analysis and design methodology for compliant towers at ultimate and serviceability limit state can be successfully applied according to the structural characteristics established in Table 2 for a water depth of 550 m.
Additionally, it is necessary to take into consideration the pile–soil interaction, different numbers of piles, and the environmental contour for the relevant geographic location, as additional steps to this proposed methodology. These considerations and other water depths will be studied in future work.

Author Contributions

Conceptualization, I.F.-G.; methodology, I.F.-G.; software, P.V.H.-V.; validation, I.F.-G. and R.S.-E.; formal analysis, P.V.H.-V.; investigation, P.V.H.-V.; resources, P.V.H.-V.; data curation, R.S.-E.; writing—original draft preparation, P.V.H.-V.; writing—review and editing, R.S.-E.; visualization, P.V.H.-V.; supervision, I.F.-G. and R.S.-E. All authors have read and agreed to the published version of the manuscript.

Funding

This research received no external funding.

Data Availability Statement

The data supporting the findings of this study are available from the corresponding author upon reasonable request.

Acknowledgments

The first and second authors would like to thank the Instituto Mexicano del Petróleo for providing relevant information in the development of this research.

Conflicts of Interest

The authors declare no conflicts of interest.

References

  1. Vladimir, H.V.P. Optimización del Sistema de Amarre de una Unidad Flotante de Producción tipo Semisumergible [Optimization of Mooring System of a Semi-Submergible Floating Production Unit]. Master’s Thesis, Universidad Autónoma Metropolitana, Mexico City, Mexico, 2018. [Google Scholar]
  2. PEMEX. Anuario Estadístico 2014 [Statistical Yearbook]; Technical Report; PEMEX: Mexico City, Mexico, 2014. [Google Scholar]
  3. PEMEX. Anuario Estadístico 2022 [Statistical Yearbook]; Technical Report; PEMEX: Mexico City, Mexico, 2022. [Google Scholar]
  4. Choon Kiat William Chia. Benchmarking of Offshore Platforms. Available online: https://www.esru.strath.ac.uk/EandE/Web_sites/19-20/Offshore%20H2/projects/integrated-processing-platform/benchmarking-of-offshore-platforms/index.html (accessed on 15 January 2026).
  5. Yang, L.; Zhingang, L.; Kankan, N.; Jim, L. An overview of In-service deep-water compliant tower platforms worldwide. In Proceedings of the 13th International Ocean and Polar Engineering Conference; ISOPE: Mountain View, CA, USA, 2020. [Google Scholar]
  6. Han, S.M.; Benaroya, H. Comparison of linear and nonlinear responses of a compliant tower to random wave forces. Pergamon 2001, 14, 269–291. [Google Scholar] [CrossRef]
  7. Chatziioannou, K.; Katsardi, V.; Koukouselis, A.; Mistakidis, E. The effect of nonlinear wave-structure and soil-structure interactions in the design of an offshore structure. Mar. Struct. 2016, 52, 126–152. [Google Scholar] [CrossRef]
  8. Chatziioannou, K.; Katsardi, V.; Koukouselis, A.; Mistakidis, E. On the consideration of wave and structural nonlinearities in the design of compliant towers through dynamic analysis. J. Ocean Eng. Mar. Energy 2018, 4, 323–342. [Google Scholar] [CrossRef]
  9. Will, S. Compliant towers: The next generation. Offshore 1999, 59, 82. [Google Scholar]
  10. PEMEX. Indicadores Petroleros, Informe Mensual Sobre Producción y Comercio de Hidrocarburos [Oil Indicators, Monthly Report on Hydrocarbon Production and Trade]; Technical Report; PEMEX: Mexico City, Mexico, 2017. [Google Scholar]
  11. DNV. Recommended Practice DNV-RP-C205, Environmental Conditions and Environmental Loads; Det Norske Veritas AS: Høvik, Norway, 2007. [Google Scholar]
  12. DNV. Design of Offshore Steel Structures, General (LRFD Method); Det Norske Veritas AS: Høvik, Norway, 2014. [Google Scholar]
  13. API-RP-2A. API Recommended Practice 2A-WSD. Planning, Designing, and Constructing Fixed Offshore Platforms—Working Stress Design; API Publishing Services: Sydney, Australia, 2014. [Google Scholar]
  14. ETP-003. Especificación Técnica Particular Para “Diseño y Evaluación de Plataformas Marinas Fijas en el Golfo de Méixoco”. “[Technical Specifications Particularly to Design and Assess Fixed Offshore Platforms in the Gulf of Mexico]; 2021.Mexico”]; Pemex Exploración y Producción: Villahermosa, Mexico, 2021. [Google Scholar]
  15. Pierson, W.J., Jr.; Moskowitz, L. A proposed spectral form for fully developed wind seas based on the similarity theory of s. a. kitaigorodskii. J. Geophys. Res. 1964, 69, 5181–5190. [Google Scholar] [CrossRef]
Figure 1. Structural solutions of offshore structures in deepwaters [4].
Figure 1. Structural solutions of offshore structures in deepwaters [4].
Infrastructures 11 00085 g001
Figure 2. Typical wave energy frequency content.
Figure 2. Typical wave energy frequency content.
Infrastructures 11 00085 g002
Figure 3. Workflow of the methodology proposed.
Figure 3. Workflow of the methodology proposed.
Infrastructures 11 00085 g003
Figure 4. Examples of sea surface elevation histories considering three different seeds, obtained from a Pierson–Moscowitz wave spectrum.
Figure 4. Examples of sea surface elevation histories considering three different seeds, obtained from a Pierson–Moscowitz wave spectrum.
Infrastructures 11 00085 g004
Figure 5. Description of the main parts of the compliant tower.
Figure 5. Description of the main parts of the compliant tower.
Infrastructures 11 00085 g005
Figure 6. Identification of the variables.
Figure 6. Identification of the variables.
Infrastructures 11 00085 g006
Figure 7. First three typical vibration mode shapes for the evaluated numerical models.
Figure 7. First three typical vibration mode shapes for the evaluated numerical models.
Infrastructures 11 00085 g007
Figure 8. First three natural periods for the evaluated numerical models.
Figure 8. First three natural periods for the evaluated numerical models.
Infrastructures 11 00085 g008
Figure 9. Displacements for to operating condition.
Figure 9. Displacements for to operating condition.
Infrastructures 11 00085 g009
Figure 10. Displacements for storm condition.
Figure 10. Displacements for storm condition.
Infrastructures 11 00085 g010
Figure 11. Quasi-static structural revision for storm condition for models T25A, T25B and T25C.
Figure 11. Quasi-static structural revision for storm condition for models T25A, T25B and T25C.
Infrastructures 11 00085 g011
Figure 12. Quasi-static structural revision for storm condition for models T25A, T27A and T30A.
Figure 12. Quasi-static structural revision for storm condition for models T25A, T27A and T30A.
Infrastructures 11 00085 g012
Figure 13. Graphical description of buoyancy tanks.
Figure 13. Graphical description of buoyancy tanks.
Infrastructures 11 00085 g013
Figure 14. Comparative of first three natural of vibration periods considering the flotation for a 25 m leg separation.
Figure 14. Comparative of first three natural of vibration periods considering the flotation for a 25 m leg separation.
Infrastructures 11 00085 g014
Figure 15. Comparison graph of the base shears for each leg separation of Model A.
Figure 15. Comparison graph of the base shears for each leg separation of Model A.
Infrastructures 11 00085 g015
Figure 16. Comparison graph of the maximum displacements for each leg separation of Model A.
Figure 16. Comparison graph of the maximum displacements for each leg separation of Model A.
Infrastructures 11 00085 g016
Figure 17. Comparison graph of the base shears for a 25 m leg separation and different leg diameter.
Figure 17. Comparison graph of the base shears for a 25 m leg separation and different leg diameter.
Infrastructures 11 00085 g017
Figure 18. Comparison graph of the base shears for a 30 m leg separation and different leg diameter.
Figure 18. Comparison graph of the base shears for a 30 m leg separation and different leg diameter.
Infrastructures 11 00085 g018
Figure 19. Comparison graph of displacements for a 25 m leg separation and different leg diameter.
Figure 19. Comparison graph of displacements for a 25 m leg separation and different leg diameter.
Infrastructures 11 00085 g019
Figure 20. Comparison graph of displacements for a 30 m leg separation and different leg diameter.
Figure 20. Comparison graph of displacements for a 30 m leg separation and different leg diameter.
Infrastructures 11 00085 g020
Figure 21. Comparison graph of base shears due to buoyancy.
Figure 21. Comparison graph of base shears due to buoyancy.
Infrastructures 11 00085 g021
Figure 22. Comparison graph of displacements due to buoyancy.
Figure 22. Comparison graph of displacements due to buoyancy.
Infrastructures 11 00085 g022
Figure 23. Quasi-static structural revision for storm condition for model TF-550-25-AT1-T.
Figure 23. Quasi-static structural revision for storm condition for model TF-550-25-AT1-T.
Infrastructures 11 00085 g023
Figure 24. Quasi-static structural revision for storm condition for model TF-550-25-AT5-T.
Figure 24. Quasi-static structural revision for storm condition for model TF-550-25-AT5-T.
Infrastructures 11 00085 g024
Figure 25. Quasi-static structural revision for storm condition for model TF-550-22-AT1-T.
Figure 25. Quasi-static structural revision for storm condition for model TF-550-22-AT1-T.
Infrastructures 11 00085 g025
Table 1. Classification of compliant towers. Data taken from [5].
Table 1. Classification of compliant towers. Data taken from [5].
Main Types of Compliant TowersDescription
Flex leg piled tower 
  • The Petronius, BBLT and Tombu-Landana platforms are examples.
  • After displacements due to environmental forces, the flexible legs at the outside of the tower are tensioned and compressed, generating a restoring moment that prevents platform movements.
Flexing tower  
  • These platforms are fixed on the sea floor through pile foundation.
  • Similar to conventional structures; however, due to their higher flexibility, they have more stress concentration and fatigue problems.
  • There are no current applications of this kind of structure.
Buoyant tower  
  • The buoyancy mechanism is similar to tension leg platforms. The buoyancy force can be bigger than the gravity force of the upper block.
  • The bending moment and the stress concentration effects in the bottom of the tower are significant.
  • There is no current application of this kind of structure.
Guyed tower  
  • This kind of tower is anchored by mooring systems and gravity blocks, which are able to move due to environmental forces.
  • In 1983, the Lena platform, the first compliant tower with this system, started operation.
  • This kind of application is not used anymore due to analysis and installation complexities.
Table 2. Main structural design characteristics.
Table 2. Main structural design characteristics.
Structural Considerations
Joint flexibilityNot considered
Wells24 Wells (6 × 4)
Pile diameters2745 mm (108 in)
Piles by cluster2 piles
Soil-pile conditionEmbedded length 10 times the pile diameter
Deck weight185,400 kN uniformly distributed
Jacket accessoriesAnodes and rings
Leg conditionsSealed
Table 3. Nomenclature adopted for the numerical models.
Table 3. Nomenclature adopted for the numerical models.
Case DiameterLeg Separation (m)
2527.530
AT25AT27AT30A
BT25BT27BT30B
CT25CT27CT30C
Table 4. Wave parameters.
Table 4. Wave parameters.
Analysis ConditionSignificant Wave Height (m)Peak Periods (s)Analyses Directions (°)
Operating condition6.327.50
8.522.5
9.545
10.567.5
11.590
Storms condition10.1011.5
12.50
13.522.5
14.545
15.567.5
16.590
17.5
Table 5. Wave parameters for storm condition.
Table 5. Wave parameters for storm condition.
Significant Wave Height (m)Peak Period (s)Analysis Direction (°)
10.1014.5
15.522.5°
16.545°
17.567.5°
90°
Table 6. Structural models including buoyancy tanks.
Table 6. Structural models including buoyancy tanks.
ModelDescription
TF-550-XX-YBase model
TF-550-XX-YFBase model with buoyancy due to legs
TF-550-XX-YTBase model with buoyancy tanks
Note: XX indicates the leg separation identifier (25, 27 and 30); Note 2: Y indicates the leg diameter identifier (A, B and C).
Table 7. Adaptations of structural model T25AT1.
Table 7. Adaptations of structural model T25AT1.
ModelDescriptionNatural PeriodMaximum IR
T25AT1TModel with buoyancy tanks at elevations between −62.0 m and −89.0 m35.11 s1.31
T25AT2TModel with buoyancy tanks at elevations between −62.0 m and −115.0 m35.78 s1.32
T25AT3TModel with buoyancy tanks at elevations between −89.0 m and −115.0 m; changing from V to X braces34.66 s1.17
T25AT4TModel with buoyancy tanks at elevations between −89.0 m and −115.0 m; changing from V to X braces; increasing the pile cluster’s height30.71 s1.15
T25AT5TModel T25AT4, reducing pile cluster’s height, increasing the angle between piles toward an orthogonal configuration, and flooding some sections of the leg close to the sea floor.34.28 s0.74
T22AT1TModel T25AT5, with leg separation reduced from 25 m to 22.5 m.41.89 s0.94
Disclaimer/Publisher’s Note: The statements, opinions and data contained in all publications are solely those of the individual author(s) and contributor(s) and not of MDPI and/or the editor(s). MDPI and/or the editor(s) disclaim responsibility for any injury to people or property resulting from any ideas, methods, instructions or products referred to in the content.

Share and Cite

MDPI and ACS Style

Hernández-Varona, P.V.; Félix-González, I.; Salgado-Estrada, R. Methodology for the Structural Analysis of Compliant Towers at Ultimate and Serviceability Limit States. Infrastructures 2026, 11, 85. https://doi.org/10.3390/infrastructures11030085

AMA Style

Hernández-Varona PV, Félix-González I, Salgado-Estrada R. Methodology for the Structural Analysis of Compliant Towers at Ultimate and Serviceability Limit States. Infrastructures. 2026; 11(3):85. https://doi.org/10.3390/infrastructures11030085

Chicago/Turabian Style

Hernández-Varona, Pedro Vladimir, Ivan Félix-González, and Rolando Salgado-Estrada. 2026. "Methodology for the Structural Analysis of Compliant Towers at Ultimate and Serviceability Limit States" Infrastructures 11, no. 3: 85. https://doi.org/10.3390/infrastructures11030085

APA Style

Hernández-Varona, P. V., Félix-González, I., & Salgado-Estrada, R. (2026). Methodology for the Structural Analysis of Compliant Towers at Ultimate and Serviceability Limit States. Infrastructures, 11(3), 85. https://doi.org/10.3390/infrastructures11030085

Article Metrics

Back to TopTop