Sign in to use this feature.

Years

Between: -

Subjects

remove_circle_outline
remove_circle_outline
remove_circle_outline
remove_circle_outline
remove_circle_outline
remove_circle_outline
remove_circle_outline

Journals

remove_circle_outline
remove_circle_outline
remove_circle_outline
remove_circle_outline
remove_circle_outline
remove_circle_outline
remove_circle_outline

Article Types

Countries / Regions

remove_circle_outline
remove_circle_outline
remove_circle_outline

Search Results (232)

Search Parameters:
Keywords = thyroid function tests

Order results
Result details
Results per page
Select all
Export citation of selected articles as:
24 pages, 691 KB  
Article
Long COVID Endocrine and Metabolic Sequelae: Thyroid Autoimmunity and Dysglycemia Four Years After SARS-CoV-2 Infection
by Ligia Rodina, Vlad Monescu, Lavinia Georgeta Caplan, Maria Elena Cocuz and Victoria Bîrluțiu
COVID 2026, 6(2), 25; https://doi.org/10.3390/covid6020025 - 31 Jan 2026
Viewed by 47
Abstract
Background: Endocrine disturbances are increasingly recognized as components of long COVID, yet long-term data remain limited. This study evaluated the prevalence of dysglycemia and thyroid autoimmunity four years after SARS-CoV-2 infection in adults without previously known endocrine disease. Methods: We conducted a retrospective [...] Read more.
Background: Endocrine disturbances are increasingly recognized as components of long COVID, yet long-term data remain limited. This study evaluated the prevalence of dysglycemia and thyroid autoimmunity four years after SARS-CoV-2 infection in adults without previously known endocrine disease. Methods: We conducted a retrospective longitudinal 4-year evaluation of adults hospitalized for COVID-19 between 2020 and 2021. Of 1009 eligible patients without prior diabetes or thyroid disease, 96 completed a standardized 4-year post-infection evaluation. Acute-phase data included COVID-19 severity, admission glucose, inflammatory markers, imaging findings, and treatments. The 4-year evaluation comprised fasting plasma glucose, thyroid function tests, anti-thyroid antibodies (anti-TPO, anti-Tg), and thyroid ultrasonography. Baseline HbA1c, thyroid autoantibodies, and thyroid imaging were not available. Results: At four years post-infection, 27.1% of patients exhibited dysglycemia compatible with type 2 diabetes mellitus, 41.6% showed thyroid autoimmunity, and 15.6% presented with both conditions. Overall, 47.9% developed at least one endocrine alteration. Admission hyperglycemia strongly predicted long-term dysglycemia (OR 6.67; 95% CI: 1.45–30.58), and diabetes prevalence increased with acute disease severity. Thyroid autoimmunity was frequent but not associated with initial COVID-19 severity. Conclusions: Four years after SARS-CoV-2 infection, a substantial proportion of patients exhibited persistent metabolic and autoimmune alterations, supporting a long COVID immunometabolic phenotype. In the absence of baseline endocrine data, the reported findings reflect long-term endocrine alterations identified at the 4-year evaluation, with a potential role of SARS-CoV-2 infection. These findings highlight the importance of baseline metabolic and thyroid assessment—including HbA1c and thyroid autoantibodies—in hospitalized COVID-19 patients and underscore the need for structured long-term endocrine monitoring. Full article
(This article belongs to the Section Long COVID and Post-Acute Sequelae)
11 pages, 519 KB  
Article
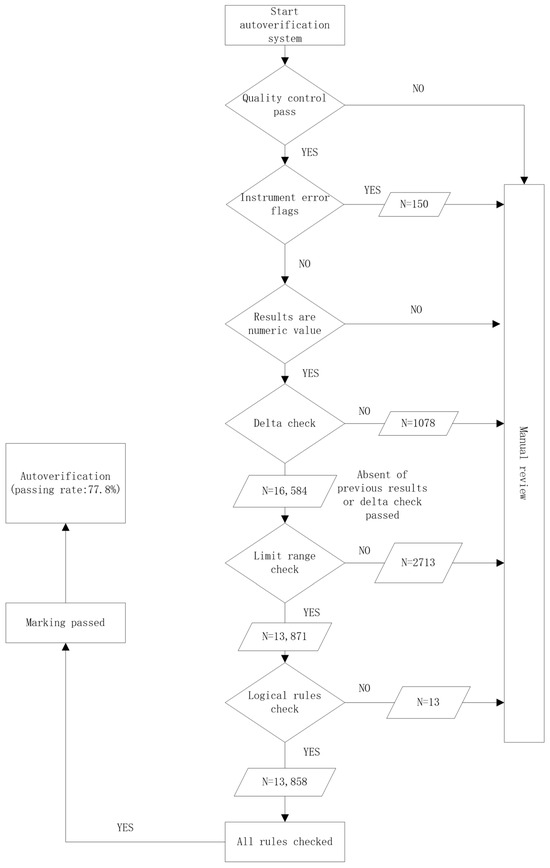
Designing and Evaluating an Autoverification RCV-Based System for Thyroid Function Profiles
by Ran Gao, Chaochao Ma, Yingying Hu, Liangyu Xia, Fang Zhao, Qi Zhang, Liang Sun, Dawei Ai, Xinqi Cheng and Ling Qiu
Diagnostics 2026, 16(3), 407; https://doi.org/10.3390/diagnostics16030407 - 27 Jan 2026
Viewed by 177
Abstract
Background/Objectives: Autoverification systems integrated with fully automated analyzers and expert middleware can reduce manual review workload and improve turnaround time (TAT). This study aimed to develop an autoverification system for thyroid function profiles and to evaluate its performance in clinical practice. Methods [...] Read more.
Background/Objectives: Autoverification systems integrated with fully automated analyzers and expert middleware can reduce manual review workload and improve turnaround time (TAT). This study aimed to develop an autoverification system for thyroid function profiles and to evaluate its performance in clinical practice. Methods: A total of 1,219,141 routine thyroid function test results collected from 1 January 2016 to 31 December 2020 were used to design the autoverification system. The system incorporated quality control checks, instrument error flags, limit range rules, delta check rules, and logical rules. Validation was performed using an independent dataset comprising 81,713 test results. Results: Twelve instrument error flags, a two-step delta check algorithm, one set of limit range rules, and ten logical rules were established. The overall autoverification pass rate was 75.2%. After system optimization, the overall pass rate increased to 77.8%, and the median laboratory TAT decreased from 122.1 min to 88.6 min. Conclusions: The autoverification system for thyroid function profiles significantly improved laboratory efficiency and reduced TAT. While RCV-based delta checks require prior results and are therefore not applicable to new patients, other autoverification rules remain active, and only results that cannot be autoverified are routed to manual review, ensuring safe and complete result verification. This system provides a practical framework for implementing autoverification in routine clinical chemistry testing. Full article
(This article belongs to the Section Clinical Laboratory Medicine)
Show Figures

Figure 1

9 pages, 1389 KB  
Case Report
Progressive Destructive Hypothyroidism Associated with Sunitinib Therapy: A Three-Year Case Analysis
by Marcin Nosal
J. Clin. Med. 2026, 15(2), 788; https://doi.org/10.3390/jcm15020788 - 19 Jan 2026
Viewed by 125
Abstract
Sunitinib, a tyrosine kinase inhibitor (TKI) targeting vascular endothelial growth factor receptors (VEGFRs) and platelet-derived growth factor receptors (PDGFRs), is widely used in renal cell carcinoma. A broad spectrum of thyroid dysfunctions has been observed during TKI therapy, yet their mechanisms and clinical [...] Read more.
Sunitinib, a tyrosine kinase inhibitor (TKI) targeting vascular endothelial growth factor receptors (VEGFRs) and platelet-derived growth factor receptors (PDGFRs), is widely used in renal cell carcinoma. A broad spectrum of thyroid dysfunctions has been observed during TKI therapy, yet their mechanisms and clinical progression remain only partially explained. A longitudinal case analysis of a woman with metastatic clear-cell renal cell carcinoma treated with cyclical sunitinib therapy (4 weeks on, 2 weeks off) was performed. Thyroid function tests, clinical symptoms, and ultrasound imaging findings were evaluated over time and compared with treatment exposure and dose adjustments. Baseline thyroid function was normal. During the third cycle, thyroid-stimulating hormone (TSH) increased markedly (33.44–41.26 mIU/L), with free thyroid hormones initially remaining within reference limits. TSH fluctuations corresponded to treatment intervals before stabilising into persistent hypothyroidism requiring levothyroxine replacement. Thyroid ultrasound revealed progressive parenchymal destruction and a reduction in gland volume from 18 mL to approximately 2 mL over three years. Endocrine management enabled maintenance of biochemical euthyroidism, and systemic oncological treatment continued without interruption. Sunitinib treatment may lead to progressive destructive hypothyroidism. Routine surveillance of thyroid function is essential, and timely levothyroxine therapy facilitates continued anticancer treatment and symptom control. Full article
(This article belongs to the Section Endocrinology & Metabolism)
Show Figures

Figure 1

9 pages, 784 KB  
Article
A TRAb-First Diagnostic Strategy for Overt Hyperthyroidism: Diagnostic Performance and Implications for Reflex Testing
by Petra Petranović Ovčariček, Alfredo Campennì, Federica D’Aurizio, Rosaria Maddalena Ruggeri and Luca Giovanella
J. Clin. Med. 2026, 15(2), 445; https://doi.org/10.3390/jcm15020445 - 6 Jan 2026
Viewed by 323
Abstract
Background/Objectives: To evaluate whether a TSH-receptor antibody (TRAb)-first, one-sample diagnostic strategy improves etiologic classification of overt hyperthyroidism compared with conventional pathways, and to assess its implications for imaging use, diagnostic accuracy, and cost efficiency. Methods: In this multicentre retrospective study, 274 [...] Read more.
Background/Objectives: To evaluate whether a TSH-receptor antibody (TRAb)-first, one-sample diagnostic strategy improves etiologic classification of overt hyperthyroidism compared with conventional pathways, and to assess its implications for imaging use, diagnostic accuracy, and cost efficiency. Methods: In this multicentre retrospective study, 274 adults with newly diagnosed overt hyperthyroidism underwent TRAb measurement, thyroid ultrasound, and scintigraphy during a single clinical encounter. Scintigraphy served as the functional reference standard. We compared the diagnostic performance of TRAb and ultrasound, modeled TRAb-first diagnostic algorithms, and estimated the potential impact of reflex TRAb testing on diagnostic workflow and resource use. Results: Graves’ disease (GD) accounted for 65% of cases. TRAb showed excellent diagnostic accuracy for GD (sensitivity 92.0%, specificity 96.0%; κ = 0.86) and markedly outperformed ultrasound (sensitivity 66.9%, specificity 62.5%; κ = 0.43). A TRAb-first pathway in which TRAb-positive patients are directly classified as GD and TRAb-negative patients undergo scintigraphy achieved 100% sensitivity, 95.8% specificity, and the lowest overall misclassification rate. Replacing scintigraphy with ultrasound in TRAb-negative patients substantially reduced specificity (~60%) and yielded significant overdiagnosis of GD. Ultrasound identified numerous nodules but detected only one low-risk carcinoma (malignancy rate: 1.2%), suggesting limited oncologic yield. A TRAb-first strategy would have avoided two-thirds of scintigraphies and minimized unnecessary imaging. Conclusions: A TRAb-first diagnostic approach offers the most accurate, efficient, and clinically appropriate pathway for etiologic assessment of overt hyperthyroidism. Scintigraphy should be reserved for TRAb-negative patients, while ultrasound should be used selectively for structural evaluation rather than as part of routine etiologic work-up. Reflex TRAb testing may further streamline care by enabling rapid, one-sample etiologic diagnosis and reducing resource use. Full article
(This article belongs to the Special Issue Thyroid Disease: Updates from Diagnosis to Treatment: 2nd Edition)
Show Figures

Figure 1

13 pages, 693 KB  
Article
Beyond Size: Integrating Ultrasonographic Features and FNAB Cytology to Predict Thyroid Malignancy—A Retrospective, Single-Center Study
by Nihal Güngör Tunç, Cengiz Durucu and Orhan Tunc
J. Clin. Med. 2026, 15(2), 419; https://doi.org/10.3390/jcm15020419 - 6 Jan 2026
Viewed by 174
Abstract
Background/Objectives: This study aimed to evaluate the relationship between preoperative clinical, ultrasonographic, and cytologic findings and postoperative histopathology in patients with thyroid nodules, and to determine diagnostic factors associated with malignancy. Materials and Methods: A retrospective analysis was conducted on 100 patients who [...] Read more.
Background/Objectives: This study aimed to evaluate the relationship between preoperative clinical, ultrasonographic, and cytologic findings and postoperative histopathology in patients with thyroid nodules, and to determine diagnostic factors associated with malignancy. Materials and Methods: A retrospective analysis was conducted on 100 patients who underwent thyroid surgery between September 2012 and April 2014. Preoperative data—including clinical examination, thyroid function tests, and high-resolution ultrasonography—were compared with fine-needle aspiration biopsy (FNAB) results and final histopathology. Ultrasonographic features (echogenicity, calcification, vascularity, and margin) were analyzed for their association with malignancy. Statistical tests included chi-square, t-test, and correlation analysis (p < 0.05 considered significant). Results: Among 100 patients (79 females, 21 males; mean age 47.5 ± 13.9 years), 29 (29%) had benign and 71 (71%) malignant histopathology. Malignancy was significantly associated with older age (p = 0.025), smaller nodule size (p = 0.019), hypoechogenicity (p = 0.001), microcalcifications (p = 0.014), and irregular margins (p = 0.017). FNAB showed a strong correlation with final histopathology (r = 0.65, p = 0.001). The overall sensitivity and specificity of FNAB were 25.4% and 82.8%, respectively. Conclusions: Hypoechogenicity, microcalcifications, and irregular margins were the most reliable ultrasonographic predictors of malignancy. FNAB remains a highly specific but variably sensitive diagnostic tool, and its accuracy increases when interpreted in conjunction with ultrasonographic findings. Integrating cytology with structured imaging systems such as ACR TI-RADS and Bethesda classification enhances diagnostic precision in thyroid nodule evaluation. Full article
(This article belongs to the Special Issue Thyroid Cancer: Clinical Diagnosis and Treatment)
Show Figures

Figure 1

19 pages, 381 KB  
Article
Prevalence, Spectrum, and Management of Thyroid Dysfunction in Children with Down Syndrome: A Retrospective Study from Southern Saudi Arabia
by Youssef Ali Alqahtani, Ayed A. Shati, Ayoub Ali Alshaikh, Ali Thamer Alshahrani, Salwa Abdullah Bin Qaed, Manar Ali Alqahtani, Omar Ayidh Alotaibi, Muteb Obaid Alharthi, Mohamed Hassan Sarhan, Abdulaziz Mohammed Alrasheed and Ramy Mohamed Ghazy
Children 2026, 13(1), 6; https://doi.org/10.3390/children13010006 - 19 Dec 2025
Viewed by 785
Abstract
Background: Down syndrome (DS) is strongly associated with a high prevalence of thyroid dysfunction. International guidelines recommend regular screening to ensure early detection and management. This study aimed to determine the prevalence, spectrum, and management outcomes of thyroid dysfunction in children with DS [...] Read more.
Background: Down syndrome (DS) is strongly associated with a high prevalence of thyroid dysfunction. International guidelines recommend regular screening to ensure early detection and management. This study aimed to determine the prevalence, spectrum, and management outcomes of thyroid dysfunction in children with DS in the Aseer region of Saudi Arabia. Methods: A retrospective cross-sectional study was conducted by reviewing the medical records of 106 children with DS from two major healthcare centers: Abha Maternity and Children Hospital and King Khalid University Medical Center. Data on demographics, clinical symptoms, thyroid function tests, autoimmune status, treatment, and follow-up patterns were collected and analyzed. Results: The prevalence of thyroid dysfunction was 52.8%. Subclinical hypothyroidism was the most common disorder (46.4%), followed by autoimmune hypothyroidism (30.4%). Patients with thyroid dysfunction had a significantly higher symptom burden, particularly in metabolic, dermatological, and gastrointestinal domains (p < 0.01). A strong family history of thyroid disease was a significant risk factor (adjusted odds ratio (aOR) = 4.57, 95% CI: 1.89–11.6, p < 0.001). While adherence to screening and follow-up was high (78.0% and 82.1%, respectively), a critical gap was identified in treatment optimization, with 74.4% of patients treated potentially requiring levothyroxine dose adjustment. Conclusions: Thyroid dysfunction is highly prevalent in the Southern Saudi children with DS, with subclinical hypothyroidism and autoimmune hypothyroidism being the most common types. Despite good screening adherence, there is a substantial need for improved treatment titration and long-term management to optimize patient outcomes in this population. Full article
(This article belongs to the Section Pediatric Endocrinology & Diabetes)
Show Figures

Figure 1

12 pages, 509 KB  
Article
Manganese Exposure in Occupational Settings: Disruptions in Endothelial Function and Thyroid Regulation
by Melih Gaffar Gözükara, Servet Birgin İritaş, Lütfiye Tutkun, Murat Büyükşekerci, Özlem İritaş, Vugar Ali Türksoy, Deniz Özkan Vardar, Serdar Deniz and Engin Tutkun
Metabolites 2026, 16(1), 1; https://doi.org/10.3390/metabo16010001 - 19 Dec 2025
Viewed by 381
Abstract
Background: Manganese (Mn) exposure is common in welding and metal-processing occupations and has been implicated in both thyroid disruption and endothelial dysfunction through oxidative and nitric-oxide–related pathways. However, endocrine and vascular biomarkers have rarely been examined together in occupational settings. Methods: In this [...] Read more.
Background: Manganese (Mn) exposure is common in welding and metal-processing occupations and has been implicated in both thyroid disruption and endothelial dysfunction through oxidative and nitric-oxide–related pathways. However, endocrine and vascular biomarkers have rarely been examined together in occupational settings. Methods: In this cross-sectional study, 95 Mn-exposed workers and 95 non-exposed controls were evaluated. Whole-blood Mn, triiodothyronine (T3), thyroxine (T4), thyroid-stimulating hormone (TSH), asymmetric dimethylarginine (ADMA), symmetric dimethylarginine (SDMA), arginine and citrulline were measured using validated Inductively Coupled Plasma—Mass Spectrometer and chemiluminescent immunoassays. Group differences were assessed using independent samples t-tests, and exposure–biomarker associations were evaluated using Pearson correlations (p < 0.05). Results: Mn-exposed workers had significantly higher blood Mn levels than controls (19.82 ± 4.54 vs. 10.22 ± 3.07 µg/L; p < 0.001). Thyroid hormones (T3, T4, and TSH) were significantly lower among Mn workers, representing a non-classical hormonal pattern, including T3 (2.47 ± 0.31 vs. 3.14 ± 0.42 ng/L; p < 0.001), T4 (1.02 ± 0.13 vs. 1.21 ± 0.18 ng/L; p < 0.001), and TSH (1.75 ± 0.53 vs. 2.88 ± 0.37 mIU/L; p < 0.001). Endothelial biomarkers also differed: ADMA (0.26 ± 0.14 vs. 0.19 ± 0.08 µmol/L; p < 0.001) and SDMA (0.24 ± 0.06 vs. 0.20 ± 0.03 µmol/L; p < 0.001) were higher, while citrulline was lower (18.77 ± 10.23 vs. 22.82 ± 6.70 µmol/L; p = 0.002). In Mn workers, blood Mn showed negative correlations with T3 (r = –0.535, p < 0.01), T4 (r = –0.331, p < 0.01), and TSH (r = –0.652, p < 0.01), and positive correlations with ADMA (r = 0.205, p < 0.05) and SDMA (r = 0.193, p < 0.05). Conclusions: These findings indicate measurable differences in thyroid hormones and dimethylarginine-related endothelial markers among Mn-exposed workers. While the cross-sectional design precludes causal inference, the combined pattern suggests a possible unusual biological response involving both endocrine regulation and nitric-oxide–related pathways. Further longitudinal studies incorporating oxidative stress markers, co-exposure assessment, and functional endothelial testing are needed to clarify the biological relevance of these associations. Full article
(This article belongs to the Special Issue The Impact of Toxic Metals on Human Metabolism and Health)
Show Figures

Graphical abstract

9 pages, 685 KB  
Case Report
Identification of a Novel Nonsense Mutation in the IGSF1 Gene Reveals Sex-Specific Phenotypic Variability Within a Single Family
by Rosario Ruta, Nicoletta Massaccesi, Mafalda Mucciolo, Alessandro Sparaci, Enrica Fabbrizi and Antonio Novelli
Children 2025, 12(12), 1682; https://doi.org/10.3390/children12121682 - 11 Dec 2025
Viewed by 328
Abstract
Background: The immunoglobulin superfamily member 1 (IGSF1) gene encodes for a transmembrane glycoprotein involved in crucial processes such as growth, metabolism, and reproductive function. Loss-of-Function (LOF) mutations in the IGSF1 gene have been reported to cause the X-linked IGSF1 deficiency [...] Read more.
Background: The immunoglobulin superfamily member 1 (IGSF1) gene encodes for a transmembrane glycoprotein involved in crucial processes such as growth, metabolism, and reproductive function. Loss-of-Function (LOF) mutations in the IGSF1 gene have been reported to cause the X-linked IGSF1 deficiency syndrome, a rare genetic condition that primarily affects males, characterized by hypothyroidism, macroorchidism, delayed puberty, obesity, and infertility. Case Report: In this study, we identified a novel hemizygous nonsense IGSF1 variant c.1989G>A (p.Trp663Ter) in a male patient who initially presented with growth impairment and growth hormone deficiency (GHD), with a positive family history on the maternal lineage. Notably, the proband does not present with macroorchidism, a feature typically associated with IGSF1 deficiency. The variant was also found in his heterozygous sister, who presented with isolated growth hormone deficiency, and in his mother, who displayed hypertension and thyroid dysfunction but no significant growth impairment. Discussion: This phenotypic variability suggests a differential expression of IGSF1-related symptoms depending on zygosity and sex within the same family, probably explained by X-chromosome inactivation (XCI) in females, which can lead to varying degrees of functional IGSF1 expression in different tissues. Conclusions: This case highlights the intrafamilial phenotypic variability associated with IGSF1 mutations, illustrating differences between male and female carriers and highlighting the importance of genetic testing in patients with similar clinical presentations. Full article
(This article belongs to the Special Issue Pediatric Inherited Metabolic Diseases: The Challenge Continues)
Show Figures

Figure 1

13 pages, 849 KB  
Article
Body Composition and Eating Habits in Newly Diagnosed Graves’ Disease Patients Compared with Euthyroid Controls
by Laura Croce, Cristina Pallavicini, Vittorio Gabba, Marsida Teliti, Alessandro Cipolla, Benedetta Gallotti, Pietro Costa, Benedetta Cazzulani, Flavia Magri and Mario Rotondi
Nutrients 2025, 17(23), 3750; https://doi.org/10.3390/nu17233750 - 28 Nov 2025
Viewed by 717
Abstract
Objectives: Graves’ disease (GD) is the most common cause of hyperthyroidism and is associated with marked changes in body weight and body composition. Although weight loss is frequently reported, the extent and clinical relevance of body composition alterations, as well as their [...] Read more.
Objectives: Graves’ disease (GD) is the most common cause of hyperthyroidism and is associated with marked changes in body weight and body composition. Although weight loss is frequently reported, the extent and clinical relevance of body composition alterations, as well as their relationship with thyroid function, remain unclear. This study aimed to evaluate body composition and eating habits in patients with newly diagnosed hyperthyroid GD according to pre-morbid weight variation, and to compare these findings with those of matched euthyroid controls. Methods: Forty-four consecutive GD patients were enrolled and stratified based on the presence or absence of pre-morbid weight loss. Anthropometric measurements, thyroid function tests, thyroid volume, dietary habits (PREDIMED score, macronutrient intake and total daily caloric intake) and body composition assessed by bioelectrical impedance analysis (BIA) were collected. Standardized phase angle (SPA) and body cell mass index (BCMI) were calculated as nutritional indices. Body composition parameters and dietary adherence were compared with those of 44 age-, sex- and BMI-matched euthyroid controls. Results: Most GD patients (70.3%) reported weight loss before diagnosis; however, the magnitude of weight change did not correlate with the biochemical severity of thyrotoxicosis. Patients without weight loss showed higher fat mass percentage and higher caloric intake than those who lost weight. SPA was significantly associated with FT3, FT4 and TRAb levels, independently of age, sex, BMI and fat mass. Compared with controls, GD patients exhibited lower phase angle and SPA, higher extracellular water percentage and reduced BCMI, whereas fat mass and adherence to the Mediterranean diet were similar. Conclusions: Hyperthyroid GD patients display increased extracellular water and reduced body cell mass. SPA is inversely associated with GD severity and represents a valuable clinical tool for assessing nutritional status in thyrotoxic patients. Pre-morbid weight changes are not proportional to disease severity and may instead reflect increased caloric intake. Full article
Show Figures

Figure 1

10 pages, 2472 KB  
Case Report
Elevated Alpha-Fetoprotein in Hypothyroidism
by Viola Ceconi, Valentina Kiren, Flora Maria Murru, Andrea Bon, Danica Dragovic, Lorenzo Zandonà, Alice Fachin, Gianluca Tamaro and Gianluca Tornese
LabMed 2025, 2(4), 24; https://doi.org/10.3390/labmed2040024 - 25 Nov 2025
Viewed by 504
Abstract
Alpha-fetoprotein (AFP) is a biomarker commonly used in the diagnosis of various malignancies but may also be elevated in non-neoplastic conditions, including hypothyroidism. We report the case of a 3-year-old girl with Down syndrome (DS) and newly diagnosed hypothyroidism, who presented with a [...] Read more.
Alpha-fetoprotein (AFP) is a biomarker commonly used in the diagnosis of various malignancies but may also be elevated in non-neoplastic conditions, including hypothyroidism. We report the case of a 3-year-old girl with Down syndrome (DS) and newly diagnosed hypothyroidism, who presented with a hypoechoic oval lesion adjacent to the thymic parenchyma on ultrasound and markedly elevated AFP levels (169.2 ng/mL). Further investigations, including MRI, excluded the presence of germ cell tumors. Following initiation of levothyroxine therapy, AFP levels normalized in parallel with thyroid function. No evidence of malignancy was detected despite the initial suspicion. This case underscores the association between elevated AFP and hypothyroidism, highlighting the importance of evaluating thyroid status in patients with increased AFP to avoid unnecessary oncological investigations. In particular, elevated AFP in the context of hypothyroidism and DS warrants careful thyroid assessment and follow-up to prevent redundant diagnostic procedures and reduce patient and family anxiety. Thyroid function testing should be considered before extensive oncological evaluation in children with elevated AFP. Full article
Show Figures

Graphical abstract

15 pages, 4136 KB  
Article
A Novel FAPI-Based Radiopharmaceutical for SPECT Imaging of Fibrotic Interstitial Lung Disease
by Guangjie Yang, Jingnan Wang, Yu Liu, Jiyun Shi, Xueyang Zhang, Yangzhong Zhou, Qian Wang, Fan Wang and Li Huo
Pharmaceuticals 2025, 18(12), 1779; https://doi.org/10.3390/ph18121779 - 23 Nov 2025
Viewed by 919
Abstract
Objectives: Early and noninvasive detection of fibrotic interstitial lung disease (fILD) is a critical but unmet clinical necessity. This study aimed to evaluate the feasibility of using 99mTc-HYNIC-Glu(PEG4-oncoFAPi)2 (denoted as 99mTc-H-PoFP2), a novel 99mTc-labeled [...] Read more.
Objectives: Early and noninvasive detection of fibrotic interstitial lung disease (fILD) is a critical but unmet clinical necessity. This study aimed to evaluate the feasibility of using 99mTc-HYNIC-Glu(PEG4-oncoFAPi)2 (denoted as 99mTc-H-PoFP2), a novel 99mTc-labeled radiopharmaceutical that targets fibroblast activation protein (FAP), for single-photon emission computed tomography (SPECT) imaging of pulmonary fibrosis in a mouse model and preliminary clinical studies. Methods: 99mTc-H-PoFP2 could be conveniently afforded using a kit formula with high radiochemical purity and stability. The binding specificity and affinity of 99mTc-H-PoFP2 for FAP were validated by an in vitro binding assay. The in vivo characteristics of 99mTc-H-PoFP2 were also determined. Results: 99mTc-H-PoFP2 was eliminated quickly via the urinary system, leading to low normal tissue uptake and a high target/background ratio. SPECT imaging demonstrated significantly enhanced uptake of the 99mTc-H-PoFP2 in bleomycin-induced fibrotic lung tissues, with visual effects superior to those of normal mice. Thus, a pilot clinical study of 99mTc-H-PoFP2 SPECT/CT imaging was conducted in 12 patients diagnosed with fILD. The physiological biodistribution of 99mTc-H-PoFP2 in patients was predominantly observed in the kidneys, bladder, liver, and pancreas, with relatively minor accumulation in the thyroid, salivary glands, and spleen. fILD patients exhibited elevated pulmonary 99mTc-H-PoFP2 uptake in the affected lung regions. Furthermore, the uptake of 99mTc-HPoFP2 demonstrated moderate correlations with the results of pulmonary function tests (PFTs). A higher gender–age–physiology (GAP) index was associated with elevated standardized uptake value maximum (SUVmax) and target-to-background ratio (TBR) values. Conclusions: Collectively, this study demonstrates the potential of 99mTc-HPoFP2 for SPECT imaging and assessing fILD by targeting FAP overexpressed in fibrotic lung tissues. This strategy offers new possibilities for noninvasive and precise assessment of pulmonary fibrosis. Full article
Show Figures

Graphical abstract

19 pages, 4353 KB  
Article
Genomic Characterization of Papillary Thyroid Carcinoma: Age Differences in Tumor Aggressiveness and Immune Infiltration
by Wei Ao, Shuqian Chen, Tenghong Liu, Bo Wang and Wenxin Zhao
Diagnostics 2025, 15(23), 2937; https://doi.org/10.3390/diagnostics15232937 - 21 Nov 2025
Viewed by 709
Abstract
Background: Adolescents and young adults (AYA) with papillary thyroid carcinoma (PTC) often present with more extensive cervical lymph node metastasis (LNM) than older adults (AD). We aimed to identify age-associated molecular and immune features that might explain this phenotype and to explore potential [...] Read more.
Background: Adolescents and young adults (AYA) with papillary thyroid carcinoma (PTC) often present with more extensive cervical lymph node metastasis (LNM) than older adults (AD). We aimed to identify age-associated molecular and immune features that might explain this phenotype and to explore potential translational implications for managing aggressive AYA PTC. Methods: We analyzed clinical and transcriptomic data from 501 PTC cases in The Cancer Genome Atlas (TCGA), stratified as AYA (<30 years, n = 64) and AD (≥30 years, n = 437). An institutional RNA-seq cohort (n = 13; 7 AYA, 6 AD) was used to screen for differentially expressed genes (DEGs). DEGs were defined by p ≤ 0.05 and |log2 fold change| ≥ 1. Intersection with invasion- and dissemination-related gene sets yielded a final age-related DEG list. Functional enrichment (GO/KEGG via DAVID), PPI network analysis (STRING, Cytoscape/cytoHubba), and immune deconvolution (CIBERSORT LM22) were performed. Protein-level validation was carried out by immunohistochemistry (IHC) in an independent cohort (n = 56; 28 AYA, 28 AD). Statistical comparisons used chi-square/Fisher’s exact tests for categorical variables, t-tests or nonparametric tests for continuous variables, and EdgeR with FDR correction for transcriptomic analyses. Results: In TCGA, LNM was more frequent in AYA than in AD (62.1% vs. 47.8%, p = 0.031). From intersected analyses, we identified 239 core DEGs distinguishing highly invasive, age-related tumors. Key upregulated genes in AYA included CXCR4, OPCML and S100A2; downregulated genes included ATP1A3, CHL1, HLA-DRA and IL-1β. Enriched pathways involved extracellular matrix organization, cell adhesion, calcium signaling and canonical oncogenic cascades (PI3K-Akt, MAPK, Wnt, Ras). Immune deconvolution showed reduced naïve B cells, M1 and M2 macrophages and resting mast cells and an increased proportion of M0 macrophages in AYA tumors. IHC validated differential protein expression for seven markers. Collectively, the data indicate an immune-suppressed, immune-excluded microenvironment in AYA PTC. Conclusions: AYA PTC exhibits distinct molecular and immune features that may underlie its propensity for lymphatic dissemination. These findings support evaluation of translational strategies, such as CXCR4 inhibition, restoration of antigen presentation, and macrophage reprogramming, to convert “cold” tumors into immune-permissive lesions. Validation in larger, prospective, multicenter cohorts is required. Full article
(This article belongs to the Special Issue Recent Advances in Endocrinology Pathology)
Show Figures

Figure 1

11 pages, 938 KB  
Article
Association Between Thyroid-Stimulating Hormone and Estimated Glomerular Filtration Rate in the Third Trimester of Pregnancy: A Retrospective Cross-Sectional Study in Euthyroid Women
by Canan Satır Özel, Yaşar Sertbaş, Şeyma Taştekin, Asya Tancer Özçelik, Meltem Sertbaş, Özge Kınlı Yıldız and Abdulkadir Turgut
Medicina 2025, 61(11), 2046; https://doi.org/10.3390/medicina61112046 - 16 Nov 2025
Viewed by 532
Abstract
Background and Objectives: This study investigated the relationship between thyroid function and renal parameters during the third trimester of pregnancy in euthyroid women, a physiological interaction that remains poorly characterized. Materials and Methods: In this retrospective, single-center cross-sectional study, 820 euthyroid [...] Read more.
Background and Objectives: This study investigated the relationship between thyroid function and renal parameters during the third trimester of pregnancy in euthyroid women, a physiological interaction that remains poorly characterized. Materials and Methods: In this retrospective, single-center cross-sectional study, 820 euthyroid pregnant women (≥28 weeks of gestation) were evaluated. Thyroid-stimulating hormone (TSH), free triiodothyronine (fT3), free thyroxine (fT4), serum creatinine, and estimated glomerular filtration rate (eGFR) were analyzed using tertile-based comparisons, correlation tests, and linear regression analysis. Results: Higher TSH levels were associated with slightly higher serum creatinine (p = 0.011) and a weak negative correlation with eGFR (r = −0.079, p = 0.023). Conversely, fT3 levels were positively correlated with eGFR (r = 0.106, p = 0.002) and inversely correlated with creatinine (r = −0.074, p = 0.035), while fT4 showed weaker associations. Regression analysis confirmed that fT3 (β = 0.099, p = 0.005) and fT4 (β = 0.083, p = 0.019) were independent positive predictors of eGFR. Conclusions: The correlations observed were statistically significant but clinically modest. Regression analysis confirmed that FT3 and FT4 were independent positive predictors of GFR, suggesting that subtle variations in thyroid activity may reflect physiological rather than pathological renal adaptations in late pregnancy. Monitoring TSH and fT3 may enhance understanding of maternal endocrine and renal interplay, though the clinical utility of such associations remains limited and warrants confirmation in prospective studies. Full article
(This article belongs to the Special Issue Advances in Obstetrics and Maternal-Fetal Medicine)
Show Figures

Figure 1

37 pages, 690 KB  
Article
Adaptive Ketogenic–Mediterranean Protocol (AKMP) in Real Clinical Practice: 14-Week Pre–Post Cohort Study on Glucolipid Markers and Safety
by Cayetano García-Gorrita, Nadia San Onofre, Juan F. Merino-Torres and Jose M. Soriano
Nutrients 2025, 17(22), 3559; https://doi.org/10.3390/nu17223559 - 14 Nov 2025
Viewed by 1464
Abstract
Background/Objectives: Overweight and obesity are associated with insulin resistance, atherogenic dyslipidemia, and low-grade inflammation. We evaluated analytical safety and within-person metabolic changes under the Adaptive Ketogenic–Mediterranean Protocol (AKMP) in real-world practice. Methods: Single arm, prospective pre–post cohort. We enrolled 112 adults; 105 completed [...] Read more.
Background/Objectives: Overweight and obesity are associated with insulin resistance, atherogenic dyslipidemia, and low-grade inflammation. We evaluated analytical safety and within-person metabolic changes under the Adaptive Ketogenic–Mediterranean Protocol (AKMP) in real-world practice. Methods: Single arm, prospective pre–post cohort. We enrolled 112 adults; 105 completed 14 weeks of AKMP (12 in nutritional ketosis ≤ 20 g carbohydrate/day + 2 of gradual reintroduction). Fasting venous samples were analyzed in accredited laboratories (glycolipid profile, hepatic–renal function, inflammatory markers; insulin, thyroid hormones, cortisol). HOMA-IR, TyG, and remnant cholesterol (RC) were calculated; body composition was measured by segmental bioimpedance. Paired analyses were used, with hierarchical gatekeeping for the conditional co-primary outcome and prespecified Δ~Δ correlations. Results: HOMA-IR −52.8% (Δ −1.80; p < 0.001) and RC −35.1% (Δ −10.64 mg/dL; p < 0.001); fasting glucose −13.7 mg/dL, insulin −5.9 μU/L; TyG −0.23 and TG/HDL-c −1.21 (all p < 0.001). Lipids: TG −35.1% and LDL-c −11.2%; HDL-c remained stable. Anthropometry: weight −14.85 kg (−14.7%) and trunk fat −4.88 kg (−22.2%) (p < 0.001). Safety: no serious adverse events; GGT −47.0%, eGFR +11.0%, and CRP −24.6% (p < 0.001). Prespecified correlations supported the internal consistency of the glycolipid axis (e.g., ΔHOMA-IR~ΔTyG; ΔRC~ΔHOMA-IR). Conclusions: In adults with overweight or obesity, the AKMP was associated with improvements in the glucose–insulin axis, atherogenic profile (RC, TG/HDL-c, TG), and body composition, while maintaining a favorable safety profile. The protocol appears feasible in clinical practice and monitorable with routine laboratory tests, although randomized controlled trials are needed to confirm causality and long-term sustainability. Full article
(This article belongs to the Section Clinical Nutrition)
Show Figures

Figure 1

21 pages, 707 KB  
Article
Mitochondrial DNA Deletions and Plasma GDF-15 Protein Levels Are Linked to Hormonal Dysregulation and Multi-Organ Involvement in Female Reproductive Endocrine Disorders
by Vera Varhegyi, Barnabas Banfi, Domonkos Trager, Dora Gerszi, Eszter Maria Horvath, Miklos Sipos, Nandor Acs, Maria Judit Molnar, Szabolcs Varbiro and Aniko Gal
Life 2025, 15(11), 1744; https://doi.org/10.3390/life15111744 - 13 Nov 2025
Viewed by 928
Abstract
Mitochondrial dysfunction contributes to female reproductive endocrine disorders and is frequently associated with multisystem symptoms. Insulin resistance (IR) is a common metabolic disorder strongly linked to polycystic ovary syndrome (PCOS), while premature ovarian insufficiency (POI) also impairs fertility. Mitochondrial DNA (mtDNA) deletions and [...] Read more.
Mitochondrial dysfunction contributes to female reproductive endocrine disorders and is frequently associated with multisystem symptoms. Insulin resistance (IR) is a common metabolic disorder strongly linked to polycystic ovary syndrome (PCOS), while premature ovarian insufficiency (POI) also impairs fertility. Mitochondrial DNA (mtDNA) deletions and the stress-responsive cytokine growth differentiation factor 15 (GDF-15) have recently emerged as complementary biomarkers of mitochondrial impairment. In this retrospective observational study, we examined reproductive hormones, plasma GDF-15, mtDNA deletions, and clinical symptoms in insulin-resistant women, including those with PCOS or POI. Eighty-one patients were divided into three subgroups: IR-only (n = 49), IR-PCOS (n = 19), and IR-POI (n = 13). IR was defined based on elevated insulin levels during oral glucose tolerance testing (>10 mU/L at 0 min, >50 mU/L at 60 min, >30 mU/L at 120 min) according to national gynecological endocrinology guidelines, acknowledging that IR is not universally accepted as a distinct clinical entity. POI was defined as reduced ovarian reserve before age 40 with anti-Müllerian hormone (AMH) <1.0 ng/mL. Clinical symptoms were assessed using a questionnaire, medical record, and physical examination. MtDNA deletions were detected by long-range PCR, and GDF-15 was measured by ELISA. Free thyroxine (T4) emerged as an independent predictor of GDF-15, suggesting that thyroid function modulates mitochondrial stress signaling in insulin-resistant women. MtDNA deletions and/or elevated GDF-15 correlated with endocrine, gastrointestinal, and neuropsychiatric symptoms, and reduced AMH/FSH ratios indicated impaired ovarian function. Cross-sectional analysis further revealed lower AMH and AMH/FSH ratios in older women with mtDNA deletions, consistent with a trend toward accelerated reproductive aging. Overall, these findings support the role of GDF-15 and mtDNA deletions as complementary biomarkers of mitonuclear stress, with potential relevance for both systemic and reproductive health. Full article
Show Figures

Figure 1

Back to TopTop