Designing and Evaluating an Autoverification RCV-Based System for Thyroid Function Profiles
Abstract
1. Introduction
2. Materials and Methods
2.1. Subjects
2.2. Methods
2.2.1. Instruments and Middleware
2.2.2. Autoverification System Construction
- Quality control check
- Instrument error flags
- Limit range check
- Delta check
- Logical rules
2.2.3. Autoverification Validation Strategy
- Electronically simulated case validation
- Trial operation phase verification
- Formal operation verification
- System optimization
2.3. Statistical Analysis
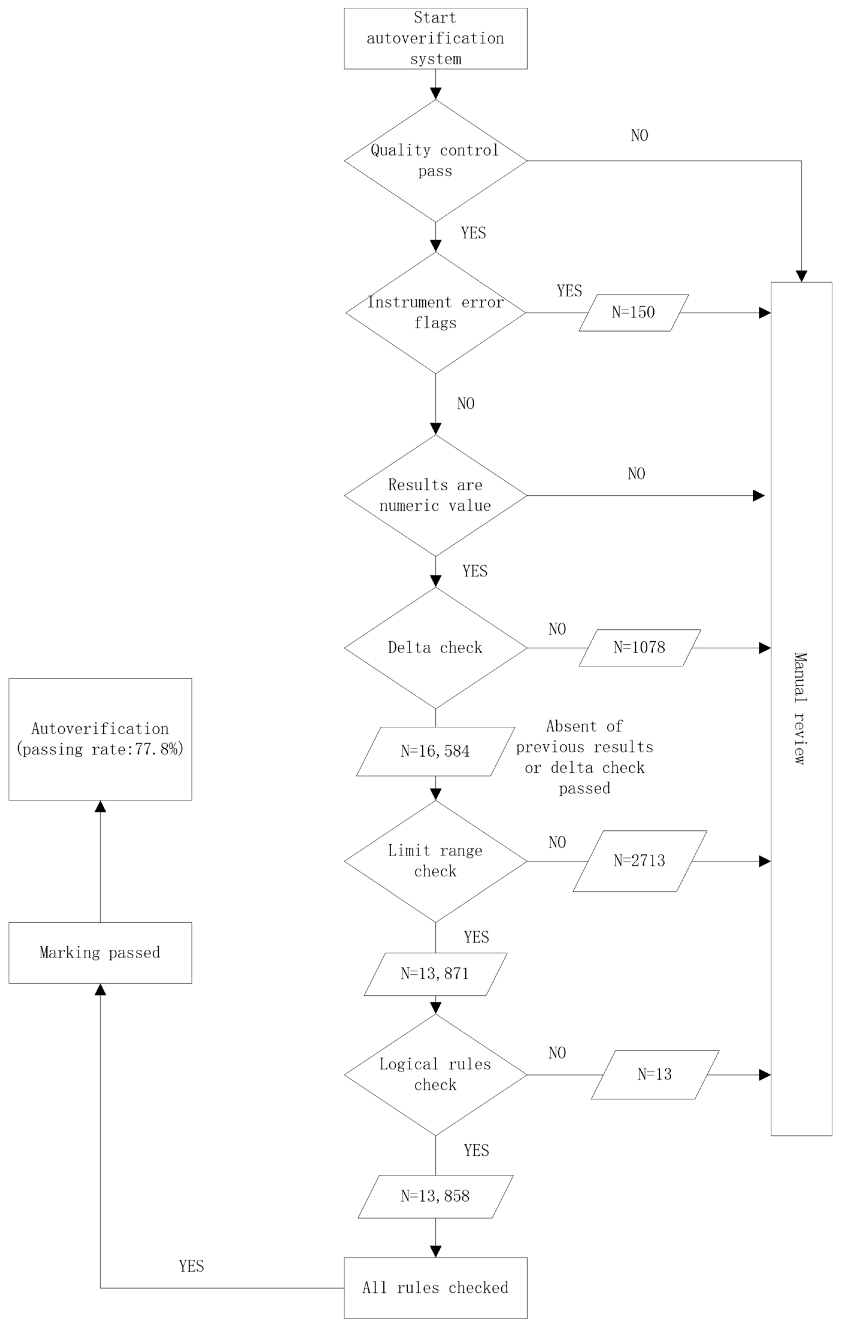
3. Results
3.1. Autoverification Rules
- •
- Instrument error flags
- •
- Limit range check rules
- •
- Delta check rules.
- Rule I (Percentage Delta Criterion)
- Rule II (Absolute Difference Criterion for Low Results)
- •
- Logical rules
3.2. Validation Results
4. Discussion
5. Conclusions
Author Contributions
Funding
Institutional Review Board Statement
Informed Consent Statement
Data Availability Statement
Acknowledgments
Conflicts of Interest
Abbreviations
| TSH | thyroid-stimulating hormone |
| T3 | triiodothyronine |
| T4 | thyroxine |
| FT3 | free triiodothyronine |
| FT4 | free thyroxine |
| LIS | Laboratory information system |
| RCV | Reference change value |
| TAT | Turnaround time |
References
- Palmieri, R.; Falbo, R.; Cappellini, F.; Soldi, C.; Limonta, G.; Brambilla, P. The development of autoverification rules applied to urinalysis performed on the AutionMAX–SediMAX platform. Clin. Chim. Acta 2018, 485, 275–281. [Google Scholar] [CrossRef] [PubMed]
- Randell, E.W.; Yenice, S.; Khine Wamono, A.A.; Orth, M. Autoverification of test results in the core clinical laboratory. Clin. Biochem. 2019, 73, 11–25. [Google Scholar] [CrossRef] [PubMed]
- Li, Y.; Teng, D.; Ba, J.; Chen, B.; Du, J.; He, L.; Lai, X.; Teng, X.; Shi, X.; Li, Y.; et al. Efficacy and safety of long-term universal salt iodization on thyroid disorders: Epidemiological evidence from 31 provinces of mainland China. Thyroid 2020, 30, 568–579. [Google Scholar] [CrossRef] [PubMed]
- Li, Y.; Jin, C.; Li, J.; Tong, M.; Wang, M.; Huang, J.; Ning, Y.; Ren, G. Prevalence of thyroid nodules in China: A health examination cohort-based study. Front. Endocrinol. 2021, 12, 676144. [Google Scholar] [CrossRef] [PubMed]
- Li, J.; Cheng, B.; Ouyang, H.; Xiao, T.; Hu, J.; Cai, Y. Designing and evaluating autoverification rules for thyroid function profiles and sex hormone tests. Ann. Clin. Biochem. 2018, 55, 254–263. [Google Scholar] [CrossRef] [PubMed]
- Clinical and Laboratory Standards Institute (CLSI). Autoverification of Clinical Laboratory Data; Approved Guideline; CLSI Document AUTO-10A; CLSI: Wayne, PA, USA, 2006. [Google Scholar]
- Clinical and Laboratory Standards Institute (CLSI). Autoverification with Integrated Clinical Workflow, 1st ed.; CLSI Document AUTO-15A; CLSI: Wayne, PA, USA, 2020. [Google Scholar]
- Hong, J.; Cho, E.J.; Kim, H.K.; Lee, W.; Chun, S.; Min, W. Application and optimization of reference change values for delta checks in clinical laboratory. J. Clin. Lab. Anal. 2020, 34, e23550. [Google Scholar] [CrossRef] [PubMed]
- Tran, D.V.; Cembrowski, G.S.; Lee, T.; Higgins, T.N. Application of 3-D delta check graphs to HbA1c quality control and HbA1c utilization. Am. J. Clin. Pathol. 2008, 130, 292–298. [Google Scholar] [CrossRef] [PubMed]
- Xia, L.Y.; Cheng, X.Q.; Liu, Q.; Liu, L.; Qin, X.Z.; Zhang, L.; Ding, J.W.; Xu, E.M.; Qiu, L. Developing and application of an autoverification system for clinical chemistry and immunology test results. Zhonghua Yi Xue Za Zhi 2017, 97, 616–621. [Google Scholar] [PubMed]
- Topcu, D.I.; Gulbahar, O. A model to establish autoverification in the clinical laboratory. Clin. Biochem. 2021, 93, 90–98. [Google Scholar] [CrossRef] [PubMed]
- Harris, E.K.; Yasaka, T. On the calculation of a “reference change” for comparing two consecutive measurements. Clin. Chem. 1983, 29, 25–30. [Google Scholar] [CrossRef] [PubMed]
- Fraser, C.G. Reference change values: The way forward in monitoring. Ann. Clin. Biochem. 2009, 46, 264–265. [Google Scholar] [CrossRef] [PubMed]
- Fernández-Grande, E.; Valera-Rodriguez, C.; Sáenz-Mateos, L.; Sastre-Gómez, A.; García-Chico, P.; Palomino-Muñoz, T.J. Impact of reference change value (RCV)-based autoverification on turnaround time and physician satisfaction. Biochem. Med. 2017, 27, 342–349. [Google Scholar] [CrossRef] [PubMed]
- Alexander, E.K.; Pearce, E.N.; Brent, G.A.; Brown, R.S.; Chen, H.; Dosiou, C.; Grobman, W.A.; Laurberg, P.; Lazarus, J.H.; Mandel, S.J.; et al. 2017 guidelines of the American Thyroid Association for the diagnosis and management of thyroid disease during pregnancy and the postpartum. Thyroid 2017, 27, 315–389. [Google Scholar] [CrossRef] [PubMed]
- Demers, L.M.; Spencer, C.A. Laboratory medicine practice guidelines: Laboratory support for the diagnosis and monitoring of thyroid disease. Clin. Endocrinol. 2003, 58, 138–140. [Google Scholar] [CrossRef] [PubMed]
- Larsen, P.R. Thyroid–pituitary interaction: Feedback regulation of thyrotropin secretion by thyroid hormones. N. Engl. J. Med. 1982, 306, 23–32. [Google Scholar] [PubMed]
- Ross, H.A.; den Heijer, M.; Hermus, A.R.; Sweep, F.C. Composite reference interval for thyroid-stimulating hormone and free thyroxine: Comparison with common cutoff values and reconsideration of subclinical thyroid disease. Clin. Chem. 2009, 55, 2019–2025. [Google Scholar] [CrossRef] [PubMed][Green Version]
- Hoermann, R.; Eckl, W.; Hoermann, C.; Larisch, R. Complex relationship between free thyroxine and TSH in the regulation of thyroid function. Eur. J. Endocrinol. 2010, 162, 1123–1129. [Google Scholar] [CrossRef] [PubMed]
- Clark, P.M.; Holder, R.L.; Haque, S.M.; Hobbs, F.D.R.; Roberts, L.M.; Franklyn, J.A. The relationship between serum TSH and free T4 in older people. Postgrad. Med. J. 2012, 88, 668–670. [Google Scholar] [CrossRef] [PubMed]

| SN | Code | Rules’ Explanation | Resolution |
|---|---|---|---|
| 1 | IS-1 | The result was below or above the measuring interval | Manual review |
| 2 | IS-2 | The result was below or above the linearity | Manual review |
| 3 | IS-3 | The result was above the dilution setpoint in the test definition | Manual review |
| 4 | IS-4 | The kit failed to be discarded or the kit did not arrive at the specified location | Error Flag |
| 5 | IS-5 | Reagent chamber temperature or humidity exceeds the set range | Manual review |
| 6 | IS-7 | Reagent batch number expired | Error Flag |
| 7 | IS-8 | The specimen has clots or insufficient specimen size | Manual review |
| 8 | IS-9 | Specimen bar code error | Error Flag |
| 9 | IS-11 | Sample pin fault | Error Flag |
| 10 | IS-12 | Loading of sample adding suction head failed | Error Flag |
| 11 | IS-13 | Hydraulic insufficiency | Error Flag |
| 12 | IS-14 | Reagent needle and sample needle cleaning module is faulty | Error Flag |
| TSH (μIU/mL) | FT3 (pg/mL) | FT4 (ng/dL) | T3 (ng/mL) | T4 (μg/dL) | |
|---|---|---|---|---|---|
| 99th percentile interval | 0.151–8.456 | 2.14–4.28 | 0.80–1.81 | 0.70–1.65 | 4.38–12.94 |
| 95th percentile interval | 0.257–6.874 | 2.3–4.07 | 0.88–1.72 | 0.76–1.54 | 5.00–12.20 |
| 90th percentile interval | 0.42–5.57 | 2.42–3.86 | 0.93–1.62 | 0.80–1.44 | 5.40–11.40 |
| RI 1 | 0.380–4.340 | 1.80–4.10 | 0.81–1.89 | 0.66–1.92 | 4.30–12.50 |
| TSH | FT4 | FT3 | T4 | T3 | |
|---|---|---|---|---|---|
| CVA | 7.1% | 7.0% | 5.0% | 6.5% | 7.3% |
| CVI | 21.2% | 7.7% | 6.0% | 6.4% | 9.4% |
| 95% RCV 1 | 62.0% | 28.8% | 21.7% | 25.3% | 33.0% |
| 99% RCV | 73.4% | 34.1% | 25.6% | 31.3% | 41.9% |
| Cut-off of absolute difference | 0.31 | 0.26 | 0.49 | 2.35 | 0.26 |
| Logical Rules | |
|---|---|
| 1 | When TSH decreases, T3, T4, FT3, FT4 cannot decrease in any item |
| 2 | When TSH increases, T3, T4, FT3, FT4 cannot increase in any item |
| 3 | When FT3 decreased, the results of T3, T4 and FT4 should be normal or decreased, without increasing |
| 4 | When FT3 increases, the results of T3, T4 and FT4 should be normal or increased, without decreasing |
| 5 | When FT4 decreased, the results of T3, T4 and FT3 should be normal or decreased, without increasing |
| 6 | When FT4 increases, the results of T3, T4 and FT3 should be normal or increased, without decreasing |
| 7 | When T3 decreases, the results of T4, FT4 and FT3 should be normal or decreased, but not elevated |
| 8 | When T3 is elevated, the results of T4, FT4 and FT3 should be normal or elevated, but not decrease |
| 9 | When T4 is reduced, the results of T3, FT4 and FT3 should be normal or decreased, but not elevated |
| 10 | When T4 is elevated, the results of T3, FT4 and FT3 should be normal or elevated, but not decreased |
Disclaimer/Publisher’s Note: The statements, opinions and data contained in all publications are solely those of the individual author(s) and contributor(s) and not of MDPI and/or the editor(s). MDPI and/or the editor(s) disclaim responsibility for any injury to people or property resulting from any ideas, methods, instructions or products referred to in the content. |
© 2026 by the authors. Licensee MDPI, Basel, Switzerland. This article is an open access article distributed under the terms and conditions of the Creative Commons Attribution (CC BY) license.
Share and Cite
Gao, R.; Ma, C.; Hu, Y.; Xia, L.; Zhao, F.; Zhang, Q.; Sun, L.; Ai, D.; Cheng, X.; Qiu, L. Designing and Evaluating an Autoverification RCV-Based System for Thyroid Function Profiles. Diagnostics 2026, 16, 407. https://doi.org/10.3390/diagnostics16030407
Gao R, Ma C, Hu Y, Xia L, Zhao F, Zhang Q, Sun L, Ai D, Cheng X, Qiu L. Designing and Evaluating an Autoverification RCV-Based System for Thyroid Function Profiles. Diagnostics. 2026; 16(3):407. https://doi.org/10.3390/diagnostics16030407
Chicago/Turabian StyleGao, Ran, Chaochao Ma, Yingying Hu, Liangyu Xia, Fang Zhao, Qi Zhang, Liang Sun, Dawei Ai, Xinqi Cheng, and Ling Qiu. 2026. "Designing and Evaluating an Autoverification RCV-Based System for Thyroid Function Profiles" Diagnostics 16, no. 3: 407. https://doi.org/10.3390/diagnostics16030407
APA StyleGao, R., Ma, C., Hu, Y., Xia, L., Zhao, F., Zhang, Q., Sun, L., Ai, D., Cheng, X., & Qiu, L. (2026). Designing and Evaluating an Autoverification RCV-Based System for Thyroid Function Profiles. Diagnostics, 16(3), 407. https://doi.org/10.3390/diagnostics16030407

