Sign in to use this feature.

Years

Between: -

Subjects

remove_circle_outline
remove_circle_outline
remove_circle_outline
remove_circle_outline
remove_circle_outline
remove_circle_outline
remove_circle_outline
remove_circle_outline
remove_circle_outline

Journals

remove_circle_outline
remove_circle_outline
remove_circle_outline
remove_circle_outline
remove_circle_outline
remove_circle_outline
remove_circle_outline
remove_circle_outline
remove_circle_outline
remove_circle_outline
remove_circle_outline
remove_circle_outline
remove_circle_outline
remove_circle_outline
remove_circle_outline
remove_circle_outline
remove_circle_outline
remove_circle_outline
remove_circle_outline
remove_circle_outline
remove_circle_outline
remove_circle_outline
remove_circle_outline
remove_circle_outline
remove_circle_outline

Article Types

Countries / Regions

remove_circle_outline
remove_circle_outline
remove_circle_outline
remove_circle_outline
remove_circle_outline
remove_circle_outline
remove_circle_outline
remove_circle_outline

Search Results (5,501)

Search Parameters:
Keywords = technology-based service

Order results
Result details
Results per page
Select all
Export citation of selected articles as:
42 pages, 907 KB  
Article
Digital Transformation and Sustainable Customer Value in Healthcare: Evidence from an AI-Based Diabetes Prognostic Service
by Oh Suk Yang and Seong Hun Kim
Sustainability 2026, 18(2), 928; https://doi.org/10.3390/su18020928 (registering DOI) - 16 Jan 2026
Abstract
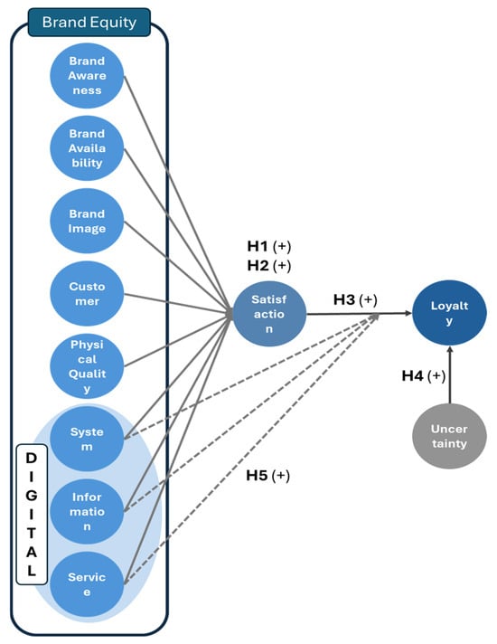
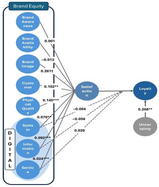
This study investigates how digital transformation in healthcare shapes sustainable customer value by analyzing the role of digital quality and its influence on satisfaction and loyalty within an AI-based diabetes prognostic service. Drawing on system, information, and service quality as core dimensions of [...] Read more.
This study investigates how digital transformation in healthcare shapes sustainable customer value by analyzing the role of digital quality and its influence on satisfaction and loyalty within an AI-based diabetes prognostic service. Drawing on system, information, and service quality as core dimensions of digital quality, the study examines their direct effects on satisfaction and their contribution to loyalty formation relative to traditional service factors. Using survey data collected from over 1000 users of a digital healthcare platform equipped with an AI-driven diabetes prognostic algorithm, 800 valid responses were analyzed through PLS-SEM in SmartPLS 4.0. The results show that both traditional service attributes and digital quality significantly enhance customer satisfaction, which in turn promotes loyalty. However, digital quality does not strengthen the satisfaction–loyalty linkage, indicating that its value lies in establishing baseline trust and usability rather than amplifying loyalty outcomes. Environmental uncertainty—captured as technological and market uncertainty—also positively affects loyalty. This study contributes to digital healthcare research by providing empirical evidence from an AI-based long-term prognostic service and clarifying that digital quality operates as a foundational hygiene factor essential for sustainable customer value, rather than as a competitive differentiator. Full article
Show Figures

Figure 1

20 pages, 377 KB  
Article
Modeling Service Experience and Sustainable Adoption of Drone Taxi Services in the UAE: A Behavioral Framework Informed by TAM and UTAUT
by Sami Miniaoui, Nasser A. Saif Almuraqab, Rashed Al Raees, Prashanth B. S. and Manoj Kumar M. V.
Sustainability 2026, 18(2), 922; https://doi.org/10.3390/su18020922 (registering DOI) - 16 Jan 2026
Abstract
Urban air mobility solutions such as drone taxi services are increasingly viewed as a promising response to congestion, sustainability, and smart-city mobility challenges. However, the large-scale adoption of such services depends on users’ perceptions of service experience, trust, and readiness to engage with [...] Read more.
Urban air mobility solutions such as drone taxi services are increasingly viewed as a promising response to congestion, sustainability, and smart-city mobility challenges. However, the large-scale adoption of such services depends on users’ perceptions of service experience, trust, and readiness to engage with emerging technologies. This study investigates the determinants of sustainable adoption of drone taxi services in the United Arab Emirates (UAE) by examining technology readiness and service experience factors, interpreted through conceptual alignment with the Technology Acceptance Model (TAM) and the Unified Theory of Acceptance and Use of Technology (UTAUT). A structured questionnaire was administered to potential users, capturing perceptions related to optimism, innovation readiness, efficiency, control, privacy, insecurity, discomfort, inefficiency, and perceived operational risk, along with behavioral intention to adopt drone taxi services. Measurement reliability and validity were rigorously assessed using Cronbach’s alpha, composite reliability, average variance extracted (AVE), and the heterotrait–monotrait (HTMT) criterion. The validated latent construct scores were subsequently used to estimate a structural regression model examining the relative influence of each factor on adoption intention. The results indicate that privacy assurance and perceived control exert the strongest influence on behavioral intention, followed by optimism and innovation readiness, while negative readiness factors such as discomfort, insecurity, inefficiency, and perceived chaos demonstrate negligible effects. These findings suggest that in technologically progressive contexts such as the UAE, adoption intentions are primarily shaped by trust-building and empowerment-oriented perceptions rather than deterrence-based concerns. By positioning technology readiness and service experience constructs within established TAM and UTAUT theoretical perspectives, this study contributes a context-sensitive understanding of adoption drivers for emerging urban air mobility services. The findings offer practical insights for policy makers and service providers seeking to design user-centric, trustworthy, and sustainable drone taxi systems. Full article
(This article belongs to the Special Issue Service Experience and Servicescape in Sustainable Consumption)
Show Figures

Figure 1

40 pages, 1968 KB  
Article
Large Model in Low-Altitude Economy: Applications and Challenges
by Jinpeng Hu, Wei Wang, Yuxiao Liu and Jing Zhang
Big Data Cogn. Comput. 2026, 10(1), 33; https://doi.org/10.3390/bdcc10010033 - 16 Jan 2026
Abstract
The integration of large models and multimodal foundation models into the low-altitude economy is driving a transformative shift, enabling intelligent, autonomous, and efficient operations for low-altitude vehicles (LAVs). This article provides a comprehensive analysis of the role these large models play within the [...] Read more.
The integration of large models and multimodal foundation models into the low-altitude economy is driving a transformative shift, enabling intelligent, autonomous, and efficient operations for low-altitude vehicles (LAVs). This article provides a comprehensive analysis of the role these large models play within the smart integrated lower airspace system (SILAS), focusing on their applications across the four fundamental networks: facility, information, air route, and service. Our analysis yields several key findings, which pave the way for enhancing the application of large models in the low-altitude economy. By leveraging advanced capabilities in perception, reasoning, and interaction, large models are demonstrated to enhance critical functions such as high-precision remote sensing interpretation, robust meteorological forecasting, reliable visual localization, intelligent path planning, and collaborative multi-agent decision-making. Furthermore, we find that the integration of these models with key enabling technologies, including edge computing, sixth-generation (6G) communication networks, and integrated sensing and communication (ISAC), effectively addresses challenges related to real-time processing, resource constraints, and dynamic operational environments. Significant challenges, including sustainable operation under severe resource limitations, data security, network resilience, and system interoperability, are examined alongside potential solutions. Based on our survey, we discuss future research directions, such as the development of specialized low-altitude models, high-efficiency deployment paradigms, advanced multimodal fusion, and the establishment of trustworthy distributed intelligence frameworks. This survey offers a forward-looking perspective on this rapidly evolving field and underscores the pivotal role of large models in unlocking the full potential of the next-generation low-altitude economy. Full article
Show Figures

Figure 1

31 pages, 1744 KB  
Article
Innovation Dynamics in Lithuanian Forestry SMEs: Pathways Toward Sustainable Forest Management
by Diana Lukmine, Simona Užkuraitė, Raimundas Vikšniauskas and Stasys Mizaras
Sustainability 2026, 18(2), 903; https://doi.org/10.3390/su18020903 - 15 Jan 2026
Abstract
Technological innovation plays a vital role in enhancing the economic growth and sustainability of the forestry sector. However, research on the nature, dynamics, and impact of such innovations, particularly within small and medium-sized enterprises (SMEs), remains limited. The forestry sector is often characterised [...] Read more.
Technological innovation plays a vital role in enhancing the economic growth and sustainability of the forestry sector. However, research on the nature, dynamics, and impact of such innovations, particularly within small and medium-sized enterprises (SMEs), remains limited. The forestry sector is often characterised by low levels of technological advancement and a traditionally conservative attitude toward change. Limited expertise, financial constraints, and ownership structures further influence the potential for innovation. This study examines the development of innovation among SMEs in Lithuania’s forestry sector and its contribution to sustainable forest management. Forestry innovations are understood as new processes, products, or services introduced by forest owners and managers to improve management efficiency and sustainability. The study employed the method of a structured questionnaire survey to evaluate technological, organisational, and financial aspects of innovation adoption among small and medium-sized enterprises in the forestry sector. Drawing on comparative survey data from 2005 and 2024, the study analyses the types of innovations implemented by forestry enterprises, the factors driving or hindering their adoption, and the evolving trends in innovation application. The results reveal a significant shift toward digitalisation and technology-based management practices, suggesting that Lithuanian forestry enterprises are gradually transitioning toward a more innovation-driven model. These developments appear to be influenced by the EU Green Deal policy framework, evolving innovation support mechanisms, and broader socio-economic changes. Nonetheless, technological transformation introduces new challenges, including the need for workforce upskilling and enhanced adaptability to rapidly changing market conditions. Full article
Show Figures

Figure 1

13 pages, 239 KB  
Commentary
Enhancing Authentic Learning in Simulation-Based Education Through Electronic Medical Record Integration: A Practice-Based Commentary
by Sean Jolly, Adam Montagu, Luke Vater and Ellen Davies
Educ. Sci. 2026, 16(1), 132; https://doi.org/10.3390/educsci16010132 - 15 Jan 2026
Abstract
As new technologies, such as electronic medical records (EMRs), are introduced into healthcare services, we need to consider how they may be incorporated into simulated environments, so as to maintain and enhance authenticity and learning opportunities. While EMRs have revolutionised clinical practice, many [...] Read more.
As new technologies, such as electronic medical records (EMRs), are introduced into healthcare services, we need to consider how they may be incorporated into simulated environments, so as to maintain and enhance authenticity and learning opportunities. While EMRs have revolutionised clinical practice, many education settings continue to rely on paper-based documentation in simulation, creating a widening gap between educational environments and real-world clinical workflows. This disconnect limits learners’ ability to engage authentically with the tools and resources that underpin contemporary healthcare, impeding the transfer of knowledge to the clinical environment. This practice-based commentary draws on institutional experience from a large, multi-disciplinary simulation-based education facility that explored approaches to integrating EMRs into simulation-based education. It describes the decision points and efforts made to integrate an EMR into simulation-based education and concludes that while genuine EMR systems increase fidelity, their technical rigidity and data governance constraints reduce authenticity. To overcome this, Adelaide Health Simulation adopted an academic EMR (AEMR), a purpose-built digital platform designed for education. The AEMR maintains the functional realism of clinical systems while offering the pedagogical flexibility required to control data, timelines, and learner interactions. Drawing on this experience, this commentary highlights how authenticity in simulation-based education is best achieved not through technological replication alone, but through deliberate use of technologies that align with clinical realities while supporting flexible, learner-centred design. Purpose-built AEMRs exemplify how digital tools can enhance both fidelity and authenticity, fostering higher-order thinking, clinical reasoning, and digital fluency essential for safe and effective contemporary healthcare practice. Here, we argue that advancing simulation-based education in parallel with health service innovations is required if we want to adequately prepare learners for contemporary clinical practice. Full article
17 pages, 1300 KB  
Review
Ageing and Quality of Life in Older Adults: Updates and Perspectives of Psychosocial and Advanced Technological Interventions
by Dinara Sukenova, Dejan Nikolic, Aigulsum Izekenova, Ardak Nurbakyt, Assel Izekenova and Jurate Macijauskiene
Healthcare 2026, 14(2), 217; https://doi.org/10.3390/healthcare14020217 - 15 Jan 2026
Abstract
Expanding longevity, together with a decrease in mortality, leads to an increase in the older population worldwide. In this review, ageing and older adults, as well as psychosocial and advanced technological interventions, will be discussed. Older adults are associated with an increased incidence [...] Read more.
Expanding longevity, together with a decrease in mortality, leads to an increase in the older population worldwide. In this review, ageing and older adults, as well as psychosocial and advanced technological interventions, will be discussed. Older adults are associated with an increased incidence of multimorbidity and disability; thus, they have a higher demand for health services than younger individuals. Challenges in welfare services and inadequate family and community-based care support negatively impact the psychosocial and economic wellbeing of older people. Active ageing and successful ageing are crucial aspects for a better quality of life in this age group, as there is a complex interplay of different domains and disease types that influence quality of life in older adults. Additionally, promoting the social participation of older adults is vital for improving their quality of life. Furthermore, the use of technology in older adults has a positive impact on their quality of life; however, aside from the promotion and implementation of technological interventions, challenges persist at all levels of acceptance and use. A better understanding of these challenges and implementing measures to overcome them will have a significant impact on the technological acceptance of older adults and their use in daily life activities, resulting in more favourable quality of life outcomes. Full article
(This article belongs to the Special Issue Aging and Older Adults’ Healthcare)
Show Figures

Figure 1

22 pages, 1380 KB  
Article
Decision-Making in Complex Systems Using AI-Based Decision Support: The Role of Trust, Transparency, and Data Quality
by Georgiana-Tatiana Bondac, Sorina-Geanina Stanescu, Constantin Aurelian Ionescu, Anisoara Duica and Marilena Carmen Uzlău
Electronics 2026, 15(2), 372; https://doi.org/10.3390/electronics15020372 - 14 Jan 2026
Viewed by 11
Abstract
In the context of accelerated digital transformation, organizations increasingly operate as complex systems in which strategic decision-making is challenged by uncertainty, data heterogeneity, and bounded rationality. The integration of artificial intelligence (AI) into organizational processes is therefore redefining how decisions are supported and [...] Read more.
In the context of accelerated digital transformation, organizations increasingly operate as complex systems in which strategic decision-making is challenged by uncertainty, data heterogeneity, and bounded rationality. The integration of artificial intelligence (AI) into organizational processes is therefore redefining how decisions are supported and enacted. This study develops and validates an integrated conceptual model that explains how trust in AI-based decision support systems (AI-DSSs), data transparency and quality, perceived usefulness, and ease of use influence decision-making efficiency and the intention to adopt AI-DSS in complex organizational contexts. The empirical analysis is based on a questionnaire survey administered to 324 respondents from Romanian organizations operating in IT, services, industry, and public administration. Data were analyzed using partial least squares structural equation modeling (PLS-SEM) implemented in SmartPLS 4. The results show that data transparency and quality strongly enhance trust in AI-DSS (β = 0.784, p < 0.001). Trust positively influences both perceived usefulness (β = 0.229, p < 0.01) and perceived ease of use (β = 0.482, p < 0.001), confirming its role as a key psychological enabler of favorable technology perceptions. Furthermore, perceived ease of use significantly affects perceived usefulness (β = 0.597, p < 0.001). Regarding adoption-related attitudes, perceived usefulness (β = 0.352, p < 0.001), trust (β = 0.311, p < 0.001), and perceived ease of use (β = 0.135, p < 0.05) exert significant positive effects on the intention to adopt AI-DSS, which in turn demonstrates a strong association with decision-making efficiency (β = 0.544, p < 0.001). By extending traditional technology acceptance models (TAM) with AI-specific dimensions—namely transparency, data quality, and trust—this study contributes to the literature on decision-making in complex systems and offers practical insights for organizations seeking to improve decision effectiveness through AI-based support. Full article
(This article belongs to the Special Issue Advances in Decision Making for Complex Systems)
Show Figures

Figure 1

28 pages, 22992 KB  
Article
Domain Knowledge-Infused Synthetic Data Generation for LLM-Based ICS Intrusion Detection: Mitigating Data Scarcity and Imbalance
by Seokhyun Ann, Hongeun Kim, Suhyeon Park, Seong-je Cho, Joonmo Kim and Harksu Cho
Electronics 2026, 15(2), 371; https://doi.org/10.3390/electronics15020371 - 14 Jan 2026
Viewed by 17
Abstract
Industrial control systems (ICSs) are increasingly interconnected with enterprise IT networks and remote services, which expands the attack surface of operational technology (OT) environments. However, collecting sufficient attack traffic from real OT/ICS networks is difficult, and the resulting scarcity and class imbalance of [...] Read more.
Industrial control systems (ICSs) are increasingly interconnected with enterprise IT networks and remote services, which expands the attack surface of operational technology (OT) environments. However, collecting sufficient attack traffic from real OT/ICS networks is difficult, and the resulting scarcity and class imbalance of malicious data hinder the development of intrusion detection systems (IDSs). At the same time, large language models (LLMs) have shown promise for security analytics when system events are expressed in natural language. This study investigates an LLM-based network IDS for a smart-factory OT/ICS environment and proposes a synthetic data generation method that injects domain knowledge into attack samples. Using the ICSSIM simulator, we construct a bottle-filling smart factory, implement six MITRE ATT&CK for ICS-based attack scenarios, capture Modbus/TCP traffic, and convert each request–response pair into a natural-language description of network behavior. We then generate synthetic attack descriptions with GPT by combining (1) statistical properties of normal traffic, (2) MITRE ATT&CK for ICS tactics and techniques, and (3) expert knowledge obtained from executing the attacks in ICSSIM. The Llama 3.1 8B Instruct model is fine-tuned with QLoRA on a seven-class classification task (Benign vs. six attack types) and evaluated on a test set composed exclusively of real ICSSIM traffic. Experimental results show that synthetic data generated only from statistical information, or from statistics plus MITRE descriptions, yield limited performance, whereas incorporating environment-specific expert knowledge is associated with substantially higher performance on our ICSSIM-based expanded test set (100% accuracy in binary detection and 96.49% accuracy with a macro F1-score of 0.958 in attack-type classification). Overall, these findings suggest that domain-knowledge-infused synthetic data and natural-language traffic representations can support LLM-based IDSs in OT/ICS smart-factory settings; however, further validation on larger and more diverse datasets is needed to confirm generality. Full article
(This article belongs to the Special Issue AI-Enhanced Security: Advancing Threat Detection and Defense)
Show Figures

Figure 1

29 pages, 1204 KB  
Article
Sustainable and Inclusive AI Governance in Municipal Self-Service Systems: Ethical, Smart-Government, and Generative AI Perspectives
by Muath Alyileili and Alex Opoku
Sustainability 2026, 18(2), 849; https://doi.org/10.3390/su18020849 - 14 Jan 2026
Viewed by 39
Abstract
As municipalities increasingly adopt artificial intelligence (AI) and generative AI (GenAI) to automate self-service technologies (SSTs), concerns related to fairness, transparency, accountability, and citizen trust have become central to sustainable public-sector governance. While existing studies emphasize either AI adoption or high-level ethical principles, [...] Read more.
As municipalities increasingly adopt artificial intelligence (AI) and generative AI (GenAI) to automate self-service technologies (SSTs), concerns related to fairness, transparency, accountability, and citizen trust have become central to sustainable public-sector governance. While existing studies emphasize either AI adoption or high-level ethical principles, limited empirical research explains how governance mechanisms translate into user-level outcomes in municipal services, particularly in the context of emerging GenAI capabilities. This study addresses this gap by examining how governance antecedents and system design attributes shape user satisfaction, trust, and perceived fairness in AI-enabled municipal SSTs in the United Arab Emirates (UAE). A mixed-methods research design was employed, combining a comparative analysis of international and UAE AI governance frameworks with semi-structured interviews (n = 16) and a survey of municipal employees and service users (n = 272). Qualitative findings reveal persistent concerns regarding data privacy, fairness, explainability, and the absence of standardized municipal-level accountability instruments. Quantitative analysis shows that perceived helpfulness significantly increases user satisfaction, while perceived fairness strongly predicts continued usage intentions. In contrast, system responsiveness exhibits a negative association with satisfaction, highlighting an expectation–performance gap in automated service delivery. Based on these findings, the study proposes a governance–implementation–outcomes model that operationalizes ethical AI principles into measurable governance and service-design mechanisms. Unlike prior adoption-focused or purely normative frameworks, this model empirically links governance instrumentation to citizen-centered outcomes, offering practical guidance for inclusive and sustainable AI and GenAI deployment in municipal self-service systems. The findings contribute to debates on sustainable digital governance by demonstrating how ethically governed AI systems can reinforce public trust, service equity, and long-term institutional resilience. Full article
(This article belongs to the Special Issue Exploring Digital Transformation and Sustainability)
Show Figures

Figure 1

22 pages, 3775 KB  
Article
An Investigation into Electric School Bus Energy Consumption and Its V2G Opportunities
by Rupesh Dahal, Hailin Li, John J. Recktenwald, Bhaskaran Gopalakrishnan, Derek Johnson and Rong Luo
Sustainability 2026, 18(2), 838; https://doi.org/10.3390/su18020838 - 14 Jan 2026
Viewed by 77
Abstract
This study presents the electrification plan of a school bus (SB) fleet and examines its potential in vehicle-to-grid (V2G) applications. The data collected includes the efficiency of a 120 kW EV charger, energy consumption of a 40-foot electric school bus (ESB), and a [...] Read more.
This study presents the electrification plan of a school bus (SB) fleet and examines its potential in vehicle-to-grid (V2G) applications. The data collected includes the efficiency of a 120 kW EV charger, energy consumption of a 40-foot electric school bus (ESB), and a diesel bus operating on the same route. The energy consumption data of the ESB and diesel school bus (DSB) were processed to derive the yearly average distance-specific energy consumption of 0.37 mile/kWh (0.60 km/kWh) grid electricity and 5.55 MPG (2.36 km/L), respectively. The energy consumption ratio of the ESB over the DSB is 14.92 kWh/gallon (3.94 kWh/L) diesel. Based on the CO2 intensity, 1.956 lb/kWh (0.887 kg/kWh) of electricity produced in WV and that of diesel fuel, the distance-specific CO2 emissions of the ESB were 5.38 lb/mile (1.52 kg/km), which are higher than the 4.08 lb/mile (1.15 kg/km) from the diesel bus operating on the same route. This study also presents the V2G potential of the proposed electrical school bus fleet. Based on the estimated grid-to-vehicle battery (G2VB) efficiency of 92% and vehicle battery-to-grid (VB2G) efficiency of 92%, the grid–vehicle battery–grid (G2VB2G) efficiency is 84.64%. The application of V2G technology is associated with a loss of electricity. Based on the 20% to 80% battery charge, and the estimated 92% VB2G efficiency, the proposed ESB fleet has the potential to provide 14,929 kWh electricity, 55.2% of the ESB fleet battery capacity. The increased cost associated with the implementation of the proposed V2G is about USD 7.5 million, a 400% increase compared to the charger satisfying the operation of ESBs when V2G is not used. The V2G application also is expected to increase the charging cycles, which raises concerns about battery degradation and its replacement during SB service lifetime. Accordingly, more research work is needed to address the increased cost and grid capacity demand, and battery degradation associated with V2G applications. Full article
(This article belongs to the Special Issue Energy Economics and Sustainable Environment)
Show Figures

Figure 1

24 pages, 725 KB  
Article
Strategic Risks and Financial Digitalization: Analyzing the Challenges and Opportunities for Fintech Firms and Neobanks
by Camila Betancourt, Viviana Aranda, Camilo García and Eduart Villanueva
J. Risk Financial Manag. 2026, 19(1), 66; https://doi.org/10.3390/jrfm19010066 - 14 Jan 2026
Viewed by 28
Abstract
This research aims to analyze strategic risks from financial digitalization, highlighting the disruptive role of Fintech firms and Neobanks, the associated challenges and opportunities, and how traditional banks can adapt to remain competitive and stable in a rapidly evolving financial ecosystem. A qualitative [...] Read more.
This research aims to analyze strategic risks from financial digitalization, highlighting the disruptive role of Fintech firms and Neobanks, the associated challenges and opportunities, and how traditional banks can adapt to remain competitive and stable in a rapidly evolving financial ecosystem. A qualitative methodology was employed, involving semi-structured interviews with 10 executives and risk management experts from the financial sector. The study employed a concurrence analysis to identify semantic relationships among categories. The unit of analysis was the paragraph, and concurrence was computed based on the frequency with which two categories appeared within the same segment. Key findings indicate that the most significant risks are linked to technological competition, regulatory shifts, cybersecurity, and consumer trust. Conversely, notable opportunities exist in technological modernization, enhanced regulatory compliance, collaboration with digital players, and the development of user-centric products and services. This study introduces the concept of a cultural gap in strategic adaptation, distinct from resistance to change, by emphasizing misalignment between organizational culture and the pace of digital transformation. This gap poses a strategic risk by delaying execution, increasing exposure to regulatory and technological risks, and reducing competitiveness. Full article
(This article belongs to the Special Issue Fintech, Digital Finance, and Socio-Cultural Factors)
Show Figures

Figure 1

27 pages, 1293 KB  
Article
Socio-Cultural and Behavioral Determinants of FinTech Adoption and Credit Access Among Ecuadorian SMEs
by Reyner Pérez-Campdesuñer, Alexander Sánchez-Rodríguez, Rodobaldo Martínez-Vivar, Roberto Xavier Manciati-Alarcón, Margarita De Miguel-Guzmán and Gelmar García-Vidal
J. Risk Financial Manag. 2026, 19(1), 64; https://doi.org/10.3390/jrfm19010064 - 14 Jan 2026
Viewed by 64
Abstract
This study analyzes the socio-cultural and behavioral determinants of FinTech adoption and access to credit among Ecuadorian SMEs. A probabilistic sample of 600 firms, operating in the services, commerce, information and communication technologies (ICT), and industry sectors, was surveyed to ensure representation of [...] Read more.
This study analyzes the socio-cultural and behavioral determinants of FinTech adoption and access to credit among Ecuadorian SMEs. A probabilistic sample of 600 firms, operating in the services, commerce, information and communication technologies (ICT), and industry sectors, was surveyed to ensure representation of the country’s productive structure. The model integrates financial literacy, institutional trust, and perceived accessibility as key independent variables, with FinTech adoption as a digital behavioral factor and access to credit and credit conditions as the primary dependent outcomes. Using Partial Least Squares Structural Equation Modeling (PLS-SEM), complemented by multi-group invariance tests and cluster analysis, the study evaluates seven hypotheses linking cognitive, perceptual, and digital mechanisms to financing behavior and firm performance. Results show that financial literacy and institutional trust significantly improve access to formal credit, with perceived accessibility acting as a partial mediator. FinTech adoption enhances credit conditions but remains limited among micro and small firms. Based on these findings, the study recommends strengthening financial education programs, simplifying credit procedures to reduce perceived barriers, and developing trust-building regulatory frameworks for digital finance. The results highlight the importance of socio-cultural and behavioral factors in shaping SME financing decisions and contribute to the understanding of financial inclusion dynamics in emerging economies. Full article
(This article belongs to the Special Issue Fintech, Digital Finance, and Socio-Cultural Factors)
Show Figures

Figure 1

22 pages, 441 KB  
Article
Blockchain Forensics and Regulatory Technology for Crypto Tax Compliance: A State-of-the-Art Review and Emerging Directions in the South African Context
by Pardon Takalani Ramazhamba and Hein Venter
Appl. Sci. 2026, 16(2), 799; https://doi.org/10.3390/app16020799 - 13 Jan 2026
Viewed by 71
Abstract
The rise in Blockchain-based digital assets has transformed the financial ecosystems, which has also created complex governance and taxation challenges. The pseudonymous and cross-border nature of crypto transactions undermines traditional tax enforcement, leaving regulators such as the South African Revenue Service (SARS) reliant [...] Read more.
The rise in Blockchain-based digital assets has transformed the financial ecosystems, which has also created complex governance and taxation challenges. The pseudonymous and cross-border nature of crypto transactions undermines traditional tax enforcement, leaving regulators such as the South African Revenue Service (SARS) reliant on voluntary disclosures with limited verification mechanisms, while existing Blockchain forensic tools and regulatory technologies (RegTechs) have advanced in anti-money laundering and institutional compliance, their integration into issues related to taxpayer compliance and locally adapted solutions remains underdeveloped. Therefore, this study conducts a state-of-the-art review of Blockchain forensics, RegTech innovations, and crypto tax frameworks to identify gaps in the crypto tax compliance space. Then, this study builds on these insights and proposes a conceptual model that integrates digital forensics, cost basis automation aligned with SARS rules, wallet interaction mapping, and non-fungible tokens (NFTs) as verifiable audit anchors. The contributions of this study are threefold: theoretically, which reconceptualise the adoption of Blockchain forensics as a proactive compliance mechanism; practically, it conceptualises a locally adapted proof-of-concept for diverse transaction types, including DeFi and NFTs; and lastly, innovatively, which introduces NFTs to enhance auditability, trust, and transparency in digital tax compliance. Full article
Show Figures

Figure 1

32 pages, 7548 KB  
Article
Research on the Flow and Heat Transfer Characteristics of a Molten Salt Globe Valve Based on an Electromagnetic Induction Heating System
by Shuxun Li, Xiaoya Wen, Bohao Zhang, Lingxia Yang, Yuhao Tian and Xiaoqi Meng
Actuators 2026, 15(1), 50; https://doi.org/10.3390/act15010050 - 13 Jan 2026
Viewed by 57
Abstract
To promote the transition to a cleaner energy structure and support the achievement of the “carbon peak and carbon neutrality” goals, concentrated solar power (CSP) technology has attracted increasing attention. The molten salt globe valve, as a key control component in CSP systems, [...] Read more.
To promote the transition to a cleaner energy structure and support the achievement of the “carbon peak and carbon neutrality” goals, concentrated solar power (CSP) technology has attracted increasing attention. The molten salt globe valve, as a key control component in CSP systems, faces significant challenges related to low-temperature salt crystallization and thermal stress control. This study proposes an active electromagnetic induction heating method based on a triangular double-helix cross-section coil to address issues such as molten salt blockage in the seal bellows and excessive thermal stress during heating. First, electromagnetic simulation comparisons show that the ohmic loss of the proposed coil is approximately 3.5 times and 1.8 times higher than that of conventional circular and rectangular coils, respectively, demonstrating superior heating uniformity and energy efficiency. Second, transient electromagnetic-thermal-fluid-structure multiphysics coupling analysis reveals that during heating, the temperature in the bellows seal region stabilizes above 543.15 K, exceeding the solidification point of the molten salt, while the whole valve reaches thermal stability within about 1000 s, effectively preventing local solidification. Finally, thermal stress analysis indicates that under a preheating condition of 473.15 K, the transient thermal shock stress on the valve body and bellows is reduced by 266.84% and 253.91%, respectively, compared with the non-preheating case, with peak stresses remaining below the allowable stress limit of the material, thereby significantly extending the service life of the valve. This research provides an effective solution for ensuring reliable operation of molten salt valves and improving the overall performance of CSP systems. Full article
(This article belongs to the Section Control Systems)
Show Figures

Figure 1

14 pages, 617 KB  
Article
Integrating ESP32-Based IoT Architectures and Cloud Visualization to Foster Data Literacy in Early Engineering Education
by Jael Zambrano-Mieles, Miguel Tupac-Yupanqui, Salutar Mari-Loardo and Cristian Vidal-Silva
Computers 2026, 15(1), 51; https://doi.org/10.3390/computers15010051 - 13 Jan 2026
Viewed by 66
Abstract
This study presents the design and implementation of a full-stack IoT ecosystem based on ESP32 microcontrollers and web-based visualization dashboards to support scientific reasoning in first-year engineering students. The proposed architecture integrates a four-layer model—perception, network, service, and application—enabling students to deploy real-time [...] Read more.
This study presents the design and implementation of a full-stack IoT ecosystem based on ESP32 microcontrollers and web-based visualization dashboards to support scientific reasoning in first-year engineering students. The proposed architecture integrates a four-layer model—perception, network, service, and application—enabling students to deploy real-time environmental monitoring systems for agriculture and beekeeping. Through a sixteen-week Project-Based Learning (PBL) intervention with 91 participants, we evaluated how this technological stack influences technical proficiency. Results indicate that the transition from local code execution to cloud-based telemetry increased perceived learning confidence from μ=3.9 (Challenge phase) to μ=4.6 (Reflection phase) on a 5-point scale. Furthermore, 96% of students identified the visualization dashboards as essential Human–Computer Interfaces (HCI) for debugging, effectively bridging the gap between raw sensor data and evidence-based argumentation. These findings demonstrate that integrating open-source IoT architectures provides a scalable mechanism to cultivate data literacy in early engineering education. Full article
Show Figures

Figure 1

Back to TopTop