Sign in to use this feature.

Years

Between: -

Subjects

remove_circle_outline
remove_circle_outline
remove_circle_outline
remove_circle_outline
remove_circle_outline
remove_circle_outline
remove_circle_outline
remove_circle_outline
remove_circle_outline

Journals

remove_circle_outline
remove_circle_outline
remove_circle_outline
remove_circle_outline
remove_circle_outline
remove_circle_outline
remove_circle_outline
remove_circle_outline
remove_circle_outline
remove_circle_outline
remove_circle_outline
remove_circle_outline
remove_circle_outline

Article Types

Countries / Regions

remove_circle_outline
remove_circle_outline
remove_circle_outline
remove_circle_outline
remove_circle_outline
remove_circle_outline

Search Results (2,116)

Search Parameters:
Keywords = sustainable business practices

Order results
Result details
Results per page
Select all
Export citation of selected articles as:
40 pages, 2118 KB  
Article
ESG-Driven Traceability Adoption: An Impact Thinking Multi-Dimensional Framework for the Fashion and Textile Industry
by María Tamames-Sobrino, David Antonio Rosas and Jaime Gisbert-Payá
Sustainability 2026, 18(2), 1089; https://doi.org/10.3390/su18021089 - 21 Jan 2026
Abstract
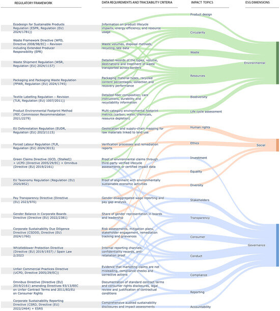
This study introduces an Impact Thinking Approach (ITA) as a strategic framework to strengthen traceability implementation in the fashion and textile industry. The research examines how ESG impact dimensions shape sustainable strategy definition and how traceability can act as a strategic enabler rather [...] Read more.
This study introduces an Impact Thinking Approach (ITA) as a strategic framework to strengthen traceability implementation in the fashion and textile industry. The research examines how ESG impact dimensions shape sustainable strategy definition and how traceability can act as a strategic enabler rather than a mere compliance tool. A mixed-method design combining a narrative literature review, content analysis of 69 sustainability sources, and a two-round Delphi study with 19 experts was employed to identify, evaluate, and prioritize impact drivers related to traceability adoption. The resulting ITA framework connects regulatory requirements, impact materiality, and traceability demands into a unified structure that clarifies the strategic relevance of environmental, social, and governance dimensions. Findings reveal that governance-related factors—particularly data transparency, stakeholder engagement, innovation capacity, and cross-sector partnerships—are the strongest enablers for activating effective traceability schemes. The framework provides practitioners with structured guidance for integrating traceability into sustainable business strategies and for developing impact-aligned KPIs and decision-making mechanisms. The study contributes theoretical insights into the ESG–traceability nexus and offers a practical model to support regulatory alignment, organizational readiness, and long-term strategic planning. Full article
Show Figures

Figure 1

25 pages, 295 KB  
Article
TSRS-Aligned Sustainability Reporting in Turkey’s Agri-Food Sector: A Qualitative Content Analysis Based on GRI 13 and the SDGs
by Efsun Dindar
Sustainability 2026, 18(2), 1085; https://doi.org/10.3390/su18021085 - 21 Jan 2026
Abstract
Sustainability in the agri-food sector has become a cornerstone of global efforts to combat climate change, ensure food security through climate-smart agriculture, and strengthen economic resilience. Sustainability reporting within agri-food systems has gained increasing regulatory significance with the introduction of mandatory frameworks such [...] Read more.
Sustainability in the agri-food sector has become a cornerstone of global efforts to combat climate change, ensure food security through climate-smart agriculture, and strengthen economic resilience. Sustainability reporting within agri-food systems has gained increasing regulatory significance with the introduction of mandatory frameworks such as the Turkish Sustainability Reporting Standards (TSRSs). This article searches for the sustainability reports of agri-business firms listed in BIST in Turkey. Although TSRS reporting is not yet mandatory for the agribusiness sector, this study examines the first TSRS-aligned sustainability reports published by eight agri-food companies, excluding the retail sector. The analysis assesses how effectively these reports address sector-specific environmental and social challenges defined in the GRI 13 Agriculture, Aquaculture and Fishing Sector Standard and their alignment with the United Nations Sustainable Development Goals (SDGs). Using a structured content analysis approach, disclosure patterns were examined at both thematic and company levels. The findings indicate that TSRS-aligned reports place strong emphasis on environmental and climate-related disclosures, particularly emissions, climate adaptation and resilience, water management, and waste. In contrast, agro-ecological and land-based impacts—such as soil health, pesticide use, and ecosystem conversion—are weakly addressed. Economic disclosures are predominantly framed around climate-related financial risks and supply chain traceability, while social reporting focuses mainly on occupational health and safety, employment practices, and food safety, with limited attention to labor and equity issues across the broader value chain. Company-level results reveal marked heterogeneity, with internationally active firms demonstrating deeper alignment with GRI 13 requirements. From an SDG alignment perspective, high levels of coverage are observed across all companies for SDG 13 (Climate Action), SDG 12 (Responsible Consumption and Production), and SDG 6 (Clean Water and Sanitation). By contrast, SDGs critical to agro-ecological integrity and social equity—namely SDG 1 (No Poverty), SDG 2 (Zero Hunger), SDG 10 (Reduced Inequalities), and SDG 15 (Life on Land)—are weakly represented or entirely absent. Overall, the results suggest that while TSRS-aligned reporting enhances transparency in climate-related domains, it achieves only selective alignment with the SDG agenda. This underscores the need for a stronger integration of sector-specific sustainability priorities into mandatory sustainability reporting frameworks. Full article
(This article belongs to the Section Environmental Sustainability and Applications)
16 pages, 758 KB  
Article
Optimization of Working Capital for Financial Sustainability in Manufacturing Companies: A Statistical Model
by Karla Estefanía Morales, Edison Roberto Valencia-Nuñez, Josselyn Paredes-León and Freddy Armijos-Arcos
J. Risk Financial Manag. 2026, 19(1), 85; https://doi.org/10.3390/jrfm19010085 - 21 Jan 2026
Abstract
Background: Working capital management plays a critical role in ensuring business liquidity and financial sustainability. However, few studies in developing economies have employed multivariate statistical techniques to optimize working capital decisions. This study addresses this gap by applying discriminant analysis to classify Ecuadorian [...] Read more.
Background: Working capital management plays a critical role in ensuring business liquidity and financial sustainability. However, few studies in developing economies have employed multivariate statistical techniques to optimize working capital decisions. This study addresses this gap by applying discriminant analysis to classify Ecuadorian manufacturing firms according to their financial sustainability and business continuity. Methods: A quantitative approach was applied to a sample of 112 manufacturing companies located in Zone 3 of Ecuador, covering the 2017–2020 period. The model incorporated working capital indicators and the Z-Score index as independent variables, while company size served as the categorical dependent variable. Results: The discriminant function retained two significant predictors—Working Capital (2019) and Z-Score (2017)—with an eigenvalue of 0.191, a canonical correlation of 0.400, and an overall classification accuracy of 71.4%. Box’s M test (p = 0.000) indicated unequal covariance matrices, suggesting cautious interpretation but acceptable robustness of the model. Conclusions: This study concludes that working capital and Z-Score are effective indicators for assessing financial sustainability and predicting firm continuity. The findings provide practical insights for managers and policymakers to enhance financial efficiency and resource allocation. The originality of this work lies in the application of discriminant analysis to model financial sustainability in Ecuador’s manufacturing sector, offering a statistical foundation for future optimization models. Full article
(This article belongs to the Section Sustainability and Finance)
Show Figures

Figure A1

27 pages, 610 KB  
Article
Brand Trust in AI-Driven E-Commerce Personalization: The Well-Being–Privacy Trade-Off
by Samet Aydin
Sustainability 2026, 18(2), 1073; https://doi.org/10.3390/su18021073 - 21 Jan 2026
Abstract
The rapid advancement of artificial intelligence (AI) in e-commerce has intensified data-driven personalization, raising important questions about its psychological implications for consumers and its role in shaping sustainable and responsible digital business practices. This study examines how AI-driven personalization affects consumer psychological well-being [...] Read more.
The rapid advancement of artificial intelligence (AI) in e-commerce has intensified data-driven personalization, raising important questions about its psychological implications for consumers and its role in shaping sustainable and responsible digital business practices. This study examines how AI-driven personalization affects consumer psychological well-being in the Turkish e-commerce market and investigates the roles of privacy concerns and brand trust in shaping this relationship from a social sustainability and responsible AI perspective. The research develops and empirically tests an integrated model comprising perceived personalization, privacy concerns, psychological well-being, and brand trust. Survey data from 400 active e-commerce customers were analyzed using partial least squares structural equation modeling (PLS-SEM). Findings show that both perceived relevance and perceived specificity significantly enhance psychological well-being by reducing cognitive overload and increasing perceived value. However, these personalization dimensions also increase privacy concerns, with perceived specificity exerting a notably stronger effect. Privacy concerns negatively affect psychological well-being and competitively mediate the relationship between personalization and well-being, reflecting the Personalization–Privacy Paradox in AI-driven e-commerce contexts. Moreover, brand trust significantly moderates this dynamic by weakening the harmful impact of privacy concerns on psychological well-being. Overall, the findings indicate that privacy concerns represent a latent social cost that can undermine the long-term sustainability of data-intensive business models when not governed by trust-based mechanisms. Full article
(This article belongs to the Special Issue Sustainable Marketing: Consumer Behavior in the Age of Data Analytics)
Show Figures

Figure 1

35 pages, 2568 KB  
Article
Impact Mechanism on Multi-Party Collaboration Willingness in Urban Regeneration: A Mixed Methods Study from the “Neighborhood BID” Perspective
by Wenjia Bai, Xinkai Liao, Mingyu Chen, Zhigang Wu and Fazhong Bai
Land 2026, 15(1), 189; https://doi.org/10.3390/land15010189 - 20 Jan 2026
Abstract
As a neighborhood-scale derivative of the Business Improvement District (BID) model, the Neighborhood Business Improvement District (NBID) represents a collaborative governance framework aimed at fostering spontaneous urban regeneration. Its successful establishment critically depends on building consensus among diverse stakeholders during the preparatory phase. [...] Read more.
As a neighborhood-scale derivative of the Business Improvement District (BID) model, the Neighborhood Business Improvement District (NBID) represents a collaborative governance framework aimed at fostering spontaneous urban regeneration. Its successful establishment critically depends on building consensus among diverse stakeholders during the preparatory phase. This study addresses a significant gap by investigating the psychological mechanisms that shape stakeholders’ willingness to engage in NBIDs prior to their formation. Employing an exploratory sequential mixed-methods approach, we conducted semi-structured interviews in the Tiyuan North Community (Tianjin) and the Yulin East Road Community (Chengdu). Insights from the qualitative phase informed a subsequent quantitative survey administered to 215 stakeholders in Tianjin. Data were analyzed using regression analysis and Structural Equation Modeling (SEM). The results reveal that stakeholders’ performance expectations and collaborative willingness are significantly influenced by three core confidence factors: “Confidence in Authority Support (AS)” (particularly “Confidence in Council Representation”), “Confidence in Organization Capability (OC)” (especially “Confidence in Coordination Ability”), and “Confidence in Multi-party Collaboration.” Crucially, “Confidence in Enabling collaboration (MC_3)” itself acts as a key mediator, translating institutional trust into performance expectations. This study contributes a novel “Confidence–Expectation” framework to the literature on collective action and offers practical, context-sensitive insights for designing collaborative community governance structures aimed at sustainable urban regeneration in China and beyond. Full article
Show Figures

Figure 1

36 pages, 4734 KB  
Article
BIM-to-BEM Framework for Energy Retrofit in Industrial Buildings: From Simulation Scenarios to Decision Support Dashboards
by Matteo Del Giudice, Angelo Juliano Donato, Maria Adelaide Loffa, Pietro Rando Mazzarino, Lorenzo Bottaccioli, Edoardo Patti and Anna Osello
Sustainability 2026, 18(2), 1023; https://doi.org/10.3390/su18021023 - 19 Jan 2026
Viewed by 38
Abstract
The digital and ecological transition of the industrial sector requires methodological tools that integrate information modelling, performance simulation, and operational decision support. In this context, the present study introduces and tests a semi-automatic BIM-to-BEM framework to optimise human–machine interaction and support critical data [...] Read more.
The digital and ecological transition of the industrial sector requires methodological tools that integrate information modelling, performance simulation, and operational decision support. In this context, the present study introduces and tests a semi-automatic BIM-to-BEM framework to optimise human–machine interaction and support critical data interpretation through Graphical User Interfaces. The objective is to propose and validate a BIM-to-BEM workflow for an existing industrial facility to enable comparative evaluation of energy retrofit scenarios. The information model, developed through an interdisciplinary federated approach and calibrated using parametric procedures, was exported in the gbXML format to generate a dynamic, interoperable energy model. Six simulation scenarios were defined incrementally, including interventions on the building envelope, Heating, Ventilation and Air Conditioning (HVAC) systems, photovoltaic production, and relamping. Results are made accessible through dashboards developed with Business Intelligence tools, allowing direct comparison of different design configurations in terms of thermal loads and indoor environmental stability, highlighting the effectiveness of integrated solutions. For example, the combined interventions reduced heating demand by up to 32% without compromising thermal comfort, while in the relamping scenario alone, the building could achieve an estimated 300 MWh reduction in annual electricity consumption. The proposed workflow serves as a technical foundation for developing an operational and evolving Digital Twin, oriented toward the sustainable governance of building–system interactions. The method proves to be replicable and scalable, offering a practical reference model to support the energy transition of existing industrial environments. Full article
22 pages, 1029 KB  
Article
How Does Sustainability Governance Shape the Green Finance and Climate Nexus?
by Vikas Sharma, Manjit Kour, Vilmos Vass and András Szeberényi
Sustainability 2026, 18(2), 1022; https://doi.org/10.3390/su18021022 - 19 Jan 2026
Viewed by 55
Abstract
The proposed research aims to analyse the effects of the relationship between Sustainability Governance (SG) and Climate Impact (CI), taking into consideration Green Finance (GF). Furthermore, it examines how Institutional Support (IS) enhances the governance systems governing these variables. The research provides a [...] Read more.
The proposed research aims to analyse the effects of the relationship between Sustainability Governance (SG) and Climate Impact (CI), taking into consideration Green Finance (GF). Furthermore, it examines how Institutional Support (IS) enhances the governance systems governing these variables. The research provides a holistic approach for analysing the effects of financial dynamics on climate impacts. Partial Least Squares Structural Equation Modelling (PLS-SEM) was employed in this research study. The data were collected from various industries using a standardised questionnaire. The structural model examined the direct and indirect relationships between variables such as GF, SG, and CI. IS emerged as the moderated variable. The outcomes of the study confirmed that “GF has an important and direct as well as indirect (through SG as the mediator) impact on CI. IS significantly increases SG and thus exerts an overall enhancing effect on the impact of GF on the climate.” The study has supported the research objectives and aims. The limitations of this study comprised constraints related to both time and cost. The researchers encountered limitations in accessing senior managers and directors of various organisations for the study. IS emerged as an important intermediate factor that can significantly link various actions and activities that impact the climate. This study supports both global and local research objectives. The study offers significant insights, underscoring the critical role of SG within Green Business (GB). Additionally, IS emerges as a vital enabling tool that strengthens the overall governance framework. The study contributes significantly to the development of integrated frameworks for institutions seeking to effectively address environmental challenges. The implications for action indicate that furthering entrenched institutional structures and instilling good governance practices can add tremendous value to the transformation potential of GF and usher in accelerated efforts to achieve national and international objectives on climate change. Full article
16 pages, 548 KB  
Review
Analogue Play in the Age of AI: A Scoping Review of Non-Digital Games as Active Learning Strategies in Higher Education
by Elaine Conway and Ruth Smith
Behav. Sci. 2026, 16(1), 133; https://doi.org/10.3390/bs16010133 - 16 Jan 2026
Viewed by 137
Abstract
Non-digital traditional games such as board and card formats are increasingly recognised as valuable tools for active learning in higher education. These analogue approaches promote engagement, collaboration, and conceptual understanding through embodied and social interaction. This scoping review mapped research on the use [...] Read more.
Non-digital traditional games such as board and card formats are increasingly recognised as valuable tools for active learning in higher education. These analogue approaches promote engagement, collaboration, and conceptual understanding through embodied and social interaction. This scoping review mapped research on the use of traditional, non-digital games as active learning strategies in tertiary education and examined whether the rise in generative artificial intelligence (GenAI) since 2022 has influenced their pedagogical role. Following the PRISMA-ScR framework, a systematic search of Scopus (October 2025) identified 2480 records; after screening, 26 studies met all inclusion criteria (explicitly using card and/or board games). Whilst this was a scoping, not a systematic review, some bias due to using only one database and evidence could have missed some studies. Results analysed the use and impacts of the games and whether AI was a specific driver in its use. Studies spanned STEM, business, health, and social sciences, with board and card games most frequently employed to support engagement, understanding, and collaboration. Most reported positive learning outcomes. Post-2023 publications suggest renewed interest in analogue pedagogies as authentic, human-centred responses to AI-mediated education. While none directly investigated GenAI, its emergence appears to have acted as an indirect catalyst, highlighting the continuing importance of tactile, cooperative learning experiences. Analogue games therefore remain a resilient, adaptable form of active learning that complements technological innovation and sustains the human dimensions of higher-education practice. Full article
(This article belongs to the Special Issue Benefits of Game-Based Learning)
26 pages, 1772 KB  
Article
Social Strategies for Business Success: The Key Role of Social Networks in SMEs
by Luigi Capoani, Piergiorgio Martini, Andrea Izzo and Giacomo Bincoletto
Businesses 2026, 6(1), 2; https://doi.org/10.3390/businesses6010002 - 16 Jan 2026
Viewed by 107
Abstract
This study aims to explore the relationship between a company manager’s activities and their impact on business performance. Networking is considered a worthy factor in professional and organizational success, providing access to important research, industry insights and future partnerships. Through the analysis of [...] Read more.
This study aims to explore the relationship between a company manager’s activities and their impact on business performance. Networking is considered a worthy factor in professional and organizational success, providing access to important research, industry insights and future partnerships. Through the analysis of the data used in the study, this paper adopts a methodological approach to examine how managerial networking influences business results, with a particular focus on French small and medium-sized enterprises (SMEs). The findings indicate a strong and positive correlation between the manager’s ability to build and maintain professional relationships and the entire performance of their business. In fact, managers who actively engage in networking often gain access to better business opportunities, funding sources and strategic collaborations that increase growth and competitiveness. Additionally, strong networks facilitate the exchange of knowledge, best practices and innovative ideas, thereby improving decision making and operational efficiency. The review further highlights that networking is not just about expanding contacts, but also about attending meaningful and beneficial affairs that contribute to long-term success. These results underline its importance as a strategic tool for business leaders, sustaining the idea that well-connected managers are better equipped to navigate challenges, catch opportunities and drive sustainable business prosperity in an increasingly competitive market. Full article
Show Figures

Figure 1

31 pages, 1726 KB  
Article
Entrepreneurship and Conway’s Game of Life: A Theoretical Approach from a Systemic Perspective
by Félix Oscar Socorro Márquez, Giovanni Efrain Reyes Ortiz and Harold Torrez Meruvia
Adm. Sci. 2026, 16(1), 45; https://doi.org/10.3390/admsci16010045 - 16 Jan 2026
Viewed by 154
Abstract
This study establishes a comprehensive structural isomorphism between Conway’s Game of Life and the entrepreneurial process, analysing the latter as a complex adaptive system governed by non-linear dynamics rather than linear predictability. Through a rigorous qualitative approach based on a systematic literature review [...] Read more.
This study establishes a comprehensive structural isomorphism between Conway’s Game of Life and the entrepreneurial process, analysing the latter as a complex adaptive system governed by non-linear dynamics rather than linear predictability. Through a rigorous qualitative approach based on a systematic literature review and abductive inference, the research identifies and correlates four fundamental dimensions: uncertainty, adaptability, growth, and sustainability. Transcending traditional metaphorical comparisons, this paper introduces a novel mathematical model that modifies Conway’s deterministic logic by incorporating an «Agency» variable (A). This critical addition quantifies how an entrepreneur’s internal capabilities can counterbalance environmental pressures (neighbourhood density) to determine survival thresholds, effectively transforming the simulation into a «Game of Life with Agency» where participants actively influence their viability potential (Ψ). The analysis explicitly correlates specific algorithmic configurations with real-world business phenomena: high-entropy initial states («The Soup») mirror early-stage market uncertainty where outcomes are probabilistic; «gliders» represent the necessity of strategic pivoting and continuous displacement for survival; and «oscillators» symbolise dynamic sustainability through rhythmic equilibrium rather than static permanence. Furthermore, the study validates the «Gosper Glider Gun» pattern as a model for scalable, generative growth. By bridging abstract systems theory with managerial practice, the research positions these simulations as «mental laboratories» for decision-making. The findings theoretically validate iterative methodologies like the Lean Startup and conclude that successful entrepreneurship operates on the «Edge of Chaos», providing a rigorous framework for navigating high stochastic uncertainty. Full article
(This article belongs to the Section International Entrepreneurship)
Show Figures

Figure 1

31 pages, 1774 KB  
Systematic Review
Systematic Literature Review on Forms of Communitization that Feature Alternative Nutritional Practices
by Tonia Ruppenthal and Jana Rückert-John
Sustainability 2026, 18(2), 879; https://doi.org/10.3390/su18020879 - 15 Jan 2026
Viewed by 129
Abstract
This article provides a systematic literature review of the scientific literature on forms of communitization that feature alternative nutritional practices to reveal their organizational structures, opportunities, challenges, and transformative potential. The forms studied are alternative food networks and are characterized by their sustainable [...] Read more.
This article provides a systematic literature review of the scientific literature on forms of communitization that feature alternative nutritional practices to reveal their organizational structures, opportunities, challenges, and transformative potential. The forms studied are alternative food networks and are characterized by their sustainable commitment in food production, distribution, and consumption practices. This review focused solely on articles investigating these forms of communitization in Germany. A systematic literature search was conducted using the databases Web of Science and Business Source Premier in accordance with the PRISMA statement guidelines. Forty-two articles were included in the final analysis, with the oldest article published in 2006 and the newest in 2025. The systematic literature review identifies five forms of communitization with alternative nutritional practices: community, urban and self-harvest gardens; food cooperatives or cooperative initiatives; food sharing and redistribution initiatives; community-supported agriculture and networks; and ecovillages, commune, food initiatives, and other partnerships. The review highlights key forms of communitization that feature alternative nutritional practices, the methods used, and the geographical areas involved. Using content analysis, the organizational structures, opportunities, and challenges of various forms of communitization that feature alternative nutritional practices are identified and their transformative potential discussed. Full article
Show Figures

Figure 1

21 pages, 267 KB  
Article
Delivering Blue Economy and Nature Recovery in Coastal Communities—A Diverse Economies Perspective
by Alex Midlen
Sustainability 2026, 18(2), 730; https://doi.org/10.3390/su18020730 - 10 Jan 2026
Viewed by 276
Abstract
Blue economy aims to bring prosperity to coastal communities whilst also protecting natural ocean resources for future generations. But how can this vision be put into practice, especially in communities in which dependence on natural resources is high, and food and livelihood security [...] Read more.
Blue economy aims to bring prosperity to coastal communities whilst also protecting natural ocean resources for future generations. But how can this vision be put into practice, especially in communities in which dependence on natural resources is high, and food and livelihood security are key concerns? This paper examines two cases of community-led nature-based enterprise in Kenya in a search for solutions to this challenge: fisheries reform through market access and gear sustainability; mangrove forest conservation and community development using carbon credit revenues. I use a ‘diverse economies framework’ for the first time in blue economy contexts to delve into the heterogeneous relations at work and in search of insights that can be applied in multiple contexts. Analysed through key informant interviews and field observation, the cases reveal a complex assemblage of institutions, knowledges, technologies, and practices within which enterprises operate. Whilst the enterprises featured are still relatively new and developing, they suggest a direction of travel for a community-led sustainable blue economy that both supports and benefits from nature recovery. The insights gained from this diverse economies analysis lead us to appreciate a sustainable blue economy as a rediscovered and reinvigorated relationship of reciprocity between society and nature—one that nurtures place-based nature-based livelihoods and nature recovery together, and which embodies a set of values and ethics shared by government, communities, and business. Full article
(This article belongs to the Section Sustainability, Biodiversity and Conservation)
22 pages, 661 KB  
Article
From People to Performance: Factors Driving Sustainable Family Business Success in Lebanon
by Jean Elia, Najib Bou Zakhem, Joseph Serghani, Mireille Karam and Chadia Sawaya
Sustainability 2026, 18(2), 669; https://doi.org/10.3390/su18020669 - 8 Jan 2026
Viewed by 390
Abstract
This research examines the impact of five crucial factors underlying human resource management (HRM), namely, compensation, transformational leadership, motivation, and job satisfaction on sustainable employees’ performance in Lebanese family companies. The research is founded on Social Exchange Theory, Maslow’s Hierarchy of Needs, and [...] Read more.
This research examines the impact of five crucial factors underlying human resource management (HRM), namely, compensation, transformational leadership, motivation, and job satisfaction on sustainable employees’ performance in Lebanese family companies. The research is founded on Social Exchange Theory, Maslow’s Hierarchy of Needs, and Transformational Leadership Theory. Based on a cross-sectional design and quantitative approach, data were collected from 511 full-time employees working for family-owned businesses in Lebanon via structured questionnaires. Structural equation modeling (SEM) using SmartPLS-4 was used to analyze the relationships among the variables. The results point out that job satisfaction, motivation, and the transformational leadership style meaningfully impact employees’ performance. Compensation had a slight yet statistically significant effect. Furthermore, the work environment was found to have both a direct influence on performance and a moderating effect on the relationships between job satisfaction, transformational leadership style, and employees’ outcomes. These outcomes provide theoretical contributions to the literature on HRM in family-owned enterprises and deliver practical insights for improving employees’ performance through targeted HR strategies in emerging economies. The present study concludes by highlighting the role of a supportive environment at work and participative leadership in enhancing performance outcomes, mostly in culturally complex and intergenerational business settings. Full article
(This article belongs to the Special Issue Sustainable Leadership and Strategic Management in SMEs)
Show Figures

Figure 1

23 pages, 2272 KB  
Review
Comparing Metal Additive Manufacturing with Conventional Manufacturing Technologies: Is Metal Additive Manufacturing More Sustainable?
by Javier Villafranca, Fernando Veiga, Miguel Angel Martin, Virginia Uralde and Pedro Villanueva
Sustainability 2026, 18(1), 512; https://doi.org/10.3390/su18010512 - 4 Jan 2026
Viewed by 330
Abstract
CO2 emissions continue to rise, along with the associated environmental risks. In response, the United Nations has been promoting the adoption of sustainable practices among businesses worldwide. In parallel, an innovative technology known as additive manufacturing (AM) has emerged over the past [...] Read more.
CO2 emissions continue to rise, along with the associated environmental risks. In response, the United Nations has been promoting the adoption of sustainable practices among businesses worldwide. In parallel, an innovative technology known as additive manufacturing (AM) has emerged over the past four decades. This technology has the potential to be more sustainable than conventional manufacturing (CM) technologies. When metals are used as the material, the process is referred to as metal additive manufacturing (mAM). AM technologies have seven process categories, which include metal mAM processes, most notably powder bed fusion (PBF), directed energy deposition (DED), binder jetting (BJT), material extrusion of metal-filled feedstock, and sheet lamination. Among these, PBF and DED are by far the most widely applied metal AM technologies in both industrial practice and academic research. The use of mAM is increasing; however, is it truly more sustainable than CM? Motivated by this question, a systematic literature review (SLR) was conducted to compare the sustainability impacts of mAM and CM across the three dimensions of sustainability: environmental, economic, and social. The evidence shows mixed sustainability outcomes, which are synthesized later in the conclusions. The sustainability comparison is influenced by factors like part redesign with topological optimization (TO), the material and energy mix used, geometric complexity, production volume per batch, and the boundaries adopted. Economic viability remains critical; companies are unlikely to adopt mAM if it proves more expensive than CM as this could threaten its competitiveness. Social impacts are the least studied dimension, and it is difficult to anticipate the changes that might occur because of such a transition. Full article
Show Figures

Figure 1

25 pages, 19830 KB  
Article
Adaptive Redesign of Urban Industrial Landscapes: The Case of Komotini’s Technical Chamber Square, Greece
by Varvara Toura, Alexandros Mpantogias and Neslihan Saban
Culture 2026, 2(1), 2; https://doi.org/10.3390/culture2010002 - 4 Jan 2026
Viewed by 372
Abstract
Deindustrialization has left many industrial buildings inactive, raising questions about their role in contemporary urban life. This article explores how semiotics and psychogeography can reframe such structures as dynamic architectural happenings, shifting emphasis from preservation toward social value and collective experience. This research [...] Read more.
Deindustrialization has left many industrial buildings inactive, raising questions about their role in contemporary urban life. This article explores how semiotics and psychogeography can reframe such structures as dynamic architectural happenings, shifting emphasis from preservation toward social value and collective experience. This research focuses on Komotini, Greece, where the Technical Chamber Square is reinterpreted through references to the adjacent Tobacco Warehouse. By integrating architectural traces of the past into new recreational and sporting functions, this study demonstrates how heritage can be embedded into everyday practices. Methodologically, this research employs qualitative approaches, including demographic and historical analysis of Komotini’s urban and industrial development, alongside psychogeographic drifting walks. Twenty interviews were conducted with local business owners, residents, and visitors, as well as psychogeographic walks, generating insights into how communities interact with industrial heritage. The findings indicate that semiotics and psychogeography are effective tools for activating public spaces near former industrial sites, enabling the built environment to be understood as a layered record of successive interventions. The study concludes that adaptive redesign offers designers a methodology that can embed industrial fragments into vibrant public realms that sustain diverse communities, catalyze local economies, and honor historical identity through lived practices. Full article
Show Figures

Figure 1

Back to TopTop