Sign in to use this feature.

Years

Between: -

Subjects

remove_circle_outline
remove_circle_outline
remove_circle_outline
remove_circle_outline
remove_circle_outline
remove_circle_outline
remove_circle_outline
remove_circle_outline
remove_circle_outline

Journals

remove_circle_outline
remove_circle_outline
remove_circle_outline
remove_circle_outline
remove_circle_outline
remove_circle_outline
remove_circle_outline
remove_circle_outline
remove_circle_outline
remove_circle_outline
remove_circle_outline
remove_circle_outline
remove_circle_outline
remove_circle_outline
remove_circle_outline
remove_circle_outline
remove_circle_outline

Article Types

Countries / Regions

remove_circle_outline
remove_circle_outline
remove_circle_outline
remove_circle_outline
remove_circle_outline
remove_circle_outline

Search Results (1,580)

Search Parameters:
Keywords = spice

Order results
Result details
Results per page
Select all
Export citation of selected articles as:
11 pages, 406 KB  
Article
Effect of Different Types of Propolis on the Quality Characteristics of Fermented Sucuk
by Zeyneb Sadıgzade, Recep Kara and Ali Sorucu
Fermentation 2026, 12(1), 46; https://doi.org/10.3390/fermentation12010046 (registering DOI) - 13 Jan 2026
Abstract
Fermented sucuk is a fermented food product widely consumed and enjoyed by people in Türkiye. Spices and other additives are used in the production of fermented sucuk. Due to the increasing demand for natural and healthy food consumption, the need for natural additives [...] Read more.
Fermented sucuk is a fermented food product widely consumed and enjoyed by people in Türkiye. Spices and other additives are used in the production of fermented sucuk. Due to the increasing demand for natural and healthy food consumption, the need for natural additives is also growing. Propolis is naturally obtained from honeybee hives and consists of bioactive compounds with antimicrobial and antioxidant properties. Studies have been conducted on the addition of propolis to various meat and meat products, as well as other food products. However, no studies have been found on the addition of propolis to fermented sucuk. The aim was to investigate the effect of different types of propolis (red, green, brown) on the quality characteristics of fermented sucuks. Microbiological, physicochemical, textural and sensory analyses were performed on the sucuk samples produced. It was observed that propolis did not have an adverse effect on the analysis results of propolis-added sucuks. In particular, it was determined that the growth of pathogenic bacteria was inhibited in propolis-added sucuk, resulting in low TBARS values, and other analyses yielded results in line with these standards. Based on these findings, the addition of propolis has been shown to have a positive effect on the quality of fermented sucuk. Full article
(This article belongs to the Special Issue Advances in Fermented Foods and Beverages)
Show Figures

Figure 1

31 pages, 4403 KB  
Article
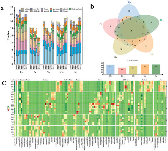
HPLC/GC–MS and Electronic Sensing Reveal Tissue-Wide Differences in Bioactive and Flavor Compound Distribution in Coffee Fruits Across Multiple Varieties
by Lu-Xia Ran, Xiao-Hua Dai, Er-Fang Ren, Jin-Hong Li, Lin Yan, Usman Rasheed and Gan-Lin Chen
Foods 2026, 15(2), 269; https://doi.org/10.3390/foods15020269 - 12 Jan 2026
Abstract
The quality of different coffee varieties varies, and the corresponding bioactive value of coffee processing byproducts is often overlooked. For that, we employed HPLC, GC-MS, and electronic sensory analyses to evaluate the key bioactive components, antioxidant potential, and flavor traits of green coffee [...] Read more.
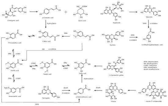
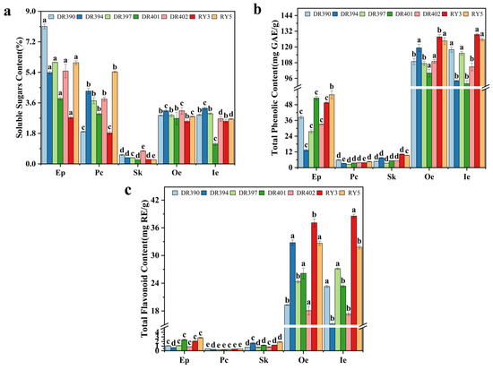
The quality of different coffee varieties varies, and the corresponding bioactive value of coffee processing byproducts is often overlooked. For that, we employed HPLC, GC-MS, and electronic sensory analyses to evaluate the key bioactive components, antioxidant potential, and flavor traits of green coffee bean and coffee processing byproducts of seven coffee varieties. The results showed that green coffee beans (Oe+Ie) and exocarp (Ep) possessed strong antioxidant activity and high total phenolic content (TPC), caffeine and trigonelline content. Among the varieties, DR390 contained higher levels of total phenols, caffeine, and trigonelline, whereas DR402 was rich in caffeine and chlorogenic acid. In addition, RY3 exhibited higher TPC, total flavonoid content (TFC), caffeine, and chlorogenic acid. The parchment (Pc) layer was rich in soluble sugars (1.83–5.43%), while the silverskin (Sk) contained relatively high levels of chlorogenic acid (3.58–4.69 mg/g). Flavor analysis identified eleven classes of volatile compounds in green coffee bean (Oe+Ie) and byproducts (Ep, Pc, Sk), with esters, ketones, alcohols, and aldehydes being the most prevalent. Seven key aroma compounds, including methyl salicylate, phenethyl alcohol, nonanal, and benzaldehyde, were identified across the various structural tissues of coffee fruit. Distinct flavor profiles were observed among the coffee fruit parts: green coffee bean (Oe+Ie) was nutty; the Ep showed fruity and cocoa-like aromas; the Pc and Sk exhibited papery and nutty aromas, respectively. Varieties DR397, DR402, and RY3 exhibited pronounced aroma profiles. Comprehensive analysis showed that DR402 and RY3 had higher overall scores for bioactive and flavor components than other varieties in their groups. In summary, green coffee bean (Oe+Ie) exhibited strong antioxidant activity and high levels of bioactive compounds. Coffee byproducts, such as the Ep, hold potential for extracting natural antioxidants and bioactive compounds to develop specialty products or for other high-value utilization. Full article
(This article belongs to the Section Food Nutrition)
Show Figures

Figure 1

15 pages, 1498 KB  
Article
Bioenhancer Assessment of Black Pepper with Turmeric on Self-Reported Pain Ratings in Adults: A Randomized, Cross-Over, Clinical Trial
by Leandra Durham, Robert A. Oster, Matthew Ithurburn, Chelsi Reynolds, James O. Hill and Daniel L. Smith
Nutrients 2026, 18(2), 223; https://doi.org/10.3390/nu18020223 - 10 Jan 2026
Viewed by 170
Abstract
Background: Chronic pain, which affects over 50 million adults in the United States, has stimulated growing interest in natural and nutrition-based remedies as adjuncts to pharmacologic therapies. Evidence suggests that turmeric and related extracts (i.e., curcuminoids) may provide pain relief, albeit often at [...] Read more.
Background: Chronic pain, which affects over 50 million adults in the United States, has stimulated growing interest in natural and nutrition-based remedies as adjuncts to pharmacologic therapies. Evidence suggests that turmeric and related extracts (i.e., curcuminoids) may provide pain relief, albeit often at levels above dietary ranges, while piperine from black pepper exhibits bioenhancer characteristics of relevance with dietary exposures. Objective: To test the effectiveness of dietarily relevant amounts of turmeric with and without black pepper on self-reported pain ratings among adults with chronic pain. Methods: A randomized, crossover clinical trial tested the effectiveness of turmeric only (one of three amounts within culinary ranges) or turmeric with black pepper to influence pain in adults ≥ 40 years of age. Participants (n = 30, with moderate pain: 4–7 on 0–10-point scale) were enrolled in a 21-day trial, and an experience sampling methodology approach was used. Participants were prompted to report current pain using the numeric pain rating scale (NPRS; 0–10) via text message three times per day for the full study period. Data were averaged and analyzed via linear mixed effects models for repeated measurements. Results: Pain ratings from baseline to week 3 were reduced and statistically significant (p < 0.001) but not statistically different between groups. The provided turmeric, both with and without black pepper, and varying amounts of turmeric (300 mg, 1 g, and 3 g, n = 10 participants/amount) did not show statistically significant differences in pain ratings (p = 0.157 and p = 0.338, respectively). Conclusions: Consuming dietarily relevant amounts of turmeric, either alone or with black pepper, appears to improve average pain ratings. This result suggests a feasible dietary option for further study of nutritional interventions for chronic pain management. Full article
Show Figures

Figure 1

7 pages, 820 KB  
Proceeding Paper
Potential of Open-Pollinated Varieties (OPVs) in Chilli Crop Breeding—A Review
by Israr Ali, Muhammad Azam Khan, Muhammad Tahir Akram, Rashid Mehmood Rana, Inaba Hawraa, Hina Nawaz and Feroz Ahmed Tipu
Biol. Life Sci. Forum 2025, 51(1), 11; https://doi.org/10.3390/blsf2025051011 - 6 Jan 2026
Viewed by 75
Abstract
The research for crop improvement is a continuous process that enhances plant quality, yield, and ameliorates their adaptability to changing climatic conditions. Chilli is cultivated worldwide as a vegetable, spice, or natural colour additive and is an economically and medicinally important crop. A [...] Read more.
The research for crop improvement is a continuous process that enhances plant quality, yield, and ameliorates their adaptability to changing climatic conditions. Chilli is cultivated worldwide as a vegetable, spice, or natural colour additive and is an economically and medicinally important crop. A basic requirement for crop improvement in breeding programmes is the presence of genetic diversity within the crop. Smallholder farmers of chilli usually face challenges in acquiring commercial hybrid seeds because of their high cost and the need for annual purchases. Open-pollinated varieties (OPVs) can serve as a sustainable alternative that provides broader genetic variability, allowing adaptation to local growing conditions, and enabling farmers to save seeds for successive planting season. These characteristics make OPVs economically viable and valuable genetic resources for future chilli cultivation and breeding programmes. This review highlights the potential of OPVs in promoting sustainable chilli cultivation, enhancing genetic diversity, and supporting breeding to develop resilient and economically viable cultivars. Full article
Show Figures

Figure 1

10 pages, 1644 KB  
Proceeding Paper
Heat Stress in Chillies: Integrating Physiological Responses and Heterosis Breeding Approaches for Enhanced Resilience
by Inaba Hawraa, Muhammad Azam Khan, Muhammad Tahir Akram, Rashid Mehmood Rana, Feroz Ahmed Tipu, Israr Ali, Hina Nawaz and Muhammad Hashir Khan
Biol. Life Sci. Forum 2025, 51(1), 12; https://doi.org/10.3390/blsf2025051012 - 6 Jan 2026
Viewed by 96
Abstract
Chilli (Capsicum annuum) is a popular spice and vegetable crop of significant economic importance that is cultivated worldwide in warm and humid climatic zones. Although chilli is a thermophilic crop, its quality and yield potential are significantly affected due to various [...] Read more.
Chilli (Capsicum annuum) is a popular spice and vegetable crop of significant economic importance that is cultivated worldwide in warm and humid climatic zones. Although chilli is a thermophilic crop, its quality and yield potential are significantly affected due to various abiotic factors, including extremely fluctuating temperatures beyond the optimum temperatures (18–30 °C). Global warming and anthropogenic activities lead to adverse climatic changes, imposing severe stress on growth, development, and productivity. High temperatures above 43–45 °C adversely affect chilli crops, especially during the reproductive stages, by causing immature fruit dropping, poor seed vigour, reduced number of flowers, flower abscission, aborted reproductive organs, reduced fruit set, and significant yield loss by 50%. Therefore, to reduce quantitative and qualitative losses, heat management is necessary from April to June in Pakistan, when the temperature rises beyond 40 °C. For heat management, the hybridisation of heat-resilient and high-yielding genotypes to develop heat-tolerant high-yielding hybrids appears to be a rational approach. These genetically improved hybrids inherit such characteristics that assist in maintaining vigorous growth, fruit quality, and stable yield without significant yield losses even under heat-stressed conditions. Hence, the thermotolerant chilli hybrids developed through hybridisation help to satisfy the escalating demand for chilli and guarantee the financial stability of farmers. Full article
Show Figures

Figure 1

25 pages, 6199 KB  
Article
Polysaccharide from Artocarpus heterophyllus Lam. Pulp Ameliorates Cyclophosphamide-Induced Intestinal Damage by Regulating Gut Microbiota and Co-Metabolites
by Zhenyu He, Yunlong Li, Jun Yang, Chuan Li, Wei Wang, Yanjun Zhang, Huawei Chen, Jianjie Li, Jun Cao and Kexue Zhu
Foods 2026, 15(1), 138; https://doi.org/10.3390/foods15010138 - 2 Jan 2026
Viewed by 311
Abstract
Background: Polysaccharides modulate host health by interacting with gut microbiota and reshaping the host–microbial metabolome, potentially facilitating immune regulation. Methods: This study evaluated the modulatory effect of Artocarpus heterophyllus Lam. (jackfruit) polysaccharide (JFP-Ps) against cyclophosphamide (Cy)-induced immunosuppression in mice, focusing on gut microbiota [...] Read more.
Background: Polysaccharides modulate host health by interacting with gut microbiota and reshaping the host–microbial metabolome, potentially facilitating immune regulation. Methods: This study evaluated the modulatory effect of Artocarpus heterophyllus Lam. (jackfruit) polysaccharide (JFP-Ps) against cyclophosphamide (Cy)-induced immunosuppression in mice, focusing on gut microbiota modulation and metabolite changes. Results: JFP-Ps effectively increased the beneficial bacteria ratio, such as Lactobacillus and Lachnospiraceae, while inhibiting some species like Akkermansia. Metabolomic analysis showed that JFP-Ps notably regulated gut microbe-associated metabolites, including short-chain fatty acids (SCFAs), amino acids, bile acids, indoles, and derivatives. These metabolites were involved in various metabolic pathways, including primary bile acid synthesis and biosynthesis of phenylalanine, tyrosine, and tryptophan, along with tryptophan catabolism, purine metabolic processes, and unsaturated fatty acid production. Additionally, significant correlations between microbial groups and functional metabolites were identified. Overall, JFP-Ps exerted an immuno-modulatory effect by reshaping gut microbiota and enhancing co-metabolism with the host. Conclusions: These results provided valuable insights into host–microbiota interactions and gut microbiota-targeted intervention strategies of tropical natural bioactive polysaccharides. Full article
(This article belongs to the Special Issue Functional Foods for Health Promotion and Disease Prevention)
Show Figures

Figure 1

19 pages, 3467 KB  
Article
Combined Use of Vibrational Spectroscopy, Ultrasonic Echography, and Numerical Simulations for the Non-Destructive Evaluation of 3D-Printed Materials for Defense Applications
by Dimitra Apostolidou, Afrodite Tryfon, Dionysios E. Mouzakis, Nektarios K. Nasikas and Angelos G. Kalampounias
Polymers 2026, 18(1), 104; https://doi.org/10.3390/polym18010104 - 30 Dec 2025
Viewed by 230
Abstract
This paper describes how the thermal treatment of 3D-printed PLA samples, fabricated by Fused Deposition Modeling (FDM), affects elastic properties by means of vibrational spectroscopy and ultrasonic echography. Longitudinal and shear sound velocities were measured experimentally to determine Young’s, bulk, shear, and longitudinal [...] Read more.
This paper describes how the thermal treatment of 3D-printed PLA samples, fabricated by Fused Deposition Modeling (FDM), affects elastic properties by means of vibrational spectroscopy and ultrasonic echography. Longitudinal and shear sound velocities were measured experimentally to determine Young’s, bulk, shear, and longitudinal moduli, as well as Poisson’s ratio. The results were complemented with two different simulation approaches—the elastodynamic finite integration technique (EFIT) and the equivalent electric analog technique implemented with LPSpice—whose predictive performance was assessed using statistical performance metrics. The circuit-based simulation method demonstrated superior agreement with experimental behavior compared to EFIT. Both measured and simulated data reveal that PLA chains undergo overall structural strengthening and enhanced packing up to 2 h of heating, followed by a clear reduction in these enhancements as thermal degradation emerges with further heating. Poisson’s ratio remained relatively stable throughout, indicating minimal impact on strain distribution characteristics despite observable stiffening and subsequent softening. Vibrational ATR (Attenuated Total Reflection) spectra corroborated these findings through systemic shifts in C-COO, C-O-C, and C-O stretching modes associated with the same structural modifications. Overall, this combined experimental–simulation framework provides an integrated understanding of thermally induced mechanical and molecular evolution in 3D-printed PLA relevant to defense applications. Full article
Show Figures

Graphical abstract

25 pages, 6260 KB  
Article
Preparation of Alkali–Fe-Modified Biochar from Agricultural Waste for Remediation of Cadmium-Contaminated Soil and Water
by Xinyue Zhang, Dexin Shan, Yufu Xie, Jun Li, Jingyuan Ning, Guangli Yi, Huimin Chen and Tingfen Xiang
Sustainability 2026, 18(1), 373; https://doi.org/10.3390/su18010373 - 30 Dec 2025
Viewed by 253
Abstract
Remediating cadmium (Cd) contamination in aquatic and terrestrial environments has become an urgent environmental priority. Biochar has been widely employed for heavy metal removal due to its wide availability, strong adsorption capacity, and potential for recycling agricultural waste. In this study, samples of [...] Read more.
Remediating cadmium (Cd) contamination in aquatic and terrestrial environments has become an urgent environmental priority. Biochar has been widely employed for heavy metal removal due to its wide availability, strong adsorption capacity, and potential for recycling agricultural waste. In this study, samples of alkali–Fe-modified biochar (Fe@NaOH-SBC, Fe@NaOH-HBC, and Fe@NaOH-MBC) were prepared from agricultural wastes (ginger straw, Sichuan pepper branches, and kiwi leaves) through NaOH and FeCl3·6H2O modification. A comprehensive characterization confirmed that the alkali–Fe-modified biochar exhibits a higher specific surface area, richer functional groups, and successful incorporation of the iron oxides Fe3O4 and α-FeOOH. The fitting parameter qmax from the Langmuir model indicates that the alkali–Fe modification of carbon significantly enhanced its maximum capacity for Cd2+ adsorption. Furthermore, a synergistic effect was observed between iron oxide loading and alkali modification, outperforming alkali modification alone. Furthermore, a 30-day soil incubation experiment revealed that the application of alkali–Fe-modified biochar significantly increased soil pH, SOM, and CEC while reducing the available cadmium content by 13.34–33.94%. The treatment also facilitated the transformation of highly bioavailable cadmium species into more stable, less bioavailable forms, thereby mitigating their potential entry into the food chain and the associated human health risks. Moreover, short-term spinach seed germination experiments confirmed that treatments with varying additions of alkali–Fe-modified biochar mitigated the inhibition of seed physiological processes by high concentrations of available cadmium to varying degrees. Overall, this study provides a sustainable and effective strategy for utilizing agricultural waste in the remediation of cadmium-contaminated water and soil systems. Full article
Show Figures

Figure 1

19 pages, 365 KB  
Review
Mycotoxins Occurrence in Herbs, Spices, Dietary Supplements, and Their Exposure Assessment
by Joanna Kanabus, Marcin Bryła, Krystyna Leśnowolska-Wnuczek, Agnieszka Waśkiewicz and Magdalena Twarużek
Toxins 2026, 18(1), 20; https://doi.org/10.3390/toxins18010020 - 29 Dec 2025
Viewed by 598
Abstract
Mycotoxins are toxic secondary metabolites produced mainly by filamentous fungi of the genera Aspergillus, Penicillium, and Fusarium and pose a significant food safety concern. This review summarizes current literature on the occurrence of major regulated and emerging mycotoxins, including aflatoxins, ochratoxin [...] Read more.
Mycotoxins are toxic secondary metabolites produced mainly by filamentous fungi of the genera Aspergillus, Penicillium, and Fusarium and pose a significant food safety concern. This review summarizes current literature on the occurrence of major regulated and emerging mycotoxins, including aflatoxins, ochratoxin A, fumonisins, trichothecenes, zearalenone, and selected Fusarium and Alternaria metabolites, in herbs, spices, and plant-based dietary supplements. Available data indicate that spices—particularly chilli, paprika, ginger, and various types of pepper—represent high-risk commodities and are often more heavily contaminated than dried herbs. Although reported concentrations of individual mycotoxins are frequently low to moderate, numerous studies highlight the common co-occurrence of multiple toxins within a single product, raising concerns regarding cumulative and combined toxic effects. Dietary supplements, especially those containing concentrated plant extracts such as green tea or green coffee, are also identified as potential sources of multi-mycotoxin exposure. The review outlines key analytical approaches for mycotoxin determination, emphasizing the critical role of sample preparation for chromatographic analysis in complex plant matrices. Despite increasing evidence of contamination, important knowledge gaps persist regarding emerging mycotoxins, underrepresented botanical matrices, and long-term exposure assessment, while regulatory limits remain incomplete or inconsistent. Continued monitoring and harmonized analytical and risk assessment strategies are, therefore, essential to ensure consumer safety. Full article
(This article belongs to the Section Mycotoxins)
28 pages, 4421 KB  
Article
Optimization of Ultrasound Pretreatment for Enhanced Drying Efficiency and Piperine Retention in Black Pepper (Piper nigrum L.)
by Nana Adwoa Nkuma Johnson, Selorm Yao-Say Solomon Adade, John-Nelson Ekumah, Bridget Ama Kwadzokpui, Turkson Antwi Boasiako and Yi Xu
Foods 2026, 15(1), 86; https://doi.org/10.3390/foods15010086 - 27 Dec 2025
Viewed by 287
Abstract
Ultrasound pretreatment offers a promising approach for improving spice drying efficiency while preserving bioactive compounds. This study explores the optimization of ultrasound pretreatment parameters for black pepper processing, using response surface methodology (RSM) to maximize piperine retention, drying efficiency, and moisture reduction. Compared [...] Read more.
Ultrasound pretreatment offers a promising approach for improving spice drying efficiency while preserving bioactive compounds. This study explores the optimization of ultrasound pretreatment parameters for black pepper processing, using response surface methodology (RSM) to maximize piperine retention, drying efficiency, and moisture reduction. Compared to traditional one-factor-at-a-time (OFAT) screening, RSM identifies a multi-objective optimal balance that achieves superior results for all three responses. Our optimized conditions (35 kHz, 40 min, 50 °C, 80 W/cm3) achieved 18.64 mg/g DW piperine, a drying time of 444.51 min, and a 9.6% moisture content, demonstrating significant improvements in both bioactive preservation and energy efficiency compared with conventional methods. Compared to control samples requiring 600.69 ± 12.5 min drying time, optimal conditions reduced drying time by 26% to 444.51 min (a net process time reduction of 19%, including a 40 min pretreatment) while achieving the target moisture content (9.6%) and limiting piperine loss to approximately 6% in dried samples. Dual-method validation using UV spectrophotometry and HPLC confirmed model predictions with relative errors below 1%, establishing a consistent UV:HPLC ratio (1:2.12). Multi-analytical characterization revealed that ultrasound-induced cavitation selectively disrupted cellular structures, enhancing mass transfer without significant degradation of piperine’s functional groups. Scanning electron microscopy showed increased porosity and microfractures, while FTIR confirmed preservation of key chemical bonds with minor spectral shifts. The process achieved a five-fold improvement in product consistency (reducing the standard deviation from 0.68 to 0.12 mg/g) compared to conventional drying. These findings demonstrate that optimized ultrasound pretreatment provides a reproducible, scalable, and energy-efficient method for spice processing, supporting industrial adoption where consistent quality and bioactive stability are critical. Full article
(This article belongs to the Section Food Analytical Methods)
Show Figures

Figure 1

57 pages, 12554 KB  
Article
Multi-Fidelity Surrogate Models for Accelerated Multi-Objective Analog Circuit Design and Optimization
by Gianluca Cornetta, Abdellah Touhafi, Jorge Contreras and Alberto Zaragoza
Electronics 2026, 15(1), 105; https://doi.org/10.3390/electronics15010105 - 25 Dec 2025
Viewed by 496
Abstract
This work presents a unified framework for multiobjective analog circuit optimization that combines surrogate modeling, uncertainty-aware evolutionary search, and adaptive high-fidelity verification. The approach integrates ensemble regressors and graph-based surrogate models with a closed-loop multi-fidelity controller that selectively invokes SPICE evaluations based on [...] Read more.
This work presents a unified framework for multiobjective analog circuit optimization that combines surrogate modeling, uncertainty-aware evolutionary search, and adaptive high-fidelity verification. The approach integrates ensemble regressors and graph-based surrogate models with a closed-loop multi-fidelity controller that selectively invokes SPICE evaluations based on predictive uncertainty and diversity criteria. The framework includes reproducible caching, metadata tracking, and process- and Dask-based parallelism to reduce redundant simulations and improve throughput. The methodology is evaluated on four CMOS operational-amplifier topologies using NSGA-II, NSGA-III, SPEA2, and MOEA/D under a uniform configuration to ensure fair comparison. Surrogate-Guided Optimization (SGO) replaces approximately 96.5% of SPICE calls with fast model predictions, achieving about a 20× reduction in total simulation time while maintaining close agreement with ground-truth Pareto fronts. Multi-Fidelity Optimization (MFO) further improves robustness through adaptive verification, reducing SPICE usage by roughly 90%. The results show that the proposed workflow provides substantial computational savings with consistent Pareto-front quality across circuit families and algorithms. The framework is modular and extensible, enabling quantitative evaluation of analog circuits with significantly reduced simulation cost. Full article
(This article belongs to the Special Issue Machine/Deep Learning Applications and Intelligent Systems)
Show Figures

Figure 1

30 pages, 5567 KB  
Article
Dynamic Changes in Jackfruit (Artocarpus heterophyllus Lam.) Polyphenols During Maturation and In Vitro Digestion and Their Effects on the Gut Microbiota
by Liru Ma, Zhen Feng, Chao Zhang, Chunhe Gu and Yihong Bao
Antioxidants 2026, 15(1), 26; https://doi.org/10.3390/antiox15010026 - 23 Dec 2025
Viewed by 482
Abstract
Jackfruit (Artocarpus heterophyllus Lam.) phenolic compounds are chemically diverse. Previous studies have predominantly focused on easily extractable free polyphenols, with limited attention on bound (conjugated) polyphenols. The transformation mechanisms of these polyphenols during maturation, digestion, and colonic fermentation remain unclear, limiting the [...] Read more.
Jackfruit (Artocarpus heterophyllus Lam.) phenolic compounds are chemically diverse. Previous studies have predominantly focused on easily extractable free polyphenols, with limited attention on bound (conjugated) polyphenols. The transformation mechanisms of these polyphenols during maturation, digestion, and colonic fermentation remain unclear, limiting the full utilization of jackfruit resources. This study provides a comprehensive portrait of how jackfruit polyphenols shift in abundance, chemical composition, and bioactivity throughout maturation, in vitro digestion, and colonic fermentation. It also quantifies their selective reshaping of the human gut microbiota and their enhancement of short-chain fatty acid production. The results indicate a significant conversion of bound to free polyphenols during maturation, with distinct behaviors observed across different digestion stages. More importantly, jackfruit polyphenols selectively enrich beneficial gut bacteria, promote short-chain fatty acid production, and positively regulate gut health. Full article
(This article belongs to the Section Natural and Synthetic Antioxidants)
Show Figures

Graphical abstract

25 pages, 615 KB  
Review
Antioxidants and Exercise Performance: Focus on Mediterranean Diet
by Giuseppe Annunziata, Elisabetta Camajani, Martina Galasso, Ludovica Verde, Massimiliano Caprio, Giovanna Muscogiuri, Antonio Paoli and Luigi Barrea
Antioxidants 2026, 15(1), 10; https://doi.org/10.3390/antiox15010010 - 21 Dec 2025
Viewed by 594
Abstract
Several antioxidants play an important role in improving athletic performance. Increased inflammation and oxidative stress during physical performance result in the production of free radicals, including reactive oxygen species (ROS), which leads to fatigue, muscle damage, and impaired performance. However, moderate and transient [...] Read more.
Several antioxidants play an important role in improving athletic performance. Increased inflammation and oxidative stress during physical performance result in the production of free radicals, including reactive oxygen species (ROS), which leads to fatigue, muscle damage, and impaired performance. However, moderate and transient increases in ROS are physiologically essential, acting as signaling mediators that trigger adaptive cellular responses. Despite their harmful effects on athletic performance, ROS may also enhance physical protection by acting as signaling molecules against increased physical stress. Healthy dietary patterns such as the Mediterranean diet (MD) may contribute to decrease oxidative stress thanks to its content in fruits, vegetables, olive oil, legumes, and herbs/spices. Indeed, the beneficial effects of the MD can be attributed not only to its antioxidant properties but also to its well-documented anti-inflammatory effects, lipid-modulating actions, immune-supportive functions, and modulation of gut microbiota composition, which collectively influence metabolic and physiological resilience. The MD also plays a key role in competitive sport and training. In addition, several researchers have reported that the MD is essential for reducing risk of injury and illness, recovering and adapting between bouts of activity, and enhancing performance. In this context, following the key principles of an MD could also represent a useful framework for good dietary in competitive athletes. In this narrative review, we discuss the potential effects of antioxidants in sport and the impact of individual foods or compounds of the MD on oxidative stress and exercise performance in competitive athletes and physically active individuals. The potential modifications which could be made to the MD will be highlighted to maximize health and performance effects, in accordance with contemporary sports nutrition practices. Full article
Show Figures

Figure 1

38 pages, 1179 KB  
Systematic Review
Reproducible GIS-Based Evidence for Public Health and Urban Security: A Systematic Mapping and Review
by Washington Ramírez Montalvan, Ibeth Manzano Gallardo, Verónica Defaz Toapanta, Edison Espinosa Gallardo and Lucas Garcés Guayta
ISPRS Int. J. Geo-Inf. 2026, 15(1), 4; https://doi.org/10.3390/ijgi15010004 - 19 Dec 2025
Viewed by 510
Abstract
Geographic Information Systems (GIS) are increasingly applied to public health and urban security challenges, yet current evidence remains fragmented across methods, disciplines, and regions. This study integrates Systematic Mapping (SM) and Systematic Review (SR) within a unified PICOS–SPICE framework to consolidate existing GIS-based [...] Read more.
Geographic Information Systems (GIS) are increasingly applied to public health and urban security challenges, yet current evidence remains fragmented across methods, disciplines, and regions. This study integrates Systematic Mapping (SM) and Systematic Review (SR) within a unified PICOS–SPICE framework to consolidate existing GIS-based research. From an initial corpus of 7106 records, 65 studies met all methodological and reproducibility criteria. Scientific production shows consistent growth, peaking in 2023, with research concentrated in Asia and North America and limited representation from Africa and South America. Methodologically, the literature is dominated by accessibility assessments and spatial autocorrelation, while advanced analytical models—such as Bayesian inference and machine learning—remain scarce. GIS workflows rely mainly on ArcGIS and QGIS, complemented by open-source tools, including R, Python, and SaTScan. The fused SM + SR pipeline provides a transparent and replicable structure that highlights current strengths in spatial resolution and analytical versatility while revealing persistent gaps in data openness, reproducibility, and global equity. These findings offer a consolidated evidence base to guide future GIS research and support informed decision-making in public health and urban security. Full article
Show Figures

Figure 1

26 pages, 1758 KB  
Review
More than Heat: The Complex Nature of Pungent Capsicum spp.
by Filomena Monica Vella, Domenico Cautela and Bruna Laratta
Compounds 2025, 5(4), 61; https://doi.org/10.3390/compounds5040061 - 18 Dec 2025
Viewed by 369
Abstract
For centuries, people have used herbs, plants, and spices as remedies for health problems or simply to ameliorate body energy or vitality because of the bioactive compounds they contain. The Capsicum genus, which includes the chili pepper, is one of the oldest crops [...] Read more.
For centuries, people have used herbs, plants, and spices as remedies for health problems or simply to ameliorate body energy or vitality because of the bioactive compounds they contain. The Capsicum genus, which includes the chili pepper, is one of the oldest crops to be domesticated and used. It is characterized by three qualities: pungency/flavor, color, and aroma. Capsaicinoids are responsible for the pungent flavor. Carotenoids and flavonoids determine the remarkable and colorful tones of chili peppers. Volatile compounds provide their characteristic aroma. This prompts consumers to purchase and utilize the numerous varieties of chili peppers, whether fresh or dried. The presence of these bioactive compounds gives chili peppers functional attributes that promote health. This paper reviews the scientific research carried out over the last 25 years on these attributes. This paper also looks at how Capsicum fruits could be used as a valuable source of nutrients from plants that have beneficial biological properties. Full article
(This article belongs to the Special Issue Compounds–Derived from Nature)
Show Figures

Figure 1

Back to TopTop