HPLC/GC–MS and Electronic Sensing Reveal Tissue-Wide Differences in Bioactive and Flavor Compound Distribution in Coffee Fruits Across Multiple Varieties
Abstract
1. Introduction
2. Materials and Methods
2.1. Materials
2.2. Determination of Fresh Weight and Moisture Content
2.3. Measurement of Antioxidant Activity
2.4. Determination of Soluble Sugar, Total Phenolic, and Flavonoid Contents
2.5. Determination of Caffeine, Trigonelline, and Chlorogenic Acid
2.6. Sensory Profiling
2.7. Determination of Volatile Compounds
2.7.1. HS-SPME: Sampling and Parametric Conditions
2.7.2. GC-MS Instrumentation and Conditions of Analysis
2.7.3. Identification of Volatile Compounds and Semi-Quantification
2.8. Statistical Analysis
3. Results and Discussion
3.1. Assessing Fresh Weight and Moisture Content
3.2. Assessment of Antioxidant Potential of Coffee Fruit Structural Tissues
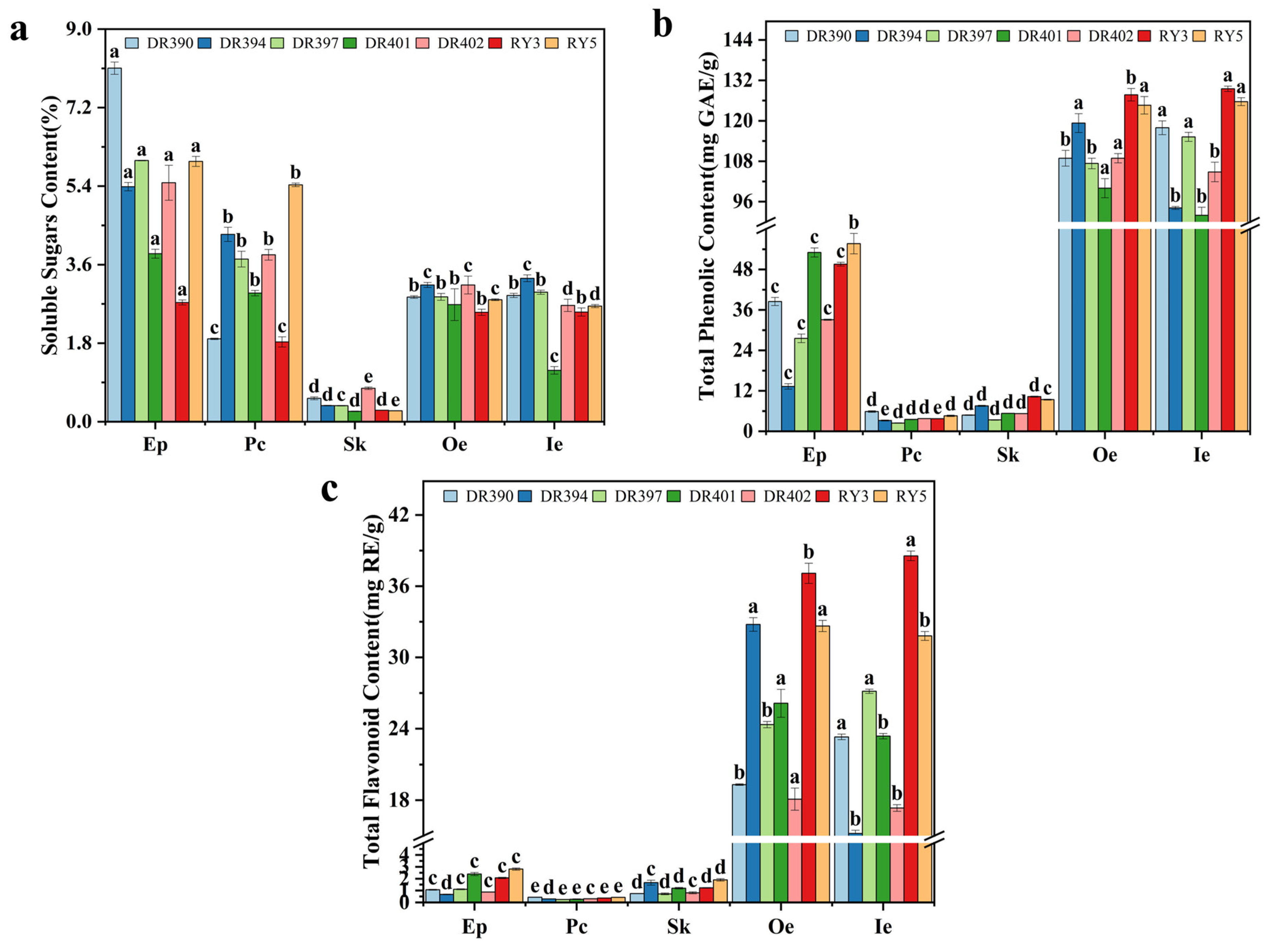
3.3. Determination of Soluble Sugars, Total Phenolic, and Flavonoid Contents
3.4. Determination of Caffeine, Trigonelline, and Chlorogenic Acid Contents
3.5. Electronic Sensory Analysis
3.6. Analysis of Volatile Compounds in Different Coffee Green Beans and Byproducts
3.7. Relative Odor Activity Values of Volatile Compounds
4. Conclusions
Supplementary Materials
Author Contributions
Funding
Institutional Review Board Statement
Informed Consent Statement
Data Availability Statement
Conflicts of Interest
References
- Cascos, G.; Lozano, J.; Montero-Fernández, I.; Marcía-Fuentes, J.A.; Aleman, R.S.; Ruiz-Canales, A.; Martín-Vertedor, D. Electronic Nose and Gas Chromatograph Devices for the Evaluation of the Sensory Quality of Green Coffee Beans. Foods 2023, 13, 87. [Google Scholar] [CrossRef]
- de Melo Pereira, G.V.; de Carvalho Neto, D.P.; Magalhães Júnior, A.I.; Vásquez, Z.S.; Medeiros, A.B.P.; Vandenberghe, L.P.S.; Soccol, C.R. Exploring the Impacts of Postharvest Processing on the Aroma Formation of Coffee Beans—A Review. Food Chem. 2019, 272, 441–452. [Google Scholar] [CrossRef]
- Farah, A.; de Paulis, T.; Moreira, D.P.; Trugo, L.C.; Martin, P.R. Chlorogenic Acids and Lactones in Regular and Water-Decaffeinated Arabica Coffees. J. Agric. Food Chem. 2005, 54, 374–381. [Google Scholar] [CrossRef]
- Colomban, S.; Guercia, E.; Navarini, L. Validation of a Rapid Ultra-High-Performance Liquid Chromatography-Tandem Mass Spectrometry Method for Quantification of Chlorogenic Acids in Roasted Coffee. J. Mass Spectrom. 2020, 55, e4634. [Google Scholar] [CrossRef] [PubMed]
- Lemos, M.F.; de Andrade Salustriano, N.; de Souza Costa, M.M.; Lirio, K.; da Fonseca, A.F.A.; Pacheco, H.P.; Endringer, D.C.; Fronza, M.; Scherer, R. Chlorogenic Acid and Caffeine Contents and Anti-Inflammatory and Antioxidant Activities of Green Beans of Conilon and Arabica Coffees Harvested with Different Degrees of Maturation. J. Saudi Chem. Soc. 2022, 26, 101467. [Google Scholar] [CrossRef]
- Wang, L.; Pan, X.; Jiang, L.; Chu, Y.; Gao, S.; Jiang, X.; Zhang, Y.; Chen, Y.; Luo, S.; Peng, C. The Biological Activity Mechanism of Chlorogenic Acid and Its Applications in Food Industry: A Review. Front. Nutr. 2022, 9, 943911. [Google Scholar] [CrossRef] [PubMed]
- Purwoko, T.; Suranto, S.; Setyaningsih, R.; Marliyana, S.D. Chlorogenic Acid and Caffeine Content of Fermented Robusta Bean. Biodivers. J. Biol. Divers. 2022, 23, 902. [Google Scholar] [CrossRef]
- Lang, T.; Lang, R.; Pizio, A.D.; Mittermeier, V.K.; Schlagbauer, V.; Hofmann, T.; Behrens, M. Numerous Compounds Orchestrate Coffee’s Bitterness. J. Agric. Food Chem. 2020, 68, 6692–6700. [Google Scholar] [CrossRef] [PubMed]
- Wu, L.; Meng, J.; Shen, Q.; Zhang, Y.; Pan, S.; Chen, Z.; Zhu, L.-Q.; Lu, Y.; Huang, Y.; Zhang, G. Caffeine Inhibits Hypothalamic A1R to Excite Oxytocin Neuron and Ameliorate Dietary Obesity in Mice. Nat. Commun. 2017, 8, 15904. [Google Scholar] [CrossRef]
- Fang, C.-Y.; Wang, X.-J.; Huang, Y.-W.; Hao, S.-M.; Sheng, J. Caffeine Is Responsible for the Bloodglucose-Lowering Effects of Green Tea and Puer Tea Extractsin BALB/c Mice. Chin. J. Nat. Med. 2015, 13, 595–601. [Google Scholar] [CrossRef]
- Liang, Y.; Dai, X.; Cao, Y.; Wang, X.; Lu, J.; Xie, L.; Liu, K.; Li, X. The Neuroprotective and Antidiabetic Effects of Trigonelline: A Review of Signaling Pathways and Molecular Mechanisms. Biochimie 2023, 206, 93–104. [Google Scholar] [CrossRef]
- Ayseli, M.T.; Kelebek, H.; Selli, S. Elucidation of Aroma-Active Compounds and Chlorogenic Acids of Turkish Coffee Brewed from Medium and Dark Roasted Coffea arabica Beans. Food Chem. 2021, 338, 127821. [Google Scholar] [CrossRef]
- Haure, M.; Nguyen, T.K.C.; Cendrès, A.; Perino, S.; Licandro, H.; Waché, Y. Glycosidically Bound Volatile Profiles of Green and Roasted Coffee Beans and Aromatic Potential of the Spent Coffee Ground. Eur. Food Res. Technol. 2022, 248, 2125–2134. [Google Scholar] [CrossRef]
- Shi, X.; Li, Y.; Huang, D.; Chen, S.; Zhu, S. Characterization and Discrimination of Volatile Compounds in Roasted Arabica Coffee Beans from Different Origins by Combining GC-TOFMS, GC-IMS, and GC-E-Nose. Food Chem. 2025, 481, 144079. [Google Scholar] [CrossRef]
- Gallardo-Ignacio, J.; Santibáñez, A.; Oropeza-Mariano, O.; Salazar, R.; Montiel-Ruiz, R.M.; Cabrera-Hilerio, S.; Gonzáles-Cortazar, M.; Cruz-Sosa, F.; Nicasio-Torres, P. Chemical and Biological Characterization of Green and Processed Coffee Beans from Coffea arabica Varieties. Molecules 2023, 28, 4685. [Google Scholar] [CrossRef] [PubMed]
- Mehari, B.; Chandravanshi, B.S.; Redi-Abshiro, M.; Combrinck, S.; McCrindle, R.; Atlabachew, M. Polyphenol Contents of Green Coffee Beans from Different Regions of Ethiopia. Int. J. Food Prop. 2020, 24, 17–27. [Google Scholar] [CrossRef]
- Elhalis, H.; Cox, J.; Frank, D.; Zhao, J. The Role of Wet Fermentation in Enhancing Coffee Flavor, Aroma and Sensory Quality. Eur. Food Res. Technol. 2020, 247, 485–498. [Google Scholar] [CrossRef]
- Caporaso, N.; Whitworth, M.B.; Fisk, I.D. Prediction of Coffee Aroma from Single Roasted Coffee Beans by Hyperspectral Imaging. Food Chem. 2022, 371, 131159. [Google Scholar] [CrossRef]
- Bobková, A.; Poláková, K.; Demianová, A.; Belej, Ľ.; Bobko, M.; Jurčaga, L.; Gálik, B.; Novotná, I.; Iriondo-DeHond, A.; Dolores del Castillo, M. Comparative Analysis of Selected Chemical Parameters of Coffea arabica, from Cascara to Silverskin. Foods 2022, 11, 1082. [Google Scholar] [CrossRef] [PubMed]
- Iriondo-DeHond, A.; Aparicio García, N.; Fernandez-Gomez, B.; Guisantes-Batan, E.; Velázquez Escobar, F.; Blanch, G.P.; San Andres, M.I.; Sanchez-Fortun, S.; del Castillo, M.D. Validation of Coffee By-Products as Novel Food Ingredients. Innov. Food Sci. Emerg. Technol. 2019, 51, 194–204. [Google Scholar] [CrossRef]
- Mussatto, S.I.; Machado, E.M.S.; Martins, S.; Teixeira, J.A. Production, Composition, and Application of Coffee and Its Industrial Residues. Food Bioprocess Technol. 2011, 4, 661–672. [Google Scholar] [CrossRef]
- Dattatraya Saratale, G.; Bhosale, R.; Shobana, S.; Banu, J.R.; Pugazhendhi, A.; Mahmoud, E.; Sirohi, R.; Kant Bhatia, S.; Atabani, A.E.; Mulone, V.; et al. A Review on Valorization of Spent Coffee Grounds (SCG) towards Biopolymers and Biocatalysts Production. Bioresour. Technol. 2020, 314, 123800. [Google Scholar] [CrossRef]
- Passos, C.P.; Rudnitskaya, A.; Neves, J.M.M.G.C.; Lopes, G.R.; Evtuguin, D.V.; Coimbra, M.A. Structural Features of Spent Coffee Grounds Water-Soluble Polysaccharides: Towards Tailor-Made Microwave Assisted Extractions. Carbohydr. Polym. 2019, 214, 53–61. [Google Scholar] [CrossRef] [PubMed]
- Turan, D.; Wang, Y.; Grundmann, D.; Paillart, M.; Dieleman, R.; Rahn, A. Coffee By-Product Cascara as an Edible Active Coating for Enhancing Hazelnut Preservation and Packaging. Food Packag. Shelf Life 2024, 45, 101350. [Google Scholar] [CrossRef]
- Shao, K.; Sun, X.; Zhang, W.; Cao, Y.; Li, H.; Dai, J. Structural Characterisation and Evaluation of Antioxidant Activity of Coffee Pericarp Polysaccharides. Carbohydr. Polym. Technol. Appl. 2025, 11, 100884. [Google Scholar] [CrossRef]
- Conesa, J.A.; Sánchez, N.E.; Garrido, M.A.; Casas, J.C. Semivolatile and Volatile Compound Evolution during Pyrolysis and Combustion of Colombian Coffee Husk. Energy Fuels 2016, 30, 7827–7833. [Google Scholar] [CrossRef]
- Parra-Campos, A.; Ordóñez-Santos, L.E. Natural Pigment Extraction Optimization from Coffee Exocarp and Its Use as a Natural Dye in French Meringue. Food Chem. 2019, 285, 59–66. [Google Scholar] [CrossRef] [PubMed]
- Benitez, V.; Rebollo-Hernanz, M.; Hernanz, S.; Chantres, S.; Aguilera, Y.; Martin-Cabrejas, M.A. Coffee Parchment as a New Dietary Fiber Ingredient: Functional and Physiological Characterization. Food Res. Int. 2019, 122, 105–113. [Google Scholar] [CrossRef]
- Benítez, V.; Rebollo-Hernanz, M.; Aguilera, Y.; Bejerano, S.; Cañas, S.; Martín-Cabrejas, M.A. Extruded Coffee Parchment Shows Enhanced Antioxidant, Hypoglycaemic, and Hypolipidemic Properties by Releasing Phenolic Compounds from the Fibre Matrix. Food Funct. 2021, 12, 1097–1110. [Google Scholar] [CrossRef]
- Quagliata, E.; Gazzara, S.; Dauber, C.; Rodríguez, A.; Panizzolo, L.; Irigaray, B.; Gámbaro, A.; Mendiola, J.A.; Vieitez, I.; Dolores del Castillo, M. Novel Insights into Torrefacto and Natural Coffee Silverskin: Composition, Bioactivity, Safety, and Environmental Impact for Sustainable Food Applications. Foods 2025, 14, 3388. [Google Scholar] [CrossRef]
- Martuscelli, M.; Esposito, L.; Mattia, C.D.; Ricci, A.; Mastrocola, D. Characterization of Coffee Silver Skin as Potential Food-Safe Ingredient. Foods 2021, 10, 1367. [Google Scholar] [CrossRef]
- Gocmen, D.; Sahan, Y.; Yildiz, E.; Coskun, M.; Aroufai, İ.A. Use of Coffee Silverskin to Improve the Functional Properties of Cookies. J. Food Sci. Technol. 2019, 56, 2979–2988. [Google Scholar] [CrossRef]
- Machado, M.; Santo, L.E.; Machado, S.; Lobo, J.C.; Costa, A.S.G.; Oliveira, M.B.P.P.; Ferreira, H.; Alves, R.C. Bioactive Potential and Chemical Composition of Coffee By-Products: From Pulp to Silverskin. Foods 2023, 12, 2354. [Google Scholar] [CrossRef]
- Yang, J.; Park, M.-J. Antioxidant Effects of Essential Oils from the Peels of Citrus Cultivars. Molecules 2025, 30, 833. [Google Scholar] [CrossRef]
- Moller, A.C.; Parra, C.; Said, B.; Werner, E.; Flores, S.; Villena, J.; Russo, A.; Caro, N.; Montenegro, I.; Madrid, A. Antioxidant and Anti-Proliferative Activity of Essential Oil and Main Components from Leaves of Aloysia polystachya Harvested in Central Chile. Molecules 2020, 26, 131. [Google Scholar] [CrossRef]
- El-Shishtawy, R.M.; Al Angari, Y.M.; Alotaibi, M.M.; Almulaiky, Y.Q. Novel and Facile Colorimetric Detection of Reducing Sugars in Foods via In Situ Formed Gelatin-Capped Silver Nanoparticles. Polymers 2023, 15, 1086. [Google Scholar] [CrossRef] [PubMed]
- Al-Ogaili, N.A.; Al-Jaboury, I.S.; Yaseen Mohammed Hasan, Z. Qualitative and Quantitative Determination of Total Phenols in Achillea tenuifolia lam. Results Chem. 2023, 5, 100931. [Google Scholar] [CrossRef]
- Zhao, C.; Zhao, X.; Zhang, J.; Zou, W.; Zhang, Y.; Li, L.; Liu, J. Screening of Bacillus Strains from Sun Vinegar for Efficient Production of Flavonoid and Phenol. Indian J. Microbiol. 2016, 56, 498–503. [Google Scholar] [CrossRef] [PubMed]
- GB/T 5009.139-2003; Standardization Administration of China. Determination of Caffeine in Beverages. Standards Press of China: Beijing, China, 2015.
- Getachew, M.; Tolassa, K.; Frenne, P.D.; Verheyen, K.; Tack, A.J.M.; Hylander, K.; Ayalew, B.; Boeckx, P. The Relationship between Elevation, Soil Temperatures, Soil Chemical Characteristics, and Green Coffee Bean Quality and Biochemistry in Southwest Ethiopia. Agron. Sustain. Dev. 2022, 42, 61. [Google Scholar] [CrossRef]
- Badmos, S.; Kuhnert, N. Stability and Degradation of Chlorogenic Acids in Green and Roasted Coffee Beans during Long-Term Storage1. Food Res. Int. 2025, 220, 117031. [Google Scholar] [CrossRef]
- Zhai, H.; Dong, W.; Tang, Y.; Hu, R.; Yu, X.; Chen, X. Characterization of the Volatile Flavour Compounds in Yunnan Arabica Coffee Prepared by Different Primary Processing Methods Using HS-SPME/GC-MS and HS-GC-IMS. LWT—Food Sci. Technol. 2024, 192, 115717. [Google Scholar] [CrossRef]
- Fonseca, D.; Martins, N.; Garcia, R.; Cabrita, M.J. Comprehensive Two-Dimensional Gas Chromatography with a TOF MS Detector-an Effective Tool to Trace the Signature of Grape Varieties. Molecules 2024, 29, 1989. [Google Scholar] [CrossRef] [PubMed]
- Li, D.; Zeng, Y.; Ye, Z.-K.; Li, H.-K.; Li, Y.-Z.; Dong, B.; Su, Q.-Z.; Lin, Q.-B.; Xiao, J.; Zhong, H.-N. Analysis of Volatile Organic Compounds and Potential Odour Compounds in Food Contact Paperboard Using Headspace Two-Dimensional GC-QTOF-MS. Food Addit. Contam. Chem. Anal. Control Expo. Risk Assess. 2023, 40, 1482–1493. [Google Scholar] [CrossRef]
- Yang, Y.; Chen, J.; Zheng, F.; Lin, B.; Wu, F.; Verma, K.K.; Chen, G. Assessment of Characteristic Flavor and Taste Quality of Sugarcane Wine Fermented with Different Cultivars of Sugarcane. Fermentation 2024, 10, 628. [Google Scholar] [CrossRef]
- Sumner, L.W.; Amberg, A.; Barrett, D.; Beale, M.H.; Beger, R.; Daykin, C.A.; Fan, T.W.-M.; Fiehn, O.; Goodacre, R.; Griffin, J.L.; et al. Proposed Minimum Reporting Standards for Chemical Analysis Chemical Analysis Working Group (CAWG) Metabolomics Standards Initiative (MSI). Metabolomics 2007, 3, 211–221. [Google Scholar] [CrossRef]
- Pang, Z.; Mao, X.; Zhou, S.; Yu, S.; Liu, G.; Lu, C.; Wan, J.; Hu, L.; Xu, P. Microbiota-Mediated Nitrogen Fixation and Microhabitat Homeostasis in Aerial Root-Mucilage. Microbiome 2023, 11, 85. [Google Scholar] [CrossRef]
- Santos, É.M.D.; Macedo, L.M.D.; Tundisi, L.L.; Ataide, J.A.; Camargo, G.A.; Alves, R.C.; Oliveira, M.B.P.P.; Mazzola, P.G. Coffee By-Products in Topical Formulations: A Review. Trends Food Sci. Technol. 2021, 111, 280–291. [Google Scholar] [CrossRef]
- Bessada, S.M.F.; Alves, R.C.; Costa, A.S.G.; Nunes, M.A.; Oliveira, M.B.P.P. Coffea canephora Silverskin from Different Geographical Origins: A Comparative Study. Sci. Total Environ. 2018, 645, 1021–1028. [Google Scholar] [CrossRef] [PubMed]
- Costa, A.S.G.; Alves, R.C.; Vinha, A.F.; Costa, E.; Costa, C.S.G.; Nunes, M.A.; Almeida, A.A.; Santos-Silva, A.; Oliveira, M.B.P.P. Nutritional, Chemical and Antioxidant/pro-Oxidant Profiles of Silverskin, a Coffee Roasting by-Product. Food Chem. 2018, 267, 28–35. [Google Scholar] [CrossRef]
- Kim, I.-S.; Yang, M.; Lee, O.-H.; Kang, S.-N. The Antioxidant Activity and the Bioactive Compound Content of Stevia rebaudiana Water Extracts. LWT—Food Sci. Technol. 2011, 44, 1328–1332. [Google Scholar] [CrossRef]
- Del Pozo, C.; Bartrolí, J.; Alier, S.; Puy, N.; Fàbregas, E. Production of Antioxidants and Other Value-Added Compounds from Coffee Silverskin via Pyrolysis under a Biorefinery Approach. Waste Manag. 2020, 109, 19–27. [Google Scholar] [CrossRef] [PubMed]
- Dayane Jenyffer de Farias Marques, A.; de Lima Tavares, J.; Moreira de Carvalho, L.; Abreu, T.L.; Pereira, D.A.; Santos, M.M.F.; Madruga, M.S.; Lucena de Medeiros, L.; Bezerra, T.K.A. Oxidative Stability of Chicken Burgers Using Organic Coffee Husk Extract. Food Chem. 2022, 393, 133451. [Google Scholar] [CrossRef] [PubMed]
- Baptistella, J.L.C.; Assoni, G.; da Silva, M.S.; Mazzafera, P. Variation in Soluble Sugars in Arabica Coffee Cherry Fruits. Plants 2024, 13, 1853. [Google Scholar] [CrossRef]
- Hu, D.; Liu, X.; Qin, Y.; Yan, J.; Li, R.; Yang, Q. The Impact of Different Drying Methods on the Physical Properties, Bioactive Components, Antioxidant Capacity, Volatile Components and Industrial Application of Coffee Peel. Food Chem. X 2023, 19, 100807. [Google Scholar] [CrossRef] [PubMed]
- Biratu, G.; Gonfa, G.; Bekele, M.; Woldemariam, H.W. Extraction and Characterization of Pectin from Coffee (Coffea arabica L.) Pulp Obtained from Four Different Coffee Producing Regions. Int. J. Biol. Macromol. 2024, 274, 133321. [Google Scholar] [CrossRef]
- Zia, M.P.; Alibas, I. Influence of the Drying Methods on Color, Vitamin C, Anthocyanin, Phenolic Compounds, Antioxidant Activity, and in Vitro Bioaccessibility of Blueberry Fruits. Food Biosci. 2021, 42, 101179. [Google Scholar] [CrossRef]
- Xu, Y.; Xiao, Y.; Lagnika, C.; Li, D.; Liu, C.; Jiang, N.; Song, J.; Zhang, M. A Comparative Evaluation of Nutritional Properties, Antioxidant Capacity and Physical Characteristics of Cabbage (Brassica oleracea Var. Capitate var L.) Subjected to Different Drying Methods. Food Chem. 2020, 309, 124935. [Google Scholar] [CrossRef]
- Heeger, A.; Kosińska-Cagnazzo, A.; Cantergiani, E.; Andlauer, W. Bioactives of Coffee Cherry Pulp and Its Utilisation for Production of Cascara Beverage. Food Chem. 2017, 221, 969–975. [Google Scholar] [CrossRef]
- de Oliveira Silva, M.; Honfoga, J.N.B.; Lucena de Medeiros, L.; Madruga, M.S.; Bezerra, T.K.A. Obtaining Bioactive Compounds from the Coffee Husk (Coffea arabica L.) Using Different Extraction Methods. Molecules 2020, 26, 46. [Google Scholar] [CrossRef]
- Puga, H.; Alves, R.C.; Costa, A.S.; Vinha, A.F.; Oliveira, M.B.P.P. Multi-Frequency Multimode Modulated Technology as a Clean, Fast, and Sustainable Process to Recover Antioxidants from a Coffee by-Product. J. Cleaner Prod. 2017, 168, 14–21. [Google Scholar] [CrossRef]
- Aguilera, Y.; Rebollo-Hernanz, M.; Cañas, S.; Taladrid, D.; Martín-Cabrejas, M.A. Response Surface Methodology to Optimise the Heat-Assisted Aqueous Extraction of Phenolic Compounds from Coffee Parchment and Their Comprehensive Analysis. Food Funct. 2019, 10, 4739–4750. [Google Scholar] [CrossRef]
- Saeed, M.K.; Zahra, N.; Saeed, A.; Syed, Q. Physicochemical Characteristics, Total Phenolic Content and Free Radical Scavenging Activity of Apple (Malus domestica) Peel Powder. Pak. Biomed. J. 2023, 6, 7–11. [Google Scholar] [CrossRef]
- Araújo, C.R.R.; de Mello Silva, T.; Lopes, M.; Villela, P.; Flávio de Carvalho Alcântara, A.; Dessimoni-Pinto, N.A.V. Total Antioxidant Capacity, Total Phenolic Content and Mineral Elements in the Fruit Peel of Myrciaria cauliflora. Braz. J. Food Technol. 2013, 16, 301–309. [Google Scholar] [CrossRef]
- Ngibad, K.; Herawati, D.; Aisyah, S.D.; Triarini, L.J.; Pratama, M.R.F. Total Flavonoid, Total Phenolic Contents and Antioxidant Activity of Methanol and n-Hexane Extract from Purple Passion Fruit Peel. Res. J. Pharm. Technol. 2023, 16, 1247–1253. [Google Scholar] [CrossRef]
- de Souza Gois Barbosa, M.; Dos Santos Scholz, M.B.; Kitzberger, C.S.G.; Marta De Toledo, B. Correlation between the Composition of Green Arabica Coffee Beans and the Sensory Quality of Coffee Brews. Food Chem. 2019, 292, 275–280. [Google Scholar] [CrossRef] [PubMed]
- Lemos, M.F.; Perez, C.; da Cunha, P.H.P.; Filgueiras, P.R.; Pereira, L.L.; Almeida da Fonseca, A.F.; Ifa, D.R.; Scherer, R. Chemical and Sensory Profile of New Genotypes of Brazilian Coffea canephora. Food Chem. 2020, 310, 125850. [Google Scholar] [CrossRef]
- Adnan, A.; Naumann, M.; Mörlein, D.; Pawelzik, E. Reliable Discrimination of Green Coffee Beans Species: A Comparison of UV-Vis-Based Determination of Caffeine and Chlorogenic Acid with Non-Targeted Near-Infrared Spectroscopy. Foods 2020, 9, 788. [Google Scholar] [CrossRef]
- Tran, T.M.K.; Kirkman, T.; Nguyen, M.; Vuong, Q.V. Effects of Drying on Physical Properties, Phenolic Compounds and Antioxidant Capacity of Robusta Wet Coffee Pulp (Coffea canephora). Heliyon 2020, 6, e04498. [Google Scholar] [CrossRef]
- Mirón-Mérida, V.A.; Yáñez-Fernández, J.; Montañez-Barragán, B.; Huerta, B.E.B. Valorization of Coffee Parchment Waste (Coffea arabica) as a Source of Caffeine and Phenolic Compounds in Antifungal Gellan Gum Films. LWT—Food Sci. Technol. 2019, 101, 167–174. [Google Scholar] [CrossRef]
- Martínez, A.; Hernández, A.; Arroyo, P.; Lozano, J.S.; Córdoba Ramos, M.G.; Martín, A. E-Nose Detection of Changes in Volatile Profile Associated with Early Decay of ‘Golden Delicious’ Apple by Penicillium expansum. Food Control 2025, 168, 110907. [Google Scholar] [CrossRef]
- Stokes, C.N.; O’Sullivan, M.G.; Kerry, J.P. Hedonic and Descriptive Sensory Evaluation of Instant and Fresh Coffee Products. Eur. Food Res. Technol. 2016, 243, 331–340. [Google Scholar] [CrossRef]
- Wei, F.; Tanokura, M. Chapter 10—Chemical Changes in the Components of Coffee Beans during Roasting. In Coffee in Health and Disease Prevention; Preedy, V.R., Ed.; Academic Press: San Diego, CA, USA, 2015; pp. 83–91. ISBN 978-0-12-409517-5. [Google Scholar]
- Du, H.; Chen, Q.; Liu, Q.; Wang, Y.; Kong, B. Evaluation of Flavor Characteristics of Bacon Smoked with Different Woodchips by HS-SPME-GC-MS Combined with an Electronic Tongue and Electronic Nose. Meat Sci. 2021, 182, 108626. [Google Scholar] [CrossRef]
- Flambeau, K.J.; Lee, W.-J.; Yoon, J. Discrimination and Geographical Origin Prediction of Washed Specialty Bourbon Coffee from Different Coffee Growing Areas in Rwanda by Using Electronic Nose and Electronic Tongue. Food Sci. Biotechnol. 2017, 26, 1245–1254. [Google Scholar] [CrossRef] [PubMed]
- Angeloni, S.; Scortichini, S.; Fiorini, D.; Sagratini, G.; Vittori, S.; Neiens, S.D.; Steinhaus, M.; Zheljazkov, V.D.; Maggi, F.; Caprioli, G. Characterization of Odor-Active Compounds, Polyphenols, and Fatty Acids in Coffee Silverskin. Molecules 2020, 25, 2993. [Google Scholar] [CrossRef] [PubMed]
- DePaula, J.; Cunha, S.C.; Cruz, A.; Sales, A.L.; Revi, I.; Fernandes, J.; Ferreira, I.M.P.L.V.O.; Miguel, M.A.L.; Farah, A. Volatile Fingerprinting and Sensory Profiles of Coffee Cascara Teas Produced in Latin American Countries. Foods 2022, 11, 3144. [Google Scholar] [CrossRef]
- Heo, J.; Adhikari, K.; Choi, K.S.; Lee, J. Analysis of Caffeine, Chlorogenic Acid, Trigonelline, and Volatile Compounds in Cold Brew Coffee Using High-Performance Liquid Chromatography and Solid-Phase Microextraction—Gas Chromatography-Mass Spectrometry. Foods 2020, 9, 1746. [Google Scholar] [CrossRef]
- Ye, Z.; Shang, Z.; Zhang, S.; Li, M.; Zhang, X.; Ren, H.; Hu, X.; Yi, J. Dynamic Analysis of Flavor Properties and Microbial Communities in Chinese Pickled Chili Pepper (Capsicum frutescens L.): A Typical Industrial-Scale Natural Fermentation Process. Food Res. Int. 2022, 153, 110952. [Google Scholar] [CrossRef]
- Pua, A.; Choo, W.X.D.; Goh, R.M.V.; Liu, S.Q.; Cornuz, M.; Ee, K.-H.; Sun, J.; Lassabliere, B.; Yu, B. A Systematic Study of Key Odourants, Non-Volatile Compounds, and Antioxidant Capacity of Cascara (Dried Coffea arabica Pulp). LWT–Food Sci. Technol. 2021, 138, 110630. [Google Scholar] [CrossRef]
- Liu, S.; Guo, L.; Zhou, Q.; Jiang, Z.; Jin, L.; Zhu, J.; Xie, H.; Wei, C. Identification and Functional Analysis of Two Alcohol Dehydrogenase Genes Involved in Catalyzing the Reduction of (Z)-3-Hexenal into (Z)-3-Hexenol in Tea Plants (Camellia sinensis). J. Agric. Food Chem. 2022, 70, 1830–1839. [Google Scholar] [CrossRef]
- Cai, W.; Feng, T.; Yao, L.; Sun, M.; Song, S.; Wang, H.; Yu, C.; Liu, Q. Characterisation of Differential Aroma Markers in Roasted Coffee Powder Samples by GC×GC-TOF-MS and Multivariate Statistical Analysis. Food Biosci. 2024, 59, 104207. [Google Scholar] [CrossRef]
- Li, Y.; Zhang, Y.; Liu, X.; Xiao, Y.; Zhang, Z.; Shi, Y.; Kong, W.; Yang, X.; Jiang, G.; Zhang, B.; et al. Cultivation Conditions Change Aroma Volatiles of Strawberry Fruit. Horticulturae 2021, 7, 81. [Google Scholar] [CrossRef]
- Zhang, Y.; Yan, Y.; Shu, H.; Dan, Q.; Pan, L.; Tu, K. Analysis of Aroma and Key Differential Volatile Compounds during Ripening Stages of Three Strawberry Cultivars Using HS-SPME-GC–MS, GC-IMS, and E-Nose. Food Chem. 2025, 494, 146199. [Google Scholar] [CrossRef] [PubMed]
- Lee, L.W.; Cheong, M.W.; Curran, P.; Yu, B.; Liu, S.Q. Coffee Fermentation and Flavor—An Intricate and Delicate Relationship. Food Chem. 2015, 185, 182–191. [Google Scholar] [CrossRef] [PubMed]
- Toledo, P.R.A.B.; Pezza, L.; Pezza, H.R.; Toci, A.T. Relationship between the Different Aspects Related to Coffee Quality and Their Volatile Compounds. Compr. Rev. Food Sci. Food Saf. 2016, 15, 705–719. [Google Scholar] [CrossRef]
- Somporn, C.; Kamtuo, A.; Theerakulpisut, P.; Siriamornpun, S. Effects of Roasting Degree on Radical Scavenging Activity, Phenolics and Volatile Compounds of Arabica Coffee Beans (Coffea arabica L. Cv. Catimor): Roasting Degree on Radical-Scavenging Activity. Int. J. Food Sci. Technol. 2011, 46, 2287–2296. [Google Scholar] [CrossRef]
- Park, S.; Jo, A.; Lee, K.-G. Effect of Various Roasting, Extraction and Drinking Conditions on Furan and 5-Hydroxymethylfurfural Levels in Coffee. Food Chem. 2021, 358, 129806. [Google Scholar] [CrossRef]
- Wang, X.; Wang, Y.; Hu, G.; Hong, D.; Guo, T.; Li, J.; Li, Z.; Qiu, M. Review on Factors Affecting Coffee Volatiles: From Seed to Cup. J. Sci. Food Agric. 2021, 102, 1341–1352. [Google Scholar] [CrossRef]
- Czerny, M.; Mayer, F.; Grosch, W. Sensory Study on the Character Impact Odorants of Roasted Arabica Coffee. J. Agric. Food Chem. 1999, 47, 695–699. [Google Scholar] [CrossRef]
- Lee, L.W.; Cheong, M.W.; Curran, P.; Yu, B.; Liu, S.Q. Modulation of Coffee Aroma via the Fermentation of Green Coffee Beans with Rhizopus oligosporus: I. Green Coffee. Food Chem. 2016, 211, 916–924. [Google Scholar] [CrossRef]
- Wang, C.; Sun, J.; Lassabliere, B.; Yu, B.; Zhao, F.; Zhao, F.; Chen, Y.; Liu, S.Q. Potential of Lactic Acid Bacteria to Modulate Coffee Volatiles and Effect of Glucose Supplementation: Fermentation of Green Coffee Beans and Impact of Coffee Roasting. J. Sci. Food Agric. 2018, 99, 409–420. [Google Scholar] [CrossRef]
- Bhumiratana, N.; Adhikari, K.; Chambers, E. Evolution of Sensory Aroma Attributes from Coffee Beans to Brewed Coffee. LWT—Food Sci. Technol. 2011, 44, 2185–2192. [Google Scholar] [CrossRef]
- Zhu, Y.; Chen, J.; Chen, X.; Chen, D.; Deng, S. Use of Relative Odor Activity Value (ROAV) to Link Aroma Profiles to Volatile Compounds: Application to Fresh and Dried Eel (Muraenesox cinereus). Int. J. Food Prop. 2020, 23, 2257–2270. [Google Scholar] [CrossRef]
- Yue, C.; Cao, H.; Zhang, S.; Hao, Z.; Wu, Z.; Luo, L.; Zeng, L. Aroma Characteristics of Wuyi Rock Tea Prepared from 16 Different Tea Plant Varieties. Food Chem. X 2023, 17, 100586. [Google Scholar] [CrossRef] [PubMed]
- Caporaso, N.; Whitworth, M.B.; Cui, C.; Fisk, I.D. Variability of Single Bean Coffee Volatile Compounds of Arabica and Robusta Roasted Coffees Analysed by SPME-GC-MS. Food Res. Int. 2018, 108, 628–640. [Google Scholar] [CrossRef]
- Sunarharum, W.B.; Williams, D.J.; Smyth, H.E. Complexity of Coffee Flavor: A Compositional and Sensory Perspective. Food Res. Int. 2014, 62, 315–325. [Google Scholar] [CrossRef]
- Steen, I.; Waehrens, S.S.; Petersen, M.A.; Münchow, M.; Bredie, W.L.P. Influence of Serving Temperature on Flavour Perception and Release of Bourbon Caturra Coffee. Food Chem. 2017, 219, 61–68. [Google Scholar] [CrossRef]
- Lee, K.-G.; Shibamoto, T. Analysis of Volatile Components Isolated from Hawaiian Green Coffee Beans (Coffea arabica L.). Flavour Fragr. J. 2002, 17, 349–351. [Google Scholar] [CrossRef]
- Tasdemir, D.; Demirci, B.; Demirci, F.; Dönmez, A.A.; Baser, K.H.C.; Rüedia, P. Analysis of the Volatile Components of Five Turkish Rhododendron Species by Headspace Solid-Phase Microextraction and GC-MS (HS-SPME-GC-MS). Z. Naturforsch. C. 2003, 58, 797–803. [Google Scholar] [CrossRef] [PubMed]
- Iversen, C.K.; Jakobsen, H.B.; Olsen, C.-E. Aroma Changes during Black Currant (Ribes nigrum L.) Nectar Processing. J. Agric. Food Chem. 1998, 46, 1132–1136. [Google Scholar] [CrossRef]
- Soria, A.C.; Sanz, J.; Martínez-Castro, I. SPME Followed by GC–MS: A Powerful Technique for Qualitative Analysis of Honey Volatiles. Eur. Food Res. Technol. 2008, 228, 579–590. [Google Scholar] [CrossRef]
- Viljoen, A.; van Vuuren, S.; Ernst, E.; Klepser, M.; Demirci, B.; Başer, H.; Van Wyk, B.E. Osmitopsis Asteriscoides (Asteraceae)-the Antimicrobial Activity and Essential Oil Composition of a Cape-Dutch Remedy. J. Ethnopharmacol. 2003, 88, 137–143. [Google Scholar] [CrossRef]
- Baser, K.H.C. The Glycosidically Bound Volatile Compounds of Taxus baccata. Chem. Nat. Compd. 2003, 39, 195–198. [Google Scholar] [CrossRef]
- Boussaada, O.; Ammar, S.; Saidana, D.; Chriaa, J.; Chraif, I.; Daami, M.; Helal, A.N.; Mighri, Z. Chemical Composition and Antimicrobial Activity of Volatile Components from Capitula and Aerial Parts of Rhaponticum acaule DC Growing Wild in Tunisia. Microbiol. Res. 2008, 163, 87–95. [Google Scholar] [CrossRef]
- Feng, T.; Zhuang, H.; Ye, R.; Jin, Z.; Xu, X.; Xie, Z. Analysis of Volatile Compounds of Mesona blumes Gum/Rice Extrudates via GC–MS and Electronic Nose. Sens. Actuators B 2011, 160, 964–973. [Google Scholar] [CrossRef]
- Baser, K.H.C.; Özek, T.; Kırımer, N.; Deliorman, D.; Ergun, F. Composition of the Essential Oils of Galium aparine L. and Galium odoratum (L.) Scop. from Turkey. J. Essent. Oil Res. 2004, 16, 305–307. [Google Scholar] [CrossRef]
- Peña, R.M.; Barciela, J.; Herrero, C.; García-Martín, S. Optimization of Solid-Phase Microextraction Methods for GC-MS Determination of Terpenes in Wine. J. Sci. Food Agric. 2005, 85, 1227–1234. [Google Scholar] [CrossRef]
- Kim, J.H.; Ahn, H.J.; Yook, H.S.; Kim, K.S.; Rhee, M.S.; Ryu, G.H.; Byun, M.W. Color, Flavor, and Sensory Characteristics of Gamma-Irradiated Salted and Fermented Anchovy Sauce. Radiat. Phys. Chem. 2004, 69, 179–187. [Google Scholar] [CrossRef]
- Xiao, Z.; Dai, S.; Niu, Y.; Yu, H.; Zhu, J.; Tian, H.; Gu, Y. Discrimination of Chinese Vinegars Based on Headspace Solid-Phase Microextraction-Gas Chromatography Mass Spectrometry of Volatile Compounds and Multivariate Analysis. J. Food Sci. 2011, 76, C1125–C1135. [Google Scholar] [CrossRef]
- Quijano, C.E.; Linares, D.; Pino, J.A. Changes in Volatile Compounds of Fermented Cereza Agria [Phyllanthus acidus (L.) Skeels] Fruit. Flavour Fragr. J. 2007, 22, 392–394. [Google Scholar] [CrossRef]
- Tabanca, N.; Demirci, B.; Ozek, T.; Kirimer, N.; Baser, K.H.C.; Bedir, E.; Khan, I.A.; Wedge, D.E. Gas Chromatographic-Mass Spectrometric Analysis of Essential Oils from Pimpinella Species Gathered from Central and Northern Turkey. J. Chromatogr. A 2006, 1117, 194–205. [Google Scholar] [CrossRef]
- Cajka, T.; Riddellova, K.; Klimankova, E.; Cerna, M.; Pudil, F.; Hajslova, J. Traceability of Olive Oil Based on Volatiles Pattern and Multivariate Analysis. Food Chem. 2010, 121, 282–289. [Google Scholar] [CrossRef]
- Isogai, A.; Utsunomiya, H.; Kanda, R.; Iwata, H. Changes in the Aroma Compounds of Sake during Aging. J. Agric. Food Chem. 2005, 53, 4118–4123. [Google Scholar] [CrossRef] [PubMed]
- Alissandrakis, E.; Tarantilis, P.A.; Harizanis, P.C.; Polissiou, M. Comparison of the Volatile Composition in Thyme Honeys from Several Origins in Greece. J. Agric. Food Chem. 2007, 55, 8152–8157. [Google Scholar] [CrossRef]
- Demirci, B.; Baser, K.H.C.; Tabanca, N.; Wedge, D.E. Characterization of Volatile Constituents of Haplopappus greenei and Studies on the Antifungal Activity against Phytopathogens. J. Agric. Food Chem. 2006, 54, 3146–3150. [Google Scholar] [CrossRef]
- Viegas, M.C.; Bassoli, D.G. Utilização Do Índice de Retenção Linear Para Caracterização de Compostos Voláteis Em Café Solúvel Utilizando GC-MS e Coluna HP-Innowax. Quím. Nova 2007, 30, 2031–2034. [Google Scholar] [CrossRef]
- Du, Z.; Clery, R.A.; Hammond, C.J. Volatile Organic Nitrogen-Containing Constituents in Ambrette Seed Abelmoschus moschatus Medik (Malvaceae). J. Agric. Food Chem. 2008, 56, 7388–7392. [Google Scholar] [CrossRef]
- Larráyoz, P.; Addis, M.; Gauch, R.; Bosset, J.O. Comparison of Dynamic Headspace and Simultaneous Distillation Extraction Techniques Used for the Analysis of the Volatile Components in Three European PDO Ewes’ Milk Cheeses. Int. Dairy J. 2001, 11, 911–926. [Google Scholar] [CrossRef]
- Narain, N.; Galvao, M.; Madruga, M. Volatile Compounds Captured through Purge and Trap Technique in Caja-Umbu (Spondias sp.) Fruits during Maturation. Food Chem. 2007, 102, 726–731. [Google Scholar] [CrossRef]
- Alves, G.L.; Franco, M.R.B. Headspace Gas Chromatography-Mass Spectrometry of Volatile Compounds in Murici (Byrsonima crassifolia L. Rich). J. Chromatogr. A 2003, 985, 297–301. [Google Scholar] [CrossRef]
- Duman, H.; Kartal, M.; Altun, L.; Demirci, B.; Başer, K.H.C. The Essential Oil of Stachys laetivirens Kotschy & Boiss. Ex Rech. FIl., Endemic in Turkey. Flavour Fragr. J. 2005, 20, 48–50. [Google Scholar] [CrossRef]
- Shibamoto, T.; Russell, G.F. A Study of the Volatiles Isolated from a D-Glucose-Hydrogen Sulfide-Ammonia Model System. J. Agric. Food Chem. 1977, 25, 109–112. [Google Scholar] [CrossRef]
- Noorizadeh, H.; Farmany, A.; Noorizadeh, M. Quantitative Structure-Retention Relationships Analysis of Retention Index of Essential Oils. Quím. Nova 2011, 34, 242–249. [Google Scholar] [CrossRef]
- Héberger, K.; Görgényi, M. Principal Component Analysis of Kováts Indices for Carbonyl Compounds in Capillary Gas Chromatography. J. Chromatogr. A 1999, 845, 21–31. [Google Scholar] [CrossRef]
- Narain, N.; Galvão, M.D.S.; Ferreira, D.D.S.; Navarro, D.M.A.F. Flavor Biogeneration in Mangaba (Hancornia speciosa Gomes) Fruit. Rev. Bras. Eng. Biossistemas 2007, 1, 25–31. [Google Scholar] [CrossRef]
- Chung, H.Y.; Yung, I.K.S.; Ma, W.C.J.; Kim, J.-S. Analysis of Volatile Components in Frozen and Dried Scallops (Patinopecten yessoensis) by Gas Chromatography/Mass Spectrometry. Food Res. Int. 2002, 35, 43–53. [Google Scholar] [CrossRef]
- Formisano, C.; Rigano, D.; Napolitano, F.; Senatore, F.; Arnold, N.A.; Piozzi, F.; Rosselli, S. Volatile Constituents of Calamintha origanifolia Boiss. Growing Wild in Lebanon. Nat. Prod. Commun. 2007, 2, 1934578X0700201. [Google Scholar] [CrossRef]
- Wijaya, C.H.; Ulrich, D.; Lestari, R.; Schippel, K.; Ebert, G. Identification of Potent Odorants in Different Cultivars of Snake Fruit [Salacca zalacca (Gaert.) Voss] Using Gas Chromatography-Olfactometry. J. Agric. Food Chem. 2005, 53, 1637–1641. [Google Scholar] [CrossRef] [PubMed]
- Soria, A.C.; González, M.; de Lorenzo, C.; Martínez-Castro, I.; Sanz, J. Characterization of Artisanal Honeys from Madrid (Central Spain) on the Basis of Their Melissopalynological, Physicochemical and Volatile Composition Data. Food Chem. 2004, 85, 121–130. [Google Scholar] [CrossRef]
- Forero, M.D.; Quijano, C.E.; Pino, J.A. Volatile Compounds of Chile Pepper (Capsicum annuum L. Var. Glabriusculum) at Two Ripening Stages. Flavour Fragr. J. 2008, 24, 25–30. [Google Scholar] [CrossRef]
- Audino, P.G.; Alzogaray, R.A.; Vassena, C.; Masuh, H.; Fontán, A.; Gatti, P.; Martínez, A.; Camps, F.; Cork, A.; Zerba, E. Volatile Compounds Secreted by Brindley’s Glands of Adult Triatoma Infestans: Identification and Biological Activity of Previously Unidentified Compounds. J. Vector Ecol. 2007, 32, 75–82. [Google Scholar] [CrossRef]
- Romeo, V.; Ziino, M.; Giuffrida, D.; Condurso, C.; Verzera, A. Flavour Profile of Capers (Capparis spinosa L.) from the Eolian Archipelago by HS-SPME/GC–MS. Food Chem. 2007, 101, 1272–1278. [Google Scholar] [CrossRef]
- Supriyadi; Suhardi; Suzuki, M.; Yoshida, K.; Muto, T.; Fujita, A.; Watanabe, N. Changes in the Volatile Compounds and in the Chemical and Physical Properties of Snake Fruit (Salacca edulis Reinw) Cv. Pondoh during Maturation. J. Agric. Food Chem. 2002, 50, 7627–7633. [Google Scholar] [CrossRef] [PubMed]
- Czerny, M.; Brueckner, R.; Kirchhoff, E.; Schmitt, R.; Buettner, A. The Influence of Molecular Structure on Odor Qualities and Odor Detection Thresholds of Volatile Alkylated Phenols. Chem. Senses 2011, 36, 539–553. [Google Scholar] [CrossRef]
- Kurose, K.; Yatagai, M. Components of the Essential Oils of Azadirachta indica a. Juss, Azadirachta siamensis Velton, and Azadirachta excelsa (Jack) Jacobs and Their Comparison. J. Wood Sci. 2005, 51, 185–188. [Google Scholar] [CrossRef]







| Compound | Retention Time (min) | Precursor Ion (m/z) | Product Ion (m/z) | Declustering Potential/V | Collision Energy/V |
|---|---|---|---|---|---|
| Chlorogenic acid | 2.45 | 353 | 191 | −100 | −35 |
| Neochlorogenic acid | 1.61 | 354 | 178 | −100 | −30 |
| Cryptochlorogenic acid | 2.48 | 353 | 179 | −100 | −35 |
| 3,5-di-O-caffeoylquinic acid | 2.90 | 515 | 173 | −100 | −30 |
| Tissues | ABTS Scavenging Rate (%) | ||||||
|---|---|---|---|---|---|---|---|
| DR390 | DR394 | DR397 | DR401 | DR402 | RY3 | RY5 | |
| Ep | 87.00 ± 0.13 aA | 85.69 ± 0.81 aAB | 85.79 ± 0.21 aAB | 85.90 ± 0.62 aAB | 85.29 ± 0.54 aB | 85.92 ± 0.14 aAB | 85.43 ± 0.47 aAB |
| Pc | 72.07 ± 0.10 cA | 71.60 ± 3.91 bA | 59.69 ± 1.45 bB | 75.10 ± 2.77 bA | 68.64 ± 1.19 cA | 70.89 ± 0.49 dA | 71.14 ± 1.76 bA |
| Sk | 79.68 ± 0.87 bA | 69.02 ± 0.94 bD | 59.50 ± 2.33 bE | 75.66 ± 2.90 bB | 71.68 ± 1.28 bCD | 75.81 ± 0.19 cB | 72.48 ± 0.81 bC |
| Oe | 85.57 ± 1.01 aAB | 85.32 ± 0.62 aAB | 86.41 ± 0.69 aA | 85.76 ± 0.31 aAB | 85.61 ± 0.64 aAB | 85.06 ± 0.79 bB | 85.74 ± 0.56 aAB |
| Ie | 86.18 ± 0.17 aA | 85.56 ± 0.62 aABC | 85.44 ± 0.65 aBC | 86.24 ± 1.40 aA | 85.96 ± 0.98 aAB | 85.22 ± 0.58 abC | 86.06 ± 0.28 aAB |
| Tissues | DPPH scavenging rate (%) | ||||||
| DR390 | DR394 | DR397 | DR401 | DR402 | RY3 | RY5 | |
| Ep | 95.27 ± 0.37 aA | 93.13 ± 0.86 aC | 95.02 ± 0.22 aA | 94.61 ± 0.95 aAB | 94.01 ± 0.55 aB | 92.44 ± 0.68 aCD | 91.77 ± 0.45 bD |
| Pc | 51.00 ± 2.80 cA | 33.36 ± 2.57 cCD | 30.00 ± 2.14 cDE | 28.86 ± 0.24 cE | 36.59 ± 2.96 cC | 45.32 ± 2.62 bB | 51.33 ± 0.36 bA |
| Sk | 32.67 ± 2.83 dCD | 38.37 ± 3.95 bB | 26.39 ± 2.15 dE | 28.81 ± 1.32 cDE | 31.24 ± 1.96 dBC | 39.86 ± 2.32 cB | 59.72 ± 1.20 cA |
| Oe | 91.02 ± 0.60 bE | 92.42 ± 0.78 aCD | 93.05 ± 0.84 abBC | 91.71 ± 0.36 bDE | 91.40 ± 0.67 abE | 93.68 ± 0.91 aAB | 94.18 ± 0.94 aA |
| Ie | 90.73 ± 0.58 bD | 92.56 ± 0.91 aB | 91.51 ± 1.52 bC | 91.81 ± 0.72 bC | 90.10 ± 0.39 bD | 92.77 ± 1.74 aA | 92.82 ± 1.72 abA |
| Tissues | FRAP(µg FeSO4/mL) | ||||||
| DR390 | DR394 | DR397 | DR401 | DR402 | RY3 | RY5 | |
| Ep | 8.15 ± 0.17 bB | 6.14 ± 0.02 cD | 8.26 ± 0.15 bB | 9.10 ± 0.26 bA | 7.56 ± 0.12 bC | 8.92 ± 0.11 cA | 8.95 ± 0.92 cA |
| Pc | 3.37 ± 0.02 cA | 2.41 ± 0.05 eD | 2.00 ± 0.03 cF | 2.34 ± 0.03 cE | 2.91 ± 0.02 cB | 2.77 ± 0.04 dC | 2.97 ± 0.03 eB |
| Sk | 2.18 ± 0.01 dE | 2.87 ± 0.05 dB | 1.98 ± 0.03 cF | 2.67 ± 0.03 cC | 2.25 ± 0.04 dE | 2.59 ± 0.02 dD | 3.33 ± 0.09 dA |
| Oe | 9.69 ± 0.10 aAB | 9.57 ± 0.03 bB | 9.81 ± 0.12 aAB | 9.72 ± 0.18 aAB | 9.63 ± 0.20 aAB | 9.84 ± 0.19 bA | 9.23 ± 0.06 bC |
| Ie | 9.58 ± 0.21 aBC | 9.71 ± 0.08 aBC | 9.82 ± 0.06 aB | 9.44 ± 0.27 aC | 9.68 ± 0.12 aBC | 10.17 ± 0.19 aA | 9.83 ± 0.06 aB |
| Tissues | DR390 | DR394 | DR397 | DR401 | DR402 | RY3 | RY5 | |
|---|---|---|---|---|---|---|---|---|
| Caffeine (mg/g) | Ep | 4.17 ± 0.02 bD | 5.68 ± 0.09 bC | 3.46 ± 0.04 cE | 7.49 ± 0.02 cB | 9.16 ± 0.03 cA | 2.47 ± 0.01 cF | 1.21 ± 0.02 dG |
| Pc | 3.00 ± 0.01 cA | 1.10 ± 0.01 dC | 0.54 ± 0.03 eF | 0.88 ± 0.04 eD | 2.31 ± 0.00 eB | 0.54 ± 0.02 dF | 0.72 ± 0.10 eE | |
| Sk | 2.98 ± 0.03 cC | 4.47 ± 0.01 cB | 1.51 ± 0.02 dF | 1.89 ± 0.04 dD | 2.56 ± 0.01 dE | 3.01 ± 0.03 cC | 5.19 ± 0.01 cA | |
| Oe | 13.10 ± 0.47 aC | 11.98 ± 0.17 aD | 10.05 ± 0.05 bF | 10.84 ± 0.22 bE | 12.11 ± 0.11 bD | 23.24 ± 0.14 bA | 20.59 ± 0.13 bB | |
| Ie | 12.73 ± 0.30 aC | 12.08 ± 0.05 aD | 10.70 ± 0.09 aE | 11.57 ± 0.11 aD | 12.66 ± 0.10 aC | 26.01 ± 0.08 aA | 20.91 ± 0.12 aB | |
| Trigonelline (mg/g) | Ep | 6.06 ± 0.03 cA | 5.59 ± 0.02 bB | 3.06 ± 0.03 cC | 2.67 ± 0.01 dD | 2.67 ± 0.02 dD | 2.98 ± 0.01 cC | 2.58 ± 0.01 cD |
| Pc | 4.78 ± 0.03 dA | 2.62 ± 0.01 cC | 2.01 ± 0.01 dE | 3.05 ± 0.00 cB | 3.05 ± 0.01 cB | 2.36 ± 0.03 dD | 1.48 ± 0.02 dF | |
| Sk | 3.79 ± 0.01 eA | 0.29 ± 0.05 dD | 0.22 ± 0.01 eF | 0.32 ± 0.01 eE | 1.34 ± 0.01 eC | 3.58 ± 0.03 bB | 1.31 ± 0.04 eC | |
| Oe | 6.77 ± 0.09 bCD | 6.88 ± 0.08 aBC | 7.09 ± 0.09 aB | 6.41 ± 0.01 bE | 6.59 ± 0.01 aDE | 8.16 ± 0.03 aA | 5.62 ± 0.02 aF | |
| Ie | 7.23 ± 0.01 aB | 6.89 ± 0.11 aC | 6.79 ± 0.01 bC | 7.15 ± 0.01 aB | 6.07 ± 0.07 bD | 7.88 ± 0.02 aA | 5.49 ± 0.01 bE | |
| Chlorogenic Acid (mg/g) | Ep | 0.59 ± 0.07 dE | 0.49 ± 0.01 dF | 0.79 ± 0.01 dC | 1.16 ± 0.01 dB | 0.73 ± 0.01 dD | 0.70 ± 0.00 dD | 1.28 ± 0.02 dA |
| Pc | 0.10 ± 0.00 eD | 0.13 ± 0.01 dB | 0.14 ± 0.01 dA | 0.11 ± 0.01 eC | 0.10 ± 0.00 dDE | 0.09 ± 0.01 dE | 0.12 ± 0.00 eB | |
| Sk | 3.77 ± 0.01 cC | 3.94 ± 0.01 cB | 3.58 ± 0.01 cD | 3.61 ± 0.04 cD | 3.48 ± 0.01 cE | 3.58 ± 0.03 cD | 4.69 ± 0.02 cA | |
| Oe | 23.28 ± 0.20 aG | 29.68 ± 0.13 aE | 49.16 ± 0.07 bC | 27.95 ± 0.29 bF | 35.59 ± 0.09 aD | 54.73 ± 0.12 aA | 52.75 ± 0.17 aB | |
| Ie | 21.80 ± 0.28 bF | 24.05 ± 0.12 bE | 51.89 ± 0.10 aA | 28.40 ± 0.18 aC | 26.13 ± 0.25 bD | 41.14 ± 0.05 bB | 40.43 ± 0.10 bB | |
| Neochloroge-nic Acid (mg/g) | Ep | 0.44 ± 0.01 dF | 0.45 ± 0.01 dE | 0.47 ± 0.01 dC | 0.51 ± 0.00 cB | 0.46 ± 0.01 dD | 0.50 ± 0.01 dB | 0.53 ± 0.01 dA |
| Pc | 0.09 ± 0.01 eC | 0.11 ± 0.01 eA | 0.09 ± 0.00 eB | 0.09 ± 0.01 dC | 0.09 ± 0.01 eC | 0.09 ± 0.01 eC | 0.09 ± 0.01 eC | |
| Sk | 3.66 ± 0.01 cB | 3.63 ± 0.00 cC | 3.56 ± 0.01 cD | 3.51 ± 0.02 bE | 3.54 ± 0.00 cD | 3.54 ± 0.01 cD | 3.83 ± 0.10 cA | |
| Oe | 19.99 ± 0.05 aE | 21.41 ± 0.33 aD | 22.21 ± 0.10 aC | 19.62 ± 0.05 aF | 22.55 ± 0.03 aB | 22.21 ± 0.02 aC | 23.90 ± 0.07 aA | |
| Ie | 19.39 ± 0.01 bE | 19.01 ± 0.10 bF | 22.10 ± 0.00 bA | 19.67 ± 0.03 aD | 20.41 ± 0.10 bC | 20.99 ± 0.14 bB | 21.98 ± 0.16 bA | |
| Cryptochlorogenic acid (mg/g) | Ep | 0.40 ± 0.01 dF | 0.40 ± 0.01 dF | 0.44 ± 0.10 dD | 0.48 ± 0.00 cB | 0.42 ± 0.00 dE | 0.47 ± 0.01 d C | 0.51 ± 0.01 dA |
| Pc | 0.08 ± 0.01 eC | 0.10 ± 0.01 eA | 0.09 ± 0.01 eB | 0.08 ± 0.01 dC | 0.08 ± 0.00 eC | 0.08 ± 0.01 eC | 0.10 ± 0.00 eA | |
| Sk | 3.28 ± 0.00 cB | 3.26 ± 0.00 cC | 3.18 ± 0.01 cD | 3.10 ± 0.02 bE | 3.16 ± 0.00 cD | 3.17 ± 0.01 cD | 3.49 ± 0.01 cA | |
| Oe | 18.24 ± 0.10 aE | 34.19 ± 0.10 aA | 21.35 ± 0.14 aC | 18.09 ± 0.01 aE | 21.28 ± 0.09 aC | 20.75 ± 0.14 aD | 23.02 ± 0.11 aB | |
| Ie | 17.58 ± 0.13 bF | 17.36 ± 0.06 bG | 21.07 ± 0.18 bA | 18.00 ± 0.14 aD | 18.76 ± 0.01 bE | 19.63 ± 0.14 bC | 20.76 ± 0.12 bB | |
| 3,5-di-O-caffeoylquinic acid (mg/g) | Ep | 0.43 ± 0.01 dE | 0.43 ± 0.01 dE | 0.44 ± 0.01 dDE | 0.46 ± 0.00 dC | 0.44 ± 0.01 dD | 0.53 ± 0.01 dB | 0.55 ± 0.01 dA |
| Pc | 0.09 ± 0.00 eA | 0.09 ± 0.00 eA | 0.09 ± 0.00 eA | 0.09 ± 0.01 eA | 0.09 ± 0.00 eA | 0.09 ± 0.01 deA | 0.07 ± 0.00 eB | |
| Sk | 3.51 ± 0.07 cB | 3.49 ± 0.00 cC | 3.48 ± 0.01 cD | 3.47 ± 0.01 cE | 3.48 ± 0.01 cD | 3.49 ± 0.01 cC | 3.55 ± 0.07 cA | |
| Oe | 17.70 ± 0.03 aC | 18.25 ± 0.02 aB | 18.30 ± 0.07 bB | 18.11 ± 0.04 bB | 19.14 ± 0.16 aA | 19.39 ± 0.07 aA | 18.37 ± 0.10 aB | |
| Ie | 17.61 ± 0.04 bC | 17.71 ± 0.03 bC | 18.43 ± 0.11 aA | 18.19 ± 0.04 aB | 18.28 ± 0.08 bB | 18.52 ± 0.09 bA | 18.25 ± 0.02 bB |
| Number | Volatile Compounds | Sensory Threshold (µg/kg) | Relative Odor Activity Value (ROAV) | |||||||||||||
|---|---|---|---|---|---|---|---|---|---|---|---|---|---|---|---|---|
| Oe | Ie | |||||||||||||||
| DR390 | DR394 | DR397 | DR401 | DR402 | RY3 | RY5 | DR390 | DR394 | DR397 | DR401 | DR402 | RY3 | RY5 | |||
| 1 | Methyl 2-phenylacetate | 60 | 0.682 | 0.662 | 0.667 | 0.627 | 0.658 | 0.610 | 0.638 | 0.517 | 0.590 | 0.448 | 0.585 | 0.556 | 0.698 | 0.596 |
| 2 | Methyl salicylate | 40 | 0.666 | 0.628 | 0.530 | 0.538 | 0.471 | 1.033 | 1.068 | 0.587 | 0.761 | 0.496 | 0.552 | 0.528 | 1.029 | 1.164 |
| 3 | 2,3-Pentanedione | 30 | 0.303 | 0.000 | 0.000 | 0.000 | 0.000 | 0.000 | 0.000 | 0.231 | 0.280 | 0.201 | 0.000 | 0.000 | 0.000 | 0.000 |
| 4 | 5-ethyldihydro-2(3H)-Furanone | 200 | 0.588 | 0.473 | 0.000 | 0.000 | 0.000 | 0.000 | 0.000 | 0.449 | 0.388 | 0.315 | 0.000 | 0.000 | 0.000 | 0.000 |
| 5 | Phenethyl alcohol | 390 | 0.093 | 0.179 | 0.067 | 0.142 | 0.109 | 0.157 | 0.113 | 0.091 | 0.209 | 0.086 | 0.173 | 0.147 | 0.166 | 0.131 |
| 6 | Nonanal | 0.001 | 0.023 | 0.041 | 0.041 | 0.030 | 0.062 | 0.021 | 0.028 | 0.026 | 0.042 | 0.047 | 0.034 | 0.051 | 0.023 | 0.030 |
| 7 | Benzaldehyde | 350 | 0.130 | 0.198 | 0.137 | 0.279 | 0.092 | 0.130 | 0.118 | 0.108 | 0.210 | 0.150 | 0.286 | 0.081 | 0.125 | 0.126 |
| 8 | (E)- 2-Nonenal | 0.08 | 0.000 | 0.000 | 20.732 | 0.000 | 0.000 | 24.004 | 28.877 | 0.000 | 0.000 | 21.357 | 0.000 | 0.000 | 35.899 | 34.016 |
| 9 | 3-Methyl Butanoic acid | 400 | 0.000 | 0.099 | 0.220 | 0.151 | 0.102 | 0.000 | 0.096 | 0.134 | 0.258 | 0.187 | 0.088 | 0.141 | 0.157 | 0.000 |
| 10 | 2,3,5-Trimethylpyrazine | 1 | 100.00 | 100.00 | 100.00 | 100.00 | 100.00 | 100.00 | 100.00 | 100.00 | 100.00 | 100.00 | 100.00 | 100.00 | 100.00 | 100.00 |
| 11 | 2,5-Dimethylpyrazine | 20 | 0.714 | 0.784 | 0.768 | 0.899 | 1.304 | 1.250 | 1.060 | 0.858 | 0.870 | 0.766 | 0.785 | 0.872 | 1.090 | 1.000 |
| 12 | Pyrazine | 177,000 | 0.001 | 0.001 | 0.001 | 0.001 | 0.001 | 0.001 | 0.001 | 0.001 | 0.001 | 0.001 | 0.001 | 0.001 | 0.001 | 0.001 |
| 13 | Furfural | 3000 | 0.010 | 0.009 | 0.007 | 0.003 | 0.005 | 0.004 | 0.007 | 0.008 | 0.010 | 0.004 | 0.004 | 0.006 | 0.004 | 0.008 |
| Number | Volatile Compounds | Sensory Threshold (µg/kg) | Relative Odor Activity Value (ROAV) | ||||||||||||||||||||
|---|---|---|---|---|---|---|---|---|---|---|---|---|---|---|---|---|---|---|---|---|---|---|---|
| Ep | Pc | Sk | |||||||||||||||||||||
| DR390 | DR394 | DR397 | DR401 | DR402 | RY3 | RY5 | DR390 | DR394 | DR397 | DR401 | DR402 | RY3 | RY5 | DR390 | DR394 | DR397 | DR401 | DR402 | RY3 | RY5 | |||
| 1 | Methyl hexoate | 87 | 1.051 | 0.954 | 0.852 | 1.102 | 1.134 | 0.951 | 0.914 | — | — | — | — | — | — | — | 0.996 | 0.655 | 0.688 | 4.045 | 3.075 | 1.412 | 0.233 |
| 2 | Methyl octylate | 200 | 0.287 | 0.242 | 0.256 | 0.279 | 0.271 | 0.258 | 0.228 | 0.523 | 0.588 | 0.524 | 0.715 | 1.543 | 0.620 | 0.475 | 0.756 | 0.193 | 0.245 | 1.695 | — | 0.943 | — |
| 3 | Methyl Caprate | 4.3 | — | — | — | 4.430 | 5.000 | 3.623 | 3.113 | — | — | — | — | — | — | — | 14.903 | 7.600 | 9.839 | 50.438 | 72.910 | 18.768 | 30.342 |
| 4 | Methyl 2-phenylacetate | 60 | 1.626 | 1.193 | 1.091 | 1.349 | 1.411 | 1.454 | 1.407 | — | — | — | — | — | — | — | 0.358 | — | — | — | — | 8.684 | 6.927 |
| 5 | Methyl salicylate | 40 | 2.615 | 2.546 | 2.724 | 2.262 | 2.389 | 2.351 | 2.404 | 3.008 | 3.495 | 3.699 | 8.318 | 7.716 | 5.025 | 4.875 | 2.949 | 2.623 | 2.826 | 19.545 | 3.514 | 2.434 | 1.895 |
| 6 | 3-Hexanone | 61 | — | — | — | — | — | — | — | 0.740 | 0.744 | 0.426 | 0.414 | 0.688 | — | — | 0.078 | 0.330 | 0.074 | 1.937 | 1.241 | 0.259 | 0.192 |
| 7 | 2-Heptanone | 650 | — | — | — | — | — | — | — | 0.037 | 0.037 | 0.035 | 0.047 | 0.032 | — | — | — | — | — | — | — | — | — |
| 10 | 2-Heptanol | 70 | 0.736 | 0.785 | 0.745 | 0.676 | 0.634 | — | — | — | — | — | — | — | — | — | — | — | — | — | — | — | — |
| 11 | Linalool | 0.17 | — | 0.000 | 64.491 | 85.901 | 88.336 | 98.317 | 96.432 | — | — | — | — | — | — | — | — | — | — | — | — | — | — |
| 12 | Benzyl alcohol | 5500 | 0.008 | 0.008 | 0.007 | 0.009 | 0.009 | 0.009 | 0.008 | 0.018 | 0.023 | 0.021 | 0.036 | 0.022 | 0.049 | 0.027 | 0.004 | 0.006 | 0.005 | — | — | — | — |
| 14 | Phenethyl alcohol | 390 | 0.132 | 0.275 | 0.262 | 0.247 | 0.311 | 0.249 | 0.233 | 0.389 | 0.318 | 0.077 | 0.508 | 0.195 | 0.700 | 0.721 | 0.207 | 0.290 | 0.204 | 1.359 | 2.044 | 0.825 | 0.673 |
| 15 | Prenol | 300 | — | — | — | — | — | — | — | — | — | — | — | — | — | — | 0.019 | 0.071 | 0.016 | 0.247 | 0.342 | — | — |
| 17 | Hexanal | 5 | 27.975 | 25.926 | 32.757 | 26.222 | 24.437 | 25.212 | 21.858 | — | — | — | — | — | — | — | — | — | — | — | — | — | — |
| 18 | Nonanal | 1000 | 0.004 | 0.005 | 0.011 | 0.008 | 0.010 | 0.009 | 0.008 | 0.283 | 0.158 | 0.089 | 0.126 | 0.114 | 0.067 | 0.187 | 0.022 | — | — | — | 0.073 | 0.028 | 0.029 |
| 19 | Heptenal | 550 | 0.240 | 0.226 | 0.228 | 0.220 | 0.241 | 0.210 | 0.250 | — | — | — | — | — | — | — | — | — | — | — | — | — | — |
| 20 | Benzaldehyde | 350 | 0.166 | 0.188 | 0.163 | 0.168 | 0.175 | 0.175 | 0.150 | 0.327 | 0.444 | 0.374 | 0.454 | 0.289 | 0.826 | 0.703 | 0.248 | 0.084 | 0.064 | — | — | 0.657 | 0.348 |
| 21 | Octanal | 0.7 | 182.734 | 165.344 | 169.910 | — | — | 192.230 | 154.957 | — | — | — | — | — | — | — | — | — | — | — | — | — | — |
| 22 | Phenylacetaldehyde | 4 | 7.822 | 6.944 | 8.056 | 9.762 | 10.751 | 6.586 | 4.918 | — | — | — | — | — | — | — | — | — | — | — | — | — | — |
| 23 | (E)- 2-Nonenal | 0.08 | — | — | — | — | — | — | — | 79.887 | 54.398 | 98.577 | 79.439 | 33.046 | — | — | — | — | — | — | — | — | — |
| 25 | Octanoic acid | 910 | 0.029 | 0.028 | 0.027 | — | — | 0.028 | 0.025 | — | — | — | — | — | — | — | — | — | — | — | — | — | — |
| 26 | Acetic acid | 34,000 | 0.002 | 0.002 | 0.002 | 0.002 | 0.002 | 0.002 | 0.002 | — | — | — | — | — | 0.002 | 0.004 | — | — | — | — | — | 0.003 | 0.003 |
| 27 | 3-Methyl Butanoic acid | 400 | — | — | — | — | — | — | — | — | — | — | — | — | 0.240 | 0.220 | — | — | — | — | — | 0.401 | 0.373 |
| 28 | 2-Acetyl pyrrole | 10,000 | 0.011 | 0.010 | 0.010 | — | — | — | — | — | — | — | — | — | — | — | — | — | — | — | — | — | — |
| 29 | 2,4-Di-tert-butylphenol | 500 | — | — | — | — | — | — | — | 1.063 | 1.107 | 1.389 | 2.768 | 1.376 | 2.478 | 2.956 | 0.474 | 0.109 | 0.176 | 1.005 | 1.584 | 0.684 | 0.644 |
| 30 | 2,3-Dimethylpyrazine | 2.5 | 32.025 | 26.049 | 30.299 | 29.841 | 31.263 | 29.122 | 28.415 | — | — | — | — | — | — | — | — | — | — | — | — | — | — |
| 31 | 2,3,5-Trimethylpyrazine | 1 | 100.00 | 100.00 | 100.00 | 100.00 | 100.00 | 100.00 | 100.00 | 100.00 | 100.00 | 100.00 | 100.00 | 100.00 | 100.00 | 100.00 | 100.00 | 100.00 | 100.00 | 100.00 | 100.00 | 100.00 | 100.00 |
| 33 | 2,5-Dimethylpyrazine | 20 | 0.491 | 0.478 | 0.698 | 0.683 | 0.802 | 0.411 | 0.423 | 1.391 | 3.148 | 2.927 | 4.626 | 0.661 | 4.850 | 3.950 | 0.370 | 0.577 | 0.491 | 3.636 | 7.162 | 2.544 | 2.266 |
| 34 | 5-Methyl-2-furaldehyde | 6 | 18.609 | 19.753 | 19.989 | 19.471 | 19.966 | 18.366 | 16.758 | — | — | — | — | — | — | — | — | — | — | — | — | — | — |
| 35 | 2-pentyl- Furan | 5.9 | — | — | — | — | — | — | — | — | — | — | — | — | — | — | 4.834 | — | 3.803 | — | 8.704 | 20.666 | — |
Disclaimer/Publisher’s Note: The statements, opinions and data contained in all publications are solely those of the individual author(s) and contributor(s) and not of MDPI and/or the editor(s). MDPI and/or the editor(s) disclaim responsibility for any injury to people or property resulting from any ideas, methods, instructions or products referred to in the content. |
© 2026 by the authors. Licensee MDPI, Basel, Switzerland. This article is an open access article distributed under the terms and conditions of the Creative Commons Attribution (CC BY) license.
Share and Cite
Ran, L.-X.; Dai, X.-H.; Ren, E.-F.; Li, J.-H.; Yan, L.; Rasheed, U.; Chen, G.-L. HPLC/GC–MS and Electronic Sensing Reveal Tissue-Wide Differences in Bioactive and Flavor Compound Distribution in Coffee Fruits Across Multiple Varieties. Foods 2026, 15, 269. https://doi.org/10.3390/foods15020269
Ran L-X, Dai X-H, Ren E-F, Li J-H, Yan L, Rasheed U, Chen G-L. HPLC/GC–MS and Electronic Sensing Reveal Tissue-Wide Differences in Bioactive and Flavor Compound Distribution in Coffee Fruits Across Multiple Varieties. Foods. 2026; 15(2):269. https://doi.org/10.3390/foods15020269
Chicago/Turabian StyleRan, Lu-Xia, Xiao-Hua Dai, Er-Fang Ren, Jin-Hong Li, Lin Yan, Usman Rasheed, and Gan-Lin Chen. 2026. "HPLC/GC–MS and Electronic Sensing Reveal Tissue-Wide Differences in Bioactive and Flavor Compound Distribution in Coffee Fruits Across Multiple Varieties" Foods 15, no. 2: 269. https://doi.org/10.3390/foods15020269
APA StyleRan, L.-X., Dai, X.-H., Ren, E.-F., Li, J.-H., Yan, L., Rasheed, U., & Chen, G.-L. (2026). HPLC/GC–MS and Electronic Sensing Reveal Tissue-Wide Differences in Bioactive and Flavor Compound Distribution in Coffee Fruits Across Multiple Varieties. Foods, 15(2), 269. https://doi.org/10.3390/foods15020269

