Sign in to use this feature.

Years

Between: -

Subjects

remove_circle_outline
remove_circle_outline
remove_circle_outline
remove_circle_outline
remove_circle_outline
remove_circle_outline
remove_circle_outline

Journals

Article Types

Countries / Regions

Search Results (113)

Search Parameters:
Keywords = singlet oxygen energy

Order results
Result details
Results per page
Select all
Export citation of selected articles as:
9 pages, 1731 KB  
Article
Phenyl-Bis-Naphthyl Derivative-Based Artificial Light-Harvesting System for Singlet Oxygen Oxidation
by Liangtao Pu, Yonglei Chen and Guangping Sun
Molecules 2025, 30(22), 4424; https://doi.org/10.3390/molecules30224424 - 16 Nov 2025
Viewed by 290
Abstract
A novel artificial light-harvesting system (LHS) for the photooxidation reaction was constructed by the phenyl-bis-naphthyl derivative (PBN) and water-soluble phosphate-pillar[5]arene (WPP5). After host–guest interaction, WPP5 integrated with PBN to form WPP5-PBN amphiphiles, which self-assembled to WPP5-PBN nanoparticles. Based on [...] Read more.
A novel artificial light-harvesting system (LHS) for the photooxidation reaction was constructed by the phenyl-bis-naphthyl derivative (PBN) and water-soluble phosphate-pillar[5]arene (WPP5). After host–guest interaction, WPP5 integrated with PBN to form WPP5-PBN amphiphiles, which self-assembled to WPP5-PBN nanoparticles. Based on the aggregate state of PBN in WPP5-PBN nanoparticles, WPP5-PBN nanoparticles emitted a significant yellow fluorescence as energy donors. Due to the yellow fluorescence fully covering the absorption of sulforhodamine 101 (SR101), SR101 was used as energy acceptors and loaded in WPP5-PBN nanoparticles for constructing the WPP5-PBN-SR101 LHS, whose energy transfer efficiency and antenna effect were 66.32% and 22.34. Notably, after the energy of the WPP5-PBN antenna transferred to SR101, more singlet oxygen (1O2) production was observed in the WPP5-PBN-SR101 LHS, which was successfully used as a photocatalyst to catalyze the oxidation reaction of 4-methoxythioanisole to 1-methoxy-4-(methylsulfinyl)benzene, imitating the solar energy conversion to chemical energy. Full article
Show Figures

Graphical abstract

24 pages, 4920 KB  
Article
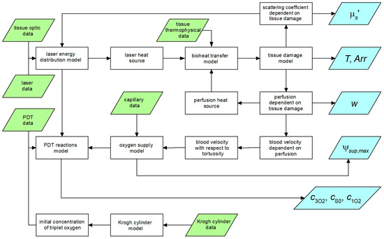
Modeling of Singlet Oxygen Generation and Thermal Effects During Laser–Tissue Interaction
by Marek Jasiński and Maria Zadoń
Materials 2025, 18(21), 4908; https://doi.org/10.3390/ma18214908 - 27 Oct 2025
Viewed by 453
Abstract
This paper presents an analysis of the phenomena that occur during photodynamic therapy (PDT). For this purpose, models of laser energy deposition, bioheat transfer, and reactions occurring during the PDT process were used. Light distribution was estimated on the base of optical diffusion [...] Read more.
This paper presents an analysis of the phenomena that occur during photodynamic therapy (PDT). For this purpose, models of laser energy deposition, bioheat transfer, and reactions occurring during the PDT process were used. Light distribution was estimated on the base of optical diffusion equation, while for the bioheat analysis the Pennes formula has been used. The PDT reaction model includes equations related to the concentration of triplet oxygen, photosensitizer, and singlet oxygen. The tissue perfusion coefficient and the effective scattering coefficient have been assumed to be thermally damage dependent. Changes in blood velocity in capillary, which affects maximum oxygen supply in PDT model, were also considered. A way of modeling the abnormal vascular pattern in the tumor area was also proposed, and the initial distribution of triplet oxygen in the tumor region was determined on the Krogh cylinder model. At the stage of numerical calculation, the boundary element method, the finite difference method, and the shooting method were used. Full article
(This article belongs to the Section Materials Simulation and Design)
Show Figures

Figure 1

18 pages, 3642 KB  
Article
Enhanced Removal of Photosensitive Antibiotics in Water Using CO2: A Beneficial Exploration of CO2 Resource Utilization
by Miaomiao Ye, Jingqiu Wu, Qiuyuan Weng, Tengchao Bi and Xiaowei Liu
C 2025, 11(4), 75; https://doi.org/10.3390/c11040075 - 9 Oct 2025
Viewed by 918
Abstract
The utilization of carbon dioxide (CO2) offers an effective approach for alleviating the carbon-reduction pressures associated with fossil energy consumption. However, studies on the use of CO2 as an auxiliary agent in water treatment to enhance the removal of emerging [...] Read more.
The utilization of carbon dioxide (CO2) offers an effective approach for alleviating the carbon-reduction pressures associated with fossil energy consumption. However, studies on the use of CO2 as an auxiliary agent in water treatment to enhance the removal of emerging contaminants are limited. In this study, the photodegradation of ciprofloxacin (CIP) was investigated using ultraviolet (UV) irradiation combined with CO2 dosing (UV/CO2). The results demonstrated that the UV/CO2 system effectively degraded CIP, with CO2 concentration and solution pH exerting a critical influence. Inorganic anions and metal cations had negligible effects on CIP degradation efficiency, whereas natural organic matter (NOM) had a pronounced inhibitory effect. Mechanistic analysis revealed that superoxide radicals (·O2-) and carbonate radicals (CO3-) were the primary oxidizing species, whereas the excited triplet state of CIP (3CIP*) and singlet oxygen played crucial roles in initiating radical generation. LC–MS analysis and density functional theory calculations indicated that the main degradation routes involved defluorination, decarboxylation, and epoxidation of the piperazine ring. Toxicity assessment indicated that the transformation products generated by UV/CO2 were less toxic than the parent compound. Furthermore, the UV/CO2 process demonstrated high energy efficiency, with a low electrical energy per order (EEO) value of 0.4193 kWh·m−3·order−1. These findings suggest that the UV/CO2 system is a promising alternative for the treatment of photosensitive organic pollutants and provides a beneficial pathway for CO2 utilization. Full article
(This article belongs to the Section CO2 Utilization and Conversion)
Show Figures

Graphical abstract

18 pages, 3287 KB  
Article
Photodynamic and Sonodynamic Antibacterial Activity of Grape Leaf Extracts
by Tigabu Haddis Ale, Iryna Hovor, Melad Atrash, Olga Semenova, Natalia Zemliana, Natalya M. Kogan, Marina Nisnevitch and Faina Nakonechny
Appl. Sci. 2025, 15(19), 10738; https://doi.org/10.3390/app151910738 - 5 Oct 2025
Viewed by 1594
Abstract
Food spoilage and contamination are major global challenges, reducing food quality, safety, and availability, causing significant economic losses. This study evaluates the photodynamic and sonodynamic antibacterial activities of grape leaf extracts from Beer and Hanut Orcha varieties. The extracts were tested against Staphylococcus [...] Read more.
Food spoilage and contamination are major global challenges, reducing food quality, safety, and availability, causing significant economic losses. This study evaluates the photodynamic and sonodynamic antibacterial activities of grape leaf extracts from Beer and Hanut Orcha varieties. The extracts were tested against Staphylococcus aureus and Escherichia coli under illumination and ultrasonic activation. The results demonstrated that the photodynamic and sonodynamic treatments significantly enhanced the antibacterial efficacy of the extracts when higher concentrations of the extracts and prolonged exposure led to complete bacterial eradication. Separation of the extracts using RP-18 cartridges (Yicozoo Energy Technology Co., Ltd., Xi’an, China) enabled us to get an active fraction containing components responsible for antimicrobial effects. Singlet oxygen generation measurements confirmed the involvement of reactive oxygen species in bacterial inactivation under illumination. Using HPLC/MS, the active components responsible for the photodynamic properties of the extracts were identified as quercetin 3’-O-glucuronide and pheophorbide a. The findings suggest that these natural extracts, in combination with photodynamic and sonodynamic activation, represent promising alternatives to conventional antibiotics. Further studies should focus on the isolation of active individual compounds, the improvement of treatment parameters, and the investigation of molecular mechanisms to facilitate the development of practical applications in medicine and food preservation. Full article
Show Figures

Figure 1

14 pages, 3700 KB  
Article
Boosting Visible Light Photocatalysis: Se Rods Decorated with SnO2 Nanoparticles
by Stefania Mura, Pietro Rassu, Federico Fiori, Gabriele Masia, Sebastiano Garroni, Salvatore Marceddu, Ylenia Spissu, Luca Malfatti and Plinio Innocenzi
Materials 2025, 18(18), 4300; https://doi.org/10.3390/ma18184300 - 13 Sep 2025
Viewed by 1140
Abstract
Se rods decorated with SnO2 nanoparticles have been synthesized via a facile hydrothermal approach to bridge the gap between ultraviolet-only and visible-only photocatalysis and to enhance reactive oxygen species generation under visible illumination. Structural and morphological analyses using X-ray diffraction and scanning [...] Read more.
Se rods decorated with SnO2 nanoparticles have been synthesized via a facile hydrothermal approach to bridge the gap between ultraviolet-only and visible-only photocatalysis and to enhance reactive oxygen species generation under visible illumination. Structural and morphological analyses using X-ray diffraction and scanning electron microscopy with energy dispersive spectroscopy have confirmed the coexistence of cassiterite SnO2 particles intimately interfaced with trigonal selenium rods. Diffuse-reflectance spectroscopy revealed a long absorption tail extending into the 400–550 nm range. Under 450 nm sample illumination, the composite produced singlet oxygen in higher yields than either bare SnO2 or Se, as evidenced by the indocyanine green assay. The system alone does not produce free radicals, as shown by the terephthalic acid test; however, the addition of rhodamine B acts as an effective sensitizer, enabling hydroxyl radical generation. Photodegradation tests using rhodamine B have shown that the SnO2–Se system outperforms both its single components, Se and SnO2, as a catalyst. The synergistic interplay underscores the potential of SnO2–Se heterostructures in photochemical applications under visible light. Full article
(This article belongs to the Section Catalytic Materials)
Show Figures

Figure 1

9 pages, 673 KB  
Article
Measuring the Efficiency of Using Raman Photoexcitation to Generate Singlet Oxygen in Distilled Water
by Aristides Marcano Olaizola
Photochem 2025, 5(3), 24; https://doi.org/10.3390/photochem5030024 - 8 Sep 2025
Viewed by 538
Abstract
We determine the efficiency of generating singlet oxygen molecules through Raman excitation in distilled water. Focused nanosecond light pulses in the spectral blue region induce a Raman transition toward the singlet oxygen state, generating a Stokes signal in the red spectral region. The [...] Read more.
We determine the efficiency of generating singlet oxygen molecules through Raman excitation in distilled water. Focused nanosecond light pulses in the spectral blue region induce a Raman transition toward the singlet oxygen state, generating a Stokes signal in the red spectral region. The signal is proportional to the number of photons corresponding to the number of excited oxygen molecules. We calculate the efficiency by dividing the number of generated singlet oxygen molecules by the number of incoming pump photons, determining an efficiency of (8 ± 2) × 10−5 for water when pumping at 410 nm with a pulse energy of 13 mJ. We demonstrate that the Raman method results in no photobleaching, a phenomenon typically observed when photosensitizers are used. Thanks to this property, Raman excitation can continue for as long as the sample is irradiated, generating more singlet oxygen molecules over time than the photosensitization method. Full article
Show Figures

Figure 1

47 pages, 7003 KB  
Review
Phthalocyanines Conjugated with Small Biologically Active Compounds for the Advanced Photodynamic Therapy: A Review
by Kyrylo Chornovolenko and Tomasz Koczorowski
Molecules 2025, 30(15), 3297; https://doi.org/10.3390/molecules30153297 - 6 Aug 2025
Cited by 3 | Viewed by 2005
Abstract
Phthalocyanines (Pcs) are well-established photosensitizers in photodynamic therapy, valued for their strong light absorption, high singlet oxygen generation, and photostability. Recent advances have focused on covalently conjugating Pcs, particularly zinc phthalocyanines (ZnPcs), with a wide range of small bioactive molecules to improve selectivity, [...] Read more.
Phthalocyanines (Pcs) are well-established photosensitizers in photodynamic therapy, valued for their strong light absorption, high singlet oxygen generation, and photostability. Recent advances have focused on covalently conjugating Pcs, particularly zinc phthalocyanines (ZnPcs), with a wide range of small bioactive molecules to improve selectivity, efficacy, and multifunctionality. These conjugates combine light-activated reactive oxygen species (ROS) production with targeted delivery and controlled release, offering enhanced treatment precision and reduced off-target toxicity. Chemotherapeutic agent conjugates, including those with erlotinib, doxorubicin, tamoxifen, and camptothecin, demonstrate receptor-mediated uptake, pH-responsive release, and synergistic anticancer effects, even overcoming multidrug resistance. Beyond oncology, ZnPc conjugates with antibiotics, anti-inflammatory drugs, antiparasitics, and antidepressants extend photodynamic therapy’s scope to antimicrobial and site-specific therapies. Targeting moieties such as folic acid, biotin, arginylglycylaspartic acid (RGD) and epidermal growth factor (EGF) peptides, carbohydrates, and amino acids have been employed to exploit overexpressed receptors in tumors, enhancing cellular uptake and tumor accumulation. Fluorescent dye and porphyrinoid conjugates further enrich these systems by enabling imaging-guided therapy, efficient energy transfer, and dual-mode activation through pH or enzyme-sensitive linkers. Despite these promising strategies, key challenges remain, including aggregation-induced quenching, poor aqueous solubility, synthetic complexity, and interference with ROS generation. In this review, the examples of Pc-based conjugates were described with particular interest on the synthetic procedures and optical properties of targeted compounds. Full article
(This article belongs to the Section Organic Chemistry)
Show Figures

Graphical abstract

37 pages, 13718 KB  
Review
Photothermal and Photodynamic Strategies for Diagnosis and Therapy of Alzheimer’s Disease by Modulating Amyloid-β Aggregation
by Fengli Gao, Yupeng Hou, Yaru Wang, Linyuan Liu, Xinyao Yi and Ning Xia
Biosensors 2025, 15(8), 480; https://doi.org/10.3390/bios15080480 - 24 Jul 2025
Cited by 2 | Viewed by 2006
Abstract
Amyloid-β (Aβ) aggregates are considered as the important factors of Alzheimer’s disease (AD). Multifunctional materials have shown significant effects in the diagnosis and treatment of AD by modulating the aggregation of Aβ and production of reactive oxygen species (ROS). Compared to traditional surgical [...] Read more.
Amyloid-β (Aβ) aggregates are considered as the important factors of Alzheimer’s disease (AD). Multifunctional materials have shown significant effects in the diagnosis and treatment of AD by modulating the aggregation of Aβ and production of reactive oxygen species (ROS). Compared to traditional surgical treatment and radiotherapy, phototherapy has the advantages, including short response time, significant efficacy, and minimal side effects in disease diagnosis and treatment. Recent studies have shown that local thermal energy or singlet oxygen generated by irradiating certain organic molecules or nanomaterials with specific laser wavelengths can effectively degrade Aβ aggregates and depress the generation of ROS, promoting progress in AD diagnosis and therapy. Herein, we outline the development of photothermal therapy (PTT) and photodynamic therapy (PDT) strategies for the diagnosis and therapy of AD by modulating Aβ aggregation. The materials mainly include organic photothermal agents or photosensitizers, polymer materials, metal nanoparticles, quantum dots, carbon-based nanomaterials, etc. In addition, compared to traditional fluorescent dyes, aggregation-induced emission (AIE) molecules have the advantages of good stability, low background signals, and strong resistance to photobleaching for bioimaging. Some AIE-based materials exhibit excellent photothermal and photodynamic effects, showing broad application prospects in the diagnosis and therapy of AD. We further summarize the advances in the detection of Aβ aggregates and phototherapy of AD using AIE-based materials. Full article
(This article belongs to the Special Issue Biosensors Based on Self-Assembly and Boronate Affinity Interaction)
Show Figures

Figure 1

15 pages, 1834 KB  
Article
Metal-Free Graphene/Conjugated Microporous Polymer Mott–Schottky Heterojunctions: A Design Strategy for High-Efficiency, Durable Photocatalysts
by Selsabil Chikhi, Sander Dekyvere, Shuai Li, Chih-Ming Kao and Francis Verpoort
Catalysts 2025, 15(7), 609; https://doi.org/10.3390/catal15070609 - 20 Jun 2025
Viewed by 928
Abstract
Conjugated microporous polymers (CMP) are advanced photocatalytic systems for degrading organic dyes. However, their potential and efficiency are often limited by rapid electron–hole pair (e/h+) recombination. To overcome this limitation, this study proposes a strategy that involves designing a [...] Read more.
Conjugated microporous polymers (CMP) are advanced photocatalytic systems for degrading organic dyes. However, their potential and efficiency are often limited by rapid electron–hole pair (e/h+) recombination. To overcome this limitation, this study proposes a strategy that involves designing a Mott–Schottky heterojunction and integrating graphene sheets with a near-zero bandgap into the CMP-1 framework, resulting in a non-covalent graphene/CMP (GCMP) heterojunction composite. GCMP serves two main functions: physical adsorption and photocatalytic absorption that uses visible light energy to trigger and degrade the organic dye. GCMP effectively degraded four dyes with both anionic and cationic properties (Rhodamine B; Nile Blue; Congo Red; and Orange II), demonstrating stable recyclability without losing its effectiveness. When exposed to visible light, GCMP generates reactive oxygen species (ROS), primarily singlet oxygen (1O2), and superoxide radicals (O2), degrading the dye molecules. These findings highlight GCMP’s potential for real-world applications, offering a metal-free, cost-effective, and environmentally friendly solution for wastewater treatment. Full article
(This article belongs to the Special Issue Catalytic Materials for Hazardous Wastewater Treatment)
Show Figures

Graphical abstract

15 pages, 3748 KB  
Article
Constructing 1 + 1 > 2 Photosensitizers Based on NIR Cyanine–Iridium(III) Complexes for Enhanced Photodynamic Cancer Therapy
by Ziwei Wang, Weijin Wang, Qi Wu and Dongxia Zhu
Molecules 2025, 30(12), 2662; https://doi.org/10.3390/molecules30122662 - 19 Jun 2025
Cited by 1 | Viewed by 1046
Abstract
Photosensitizers with high singlet oxygen (1O2) generation capacity under near-infrared (NIR) irradiation are essential and challenging for photodynamic therapy (PDT). A simple yet effective molecular design strategy is realized to construct 1 + 1 > 2 photosensitizers with synergistic [...] Read more.
Photosensitizers with high singlet oxygen (1O2) generation capacity under near-infrared (NIR) irradiation are essential and challenging for photodynamic therapy (PDT). A simple yet effective molecular design strategy is realized to construct 1 + 1 > 2 photosensitizers with synergistic effects by covalently integrating iridium complexes with cyanine via ether linkages, as well as introducing aldehyde groups to suppress non-radiative decay, named CHO−Ir−Cy. It is demonstrated that CHO−Ir−Cy successfully maintains the NIR absorption and emission originated from cyanine units and high 1O2 generation efficiency from the iridium complex part, which gives full play to their respective advantages while compensating for shortcomings. Density functional theory (DFT) calculations reveal that CHO−Ir−Cy exhibits a stronger spin–orbit coupling constant (ξ (S1, T1) = 9.176 cm−1) and a reduced energy gap (ΔE = −1.97 eV) between triplet excited states (T1) and first singlet excited states (S1) compared to parent Ir−Cy or Cy alone, directly correlating with its enhanced 1O2 production. Remarkably, CHO−Ir−Cy demonstrates superior cellular internalization in 4T1 murine breast cancer cells, generating substantially elevated 1O2 yields compared to individual Ir−Cy/Cy under 808 nm laser irradiation. Such enhanced reactive oxygen species production translates into effective cancer cell ablation while maintaining favorable biocompatibility, significant phototoxicity and negligible dark toxicity. This molecular engineering strategy overcomes the inherent NIR absorption limitation of traditional iridium complexes and ensures their own high 1O2 generation ability through dye–metal synergy, establishing a paradigm for designing metal–organic photosensitizers with tailored photophysical properties for precision oncology. Full article
(This article belongs to the Special Issue Advances in Coordination Chemistry, 3rd Edition)
Show Figures

Figure 1

17 pages, 2950 KB  
Article
β-Cyclodextrin Functionalization of Nitrogen-Doped Graphene to Enhance Dispersibility and Activate Persulfate for Trace Antibiotic Degradation in Water
by Min Yao and Nan Wu
Catalysts 2025, 15(6), 541; https://doi.org/10.3390/catal15060541 - 29 May 2025
Cited by 1 | Viewed by 840
Abstract
The functionalization of nitrogen-doped graphene with β-Cyclodextrin (designated β/N-rGO) was employed to enhance the dispersibility of graphene materials and to establish an adsorption-catalytic oxidation system using peroxymonosulfate (PMS) for the removal of trace antibiotics from water. The experimental results indicated that β-Cyclodextrin was [...] Read more.
The functionalization of nitrogen-doped graphene with β-Cyclodextrin (designated β/N-rGO) was employed to enhance the dispersibility of graphene materials and to establish an adsorption-catalytic oxidation system using peroxymonosulfate (PMS) for the removal of trace antibiotics from water. The experimental results indicated that β-Cyclodextrin was effectively dispersed on the support structure of nitrogen-doped graphene, which enhanced the specific surface area and dispersibility of the material. The adsorption-catalytic oxidation system comprising β/N-rGO and PMS degraded 92.35% of sulfamethoxazole within 12 min and exhibited significant removal efficiency for sulfonamides, quinolones, macrolides, tetracyclines, β-lactams, and chloramphenicol antibiotics across a pH range of 3–12. The reaction time was reduced by over 10% compared to the unmodified material, with a more pronounced improvement in treatment efficiency, particularly under low-pH conditions. The activation energy of β/N-rGO was estimated to be approximately 4.5 kJ/mol, and elevated temperatures accelerated the reaction, with the removal rate remaining above 85% after five regeneration cycles. Quenching experiments and EPR spectra confirmed that the primary pathway for PMS activation by β/N-rGO was a non-radical process dominated by singlet oxygen. These findings broaden the research and application scope of cyclodextrin–graphene interactions and provide a feasible approach for the removal of trace antibiotics from water. Full article
Show Figures

Graphical abstract

14 pages, 3489 KB  
Article
Aging and Discoloration of Red Lead (Pb3O4) Caused by Reactive Oxygen Species Under Alkaline Conditions
by Zhehan Zhang, Qin Huang, Jiaxing Sun, Qilong Hao, Wenyuan Zhang, Zongren Yu, Bomin Su and Haixia Zhang
Molecules 2025, 30(10), 2136; https://doi.org/10.3390/molecules30102136 - 12 May 2025
Viewed by 1393
Abstract
Red lead (Pb3O4) has been extensively utilized as a red pigment for centuries. However, the discoloration and blackening of red lead in historical paintings have significantly compromised the aesthetic value of mural artworks. Investigating the mechanisms behind the blackening [...] Read more.
Red lead (Pb3O4) has been extensively utilized as a red pigment for centuries. However, the discoloration and blackening of red lead in historical paintings have significantly compromised the aesthetic value of mural artworks. Investigating the mechanisms behind the blackening of Pb3O4 is of paramount importance. This study examined the effects of four kinds of reactive oxygen species (ROS) on the aging process of Pb3O4 in an alkaline environment. Specifically, singlet oxygen (1O2), superoxide radical (O2·), hydrogen peroxide (H2O2), or peroxynitrite (ONOO) was individually reacted with Pb3O4. The resulting products were analyzed qualitatively and quantitatively using X-ray diffraction (XRD), X-ray photoelectron spectroscopy (XPS), scanning electron microscopy–energy-dispersive spectroscopy (SEM-EDS), Raman spectroscopy, inductively coupled plasma mass spectrometry (ICP-MS), and UV-Vis spectroscopy. The findings indicate that singlet oxygen (1O2) and superoxide radicals (O2·) effectively induce the aging of Pb3O4, whereas hydrogen peroxide (H2O2) and peroxynitrite (ONOO) exhibit little impact on its aging. This research elucidates the aging mechanisms of Pb3O4 in alkaline environments and provides valuable insights for the preservation and restoration of mural paintings. Full article
(This article belongs to the Special Issue Molecular Spectroscopy in Applied Chemistry)
Show Figures

Graphical abstract

22 pages, 5623 KB  
Article
Lanthanides-Based Nanoparticles Conjugated with Rose Bengal for FRET-Mediated X-Ray-Induced PDT
by Batoul Dhaini, Joël Daouk, Hervé Schohn, Philippe Arnoux, Valérie Jouan-Hureaux, Albert Moussaron, Agnès Hagege, Mathilde Achard, Samir Acherar, Tayssir Hamieh and Céline Frochot
Pharmaceuticals 2025, 18(5), 672; https://doi.org/10.3390/ph18050672 - 1 May 2025
Cited by 1 | Viewed by 1340
Abstract
In order to find a good candidate for Förster Resonance Energy Transfer (FRET)-mediated X-ray-induced photodynamic therapy (X-PDT) for the treatment of cancer, lanthanide (Ln)-based AGuIX nanoparticles (NPs) conjugated with Rose Bengal (RB) as a photosensitizer (PS) were synthesized. X-PDT overcomes the problem of [...] Read more.
In order to find a good candidate for Förster Resonance Energy Transfer (FRET)-mediated X-ray-induced photodynamic therapy (X-PDT) for the treatment of cancer, lanthanide (Ln)-based AGuIX nanoparticles (NPs) conjugated with Rose Bengal (RB) as a photosensitizer (PS) were synthesized. X-PDT overcomes the problem of the poor penetration of visible light into tissues, which limits the efficacy of PDT in the treatment of deep-seated tumors. It is essential to optimize FRET efficiency by maximizing the overlap integral between donor emission and acceptor absorption and lengthening the duration of the donor emission. In this study, we optimized energy transfer between a scintillator (Sc) as a donor and a PS as an acceptor. Terbium (Tb) and Gadolinium (Gd) as Scs and Rose RB as a PS were chosen. The study of energy transfer between Tb, Gd and RB in solution and chelated on AGuIX NPs proved to be FRET-like. RB was conjugated directly onto AGuIX NPs (i.e., AGuIX Ln@RB), and the use of a spacer arm (i.e., AGuIX Ln@spacer arm-RB) increased FRET efficiency. Singlet oxygen production by these NPs was observed under UV–visible illumination and X-ray irradiation. The in vitro bioassay demonstrated 52% cell death of U-251MG derived from human malignant glioblastoma multiforme at a concentration of 1 μM RB after illumination and irradiation (2 Gy, 320 kV, 10 mA, 3 Gy/min at 47 cm). In addition, the RB-coupled NRP-1-targeting peptide (i.e., K(RB)DKPPR) was conjugated onto AGuIX NPs by a thiol-maleimide click chemistry reaction, and an affinity in the nM range was observed. Full article
(This article belongs to the Special Issue Photodynamic Therapy: 3rd Edition)
Show Figures

Graphical abstract

17 pages, 22223 KB  
Article
Enhanced Fenton-like Catalytic Activation of Peroxymonosulfate over Macroporous LaFeO3 for Water Remediation
by Elzhana Encheva, Savina Koleva, Martin Tsvetkov and Maria Milanova
Crystals 2025, 15(5), 394; https://doi.org/10.3390/cryst15050394 - 24 Apr 2025
Cited by 2 | Viewed by 792
Abstract
Four different-sized carbon microspheres, CS, obtained by a facile hydrothermal method, are applied as a hard template for the preparation of a series of macroporous LaFeO3. The average particle size of the CS obtained is between 0.350 and 0.700 µm. The [...] Read more.
Four different-sized carbon microspheres, CS, obtained by a facile hydrothermal method, are applied as a hard template for the preparation of a series of macroporous LaFeO3. The average particle size of the CS obtained is between 0.350 and 0.700 µm. The macroporous LaFeO3 are tested in a Fenton-like activation of peroxymonosulfate, PMS, for oxidation of tetracycline hydrochloride, TCH, in model water solution under visible-light irradiation. The effect of parameters such as type of irradiation, temperature of the reaction, and type of the water matrixes was tested. The oxidation of the pollutant TCH is evaluated by total organic carbon and organic nitrogen measurements. The results showed the superior catalytic activity of macroporous LaFeO3 in comparison to pure LaFeO3. Rate constants between 0.036 and 0.184 min−1 at 25 °C were obtained. The activation energy for the process with the most active macroporous LaFeO3 was 33.88 kJ/mol, a value lower than for the catalytic process with PMS only, proving the positive role of the macroporous LaFeO3 for TCH degradation. Radical scavenger measurements showed that singlet oxygen, produced during the catalytic degradation process, was responsible for the performance of macroporous LaFeO3/PMS/visible light for TCH degradation. The catalysts proved to be efficient and recyclable. Full article
(This article belongs to the Special Issue Rare Earths-Doped Materials (3rd Edition))
Show Figures

Figure 1

12 pages, 7173 KB  
Article
Sb3+-Doped Rb2HfCl6 Perovskites as High-Performance Thermally Stable Single-Component Phosphors for White Light-Emitting Diodes
by Yanbiao Li and Yuefeng Gao
Materials 2025, 18(9), 1896; https://doi.org/10.3390/ma18091896 - 22 Apr 2025
Viewed by 868
Abstract
Stable and efficient inorganic lead-free double perovskites are crucial for high-reliability optoelectronic devices. However, dual-doped perovskite phosphors often suffer from poor color stability due to differences in thermal activation energies and electron–phonon interactions between the doped ions. To address this, single-doped Sb3+ [...] Read more.
Stable and efficient inorganic lead-free double perovskites are crucial for high-reliability optoelectronic devices. However, dual-doped perovskite phosphors often suffer from poor color stability due to differences in thermal activation energies and electron–phonon interactions between the doped ions. To address this, single-doped Sb3+-incorporated Rb2HfCl6 perovskite crystals were synthesized via a co-precipitation method. Under UV excitation, Rb2HfCl6:Sb exhibits broad dual emission bands, attributed to singlet and triplet self-trapped exciton radiative transitions induced by Jahn–Teller distortion in [SbCl6]3− octahedra. This dual emission endows the material with high sensitivity to excitation wavelengths, enabling tunable luminescence from cyan to orange-red across 400–800 nm. Utilizing this dual emission, a white LED was fabricated, showcasing a high color rendering index and excellent long-term stability. Remarkably, the material exhibits breakthrough thermal stability, maintaining more than 90% of its emission intensity at 100 °C, while also exhibiting remarkable resistance to humidity and oxygen exposure. Compared to co-doped phosphors, Rb2HfCl6:Sb offers advantages such as environmental friendliness, simple fabrication, and stable performance, making it an ideal candidate for WLEDs. This study demonstrates notable progress in developing thermally stable and reliable optoelectronic devices. Full article
(This article belongs to the Section Energy Materials)
Show Figures

Figure 1

Back to TopTop