Sign in to use this feature.

Years

Between: -

Subjects

remove_circle_outline
remove_circle_outline
remove_circle_outline
remove_circle_outline
remove_circle_outline
remove_circle_outline

Journals

Article Types

Countries / Regions

Search Results (17)

Search Parameters:
Keywords = rose (Rosa hybrid)

Order results
Result details
Results per page
Select all
Export citation of selected articles as:
19 pages, 18318 KB  
Article
Genome-Wide Identification of HSP70 Gene Family and Their Roles in the Hybrid Tea Rose Heat Stress Response
by Xinyu Yan, Yaoyao Huang, Minghua Deng and Jinfen Wen
Horticulturae 2025, 11(6), 643; https://doi.org/10.3390/horticulturae11060643 - 6 Jun 2025
Viewed by 1272
Abstract
Hybrid tea roses (Rosa hybrida) are economically important horticultural crops and highly susceptible to heat stress, which significantly impacts flower quality and yield. As a key member of the heat shock protein (HSP) family, HSP70 protein acts as a molecular chaperone [...] Read more.
Hybrid tea roses (Rosa hybrida) are economically important horticultural crops and highly susceptible to heat stress, which significantly impacts flower quality and yield. As a key member of the heat shock protein (HSP) family, HSP70 protein acts as a molecular chaperone and exhibits diverse abiotic stress response functions in plants. A total of 113 HSP70 transcription factors (TFs) with varying physical and chemical properties were identified in the genome of hybrid tea rose. Phylogenetic analysis showed that the identified TFs could classify into three (I, II, and III) subfamilies, with most members (51 TFs) falling in subfamily II. Wide gene structural variations were observed among the three subfamilies, with group I and II members lacking introns, while group III members only harbored 1~4 exons and introns. Numerous cis-acting elements associated with abiotic stress, hormone response, growth and development responses, as well as light response were detected in the HSP70 gene promoters. In addition, protein interaction networks predicted a wide range of interactions between different hybrid tea rose HSP70 subfamilies. Gene expression analysis revealed that 57 HSP70 genes had strong organ specificity and response to heat stress in the hybrid tea rose plants. Notably, the expression levels of two RhHSP70 genes, RhHSP70-69 and RhHSP70-88, were significantly increased after heat stress, indicating that these two genes might be crucial for plant heat stress response. Subcellular localization of RhHSP70-69 and RhHSP70-88 revealed that their proteins were located in the nucleus. Our results are not only useful for future evaluation of the regulatory roles of RhHSP70 genes in the hybrid tea rose growth and development, but also provides key genes for future molecular breeding of heat tolerant plants. Full article
(This article belongs to the Section Biotic and Abiotic Stress)
Show Figures

Figure 1

13 pages, 6449 KB  
Article
Characterization and Functional Analysis of RhHsfA7, a Heat Stress Transcription Factor in Roses (Rosa hybrid ‘Samantha’)
by Yaqi Sun, Sudan Li, Xiang Wu, Jiao Zhu, Fei Dong, Zhaoshun Pei, Zhenguo Li, Shanxing Zhao and Chengpeng Wang
Plants 2025, 14(8), 1155; https://doi.org/10.3390/plants14081155 - 8 Apr 2025
Cited by 3 | Viewed by 1076
Abstract
Heat stress transcription factors (Hsfs) are crucial transcription factors (TFs) in plants, playing pivotal roles in responding to abiotic stresses. However, their specific functions in regulating heat stress responses in roses are not yet fully elucidated. Here, we cloned an Hsf gene, RhHsfA7 [...] Read more.
Heat stress transcription factors (Hsfs) are crucial transcription factors (TFs) in plants, playing pivotal roles in responding to abiotic stresses. However, their specific functions in regulating heat stress responses in roses are not yet fully elucidated. Here, we cloned an Hsf gene, RhHsfA7, from the rose variety Rosa hybrid ‘Samantha’. This gene contains a coding sequence (CDS) of 1086 bp, encoding 361 amino acids. The RhHsfA7 protein has a molecular weight of 41.21 kDa, an isoelectric point of 5.41, and no signal peptide or transmembrane structure. Phylogenetic analyses revealed that RhHsfA7 is most closely related to AtHsfA7a, AtHsfA7b, and AtHsfA6b in Arabidopsis thaliana, and is phylogenetically closer to Rosaceae species compared to other species. The RhHsfA7 protein possesses conserved domains, including an oligomerization domain (OD), a nuclear localization signal (NLS), a DNA-binding domain (DBD), and a nuclear export signal (NES), as well as the HsfA subfamily-specific transcriptional activation domain (AHA). RhHsfA7 was localized in the nucleus and exhibited transcriptional activation activity. Expression analysis revealed that RhHsfA7 was highly expressed in roots and leaves, and its expression was heat-specific. In rose leaves, through silencing and transient overexpression experiments, we discovered that silencing RhHsfA7 resulted in heat sensitivity, whereas transient overexpression of RhHsfA7 increased heat tolerance. Collectively, our findings suggest that RhHsfA7 positively regulates tolerance to heat stress in roses. Full article
(This article belongs to the Special Issue Ornamental Plants and Urban Gardening II)
Show Figures

Figure 1

31 pages, 14010 KB  
Article
Using Hyperspectral Imaging and Principal Component Analysis to Detect and Monitor Water Stress in Ornamental Plants
by Van Patiluna, James Owen, Joe Mari Maja, Jyoti Neupane, Jan Behmann, David Bohnenkamp, Irene Borra-Serrano, José M. Peña, James Robbins and Ana de Castro
Remote Sens. 2025, 17(2), 285; https://doi.org/10.3390/rs17020285 - 15 Jan 2025
Cited by 6 | Viewed by 4116
Abstract
Water stress is a critical factor affecting the health and productivity of ornamental plants, yet early detection remains challenging. This study aims to investigate the spectral responses of four ornamental plant taxa—Rosa hybrid (rose), Itea virginica (itea), Spiraea nipponica (spirea), and Weigela [...] Read more.
Water stress is a critical factor affecting the health and productivity of ornamental plants, yet early detection remains challenging. This study aims to investigate the spectral responses of four ornamental plant taxa—Rosa hybrid (rose), Itea virginica (itea), Spiraea nipponica (spirea), and Weigela florida (weigela)—under varying levels of water stress using hyperspectral imaging and principal component analysis (PCA). Hyperspectral data were collected across multiple wavelengths and PCA was applied to identify key spectral bands associated with different stress levels. The analyses revealed that the first two principal components captured a majority of variance in the data, with specific wavelengths around 680 nm, 760 nm, and 810 nm playing a significant role in distinguishing between the stress levels. Score plots demonstrated clear separation between different stress treatments, indicating that spectral signatures evolve distinctly over time as water stress progresses. Influence plots identified observations with disproportionate impacts on the PCA model, ensuring the robustness of the analysis. Findings suggest that hyperspectral imaging, combined with PCA, is a powerful tool for early detection and monitoring of water stress in ornamental plants, providing a basis for improved water management practices in horticulture. Full article
Show Figures

Graphical abstract

19 pages, 14605 KB  
Article
Genome-Wide Identification and Expression Analysis of the AP2/ERF Transcription Factor Gene Family in Hybrid Tea Rose Under Drought Stress
by Xinyu Yan, Wei Huang, Cheng Liu, Xuan Hao, Chengye Gao, Minghua Deng and Jinfen Wen
Int. J. Mol. Sci. 2024, 25(23), 12849; https://doi.org/10.3390/ijms252312849 - 29 Nov 2024
Cited by 1 | Viewed by 1621
Abstract
Drought stress is an important factor that reduces plant biomass production and quality. The APETALA2/ETHYLENE RESPONSE FACTOR (AP2/ERF) gene family is widely involved in biological processes such as plant growth, development, and stress response. However, the characteristics of the AP2/ERF gene [...] Read more.
Drought stress is an important factor that reduces plant biomass production and quality. The APETALA2/ETHYLENE RESPONSE FACTOR (AP2/ERF) gene family is widely involved in biological processes such as plant growth, development, and stress response. However, the characteristics of the AP2/ERF gene family in hybrid tea rose (Rosa × hybrida) and their potential functions in responding to drought stress are still unclear. In the current study, 127 AP2/ERF genes were identified in hybrid tea rose. Phylogenetic analysis showed that the corresponding 127 AP2/ERF transcription factors belonged to five subfamilies. There was a large number of cis-acting elements in the AP2/ERF gene promoters related to regulation of stress response, growth and development. By examining the RNA sequencing data in the PlantExp database, the RhAP2/ERF genes exhibiting tissue-specific and stress-responsive expression in rose were identified. Furthermore, three candidate RhAP2/ERF genes (RhDREB36, RhERF59, and RhDREB44) that might participate in drought response were determined via qRT-PCR analysis in rose cultivars under drought treatment. Subcellular localization analysis revealed that RhDREB44 was located in the nucleus. These results provide a foundation for exploring the regulatory functions of RhAP2/ERF genes in the growth and development of roses, as well as for selecting key genes for future molecular breeding. Full article
(This article belongs to the Section Molecular Plant Sciences)
Show Figures

Figure 1

19 pages, 7334 KB  
Article
Novel Insights into Pigment Composition and Molecular Mechanisms Governing Flower Coloration in Rose Cultivars Exhibiting Diverse Petal Hues
by Yingxia Cheng, Yanling Tian, Pengyu Guo, Junjie Luo, Chan Xu, Yang Zhang, Guoping Chen, Qiaoli Xie and Zongli Hu
Plants 2024, 13(23), 3353; https://doi.org/10.3390/plants13233353 - 29 Nov 2024
Cited by 5 | Viewed by 3051
Abstract
The pigmentation of various components leads to different colors of roses. However, the intricate molecular machinery and metabolic pathways underlying rose pigmentation remain largely unexplored. In this study, we determined that pink and black-red petals contain abundant anthocyanins, reaching concentrations of 800 μg/g [...] Read more.
The pigmentation of various components leads to different colors of roses. However, the intricate molecular machinery and metabolic pathways underlying rose pigmentation remain largely unexplored. In this study, we determined that pink and black-red petals contain abundant anthocyanins, reaching concentrations of 800 μg/g and 1400 μg/g, respectively, significantly surpassing those in white and yellow petals. We identified 22 key anthocyanin components, predominantly cyanidin, pelargonidin, delphinidin, peonidin, and petunidin, which were preferentially enriched in pink and black-red petals. Additionally, we confirmed the presence of five carotenoid species—lutein, zeaxanthin, ζ-carotene, α-carotene, and β-carotene—with zeaxanthin and carotenoids notably accumulating in yellow petals at significantly higher levels compared with other colors. Furthermore, RNA-seq and qRT-PCR analyses revealed the association between pigment accumulation and the expression patterns of genes involved in anthocyanin and carotenoid biosynthesis pathways. Through promoter core element prediction and transcriptional metabolic co-expression analyses, we found that the MYB transcription factor likely positively modulates the expressions of key biosynthetic genes such as CHS, F3′H, and DFR, while the NAC transcription factor enhances the transcriptional activities of PSY, ZISO, and LYCB. Overall, this study explores the components of flower color, unravels the synthesis of anthocyanins and carotenoids, identifies regulatory factors, and highlights the prospects of rose breeding. Full article
(This article belongs to the Special Issue Horticultural Plant Physiology and Molecular Biology)
Show Figures

Figure 1

16 pages, 2638 KB  
Article
Genotyping of Autochthonous Rose Populations in the Netherlands for Effective Ex Situ Gene Conservation Management
by Joukje Buiteveld, Alisia Smolka and Marinus J. M. Smulders
Horticulturae 2024, 10(8), 777; https://doi.org/10.3390/horticulturae10080777 - 23 Jul 2024
Viewed by 2148
Abstract
Most wild rose species in the Netherlands belong to Rosa section Caninae (dogroses), with Rosa arvensis (section Synstylae) and Rosa spinosissima (section Pimpinellifoliae) as other indigenous species. All species are rare, often found in small populations or as scattered individuals, except [...] Read more.
Most wild rose species in the Netherlands belong to Rosa section Caninae (dogroses), with Rosa arvensis (section Synstylae) and Rosa spinosissima (section Pimpinellifoliae) as other indigenous species. All species are rare, often found in small populations or as scattered individuals, except for Rosa canina and Rosa corymbifera. Conservation strategies have been developed for these roses, with a focus on ex situ methods, including clonal archives and seed orchards, using vegetative propagation from the original shrubs. Efficient collection management aims at preservation of maximum genetic diversity with a minimum of duplicated genotypes. However, dogrose taxonomy is complex because of species hybridization, different ploidy levels, and their matroclinal inheritance due to Canina meiosis. They can also reproduce vegetatively through root suckers. In order to assess the genetic structure and the levels of genetic diversity and clonality within and among the wild rose populations in the Netherlands, we genotyped individuals in wild populations and accessions in the ex situ gene bank with 10 highly polymorphic microsatellite markers. The analysis revealed 337 distinct multilocus genotypes (MLGs) from 511 sampled individuals, with some MLGs shared across different species and sites. The genetic structure analysis showed distinct clusters separating non-dogrose species from the Caninae section. Geographic distribution of MLGs indicated both local and widespread occurrences. Redundancy analysis identified 152 distinct MLGs from 244 gene bank accessions, suggesting a 38% redundancy rate. Core collections were optimized to retain genetic diversity with minimal redundancy, selecting subsets of 20–40 individuals from different species groups. The study highlights the value of genetic characterization in guiding sampling strategies for dogroses. We propose a two-step approach that may be used to reveal clonality and redundancy and to optimize core collections of species that combine sexual and vegetative reproduction, to maximize genetic capture in ex situ gene banks. Full article
(This article belongs to the Section Genetics, Genomics, Breeding, and Biotechnology (G2B2))
Show Figures

Figure 1

15 pages, 1980 KB  
Article
Genetic Structure and Selection Signature in Flora Scent of Roses by Whole Genome Re-Sequencing
by Meile Sun, Xiangrong Ren, Ya Liu, Jing Yang, Jingtao Hui, Yukun Zhang, Yanhua Cui, Jun Zhang, Guocang Lin and Yan Li
Diversity 2023, 15(6), 701; https://doi.org/10.3390/d15060701 - 24 May 2023
Cited by 4 | Viewed by 3124
Abstract
Roses are important plants, and they are cultivated worldwide for their beautiful flowers, remarkable scent, and nutritious hips. In this study, we re-sequenced the whole genomes of 57 rose cultivars and one wild species that originated from different regions around the world and [...] Read more.
Roses are important plants, and they are cultivated worldwide for their beautiful flowers, remarkable scent, and nutritious hips. In this study, we re-sequenced the whole genomes of 57 rose cultivars and one wild species that originated from different regions around the world and had different scents, aiming to evaluate their genetic structure and to detect the potential signature of the selective sweep between different scent groups with single-nucleotide polymorphism (SNP) and indel markers. The roses were sequenced at an average depth of 6× to the reference genome of Rosa ‘Old blush’. A total of 2,375,949 SNPs were obtained. The SNP numbers varied among the 58 samples, with an average of 1,271,906 per sample. The phylogeny and population structure revealed that the roses could be divided into three main clusters; however, the groups were not consistent in terms of geographic origin or scent classification. These indicated that rose cultivars have a complex genetic background due to the extensive hybridization between cultivated roses or wild rosa species worldwide. A selective sweep analysis was conducted to detect the selection signatures in rose scent traits. A total of 2430 candidate genes were identified in the strong scent groups, and were at the top 5% FST compared to the moderate group. These genes were significantly enriched in the KEGG pathways of tyrosine metabolism, cyanoamino acid metabolism, alpha-linolenic acid metabolism (13 genes), and phenylpropanoid biosynthesis (30 genes). When the low-scent group was used as the control, 2604 candidate genes were identified at the top 5% FST that were significantly enriched in the KEGG pathways of alpha-linolenic acid metabolism (15 genes), and glutathione metabolism (23 genes). We also observed genes enriched in pathways including the linoleic acid metabolism (five genes), diterpenoid biosynthesis (six genes), and monoterpenoid biosynthesis (seven genes), although they were not significant. These implied a positive selection of rose cultivars with a strong fragrance in terms of fatty acid derivatives, terpenoids and benzenoids/phenylpropanoids during rose breeding. Our study establishes a foundation for the further large-scale characterization of rose germplasm, improving the genetic knowledge of the background of roses. Full article
(This article belongs to the Section Phylogeny and Evolution)
Show Figures

Figure 1

18 pages, 3485 KB  
Article
Phenolic Compounds of Rose Hips of Some Rosa Species and Their Hybrids Native Grown in the South-West of Slovenia during a Two-Year Period (2020–2021)
by Nina Kunc, Metka Hudina, Gregor Osterc, Jože Bavcon, Blanka Ravnjak and Maja Mikulič-Petkovšek
Foods 2023, 12(10), 1952; https://doi.org/10.3390/foods12101952 - 11 May 2023
Cited by 14 | Viewed by 3106
Abstract
The genus Rosa is very extensive and variable, so it remains very unpredictable and uninvestigated. This also holds true for values of secondary metabolites in rose hips, which are important for several purposes (human diet, protection of plants against pests, etc.). The aim [...] Read more.
The genus Rosa is very extensive and variable, so it remains very unpredictable and uninvestigated. This also holds true for values of secondary metabolites in rose hips, which are important for several purposes (human diet, protection of plants against pests, etc.). The aim of our study was to determine the content of phenolic compounds in the hips of R. × R. glauca, R. corymbifera, R. gallica and R. subcanina, which grow wild in nature in southwestern Slovenia. We examined the content of phenolic compounds in different parts of rose hips, in the flesh with skin and in the seeds, depending on the individual species, over a period of two years, 2020 and 2021. We also considered the influence of environmental conditions on the content of the mentioned compounds. In both years, the content of phenolic compounds was higher in the flesh with skin than in the seeds. Considering the total content of phenolic compounds in the flesh with skin, R. gallica stands out (15,767.21 mg/kg FW), but the hips of this species accumulated the lowest number of different phenolic compounds. The lowest content of total phenolic compounds (TPC) was found in R. corymbifera, in the year 2021 (3501.38 mg/kg FW). The content of TPC (in both observed years) in the seeds varied between 1263.08 mg/kg FW (R. subcanina) and 3247.89 mg/kg FW (R. × R. glauca). Among the anthocyanins, cyanidin-3-glucoside was determined, which was predominant in R. gallica (28.78 mg/kg FW), and at least was determined in R. subcanina (1.13 mg/kg FW). When comparing the two years of the period (2020–2021), we found that 2021 was more favorable for the formation of phenolic compounds in the seeds, but 2020 in the flesh with skin. Full article
(This article belongs to the Section Food Nutrition)
Show Figures

Figure 1

16 pages, 3597 KB  
Article
Characterization of the Slovene Autochthonous Rose Hybrid Rosa pendulina × spinosissima (Rosa reversa Waldst. and Kit) Using Biochemical Patterns of the Plant Blossoms
by Nina Kunc, Metka Hudina, Jože Bavcon, Branko Vreš, Zlata Luthar, Kristina Gostinčar, Maja Mikulič-Petkovšek, Gregor Osterc and Blanka Ravnjak
Plants 2023, 12(3), 505; https://doi.org/10.3390/plants12030505 - 22 Jan 2023
Cited by 7 | Viewed by 2655
Abstract
The Rosa genus is characterized by great variability and, consequently, they easily hybridize. The petals of R. pendulina, R. spinosissima and their hybrid Rosa pendulina × spinosissima, collected in western Slovenia, were included in the research. We performed morphometric analysis using [...] Read more.
The Rosa genus is characterized by great variability and, consequently, they easily hybridize. The petals of R. pendulina, R. spinosissima and their hybrid Rosa pendulina × spinosissima, collected in western Slovenia, were included in the research. We performed morphometric analysis using keys to determine roses and genetic analysis to determine the genome size. The phenolic compound content in petals of all rose flowers was measured by liquid chromatography and mass spectrometry (HPLC-MS). Using flow cytometry, we could confirm the native hybridization process due to the amount of 2C DNA. The value of R. pendulina was 1.71 pg, of R. spinosissima 1.60 pg and of the hybrid 1.62 pg. The value for the hybrid was close to values measured for parent plants and, at the same time, those values of parent plants significantly differed from each other. Our results showed that the content of phenolic compounds in petals decreased after crossing. We found that the highest total phenolic content (178.9 g/kg FW) was measured in R. spinossisima, the lowest content was analyzed for the hybrid (84.36 g/kg FW) and the content for R. pendulina was between these two values (110.58 g/kg FW). The content of flavanols and flavonols was lowest in the hybrid petals, whereas the content of anthocyanins was highest in the hybrid petals. Full article
(This article belongs to the Special Issue Integrative Taxonomy of Plants)
Show Figures

Figure 1

14 pages, 2044 KB  
Article
Identification and Characterization of Transcription Factors Involved in Geraniol Biosynthesis in Rosa chinensis
by Jiayao Yu, Xiaoyu Liu, Yifang Peng, Qi Li and Yu Han
Int. J. Mol. Sci. 2022, 23(23), 14684; https://doi.org/10.3390/ijms232314684 - 24 Nov 2022
Cited by 10 | Viewed by 3422
Abstract
Fragrance is an important characteristic of rose flowers and is largely determined by the terpenes. Rose has a unique NUDX1 (NUDIX HYDROLASES 1)–dependent monoterpene geraniol biosynthesis pathway, but little is known about its transcriptional regulation. In this study, we characterized two China rose [...] Read more.
Fragrance is an important characteristic of rose flowers and is largely determined by the terpenes. Rose has a unique NUDX1 (NUDIX HYDROLASES 1)–dependent monoterpene geraniol biosynthesis pathway, but little is known about its transcriptional regulation. In this study, we characterized two China rose (Rosa chinensis) materials from the ‘Old Blush’ variety with contrasting aromas. We profiled the volatile metabolome of both materials, and the results revealed that geraniol was the main component that distinguishes the aroma of these two materials. We performed a comparative transcriptome analysis of the two rose materials, from which we identified the hydrolase RcNUDX1 as a key factor affecting geraniol content, as well as 17 transcription factor genes co-expressed with RcNUDX1. We also determined that the transcription factor RcWRKY70 binds to four W–box motifs in the promoter of RcNUDX1, repressing RcNUDX1 expression, based on yeast one-hybrid and transient dual-luciferase assays. These results provide important information concerning the transcriptional regulatory framework underlying the control of geraniol production in rose. Full article
(This article belongs to the Special Issue Transcriptional Regulatory Networks in Flowers)
Show Figures

Figure 1

12 pages, 817 KB  
Article
Autochthonous Rose Hybrid Rosa pendulina × spinosissima Overshines Main Genotype Rosa pendulina in the Biochemical Characteristics of Their Hips
by Nina Kunc, Maja Mikulič-Petkovšek, Metka Hudina, Jože Bavcon, Branko Vreš, Gregor Osterc and Blanka Ravnjak
Horticulturae 2022, 8(8), 669; https://doi.org/10.3390/horticulturae8080669 - 22 Jul 2022
Cited by 9 | Viewed by 2439
Abstract
The medicinal value of rose hips largely depends on the contents of vitamin C and flavonoids. Rose hips contain more vitamin C than most fruits and vegetables. We were particularly interested in how the bioactive substances of rose hips are inherited from main [...] Read more.
The medicinal value of rose hips largely depends on the contents of vitamin C and flavonoids. Rose hips contain more vitamin C than most fruits and vegetables. We were particularly interested in how the bioactive substances of rose hips are inherited from main rose species. The aim of the study was to compare the contents of ascorbic acid, organic acids, and phenolics in the fruits, rose hips, of Rosa pendulina L. and the hybrid Rosa pendulina L. × spinosissima L. The contents of ascorbic acid in the studied hips were higher in R. pendulina × spinosissima than in R. pendulina. The contents of total organic acids were higher in the hips of R. pendulina × spinosissima than in the hips of R. pendulina. The contents of phenolics in the hybrid were significantly higher in flesh with skin and in seeds. The contents of cyanidin-3-glucoside were higher in R. pendulina × spinosissima. We can conclude that the contents of bioactive substances in our samples is rich and could potentially be used for human consumption. The results will help to increase transparency about which rose species provide rose hips that are the most suitable for nutritional purposes. Full article
(This article belongs to the Topic Plants Nutrients)
Show Figures

Figure 1

17 pages, 49607 KB  
Article
Drought-Responsive NAC Transcription Factor RcNAC72 Is Recognized by RcABF4, Interacts with RcDREB2A to Enhance Drought Tolerance in Arabidopsis
by Xin Jia, Zhen Zeng, Yingmin Lyu and Shiwei Zhao
Int. J. Mol. Sci. 2022, 23(3), 1755; https://doi.org/10.3390/ijms23031755 - 3 Feb 2022
Cited by 26 | Viewed by 4241
Abstract
RcNAC72, a key transcription factor that may respond to drought stress in Rosa chinensis ‘Old Blush’, was selected in our previous study. In the present study, we found that RcNAC72 is localized in the nucleus and is a transcriptional activator. RcNAC72 expression [...] Read more.
RcNAC72, a key transcription factor that may respond to drought stress in Rosa chinensis ‘Old Blush’, was selected in our previous study. In the present study, we found that RcNAC72 is localized in the nucleus and is a transcriptional activator. RcNAC72 expression could be significantly induced by drought, low temperature, salt as well as abscisic acid (ABA) treatment. Analysis of the promoter revealed that multiple abiotic stress and hormone response elements were located in the promoter region. The promoter could respond to drought, low temperature, salt and ABA treatments to activate GUS gene expression. Overexpressing RcNAC72 in Arabidopsis thaliana enhanced sensitivity to ABA and tolerance to drought stress. Silencing of RcNAC72 by virus-induced gene silencing (VIGS) in rose leaves significantly reduced leaf water loss tolerance and leaf extension capacity. Physical interaction of RcNAC72 with RcDREB2A was shown by means of the yeast two-hybrid (Y2H) and bimolecular fluorescence complementation (BiFC) assays. RcABF4 was demonstrated to be able to bind to the promoter of RcNAC72 by means of the yeast one-hybrid (Y1H) assay. These results provide new insights into the regulatory network of RcNAC72 response to drought stress in roses. Full article
(This article belongs to the Special Issue Plant Response to Abiotic Stress)
Show Figures

Figure 1

11 pages, 4359 KB  
Article
Over-Expression of Rose RrLAZY1 Negatively Regulates the Branch Angle of Transgenic Arabidopsis Inflorescence
by Dan Li, Mingyuan Zhao, Xiaoyan Yu, Lanyong Zhao, Zongda Xu and Xu Han
Int. J. Mol. Sci. 2021, 22(24), 13664; https://doi.org/10.3390/ijms222413664 - 20 Dec 2021
Cited by 2 | Viewed by 3592
Abstract
Branch angle is a key shoot architecture trait that strongly influences the ornamental and economic value of garden plants. However, the mechanism underlying the control of branch angle, an important aspect of tree architecture, is far from clear in roses. In the present [...] Read more.
Branch angle is a key shoot architecture trait that strongly influences the ornamental and economic value of garden plants. However, the mechanism underlying the control of branch angle, an important aspect of tree architecture, is far from clear in roses. In the present study, we isolated the RrLAZY1 gene from the stems of Rosa rugosa ‘Zilong wochi’. Sequence analysis showed that the encoded RrLAZY1 protein contained a conserved GΦL (A/T) IGT domain, which belongs to the IGT family. Quantitative real-time PCR (qRT-PCR) analyses revealed that RrLAZY1 was expressed in all tissues and that expression was highest in the stem. The RrLAZY1 protein was localized in the plasma membrane. Based on a yeast two-hybrid assay and bimolecular fluorescence complementation experiments, the RrLAZY1 protein was found to interact with auxin-related proteins RrIAA16. The over-expression of the RrLAZY1 gene displayed a smaller branch angle in transgenic Arabidopsis inflorescence and resulted in changes in the expression level of genes related to auxin polar transport and signal transduction pathways. This study represents the first systematic analysis of the LAZY1 gene family in R. rugosa. The results of this study will provide a theoretical basis for the improvement of rose plant types and molecular breeding and provide valuable information for studying the regulation mechanism of branch angle in other woody plants. Full article
(This article belongs to the Section Molecular Plant Sciences)
Show Figures

Figure 1

15 pages, 17422 KB  
Article
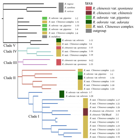
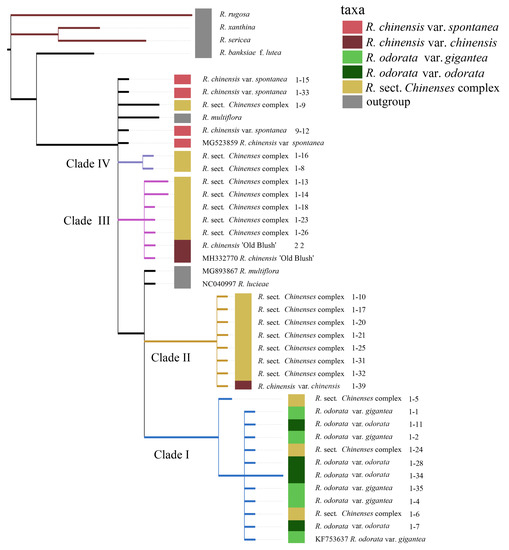
Molecular Evidence for Hybrid Origin and Phenotypic Variation of Rosa Section Chinenses
by Chenyang Yang, Yujie Ma, Bixuan Cheng, Lijun Zhou, Chao Yu, Le Luo, Huitang Pan and Qixiang Zhang
Genes 2020, 11(9), 996; https://doi.org/10.3390/genes11090996 - 25 Aug 2020
Cited by 13 | Viewed by 5002
Abstract
Rosa sect. Chinenses (Rosaceae) is an important parent of modern rose that is widely distributed throughout China and plays an important role in breeding and molecular biological research. R. sect. Chinenses has variable morphological traits and mixed germplasm. However, the taxonomic status and [...] Read more.
Rosa sect. Chinenses (Rosaceae) is an important parent of modern rose that is widely distributed throughout China and plays an important role in breeding and molecular biological research. R. sect. Chinenses has variable morphological traits and mixed germplasm. However, the taxonomic status and genetic background of sect. Chinenses varieties remain unclear. In this study, we collected germplasm resources from sect. Chinenses varieties with different morphological traits. Simple sequence repeat (SSR) markers, chloroplast markers, and single copy nuclear markers were used to explore the genetic background of these germplasm resources. We described the origin of hybridization of rose germplasm resources by combining different molecular markers. The results showed that the flower and hip traits of different species in R. sect. Chinenses were significantly different. The SSR analysis showed that the two wild type varieties have different genetic backgrounds. The double petal varieties of R. sect. Chinenses could be hybrids of two wild type varieties. A phylogenetic analysis showed that the maternal inheritance of sect. Chinenses varieties had two different origins. To some extent, variation in the morphological traits of double petal species of R. sect. Chinenses reflects the influence of cultivation process. This study emphasizes that different genetic markers vary in their characteristics. Therefore, analyzing different genetic markers in could provide an insight into highly heterozygous species. Full article
(This article belongs to the Section Plant Genetics and Genomics)
Show Figures

Figure 1

15 pages, 512 KB  
Article
Biological Waste Management in the Case of a Pandemic Emergency and Other Natural Disasters. Determination of Bioenergy Production from Floricultural Waste and Modeling of Methane Production Using Deep Neural Modeling Methods
by Jakub Frankowski, Maciej Zaborowicz, Jacek Dach, Wojciech Czekała and Jacek Przybył
Energies 2020, 13(11), 3014; https://doi.org/10.3390/en13113014 - 11 Jun 2020
Cited by 25 | Viewed by 3471
Abstract
In relation to the situation caused by the pandemic, which may also take place in the future, there is a need to find effective solutions to improve the economic situation of the floristry industry. The production and sale of flowers is time-consuming and [...] Read more.
In relation to the situation caused by the pandemic, which may also take place in the future, there is a need to find effective solutions to improve the economic situation of the floristry industry. The production and sale of flowers is time-consuming and long-term. Therefore, any information that causes the impossibility of selling the plants will result in a reduction of profitability or bankruptcy of such companies. Research on rationally utilizing biowaste from plant cultivation as well as unsold flowers for environmental protection and effective use of their potential as a raw material for bioenergy production were examined in this article. The aim of this study was to analyze the energetic potential of the biodegradable fraction of waste from floriculture. The trials included floricultural waste containing the stems, leaves and flowers of different species and hybrid tulips (Tulipa L.), roses (Rosa L.), sunflowers (Helianthus L.) and chrysanthemums (Dendranthema Des Moul.). Their biogas and methane production as well as heat of combustion were determined experimentally. The calorific value was calculated on the basis of results from selected floricultural waste and its chemical composition. The biogas production was tested on different levels of plant material fragmentation (chaff, macerate) in fermentation processes with two ranges of temperature (meso- and thermophilic fermentation). The presented results show that the highest calorific values were determined for dry stems of roses (18,520 kJ/kg) and sunflowers (18,030 kJ/kg). In turn, the lowest were obtained for dried chrysanthemums and tulips, for which the heating value reached 15,560 kJ/kg and 15,210 kJ/kg. In addition, based on one ton of the fresh mass of biowaste from floriculture, the largest biogas production including the control was obtained from the chrysanthemum chaff by mesophilic anaerobic digestion. Moreover, the largest volume of methane was received by thermophilic anaerobic digestion of roses. The highest content of biomethane (56.68%) was reached by thermophilic fermentation of roses. The energy production of the analyzed substrates was also calculated, based on the amount of biogas produced in the containers for anaerobic digestion. Additionally, a deep neural network model, which predicted the production of methane gas, was created. Owing to the properties of the network, the level of significance of variables used for modelling and prediction of biogas production was determined. The neural modelling process was carried out with the use of the H2O program. Full article
(This article belongs to the Section A4: Bio-Energy)
Show Figures

Graphical abstract

Back to TopTop