Sign in to use this feature.

Years

Between: -

Subjects

remove_circle_outline
remove_circle_outline
remove_circle_outline
remove_circle_outline
remove_circle_outline
remove_circle_outline
remove_circle_outline
remove_circle_outline
remove_circle_outline

Journals

remove_circle_outline
remove_circle_outline
remove_circle_outline
remove_circle_outline

Article Types

Countries / Regions

remove_circle_outline
remove_circle_outline
remove_circle_outline
remove_circle_outline
remove_circle_outline

Search Results (994)

Search Parameters:
Keywords = rice line

Order results
Result details
Results per page
Select all
Export citation of selected articles as:
15 pages, 594 KB  
Review
A Review of Research Progress in Rice Anther Culture
by Zhizun Feng, Huangwei Chu, Liming Cao, Ruiyun Wang and Anpeng Zhang
Curr. Issues Mol. Biol. 2026, 48(1), 18; https://doi.org/10.3390/cimb48010018 - 24 Dec 2025
Viewed by 73
Abstract
Conventional rice breeding predominantly relies on hybridization techniques, with hybrid progenies typically requiring 8 to 10 generations of selfing to achieve genetically stable homozygous lines. In contrast, haploid breeding enables the derivation of stable doubled haploid (DH) lines from hybrid progeny in just [...] Read more.
Conventional rice breeding predominantly relies on hybridization techniques, with hybrid progenies typically requiring 8 to 10 generations of selfing to achieve genetically stable homozygous lines. In contrast, haploid breeding enables the derivation of stable doubled haploid (DH) lines from hybrid progeny in just one generation, substantially shortening the breeding cycle. Haploid breeding comprises two core steps: haploid induction and chromosome doubling, with efficient haploid induction being pivotal to the success of this technology. Currently, anther culture, due to its relatively mature and stable protocol, has become the primary method for obtaining haploids in rice haploid breeding. This review systematically summarizes the research progress in rice anther culture, focusing on the fundamental steps and applications of haploid breeding, the developmental history of anther culture, factors influencing anther culture efficiency and their underlying genetic mechanisms, current challenges and potential countermeasures, and future prospects for rice anther culture technology. Full article
(This article belongs to the Section Molecular Plant Sciences)
Show Figures

Figure 1

12 pages, 2837 KB  
Article
Identification of Wild Segments Related to High Seed Protein Content Under Multiple Environments and Analysis of Its Candidate Genes in Soybean
by Ning Li, Mengdan Cai, Wei Luo, Wei Han, Cheng Liu, Jianbo He, Fangdong Liu, Lei Sun, Guangnan Xing, Junyi Gai and Wubin Wang
Agronomy 2025, 15(12), 2902; https://doi.org/10.3390/agronomy15122902 - 17 Dec 2025
Viewed by 221
Abstract
Annual wild soybean is characterized by a high protein content. To elucidate the genetic basis, this study utilized a chromosome segment substitution line population (177 lines) constructed with cultivated soybean NN1138-2 as the recipient and wild soybean N24852 as the donor. Phenotypic analyses [...] Read more.
Annual wild soybean is characterized by a high protein content. To elucidate the genetic basis, this study utilized a chromosome segment substitution line population (177 lines) constructed with cultivated soybean NN1138-2 as the recipient and wild soybean N24852 as the donor. Phenotypic analyses across three environments revealed significant variation in protein content ranging from 42.86% to 49.08%, with a high heritability of 0.70, indicating strong genetic control. Through high-throughput sequencing, six wild segments associated with high protein content were detected on chromosomes 3, 6, 9, 15, and 20, with phenotypic variation explained (PVE) by individual segments ranged from 3.58% to 22.46%, with segments on chromosomes 9, 15, and 20 as large-effect segments with PVE > 10%. All wild segments exhibited positive additive effects (0.42–1.09%), consistent with the characteristic of a high protein content in wild soybean. Compared with previous studies, five segments overlapped with reported loci, while qPro6.1 on chromosome 6 was a novel discovery. Integration of genomic and transcriptomic data identified 10 genes involved in nucleic acid binding, transmembrane protein transport, and amino acid synthesis pathway, with homologs validated in soybean, rice, and rapeseed. This research deepens the understanding of wild soybean’s high protein and offers new gene resources for breeding high-protein cultivated soybean. Full article
(This article belongs to the Special Issue Functional Genomics and Molecular Breeding of Soybeans—2nd Edition)
Show Figures

Figure 1

31 pages, 7685 KB  
Article
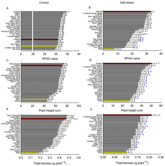
Physiological and Growth Responses of Thai Rice Genotypes to High Salinity Stress at the Seedling and Reproductive Stages
by Supranee Santanoo, Oracha Khianpho, Jirawat Sanitchon and Piyada Theerakulpisut
Plants 2025, 14(24), 3748; https://doi.org/10.3390/plants14243748 - 9 Dec 2025
Viewed by 230
Abstract
The objectives of this study were to select Thai rice that are tolerant at the seedling stage and investigate their growth, physiological and yield responses at the reproductive stage in comparison with the standard salt-tolerant Pokkali (PK). Twenty-two local, commercial and improved Thai [...] Read more.
The objectives of this study were to select Thai rice that are tolerant at the seedling stage and investigate their growth, physiological and yield responses at the reproductive stage in comparison with the standard salt-tolerant Pokkali (PK). Twenty-two local, commercial and improved Thai rice genotypes along with PK and salt-susceptible IR29 were evaluated at the seedling stage for salt tolerance using a 15 dS m−1 saline solution with five replications. Ten selected genotypes were grown in pots with four replications and exposed to a 15 dS m−1 saline level from early booting to the flowering stage. During the grain-filling stage, salt treatments decreased from 15 to 12 dS m−1 and were sustained at this level until harvest. The experimental design for both experiments was a randomized complete block design (RCBD). Based on the physiology of flag leaves, almost all genotypes exceled in the protection of chlorophyll, relative water content (RWC), membrane integrity and lipid peroxidation. In contrast, the photosynthesis, growth and grain yield of all were dramatically reduced. The rice genotypes exhibited varying degrees of osmotic adjustment (OA), ranging from 1.598 to 2.541 MPa. The cultivar RD73 and line TSKC1–144, which were genetically improved from KDML105 by the introgression of a salt-tolerant QTL/gene from PK, showed the least reduction in grain yield (60 and 53% reduction, respectively) along with PK (60%). Among the five Thai local rice varieties, Go Main Surin (GMS) showed the least reduction in grain weight (58%), total plant dry weight (28%) and green leaf dry weight (1%), while Khao Gaew (KG) and Leuang Puang Tawng (LPT) were the most reduced. PK and RD73 showed a high level of tolerance at both the seedling and reproductive stages. In contrast, KG and LPT, which exhibited high tolerance at the seedling stage, showed high susceptibility in growth, yield and most physiological traits. On the other hand, TSKC1–144 was sensitive at the seedling stage but showed increased tolerance at the reproductive stage. This result implies that suitable cultural practices should be performed to obtain the best field conditions for growing rice genotypes having different levels of salt tolerance at the seedling and reproductive stages. Future research should focus on molecular characterization of tolerance mechanisms of the promising local genotypes and the potential to use them as tolerance gene donors. Full article
(This article belongs to the Section Crop Physiology and Crop Production)
Show Figures

Figure 1

11 pages, 2333 KB  
Article
An Agrobacterium-Mediated Transformation for Zingeria biebersteiniana
by Ryan Koeth, Shahzad Hussain Shah, Calvin Juel Rigney and Changbin Chen
Int. J. Plant Biol. 2025, 16(4), 140; https://doi.org/10.3390/ijpb16040140 - 8 Dec 2025
Viewed by 200
Abstract
Zingeria biebersteiniana, a grass species with the lowest known chromosome number among angiosperms (2n = 2x = 4), offers a distinctive platform for cytogenetic and grass research. Despite its unique karyotype and potential for molecular and educational applications, no transformation [...] Read more.
Zingeria biebersteiniana, a grass species with the lowest known chromosome number among angiosperms (2n = 2x = 4), offers a distinctive platform for cytogenetic and grass research. Despite its unique karyotype and potential for molecular and educational applications, no transformation system has previously been reported for this species. Here, we establish a reproducible Agrobacterium tumefaciens-mediated transformation protocol for Z. biebersteiniana, optimized through comparative evaluation of three tissue culture media. A modified Khromov medium with Plant Preservative Mixture supported robust callus induction and plant regeneration, enabling the successful introduction of a GFP–mouse talin1 fusion construct driven by the rice Actin-1 promoter. Transgenic lines were validated via PCR amplification of the hygromycin resistance gene, and GFP signals were observed in transformed individuals. However, the expression pattern was less specific than previously reported in rice, potentially due to species-specific differences in mouse Talin1 protein localization. Although actin filament visualization in mature pollen remained unspecific, the protocol provides a foundational tool for future molecular and functional genomics and genetics studies. This work represents the first documented genetic transformation of Z. biebersteiniana, expanding its utility as a model system in plant biology and genomics. Full article
(This article belongs to the Section Plant Biochemistry and Genetics)
Show Figures

Figure 1

24 pages, 4765 KB  
Article
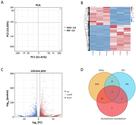
Mapping of Cadmium Tolerance-Related QTLs at the Seedling Stage in Diploid Potato Using a High-Density Genetic Map
by Ling Su, Xinqi Li, Lixing Ning, Peng Shu, Qingyi Zhang, Zugen Liu, Xiong Peng, Huili Liu, Yuan Yuan, Dingbo Yuan, Guicheng Liu, Guangyong You, Junfang Chen, Xiaoman Liu, Yi Tao, Yanhong Feng and Jing Yang
Horticulturae 2025, 11(12), 1478; https://doi.org/10.3390/horticulturae11121478 - 7 Dec 2025
Viewed by 308
Abstract
Potato is globally recognized as the fourth most crucial staple food crop, trailing behind wheat, rice, and maize. Cadmium (Cd), a predominant heavy-metal pollutant in agricultural soils, demonstrates high biological toxicity and mobility. Therefore, exploring the genetic and molecular mechanisms underpinning cadmium tolerance [...] Read more.
Potato is globally recognized as the fourth most crucial staple food crop, trailing behind wheat, rice, and maize. Cadmium (Cd), a predominant heavy-metal pollutant in agricultural soils, demonstrates high biological toxicity and mobility. Therefore, exploring the genetic and molecular mechanisms underpinning cadmium tolerance in potato is of substantial theoretical and practical significance. In this research, an F2 population composed of 170 families was established through the cross-breeding of homozygous diploid potato lines HD-5 (highly cadmium-tolerant) and M9 (cadmium-sensitive). Employing hydroponic cultivation, six traits, namely plant height (PH), root length (RL), shoot fresh weight (SFW), root fresh weight (RFW), chlorophyll content (SPAD), and nitrogen content (LNC), were measured in potato seedlings following a 9-day treatment with 40 mg·L−1 CdCl2. By utilizing the high-density genetic map of this population for QTL mapping, a total of 35 genetic loci associated with cadmium tolerance in potato seedlings were identified. Notably, loci21 and loci22 on chromosome 9, loci29 on chromosome 10, and loci31 and loci33 on chromosome 12 were consistently detected across multiple environmental conditions. This reproducibility across environments suggests the phenotypic stability of these five loci, which are thus considered reliable and robust genetic determinants. In addition, transcriptome sequencing analysis of roots from parental lines HD-5 and M9 after cadmium treatment revealed that significantly differentially expressed genes between the two parents were associated with glutathione metabolism and photosynthesis. By integrating QTL mapping, transcriptome analysis, and gene annotation, we screened four candidate genes involved in cadmium tolerance regulation: DM8C09G01000 (GST), DM8C09G01060 (GST), DM8C09G02130 (OXP1), and DM8C06G22960 (PsaH). These findings provide molecular targets and a genetic basis for molecular breeding of cadmium-tolerant potato varieties. Full article
(This article belongs to the Section Biotic and Abiotic Stress)
Show Figures

Figure 1

8 pages, 3444 KB  
Proceeding Paper
Biowax Impregnation of Recyclable Packaging Papers with Enhanced Water and Oil Barrier Properties
by Pieter Samyn
Eng. Proc. 2025, 117(1), 5; https://doi.org/10.3390/engproc2025117005 - 3 Dec 2025
Viewed by 286
Abstract
The industrial processing of innovative packaging papers with enhanced barrier properties has become ever more challenging due to the more stringent regulations on single-use plastics (SUPs), with an extended applicability to coated papers. Although the traditional packaging papers are based on renewable sources, [...] Read more.
The industrial processing of innovative packaging papers with enhanced barrier properties has become ever more challenging due to the more stringent regulations on single-use plastics (SUPs), with an extended applicability to coated papers. Although the traditional packaging papers are based on renewable sources, they do not provide water and oil resistance and traditionally require the deposition of extruded polymer films or dispersion coatings that interfere with the paper recycling process. In this study, an alternative method has been investigated through the impregnation of papers with various types of biowax, including a synthetic PE wax, palm oil wax, sunflower wax, rice bran wax, rapeseed wax, castor wax, rice bran wax, and candelilla wax. The close control of processing conditions in an industrial pilot-line is critical to produce an optimized product quality with enhanced water and oil contact angles. In particular, the variations in wax type and wax loadings after single- or dual-side impregnation and the control of processing temperatures have been related to the oil and water contact angles. The stable water contact angles in the range of 100 to 120° were obtained depending on the biowax type. Meanwhile, the increase in oil contact angles up to 60° is in line with the enhanced grease resistance. The good recyclability scores of biowax-impregnated papers were demonstrated following the “Harmonized European laboratory test method to generate parameters enabling the assessment of the recyclability of paper and board products in recycling mills with conventional process (Part I)”, version February 2024. Full article
Show Figures

Figure 1

20 pages, 4435 KB  
Article
Exploring the Effects of VgPIP1;2 Overexpression in the Roots of Young Rice Plants: Modifications in Root Architecture, Transcriptomic and Metabolomic Profiles
by Ítalo Vinícius Cantanhêde Santos, Paloma Koprovski Menguer, Bruno Silvestre Lira, Natalia Balbinott, Felipe Klein Ricachenevsky, Danilo de Menezes Daloso, Magdalena Rossi, Marcia Margis-Pinheiro, Rogério Margis and Helenice Mercier
Plants 2025, 14(23), 3628; https://doi.org/10.3390/plants14233628 - 28 Nov 2025
Viewed by 381
Abstract
Rice (Oryza sativa) is a major staple crop that feeds over half of the world’s population. However, its cultivation depends heavily on nitrogen fertilizers, which increase both environmental impacts and production costs. Enhancing the sustainable use of nitrogen is therefore essential [...] Read more.
Rice (Oryza sativa) is a major staple crop that feeds over half of the world’s population. However, its cultivation depends heavily on nitrogen fertilizers, which increase both environmental impacts and production costs. Enhancing the sustainable use of nitrogen is therefore essential for maintaining global food security. Previously, we characterized an aquaporin (VgPIP1;2) from the bromeliad Vriesea gigantea that transports ammonium and has great biotechnological potential. Here, we investigated the effect of VgPIP1;2 heterologous expression on rice, particularly in root development and nitrogen metabolism. Transgenic plants cultivated in hydroponics exhibited a larger root network area compared to wild type plants. Biochemical and metabolomic analyses revealed that the roots of VgPIP1;2 overexpressing plants have higher contents of nitrogen, free amino acids and sugars. In line with these results, the transcriptional profile showed that genes involved with nitrogen uptake and assimilation, amino acid biosynthesis and sugar metabolism are upregulated in transgenic plants. These findings indicate that VgPIP1;2 overexpression positively modulates nitrogen and carbon metabolism, altering root development in rice. Thus, the expression of VgPIP1;2 would represent a potential strategy to develop new rice cultivars with improved root architecture suited to enhance nitrogen absorption and assimilation. Full article
Show Figures

Figure 1

12 pages, 1573 KB  
Article
Constitutive OsCIN1 Expression Reprograms Source–Sink Dynamics and Compromises Agronomic Traits in Rice
by Cong Danh Nguyen, Joon-Seob Eom, Jung-Il Cho, Seok-Hyun Choi, Jae Ung Kwak, Seong-Cheol Eom, Kieu Anh Thi Phan, Juho Lee, Jong-Seong Jeon and Sang-Kyu Lee
Int. J. Mol. Sci. 2025, 26(23), 11471; https://doi.org/10.3390/ijms262311471 - 27 Nov 2025
Viewed by 224
Abstract
Cell wall invertases (CINs) establish sucrose gradients between source and sink tissues, essential for the allocation of photoassimilates. Rice possesses nine CIN genes, among which OsCIN1 and OsCIN2 have been reported as key regulators of sink strength. To test whether increasing CIN activity [...] Read more.
Cell wall invertases (CINs) establish sucrose gradients between source and sink tissues, essential for the allocation of photoassimilates. Rice possesses nine CIN genes, among which OsCIN1 and OsCIN2 have been reported as key regulators of sink strength. To test whether increasing CIN activity enhances grain yield, we generated OsCIN1 overexpression lines in rice driven by the CaMV 35S promoter. Subcellular localization analysis of OsCIN1–GFP confirmed its apoplastic localization. OsCIN1 promoter::GUS analyses verified expression in vascular tissues and revealed predominant signals in the ovular vascular and lateral stylar vascular traces during seed development. Although CIN activity was markedly elevated throughout the plant, the resulting phenotypes were unexpected. Sugar profiling of flag leaves at the flowering stage showed almost complete sucrose depletion in the overexpression (OX) lines, accompanied by increased hexose and starch accumulation. Under field conditions, OsCIN1 OX plants exhibited ~50% fewer tillers and a lower 1000-grain weight relative to wild type (WT), resulting in reduced productivity. Ectopic expression of OsCIN1 disrupted the sucrose concentration gradient, weakened carbon partitioning to sink tissues, and impaired key agronomic traits. Collectively, sugar flux is governed by the spatiotemporal patterning of CINs, highlighting that precise spatial and temporal control of CIN activity is required to increase yield. Full article
Show Figures

Figure 1

17 pages, 1454 KB  
Article
QTL Mapping and Fine Mapping of a Major Quantitative Trait Locus (qBS11) Conferring Resistance to Rice Brown Spot
by Qiuyun Lin, Yujie Zhou, Yuehui Lin, Zhenyu Xie and Wei Hu
Agriculture 2025, 15(23), 2417; https://doi.org/10.3390/agriculture15232417 - 24 Nov 2025
Cited by 1 | Viewed by 447
Abstract
Rice brown spot (BS) disease, caused by Bipolaris oryzae, is a significant threat to rice production worldwide. In this study, a major quantitative trait locus (QTL), qBS11, associated with resistance to BS in rice, was identified and fine-mapped. A recombinant inbred [...] Read more.
Rice brown spot (BS) disease, caused by Bipolaris oryzae, is a significant threat to rice production worldwide. In this study, a major quantitative trait locus (QTL), qBS11, associated with resistance to BS in rice, was identified and fine-mapped. A recombinant inbred line (RIL) population from a cross between the susceptible variety Zhenshan97 and the resistant variety C309 was used for QTL mapping. Using composite interval mapping (CIM) and bulked segregant analysis sequencing (BSA-seq), qBS11 was narrowed to a 244.6 kb interval on chromosome 11, explaining up to 47.7% of the phenotypic variance. Fine mapping identified several potential candidate genes, including LOC_Os11g41170 and LOC_Os11g41210, encoding disease resistance proteins. The resistance exhibited by qBS11 was found to be partially dominant, with heterozygotes showing medium resistance. High broad-sense heritability (89.2%) confirmed the dominance of genetic factors in BS resistance. Additionally, regulatory region variations in the candidate genes suggest a gene dosage effect, which may explain the partial dominance observed for qBS11. This study provides valuable insights into the genetic basis of BS resistance and offers a foundation for breeding BS-resistant rice varieties through molecular marker-assisted selection (MAS). The findings also pave the way for future functional studies of the identified genes. Full article
(This article belongs to the Section Crop Genetics, Genomics and Breeding)
Show Figures

Figure 1

13 pages, 1382 KB  
Article
Identification of qAs1—A Minor-Effect QTL Controlling Grain Arsenic Accumulation in Rice Using Near-Isogenic Lines Under High-Arsenic and Flooded Conditions
by Liang Guo, Zheng Dong, Haibo Xiong, Xiaowu Pan, Wenqiang Liu, Zuwu Chen and Xiaoxiang Li
Agronomy 2025, 15(12), 2699; https://doi.org/10.3390/agronomy15122699 - 24 Nov 2025
Viewed by 390
Abstract
Arsenic (As) contamination in rice poses a serious risk to food safety and human health. Genetic dissection of As-related quantitative trait loci (QTLs) provides a sustainable strategy for breeding low-As cultivars. In this study, we aimed to improve the detection of minor-effect QTLs [...] Read more.
Arsenic (As) contamination in rice poses a serious risk to food safety and human health. Genetic dissection of As-related quantitative trait loci (QTLs) provides a sustainable strategy for breeding low-As cultivars. In this study, we aimed to improve the detection of minor-effect QTLs for total As accumulation by optimizing both environmental and genetic factors. A recombinant inbred line (RIL) population derived from the cross between Yuzhenxiang (YZX, indica) and YBK (Javanica) was used for initial QTL mapping, and a single locus, qAs1, was identified on chromosome1. To enhance As uptake and phenotypic differentiation, we conducted QTL validation and fine mapping under high-As and continuously flooded conditions using near-isogenic lines (NILs) to minimize background genetic interference. The effect of qAs1 was consistently validated across generations, and the locus was refined to a 159.5 kb genomic interval. Transcriptome analysis revealed three differentially expressed genes (LOC_Os01g52110, LOC_Os01g52214, and LOC_Os01g52260) involved in redox regulation and detoxification. These findings demonstrate the effectiveness of NIL-based fine mapping under optimized environmental conditions and provide promising targets for the genetic improvement of low-As rice cultivars. Full article
(This article belongs to the Section Crop Breeding and Genetics)
Show Figures

Figure 1

16 pages, 3624 KB  
Article
Tritordeum as a Habitat for the Development of the Rice Weevil Sitophilus oryzae L.—Analysis of Selected Properties of the Cereal Grains Determining Their Resistance Mechanisms
by Mariusz Nietupski, Emilia Ludwiczak, Elżbieta Suchowilska, Bożena Kordan and Mariusz Foltyński
Agriculture 2025, 15(22), 2395; https://doi.org/10.3390/agriculture15222395 - 20 Nov 2025
Viewed by 454
Abstract
In the face of the global climate and ecological crisis, as well as growing consumer needs and demands, a transformation of the global food production and distribution system is necessary. The productivity and quality characteristics of Tritordeum make this cereal an effective tool [...] Read more.
In the face of the global climate and ecological crisis, as well as growing consumer needs and demands, a transformation of the global food production and distribution system is necessary. The productivity and quality characteristics of Tritordeum make this cereal an effective tool in the sustainable modernization of the agricultural sector. However, this potential can be significantly limited in the supply chain by storage pests. This study aimed to assess the impact of Tritordeum resistance on the rice weevil (Sitophilus oryzae L.). The experiment used 11 Tritordeum breeding lines in comparison to three cereal species derived from conventional cultivation systems (common wheat Triticum aestivum L., durum wheat Triticum durum Desf., spring barley Hordeum vulgare L.). The research showed that Tritordeum may be a substrate on which S. oryzae feeds, although the intensity of the pest’s development varied depending on the line. The study also demonstrated that the hardness of the Tritordeum seed coat did not directly influence the development intensity of the analyzed beetles. It was noted, however, that the degree of infestation by these insects depended on the chemical profile of the infested kernels. The increased total protein content and lower fiber content (compared to common wheat) likely influence the development of Tritordeum resistance. This study demonstrates that Tritordeum possesses inherent resistance traits linked to its grain chemistry, providing a basis for breeding more storage-resistant cereal cultivars. Full article
(This article belongs to the Section Crop Protection, Diseases, Pests and Weeds)
Show Figures

Figure 1

17 pages, 1924 KB  
Article
Comparison of the Genetic Basis of Yield Traits Between Main and Ratoon Rice in an Eight-Way MAGIC Population
by Zhongmin Han, Ahmed Sherif, Mohammed Ayaad, Yongzhong Xing and Yuncai Lu
Plants 2025, 14(22), 3527; https://doi.org/10.3390/plants14223527 - 19 Nov 2025
Viewed by 382
Abstract
Ratoon rice plays a crucial role in sustainable rice production due to its potential for additional harvests; however, the genetic basis of its yield remains to be explored. In this study, we aimed to precisely dissect the genetic basis of yield in ratoon [...] Read more.
Ratoon rice plays a crucial role in sustainable rice production due to its potential for additional harvests; however, the genetic basis of its yield remains to be explored. In this study, we aimed to precisely dissect the genetic basis of yield in ratoon rice by selecting 302 eight-way MAGIC lines that achieved synchronized heading within a 10-day period through staggered sowing. The eight parental lines exhibited distinct yield performances across both main and ratoon crops. Significant correlations were observed between the main and ratoon crops concerning panicle length (R = 0.67) and spikelets per panicle (R = 0.36). Genome-wide association studies (GWAS) revealed a total of 17 quantitative trait loci (QTLs) associated with five yield-related traits in both main and ratoon crops. Specifically, seven QTLs were detected for yield components in the main crop, while six QTLs were identified in the ratoon crop, in addition to five QTLs associated with ratooning ability. Notably, only one QTL, qPL1, was commonly detected in both crops, exhibiting opposite effects on tiller number across crop types. Among the QTLs specifically identified in the ratoon crop, qGY10 demonstrated the largest effect on ratoon grain yield without compromising the performance of the main crop. The known gene, Ghd7.1, exhibited pleiotropic effects on both ratooning ability and ratoon grain yield. Candidate gene analysis prioritized likely causal genes and defined key haplotypes within these QTL intervals by leveraging the genomic diversity of the eight founders. These findings underscore the distinct genetic determinants for yields in main and ratoon crops, providing a genetic basis for breeding high-yielding varieties in both crop types. Full article
(This article belongs to the Special Issue Advances in Genome-Wide Studies of Complex Agronomic Traits in Crops)
Show Figures

Figure 1

12 pages, 1729 KB  
Article
LAZY2 and LAZY3 Regulate Rice Root Gravitropism by Affecting Starch Accumulation
by Haoran Song, Linzhou Huang, Jiaze Chen and Wenguang Wang
Agronomy 2025, 15(11), 2639; https://doi.org/10.3390/agronomy15112639 - 18 Nov 2025
Viewed by 510
Abstract
Root gravitropism is essential for plants to establish proper root system architecture, enabling efficient soil exploration and optimal acquisition of water and nutrients. However, the molecular mechanisms underlying rice root gravitropism remain poorly understood. Here, we demonstrate that LAZY2 (LA2) and LA3, previously [...] Read more.
Root gravitropism is essential for plants to establish proper root system architecture, enabling efficient soil exploration and optimal acquisition of water and nutrients. However, the molecular mechanisms underlying rice root gravitropism remain poorly understood. Here, we demonstrate that LAZY2 (LA2) and LA3, previously identified regulators for shoot gravitropism control, play critical roles in root gravitropism by maintaining starch accumulation in root columella cells. Loss-of-function mutants (CR-la2, CR-la3) exhibited impaired root gravitropism, resulting in a shallow root architecture. Further analysis revealed a significant reduction in starch accumulation within root statocytes of CR-la2 and CR-la3 mutants, causing reduced root gravity sensing. The complementation lines of LA2 or LA3 can rescue the defect in starch accumulation and root gravitropism. Haplotype analysis linked natural LA2 variation to distinct root architectures, with Hap5 accessions showing steeper angles than Hap1. Additionally, we confirmed that LA2 forms homodimers both in vivo and in vitro. Our findings establish LA2 and LA3 as key regulators coupling starch metabolism with root gravitropism, providing both fundamental insights into gravity sensing and genetic targets for optimizing root architecture to increase grain yield in cereal crops. Full article
(This article belongs to the Special Issue Recent Advances in Crops Genome-Wide Assisted Selection Breeding)
Show Figures

Figure 1

22 pages, 1301 KB  
Article
Borylated 5-Membered Ring Iminosugars: Synthesis and Biological Evaluation for Glycosidase Inhibition and Anticancer Properties for Application in Boron Neutron Capture Therapy (BNCT)—Part 2
by Kate Prichard, Kosuke Yoshimura, Suzuka Yamamoto, Atsumi Taguchi, Barbara Bartholomew, Jayne Gilbert, Jennette Sakoff, Robert Nash, Atsushi Kato and Michela Simone
Pharmaceuticals 2025, 18(11), 1739; https://doi.org/10.3390/ph18111739 - 17 Nov 2025
Viewed by 627
Abstract
Background: The synthesis and biological investigation of pyrrolidine (L-gulo) iminosugars bearing an organic boron pharmacophore in ortho and meta positions of an N-benzyl group is reported. This paper completes the structure–activity relationship data for this novel family of boron-bearing iminosugars. [...] Read more.
Background: The synthesis and biological investigation of pyrrolidine (L-gulo) iminosugars bearing an organic boron pharmacophore in ortho and meta positions of an N-benzyl group is reported. This paper completes the structure–activity relationship data for this novel family of boron-bearing iminosugars. These can establish reversible intramolecular interactions via dative bonding from nucleophilic amino acid side chains to the empty p-orbital of the boron atom. Methods: Inhibitory activities against two panels of glycosidases and cancer cell lines were investigated to ascertain structure–activity relationship profiles for these novel iminosugar drug leads. Results: These iminosugars display selective, moderate-to-weak inhibitions (IC50s = 116–617 μM) of β-D-galactosidase (bovine liver), and indications of inhibition of β-D-glucosidases (almond, bovine liver) (IC50s = 633 and 710 μM) and α-D-glucosidases (rice, yeast, rat intestinal maltase) (IC50s = 106–784 μM). The boronic acid group emerges as a useful pharmacophore for management of lysosomal storage disorders via the chaperone-mediated therapy approach. The cancer assays revealed that the A2780 ovarian carcinoma cell line is selectively inhibited by all compounds screened and the MIA-Pa-Ca2 pancreatic carcinoma cell line is selectively inhibited by most compounds. Growth inhibition and GI50 values were most potent for the meta 7 side-product. Conclusions: Beyond the cancer cell line inhibition and dose-response capabilities, the real therapeutic potential of these borylated drugs lies in their switch on/switch off activation under boron neutron capture therapy (BNCT) radiotherapeutic conditions, thus providing an important area of application for borylated monosaccharides. Full article
Show Figures

Figure 1

21 pages, 6801 KB  
Article
LSES1, Encoding a Member of the Casein Kinase 1 Family, Is Involved in the Regulation of Leaf Senescence in Rice
by Fangyu Chen, Qishen Zhang, Xinyu Wei, Zhiming Chen, Ming Xu, Mancheng Zhuang, Tinggu Huang, Rongyu Huang, Yuchun Guo, Kangjing Liang and Qi Jia
Agronomy 2025, 15(11), 2601; https://doi.org/10.3390/agronomy15112601 - 12 Nov 2025
Viewed by 423
Abstract
The normal metabolism of transient starch in leaves plays a vital role in determining photosynthesis and final crop yield. However, the molecular mechanisms linking abnormal transient starch metabolism to premature leaf senescence remain unclear. Here, we isolate a rice mutant, lses1, with [...] Read more.
The normal metabolism of transient starch in leaves plays a vital role in determining photosynthesis and final crop yield. However, the molecular mechanisms linking abnormal transient starch metabolism to premature leaf senescence remain unclear. Here, we isolate a rice mutant, lses1, with leaf yellowing and premature senescence, as well as excessive accumulation of starch granules in chloroplasts. Genetic analysis revealed that this trait is controlled by a single recessive nuclear gene. Through BSA-seq preliminary gene mapping, map-based cloning, and sequencing alignment, the candidate gene was pinpointed to LOC_Os02g40860 on chromosome 2, which encodes OsCKI1, a casein kinase I family member. The identity of LSES1 was confirmed functionally: genetic complementation with the native genomic sequence rescued the wild-type phenotype, while CRISPR/Cas9 knockout of the gene in wild-type plants recapitulated the premature senescence. This confirmed that LSES1/OsCKI1 is involved in the regulation of leaf senescence. Notably, one improved knockout line, KO-2, displayed significant agronomic improvements in grain length, grain width, number of productive ears, and number of filled grains per panicle, along with a significant increase in grain yield per plant, highlighting its potential breeding value. Subcellular localization and tissue-specific expression analysis showed that LSES1 is primarily nuclear-localized and constitutively expressed. Full article
Show Figures

Figure 1

Back to TopTop