Physiological and Growth Responses of Thai Rice Genotypes to High Salinity Stress at the Seedling and Reproductive Stages
Abstract
1. Introduction
2. Results
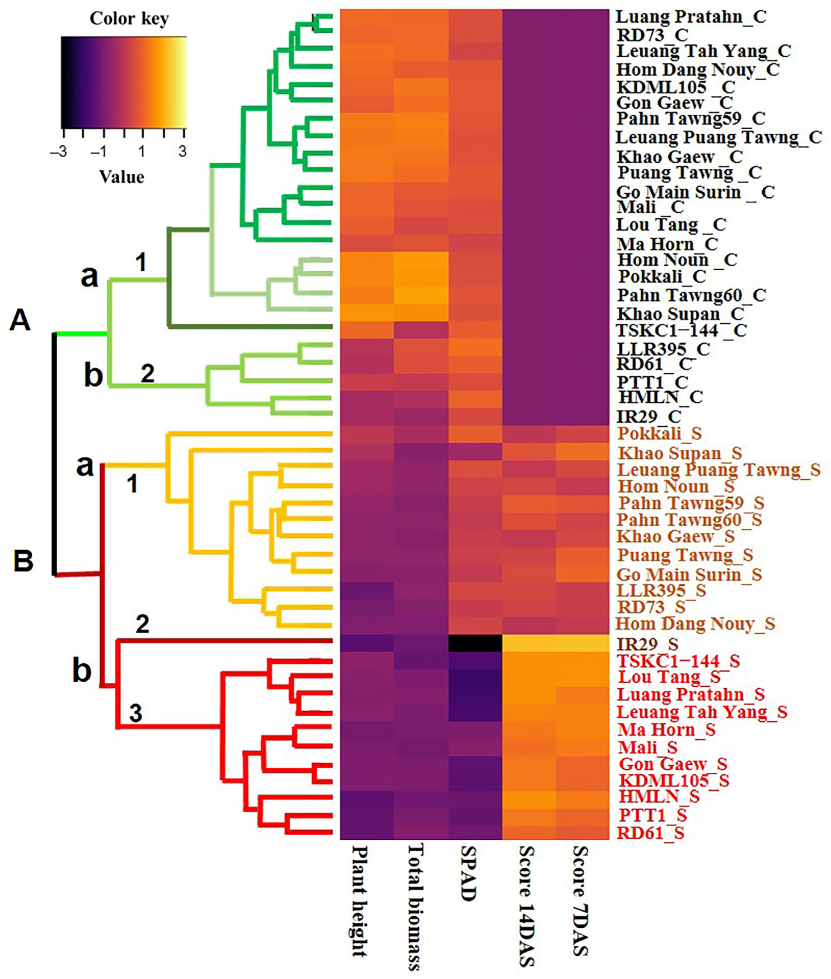
2.1. Screening for Salt Tolerance at the Seedling Growth Stage
2.2. Physiological Responses and Growth of Rice at the Reproductive Stage
2.2.1. SPAD and Chlorophyll Contents
2.2.2. Photosynthetic Performance
2.2.3. Relative Water Content (RWC), Osmotic Potential (OP) and Osmotic Adjustment (OA)
2.2.4. Electrolyte Leakage (EL), Malondialdehyde (MDA) and Ion Concentration
2.2.5. Total Sugar and Starch
2.2.6. Growth, Biomass and Grain Weight
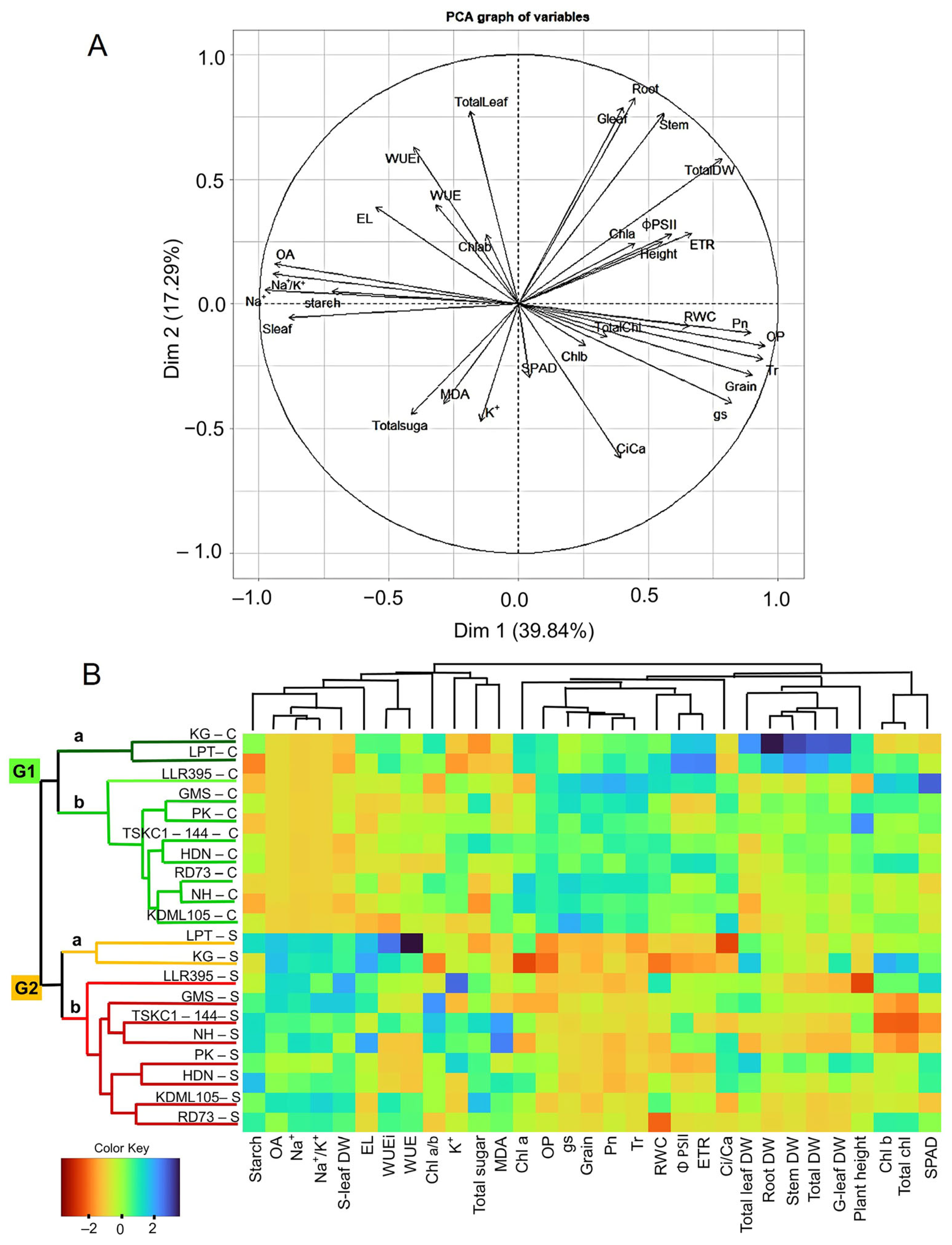
2.2.7. Principal Component Analysis (PCA) and Hierarchical Clustering Analysis (HCA)
3. Discussion
3.1. Salt Tolerance at the Seedling Stage
3.2. Physiological Responses, Growth and Yield in Response Salt Stress at the Reproductive Stage
4. Materials and Methods
4.1. Study Site and Plant Materials
4.2. Seedling Stage Experiment
4.3. Reproductive Stage Experiment
Data Collection for the Reproductive Stage Experiment
- Photosynthetic pigments
- 2.
- Chlorophyll fluorescence and leaf gas exchange
- 3.
- Relative water content (RWC), osmotic potential (OP), and osmotic adjustment (OA)
- 4.
- Electrolyte Leakage (EL) and Malondialdehyde (MDA)
- 5.
- Total sugar and starch content
- 6.
- Growth, biomass and ion content
4.4. Data and Statistical Analysis
5. Conclusions
Supplementary Materials
Author Contributions
Funding
Data Availability Statement
Acknowledgments
Conflicts of Interest
Abbreviations
| Chl | Chlorophyll |
| Ci | Intercellular CO2 concentration |
| Ca | Ambient CO2 concentration |
| DAG | Day after germination |
| DAS | Day after stress |
| DW | Dry weight |
| dS m−1 | DeciSiemens per meter |
| EC | Electrical conductivity |
| ECe | Electrical conductivity of the saturated paste extract |
| EL | Electrolyte leakage |
| ETR | Electron transport rate |
| FW | Fresh weight |
| GL | Green leaf |
| gs | Stomatal conductance |
| HCA | Hierarchical clustering analysis |
| HS | High susceptible |
| HSD | Honestly significant difference |
| HT | High tolerance |
| K+ | Potassium |
| MDA | Malondialdehyde |
| MT | Moderate tolerance |
| Na+ | Sodium |
| NaCl | Sodium chloride |
| OA | Osmotic adjustment |
| OP | Osmotic potential |
| OP100 | Osmotic potential at 100% relative water content |
| PAR | Photosynthetically Active Radiation |
| PCA | Principal Component Analysis |
| Pn | Net photosynthesis rate |
| QTL | Quantitative Trait Locus |
| RCBD | Randomized Complete Block Design |
| RH | Relative humidity |
| ROS | Reactive oxygen species |
| RWC | Relative water content |
| S | Susceptible |
| SES | Standard Evaluation System |
| SL | Senescent leaf |
| TBA | Thiobarbituric acid |
| TCA | Trichloroacetic acid |
| Tr | Transpiration rate |
| TW | Turgid weight |
| WUE | Water use efficiency |
| WUEi | Intrinsic water use efficiency |
| PSII | Photosystem II |
| Φ PSII | Effective quantum yield of PSII photochemistry |
References
- FAO (Food and Agriculture Organization of the United Nations). Crops and Livestock Products. Available online: https://www.fao.org/faostat/en/#data/QCL/visualize (accessed on 10 April 2025).
- Office of Agricultural Economics. Agricultural Statistics of Thailand. Available online: https://www.opsmoac.go.th/saraburi-dwl-files-411191791833 (accessed on 10 April 2025).
- Land Development Department (LDD). Soil Management. Available online: https://www.ldd.go.th/Web_Soil/salty.htm (accessed on 15 April 2025).
- Arunin, S.; Pongwichian, P. Salt-affected soils and management in Thailand. Bull. Soc. Sea Water Sci. Jpn. 2025, 69, 319–325. [Google Scholar] [CrossRef]
- Yang, Y.; Ye, R.; Srisutham, M.; Nontasri, T.; Sritumboon, S.; Maki, M.; Yoshida, K.; Oki, K.; Homma, K. Rice Production in Farmer Fields in Soil Salinity Classified Areas in Khon Kaen, Northeast Thailand. Sustainability 2022, 14, 9873. [Google Scholar] [CrossRef]
- Naklang, K.; Harnpichitvitaya, D.; Amarante, S.; Wade, L.; Haefele, S. Internal efficiency, nutrient uptake, and the relation to field water resources in rainfed lowland rice of northeast Thailand. Plant Soil 2006, 286, 193–208. [Google Scholar] [CrossRef]
- Santanoo, S.; Watanachai, L.; Anoma, D.; Vongcharoen, K.; Theerakulpisut, P. Photosynthesis performance at different growth stages, growth, and yield of rice in saline fields. Plants 2023, 12, 1903. [Google Scholar] [CrossRef]
- Zhou, H.; Shi, H.; Yang, Y.; Feng, X.; Chen, X.; Xiao, F.; Lin, H.; Guo, Y. Insights into plant salt stress signaling and tolerance. J. Genet. Genom. 2024, 51, 16–34. [Google Scholar] [CrossRef]
- Hussain, S.; Zhang, J.; Zhong, C.; Zhu, L.; Cao, X.; Yu, S.; Bohr, J.A.; Hu, J.; Jin, Q. Effects of salt stress on rice growth, development characteristics, and the regulating ways: A review. J. Integr. Agric. 2017, 16, 2357–2374. [Google Scholar] [CrossRef]
- Turner, N.C. Turgor maintenance by osmotic adjustment: 40 years of progress. J. Exp. Bot. 2018, 69, 3223–3233. [Google Scholar] [CrossRef] [PubMed]
- Nounjan, N.; Chansongkrow, P.; Charoensawan, V.; Siangliw, J.L.; Toojinda, T.; Chadchawan, S.; Theerakulpisut, P. High performance of photosynthesis and osmotic adjustment are associated with salt tolerance ability in rice carrying drought tolerance QTL: Physiological and co-expression network analysis. Front. Plant Sci. 2018, 9, 1135. [Google Scholar] [CrossRef]
- Mohanty, A.; Chakraborty, K.; Mondal, S.; Jena, P.; Panda, R.K.; Samal, K.C.; Chattopadhyay, K. Relative contribution of ion exclusion and tissue tolerance traits govern the differential response of rice towards salt stress at seedling and reproductive stages. Environ. Exp. Bot. 2023, 206, 105131. [Google Scholar] [CrossRef]
- Lekklar, C.; Suriya-Arunroj, D.; Pongpanich, M.; Comai, L.; Kositsup, B.; Chadchawan, S.; Buaboocha, T. Comparative genomic analysis of rice with contrasting photosynthesis and grain production under salt stress. Genes 2019, 10, 562. [Google Scholar] [CrossRef]
- Gerona, M.E.B.; Deocampo, M.P.; Egdane, J.A.; Ismail, A.M.; Dionisio-Sese, M.L. Physiological responses of contrasting rice genotypes to salt stress at reproductive stage. Rice Sci. 2019, 26, 207–219. [Google Scholar] [CrossRef]
- Ahmadizadeh, M.; Vispo, N.A.; Calapit-Palao, C.D.O.; Pangaan, I.D.; Vina, C.D.; Singh, R.K. Reproductive stage salinity tolerance in rice: A complex trait to phenotype. Indian J. Plant Physiol. 2016, 21, 528–536. [Google Scholar] [CrossRef]
- Gill, S.S.; Tuteja, N. Reactive oxygen species and antioxidant machinery in abiotic stress tolerance in crop plants. Plant Physiol. Biochem. 2010, 48, 909–930. [Google Scholar] [CrossRef]
- Hussain, M.; Ahmad, S.; Hussain, S.; Lal, R.; Ul-Allah, S.; Ahmad Nawaz, A. Chapter Six—Rice in Saline Soils: Physiology, Biochemistry, Genetics, and Management. In Advances in Agronomy; Sparks, D.L., Ed.; Academic Press: Burlington, ON, Canada, 2018; Volume 148, pp. 231–287. [Google Scholar] [CrossRef]
- Pamuta, D.; Siangliw, M.; Sanitchon, J.; Pengrat, J.; Siangliw, J.L.; Toojinda, T.; Theerakulpisut, P. Physio-biochemical traits in improved ‘KDML105’ jasmine rice lines containing drought and salt tolerance gene under drought and salt stress. Chil. J. Agric. Res. 2022, 82, 97–110. [Google Scholar] [CrossRef]
- Xu, Y.; Bu, W.; Xu, Y.; Fei, H.; Zhu, Y.; Ahmad, I.; Nimir, N.E.A.; Zhou, G.; Zhu, G. Effects of salt stress on physiological and agronomic traits of rice genotypes with contrasting salt tolerance. Plants 2024, 13, 1157. [Google Scholar] [CrossRef] [PubMed]
- Nam, M.H.; Bang, E.; Kwon, T.Y.; Kim, Y.; Kim, E.H.; Cho, K.; Park, W.J.; Kim, B.G.; Yoon, I.S. Metabolite profiling of diverse rice germplasm and identification of conserved metabolic markers of rice roots in response to long-term mild salinity stress. Int. J. Mol. Sci. 2015, 16, 21959–21974. [Google Scholar] [CrossRef]
- Singh, R.K.; Kota, S.; Flowers, T.J. Salt tolerance in rice: Seedling and reproductive stage QTL mapping come of age. Theor. Appl. Genet. 2021, 134, 3495–3533. [Google Scholar] [CrossRef] [PubMed]
- Moradi, F.; Ismail, A.M.; Gregorio, G.B.; Egdane, J.A. Salinity tolerance of rice during reproductive development and association with tolerance at the seedling stage. Indian J. Plant Physiol. 2003, 8, 105–116. [Google Scholar]
- Haque, M.A.; Rafii, M.Y.; Yusoff, M.M.; Ali, N.S.; Yusuff, O.; Datta, D.R.; Anisuzzaman, M.; Ikbal, M.F. Advanced breeding strategies and future perspectives of salinity tolerance in rice. Agronomy 2021, 11, 1631. [Google Scholar] [CrossRef]
- Hossain, H.; Rahman, M.A.; Alam, M.S.; Singh, R.K. Mapping of quantitative trait loci associated with reproductive stage salt tolerance in rice. J. Agron. Crop Sci. 2015, 201, 17–31. [Google Scholar] [CrossRef]
- Gregorio, G.; Senadhira, D.; Mendoza, R. Screening rice for salinity tolerance. In IRRI Discussion Paper Series Vellum 22; International Rice Research Institute: Manila, Philippines, 1997. [Google Scholar]
- Padmavathi, G.; Bangale, U.; Rao, K.N.; Balakrishnan, D.; Arun, M.N.; Singh, R.K.; Sundaram, R.M. Progress and prospects in harnessing wild relatives for genetic enhancement of salt tolerance in rice. Front. Plant Sci. 2024, 14, 1253726. [Google Scholar] [CrossRef] [PubMed]
- Krishnamurthy, S.L.; Pundir, P.; Warraich, A.S.; Rathor, S.; Lokeshkumar, B.M.; Singh, N.K.; Sharma, P.C. Introgressed Saltol QTL lines improves the salinity tolerance in rice at seedling stage. Front. Plant Sci. 2020, 11, 833. [Google Scholar] [CrossRef]
- Thomson, M.J.; de Ocampo, M.; Egdane, J.; Rahman, M.A.; Sajise, A.G.; Adorada, D.L.; Tumimbang-Raiz, E.; Blumwald, E.; Seraj, Z.I.; Singh, R.K.; et al. Characterizing the Saltol quantitative trait locus for salinity tolerance in rice. Rice 2010, 3, 148–160. [Google Scholar] [CrossRef]
- Sackey, O.K.; Feng, N.; Mohammed, Y.Z.; Dzou, C.F.; Zheng, D.; Zhao, L.; Shen, X. A comprehensive review on rice responses and tolerance to salt stress. Front. Plant Sci. 2025, 16, 1561280. [Google Scholar] [CrossRef]
- Solis, C.A.; Yong, M.T.; Vinarao, R.; Jena, K.; Holford, P.; Shabala, L.; Zhou, M.; Shabala, S.; Chen, Z.H. Back to the wild: On a quest for donors toward salinity tolerant rice. Front. Plant Sci. 2020, 11, 323. [Google Scholar] [CrossRef]
- Rahman, M.A.; Thomson, M.J.; Shah-E-Alam, M.; de Ocampo, M.; Egdane, J.; Ismail, A.M. Exploring novel genetic sources of salinity tolerance in rice through molecular and physiological characterization. Ann. Bot. 2016, 117, 1083–1097. [Google Scholar] [CrossRef]
- Aesomnuk, W.; Ruengphayak, S.; Ruanjaichon, V.; Sreewongchai, T.; Malumpong, C.; Vanavichit, A.; Toojinda, T.; Wanchana, S.; Arikit, S. Estimation of the genetic diversity and population structure of Thailand’s rice landraces using SNP markers. Agronomy 2021, 11, 995. [Google Scholar] [CrossRef]
- Pamuta, D.; Siangliw, M.; Sanitchon, J.; Pengrat, J.; Siangliw, J.; Toojinda, T.; Theerakulpisut, P. Photosynthetic Performance in Improved ‘KDML105’ Rice (Oryza sativa L.) Lines Containing Drought and Salt Tolerance Genes under Drought and Salt Stress. Pertanika J. Trop. Agric. Sci. 2020, 43, 653–675. [Google Scholar] [CrossRef]
- Suriya-arunroj, D.; Supapoj, N.; Toojindab, T.; Vanavichit, A. Relative leaf water content as an efficient method for evaluating rice cultivars for tolerance to salt stress. Sci. Asia 2004, 30, 411–415. [Google Scholar] [CrossRef]
- Kanawapee, N.; Sanitchon, J.; Srihaban, P.; Theerakulpisut, P. Physiological changes during development of rice (Oryza sativa L.) varieties differing in salt tolerance under saline field condition. Plant Soil 2013, 370, 89–101. [Google Scholar] [CrossRef]
- Pamuta, D. Development of Rice for Salt and Drought Tolerance Using Backcross Breeding and Marker Assisted Selection. Ph.D. Thesis, Khon Kaen University, Khon Kaen, Thailand, 2021. [Google Scholar]
- Ali, Y.; Aslam, Z.; Ashraf, M.Y.; Tahir, G.R. Effect of salinity on chlorophyll concentration, leaf area, yield and yield components of rice genotypes grown under saline environment. Int. J. Environ. Sci. Technol. 2004, 1, 221–225. [Google Scholar] [CrossRef]
- Boriboonkaset, T.; Theerawitaya, C.; Pichakum, A.; Cha-Um, S.; Takabe, T.; Kirdmanee, C. Expression levels of some starch metabolism related genes in flag leaf of two contrasting rice genotypes exposed to salt stress. Aust. J. Crop Sci. 2012, 6, 1579–1586. [Google Scholar]
- Praphasanobol, P.; Chokwiwatkul, R.; Habila, S.; Chantawong, Y.; Buaboocha, T.; Comai, L.; Chadchawan, S. Effects of Salt Stress at the Booting Stage of Grain Development on Physiological Responses, Starch Properties, and Starch-Related Gene Expression in Rice (Oryza sativa L.). Plants 2025, 12, 885. [Google Scholar] [CrossRef] [PubMed] [PubMed Central]
- Yun, P.; Shahzad, B.; Hasanuzzaman, M.; Islam, T.; Shabala, L.; Zhou, M.; Venkataraman, G.; Chen, Z.-H.; Shabala, S. Learning from nature: Photosynthetic traits conferring superior salt tolerance in wild rice Oryza coarctata. Phil. Trans. R. Soc. B 2025, 380, 20240242. [Google Scholar] [CrossRef] [PubMed]
- Lawson, T.; Vialet-Chabrand, S. Speedy stomata, photosynthesis and plant water use efficiency. New Phytol. 2019, 221, 93–98. [Google Scholar] [CrossRef] [PubMed]
- Zahra, N.A.L.; Hinai, M.S.; Hafeez, M.B.; Rehman, A.; Wahid, A.; Siddique, K.H.M.; Farooq, M. Regulation of photosynthesis under salt stress and associated tolerance mechanisms. Plant Physiol. Biochem. 2022, 1, 55–69. [Google Scholar] [CrossRef]
- Zhang, Y.; Kaiser, E.; Li, T.; Marcelis, L.F.M. NaCl affects photosynthetic and stomatal dynamics by osmotic effects and reduces photosynthetic capacity by ionic effects in tomato. J. Exp. Bot. 2022, 73, 3637–3650. [Google Scholar] [CrossRef]
- Ma, Y.; Yuan, Z.; Wei, Z.; Yan, F.; Liu, X.; Li, X.; Hou, J.; Hao, Z.; Liu, F. Stomatal and non-stomatal regulations of photosynthesis in response to salinity, and K and Ca fertigation in cotton (Gossypium hirsutum L cv.). Environ. Exp. Bot. 2025, 230, 106092. [Google Scholar] [CrossRef]
- Saleem, M.A.; Khan, A.; Tu, J.; Huang, W.; Liu, Y.; Feng, N.; Zheng, D.; Xue, Y. Salinity Stress in Rice: Multilayered approaches for sustainable tolerance. Int. J. Mol. Sci. 2025, 26, 6025. [Google Scholar] [CrossRef]
- Lynch, J.P.; Chimungu, J.G.; Brown, K.M. Root anatomical phenes associated with water acquisition from drying soil: Targets for crop improvement. J. Exp. Bot. 2014, 65, 6155–6166. [Google Scholar] [CrossRef]
- Kesawat, M.S.; Satheesh, N.; Kherawat, B.S.; Kumar, A.; Kim, H.U.; Chung, S.M.; Kumar, M. Regulation of reactive oxygen species during salt stress in plants and their crosstalk with other signaling molecules—Current perspectives and future directions. Plants 2023, 12, 864. [Google Scholar] [CrossRef] [PubMed]
- Theerakulpisut, P. Salt tolerance in Oryza sativa L. and its wild relatives. Sci. Asia 2024, 50, 2024068. [Google Scholar] [CrossRef]
- Srivastava, A.K.; Sharma, A.; Chandran, A.K.N.; Manisha, S.; Ki-Hong, J.; Suprasanna, P.; Girdhar, P. Emerging concepts of potassium homeostasis in plants. J. Exp. Bot. 2020, 71, 608–619. [Google Scholar] [CrossRef]
- Nguyen, H.T.T.; Das Bhowmik, S.; Long, H.; Cheng, Y.; Mundree, S.; Hoang, L.T.M. Rapid accumulation of proline enhances salinity tolerance in Australian wild rice Oryza australiensis domin. Plants 2021, 10, 2044. [Google Scholar] [CrossRef]
- Kaur, G.; Sanwal, S.K.; Kumar, A.; Pundir, R.K.; Yadav, M.; Sehrawat, N. Role of osmolytes dynamics in plant metabolism to cope with salinity induced osmotic stress. Discov. Agric. 2024, 2, 59. [Google Scholar] [CrossRef]
- Chunthaburee, S.; Dongsansuk, A.; Sanitchon, J.; Pattanagul, W.; Theerakulpisut, P. Physiological and biochemical parameters for evaluation and clustering of rice cultivars differing in salt tolerance at seedling stage. Saudi J. Biol. Sci. 2016, 23, 467–477. [Google Scholar] [CrossRef] [PubMed]
- Li, Z.; Zhou, T.; Zhu, K.; Wang, W.; Zhang, W.; Zhang, H.; Liu, L.; Zhang, Z.; Wang, Z.; Wang, B.; et al. Effects of salt stress on grain yield and quality parameters in rice cultivars with differing salt tolerance. Plants 2023, 12, 3243. [Google Scholar] [CrossRef] [PubMed] [PubMed Central]
- Munns, R.; Passioura, J.B.; Colmer, T.D.; Byrt, C.S. Osmotic adjustment and energy limitations to plant growth in saline soil. New Phytol. 2020, 225, 1091–1096. [Google Scholar] [CrossRef] [PubMed]
- Abdelrady, W.A.; Mostafa, K.; Saeed, M.; Elshawy, E.E.; Kavas, M.; Mladenov, V.; Bacu, A.; Zeng, F. NHX transporters: Molecular mechanisms and applications for enhancing crop resilience to soil salinity in changing environments. Plant Physiol. Biochem. 2025, 7, 110603. [Google Scholar] [CrossRef]
- Fauzia, A.N.; Nampei, M.; Jiadkong, K.; Shinta; Sreewongchai, T.; Ueda, A. Comparative physiological and transcriptomic profiling reveals the characteristics of tissue tolerance mechanisms in the japonica rice landrace under salt stress. J. Plant Growth Regul. 2024, 43, 3729–3742. [Google Scholar] [CrossRef]
- Suriya-Arunroj, D.; Khongsuwan, P.; Lertna, S.; Hintung, P.; Budjun, I.; Boonmee, N.; Saleetoe, S.; Jumpagate, R.; Sripanom, P.; Gaewkumjang, C.; et al. RD73, a non-glutinous rice variety. Thai Rice Res. J. 2018, 9, 25–50. [Google Scholar]
- Bureau of Rice Research and Development, Rice Department of Thailand. Advice on the Use of Chemical Fertilizers in Rice Fields According to Soil Analysis Values. Available online: http://webold.ricethailand.go.th/rkb3/Eb_014.pdf (accessed on 3 September 2024).
- IRRI (International Rice Research Institute). Standard Evaluation System (SES) for Rice; IRRI: Los Banos, Philippines, 2013. [Google Scholar]
- Arnon, D.I. Copper enzymes in isolated chloroplasts polyphenoloxidase in Beta vulgaris. Plant Physiol. 1949, 24, 1–15. [Google Scholar] [CrossRef]
- Lichtenthaler, H.K. Chlorophylls and carotenoids, pigments of photosynthetic biomembranes. Meth. Enzymol. 1987, 148, 350–382. [Google Scholar] [CrossRef]
- Barrs, H.D.; Weatherley, P.E. A re-examination of the relative turgidity technique for estimating water deficits in leaves. Aust. J. Biol. Sci. 1962, 15, 413–428. [Google Scholar] [CrossRef]
- Turner, N.C.; O’Toole, J.C.; Cruz, R.T.; Yambao, E.B.; Ahmad, S.; Namuco, O.S.; Dingkuhn, M. Response of seven diverse rice cultivars to water deficit. II. Osmotic adjustment, leaf elasticity, leaf extension, leaf death, stomata conductance and photosynthesis. Field Crop Res. 1986, 13, 273–286. [Google Scholar] [CrossRef]
- Bajji, M.; Kinet, J.K.; Lutts, S. The use of the electrolyte leakage method for assessing cell membrane stability as a water stress tolerance test in durum wheat. Plant Growth Regul. 2001, 36, 61–70. [Google Scholar] [CrossRef]
- Velikova, V.; Yordanov, I.; Edreva, A. Oxidative stress and some antioxidant systems in acid rain-treated bean plants protective role of exogenous polyamines. Plant Sci. 2000, 151, 59–66. [Google Scholar] [CrossRef]
- Luo, X.; Huang, Q. Relationships between leaf and stem soluble sugar content and tuberous root starch accumulation in Cassava. J. Agric. Sci. 2011, 3, 64–72. [Google Scholar] [CrossRef]
- R Core Team. R: A Language and Environment for Statistical Computing; R Foundation for Statistical Computing: Vienna, Austria, 2023; Available online: https://www.R-project.org/ (accessed on 5 April 2025).
- Posit Team. RStudio. In Integrated Development Environment for R; Posit Software, PBC: Boston, MA, USA, 2024. [Google Scholar]















| Rice Name | GS.No./ Code | Information | Institutes |
|---|---|---|---|
| Go Main Surin (GMS) | LLR377 | local Thai variety | Agronomy, KKU |
| Gon Gaew (GG) | 1698 | local Thai variety | Rice Department of Thailand |
| HMLN | – | local Thai variety | Rice Department of Thailand |
| Hom Dang Nouy (HDN) | LLR054 | local Thai variety | Agronomy, KKU |
| Hom Noun (HN) | LLR055 | local Thai variety | Agronomy, KKU |
| IR29 | – | standard susceptible check | Agronomy, KKU |
| LLR395 | LLR395 | KKU germplasm | Agronomy, KKU |
| Khao Dawk Mali 105 (KDML105) | 13744 | commercial cultivar | Rice Department of Thailand |
| Khao Gaew (KG) | 6152 | local Thai variety | Rice Department of Thailand |
| Khao Supan (KS) | 2296 | local Thai variety | Rice Department of Thailand |
| Leuang Puang Tawng (LPT) | 7214 | local Thai variety | Rice Department of Thailand |
| Leuang Tah Yang (LTY) | 14685 | local Thai variety | Rice Department of Thailand |
| Lou Tang (LT) | LLR143 | local Thai variety | Agronomy, KKU |
| Luang Pratahn (LP) | 2975 | local Thai variety | Rice Department of Thailand |
| Ma Hom (MH) | LLR309 | local Thai variety | Agronomy, KKU |
| Mali | LLR210 | local Thai variety | Agronomy, KKU |
| Pahn Tawng59 (PT59) | 7559 | local Thai variety | Rice Department of Thailand |
| Pahn Tawng60 (PT60) | 7560 | local Thai variety | Rice Department of Thailand |
| Pokkali (PK) | – | salt-tolerant standard check | Rice Science Center |
| PTT1 | – | commercial cultivar | Agronomy, KKU |
| Puang Tawng (PT) | 18442 | local Thai variety | Rice Department of Thailand |
| RD61 | – | improved cultivar | Agronomy, KKU |
| RD73 | 24867 | improved salt-tolerant cultivar | Rice Department of Thailand |
| TSKC1–144 | 144 | improved salt-tolerant line | Biology, KKU |
Disclaimer/Publisher’s Note: The statements, opinions and data contained in all publications are solely those of the individual author(s) and contributor(s) and not of MDPI and/or the editor(s). MDPI and/or the editor(s) disclaim responsibility for any injury to people or property resulting from any ideas, methods, instructions or products referred to in the content. |
© 2025 by the authors. Licensee MDPI, Basel, Switzerland. This article is an open access article distributed under the terms and conditions of the Creative Commons Attribution (CC BY) license (https://creativecommons.org/licenses/by/4.0/).
Share and Cite
Santanoo, S.; Khianpho, O.; Sanitchon, J.; Theerakulpisut, P. Physiological and Growth Responses of Thai Rice Genotypes to High Salinity Stress at the Seedling and Reproductive Stages. Plants 2025, 14, 3748. https://doi.org/10.3390/plants14243748
Santanoo S, Khianpho O, Sanitchon J, Theerakulpisut P. Physiological and Growth Responses of Thai Rice Genotypes to High Salinity Stress at the Seedling and Reproductive Stages. Plants. 2025; 14(24):3748. https://doi.org/10.3390/plants14243748
Chicago/Turabian StyleSantanoo, Supranee, Oracha Khianpho, Jirawat Sanitchon, and Piyada Theerakulpisut. 2025. "Physiological and Growth Responses of Thai Rice Genotypes to High Salinity Stress at the Seedling and Reproductive Stages" Plants 14, no. 24: 3748. https://doi.org/10.3390/plants14243748
APA StyleSantanoo, S., Khianpho, O., Sanitchon, J., & Theerakulpisut, P. (2025). Physiological and Growth Responses of Thai Rice Genotypes to High Salinity Stress at the Seedling and Reproductive Stages. Plants, 14(24), 3748. https://doi.org/10.3390/plants14243748
