error_outline You can access the new MDPI.com website here. Explore and share your feedback with us.
 
 
Sign in to use this feature.

Years

Between: -

Subjects

remove_circle_outline
remove_circle_outline
remove_circle_outline
remove_circle_outline
remove_circle_outline
remove_circle_outline
remove_circle_outline
remove_circle_outline
remove_circle_outline

Journals

remove_circle_outline
remove_circle_outline
remove_circle_outline
remove_circle_outline
remove_circle_outline
remove_circle_outline
remove_circle_outline
remove_circle_outline
remove_circle_outline
remove_circle_outline
remove_circle_outline

Article Types

Countries / Regions

remove_circle_outline
remove_circle_outline
remove_circle_outline
remove_circle_outline
remove_circle_outline
remove_circle_outline
remove_circle_outline

Search Results (984)

Search Parameters:
Keywords = residual antibiotics

Order results
Result details
Results per page
Select all
Export citation of selected articles as:
16 pages, 450 KB  
Article
Diet-Driven Modulation of Antibiotic Resistance Genes and Microbial Risk During the Bioconversion of Agro-Industrial Residues by Hermetia illucens
by Vesna Milanović, Andrea Marcelli, Alessio Ilari, Giorgia Rampanti, Kofi Armah Boakye-Yiadom, Federica Cardinali, Andrea Osimani, Cristiana Garofalo, Ester Foppa Pedretti and Lucia Aquilanti
Sci 2026, 8(1), 11; https://doi.org/10.3390/sci8010011 - 8 Jan 2026
Abstract
Background: Hermetia illucens larvae provide a sustainable bioconversion pathway that transforms agro-industrial residues into protein- and nutrient-dense biomass and frass, suitable for animal feed and soil amendment, respectively. Nevertheless, the potential spread of antibiotic resistance (AR) genes and pathogenic microorganisms poses biosafety [...] Read more.
Background: Hermetia illucens larvae provide a sustainable bioconversion pathway that transforms agro-industrial residues into protein- and nutrient-dense biomass and frass, suitable for animal feed and soil amendment, respectively. Nevertheless, the potential spread of antibiotic resistance (AR) genes and pathogenic microorganisms poses biosafety concerns. This study examined the impact of four residue-based diet formulations; peas and chickpea (D1), peas and wheat (D2), onion and wheat (D3), and wheat with digestate (D4), on microbial safety during the bioconversion process. Methods: Enterococcus spp. (viable counts), Salmonella spp. (presence/absence), and 13 AR genes associated with resistance to tetracyclines, macrolide-lincosamide-streptogramin B, β-lactams, vancomycin, and aminoglycosides were quantified in single substrates, diets, larvae, and frass using qPCR. Results: Principal component analysis revealed diet-driven AR gene profiles. D1 lowered the levels of the greatest number of tested AR genes, particularly erm(B), tetracycline, and β-lactam genes in frass, as well as tet(O) and vanB in mature larvae. In contrast, D2 increased the AR gene levels in frass. All diets except D4 eliminated Salmonella spp. Enterococcus spp. loads varied by diet and larval stage, with D2 reducing counts in frass. Conclusions: Diet composition directly shapes microbial dynamics and AR gene dissemination, indicating that legume-based substrates may enhance biosafety in bioconversion systems. Full article
Show Figures

Figure 1

29 pages, 3739 KB  
Article
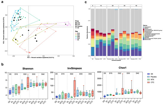
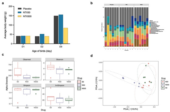
In Vitro and In Vivo Evaluation of Nitroxoline as an Effective Antimicrobial Alternative to Poultry Production
by Yuqing Zhou, Maria M. Trush, Lewis Ibbotson, Laura Espina, Aditya Kumar Lankapalli, Alistair J. M. Farley, Huangwei Song, Congming Wu, Xingyuan Cao, Xi Xia, Charlotte J. Gray-Hammerton, Alice Moorey, Amelie Delaitre, George Siegwart, Shaolin Wang, Yang Wang, Jianzhong Shen, Christopher J. Schofield and Timothy R. Walsh
Antibiotics 2026, 15(1), 62; https://doi.org/10.3390/antibiotics15010062 - 6 Jan 2026
Abstract
Background: Antimicrobial resistance is a major global challenge that is exacerbated by extensive antibiotic use in livestock farming. Identifying effective alternatives to widely used human antibiotics in animal production is vital to safeguard vital human medicines and ensure sustainable food systems. Here we [...] Read more.
Background: Antimicrobial resistance is a major global challenge that is exacerbated by extensive antibiotic use in livestock farming. Identifying effective alternatives to widely used human antibiotics in animal production is vital to safeguard vital human medicines and ensure sustainable food systems. Here we describe studies identifying nitroxoline (NTX) as a promising antimicrobial candidate for use in poultry production. Methods: The antibacterial activity and resistance potential of NTX were assessed in vitro. In vivo studies in chickens evaluated tolerance, therapeutic efficacy in Salmonella-infected birds, pharmacokinetics, tissue residue depletion, growth performance, and effects on caecal microbiota. NTX was administered in-feed at different dose levels. Pharmacokinetic parameters and withdrawal periods were determined, and caecal microbiota composition was analysed using ribosomal RNA 16S sequencing. Results: NTX exhibits potent broad-spectrum antibacterial activity in vitro and low levels of resistance. NTX is well-tolerated in chickens at 500 mg/kg in-feed for 7 days and substantially reduces liver bacterial loads at 100 mg/kg in Salmonella-infected chickens. Pharmacokinetic and residue analyses reveal NTX manifests rapid absorption and distribution, high oral bioavailability (86%), and efficient tissue clearance with a 17-day withdrawal period required for skin-plus-fat clearance. NTX supplementation is associated with increased weight gain and improved feed efficiency compared to the control group, with performance comparable to chlortetracycline. Microbiota analysis indicates modulation of caecal bacterial communities, including increased Faecalibacterium and Lactobacillus. Conclusions: These results indicate that NTX is a viable alternative to important human antibiotics widely deployed in poultry production, offering a potential approach to minimise antimicrobial resistance whilst maintaining animal health and food biosafety. Full article
Show Figures

Figure 1

19 pages, 1102 KB  
Review
The Beneficial Effects of Guanidinoacetic Acid as a Functional Feed Additive: A Possible Approach for Poultry Production
by Shaaban S. Elnesr and Mohamed Shehab-El-Deen
Vet. Sci. 2026, 13(1), 46; https://doi.org/10.3390/vetsci13010046 - 4 Jan 2026
Viewed by 231
Abstract
Functional feed additives offer a viable strategy for producing sustainable and healthful poultry. Guanidinoacetic acid (GAA), a non-antibiotic growth stimulant, has attracted significant interest from both investors in the poultry sector and researchers due to its distinct biological properties and multiple potential applications. [...] Read more.
Functional feed additives offer a viable strategy for producing sustainable and healthful poultry. Guanidinoacetic acid (GAA), a non-antibiotic growth stimulant, has attracted significant interest from both investors in the poultry sector and researchers due to its distinct biological properties and multiple potential applications. GAA facilitates creatine synthesis, accelerates metabolism, and boosts poultry growth. Consequently, GAA can be considered a safe and beneficial creatine substitute, as it is the sole natural precursor of creatine. GAA meets the livestock industry’s demand for safe and effective therapies because it is non-toxic, readily degradable, and leaves no residues. Additionally, GAA is more stable and economical than creatine, making it a superior feed additive. In broiler chicks, GAA can replace arginine in practical diets containing either adequate or deficient levels of arginine. Supplementation with GAA offers promising opportunities to optimize broiler production and general health by promoting energy metabolism and protein synthesis. Commercially available feed-grade GAA has a high potential for inclusion in broiler diets. Supplementing broiler chickens with GAA may be an effective approach to improve performance parameters such as body weight and feed conversion ratio. In conclusion, dietary GAA supplementation (approximately 0.6–1.2 g/kg of diet, depending on desired impacts) can improve the productive performance of poultry. This review updates current knowledge on the impacts of GAA on productive and reproductive performance, egg quality, digestibility, antioxidant indices, and gut health in poultry. Full article
(This article belongs to the Special Issue Nutritional Health of Monogastric Animals)
Show Figures

Figure 1

12 pages, 699 KB  
Article
Timing of Antibiotics in ICU Pneumonia: An Observational Association Between Early Treatment and Higher Mortality
by Josef Yayan and Kurt Rasche
Antibiotics 2026, 15(1), 49; https://doi.org/10.3390/antibiotics15010049 - 3 Jan 2026
Viewed by 119
Abstract
Background: Early administration of antibiotics is commonly recommended for pneumonia in intensive care unit (ICU) patients. However, the clinical benefit of very early empirical treatment remains uncertain and may reflect differences in illness severity, baseline risk, or care pathways, particularly in non-septic or [...] Read more.
Background: Early administration of antibiotics is commonly recommended for pneumonia in intensive care unit (ICU) patients. However, the clinical benefit of very early empirical treatment remains uncertain and may reflect differences in illness severity, baseline risk, or care pathways, particularly in non-septic or hemodynamically stable ICU populations. Methods: We performed a retrospective cohort study using the Medical Information Mart for Intensive Care IV (v2.2) database to evaluate the observational association between antibiotic timing and in-hospital mortality among adult ICU patients with pneumonia. Patients were categorized as receiving early (<3 h) or delayed (≥3 h) antibiotic therapy after ICU admission. A multivariable logistic regression model adjusted only for age and sex. Given the absence of detailed severity-of-illness measures, no causal inference was intended, and all analyses were considered hypothesis-generating. Additional analyses exploring antibiotic class, dosing frequency, and combination therapy were conducted in an exploratory manner, given substantial variation in sample sizes and a high risk of confounding by indication, misclassification, immortal-time, and survivorship bias. Results: Among 7569 ICU patients with pneumonia, 56.5% received antibiotics within three hours of ICU admission. Early antibiotic initiation was associated with higher in-hospital mortality than delayed therapy (26.1% vs. 21.5%; OR 1.30, 95% CI 1.16–1.44; p < 0.001). Because validated severity-of-illness measures were unavailable, residual confounding and confounding by indication are likely and may largely explain this association. A potential signal of increased mortality was observed in patients receiving ≥3 doses of levofloxacin (OR 4.39, 95% CI 1.13–17.02); however, this subgroup was small and the finding is highly susceptible to survivorship and indication bias. Mortality appeared lower in patients receiving two or three antibiotics compared with monotherapy, but marked group imbalances, lack of restriction or stratification, and clinical selection effects limit interpretability. Regimens involving ≥4 agents were rare and primarily associated with prolonged ICU length of stay rather than a clear mortality difference. Conclusions: In this large retrospective ICU cohort, very early antibiotic administration for pneumonia was observationally associated with higher in-hospital mortality. Causality cannot be inferred, and early treatment likely represents a marker of higher baseline risk or clinical urgency rather than a harmful exposure. These findings challenge the assumption that earlier antibiotic initiation is uniformly beneficial and underscore the importance of individualized, stewardship-aligned, and context-dependent decision-making regarding antimicrobial timing and intensity in critically ill patients. Full article
(This article belongs to the Section Antibiotic Therapy in Infectious Diseases)
Show Figures

Figure 1

20 pages, 2367 KB  
Article
Effect of Non-Antibiotic Pollution in Farmland Soil on the Risk of Antibiotic Resistance Gene Transfer
by Jin Huang, Xiajiao Wang, Zhengyang Deng, Zhixing Ren and Yu Li
Sustainability 2026, 18(1), 447; https://doi.org/10.3390/su18010447 - 2 Jan 2026
Viewed by 96
Abstract
The widespread use of antibiotics, combined with pervasive exposure to diverse environmental media, has intensified the global challenge of antibiotic resistance. Accumulating evidence reveals that beyond direct antibiotic pressure, residual non-antibiotic chemicals—despite lacking intrinsic antibacterial activity—can significantly promote the enrichment and spread of [...] Read more.
The widespread use of antibiotics, combined with pervasive exposure to diverse environmental media, has intensified the global challenge of antibiotic resistance. Accumulating evidence reveals that beyond direct antibiotic pressure, residual non-antibiotic chemicals—despite lacking intrinsic antibacterial activity—can significantly promote the enrichment and spread of antibiotic resistance genes (ARGs) in farmland soils through indirect mechanisms such as inducing oxidative stress, altering microbial community structure, and enhancing both vertical and horizontal gene transfer. To address this issue, the present study investigates the influence of representative non-antibiotic contaminants commonly detected in agricultural environments—including pesticides (e.g., Omethoate, imidacloprid, and atrazine), industrial pollutants (e.g., PCB138, BDE47, benzo [a] pyrene, 2,3,7,8-tetrachlorodibenzo-p-dioxin [TCDD], and benzene), plastic-associated compounds (e.g., Polyethylene trimer, phthalates, and tributyl acetylcitrate), and ingredients from personal care products (e.g., triclosan and bisphenol A)—on ARG transmission dynamics. Leveraging bioinformatics resources such as the CARD database, PDB, AlphaFold, and molecular sequence analysis tools, we identified relevant small-molecule ligands and macromolecular receptors to construct a simulation system modeling ARG transfer pathways. Molecular docking and molecular dynamics (MD) simulations were then implemented, guided by a Plackett–Burman experimental design, to systematically evaluate the impact of individual and co-occurring pollutants. The resulting data were processed using advanced analytical tools, and MD trajectories were interpreted at the molecular level across three scenarios: an unperturbed (blank) system, single-pollutant exposures, and dual-pollutant combinations. By integrating computational simulations with machine learning approaches, this work uncovers the “co-selection” effect exerted by non-antibiotic chemical residues in shaping the environmental resistome, thereby providing a mechanistic and scientific basis for comprehensive risk assessment of agricultural non-point source pollution and the development of effective soil health management and antimicrobial resistance containment strategies. Full article
Show Figures

Figure 1

27 pages, 2341 KB  
Review
Molecular Basis of Persister Awakening and Lag-Phase Recovery in Escherichia coli After Antibiotic Exposure
by Karolina Stojowska-Swędrzyńska, Ewa Laskowska and Dorota Kuczyńska-Wiśnik
Int. J. Mol. Sci. 2026, 27(1), 467; https://doi.org/10.3390/ijms27010467 - 1 Jan 2026
Viewed by 244
Abstract
Antibiotic persistence is a transient phenotype in which a subset of genetically susceptible bacteria survives lethal antibiotic exposure without acquiring resistance. However, survival alone does not define a persister cell—only cells that successfully recover, resume growth, and produce viable progeny complete the persister [...] Read more.
Antibiotic persistence is a transient phenotype in which a subset of genetically susceptible bacteria survives lethal antibiotic exposure without acquiring resistance. However, survival alone does not define a persister cell—only cells that successfully recover, resume growth, and produce viable progeny complete the persister cycle. Recent studies in Escherichia coli show that persister awakening is a multistage process shaped by dormancy depth, metabolic state, and antibiotic-induced damage. Upstream induction mechanisms, including stringent-response signaling and toxin–antitoxin–mediated growth arrest, primarily determine dormancy depth but do not directly control awakening kinetics. During the lag phase, persister cells undergo coordinated recovery involving detoxification of residual antibiotics, ATP restoration, dissolution of protein aggregates, and ribosome reactivation. After exposure to fluoroquinolones, awakening additionally requires SOS-driven DNA repair via homologous recombination or transcription-coupled repair. In contrast, β-lactam–exposed persister cells rely mainly on efflux-mediated detoxification and asymmetric damage partitioning. Failure to restore proteostasis or resolve damage results in abortive recovery or cell death. Only after damage processing and metabolic reactivation can persister cells resume division and generate viable progeny. This review integrates current molecular insights into persister cell recovery in E. coli, highlighting the lag phase as the critical barrier between survival and true persistence. Full article
(This article belongs to the Special Issue Research Advances in Antibiotic Resistance)
Show Figures

Figure 1

19 pages, 2575 KB  
Article
Molecular Interactions of Norfloxacin in Metal-Loaded Clay Suspensions-Effects on Degradation and Induced Toxicity
by Roumaissa Djidja, David Dewez and Abdelkrim Azzouz
Int. J. Mol. Sci. 2026, 27(1), 459; https://doi.org/10.3390/ijms27010459 - 1 Jan 2026
Viewed by 207
Abstract
The role of the metal valence state on the surface properties of metal-loaded clay minerals in the adsorption/oxidative degradation of an antibiotic was investigated. Transitional metal cations and their zero-valent counterparts such as Fe0, Ni0, Co0 and Cu [...] Read more.
The role of the metal valence state on the surface properties of metal-loaded clay minerals in the adsorption/oxidative degradation of an antibiotic was investigated. Transitional metal cations and their zero-valent counterparts such as Fe0, Ni0, Co0 and Cu0 supported on montmorillonite were comparatively investigated for their interactions during adsorption and toxicity tests of antibiotic norfloxacin (NOF). UV-Vis spectrophotometric and Fourier transform infrared (FTIR) spectroscopic analyses confirmed the involvement of the hydroxyl and carboxyl groups and/or piperazinyl nitrogen of NOF in the complexation with metal cations. Ecotoxicological assessment using aquatic plants Lemna minor showed that the metal cations reduce the bioavailability of the organic pollutant and that the zero-valent metals display higher toxicity due to their specific interaction with NOF and clay mineral surface. This evaluation will provide insights into potential environmental impacts of the co-occurrence of antibiotics and metals and will certainly contribute to correlating the safety of the water treatment by assessing the residual toxicity and its fluctuations. Full article
(This article belongs to the Section Molecular Pharmacology)
Show Figures

Figure 1

19 pages, 4816 KB  
Article
Milk-Derived Extracellular Vesicles Inhibit Staphylococcus aureus Growth and Biofilm Formation
by Peng Liu, Zhaoyuan Wang, Ziqiang Gao, Juan Liu, Yutong Zhang, Yangyang Song, Xiaolin Li, Huaxue Song, Xingli He, Fanzhi Kong, Changyuan Wang and Binglei Shen
Animals 2026, 16(1), 123; https://doi.org/10.3390/ani16010123 - 1 Jan 2026
Viewed by 185
Abstract
Staphylococcus aureus is a key pathogen in bovine mastitis, and antibiotic therapy is challenged by resistance and residue concerns. Milk-derived extracellular vesicles emerge as promising natural antimicrobials. This study aimed to evaluate the antimicrobial activity and explore potential associated mechanisms of milk-derived extracellular [...] Read more.
Staphylococcus aureus is a key pathogen in bovine mastitis, and antibiotic therapy is challenged by resistance and residue concerns. Milk-derived extracellular vesicles emerge as promising natural antimicrobials. This study aimed to evaluate the antimicrobial activity and explore potential associated mechanisms of milk-derived extracellular vesicles against S. aureus. Milk-derived EV-enriched fractions (mEVs) from healthy (HmEVs) and mastitic (MmEVs) bovine milk suppressed S. aureus growth in vitro and were associated with oxidative imbalance, with MmEVs showing stronger inhibition. In addition, MmEVs significantly reduced biofilm biomass, extracellular matrix production, and the expression of key biofilm-associated genes (sarA, icaB, fnbA, clfB, cidA). Small RNA sequencing revealed distinct miRNA profiles between HmEVs and MmEVs; in particular, MmEVs were enriched in miRNAs predicted to target the S. aureus biofilm-associated gene clfB. Although we did not directly demonstrate uptake of mEV-derived miRNAs by bacteria or their regulation of bacterial gene expression in this study, our small RNA sequencing data together with subsequent bioinformatic predictions suggest that vesicular miRNAs should be regarded as candidate contributors, rather than demonstrated mediators, of the observed antibacterial and antibiofilm effects. Taken together, these findings indicate the potential of mEVs as residue-free adjuncts for controlling bovine mastitis, while recognizing that the present conclusions are mainly derived from in vitro experiments with S. aureus and bioinformatic analyses. Therefore, functional validation of candidate miRNAs, in vivo studies, and evaluation of activity against other mastitis-associated pathogens are still required to clarify the underlying mechanisms, therapeutic potential, and spectrum of activity of mEVs. Full article
(This article belongs to the Section Cattle)
Show Figures

Figure 1

15 pages, 3855 KB  
Article
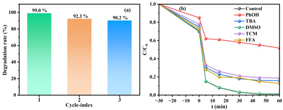
Electron Beam Irradiation-Assisted Synthesis of MIL-88A(Fe) Toward Efficient Periodate Activation for Tetracycline Degradation
by Huanhuan Liang, Jingming Wen, Hongying Lu, Jiarui Xue, Tao Han and Haiyang Shao
Catalysts 2026, 16(1), 36; https://doi.org/10.3390/catal16010036 - 1 Jan 2026
Viewed by 161
Abstract
In this study, MIL-88A(Fe)-X (X = 300, 500, 600) was successfully synthesized via electron beam irradiation and employed to activate periodate (PI) for tetracycline (TC) degradation. Experimental results indicated that the optimal irradiation dosage was 300 kGy for MIL-88A(Fe)-X. And 99.0% of TC [...] Read more.
In this study, MIL-88A(Fe)-X (X = 300, 500, 600) was successfully synthesized via electron beam irradiation and employed to activate periodate (PI) for tetracycline (TC) degradation. Experimental results indicated that the optimal irradiation dosage was 300 kGy for MIL-88A(Fe)-X. And 99.0% of TC could be degraded under the optimum reaction conditions (catalyst dosage of 20 mg, PI concentration of 1.0 mM, initial TC concentration of 10 mg/L, pH = 6.8, and temperature of 25 °C) in MIL-88A(Fe)-300/PI system. Furthermore, quenching experiments were conducted to investigate the degradation mechanism, revealing IO3· and IO4· radicals played predominant roles in MIL-88A(Fe)-300/PI system. The system exhibited excellent stability and recyclability, maintaining a degradation efficiency of over 90% after three consecutive cycles. This study demonstrated that the MIL-88A(Fe)/PI system achieved rapid degradation and high reproducibility for TC removal. The proposed method could effectively reduce antibiotic residues in the environment, offering a promising strategy for addressing antibiotic pollution. Future work can be conducted to assess its practical application performance under various environmental conditions. Full article
(This article belongs to the Special Issue Porous Catalytic Materials for Environmental Purification)
Show Figures

Graphical abstract

43 pages, 5874 KB  
Review
Photocatalytic Degradation of Antibiotics Using Nanomaterials: Mechanisms, Applications, and Future Perspectives
by Jianwei Liu, Hongwei Ruan, Pengfei Duan, Peng Shao, Yang Zhou, Ying Wang, Yudi Chen, Zhiyong Yan and Yang Liu
Nanomaterials 2026, 16(1), 49; https://doi.org/10.3390/nano16010049 - 29 Dec 2025
Viewed by 401
Abstract
Widespread antibiotic residues in aquatic environments pose escalating threats to ecological stability and human health, highlighting the urgent demand for effective remediation strategies. In recent years, photocatalytic technology based on advanced nanomaterials has emerged as a sustainable and efficient strategy for antibiotic degradation, [...] Read more.
Widespread antibiotic residues in aquatic environments pose escalating threats to ecological stability and human health, highlighting the urgent demand for effective remediation strategies. In recent years, photocatalytic technology based on advanced nanomaterials has emerged as a sustainable and efficient strategy for antibiotic degradation, enabling the effective utilization of solar energy for environmental remediation. This review provides an in-depth discussion of six representative categories of photocatalytic nanomaterials that have demonstrated remarkable performance in antibiotic degradation, including metal oxide-based systems with defect engineering and hollow architectures, bismuth-based semiconductors with narrow band gaps and heterojunction designs, silver-based plasmonic composites with enhanced light harvesting, metal–organic frameworks (MOFs) featuring tunable porosity and hybrid interfaces, carbon-based materials such as g-C3N4 and biochar that facilitate charge transfer and adsorption, and emerging MXene–semiconductor hybrids exhibiting exceptional conductivity and interfacial activity. The photocatalytic performance of these nanomaterials is compared in terms of degradation efficiency, recyclability, and visible-light response to evaluate their suitability for antibiotic degradation. Beyond parent compound removal, we emphasize transformation products, mineralization, and post-treatment toxicity evolution as critical metrics for assessing true detoxification and environmental risk. In addition, the incorporation of artificial intelligence into photocatalyst design, mechanistic modeling, and process optimization is highlighted as a promising direction for accelerating material innovation and advancing toward scalable, safe, and sustainable photocatalytic applications. Full article
(This article belongs to the Section Energy and Catalysis)
Show Figures

Figure 1

22 pages, 887 KB  
Review
Advancing Identification of Transformation Products and Predicting Their Environmental Fate: The Current State of Machine Learning and Artificial Intelligence in Antibiotic Photolysis
by Sultan K. Alharbi
Appl. Sci. 2026, 16(1), 267; https://doi.org/10.3390/app16010267 - 26 Dec 2025
Viewed by 408
Abstract
The environmental persistence of antibiotic residues in aquatic systems represents a critical global challenge, with photolysis serving as a primary abiotic degradation pathway. Traditional approaches to studying antibiotic photodegradation and transformation product (TP) identification face significant limitations, including complex reaction mechanisms, multiple concurrent [...] Read more.
The environmental persistence of antibiotic residues in aquatic systems represents a critical global challenge, with photolysis serving as a primary abiotic degradation pathway. Traditional approaches to studying antibiotic photodegradation and transformation product (TP) identification face significant limitations, including complex reaction mechanisms, multiple concurrent pathways, and analytical challenges in characterizing unknown metabolites. The integration of artificial intelligence (AI) and machine learning (ML) technologies has begun to transform this field, offering new capabilities for predicting photodegradation kinetics, elucidating transformation pathways, and identifying novel metabolites. This comprehensive review examines current applications of AI/ML in antibiotic photolysis research, analyzing developments from 2020 to 2025. Key advances include quantitative structure–activity relationship (QSAR) models for photodegradation prediction, deep learning approaches for automated mass spectrometry interpretation, and hybrid computational–experimental frameworks. Machine learning algorithms, particularly Random Forests, support vector machines, and Neural Networks, have demonstrated capabilities in handling multi-dimensional environmental datasets across diverse antibiotic classes, including fluoroquinolones, β-lactams, tetracyclines, and sulfonamides. Despite progress in this field, challenges remain in model interpretability, standardization of datasets, validation protocols, and integration with regulatory frameworks. Future directions include machine-learning-enhanced quantum dynamics for improving mechanistic understanding, real-time AI-guided experimental design, and predictive tools for environmental risk assessment. Full article
(This article belongs to the Section Environmental Sciences)
Show Figures

Figure 1

10 pages, 2267 KB  
Communication
Structural Insights into the Staphylococcus aureus DltC-Mediated D-Alanine Transfer
by Hanul Jeon, Hyebin Lee, Chiman Song and In-Gyun Lee
Biomolecules 2026, 16(1), 44; https://doi.org/10.3390/biom16010044 - 26 Dec 2025
Viewed by 243
Abstract
Staphylococcus aureus (S. aureus) is a major Gram-positive pathogen, and treatment of S. aureus infections is often challenging due to widespread antibiotic resistance. In Gram-positive bacteria such as S. aureus, D-alanylation of teichoic acids (TA) reduces the net negative charge [...] Read more.
Staphylococcus aureus (S. aureus) is a major Gram-positive pathogen, and treatment of S. aureus infections is often challenging due to widespread antibiotic resistance. In Gram-positive bacteria such as S. aureus, D-alanylation of teichoic acids (TA) reduces the net negative charge of the cell envelope and contributes to resistance to diverse antibiotics, particularly cationic antimicrobial peptides. D-alanylation is mediated by the dltABCD operon, which encodes four proteins (DltA, DltB, DltC, and DltD), all of which is essential for the multistep transfer of D-alanine to teichoic acids. Here, we present the first crystal structure of the S. aureus D-alanyl carrier protein DltC and analyze its interaction with DltA using AlphaFold3 and all-atom molecular dynamics simulations. We further show that single substitutions of SaDltA-SaDltC interface residues abolish SaDltC mediated enhancement of SaDltA catalysis. Together, these findings define a catalytically critical S. aureus DltA-DltC interface and provide a structural insight for targeting the D-alanylation pathway as a potential anti-Staphylococcus strategy. Full article
(This article belongs to the Special Issue Structural Biology of Protein)
Show Figures

Figure 1

20 pages, 9776 KB  
Article
iTRAQ-Based Proteomics Reveals the Potential Mechanisms Underlying Diet Supplementation with Stevia Isochlorogenic Acid That Alleviates Immunosuppression in Cyclophosphamide-Treated Broilers
by Jiatong Jin, Shuqi Zhao, Pengyu Zhao, Yushuo Zhang, Lifei Wu, Liangfu Zhou, Yasai Sun, Wen Zhao and Qian Zhou
Animals 2026, 16(1), 25; https://doi.org/10.3390/ani16010025 - 22 Dec 2025
Viewed by 296
Abstract
The extensive use of antibiotics in intensive farming weakens immunity and threatens food safety. Stevia isochlorogenic acid (SICA), a kind of dicaffeoylquinic acid derived from stevia residue, exhibits strong antioxidant activity. This study evaluated the ability of SICA to improve immune function in [...] Read more.
The extensive use of antibiotics in intensive farming weakens immunity and threatens food safety. Stevia isochlorogenic acid (SICA), a kind of dicaffeoylquinic acid derived from stevia residue, exhibits strong antioxidant activity. This study evaluated the ability of SICA to improve immune function in an immunosuppressed broiler model. SICA significantly increased the spleen, thymus, and bursa of Fabricius indices (p < 0.05), alleviated spleen damage, and elevated serum interleukin-2 (IL-2), IL-4, interferon-γ, IL-1β, tumor necrosis factor-α, immunoglobulins (IgA, IgM, IgG), and complement components C3 and C4 (p < 0.05). Isobaric tags for relative and absolute quantification-based proteomics indicated that SICA enhanced splenic immune function by activating cell adhesion molecules, phagosomes, and the intestinal immune network for IgA production pathways. Quantitative PCR analysis showed upregulation of mRNA and protein levels of B-cell receptor, major histocompatibility complex class II, protein tyrosine phosphatase receptor type C, and neutrophil cytosolic factor 2 (p67phox) and downregulation of C-C motif chemokine receptor 9. Molecular docking demonstrated the strongest binding affinity between SICA and p67phox. Overall, SICA effectively alleviated immunosuppression in broiler chickens and represents a promising natural alternative to antibiotic feed additives. Full article
(This article belongs to the Section Poultry)
Show Figures

Graphical abstract

22 pages, 1748 KB  
Review
Artificial Intelligence-Driven Food Safety: Decoding Gut Microbiota-Mediated Health Effects of Non-Microbial Contaminants
by Ruizhe Xue, Xinyue Zong, Xiaoyu Jiang, Guanghui You, Yongping Wei and Bingbing Guo
Foods 2026, 15(1), 22; https://doi.org/10.3390/foods15010022 - 22 Dec 2025
Viewed by 413
Abstract
A wide range of non-microbial contaminants—such as heavy metals, pesticide residues, antibiotics, as well emerging foodborne contaminants like micro- and nanoplastics and persistent organic pollutants—can enter the human body through daily diet and exert subtle yet chronic effects that are increasingly recognized to [...] Read more.
A wide range of non-microbial contaminants—such as heavy metals, pesticide residues, antibiotics, as well emerging foodborne contaminants like micro- and nanoplastics and persistent organic pollutants—can enter the human body through daily diet and exert subtle yet chronic effects that are increasingly recognized to be gut microbiota-dependent. However, the relationships among multi-contaminant exposure profiles, dynamic microbial community structures, microbial metabolites, and diverse clinical or subclinical phenotypes are highly non-linear and multidimensional, posing major challenges to traditional analytical approaches. Artificial intelligence (AI) is emerging as a powerful tool to untangle the complex interactions between foodborne non-microbial contaminants, the gut microbiota, and host health. This review synthesizes current knowledge on how key classes of non-microbial food contaminants modulate gut microbial composition and function, and how these alterations, in turn, influence intestinal barrier integrity, immune homeostasis, metabolic regulation, and systemic disease risk. We then highlight recent advances in the application of AI techniques, including machine learning (ML), deep learning (DL), and network-based methods, to integrate multi-omics and exposure data, identify microbiota and metabolite signatures of specific contaminants, and infer potential causal pathways within “contaminant–microbiota–host” axes. Finally, we discuss current limitations, such as data heterogeneity, small-sample bias, and interpretability gaps, and propose future directions for building standardized datasets, explainable AI frameworks, and human-relevant experimental validation pipelines. Overall, AI-enabled analysis offers a promising avenue to refine food safety risk assessment, support precision nutrition strategies, and develop microbiota-targeted interventions against non-microbial food contaminants. Full article
Show Figures

Figure 1

31 pages, 5849 KB  
Article
Planktonic Aggregation Enhances Antibiotic Tolerance in Non-MDR Acinetobacter baumannii
by Jiali Liu, Yinyue Li, Jie Liu, Zhiyong Tao, Feng Lu, Fang Tian, Jin-Hee Han and Xinlong He
Microorganisms 2026, 14(1), 8; https://doi.org/10.3390/microorganisms14010008 - 19 Dec 2025
Viewed by 418
Abstract
Acinetobacter baumannii relies on biofilms for antibiotic resistance, but the role of planktonic aggregates in drug tolerance is uncharacterized. We studied 103 clinical isolates to explore how the RND efflux pump gene adeG regulates aggregation. Non-MDR strains (with RND deletions) formed aggregates more [...] Read more.
Acinetobacter baumannii relies on biofilms for antibiotic resistance, but the role of planktonic aggregates in drug tolerance is uncharacterized. We studied 103 clinical isolates to explore how the RND efflux pump gene adeG regulates aggregation. Non-MDR strains (with RND deletions) formed aggregates more frequently (13.79%, 4/29) than MDR strains (1.35%, 1/74), driven by residual RND efflux activity (not just deletions). adeG deletion induced 1–2 mm aggregates in a strain with combined adeRadeABC defects (via upregulated adhesion genes/hydrophobicity) but not in one with only ΔadeC. Aggregates boosted antibiotic tolerance (2–4-fold higher survival vs. disaggregated/parental strains) via metabolic dormancy (5-fold lower ATP), maintained growth in human serum, and promoted persistent bacteremia in immunosuppressed mice. Proteinase K disrupted aggregates, confirming protein matrices’ role. These findings identify planktonic aggregates as pivotal adaptive and virulence-related targets for combating refractory non-MDR A. baumannii infections while also revealing an association between adeG-related genetic contexts and aggregate formation in the bacterium. Full article
(This article belongs to the Section Molecular Microbiology and Immunology)
Show Figures

Figure 1

Back to TopTop