In Vitro and In Vivo Evaluation of Nitroxoline as an Effective Antimicrobial Alternative to Poultry Production
Abstract
1. Introduction
2. Results
2.1. Identification of NTX and Its In Vitro Antibacterial Activity
2.2. In Vitro Resistance Development of NTX
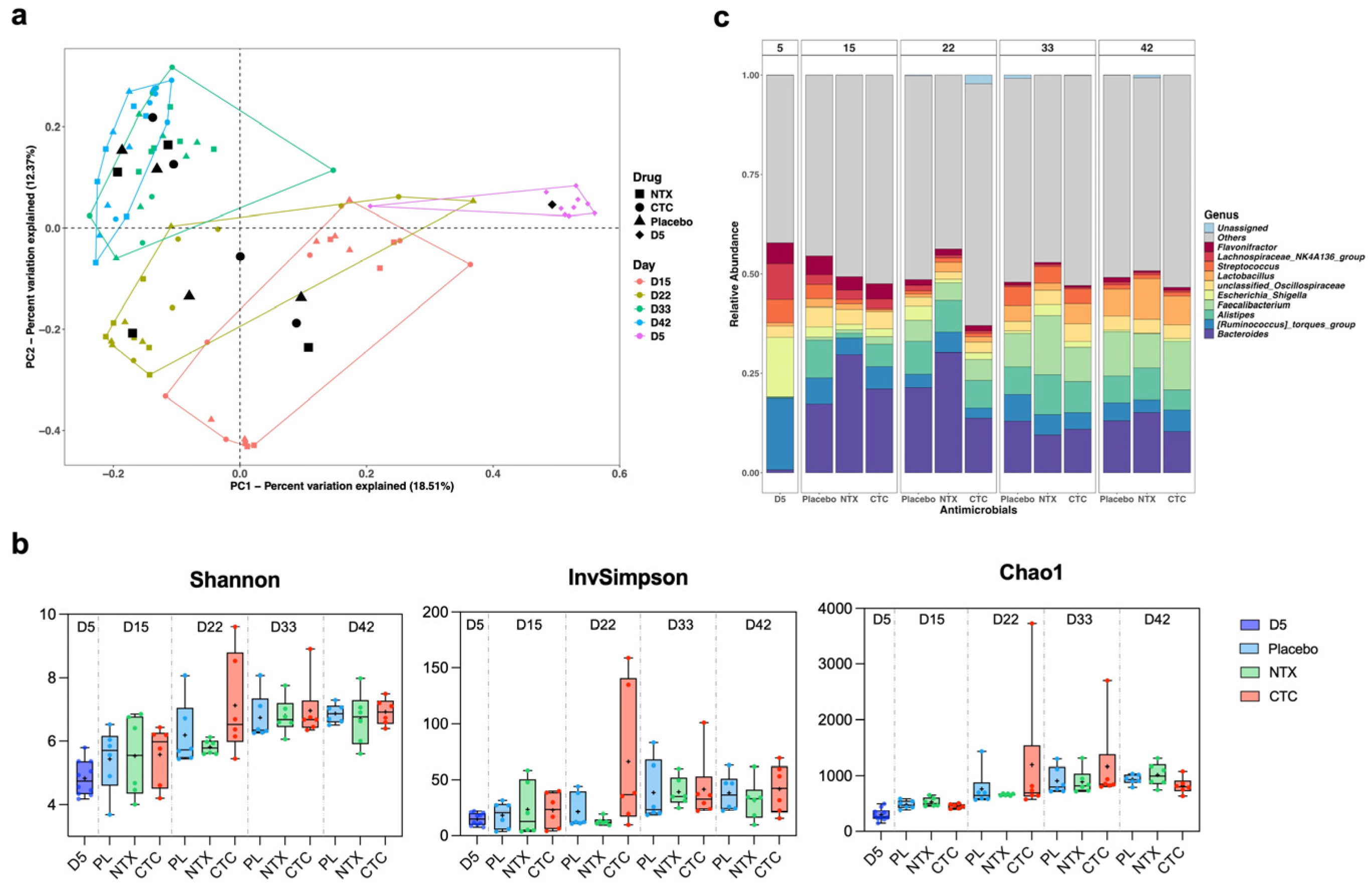
2.3. NTX In Vivo Tolerability and Impact on the Chicken Microbiome
2.4. NTX Demonstrates In Vivo Antibacterial Activity
2.5. Pharmacokinetics Profiles and Tissue Distribution of NTX in Chickens
2.6. Residue Clearance of NTX in Chicken Tissues
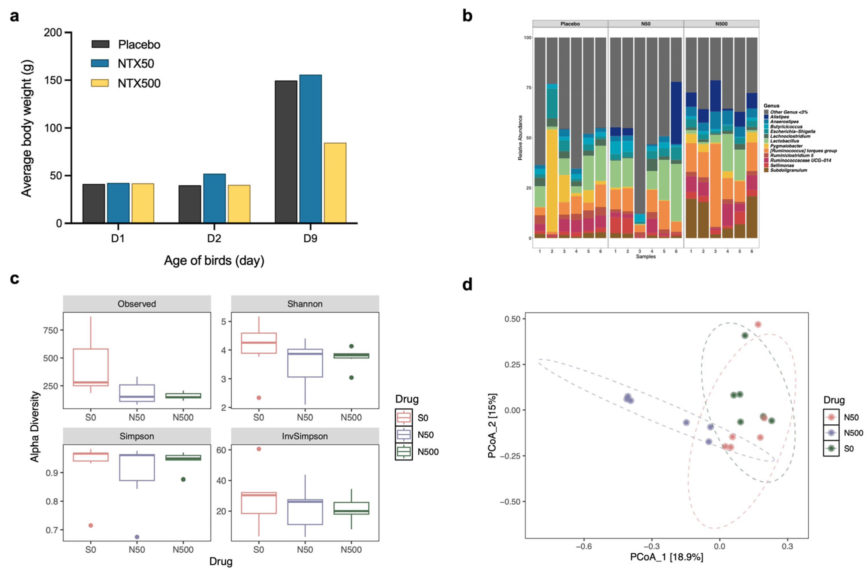
2.7. Impact on Growth Performance of Broilers
2.8. Impact on Caecal Microbiota of Broilers
3. Discussion
4. Materials and Methods
4.1. Bacterial Strains and Growth Conditions
4.2. Chemical and Reagents
4.3. In Vitro Susceptibility Testing
4.4. In Vitro Resistance Development Studies
4.5. Stability of NTX Resistance Mutations
4.6. Ethical Statements and Animal Experiments
4.7. Investigation of NTX Tolerance in Chickens
4.8. Haematology and Blood Biochemistry Analysis
4.9. In Vivo Efficacy Study Using a Salmonella Infection Chicken Model
4.10. In Vivo Assessment of NTX Resistance Development
4.11. In Vivo Pharmacokinetics Study
4.12. NTX Residue in Chicken Tissues
4.13. Growth Performance and Carcass Traits of Broilers
4.14. Caecal Microbiota Analysis
4.15. Statistical Analyses
Supplementary Materials
Author Contributions
Funding
Institutional Review Board Statement
Informed Consent Statement
Data Availability Statement
Acknowledgments
Conflicts of Interest
Abbreviations
| NTX | Nitroxoline |
| AMU | Antimicrobial use |
| UNGA HLM | United Nations General Assembly High-Level Meeting |
| AMR | Antimicrobial resistance |
| WASH | Water, sanitation and hygiene |
| MICs | Minimum inhibitory concentrations |
| MDR | Multidrug-resistant |
| UTIs | Urinary tract infections |
| EUCAST | European Committee on Antimicrobial Susceptibility Testing |
| CLSI | Clinical and Laboratory Standards Institute broth protocol |
| SAR | Structure-activity relationship |
| FoR | Frequency of resistance |
| SEM | Standard error of the mean |
| BW | Body weight |
| PCoA | Principal coordinate analysis |
| GI | Gastrointestinal |
| rRNA | Ribosomal RNA |
| S. pullorum | Salmonella pullorum |
| S. enterica | Salmonella enterica |
| PD | Pullorum disease |
| CFUs | Colony-forming units |
| dpi | Days post-infection |
| CTC | Chlortetracycline |
| PK | Pharmacokinetic |
| PO | Oral administration (per os) |
| IV | Intravenous injection |
| FPO | Oral bioavailability |
| λz | Elimination rate constant |
| T1⁄2 | Terminal elimination half-life |
| Tmax | Time to the maximum concentration |
| Cmax | Maximum concentration |
| AUC | Area under the curve |
| AUClast | AUC from the time of dosing to the last measurable positive concentration |
| AUCINF_obs | AUC from dosing time extrapolated to infinity, based on the last observed concentration |
| AUC_%Extrap_obs | Percentage of AUCINF_obs due to extrapolation from Tlast (last time point with measurable concentration) to infinity |
| MRTlast | Mean residence time from the time of dosing to the time of the last measurable concentration |
| EU | European Union |
| US | United States |
| JECFA | Joint FAO/WHO Expert Committee on Food Additives |
| FDA-CVM | Food and Drug Administration’s Center for Veterinary Medicine |
| EMA | European Medicines Agency |
| CVMP | Committee for Veterinary Medicinal Products |
| LOQ | Limit of quantification |
| WT | Withdrawal time |
| MRL | Maximum residue limit |
| ADWG | Average daily weight gain |
| ADFI | Average daily feed intake |
| FCR | Feed conversion ratio |
| LMICs | Low- and middle-income countries |
| SE | Southeast |
| APEC | Avian Pathogenic E. coli |
| MALDI-TOF | Matrix-assisted laser desorption ionization–time of flight |
| MHA | Mueller-Hinton agar |
| AA | Arbor Acres |
| FI | Feed intake |
| K2 EDTA | Dipotassium ethylenediaminetetraacetic acid |
| RBC | Red blood cells |
| HGB | Haemoglobin |
| HCT | Haematocrit |
| MCV | Mean corpuscular volume |
| MCHC | Mean corpuscular haemoglobin concentration |
| WBC | White blood cells |
| Neu | Neutrophils |
| Lym | Lymphocytes |
| Mon | Monocytes |
| Eos | Eosinophils |
| Bas | Basophils |
| PLT | Platelets |
| MPV | Mean platelet volume |
| TP | Total protein |
| ALB | Albumin |
| GLB | Globulins |
| BUN | Blood urea nitrogen |
| CRE | Creatinine |
| CK | Creatine kinase |
| Ca | Calcium |
| IP | Inorganic phosphorus |
| LB | Luria–Bertani |
| UPLC-MS/MS | Ultra-performance liquid chromatography–tandem mass spectrometry |
| SPE | Solid-phase extraction |
| LW | Live weight |
| CW | Carcass weight |
| SEW | Semi-eviscerated weight |
| FEW | Full eviscerated weight |
| PCR | Polymerase chain reaction |
| QIIME | Quantitative insights into microbial ecology |
References
- National Research Council (US) Committee on Drug Use in Food Animals. The Use of Drugs in Food Animals: Benefits and Risks; National Academies Press (US): Washington, DC, USA, 1999. [Google Scholar] [CrossRef]
- Food and Drug Administration (FDA). 2022 Summary Report on Antimicrobials Sold or Distributed for Use in Food-Producing Animals. Available online: https://www.fda.gov/animal-veterinary/antimicrobial-resistance/2022-summary-report-antimicrobials-sold-or-distributed-use-food-producing-animals (accessed on 8 December 2025).
- Simjee, S.; Ippolito, G. European regulations on prevention use of antimicrobials from January 2022. Braz. J. Vet. Med. 2022, 44, e000822. [Google Scholar] [CrossRef] [PubMed]
- Codex Alimentarius Commission (CAC). Code of Practice to Minimize and Contain Antimicrobial Resistance (CXC 61-2005); FAO: Rome, Italy, 2021; Available online: https://www.fao.org/fao-who-codexalimentarius/sh-proxy/fr/?lnk=1&url=https%253A%252F%252Fworkspace.fao.org%252Fsites%252Fcodex%252FStandards%252FCXC%2B61-2005%252FCXC_061e.pdf (accessed on 8 December 2025).
- Kasimanickam, V.; Kasimanickam, M.; Kasimanickam, R. Antibiotics Use in Food Animal Production: Escalation of Antimicrobial Resistance: Where are We Now in Combating AMR? Med. Sci. 2021, 9, 14. [Google Scholar] [CrossRef] [PubMed]
- Fernández Miyakawa, M.E.; Casanova, N.A.; Kogut, M.H. How did antibiotic growth promoters increase growth and feed efficiency in poultry? Poult. Sci. 2024, 103, 103278. [Google Scholar] [CrossRef] [PubMed]
- Landoni, M.F.; Albarellos, G. The use of antimicrobial agents in broiler chickens. Vet. J. 2015, 205, 21–27. [Google Scholar] [CrossRef]
- Mak, P.H.; Rehman, M.A.; Kiarie, E.G.; Topp, E.; Diarra, M.S. Production systems and important antimicrobial resistant-pathogenic bacteria in poultry: A review. J. Anim. Sci. Biotechnol. 2022, 13, 148. [Google Scholar] [CrossRef]
- Van Boeckel, T.P.; Glennon, E.E.; Chen, D.; Gilbert, M.; Robinson, T.P.; Grenfell, B.T.; Levin, S.A.; Bonhoeffer, S.; Laxminarayan, R. Reducing antimicrobial use in food animals. Science 2017, 357, 1350–1352. [Google Scholar] [CrossRef]
- Research and Markets. Veterinary Pharmaceuticals Market: Global Forecast 2025–2030; Market Research Report; The Business Research Company: London, UK, 2024. [Google Scholar]
- FAO. Food Outlook—Biannual Report on Global Food Markets; FAO: Rome, Italy, 2025. [Google Scholar] [CrossRef]
- Endale, H.; Mathewos, M.; Abdeta, D. Potential Causes of Spread of Antimicrobial Resistance and Preventive Measures in One Health Perspective-A Review. Infect. Drug Resist. 2023, 16, 7515–7545. [Google Scholar] [CrossRef]
- Almansour, A.M.; Alhadlaq, M.A.; Alzahrani, K.O.; Mukhtar, L.E.; Alharbi, A.L.; Alajel, S.M. The Silent Threat: Antimicrobial-Resistant Pathogens in Food-Producing Animals and Their Impact on Public Health. Microorganisms 2023, 11, 2127. [Google Scholar] [CrossRef]
- United Nations Environment Programme (UNEP). World Leaders Commit to Decisive Action on Antimicrobial Resistance. 2024. Available online: https://www.unep.org/news-and-stories/press-release/world-leaders-commit-decisive-action-antimicrobial-resistance (accessed on 8 December 2025).
- Moore, C.E.; Joshi, L.T. Knocking Out Antimicrobial Resistance editorial: Reflections on the United Nations General Assembly high-level meeting on antimicrobial resistance. J. Med. Microbiol. 2024, 73, 001937. [Google Scholar] [CrossRef]
- Mendelson, M.; Laxminarayan, R.; Limmathurotsakul, D.; Kariuki, S.; Gyansa-Lutterodt, M.; Charani, E.; Singh, S.; Walia, K.; Gales, A.C.; Mpundu, M. Antimicrobial resistance and the great divide: Inequity in priorities and agendas between the Global North and the Global South threatens global mitigation of antimicrobial resistance. Lancet Glob. Health 2024, 12, e516–e521. [Google Scholar] [CrossRef]
- Farha, M.A.; Brown, E.D. Drug repurposing for antimicrobial discovery. Nat. Microbiol. 2019, 4, 565–577. [Google Scholar] [CrossRef] [PubMed]
- Muzammil, I.; Ijaz, M.; Saleem, M.H.; Ali, M.M. Drug repurposing strategy: An emerging approach to identify potential therapeutics for treatment of bovine mastitis. Microb. Pathog. 2022, 171, 105691. [Google Scholar] [CrossRef] [PubMed]
- Papareddy, P.; Mielke, S.R.M.; Graham, M.; Bachmann, D.; Proschak, E.; Wichelhaus, T.A.; Sander, K.; Herwald, H. Rediscovering nitroxoline: A metal-chelating agent bridging infection and cancer. Drug Discov. Today 2025, 30, 104419. [Google Scholar] [CrossRef] [PubMed]
- Fuchs, F.; Aldejohann, A.M.; Hoffmann, A.M.; Walther, G.; Kurzai, O.; Hamprecht, A.G. In Vitro Activity of Nitroxoline in Antifungal-Resistant Candida Species Isolated from the Urinary Tract. Antimicrob. Agents Chemother. 2022, 66, e0226521. [Google Scholar] [CrossRef]
- Bojkova, D.; Zöller, N.; Tietgen, M.; Steinhorst, K.; Bechtel, M.; Rothenburger, T.; Kandler, J.D.; Schneider, J.; Corman, V.M.; Ciesek, S.; et al. Repurposing of the antibiotic nitroxoline for the treatment of mpox. J. Med. Virol. 2023, 95, e28652. [Google Scholar] [CrossRef]
- Chao-Pellicer, J.; Arberas-Jiménez, I.; Fuchs, F.; Sifaoui, I.; Piñero, J.E.; Lorenzo-Morales, J.; Scheid, P. Repurposing of Nitroxoline as an Alternative Primary Amoebic Meningoencephalitis Treatment. Antibiotics 2023, 12, 1280. [Google Scholar] [CrossRef]
- Kresken, M.; Körber-Irrgang, B. In vitro activity of nitroxoline against Escherichia coli urine isolates from outpatient departments in Germany. Antimicrob. Agents Chemother. 2014, 58, 7019–7020. [Google Scholar] [CrossRef]
- Kudera, T.; Doskocil, I.; Salmonova, H.; Petrtyl, M.; Skrivanova, E.; Kokoska, L. In Vitro Selective Growth-Inhibitory Activities of Phytochemicals, Synthetic Phytochemical Analogs, and Antibiotics against Diarrheagenic/Probiotic Bacteria and Cancer/Normal Intestinal Cells. Pharmaceuticals 2020, 13, 233. [Google Scholar] [CrossRef]
- Proschak, A.; Martinelli, G.; Frank, D.; Rotter, M.J.; Brunst, S.; Weizel, L.; Burgers, L.D.; Fürst, R.; Proschak, E.; Sosič, I.; et al. Nitroxoline and its derivatives are potent inhibitors of metallo-β-lactamases. Eur. J. Med. Chem. 2022, 228, 113975. [Google Scholar] [CrossRef]
- Huang, X.; Li, Q.; Yan, S.; Wang, C.; Ren, X.; Wang, J.; Cheng, J.; Sun, Z. The antibacterial efficacy of nitroxoline against multidrug resistant Escherichia coli associated with copper binding. Eur. J. Pharmacol. 2025, 996, 177576. [Google Scholar] [CrossRef]
- Fuchs, F.; Wille, J.; Hamprecht, A.; Parcina, M.; Lehmann, C.; Schwarze-Zander, C.; Seifert, H.; Higgins, P.G. In vitro activity of mecillinam and nitroxoline against Neisseria gonorrhoeae—Re-purposing old antibiotics in the multi-drug resistance era. J. Med. Microbiol. 2019, 68, 991–995. [Google Scholar] [CrossRef] [PubMed]
- Cherdtrakulkiat, R.; Lawung, R.; Nabu, S.; Tantimavanich, S.; Sinthupoom, N.; Prachayasittikul, S.; Prachayasittikul, V. Nitroxoline: A potent antimicrobial agent against multidrug resistant Enterobacteriaceae. EXCLI J. 2019, 18, 445–453. [Google Scholar] [CrossRef] [PubMed]
- Repac Antić, D.; Parčina, M.; Gobin, I.; Petković Didović, M. Chelation in Antibacterial Drugs: From Nitroxoline to Cefiderocol and Beyond. Antibiotics 2022, 11, 1105. [Google Scholar] [CrossRef] [PubMed]
- Kranz, J.; Schmidt, S.; Lebert, C.; Schneidewind, L.; Mandraka, F.; Kunze, M.; Helbig, S.; Vahlensieck, W.; Naber, K.; Schmiemann, G.; et al. The 2017 Update of the German Clinical Guideline on Epidemiology, Diagnostics, Therapy, Prevention, and Management of Uncomplicated Urinary Tract Infections in Adult Patients. Part II: Therapy and Prevention. Urol. Int. 2018, 100, 271–278. [Google Scholar] [CrossRef]
- The European Committee on Antimicrobial Susceptibility Testing. Breakpoint Tables for Interpretation of MICs and Zone Diameters. Version 15.0. 2025. Available online: https://www.eucast.org/fileadmin/eucast/pdf/breakpoints/v_15.0_Breakpoint_Tables.pdf (accessed on 8 December 2025).
- Deschner, F.; Risch, T.; Baier, C.; Schlüter, D.; Herrmann, J.; Müller, R. Nitroxoline resistance is associated with significant fitness loss and diminishes in vivo virulence of Escherichia coli. Microbiol. Spectr. 2024, 12, e0307923. [Google Scholar] [CrossRef]
- Puértolas-Balint, F.; Warsi, O.; Linkevicius, M.; Tang, P.C.; Andersson, D.I. Mutations that increase expression of the EmrAB-TolC efflux pump confer increased resistance to nitroxoline in Escherichia coli. J. Antimicrob. Chemother. 2020, 75, 300–308. [Google Scholar] [CrossRef]
- Cho, Y.J.; Chae, Y.S.; Kim, J.E.; Kim, J.Y.; Kang, I.; Lee, S.M.; Do, J.A.; Oh, J.H.; Chang, M.I.; Hong, J.H. Development and Validation of Analytical Method for Nitroxoline in Chicken Using HPLC-PDA. Korean J. Environ. Agric. 2013, 32, 70–77. [Google Scholar] [CrossRef]
- CLSI. Performance Standards for Antimicrobial Susceptibility Testing, 35th ed.; CLSI Supplement M100; Clinical and Laboratory Standards Institute: Wayne, PA, USA, 2025; Available online: https://www.iacld.com/UpFiles/Documents/9079a0e6-129e-4c3b-9e86-d47a9da251dc.pdf (accessed on 8 December 2025).
- Troxell, B.; Petri, N.; Daron, C.; Pereira, R.; Mendoza, M.; Hassan, H.M.; Koci, M.D. Poultry body temperature contributes to invasion control through reduced expression of Salmonella pathogenicity island 1 genes in Salmonella enterica serovars Typhimurium and Enteritidis. Appl. Environ. Microbiol. 2015, 81, 8192–8201. [Google Scholar] [CrossRef]
- Basit, M.A.; Kadir, A.A.; Loh, T.C.; Abdul Aziz, S.; Salleh, A.; Zakaria, Z.A.; Banke Idris, S. Comparative Efficacy of Selected Phytobiotics with Halquinol and Tetracycline on Gut Morphology, Ileal Digestibility, Cecal Microbiota Composition and Growth Performance in Broiler Chickens. Animals 2020, 10, 2150. [Google Scholar] [CrossRef]
- Habib, M.A.; Haque, M.A.; Islam, M.S.; Liton, M.R. Effect of dietary Halquinol supplementation on the productive performances, carcass traits and blood profile of Sonali chicken. Asian J. Med Biol. Res. 2020, 5, 316–323. [Google Scholar] [CrossRef]
- Mendoza-Ordoñez, G.; Loyaga-Cortéz, B.; Asunción-Alvarez, D.; Paucar-Chanca, R.; Ybañez-Julca, R.O.; Valverde-Tamariz, J.; Lozano-Sullon, P.; Figueroa-Avalos, H.; Oshibanjo, D.O. Halquinol and nanoencapsulated essential oils: A comparative study on growth performance, intestinal morphology and meat quality in broiler chickens. Sci. Agropecu. 2023, 14, 435–445. [Google Scholar] [CrossRef]
- Costa, M.C.; Bessegatto, J.A.; Alfieri, A.A.; Weese, J.S.; Filho, J.A.; Oba, A. Different antibiotic growth promoters induce specific changes in the cecal microbiota membership of broiler chicken. PLoS ONE 2017, 12, e0171642. [Google Scholar] [CrossRef] [PubMed]
- Habib, M.A.; Salma, U.; Amin, M.N.; Rahman, M.G.; Haque, M.A. The Effect of Halquinol (HAL) on Growth Performance, Carcass Traits and Blood-lipid Profile in Broiler Chickens. Int. J. Agric. Biosci. 2024, 13, 39–45. [Google Scholar] [CrossRef] [PubMed]
- WHO. Toxicological Evaluation of Certain Veterinary Drug Residues In food: Prepared by the Eighty-Fifth Meeting of the Joint FAO/WHO Expert Committee on Food Additives (JECFA); WHO Food Additives Series, No. 76; World Health Organization and Food and Agriculture Organization of the United Nations: Geneva, Switzerland, 2020. [Google Scholar]
- Lekagul, A.; Tangcharoensathien, V.; Mills, A.; Rushton, J.; Yeung, S. How antibiotics are used in pig farming: A mixed-methods study of pig farmers, feed mills and veterinarians in Thailand. BMJ Glob. Health 2020, 5, e001918. [Google Scholar] [CrossRef]
- Farhat, M.; Khayi, S.; Berrada, J.; Mouahid, M.; Ameur, N.; El-Adawy, H.; Fellahi, S. Salmonella enterica Serovar Gallinarum Biovars Pullorum and Gallinarum in Poultry: Review of Pathogenesis, Antibiotic Resistance, Diagnosis and Control in the Genomic Era. Antibiotics 2023, 13, 23. [Google Scholar] [CrossRef]
- Barrow, P.A.; Freitas Neto, O.C. Pullorum disease and fowl typhoid--new thoughts on old diseases: A review. Avian Pathol. 2011, 40, 1–13. [Google Scholar] [CrossRef]
- Chen, W.; Xu, Z.; Li, C.; Wang, C.; Wang, M.; Liang, J.; Wei, P. Investigation of biofilm formation and the associated genes in multidrug-resistant Salmonella pullorum in China (2018–2022). Front. Vet. Sci. 2023, 10, 1248584. [Google Scholar] [CrossRef]
- Pan, Z.; Wang, X.; Zhang, X.; Geng, S.; Chen, X.; Pan, W.; Cong, Q.; Liu, X.; Jiao, X.; Liu, X. Changes in antimicrobial resistance among Salmonella enterica subspecies enterica serovar Pullorum isolates in China from 1962 to 2007. Vet. Microbiol. 2009, 136, 387–392. [Google Scholar] [CrossRef]
- Sun, F.; Li, X.; Wang, Y.; Wang, F.; Ge, H.; Pan, Z.; Xu, Y.; Wang, Y.; Jiao, X.; Chen, X. Epidemic patterns of antimicrobial resistance of Salmonella enterica serovar Gallinarum biovar Pullorum isolates in China during the past half-century. Poult. Sci. 2021, 100, 100894. [Google Scholar] [CrossRef]
- University Policy on the Use of Animals in Scientific Research. University of Oxford. Available online: https://www.ox.ac.uk/news-and-events/animal-research/university-policy-on-the-use-of-animals-in-scientific-research (accessed on 9 April 2025).
- Li, B.; Zhang, J.Q.; Han, X.G.; Wang, Z.L.; Xu, Y.Y.; Miao, J.F. Macleaya cordata helps improve the growth-promoting effect of chlortetracycline on broiler chickens. J. Zhejiang Univ. Sci. B 2018, 19, 776–784. [Google Scholar] [CrossRef]
- European Commission. Commission Regulation (EU) No 37/2010 of 22 December 2009 on Pharmacologically Active Substances and Their Classification Regarding Maximum Residue Limits in Foodstuffs of Animal Origin (OJ L 15, 20.1.2010, pp. 1–72). EUR-Lex. 2010. Available online: https://eur-lex.europa.eu/legal-content/EN/TXT/?uri=CELEX:32010R0037 (accessed on 23 December 2025).
- U.S. Food and Drug Administration, Center for Veterinary Medicine. Guidance for Industry #3, General Principles for Evaluating the Human Food Safety of New Animal Drugs Used in Food-Producing Animals. 2022. Available online: https://www.fda.gov/media/70028/download (accessed on 22 December 2025).
- Food and Agriculture Organization of the United Nations; World Health Organization. Maximum residue limits (MRLs) and Risk Management Recommendations (RMRs) for Residues of Veterinary Drugs in Foods (Codex Alimentarius Commission Standard CXM 2-2024); Codex Alimentarius Commission (CAC): Rome, Italy, 2024; Available online: https://www.fao.org/fao-who-codexalimentarius/sh-proxy/en/?lnk=1&url=https%253A%252F%252Fworkspace.fao.org%252Fsites%252Fcodex%252FStandards%252FCXM%2B2%252FMRL2e.pdf (accessed on 22 December 2025).
- Ministry of Food and Drug Safety (MFDS). Korea’s Vet Drug MRLs. 2015. Available online: https://residue.foodsafetykorea.go.kr/vd/mrl (accessed on 21 May 2025).
- Wykowski, R.; Fuentefria, A.M.; de Andrade, S.F. Antimicrobial activity of clioquinol and nitroxoline: A scoping review. Arch. Microbiol. 2022, 204, 535. [Google Scholar] [CrossRef]
- Naber, K.G.; Niggemann, H.; Stein, G.; Stein, G. Review of the literature and individual patients’ data meta-analysis on efficacy and tolerance of nitroxoline in the treatment of uncomplicated urinary tract infections. BMC Infect. Dis. 2014, 14, 628. [Google Scholar] [CrossRef] [PubMed]
- Newswire, P.R. Asieris’ APL-1501 Approved for Phase I Clinical Trial in Australia. Available online: https://www.prnewswire.com/news-releases/asieris-apl-1501-approved-for-phase-i-clinical-trial-in-australia-301162402.html (accessed on 21 May 2025).
- Yi, X.; Chen, X.; Lu, Y.; Zhang, J.; Chen, J.; Wang, M.; Xu, X. In vitro antimicrobial activity of nitroxoline against uropathogens isolated from China. JAC Antimicrob. Resist. 2025, 7, dlaf012. [Google Scholar] [CrossRef]
- Plambeck, L.; Fuchs, F.; Sattler, J.; Hamprecht, A. In vitro activity of mecillinam, temocillin and nitroxoline against MDR Enterobacterales. JAC Antimicrob. Resist. 2022, 4, dlac059. [Google Scholar] [CrossRef] [PubMed]
- Cacace, E.; Tietgen, M.; Steinhauer, M.; Mateus, A.; Schultze, T.G.; Eckermann, M.; Galardini, M.; Varik, V.; Koumoutsi, A.; Parzeller, J.J.; et al. Uncovering nitroxoline activity spectrum, mode of action and resistance across Gram-negative bacteria. Nat. Commun. 2025, 16, 3783. [Google Scholar] [CrossRef] [PubMed]
- EFSA Panel on Biological Hazards (BIOHAZ); Koutsoumanis, K.; Allende, A.; Alvarez-Ordóñez, A.; Bolton, D.; Bover-Cid, S.; Chemaly, M.; Davies, R.; De Cesare, A.; Herman, L.; et al. Maximum levels of cross-contamination for 24 antimicrobial active substances in non-target feed. Part 12: Tetracyclines: Tetracycline, chlortetracycline, oxytetracycline, and doxycycline. EFSA J. 2021, 19, e06864. [Google Scholar]
- European Parliament and Council of the European Union. Regulation (EU) 2019/6 of the European Parliament and of the Council of 11 December 2018 on Veterinary Medicinal Products and Repealing Directive 2001/82/EC. Available online: http://data.europa.eu/eli/reg/2019/6/2022-01-28 (accessed on 23 December 2025).
- European Food Safety Authority (EFSA); European Medicines Agency (EMA). Report on Development of a Harmonised Approach to Human Dietary Exposure Assessment for Residues from Veterinary Medicinal Products, Feed Additives and Pesticides in Food of Animal Origin; EFSA: Parma, Italy; EMA: Amsterdam, The Netherlands, 2022. Available online: https://www.ema.europa.eu/en/documents/report/ema-efsa-report-development-harmonised-approach-human-dietary-exposure_en.pdf (accessed on 23 December 2025).
- WHO. Toxicological Evaluation of Certain Veterinary Drug Residues in Food: Prepared by the Ninety-Eighth Meeting of the Joint FAO/WHO Expert Committee on Food Additives (JECFA); WHO Food Additives Series, No. 89; World Health Organization and Food and Agriculture Organization of the United Nations: Geneva, Switzerland, 2025; Available online: https://iris.who.int/server/api/core/bitstreams/f4ba428a-64c7-4c10-9aba-3152c4164663/content (accessed on 8 December 2025).
- Gruber, C.; Ocelova, V.; Kesselring, J.C.; Wein, S. Phytogenic feed additives as natural antibiotic alternatives in animal health and production: A review of the literature of the last decade. Anim. Nutr. 2024, 17, 244–264. [Google Scholar] [CrossRef]
- Pesti, G.M.; Choct, M. The future of feed formulation for poultry: Toward more sustainable production of meat and eggs. Anim. Nutr. 2023, 15, 71–87. [Google Scholar] [CrossRef]
- Committee on Considerations for the Future of Animal Science Research; Science and Technology for Sustainability Program; Policy and Global Affairs; Board on Agriculture and Natural Resources; Division on Earth and Life Sciences; National Research Council. Critical Role of Animal Science Research in Food Security and Sustainability; National Academies Press (US): Washington DC, USA, 2015. Available online: https://www.ncbi.nlm.nih.gov/books/NBK285709/ (accessed on 8 December 2025).
- Lund, M.; Bjerrum, L.; Pedersen, K. Quantification of Faecalibacterium prausnitzii- and Subdoligranulum variabile-like bacteria in the cecum of chickens by real-time PCR. Poult. Sci. 2010, 89, 1217–1224. [Google Scholar] [CrossRef]
- Martín, R.; Miquel, S.; Benevides, L.; Bridonneau, C.; Robert, V.; Hudault, S.; Chain, F.; Berteau, O.; Azevedo, V.; Chatel, J.M.; et al. Functional Characterization of Novel Faecalibacterium prausnitzii Strains Isolated from Healthy Volunteers: A Step Forward in the Use of F. prausnitzii as a Next-Generation Probiotic. Front. Microbiol. 2017, 8, 1226. [Google Scholar] [CrossRef]
- Nepali, K.; Lee, H.Y.; Liou, J.P. Nitro-Group-Containing Drugs. J. Med. Chem. 2019, 62, 2851–2893. [Google Scholar] [CrossRef] [PubMed]
- Chevalier, G. 52-Week toxicity study by the oral route (gavage) with toxicokinetics in rats. Elanco, Rueil-Malmaison, France. 2017; submitted. [Google Scholar]
- Bentz, S. Prenatal developmental toxicity study by oral route (gavage) in rats. Novartis Santé Animale SAS, Evreux, France. 2015; submitted. [Google Scholar]
- Chevalier, G. 4-Week toxicity study by the oral route (gavage) with toxicokinetics in rats. Novartis Santé Animale SAS, Evreux, France. 2015; submitted. [Google Scholar]
- Umair, M.; Hassan, B.; Farzana, R.; Ali, Q.; Sands, K.; Mathias, J.; Afegbua, S.; Haque, M.N.; Walsh, T.R.; Mohsin, M. International manufacturing and trade in colistin, its implications in colistin resistance and One Health global policies: A microbiological, economic, and anthropological study. Lancet Microb. 2023, 4, e264–e276. [Google Scholar] [CrossRef] [PubMed]
- Zhang, S.; Wen, J.; Wang, Y.; Wang, M.; Jia, R.; Chen, S.; Liu, M.; Zhu, D.; Zhao, X.; Wu, Y.; et al. Dissemination and prevalence of plasmid-mediated high-level tigecycline resistance gene tet (X4). Front. Microbiol. 2022, 13, 969769. [Google Scholar] [CrossRef] [PubMed]
- Li, R.; Peng, K.; Xiao, X.; Wang, Y.; Wang, Z. Characterization of novel ISAba1-bounded tet(X15)-bearing composite transposon Tn6866 in Acinetobacter variabilis. J. Antimicrob. Chemother. 2021, 76, 2481–2483. [Google Scholar] [CrossRef]
- WHO. WHO’s List of Medically Important Antimicrobials: A Risk Management Tool for Mitigating Antimicrobial Resistance Due to Non-Human Use; World Health Organization: Geneva, Switzerland, 2024. [Google Scholar]
- Scott, N.R. WHO Publishes Updated List of Medically Important Antimicrobials. American Veterinary Medical Association. 2024. Available online: https://www.avma.org/news/who-publishes-updated-list-medically-important-antimicrobials (accessed on 14 July 2025).
- Aviagen. Arbor Acres Broiler Handbook; Aviagen: Huntsville, AL, USA, 2025; Available online: https://aviagen.com/assets/Tech_Center/AA_Broiler/Aviagen-AA-Broiler-Handbook-EN.pdf (accessed on 14 July 2025).
- Department for Environment, Food & Rural Affairs. Code of Practice for the Welfare of Meat Chickens and Meat Breeding Chickens; Department for Environment, Food & Rural Affairs: London, UK, 2018. Available online: https://assets.publishing.service.gov.uk/media/5ab525afed915d78b9a45b0f/meat-chicken-code-march2018.pdf (accessed on 14 July 2025).
- Balicka-Ramisz, A.; Wojtasz-Pająk, A.; Pilarczyk, B.; Ramisz, A. The effect of chitosan on body weight and protection against Salmonella gallinarum infection in broiler chickens (short communication). Arch. Anim. Breed. 2007, 50, 288–293. [Google Scholar] [CrossRef]
- Home Office. Code of Practice for the Housing and Care of Animals Bred, Supplied or Used for Scientific Purposes. 2014. Available online: https://assets.publishing.service.gov.uk/media/5a7ee67ce5274a2e8ab48e98/CoPanimalsWeb.pdf (accessed on 14 July 2025).
- Xu, Y.; Wang, Q.; Dong, M.; Song, H.; Hang, B.; Sun, Y.; Zhang, H.; Hu, J. Evaluation of the efficacy of the antimicrobial peptide HJH-3 in chickens infected with Salmonella Pullorum. Front. Microbiol. 2023, 14, 1102789. [Google Scholar] [CrossRef]
- Damte, D.; Jeong, H.J.; Lee, S.J.; Cho, B.H.; Kim, J.C.; Park, S.C. Evaluation of linear regression statistical approaches for withdrawal time estimation of veterinary drugs. Food Chem. Toxicol. 2012, 50, 773–778. [Google Scholar] [CrossRef]
- Bolyen, E.; Rideout, J.R.; Dillon, M.R.; Bokulich, N.A.; Abnet, C.C.; Al-Ghalith, G.A.; Alexander, H.; Alm, E.J.; Arumugam, M.; Asnicar, F.; et al. Reproducible, interactive, scalable and extensible microbiome data science using QIIME 2. Nat. Biotechnol. 2019, 37, 852–857. [Google Scholar] [CrossRef]
- Callahan, B.J.; McMurdie, P.J.; Rosen, M.J.; Han, A.W.; Johnson, A.J.; Holmes, S.P. DADA2: High-resolution sample inference from Illumina amplicon data. Nat. Methods 2016, 13, 581–583. [Google Scholar] [CrossRef]
- QIIME 2 Development Team. “Moving Pictures” Tutorial. 2019. Available online: https://docs.qiime2.org/2019.7/tutorials/moving-pictures/ (accessed on 22 December 2025).










| Parameter | Unit | IV Injection 1 mg/kg BW (Adult Birds, n = 7) | ① PO 100 mg/kg BW (Adult Birds, n = 6) | ② PO 100 mg/kg BW (Young Birds, n = 6) | ③ PO 30 mg/kg BW (Young Birds, n = 6) | p Value (① vs. ②) | p Value (② vs. ③) | ||||
|---|---|---|---|---|---|---|---|---|---|---|---|
| Mean | SD | Mean | SD | Mean | SD | Mean | SD | ||||
| λz | 1/h | 0.25 | 0.24 | 0.12 | 0.04 | 0.077 | 0.023 | 0.09 | 0.04 | 0.0778 | 0.4200 |
| T1/2 | h | 5.19 | 3.09 | 6.51 | 2.03 | 9.507 | 2.670 | 10.94 | 10.12 | 0.1937 | 0.7421 |
| Tmax | h | 0.08 | 0.00 | 1.36 | 1.02 | 0.360 | 0.349 | 0.29 | 0.10 | 0.0603 | 0.6934 |
| Cmax | ng/mL | 2675.50 | 505.81 | 32,257.29 | 9265.32 | 37,590.83 | 12,177.39 | 10,051.83 | 4176.31 | 0.4649 | 0.0030 ** |
| AUClast | h × ng/mL | 1245.97 | 266.69 | 106,548.69 | 15,081.42 | 38,588.19 | 13,853.40 | 12,037.07 | 2555.14 | 0.0006 *** | 0.0074 ** |
| AUCINF_obs | h × ng/mL | 1273.46 | 259.78 | 107,007.49 | 15,616.70 | 38,919.96 | 13,985.43 | 12,361.08 | 2441.27 | 0.0007 *** | 0.0075 ** |
| AUC_%Extrap_obs | % | 2.37 | 1.96 | 0.38 | 0.73 | 0.798 | 1.073 | 2.78 | 1.94 | 0.5470 | 0.0849 |
| MRTlast | h | 2.23 | 1.26 | 3.97 | 2.16 | 1.677 | 0.726 | 3.55 | 0.94 | 0.0513 | 0.0077 ** |
Disclaimer/Publisher’s Note: The statements, opinions and data contained in all publications are solely those of the individual author(s) and contributor(s) and not of MDPI and/or the editor(s). MDPI and/or the editor(s) disclaim responsibility for any injury to people or property resulting from any ideas, methods, instructions or products referred to in the content. |
© 2026 by the authors. Licensee MDPI, Basel, Switzerland. This article is an open access article distributed under the terms and conditions of the Creative Commons Attribution (CC BY) license.
Share and Cite
Zhou, Y.; Trush, M.M.; Ibbotson, L.; Espina, L.; Lankapalli, A.K.; Farley, A.J.M.; Song, H.; Wu, C.; Cao, X.; Xia, X.; et al. In Vitro and In Vivo Evaluation of Nitroxoline as an Effective Antimicrobial Alternative to Poultry Production. Antibiotics 2026, 15, 62. https://doi.org/10.3390/antibiotics15010062
Zhou Y, Trush MM, Ibbotson L, Espina L, Lankapalli AK, Farley AJM, Song H, Wu C, Cao X, Xia X, et al. In Vitro and In Vivo Evaluation of Nitroxoline as an Effective Antimicrobial Alternative to Poultry Production. Antibiotics. 2026; 15(1):62. https://doi.org/10.3390/antibiotics15010062
Chicago/Turabian StyleZhou, Yuqing, Maria M. Trush, Lewis Ibbotson, Laura Espina, Aditya Kumar Lankapalli, Alistair J. M. Farley, Huangwei Song, Congming Wu, Xingyuan Cao, Xi Xia, and et al. 2026. "In Vitro and In Vivo Evaluation of Nitroxoline as an Effective Antimicrobial Alternative to Poultry Production" Antibiotics 15, no. 1: 62. https://doi.org/10.3390/antibiotics15010062
APA StyleZhou, Y., Trush, M. M., Ibbotson, L., Espina, L., Lankapalli, A. K., Farley, A. J. M., Song, H., Wu, C., Cao, X., Xia, X., Gray-Hammerton, C. J., Moorey, A., Delaitre, A., Siegwart, G., Wang, S., Wang, Y., Shen, J., Schofield, C. J., & Walsh, T. R. (2026). In Vitro and In Vivo Evaluation of Nitroxoline as an Effective Antimicrobial Alternative to Poultry Production. Antibiotics, 15(1), 62. https://doi.org/10.3390/antibiotics15010062

