Sign in to use this feature.

Years

Between: -

Subjects

remove_circle_outline
remove_circle_outline
remove_circle_outline
remove_circle_outline
remove_circle_outline
remove_circle_outline
remove_circle_outline
remove_circle_outline
remove_circle_outline

Journals

remove_circle_outline
remove_circle_outline
remove_circle_outline
remove_circle_outline
remove_circle_outline
remove_circle_outline
remove_circle_outline

Article Types

Countries / Regions

remove_circle_outline
remove_circle_outline
remove_circle_outline
remove_circle_outline

Search Results (415)

Search Parameters:
Keywords = quadratic differential

Order results
Result details
Results per page
Select all
Export citation of selected articles as:
39 pages, 5114 KB  
Article
Optimal Sizing of Electrical and Hydrogen Generation Feeding Electrical and Thermal Load in an Isolated Village in Egypt Using Different Optimization Technique
by Mohammed Sayed, Mohamed A. Nayel, Mohamed Abdelrahem and Alaa Farah
Energies 2026, 19(2), 452; https://doi.org/10.3390/en19020452 (registering DOI) - 16 Jan 2026
Abstract
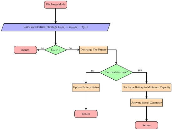
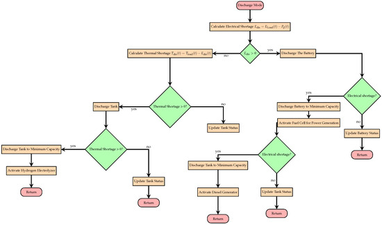
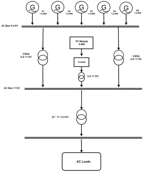
This paper analyzes the functional feasibility and strategic value of hybrid hydrogen storage and photovoltaic (PV) energy systems at isolated areas, specifically at Egypt’s Shalateen station. The paper is significant as it formulates a solution to the energy independence coupled with economic feasibility [...] Read more.
This paper analyzes the functional feasibility and strategic value of hybrid hydrogen storage and photovoltaic (PV) energy systems at isolated areas, specifically at Egypt’s Shalateen station. The paper is significant as it formulates a solution to the energy independence coupled with economic feasibility issue in regions where the basic energy infrastructure is non-existent or limited. Through the integration of a portfolio of advanced optimization algorithms—Differential Evolution (DE), Genetic Algorithm (GA), Particle Swarm Optimization (PSO), Grey Wolf Optimizer (GWO), Multi-Objective Genetic Algorithm (MOGA), Pattern Search, Sequential Quadratic Programming (SQP), and Simulated Annealing—the paper evaluates the performance of two scenarios. The first evaluates the PV system in the absence of hydrogen production to demonstrate how system parameters are optimized by Pattern Search and PSO to achieve a minimum Cost of Energy (COE) of 0.544 USD/kWh. The second extends the system to include hydrogen production, which becomes important to ensure energy continuity during solar irradiation-free months like those during winter months. In this scenario, the same methods of optimization enhance the COE to 0.317 USD/kWh, signifying the economic value of integrating hydrogen storage. The findings underscore the central role played by hybrid renewable energy systems in ensuring high resilience and sustainability of supplies in far-flung districts, where continued enhancement by means of optimization is needed to realize maximum environmental and technological gains. The paper offers a futuristic model towards sustainable, dependable energy solutions key to the energy independence of the future in such challenging environments. Full article
(This article belongs to the Section A2: Solar Energy and Photovoltaic Systems)
Show Figures

Figure 1

28 pages, 652 KB  
Article
A Generalized Fractional Legendre-Type Differential Equation Involving the Atangana–Baleanu–Caputo Derivative
by Muath Awadalla and Dalal Alhwikem
Fractal Fract. 2026, 10(1), 54; https://doi.org/10.3390/fractalfract10010054 - 13 Jan 2026
Viewed by 38
Abstract
This paper introduces a fractional generalization of the classical Legendre differential equation based on the Atangana–Baleanu–Caputo (ABC) derivative. A novel fractional Legendre-type operator is rigorously defined within a functional framework of continuously differentiable functions with absolutely continuous derivatives. The associated initial value problem [...] Read more.
This paper introduces a fractional generalization of the classical Legendre differential equation based on the Atangana–Baleanu–Caputo (ABC) derivative. A novel fractional Legendre-type operator is rigorously defined within a functional framework of continuously differentiable functions with absolutely continuous derivatives. The associated initial value problem is reformulated as an equivalent Volterra integral equation, and existence and uniqueness of classical solutions are established via the Banach fixed-point theorem, supported by a proved Lipschitz estimate for the ABC derivative. A constructive solution representation is obtained through a Volterra–Neumann series, explicitly revealing the role of Mittag–Leffler functions. We prove that the fractional solutions converge uniformly to the classical Legendre polynomials as the fractional order approaches unity, with a quantitative convergence rate of order O(1α) under mild regularity assumptions on the Volterra kernel. A fully reproducible quadrature-based numerical scheme is developed, with explicit kernel formulas and implementation algorithms provided in appendices. Numerical experiments for the quadratic Legendre mode confirm the theoretical convergence and illustrate the smooth interpolation between fractional and classical regimes. An application to time-fractional diffusion in spherical coordinates demonstrates that the operator arises naturally in physical models, providing a mathematically consistent tool for extending classical angular analysis to fractional settings with memory. Full article
Show Figures

Figure 1

21 pages, 2930 KB  
Article
Robust Model Predictive Control with a Dynamic Look-Ahead Re-Entry Strategy for Trajectory Tracking of Differential-Drive Robots
by Diego Guffanti, Moisés Filiberto Mora Murillo, Santiago Bustamante Sanchez, Javier Oswaldo Obregón Gutiérrez, Marco Alejandro Hinojosa, Alberto Brunete, Miguel Hernando and David Álvarez
Sensors 2026, 26(2), 520; https://doi.org/10.3390/s26020520 - 13 Jan 2026
Viewed by 58
Abstract
Accurate trajectory tracking remains a central challenge in differential-drive mobile robots (DDMRs), particularly when operating under real-world conditions. Model Predictive Control (MPC) provides a powerful framework for this task, but its performance degrades when the robot deviates significantly from the nominal path. To [...] Read more.
Accurate trajectory tracking remains a central challenge in differential-drive mobile robots (DDMRs), particularly when operating under real-world conditions. Model Predictive Control (MPC) provides a powerful framework for this task, but its performance degrades when the robot deviates significantly from the nominal path. To address this limitation, robust recovery mechanisms are required to ensure stable and precise tracking. This work presents an experimental validation of an MPC controller applied to a four-wheel DDMR, whose odometry is corrected by a SLAM algorithm running in ROS 2. The MPC is formulated as a quadratic program with state and input constraints on linear (v) and angular (ω) velocities, using a prediction horizon of Np=15 future states, adjusted to the computational resources of the onboard computer. A novel dynamic look-ahead re-entry strategy is proposed, which activates when the robot exits a predefined lateral error band (δ=0.05 m) and interpolates a smooth reconnection trajectory based on a forward look-ahead point, ensuring gradual convergence and avoiding abrupt re-entry actions. Accuracy was evaluated through lateral and heading errors measured via geometric projection onto the nominal path, ensuring fair comparison. From these errors, RMSE, MAE, P95, and in-band percentage were computed as quantitative metrics. The framework was tested on real hardware at 50 Hz through 5 nominal experiments and 3 perturbed experiments. Perturbations consisted of externally imposed velocity commands at specific points along the path, while configuration parameters were systematically varied across trials, including the weight R, smoothing distance Lsmooth, and activation of the re-entry strategy. In nominal conditions, the best configuration (ID 2) achieved a lateral RMSE of 0.05 m, a heading RMSE of 0.06 rad, and maintained 68.8% of the trajectory within the validation band. Under perturbations, the proposed strategy substantially improved robustness. For instance, in experiment ID 6 the robot sustained a lateral RMSE of 0.12 m and preserved 51.4% in-band, outperforming MPC without re-entry, which suffered from larger deviations and slower recoveries. The results confirm that integrating MPC with the proposed re-entry strategy enhances both accuracy and robustness in DDMR trajectory tracking. By combining predictive control with a spatially grounded recovery mechanism, the approach ensures consistent performance in challenging scenarios, underscoring its relevance for reliable mobile robot navigation in uncertain environments. Full article
(This article belongs to the Section Sensors and Robotics)
Show Figures

Figure 1

19 pages, 2317 KB  
Article
Research on the Correlation Model Between Rebound and Compressive Strength of Tuff Manufactured Sand Concrete
by Ming Luo, Sen Wang, Caiqian Yang, Rongxing Liu, Xin Jin, Qiujie Ye, Peng Hou, Junjie Luo and Zhaoen Wang
Buildings 2026, 16(2), 320; https://doi.org/10.3390/buildings16020320 - 12 Jan 2026
Viewed by 91
Abstract
To address the lack of accurate strength evaluation methods of the TMS concrete, this study focused on establishing a multi-age correlation model between the RS and CS of the TMS concrete. Sixteen groups of the TMS concrete with differentiated mix proportions were designed, [...] Read more.
To address the lack of accurate strength evaluation methods of the TMS concrete, this study focused on establishing a multi-age correlation model between the RS and CS of the TMS concrete. Sixteen groups of the TMS concrete with differentiated mix proportions were designed, and XRF/XRD techniques were used to characterize the chemical and mineral compositions of the TMS. RS and CS tests were conducted on standard cubic specimens at 3 d, 7 d, and 28 d ages, and linear, quadratic polynomial, and exponential functions were adopted for fitting analysis. The optimal model for each age was screened using the coefficient of determination, F-test, Akaike information criterion, and Bayesian information criterion. To verify the model and eliminate size effect interference, a large-scale plate specimen was fabricated for tests. Results showed that the correlation between RS and CS of the TMS concrete varied with age. Linear function was optimal for 3 d, quadratic polynomial function for 7 d, and exponential function for 28 d. All models passed the F-test. The relative errors of the piecewise model in large-scale specimen verification were stably controlled within 5.0%, meeting engineering-allowable error requirements. Crucially, the validation confirmed that the size effect is negligible for TMS concrete components within the investigated mix proportion range, eliminating the need for size correction factors. Consequently, this model can be directly applied to the non-destructive strength testing of TMS concrete prepared with P.O 42.5 Portland cement at 3 d, 7 d, and 28 d ages without the need for parameter adjustment regarding component dimensions. Full article
(This article belongs to the Section Building Materials, and Repair & Renovation)
Show Figures

Figure 1

18 pages, 17043 KB  
Article
Hybrid-Actuated Multimodal Cephalopod-Inspired Underwater Robot
by Zeyu Jian, Qinlin Han, Tongfu He, Chen Chang, Shihang Long, Gaoming Liang, Ziang Xu, Yuhan Xian and Xiaohan Guo
Biomimetics 2026, 11(1), 29; https://doi.org/10.3390/biomimetics11010029 - 2 Jan 2026
Viewed by 338
Abstract
To overcome the limitations in maneuverability and adaptability of traditional underwater vehicles, a novel hybrid-actuated, multimodal cephalopod-inspired robot is proposed. This robot innovatively integrates a hybrid drive system wherein sinusoidal undulating fins provide primary propulsion and steering, water-flapping tentacles offer auxiliary burst propulsion, [...] Read more.
To overcome the limitations in maneuverability and adaptability of traditional underwater vehicles, a novel hybrid-actuated, multimodal cephalopod-inspired robot is proposed. This robot innovatively integrates a hybrid drive system wherein sinusoidal undulating fins provide primary propulsion and steering, water-flapping tentacles offer auxiliary burst propulsion, and a gear-and-rack center-of-gravity (CoG) adjustment module modulates the pitch angle to enable depth control through hydrodynamic lift during forward motion. The effectiveness of the design was validated through a series of experiments. Thrust tests demonstrated that the undulating fin thrust scales quadratically with oscillation frequency, aligning with hydrodynamic theory. Mobility experiments confirmed the multi-degree-of-freedom control of the robot, demonstrating effective diving and surfacing via the CoG module and high maneuverability, achieving a turning radius of approximately 15 cm through differential fin control. Furthermore, field trials in an outdoor artificial lake with a depth of less than 1 m validated its environmental robustness. These results confirm the versatile maneuvering capabilities of the robot and its robust adaptability to confined and shallow-water environments, presenting a novel platform for complex underwater observation tasks. Full article
(This article belongs to the Special Issue Bionic Robotic Fish: 2nd Edition)
Show Figures

Figure 1

11 pages, 3315 KB  
Article
Evaluation of a Cell-Based Potency Assay for Detection of the Potency of TrenibotulinumtoxinE® (TrenibotE)
by Yingchao Yang, Huajie Zhang, Shuo Wang, Yanhua Xue and Liyong Yuan
Toxins 2026, 18(1), 19; https://doi.org/10.3390/toxins18010019 - 29 Dec 2025
Viewed by 314
Abstract
(1) Background: As an innovative drug derived from botulinum neurotoxin serotype E, TrenibotulinumtoxinE® demonstrates a rapid onset and shorter effect. Due to concerns regarding specificity, test throughput, and animal welfare, a new cell-based potency assay (CBPA) method was developed for BoNT/E drug [...] Read more.
(1) Background: As an innovative drug derived from botulinum neurotoxin serotype E, TrenibotulinumtoxinE® demonstrates a rapid onset and shorter effect. Due to concerns regarding specificity, test throughput, and animal welfare, a new cell-based potency assay (CBPA) method was developed for BoNT/E drug substance and drug product; independent evaluation of this new CBPA was required. (2) Methods: The CBPA for BoNT/E is a quantitative assay that measures the accumulated cleaved SNAP25180 in human neuroblastoma cells. It involves sequential culturing, differentiation of cells, and then treatment with drug products. Data were analyzed using a quadratic parallel model via statistical software. Linearity was determined using five effective concentration levels. Key assay parameters including accuracy, linearity, repeatability, intermediate precision and range were evaluated. (3) Results: The overall assay’s accuracy was 98%, and the intermediate precision was 6.3%. The coefficient of determination (R2) and slope were determined as 0.963 and 0.942, respectively. The root mean squared error (RMSE) was 0.057, and the intercept was 0.032 for the combined data. The repeatability was 2.4%, which is well within the acceptance criterion of ≤8%. (4) Conclusions: The evaluation was carried out within a single laboratory under controlled conditions; the new CBPA meets all acceptance criteria and can be used for BoNT/E potency determination. Full article
(This article belongs to the Section Bacterial Toxins)
Show Figures

Figure 1

43 pages, 5402 KB  
Article
Dual Nonlinear Saturation Control of Electromagnetic Suspension (EMS) System in Maglev Trains
by Hany Samih Bauomy Abdelmonem
Mathematics 2026, 14(1), 62; https://doi.org/10.3390/math14010062 - 24 Dec 2025
Viewed by 205
Abstract
This paper presents a nonlinear vertical dynamic model of an electromagnetic suspension (EMS) system in maglev trains regulated by a dual nonlinear saturation controller (DNSC) under simultaneous resonance (Ωωs,  ωs2ωc). [...] Read more.
This paper presents a nonlinear vertical dynamic model of an electromagnetic suspension (EMS) system in maglev trains regulated by a dual nonlinear saturation controller (DNSC) under simultaneous resonance (Ωωs,  ωs2ωc). The governing nonlinear differential equations of the system are addressed analytically utilizing the multiple time-scale technique (MTST), concentrating on resonance situations obtained from first-order approximations. The suggested controller incorporates two nonlinear saturation functions in the feedback and feedforward paths to improve system stability, decrease vibration levels, and enhance passenger comfort amidst external disturbances and parameter changes. The dynamic bifurcations caused by DNSC parameters are examined through phase portraits and time history diagrams. The goal of control is to minimize vibration amplitude through the implementation of a dual nonlinear saturation control law based on displacement and velocity feedback signals. A comparative analysis is performed on different controllers such as integral resonance control (IRC), positive position feedback (PPF), nonlinear integrated PPF (NIPPF), proportional integral derivative (PID), and DNSC to determine the best approach for vibration reduction in maglev trains. DNSC serves as an effective control approach designed to minimize vibrations and enhance the stability of suspension systems in maglev trains. Stability evaluation under concurrent resonance is conducted utilizing the Routh–Hurwitz criterion. MATLAB 18.2 numerical simulations (fourth-order Runge–Kutta) are employed to analyze time-history responses, the effects of system parameters, and the performance of controllers. The evaluation of all the derived solutions was conducted to verify the findings. Additionally, quadratic velocity feedback leads to intricate bifurcation dynamics. In the time domain, higher displacement and quadratic velocity feedback may destabilize the system, leading to shifts between periodic and chaotic movements. These results emphasize the substantial impact of DNSC on the dynamic performance of electromagnetic suspension systems. Frequency response, bifurcation, and time-domain evaluations demonstrate that the DNSC successfully reduces nonlinear oscillations and chaotic dynamics in the EMS system while attaining enhanced transient performance and resilience. Full article
Show Figures

Figure 1

11 pages, 265 KB  
Article
Unique Existence and Reconstruction of the Solution of Inverse Spectral Problem for Differential Pencil
by Wei Lyu and Zhaoying Wei
Mathematics 2025, 13(24), 4031; https://doi.org/10.3390/math13244031 - 18 Dec 2025
Viewed by 212
Abstract
In this paper, the half-inverse spectral problem for energy-dependent Sturm–Liouville problems (that is, differential pencils), defined on interval [0,π] with the potential functions p,q being a priori known on the subinterval [...] Read more.
In this paper, the half-inverse spectral problem for energy-dependent Sturm–Liouville problems (that is, differential pencils), defined on interval [0,π] with the potential functions p,q being a priori known on the subinterval [0,π/2], is considered. We provide a method for the unique reconstruction of the two potential functions on [π/2,π] and the boundary condition at x=π by using one full spectrum. Consequently, based on the reconstruction method, we also provide a necessary and sufficient condition under which the existence of the quadratic pencil of differential operators is unique. Full article
17 pages, 1399 KB  
Article
Research on Decoupling Control of Four-Wheel Steering Distributed Drive Electric Vehicles
by Jie Zhu and Chengye Liu
World Electr. Veh. J. 2025, 16(12), 673; https://doi.org/10.3390/wevj16120673 - 14 Dec 2025
Viewed by 289
Abstract
To address the issue of limited accuracy in vehicle lateral and longitudinal dynamics control—caused by the strong coupling and nonlinearity between the four-wheel steering and distributed drive systems, particularly under crosswind disturbances—a control method integrating differential geometric decoupling with robust control is proposed. [...] Read more.
To address the issue of limited accuracy in vehicle lateral and longitudinal dynamics control—caused by the strong coupling and nonlinearity between the four-wheel steering and distributed drive systems, particularly under crosswind disturbances—a control method integrating differential geometric decoupling with robust control is proposed. This integrated approach mitigates coupling effects among the vehicle motions in various directions, thereby enhancing overall robustness. The control architecture adopts a hierarchical structure: the upper layer takes the deviation between the ideal and actual models as input and generates longitudinal, yaw, and lateral control laws via robust control; the middle layer employs differential geometric methods to decouple the nonlinear system, deriving the total driver-required driving torque, additional yaw moment, and rear-wheel steering angle; and the lower layer utilizes a quadratic programming algorithm to optimize the distribution of driving torque across the four wheels. Finally, simulation verification is conducted based on a co-simulation platform using TruckSim 2022 and MATLAB R2024a/Simulink. The simulation results demonstrate that, compared to the sliding mode control (SMC) and the uncontrolled scenario, the proposed method improves the driving stability and safety of the four-wheel steering distributed drive vehicle under multiple operating conditions. Full article
Show Figures

Figure 1

19 pages, 2632 KB  
Article
Science–Technology–Industry Innovation Networks in the New Energy Industry: Evidence from the Yangtze River Delta Urban Agglomeration
by Shouwen Wang, Shiqi Mu, Lijie Xu and Fanghan Liu
Energies 2025, 18(24), 6536; https://doi.org/10.3390/en18246536 - 13 Dec 2025
Viewed by 383
Abstract
Innovation in the new energy industry serves not only as a key accelerator for the global green and low-carbon energy transition but also as a core driving force of the ongoing energy revolution. This study utilizes data on publications, patents, and the spatial [...] Read more.
Innovation in the new energy industry serves not only as a key accelerator for the global green and low-carbon energy transition but also as a core driving force of the ongoing energy revolution. This study utilizes data on publications, patents, and the spatial distribution of representative innovation enterprises in the new energy industry of the Yangtze River Delta urban agglomeration from 2009 to 2023 to construct a multilayer science–technology–industry innovation network. Social network analysis is employed to examine its evolutionary dynamics and structural characteristics, and the Quadratic Assignment Procedure (QAP) is used to investigate the factors shaping intercity innovation linkages. The results reveal that the multilayer innovation network has continuously expanded in scale, gradually forming a multi-core radiative structure with Shanghai, Nanjing, and Hangzhou at the center. At the cohesive subgroup level, the scientific and technological layers exhibit clear hierarchical differentiation, where core cities tend to engage in strong mutual collaborations, while the industrial layer shows a hub-and-spoke pattern combining large, medium, and small cities. In terms of layer relationships, the centrality of the scientific layer increasingly surpasses that of the technological and industrial layers. Inter-layer degree correlations and overlaps also display a strengthening trend. Furthermore, differences in regional higher education scale, urban economic density, and geographic proximity are found to exert significant influences on scientific, technological, and industrial innovation linkages among cities. In response, this study recommends enhancing the leadership role of core cities, leveraging the bridging and intermediary functions of peripheral cities, and promoting application-driven cross-regional innovation collaboration, thereby building efficient science–technology–industry networks and enhancing intercity innovation linkages and the flow of innovation resources, and ultimately promoting the high-quality development of the regional new energy industry. Full article
(This article belongs to the Section A: Sustainable Energy)
Show Figures

Figure 1

19 pages, 1082 KB  
Article
Effects of Optimized Water–Fertilizer Management on Common Bean Performance in High-Latitude, High-Altitude Regions
by Changqing Li, Shuting Li, Chuanjing An, Ziyi Wu, Haixu Wang, Xiaojing Wang, Shuyue Jin, Ruixue Sun, Baoyue Zhang, Xiuling Chen and Jiqing Wang
Horticulturae 2025, 11(12), 1487; https://doi.org/10.3390/horticulturae11121487 - 9 Dec 2025
Viewed by 403
Abstract
This study evaluated the effects of water–fertilizer coupling on the water and fertilizer use efficiency, yield, and quality of fresh common beans (Phaseolus vulgaris L.) in high-latitude and high-altitude regions. For field water-saving, in 2022, six treatments were established, with irrigation rates [...] Read more.
This study evaluated the effects of water–fertilizer coupling on the water and fertilizer use efficiency, yield, and quality of fresh common beans (Phaseolus vulgaris L.) in high-latitude and high-altitude regions. For field water-saving, in 2022, six treatments were established, with irrigation rates of 100% FC (W1), 90% FC (W2), 80% FC (W3), 70% FC (W4), 60% FC (W5), and 50% FC (W6). Based on the experiment in 2022, a two-factor experiment (irrigation and fertilizer application rate) was implemented in 2023, and three fertilizer (N−P2O5−K2O) gradients were established: F1 (260−192−255 kg/ha), F2 (195−144−192 kg/ha), and F3 (131−97−127 kg/ha). Based on 2022, three irrigation rates were established at percentages of FC: W7 (100% FC), W8 (80% FC), and W9 (60% FC). Experiments in both years revealed a quadratic relationship (parabola equation) between yield and the rates of both irrigation and fertilization. Excessive fertilization did not consistently enhance yield, and reduced fertilizer application resulted in higher fertilizer partial factor productivity (PFP). Both years of experiments indicated that maintaining soil moisture at 80%~90% field capacity (FC) significantly improved fresh pod yield and water use efficiency (WUE) compared to other treatments. Under the same fertilizer level, reduced irrigation increased key fresh pod quality indicators, such as single-pod weight and soluble sugar content. In contrast, across varying fertilizer rates, these same indicators showed a positive correlation with the amount of fertilizer applied. Vitamin C (VC), soluble protein (SP), soluble solids content (SSC), and nitrate content (NC) reached their highest levels under high fertilizer treatment (N−P2O5−K2O: 260−192−255 kg/ha). Based on the differential comprehensive evaluation models, the study concluded that maintaining soil moisture at 80%~90% FC and applying fertilizer between N−P2O5−K2O: 195−144−192 kg/ha and N−P2O5−K2O: 260−192−255 kg/ha was the optimal strategy. This approach can alleviate the water scarcity pressure in high-latitude and high-altitude regions, and facilitate the selection of common bean management practices that maintain yield while improving quality and PFP, thereby offering theoretical and practical guidance for adapting water–fertilizer regimes to local climatic conditions. Full article
Show Figures

Figure 1

19 pages, 1437 KB  
Article
Analysis of the Structural Evolution and Determinants of the Global Digital Service Trade Network
by Xiang Yuan and Lingying Pan
Sustainability 2025, 17(23), 10738; https://doi.org/10.3390/su172310738 - 30 Nov 2025
Viewed by 589
Abstract
Amid global digital transformation, digital service trade has become a transformative force reshaping international economies. We employ an innovative combination of Social Network Analysis (SNA) and Quadratic Assignment Procedure (QAP) to simultaneously dissect the macroscopic structure and microscopic determinants of the global digital [...] Read more.
Amid global digital transformation, digital service trade has become a transformative force reshaping international economies. We employ an innovative combination of Social Network Analysis (SNA) and Quadratic Assignment Procedure (QAP) to simultaneously dissect the macroscopic structure and microscopic determinants of the global digital service trade network. Key findings reveal: (1) The global digital service trade network exhibits distinct scale-free and small-world characteristics, reflecting deepening globalization. (2) The global hierarchy demonstrates structural rigidity, wherein core nations persistently reinforce their dominance despite selective upward mobility achieved by certain emerging economies. (3) Clear community differentiation emerges, featuring stable European subgroups, dynamic Asia-Pacific reorganization, and marginalized yet internally diverging Africa-Latin America clusters. (4) QAP regression identifies technological gaps and economic disparities as primary enablers, whereas geographical distance, internet development asymmetries and digital infrastructure divides constitute significant barriers, with linguistic commonality exerting positive effects. Based on empirical findings, we propose policy suggestion from four aspects: multilateral coordination for digital trade rules, digital infrastructure development, regional digital integration, and cross-civilizational digital communities. The study enriches analytical approaches to digital trade networks and provides theoretical foundations and policy insights for constructing an inclusive global digital economy framework. Full article
(This article belongs to the Section Economic and Business Aspects of Sustainability)
Show Figures

Figure 1

16 pages, 2533 KB  
Article
Methionine Supplementation Benefits Lipogenesis in Goat Intramuscular Adipocytes, Likely by Inhibiting the Expression of SLC5A5
by Jin Pan, Chengsi Gong, Xuening Li, Yanyan Li, Jiani Xing, Yaqiu Lin and Youli Wang
Animals 2025, 15(23), 3450; https://doi.org/10.3390/ani15233450 - 29 Nov 2025
Viewed by 320
Abstract
Intramuscular fat (IMF) is a crucial indicator of meat quality. Recent studies increasingly suggest that methionine (Met) plays a role in fat accumulation. However, the mechanism by which Met affects the proliferation and differentiation of intramuscular adipocytes remains unclear. In this study, goat [...] Read more.
Intramuscular fat (IMF) is a crucial indicator of meat quality. Recent studies increasingly suggest that methionine (Met) plays a role in fat accumulation. However, the mechanism by which Met affects the proliferation and differentiation of intramuscular adipocytes remains unclear. In this study, goat intramuscular adipocytes were cultured in basal complete medium supplemented with Met at 0, 50, 100, 200, 400, and 800 μM. This study demonstrates a quadratic relationship between the level of Met supplementation and cellular proliferation and differentiation, with an optimal effect observed at 100 μM Met. The results of RNA-seq analysis demonstrated that supplementation with Met led to the downregulation of genes involved in lipid metabolism, including the genes PER2, PRKG1, and SLC5A5. Furthermore, we found that overexpression of SLC5A5 inhibits adipogenic differentiation in goat intramuscular adipocytes, while Met supplementation reversed this inhibitory effect. In addition, silencing SLC5A5 significantly promoted adipogenic differentiation, whilst Met supplementation further enhanced this promotion effect. In conclusion, this study indicates that Met supplementation of basal complete medium benefits adipogenic differentiation of goat intramuscular adipocytes, likely by inhibiting the expression of SLC5A5. This research provides a foundation for improving goat meat quality. Full article
(This article belongs to the Section Small Ruminants)
Show Figures

Figure 1

35 pages, 3149 KB  
Article
Exploring the Potential of Physics-Informed Neural Networks for the Structural Analysis of 2D Frame Structures
by Felix Deckert, Lukas Lippold, Thomas Most and Carsten Könke
Appl. Mech. 2025, 6(4), 84; https://doi.org/10.3390/applmech6040084 - 24 Nov 2025
Viewed by 1247
Abstract
Within the present paper, Physics-Informed Neural Networks (PINN) are investigated for the analysis of frame structures in two dimensions. The individual structural elements are represented by Euler–Bernoulli beams with additional axial stiffness. The transverse and axial displacements are approximated by individual neural networks [...] Read more.
Within the present paper, Physics-Informed Neural Networks (PINN) are investigated for the analysis of frame structures in two dimensions. The individual structural elements are represented by Euler–Bernoulli beams with additional axial stiffness. The transverse and axial displacements are approximated by individual neural networks and the differential equations are considered by minimizing a joined global loss function within the simultaneous training process. The boundary conditions at the supports of the structure and the coupling conditions at the element connections are considered in the global loss function and specific weighting factors are defined and tuned within the training. The combination of several structural elements within one analysis by training a set of neural networks simultaneously by a joined loss function is the main novelty of the current study. The formulation of coupling conditions for different scenarios is illustrated. Additionally, a nondimensionalization approach is introduced in order to achieve an automatic scaling of the individual loss function terms. Several examples have been investigated as follows: a simple beam structure first with quadratic load and second with varying cross-section properties is analyzed with respect to the convergency of the networks accuracy compared to the analytical solutions. Two more sophisticated examples with several elements connected at rigid corners were investigated, where the fulfillment of the consistency of the displacements and the equilibrium conditions of the internal forces is a crucial condition within the loss function of the network training. The results of the PINN framework are verified successfully with traditional finite element solutions for the presented examples. Nevertheless, the weighting of the individual loss function terms is the crucial point in the presented approach, which will be discussed in the paper. Full article
Show Figures

Figure 1

23 pages, 6005 KB  
Article
Takens-Based Kernel Transfer Entropy Connectivity Network for Motor Imagery Classification
by Alejandra Gomez-Rivera, Andrés M. Álvarez-Meza, David Cárdenas-Peña and Alvaro Orozco-Gutierrez
Sensors 2025, 25(22), 7067; https://doi.org/10.3390/s25227067 - 19 Nov 2025
Viewed by 569
Abstract
Reliable decoding of motor imagery (MI) from electroencephalographic signals remains a challenging problem due to their nonlinear, noisy, and non-stationary nature. To address this issue, this work proposes an end-to-end deep learning model, termed TEKTE-Net, that integrates time embeddings with a kernelized Transfer [...] Read more.
Reliable decoding of motor imagery (MI) from electroencephalographic signals remains a challenging problem due to their nonlinear, noisy, and non-stationary nature. To address this issue, this work proposes an end-to-end deep learning model, termed TEKTE-Net, that integrates time embeddings with a kernelized Transfer Entropy estimator to infer directed functional connectivity in MI-based brain–computer interface (BCI) systems. The proposed model incorporates a customized convolutional module that performs Takens’ embedding, enabling the decoding of the underlying EEG activity without requiring explicit preprocessing. Further, the architecture estimates nonlinear and time-delayed interactions between cortical regions using Rational Quadratic kernels within a differentiable framework. Evaluation of TEKTE-Net on semi-synthetic causal benchmarks and the BCI Competition IV 2a dataset demonstrates robustness to low signal-to-noise conditions and interpretability through temporal, spatial, and spectral analyses of learned connectivity patterns. In particular, the model automatically highlights contralateral activations during MI and promotes spectral selectivity for the beta and gamma bands. Overall, TEKTE-Net offers a fully trainable estimator of functional brain connectivity for decoding EEG activity, supporting MI-BCI applications, and promoting interpretability of deep learning models. Full article
Show Figures

Figure 1

Back to TopTop