Next Article in Journal
Molecular Monitoring of Leiocassis longirostris Using Species-Specific qPCR Assays from Environmental DNA
Previous Article in Journal
The Complexities of African Swine Fever Diagnosis and Control in the Developing World: A Narrative Review Focused on Ghana
 
 
Font Type:
Arial Georgia Verdana
Font Size:
Aa Aa Aa
Line Spacing:
Column Width:
Background:
Article

Methionine Supplementation Benefits Lipogenesis in Goat Intramuscular Adipocytes, Likely by Inhibiting the Expression of SLC5A5

1
Key Laboratory of Qinghai-Tibetan Plateau Animal Genetic Resource Reservation and Utilization, Ministry of Education, Chengdu 610041, China
2
Key Laboratory of Sichuan Province for Qinghai-Tibetan Plateau Animal Genetic Resource Reservation and Exploitation, Chengdu 610041, China
3
College of Animal & Veterinary Science, Southwest Minzu University, Chengdu 610041, China
*
Author to whom correspondence should be addressed.
Animals 2025, 15(23), 3450; https://doi.org/10.3390/ani15233450 (registering DOI)
Submission received: 24 October 2025 / Revised: 20 November 2025 / Accepted: 25 November 2025 / Published: 29 November 2025
(This article belongs to the Section Small Ruminants)

Simple Summary

Intramuscular fat is a key determinant of meat quality. Numerous studies indicate that dietary methionine (Met) supplementation increases body fat in both humans and livestock. In this study, goat intramuscular adipocytes were cultured in basal complete medium supplemented with Met at 0, 50, 100, 200, 400, and 800 μM. This study demonstrates a quadratic relationship between the level of Met supplementation and cellular proliferation and differentiation, with an optimal effect observed at 100 μM Met. RNA-seq analysis showed that Met supplementation led to the downregulation of pathways related to lipolysis, such as the regulation of lipolysis in adipocytes, thyroid hormone synthesis, circadian rhythm, and circadian entrainment. Furthermore, the addition of Met led to the downregulation of gene expression in pathways involved in lipid metabolism, including the PER2, PRKG1, and SLC5A5 genes. Through overexpression and inhibition of SLC5A5, it was discovered that SLC5A5 suppresses the differentiation of intramuscular adipocytes. Subsequent research further indicated that Met supplementation promotes adipogenesis by inhibiting SLC5A5.

Abstract

Intramuscular fat (IMF) is a crucial indicator of meat quality. Recent studies increasingly suggest that methionine (Met) plays a role in fat accumulation. However, the mechanism by which Met affects the proliferation and differentiation of intramuscular adipocytes remains unclear. In this study, goat intramuscular adipocytes were cultured in basal complete medium supplemented with Met at 0, 50, 100, 200, 400, and 800 μM. This study demonstrates a quadratic relationship between the level of Met supplementation and cellular proliferation and differentiation, with an optimal effect observed at 100 μM Met. The results of RNA-seq analysis demonstrated that supplementation with Met led to the downregulation of genes involved in lipid metabolism, including the genes PER2, PRKG1, and SLC5A5. Furthermore, we found that overexpression of SLC5A5 inhibits adipogenic differentiation in goat intramuscular adipocytes, while Met supplementation reversed this inhibitory effect. In addition, silencing SLC5A5 significantly promoted adipogenic differentiation, whilst Met supplementation further enhanced this promotion effect. In conclusion, this study indicates that Met supplementation of basal complete medium benefits adipogenic differentiation of goat intramuscular adipocytes, likely by inhibiting the expression of SLC5A5. This research provides a foundation for improving goat meat quality.

1. Introduction

Intramuscular fat (IMF) is the adipose tissue deposited in the muscle and plays an important role in assessment of meat quality. Typically, high content of IMF improves gustatory attributes, including tenderness and juiciness [1]. Recent surveys have shown that high IMF content in mutton or beef is more popular with consumers [2,3]. So, how to improve IMF is currently a focus of concern.
Lipogenesis is associated with the proliferation and differentiation of preadipocytes [4,5]. The differentiation of intramuscular adipocytes is similar to that of other fat tissues, such as abdominal fat and subcutaneous fat [6]. C/EBPβ is a crucial early factor in adipogenesis. During the initial stages of fat formation, C/EBPβ levels progressively increase, subsequently binding to the promoters of PPARγ and C/EBPα to activate their expression [7]. PPARγ and C/EBPα are key regulators that promote the differentiation of mesenchymal precursor cells into mature adipocytes, while also controlling triglyceride (TG) accumulation to increase cell volume [8,9]. Moreover, GLUT4 and FABP4, which are expressed in adipocytes, encode proteins participating in fat deposition through their roles in fatty acid uptake, transport, and metabolism [10,11,12,13]. Fat is stored in adipocytes in the form of TG. The TG content within adipocytes is in a dynamic equilibrium and is regulated by both lipogenesis and lipolysis. It is well established that ATGL is the key enzyme involved in lipolysis [14]. So, the balance between lipogenesis and lipolysis in adipocytes determines the fat deposition.
Recently, an increasing number of studies have been conducted to explore enhancements in IMF. For example, researchers have shown that dietary supplementation of copper sulfate pentahydrate, resveratrol, vitamin A, and rumen-protected fat can increase the IMF content in cattle and goats [3,15,16,17]. Moreover, increasing studies have demonstrated that methionine (Met) is involved in fat accumulation. For instance, it has been shown that low dietary Met results in low body weight and fat mass in mice [18], which may be explained by upregulated fatty acid oxidation, glycolysis, and tricarboxylic acid cycle metabolism [19]. In addition, it has been documented that Met deficiency inhibits TG synthesis and increases lipogenesis in the mouse liver [20]. Furthermore, supplementation with Met in the diet of meat ducks significantly reduced abdominal fat, with a negative correlation observed between Met supplementation levels and abdominal fat. This mechanism operates by promoting the expression of hormone-sensitive lipase (HSL), thereby enhancing lipolysis [21]. HSL is a pivotal enzyme mediating triglyceride hydrolysis in hormone-regulated lipolysis [22]. Concurrently, studies indicate that Met supplementation regulates subcutaneous adipocytes in dairy cattle via oxidative pathways, yet merely maintains normal metabolic function without enhancing lipid accumulation in subcutaneous fat [23]. However, the impact of Met supplementation on cell proliferation and differentiation of the intramuscular preadipocytes of goats remains uncertain.
So, this study aimed to investigate the effects of different concentrations of Met supplementation on cell proliferation, cell differentiation, and cell viability in goat intramuscular preadipocytes. Then, given that the mechanism of Met on adipogenesis is currently still controversial [24], RNA-Seq was used to reveal the underlying mechanism.

2. Materials and Methods

2.1. Isolation of Goat Intramuscular Preadipocytes

All procedures involving animals were approved by the Institutional Animal Care and Use Committee of Southwest Minzu University (Protocol No. SMU-202401047). Longissimus thoracis et lumborum muscle tissue was collected from a newborn Jianzhou Big Ear goat immediately after slaughter. The tissue was minced and washed three times with phosphate-buffered saline (PBS) and then digested with collagenase type II (Solarbio, Beijing, China) at 37 °C for 90 min. Digestion was terminated by adding basal complete medium consisting of DMEM/F-12 (Gibco, Carlsbad, CA, USA) supplemented with 10% fetal bovine serum (Gibco, CA, USA). The digestion mixture was filtered sequentially through 200- and 400-mesh sieves, and the filtrate was centrifuged at 2000 rpm for 5 min. The cell pellet was resuspended in basal complete medium and seeded in 100 mm culture dishes at 37 °C in a humidified 5% CO2 incubator. After 2 h of culture, adherent cells were collected and cryopreserved in liquid nitrogen for later use [25]. The final Met concentration in the basal complete medium was approximately 116.2 μM.

2.2. Cell Culture and Differentiation

Frozen intramuscular preadipocytes were thawed and seeded in 24-well plates (1 mL cell suspension containing 2 × 104 cells per well). When cells reached approximately 90% confluence, differentiation was induced. Cells were cultured in basal complete medium supplemented with Met at 0, 50, 100, 200, 400, or 800 μM, with three biological replicates per treatment. Differentiation was induced by adding 0.5 mM isobutylmethylxanthine, 1 μM dexamethasone, and 10 μg/mL insulin for 2 d, followed by maintenance in 10 μg/mL insulin for an additional 2 d. Cells were then cultured in basal complete medium for a further 2 d.

2.3. Triglyceride Assay

Following differentiation, triglyceride (TG) content was quantified using a commercial assay kit (Applygen, Beijing, China). Cells were lysed and centrifuged at 12,000 rpm for 1 min, and the supernatant was heated at 70 °C for 10 min, followed by centrifugation at 2000 rpm for 5 min. TG concentration in the supernatant was measured spectrophotometrically at 550 nm.

2.4. Oil Red O Staining

Cells were washed three times with PBS and fixed in 4% paraformaldehyde for 30 min. Fixed cells were stained with Oil Red O solution (Solarbio, Beijing, China) for 1 h and then washed with PBS. Images were captured using an epifluorescence microscope (Olympus IX-73, Tokyo, Japan). For quantification, intracellular Oil Red O dye was extracted with 200 μL of isopropanol, and absorbance was measured at 490 nm.

2.5. Bodipy Staining

Cells were washed 3 times with PBS and then fixed in 4% formaldehyde for 30 min. The formaldehyde was discarded, and then the cells were washed with PBS 3 times. Then, 1 μL of the stored Bodipy stock solution was diluted in 1 mL of PBS to prepare the Bodipy working solution. Then, the cells were stained with the Bodipy working solution for 1 h (Solarbio, Beijing, China) and washed 3 times with PBS. Stained cells were photographed with an epifluorescence-equipped microscope (Olympus IX-73, Tokyo, Japan).

2.6. Crystal Violet Staining

Cells were seeded in 96-well plates (200 μL cell suspension containing 2 × 103 cells per well) and cultured with basal complete medium supplemented with various Met concentrations. Each treatment had five replicate wells. After 0, 24, 48, and 72 h, cells were fixed with 4% paraformaldehyde for 12 h and stained with crystal violet solution (0.05 g crystal violet in 10 mL of ethanol, diluted 1:5 in PBS). After 20 min of staining, excess dye was removed, and cells were washed three times with PBS, air-dried, and imaged under a microscope (Olympus IX-73, Tokyo, Japan).

2.7. EdU Proliferation Assay

Goat intramuscular preadipocytes were seeded in 24-well plates (2 × 104 cells per well) and cultured for 48 h. EdU solution (BeyoClick™ EdU Cell Proliferation Kit, Beyotime, Shanghai, China) was added to a final concentration of 20 μM and incubated at 37 °C for 2 h. Cells were fixed with 4% paraformaldehyde for 15 min, permeabilized with 0.3% Triton X-100 for 15 min, and stained according to the manufacturer’s protocol. Images were obtained using an epifluorescence microscope (Olympus IX-73, Tokyo, Japan).

2.8. Plasmid Construction, siRNA Synthesis, and Transfection

The coding sequence (CDS) of goat SLC5A5 was amplified from cDNA and cloned into the pcDNA3.1(+) vector (Thermo Fisher Scientific, Waltham, MA, USA) using NheI and XhoI restriction sites to generate the overexpression construct (SLC5A5-OVER). The recombinant plasmid was confirmed by restriction enzyme digestion and DNA sequencing. The empty pcDNA3.1(+) plasmid served as a negative control.
Small interfering RNAs (siRNAs) targeting goat SLC5A5 mRNA and a non-targeting control (siRNA-NC) were synthesized by GenePharma (Shanghai, China). The sequences were as follows:
  • siRNA-NC:
    sense 5′-UUCUCCGAACGUGUCACGUTT-3′;
    antisense 5′-ACGUGACACGUUCGGAGAATT-3′.
  • siRNA-SLC5A5-345:
    sense 5′-GCACCUACGAGUACCUGGA-3′;
    antisense 5′-UCCAGGUACUCGUAGGUGC-3′.
For transfection, intramuscular preadipocytes were seeded to reach 70–80% confluence and transfected with either plasmid DNA or siRNA using TurboFect Transfection Reagent (Thermo Fisher Scientific, MA, USA) according to the manufacturer’s protocol. After 16 h, the medium was replaced with either basal complete medium or medium supplemented with 100 μM Met.

2.9. RNA Extraction and Quantitative Real-Time PCR (qRT-PCR)

Total RNA was extracted using RNAiso Plus reagent (Takara, Kyoto, Japan). RNA purity and concentration were determined using a NanoDrop 2000 spectrophotometer (Thermo Fisher Scientific, MA, USA). Complementary DNA (cDNA) was synthesized using the PrimeScript RT Reagent Kit (TAKARA, Kyoto, Japan) and stored at −30 °C. qRT-PCR was conducted as described previously [26], using gene-specific primers designed based on sequences from the NCBI database (synthesized by Sangon Biotech, Shanghai, China). GAPDH was used as the reference gene, and relative expression levels were calculated using the 2−(∆∆Ct) method (Table 1).

2.10. RNA Sequencing and Bioinformatics Analysis

Intramuscular adipocytes were cultured for 72 h in basal complete medium (control, n = 3) or medium supplemented with 100 μM Met (n = 3). Total RNA was extracted using TRIzol reagent (Invitrogen, Carlsbad, CA, USA) and treated with RNase-free DNase I (TAKARA, Kyoto, Japan). RNA integrity was confirmed using an Agilent 2100 Bioanalyzer (Agilent Technologies, Santa Clara, CA, USA), and concentrations were determined by Nanodrop (TY20190063.IMPLEN, Munich, Germany).
Sequencing libraries were prepared using the NEBNext® Ultra™ RNA Library Prep Kit for Illumina® (Nebraska, NE, USA) following the manufacturer’s instructions. Libraries were sequenced on an Illumina NovaSeq 6000 platform (Allwegene Technology Co., Beijing, China) to generate 150 bp paired-end reads. Differentially expressed genes (DEGs) (Supplementary Table S1) were identified using DESeq2 with an adjusted p < 0.05 and |log2(−foldchange)| ≥ 0.7. Gene Ontology (GO) enrichment (Supplementary Table S2) analysis was performed using the GOseq R 4.5.2 package [27], and Kyoto Encyclopedia of Genes and Genomes (KEGG) pathway enrichment (Supplementary Table S3) was analyzed using KOBAS 3.0 software [28].

2.11. Statistical Analyses

All experiments were carried out in three biological replicates and repeated three times. Data were analyzed by SPSS (Version 25.0, SPSS Inc., Chicago, IL, USA). Statistical differences with 3 or more treatments were determined by one-way ANOVA, and differences among treatments were determined by Duncan’s multiple range test. In addition, orthogonal polynomials were used to evaluate linear and quadratic responses. The difference between 2 treatments was determined by Student’s t-test. Labeled means without a common letter are significantly different; * means p < 0.05, ** means p < 0.01, and different letters on the bar graph indicate significant differences, p < 0.05 [29].

3. Results

3.1. Impact of Supplementation with Met on Cell Proliferation of Intramuscular Preadipocytes

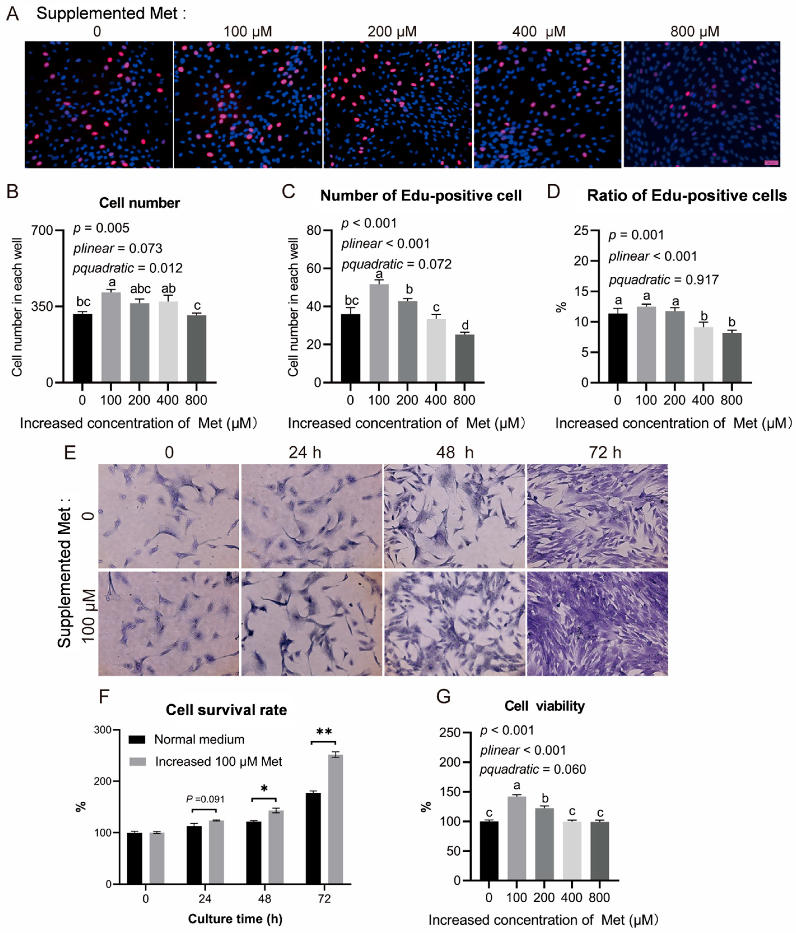
Triglyceride deposition is determined by both the number and differentiation status of adipocytes. Therefore, we first investigated the proliferative capacity of intramuscular preadipocytes in response to Met supplementation. The results demonstrated that the cell number increased quadratically with rising levels of Met supplementation (p = 0.012; Figure 1A,B), with the greatest cell number observed at 100 μM Met. To further assess cell proliferation, 5-ethynyl-2′-deoxyuridine (EdU), a thymidine analog that incorporates into cellular DNA and reacts with a fluorescent azide through a copper-catalyzed cycloaddition, was employed [30]. The number of EdU-positive cells increased linearly with elevated Met supplementation (p < 0.001; Figure 1C), and the proportion of EdU-positive cells followed a similar linear trend (p < 0.001; Figure 1D). These findings indicate that Met supplementation at 100 μM effectively promotes the proliferation of intramuscular preadipocytes.

3.2. Impact of Supplementation with Met on Cell Differentiation and Lipid Metabolism of Intramuscular Preadipocytes

To investigate the effect of Met on the differentiation of intramuscular preadipocytes, cells were treated with various concentrations of Met and subsequently stained with Oil Red O. The results revealed significant linear (p < 0.001) and quadratic (p < 0.001) effects with increasing Met supplementation (Figure 2A,B). Similarly, intracellular triglyceride (TG) content exhibited both linear (p < 0.001) and quadratic (p = 0.001) responses, with the greatest TG accumulation observed at 100 μM Met (Figure 2C). When Met supplementation exceeded 200 μM, TG deposition gradually declined. These results indicate that 100 μM Met supplementation most effectively promotes the differentiation of intramuscular preadipocytes.
Combining these findings with the proliferation data, we confirmed that Met supplementation at 100 μM enhances intramuscular fat deposition. To further elucidate the molecular mechanisms, we analyzed the expression of genes associated with adipogenic differentiation. Met supplementation significantly upregulated PPARγ expression (p = 0.003; Figure 2D) and FABP4 expression (p = 0.012; Figure 2E), the latter being a well-known marker of triglyceride accumulation [31]. Conversely, ATGL expression, a key gene involved in intracellular triglyceride hydrolysis [32,33], was significantly downregulated by Met supplementation (p = 0.029; Figure 2F).

3.3. Impact of Supplementation with Met on Survival Rate of Intramuscular Preadipocytes

Cell viability under basal and Met supplementation conditions (100 μM) was assessed using crystal violet staining. The results indicated that differences in cell viability emerged after 48 h of incubation (p < 0.05) and became more pronounced with extended incubation time (p < 0.01; Figure 1E,F). Overall, Met supplementation at 100 μM enhanced cell viability compared with cells cultured in the basal complete medium, particularly after 72 h of incubation.
To further evaluate the potential cytotoxic effects of Met, cell viability was also measured using the CCK-8 assay. The results demonstrated a linear decrease in cell survival rate with increasing concentrations of Met, with the highest survival observed at 100 μM supplementation (p < 0.001; Figure 1G). Notably, even at concentrations up to 800 μM, Met supplementation did not significantly reduce cell viability compared with the basal medium (Figure 1G), suggesting that elevated Met levels exert no cytotoxic effects on intramuscular preadipocytes.

3.4. RNA-Seq Analysis

To investigate the molecular mechanisms underlying the effects of methionine (Met) supplementation on intramuscular preadipocyte development, RNA sequencing (RNA-seq) was performed on cells cultured in basal medium (control, CT) and medium supplemented with 100 μM Met. Principal component analysis (PCA) revealed a clear separation of transcriptional profiles between the CT and Met-treated samples, indicating substantial transcriptomic differences (Figure 3A). Compared with the CT group, a total of 95 differentially expressed genes (DEGs; adjusted p ≤ 0.05, |log2(−fold change)| ≥ 0.7) were identified in response to Met supplementation (Figure 3B). Among these, 44 genes were upregulated and 51 genes were downregulated in the Met-treated group relative to the control (Figure 3B,C).

3.5. Enrichment Analysis of the Differentially Expressed Genes

Gene Ontology (GO) enrichment analysis assigned the differentially expressed genes (DEGs) to 2071 terms encompassing biological processes and molecular functions. The top 30 significantly enriched GO terms for upregulated and downregulated genes are presented in Figure 4A,B. Upregulated DEGs were predominantly associated with developmental growth, regulation of developmental growth, sarcomere organization, regulation of heart growth, myofibril assembly, DNA-binding domain interactions, ligase regulator activity, and activin receptor antagonist activity, among others (Figure 4A). Conversely, downregulated DEGs were enriched in terms related to regulation of anatomical structure size, positive regulation of natural killer cell-mediated cytotoxicity, positive regulation of defense response, positive regulation of leukocyte-mediated cytotoxicity, regulation of natural killer cell-mediated immunity, phytoceramidase activity, and sodium:iodide symporter activity (Figure 4B).
Kyoto Encyclopedia of Genes and Genomes (KEGG) pathway analysis revealed that DEGs were assigned to 63 pathways, with the top 20 enriched pathways shown in Figure 4C,D. Upregulated pathways included mannose-type O-glycan biosynthesis, graft-versus-host disease, N-glycan biosynthesis, allograft rejection, type I diabetes mellitus, autoimmune thyroid disease, acute myeloid leukemia, renal cell carcinoma, antigen processing and presentation, ErbB signaling, axon guidance, T cell receptor signaling, and human immunodeficiency virus 1 infection, among others (Figure 4C). Downregulated pathways involved circadian rhythm, vasopressin-regulated water reabsorption, sphingolipid metabolism, circadian entrainment, regulation of lipolysis in adipocytes, long-term depression, adherens junction, thyroid hormone synthesis, and steroid hormone biosynthesis (Figure 4D).

3.6. Met Supplementation Influence on the Pathways Associated with Adipogenesis

Among the altered KEGG pathways, we focused on those associated with adipogenesis, including ErbB signaling, thyroid hormone synthesis, regulation of lipolysis in adipocytes, circadian rhythm, and circadian entrainment. In the ErbB signaling pathway, PAK6 was identified as a key gene and was upregulated in this study (Figure 4E). Previous studies have reported that inhibition of adipogenic differentiation is accompanied by downregulation of ErbB signaling [34]. Within the thyroid hormone synthesis pathway, SLC5A5, which functions in brown and/or white adipose tissue thermogenesis [35], was significantly downregulated in Met-supplemented cells (Figure 4E), suggesting decreased lipolytic activity. Similarly, PRKG1, the key gene in the regulation of lipolysis in the adipocyte pathway, was significantly downregulated (Figure 4E); this gene has been reported to inhibit rat adipocyte proliferation via the cGMP-PKG signaling pathway [36]. In circadian rhythm and circadian entrainment pathways, PER2, which negatively regulates cell proliferation and adipogenic differentiation [37,38], was also downregulated (Figure 4E). These results suggest that Met supplementation modulates adipogenesis by influencing multiple signaling pathways, including those that regulate lipid metabolism and circadian biology.

3.7. Effect of Met Supplementation Following SLC5A5 Silencing on Goat Intramuscular Adipocyte Differentiation

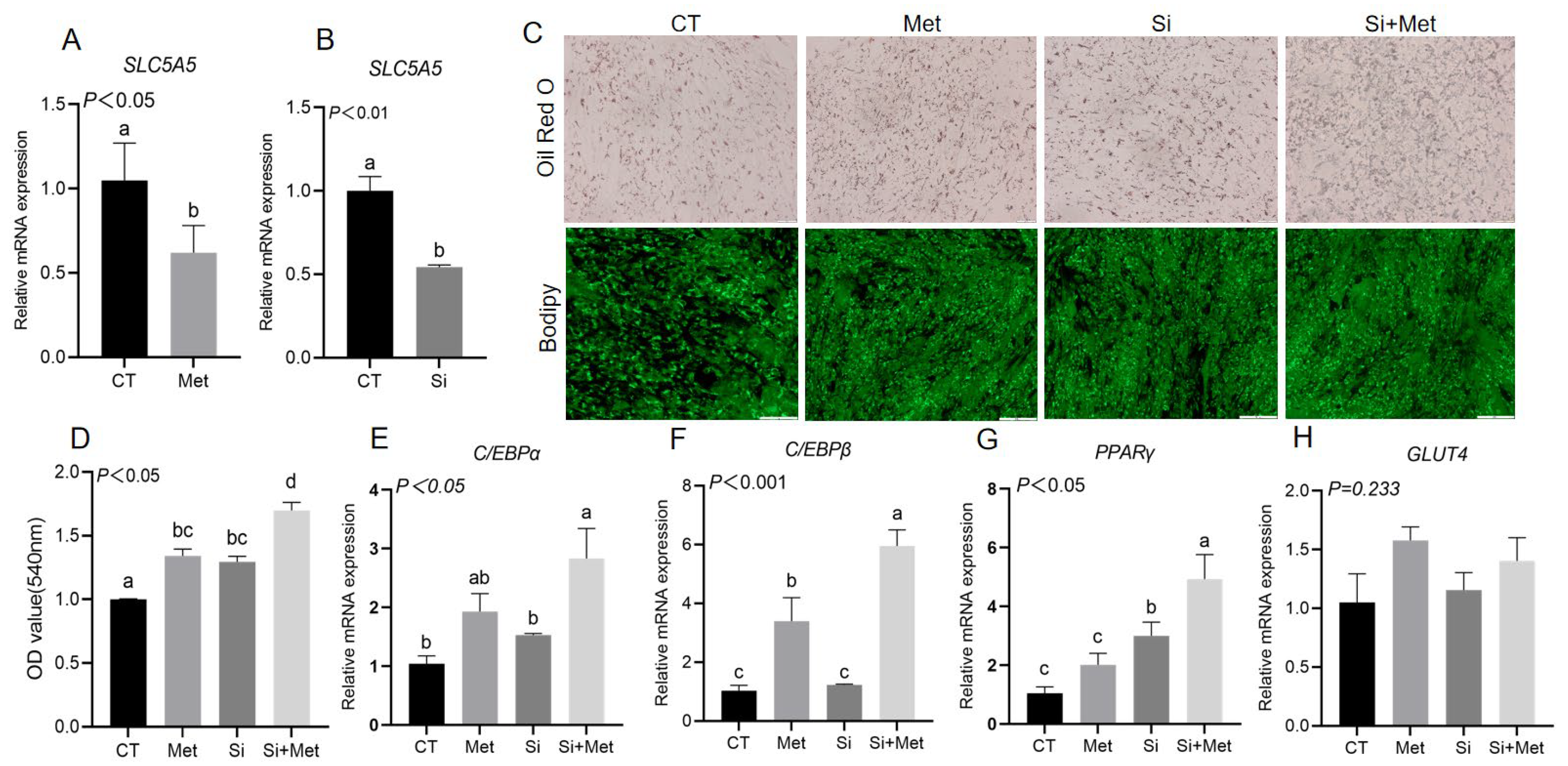
Among the DEGs associated with adipogenesis, we focused on SLC5A5. Quantitative real-time PCR (qRT-PCR) confirmed that 100 μM Met supplementation significantly downregulated SLC5A5 expression in goat intramuscular adipocytes (p < 0.05; Figure 5A), consistent with RNA-seq results. Silencing of SLC5A5 significantly suppressed its expression (p < 0.01; Figure 5B). Functional assays revealed that SLC5A5 inhibition increased both the size and number of lipid droplets, as evidenced by Oil Red O and BODIPY staining (p < 0.05; Figure 5C), which was corroborated by optical density measurements (p < 0.05; Figure 5D). Furthermore, SLC5A5 silencing significantly upregulated the mRNA expression of key adipogenic markers, including PPARγ, C/EBPα, and C/EBPβ (p < 0.05; Figure 5E–H). Notably, Met supplementation following SLC5A5 interference further enhanced lipid droplet accumulation (p < 0.05; Figure 5C) and further elevated the expression of PPARγ, C/EBPα, and C/EBPβ (p < 0.05; Figure 5E–H), indicating of additive effect of Met in promoting adipogenic differentiation through SLC5A5 inhibition.

3.8. The Effect of Met Supplementation on the Differentiation of Goat Intramuscular Adipocytes Following SLC5A5 Overexpression

QRT-PCR confirmed a significant increase in SLC5A5 mRNA expression, validating the successful construction of the SLC5A5 overexpression plasmid (p < 0.05; Figure 6A). Functional assays demonstrated that SLC5A5 overexpression significantly reduced lipid droplet accumulation in intramuscular adipocytes, as observed by Oil Red O and BODIPY staining (p < 0.05; Figure 6B) and corroborated by optical density measurements (p < 0.05; Figure 6C). Additionally, the mRNA expression levels of GLUT4, C/EBPβ, and PPARγ were significantly decreased following SLC5A5 overexpression (p < 0.05; Figure 6D–G). Notably, methionine supplementation following SLC5A5 overexpression mitigated these inhibitory effects, restoring lipid droplet accumulation (p < 0.05; Figure 6B) and significantly increasing the expression of GLUT4, C/EBPβ, and PPARγ (p < 0.05; Figure 6D–G). These findings indicate that Met supplementation can counteract the suppressive effect of SLC5A5 overexpression on adipogenic differentiation in goat intramuscular adipocytes.

4. Discussion

Intramuscular fat (IMF) is a critical determinant of meat quality, particularly influencing taste and flavor. The proliferation and differentiation of intramuscular preadipocytes directly regulate fat accumulation and, consequently, IMF content. Previous studies have demonstrated that low methionine (Met) intake results in reduced fat mass in mice and humans [24]. This study explored the potential mechanisms by which Met supplementation promotes proliferation and differentiation of intramuscular adipocytes in goats.
IMF content is primarily determined by the number and size of intramuscular adipocytes, with apoptosis and proliferation playing key regulatory roles [39]. Met deficiency has been shown to suppress cell proliferation in porcine preadipocytes [40] and glioblastoma cells [41]. Similarly, studies in bovine mammary epithelial cells indicate that Met supplementation at 600 μM enhances proliferation, whereas concentrations above 600 μM gradually reduce this effect [21]. Consistently, our results revealed a quadratic relationship between adipocyte proliferation and Met concentration, with optimal effects observed at 100 μM. Notably, Met supplementation decreased PRKG1 expression, a gene reported to inhibit adipocyte proliferation [36], which may partly explain the observed increase in proliferation. Furthermore, PER2, a key circadian rhythm gene negatively associated with cell proliferation [37,38], was downregulated following Met supplementation, reinforcing the proliferative effect of Met on goat intramuscular adipocytes.
Adipocyte differentiation is governed by both hyperplasia and hypertrophy [42,43] and is orchestrated by transcription factors including C/EBPβ, C/EBPα, and PPARγ [44,45]. Lipid metabolism is further regulated by lipolytic genes, such as ATGL and LPL, and lipid deposition genes, including FABP4 and GLUT4 [32,33,46]. In this study, Met supplementation exerted a quadratic effect on adipogenic differentiation, with 100 μM yielding maximal triglyceride accumulation and lipid droplet formation, as evidenced by Oil Red O staining and TG quantification. This effect was supported by upregulation of FABP4 and PPARγ and downregulation of ATGL.
Transcriptomic analysis revealed that Met supplementation modulates key signaling pathways involved in adipogenesis, including ErbB signaling, thyroid hormone synthesis, lipolysis regulation, and circadian rhythm. The upregulation of PAK6 in the ErbB pathway aligns with prior studies showing that ErbB signaling promotes adipogenic differentiation [26]. SLC5A5, a key gene in the thyroid hormone synthesis pathway, acts on the brown and/or white adipose tissues to generate heat [47]. Adipose tissue, as a major immune organ, activates its resident immune cells, such as macrophages and T cells, which release pro-inflammatory factors like TNF-α and IL-6, thereby inhibiting adipogenesis [48,49,50]. Supplementing with Met activates transplant-rejection-associated pathways, effectively enhancing T-cell clearance of “abnormal immune cells”. This reduces pro-inflammatory macrophage infiltration in IMF and alleviates inflammation’s inhibition of adipogenic differentiation. Overall, the observed upregulation of transplant-rejection-related pathways in this study suggests that Met may promote a microenvironment conducive to fat formation by modulating immune responses.
High concentrations of Met (>200 μM) did not exhibit cytotoxicity, as cell viability remained above 85%, suggesting that the diminished effect at higher concentrations may result from metabolic adaptation. Excessive Met can compete with other amino acids essential for lipid synthesis, impairing their uptake and inhibiting core differentiation pathways [51]. Furthermore, Met serves as a precursor for S-adenosylmethionine (SAM), a methyl donor. Excessive SAM can induce hypermethylation of adipogenic gene promoters, such as PPARγ, thereby suppressing transcription and lipid deposition [52,53,54]. These findings are consistent with the observed reduction in differentiation efficiency at higher Met concentrations.
In this study, RNA-seq data indicated that GO terms upregulated following Met supplementation primarily clustered around developmental growth, myotube organization, myofibril assembly, and molecular function, whereas downregulated terms concentrated on immunity. Adipocyte differentiation depends on the tissue microenvironment’s signaling, and muscle development directly affects intramuscular preadipocyte fate [4]. For example, rat muscle-derived IGF-1 activates preadipocyte proliferation [6], consistent with Met-induced proliferation of goat intramuscular preadipocytes; here, activin inhibits adipogenesis by suppressing PPARγ [7]. The upregulated “activin receptor antagonist activity” in our study suggests that Met may promote adipogenic differentiation by inhibiting activin receptors and relieving PPARγ suppression, aligning with our results. Research indicates that pro-inflammatory factors from activated natural killer cells/leukocytes suppress PPARγ [4,43,55,56]. Downregulated terms like “natural killer cell mediated cytotoxicity upregulation” in the Met group indicate that Met supplementation reduces excessive immune activation and pro-inflammatory factors, creating a favorable environment for intramuscular adipocyte differentiation. Sodium–iodide symporter (NIS, encoded by SLC5A5) inhibits fat deposition by promoting thyroid hormone synthesis (activates lipases) [57], consistent with our findings. In summary, Met indirectly supports intramuscular fat formation in goats through the following pathway: “microenvironmental support → maintenance of metabolic homeostasis → lifting of differentiation suppression → regulation of the immune microenvironment”.
In this study, RNA sequencing data revealed that SLC5A5 expression decreased following the addition of Met. The SLC5 gene family comprises twelve members, including cotransporters responsible for the transport of sugars, anions, vitamins, and short-chain fatty acids [58]. SLC5A5 is a sodium–iodide cotransporter located on the basal side; it is highly expressed in the thyroid gland, where it mediates accumulation of iodide, which is required for the biosynthesis of the thyroid hormones T3 and T4 [59]. In a study conducted on mice, it was discovered that the mRNA expression levels of FABP4 exhibit a positive correlation with SLC5A5 [60]. FABP4 is a fatty acid transporter that coordinates lipid metabolism, and the expression of this gene promotes lipid deposition [11]. Research indicates that knocking out the SLC5A5 gene in mice significantly increases their fat mass [57,61], suggesting that SLC5A5 participates in adipogenic differentiation. Further studies revealed that knocking out the SLC5A5 gene in mice promotes fat deposition by suppressing hormone-sensitive lipase (HSL) protein expression [62]. HSL is a pivotal enzyme that mediates triglyceride hydrolysis to release free fatty acids and glycerol from adipocytes in a hormonally controlled lipolysis process [63]. Consistent with this are previous findings that supplementing Met in the diet significantly increases the thickness of the backfat layer in beef cattle and promotes the deposition of body fat [64]. In this study, SLC5A5 overexpression inhibited adipogenic differentiation in goat intramuscular adipocytes, reducing lipid droplet formation and the expression of GLUT4, C/EBPβ, and PPARγ, whereas Met supplementation reversed these effects. Conversely, SLC5A5 silencing promoted adipogenic differentiation, and Met supplementation further enhanced this effect. These findings indicate that Met promotes adipogenic differentiation, at least in part, through downregulation of SLC5A5.
In summary, Met supplementation promotes proliferation and differentiation of goat intramuscular adipocytes in a dose-dependent manner, with optimal effects observed at 100 μM. This occurs via modulation of key signaling pathways, maintenance of a favorable immune microenvironment, and inhibition of SLC5A5 expression.

5. Conclusions

This study demonstrates that intramuscular adipocyte proliferation and differentiation exhibit a quadratic relationship with Met concentration in basal complete medium, with an optimal concentration of 100 μM. Methionine promotes adipogenic differentiation in goats primarily by downregulating SLC5A5, which acts as a negative regulator of lipid deposition. These findings elucidate the molecular mechanism through which Met regulates IMF deposition, identify SLC5A5 as a potential target for improving goat meat quality, and provide a theoretical basis for enhancing meat quality through nutritional modulation of intramuscular fat.

Supplementary Materials

The following supporting information can be downloaded at https://www.mdpi.com/article/10.3390/ani15233450/s1: Table S1: Differential genes were screened using DEsq2 at p < 0.05 and logFC > 2; Table S2: GO enrichment analysis; Table S3: KEGG enrichment analysis.

Author Contributions

Conceptualization, Y.W.; methodology, J.P. and C.G.; software, J.P. and C.G.; validation, X.L.; formal analysis, J.P. and C.G.; investigation, J.X.; resources, Y.L. (Yaqiu Lin); data curation, Y.L. (Yanyan Li); writing—original draft preparation, J.P. and C.G.; writing—review and editing, Y.W.; visualization, J.X.; supervision, Y.L. (Yaqiu Lin); project administration, Y.W.; funding acquisition, Y.W. All authors have read and agreed to the published version of the manuscript.

Funding

This work was supported by the National Natural Sciences Foundation of China (Grant No. 32402786), Sichuan Science and Technology Program (Grant No. 2024NSFSC1171), and the Southwest Minzu University Research Startup Funds (Grant No. RQD2022037).

Institutional Review Board Statement

All of the procedures have complied with the Institutional Animal Care and Use Committee of Southwest Minzu University (Num: SMU-202401047).

Informed Consent Statement

Not applicable.

Data Availability Statement

Data are contained within the article.

Conflicts of Interest

The authors declare no conflicts of interest.

References

  1. Realini, C.; Pavan, E.; Johnson, P.; Font-I-Furnols, M.; Jacob, N.; Agnew, M.; Craigie, C.; Moon, C. Consumer liking of M. longissimus lumborum from New Zealand pasture-finished lamb is influenced by intramuscular fat. Meat Sci. 2021, 173, 108380. [Google Scholar] [CrossRef] [PubMed]
  2. Motoyama, M.; Sasaki, K.; Watanabe, A. Wagyu and the factors contributing to its beef quality: A Japanese industry overview. Meat Sci. 2016, 120, 10–18. [Google Scholar] [CrossRef] [PubMed]
  3. Tong, J.; Zhu, M.J.; Underwood, K.R.; Hess, B.W.; Ford, S.P.; Du, M. AMP-activated protein kinase and adipogenesis in sheep fetal skeletal muscle and 3T3-L1 cells. J. Anim. Sci. 2008, 86, 1296–1305. [Google Scholar] [CrossRef] [PubMed]
  4. Rosen, E.D.; MacDougald, O.A. Adipocyte differentiation from the inside out. Nat. Rev. Mol. Cell Biol. 2006, 7, 885–896. [Google Scholar] [CrossRef]
  5. Li, X.; Fu, X.; Yang, G.; Du, M. Review: Enhancing intramuscular fat development via targeting fibro-adipogenic progenitor cells in meat animals. Animal 2020, 14, 312–321. [Google Scholar] [CrossRef]
  6. Ambele, M.A.; Dhanraj, P.; Giles, R.; Pepper, M.S. Adipogenesis: A complex interplay of multiple molecular determinants and pathways. Int. J. Mol. Sci. 2020, 21, 4283. [Google Scholar] [CrossRef]
  7. Guo, L.; Li, X.; Tang, Q.-Q. Transcriptional regulation of adipocyte differentiation: A central role for CCAAT/enhancer-binding protein (C/EBP) β. J. Biol. Chem. 2015, 290, 755–761. [Google Scholar] [CrossRef]
  8. Yu, X.; Ma, Y.; Luo, Y.; Tang, G.; Jiang, Z.; Zhang, J.; Ye, B.; Huang, Z.; Luo, Y.; Du, M.; et al. Neonatal vitamin A administration increases intramuscular fat by promoting angiogenesis and preadipocyte formation. Meat Sci. 2022, 191, 108847. [Google Scholar] [CrossRef]
  9. MacDougald, O.A.; Lane, M.D. Transcriptional regulation of gene expression during adipocyte differentiation. Annu. Rev. Biochem. 1995, 64, 345–373. [Google Scholar] [CrossRef]
  10. Gerbens, F.; Jansen, A.; van Erp, A.J.; Harders, F.; Meuwissen, T.H.; Rettenberger, G.; Veerkamp, J.H.; te Pas, M.F. The adipocyte fatty acid-binding protein locus: Characterization and association with intramuscular fat content in pigs. Mamm. Genome 1998, 9, 1022–1026. [Google Scholar] [CrossRef]
  11. Barendse, W.; Bunch, R.J.; Thomas, M.B.; Harrison, B.E. A splice site single nucleotide polymorphism of the fatty acid binding protein 4 gene appears to be associated with intramuscular fat deposition in longissimus muscle in Australian cattle. Anim. Genet. 2009, 40, 770–773. [Google Scholar] [CrossRef] [PubMed]
  12. Matarese, V.; Bernlohr, D.A. Purification of murine adipocyte lipid-binding protein. Characterization as a fatty acid- and retinoic acid-binding protein. J. Biol. Chem. 1988, 263, 14544–14551. [Google Scholar] [CrossRef] [PubMed]
  13. Kotani, K.; Peroni, O.D.; Minokoshi, Y.; Boss, O.; Kahn, B.B. GLUT4 glucose transporter deficiency increases hepatic lipid production and peripheral lipid utilization. J. Clin. Investig. 2004, 114, 1666–1675. [Google Scholar] [CrossRef] [PubMed]
  14. Cerk, I.K.; Wechselberger, L.; Oberer, M. Adipose triglyceride lipase regulation: An overview. Curr. Protein Pept. Sci. 2018, 19, 221–233. [Google Scholar] [CrossRef]
  15. Harris, C.L.; Wang, B.; Deavila, J.M.; Busboom, J.R.; Maquivar, M.; Parish, S.M.; McCann, B.; Nelson, M.L.; Du, M. Vitamin A administration at birth promotes calf growth and intramuscular fat development in Angus beef cattle. J. Anim. Sci. Biotechnol. 2018, 9, 55. [Google Scholar] [CrossRef]
  16. Zhang, Y.; Yao, D.; Huang, H.; Zhang, M.; Sun, L.; Su, L.; Zhao, L.; Guo, Y.; Jin, Y. Probiotics increase intramuscular fat and improve the composition of fatty acids in Sunit Sheep through the adenosine 5′-monophosphate-activated protein kinase (AMPK) signaling pathway. Food Sci. Anim. Resour. 2023, 43, 805–825. [Google Scholar] [CrossRef]
  17. Yang, Z.-Q.; Bao, L.-B.; Zhao, X.-H.; Wang, C.-Y.; Zhou, S.; Wen, L.-H.; Fu, C.-B.; Gong, J.-M.; Qu, M.-R. Nicotinic acid supplementation in diet favored intramuscular fat deposition and lipid metabolism in finishing steers. Exp. Biol. Med. 2016, 241, 1195–1201. [Google Scholar] [CrossRef]
  18. Ahn, J.S.; Son, G.H.; Kwon, E.G.; Chung, K.Y.; Jang, S.S.; Kim, U.H.; Song, J.Y.; Lee, H.J.; Park, B.K. Intramuscular fat formation in fetuses and the effect of increased protein intake during pregnancy in Hanwoo cattle. J. Anim. Sci. Technol. 2023, 65, 818–837. [Google Scholar] [CrossRef]
  19. Yang, Y.; Zhang, J.; Wu, G.; Sun, J.; Wang, Y.; Guo, H.; Shi, Y.; Cheng, X.; Tang, X.; Le, G. Dietary methionine restriction regulated energy and protein homeostasis by improving thyroid function in high fat diet mice. Food Funct. 2018, 9, 3718–3731. [Google Scholar] [CrossRef]
  20. Aissa, A.F.; Tryndyak, V.; de Conti, A.; Melnyk, S.; Gomes, T.D.U.H.; Bianchi, M.L.P.; James, S.J.; Beland, F.A.; Antunes, L.M.G.; Pogribny, I.P. Effect of methionine-deficient and methionine-supplemented diets on the hepatic one-carbon and lipid metabolism in mice. Mol. Nutr. Food Res. 2014, 58, 1502–1512. [Google Scholar] [CrossRef]
  21. Xie, M.; Hou, S.S.; Huang, W. Methionine requirements of male white Peking ducks from twenty-one to forty-nine days of age. Poult. Sci. 2006, 85, 743–746. [Google Scholar] [CrossRef]
  22. Castellano, R.; Perruchot, M.-H.; Tesseraud, S.; Métayer-Coustard, S.; Baeza, E.; Mercier, Y.; Gondret, F. Methionine and cysteine deficiencies altered proliferation rate and time-course differentiation of porcine preadipose cells. Amino Acids 2017, 49, 355–366. [Google Scholar] [CrossRef] [PubMed]
  23. Ma, N.; Liang, Y.; Coleman, D.; Li, Y.; Ding, H.; Liu, F.; Parys, C.; Cardoso, F.; Shen, X.; Loor, J. Methionine supplementation during a hydrogen peroxide challenge alters components of insulin signaling and antioxidant proteins in subcutaneous adipose explants from dairy cows. J. Dairy. Sci. 2022, 105, 856–865. [Google Scholar] [CrossRef] [PubMed]
  24. Wu, Y.; Tang, J.; Wen, Z.; Zhang, B.; Cao, J.; Zhao, L.; Guo, Z.; Xie, M.; Zhou, Z.; Hou, S. Dietary methionine deficiency stunts growth and increases fat deposition via suppression of fatty acids transportation and hepatic catabolism in Pekin ducks. J. Anim. Sci. Biotechnol. 2022, 13, 61. [Google Scholar] [CrossRef] [PubMed]
  25. Li, X.; Hu, T.; Li, R.; Li, Y.; Lin, Y.; Wang, Y.; Liu, W.; Wang, Y. Effect of gene CRTC2 on the differentiation of subcutaneous preadipocytes in goats. Anim. Biosci. 2025, 38, 873–883. [Google Scholar] [CrossRef]
  26. Trim, W.V.; Lynch, L. Immune and non-immune functions of adipose tissue leukocytes. Nat. Rev. Immunol. 2021, 22, 371–386. [Google Scholar] [CrossRef]
  27. Matarese, G. The link between obesity and autoimmunity. Science 2023, 379, 1298–1300. [Google Scholar] [CrossRef]
  28. Roy, D.G.; Chen, J.; Mamane, V.; Ma, E.H.; Muhire, B.M.; Sheldon, R.D.; Shorstova, T.; Koning, R.; Johnson, R.M.; Esaulova, E.; et al. Methionine metabolism shapes t helper cell responses through regulation of epigenetic reprogramming. Cell Metab. 2020, 31, 250–266.e9. [Google Scholar] [CrossRef]
  29. Wang, Y.; Liu, W.; Li, A.; Qubi, W.; Gong, C.; Li, X.; Xing, J.; Shi, H.; Li, Y.; Wang, Y.; et al. Changes in the growth performance, serum biochemistry, rumen fermentation, rumen microbiota community, and intestinal development in weaned goats during rumen-protected methionine treatment. Front. Veter.-Sci. 2024, 11, 1482235. [Google Scholar] [CrossRef]
  30. Li, A.; Li, Y.; Wang, Y.; Wang, Y.; Li, X.; Qubi, W.; Xiong, Y.; Zhu, J.; Liu, W.; Lin, Y. ACADL promotes the differentiation of goat intramuscular adipocytes. Animals 2023, 13, 281. [Google Scholar] [CrossRef]
  31. Tan, J.; Hu, R.; Gong, J.; Fang, C.; Li, Y.; Liu, M.; He, Z.; Hou, D.-X.; Zhang, H.; He, J.; et al. Protection against metabolic associated fatty liver disease by protocatechuic acid. Gut Microbes 2023, 15, 2238959. [Google Scholar] [CrossRef]
  32. Young, M.D.; Wakefield, M.J.; Smyth, G.K.; Oshlack, A. Gene ontology analysis for RNA-seq: Accounting for selection bias. Genome Biol. 2010, 11, R14. [Google Scholar] [CrossRef]
  33. Mao, X.; Cai, T.; Olyarchuk, J.G.; Wei, L. Automated genome annotation and pathway identification using the KEGG Orthology (KO) as a controlled vocabulary. Bioinformatics 2005, 21, 3787–3793. [Google Scholar] [CrossRef]
  34. Zeng, C.; Pan, F.; Jones, L.A.; Lim, M.M.; Griffin, E.A.; Sheline, Y.I.; Mintun, M.A.; Holtzman, D.M.; Mach, R.H. Evaluation of 5-ethynyl-2′-deoxyuridine staining as a sensitive and reliable method for studying cell proliferation in the adult nervous system. Brain Res. 2010, 1319, 21–32. [Google Scholar] [CrossRef]
  35. Mukherjee, A.; Chiang, C.-Y.; Daifotis, H.A.; Nieman, K.M.; Fahrmann, J.F.; Lastra, R.R.; Romero, I.L.; Fiehn, O.; Lengyel, E. Adipocyte-induced FABP4 expression in ovarian cancer cells promotes metastasis and mediates carboplatin resistance. Cancer Res. 2020, 80, 1748–1761. [Google Scholar] [CrossRef]
  36. Kotzbeck, P.; Giordano, A.; Mondini, E.; Murano, I.; Severi, I.; Venema, W.; Cecchini, M.P.; Kershaw, E.E.; Barbatelli, G.; Haemmerle, G.; et al. Brown adipose tissue whitening leads to brown adipocyte death and adipose tissue inflammation. J. Lipid Res. 2018, 59, 784–794. [Google Scholar] [CrossRef]
  37. Mora, S.; Pessin, J.E. An adipocentric view of signaling and intracellular trafficking. Diabetes/Metab. Res. Rev. 2002, 18, 345–356. [Google Scholar] [CrossRef] [PubMed]
  38. Yau, W.W.; Yen, P.M. Thermogenesis in adipose tissue activated by thyroid hormone. Int. J. Mol. Sci. 2020, 21, 3020. [Google Scholar] [CrossRef] [PubMed]
  39. Tang, Y.; Zhang, W.; Wang, Y.; Li, H.; Zhang, C.; Wang, Y.; Lin, Y.; Shi, H.; Xiang, H.; Huang, L.; et al. Expression variation of CPT1A induces lipid reconstruction in goat intramuscular preadipocytes. Int. J. Mol. Sci. 2023, 24, 13415. [Google Scholar] [CrossRef] [PubMed]
  40. Kwak, M.J. Clinical genetics of defects in thyroid hormone synthesis. Ann. Pediatr. Endocrinol. Metab. 2018, 23, 169–175. [Google Scholar] [CrossRef]
  41. Nisoli, E.; Clementi, E.; Tonello, C.; Sciorati, C.; Briscini, L.; O Carruba, M. Effects of nitric oxide on proliferation and differentiation of rat brown adipocytes in primary cultures. Br. J. Pharmacol. 1998, 125, 888–894. [Google Scholar] [CrossRef] [PubMed]
  42. Haczeyni, F.; Bell-Anderson, K.S.; Farrell, G.C. Causes and mechanisms of adipocyte enlargement and adipose expansion. Obes. Rev. 2018, 19, 406–420. [Google Scholar] [CrossRef] [PubMed]
  43. Farmer, S.R. Transcriptional control of adipocyte formation. Cell Metab. 2006, 4, 263–273. [Google Scholar] [CrossRef] [PubMed]
  44. Siersbæk, R.; Nielsen, R.; Mandrup, S. Transcriptional networks and chromatin remodeling controlling adipogenesis. Trends Endocrinol. Metab. 2012, 23, 56–64. [Google Scholar] [CrossRef]
  45. Grimaldi, B.; Bellet, M.M.; Katada, S.; Astarita, G.; Hirayama, J.; Amin, R.H.; Granneman, J.G.; Piomelli, D.; Leff, T.; Sassone-Corsi, P. PER2 controls lipid metabolism by direct regulation of PPARγ. Cell Metab. 2010, 12, 509–520. [Google Scholar] [CrossRef]
  46. Gao, J.; Xu, Q.; Wang, M.; Ouyang, J.; Tian, W.; Feng, D.; Liang, Y.; Jiang, B.; Loor, J.J. Ruminal epithelial cell proliferation and short-chain fatty acid transporters in vitro are associated with abundance of period circadian regulator 2 (PER2). J. Dairy. Sci. 2020, 103, 12091–12103. [Google Scholar] [CrossRef]
  47. Weisberg, S.P.; McCann, D.; Desai, M.; Rosenbaum, M.; Leibel, R.L.; Ferrante, A.W., Jr. Obesity is associated with macrophage accumulation in adipose tissue. J. Clin. Investig. 2003, 112, 1796–1808. [Google Scholar] [CrossRef]
  48. Kim, J.S.; You, D.-B.; Lim, J.-Y.; Lee, S.-E.; Kim, Y.-J.; Kim, H.-J.; Chung, N.-G.; Min, C.-K. Circulating levels of adipokines predict the occurrence of acute graft-versus-host disease. Immune Netw. 2015, 15, 66–72. [Google Scholar] [CrossRef]
  49. Robak, O.; Kuzmina, Z.; Winkler, A.; Kalhs, P.; Rabitsch, W.; Greinix, H. Adiponectin and resistin in acute and chronic graft-vs-host disease patients undergoing allogeneic hematopoietic stem cell transplantation. Croat. Med. J. 2016, 57, 255–265. [Google Scholar] [CrossRef]
  50. Khuat, L.T.; Le, C.T.; Pai, C.-C.S.; Shields-Cutler, R.R.; Holtan, S.G.; Rashidi, A.; Parker, S.L.; Knights, D.; Luna, J.I.; Dunai, C.; et al. Obesity induces gut microbiota alterations and augments acute graft-versus-host disease after allogeneic stem cell transplantation. Sci. Transl. Med. 2020, 12, eaay7713. [Google Scholar] [CrossRef]
  51. To, V.P.T.H.; Masagounder, K.; Loewen, M.E. Critical transporters of methionine and methionine hydroxy analogue supplements across the intestine: What we know so far and what can be learned to advance animal nutrition. Comp. Biochem. Physiol. A Mol. Integr. Physiol. 2021, 255, 110908. [Google Scholar] [CrossRef] [PubMed]
  52. Liu, Y.; Chen, Y.; Wang, Y.; Jiang, S.; Lin, W.; Wu, Y.; Li, Q.; Guo, Y.; Liu, W.; Yuan, Q. DNA demethylase ALKBH1 promotes adipogenic differentiation via regulation of HIF-1 signaling. J. Biol. Chem. 2021, 298, 101499. [Google Scholar] [CrossRef] [PubMed]
  53. Park, J.; Lee, D.H.; Ham, S.; Oh, J.; Noh, J.-R.; Lee, Y.K.; Park, Y.J.; Lee, G.; Han, S.M.; Han, J.S.; et al. Targeted erasure of DNA methylation by TET3 drives adipogenic reprogramming and differentiation. Nat. Metab. 2022, 4, 918–931. [Google Scholar] [CrossRef] [PubMed]
  54. Wu, L.; Zhang, H.; Li, J. Precision methionine feeding: A key strategy to enhance pig growth performance and meat quality. J. Anim. Sci Biotech. 2025, 16, 42–58. [Google Scholar]
  55. Li, E.; Li, C.; Horn, N.; Ajuwon, K.M. PPARγ activation inhibits endocytosis of claudin-4 and protects against deoxynivalenol-induced intestinal barrier dysfunction in IPEC-J2 cells and weaned piglets. Toxicol. Lett. 2022, 375, 8–20. [Google Scholar] [CrossRef]
  56. Li, E.; Horn, N.; Ajuwon, K.M. EPA and DHA inhibit endocytosis of claudin-4 and protect against deoxynivalenol-induced intestinal barrier dysfunction through PPARγ dependent and independent pathways in jejunal IPEC-J2 cells. Food Res. Int. 2022, 157, 111420. [Google Scholar] [CrossRef]
  57. Wright, E.M.; Loo, D.D.F.; Hirayama, B.A. Biology of human sodium glucose transporters. Physiol. Rev. 2011, 91, 733–794. [Google Scholar] [CrossRef]
  58. Petrova, T.V.; Mäkinen, T.; Mäkela, T.P.; Saarela, J.; Virtanen, I.; Ferrell, R.E.; Finegold, D.N.; Kerjaschki, D.; Ylä-Herttuala, S.; Alitalo, K. Lymphatic endothelial reprogramming of vascular endothelial cells by the Prox-1 homeobox transcription factor. EMBO J. 2002, 21, 4593–4599. [Google Scholar] [CrossRef]
  59. Gyimesi, G.; Pujol-Giménez, J.; Kanai, Y.; Hediger, M.A. Sodium-coupled glucose transport, the SLC5 family, and therapeutically relevant inhibitors: From molecular discovery to clinical application. Pflug. Arch. 2020, 472, 1177–1206. [Google Scholar] [CrossRef]
  60. Cheng, C.-W.; Fang, W.-F.; Yang, Y.-M.; Lin, J.-D. High fatty acid-binding protein 4 expression associated with favorable clinical characteristics and prognosis in papillary thyroid carcinoma. Endocr. Pathol. 2024, 35, 245–255. [Google Scholar] [CrossRef]
  61. Kaspari, R.R.; Reyna-Neyra, A.; Jung, L.; Torres-Manzo, A.P.; Hirabara, S.M.; Carrasco, N. The paradoxical lean phenotype of hypothyroid mice is marked by increased adaptive thermogenesis in the skeletal muscle. Proc. Natl. Acad. Sci. USA 2020, 117, 22544–22551. [Google Scholar] [CrossRef]
  62. Althaher, A.R. An overview of hormone-sensitive lipase (HSL). Sci. World J. 2022, 2022, 1964684. [Google Scholar] [CrossRef]
  63. Ferrandino, G.; Kaspari, R.R.; Spadaro, O.; Reyna-Neyra, A.; Perry, R.J.; Cardone, R.; Kibbey, R.G.; Shulman, G.I.; Dixit, V.D.; Carrasco, N. Pathogenesis of hypothyroidism-induced NAFLD is driven by intra- and extrahepatic mechanisms. Proc. Natl. Acad. Sci. USA 2017, 114, E9172–E9180. [Google Scholar] [CrossRef]
  64. Portilho, F.; Barros, L. Effect of supplementing a combination of lysine and methionine on growing cattle performance and carcass composition. J. Dairy. Sci. 2010, 93, 707. [Google Scholar]
Figure 1. Cell proliferation and survival rate of intramuscular preadipocytes under different dosages of Met supplementation. (AD) EdU staining and analysis of the EdU-positive cells under different dosages of Met supplementation. (E,F) Crystal violet staining analysis of cell viability under different culture periods. (G) CCK8 assay and analysis of the cell survival rate under different Met supplementation levels. Error bars, SEM (n = 4 wells). Scale bar, 50 μm. Labeled means with different letters are significantly different, p ≤ 0.05. * means p < 0.05, ** means p < 0.01.
Figure 1. Cell proliferation and survival rate of intramuscular preadipocytes under different dosages of Met supplementation. (AD) EdU staining and analysis of the EdU-positive cells under different dosages of Met supplementation. (E,F) Crystal violet staining analysis of cell viability under different culture periods. (G) CCK8 assay and analysis of the cell survival rate under different Met supplementation levels. Error bars, SEM (n = 4 wells). Scale bar, 50 μm. Labeled means with different letters are significantly different, p ≤ 0.05. * means p < 0.05, ** means p < 0.01.
Animals 15 03450 g001
Figure 2. Cell differentiation and the expression of genes related to cell differentiation and lipid metabolism of intramuscular preadipocytes under different dosages of Met supplementation. (A,B) Oil Red O staining. (C) Triglyceride (TG) content detected by a commercial kit. Error bars, SEM (n = 4 wells). (DF) Expression of genes related to cell differentiation and lipid metabolism during Met supplementation in intramuscular preadipocytes. Scale bar, 20 μm. Error bars, SEM (n = 3 wells). Labeled means with different letters are significantly different, p ≤ 0.05.
Figure 2. Cell differentiation and the expression of genes related to cell differentiation and lipid metabolism of intramuscular preadipocytes under different dosages of Met supplementation. (A,B) Oil Red O staining. (C) Triglyceride (TG) content detected by a commercial kit. Error bars, SEM (n = 4 wells). (DF) Expression of genes related to cell differentiation and lipid metabolism during Met supplementation in intramuscular preadipocytes. Scale bar, 20 μm. Error bars, SEM (n = 3 wells). Labeled means with different letters are significantly different, p ≤ 0.05.
Animals 15 03450 g002
Figure 3. PCA analysis (A), volcano figure (B), and heatmap (C) of RNA sequencing data. CT, the basal complete medium. Met, the basal complete medium supplemented with 100μM Met. DEG, different expressed gene (n = 3 wells). Genes in the heatmap were selected from DEGs for which p ≤ 0.05, |log2(−foldchange)| ≥ 0.7. Each treatment had three replicates.
Figure 3. PCA analysis (A), volcano figure (B), and heatmap (C) of RNA sequencing data. CT, the basal complete medium. Met, the basal complete medium supplemented with 100μM Met. DEG, different expressed gene (n = 3 wells). Genes in the heatmap were selected from DEGs for which p ≤ 0.05, |log2(−foldchange)| ≥ 0.7. Each treatment had three replicates.
Animals 15 03450 g003
Figure 4. GO and KEGG enrichment for DEGs. (A) The top 30 significant enrichment upregulated GO terms are listed by q-value. (B) The top 30 significant enrichment downregulated GO terms are listed by q-value. (C) The top 20 significant enrichment upregulated pathways are listed by q-value. (D) The top 20 significant enrichment downregulated pathways are listed by q-value. (E) Key potential transcription factors. n = 3 wells.
Figure 4. GO and KEGG enrichment for DEGs. (A) The top 30 significant enrichment upregulated GO terms are listed by q-value. (B) The top 30 significant enrichment downregulated GO terms are listed by q-value. (C) The top 20 significant enrichment upregulated pathways are listed by q-value. (D) The top 20 significant enrichment downregulated pathways are listed by q-value. (E) Key potential transcription factors. n = 3 wells.
Animals 15 03450 g004
Figure 5. The effect of Met supplementation following SLC5A5 silencing on the differentiation of goat intramuscular adipocytes. (A) The effect of supplemental Met on the transcription factor SLC5A5. (B) SLC5A5 knockdown efficiency detection. (C) Oil Red O staining and Bodipy staining. (D) The OD value of Oil Red O. (EH) Supplementation with Met and interference of SLC5A5 alter mRNA expression of adipose deposition and adipocyte differentiation marker genes. Student’s t-test (n = 3 wells). Different letters on the bar graph indicate significant differences, p < 0.05.
Figure 5. The effect of Met supplementation following SLC5A5 silencing on the differentiation of goat intramuscular adipocytes. (A) The effect of supplemental Met on the transcription factor SLC5A5. (B) SLC5A5 knockdown efficiency detection. (C) Oil Red O staining and Bodipy staining. (D) The OD value of Oil Red O. (EH) Supplementation with Met and interference of SLC5A5 alter mRNA expression of adipose deposition and adipocyte differentiation marker genes. Student’s t-test (n = 3 wells). Different letters on the bar graph indicate significant differences, p < 0.05.
Animals 15 03450 g005
Figure 6. The effect of Met supplementation on the differentiation of goat intramuscular adipocytes following SLC5A5 overexpression. (A) Detection of SLC5A5 overexpression efficiency. (B) Oil Red O and Bodipy staining. (C) The OD value of Oil Red O. (DG) Supplementation with Met and overexpression of SLC5A5 alter mRNA expression of adipose deposition and adipocyte differentiation marker genes. Student’s t-test (n = 3 wells). Different letters on the bar graph indicate significant differences, p < 0.05.
Figure 6. The effect of Met supplementation on the differentiation of goat intramuscular adipocytes following SLC5A5 overexpression. (A) Detection of SLC5A5 overexpression efficiency. (B) Oil Red O and Bodipy staining. (C) The OD value of Oil Red O. (DG) Supplementation with Met and overexpression of SLC5A5 alter mRNA expression of adipose deposition and adipocyte differentiation marker genes. Student’s t-test (n = 3 wells). Different letters on the bar graph indicate significant differences, p < 0.05.
Animals 15 03450 g006
Table 1. Sequences of primers.
Table 1. Sequences of primers.
Primer NameAccession NumberPrimer Sequence Tm/°CProduct Length/bp
GADPHNM_001285607.1F: GGTCGGAGTGAACGGATTTGG
R: CATTGATGACGAGCTTCCCG
60197
PPARγNM_001285658.1F: AAGCGTCAGGGTTCCACTATG
R: GAACCTGATGGCGTTATGAGAC
60197
FABP4NM_001285623.1F: GAAAGAAGTGGGTGTGGGCT
R: TGGTGGTAGTGACACCGTTC
60317
ATGLNM_001285739.1F: GGAGCTTATCCAGGCCAATG
R: TGCGGGCAGATGTCACTCT
60180
C/EBPαXM_018062278.1F: CCGTGGACAAGAACAGCAAC
R: AGGCGGTCATTGTCACTGGT
58142
C/EBPβXM_018062278.1F: AAGAAGACGGTGGACAAGC
R: AACAAGTTCCGCAGGGTG
65204
GLUT4NM_001314227.1F: TGCTCATTCTTGGACGGTTCT
R: CATGGATTCCAAGCCTAGCAC
59176
Disclaimer/Publisher’s Note: The statements, opinions and data contained in all publications are solely those of the individual author(s) and contributor(s) and not of MDPI and/or the editor(s). MDPI and/or the editor(s) disclaim responsibility for any injury to people or property resulting from any ideas, methods, instructions or products referred to in the content.

Share and Cite

MDPI and ACS Style

Pan, J.; Gong, C.; Li, X.; Li, Y.; Xing, J.; Lin, Y.; Wang, Y. Methionine Supplementation Benefits Lipogenesis in Goat Intramuscular Adipocytes, Likely by Inhibiting the Expression of SLC5A5. Animals 2025, 15, 3450. https://doi.org/10.3390/ani15233450

AMA Style

Pan J, Gong C, Li X, Li Y, Xing J, Lin Y, Wang Y. Methionine Supplementation Benefits Lipogenesis in Goat Intramuscular Adipocytes, Likely by Inhibiting the Expression of SLC5A5. Animals. 2025; 15(23):3450. https://doi.org/10.3390/ani15233450

Chicago/Turabian Style

Pan, Jin, Chengsi Gong, Xuening Li, Yanyan Li, Jiani Xing, Yaqiu Lin, and Youli Wang. 2025. "Methionine Supplementation Benefits Lipogenesis in Goat Intramuscular Adipocytes, Likely by Inhibiting the Expression of SLC5A5" Animals 15, no. 23: 3450. https://doi.org/10.3390/ani15233450

APA Style

Pan, J., Gong, C., Li, X., Li, Y., Xing, J., Lin, Y., & Wang, Y. (2025). Methionine Supplementation Benefits Lipogenesis in Goat Intramuscular Adipocytes, Likely by Inhibiting the Expression of SLC5A5. Animals, 15(23), 3450. https://doi.org/10.3390/ani15233450

Note that from the first issue of 2016, this journal uses article numbers instead of page numbers. See further details here.

Article Metrics

Back to TopTop