Sign in to use this feature.

Years

Between: -

Subjects

remove_circle_outline
remove_circle_outline
remove_circle_outline
remove_circle_outline
remove_circle_outline
remove_circle_outline
remove_circle_outline
remove_circle_outline
remove_circle_outline

Journals

remove_circle_outline
remove_circle_outline
remove_circle_outline
remove_circle_outline
remove_circle_outline
remove_circle_outline
remove_circle_outline
remove_circle_outline
remove_circle_outline
remove_circle_outline
remove_circle_outline
remove_circle_outline
remove_circle_outline
remove_circle_outline

Article Types

Countries / Regions

remove_circle_outline
remove_circle_outline
remove_circle_outline
remove_circle_outline

Search Results (1,352)

Search Parameters:
Keywords = power-inversion

Order results
Result details
Results per page
Select all
Export citation of selected articles as:
10 pages, 699 KB  
Article
Association of Vitamins and Minerals with Type 1 Diabetes Risk: A Mendelian Randomization Study
by Lucia Shi, Wiame Belbellaj and Despoina Manousaki
Nutrients 2025, 17(20), 3297; https://doi.org/10.3390/nu17203297 (registering DOI) - 20 Oct 2025
Abstract
Background/Objectives: Previous studies suggest that nutrient deficiencies can alter immune responses in animals. However, the impact of micronutrients on autoimmune diseases like type 1 diabetes (T1D) in humans remains unclear since the described associations are based on observational data and they cannot establish [...] Read more.
Background/Objectives: Previous studies suggest that nutrient deficiencies can alter immune responses in animals. However, the impact of micronutrients on autoimmune diseases like type 1 diabetes (T1D) in humans remains unclear since the described associations are based on observational data and they cannot establish causality. This study aims to examine the causal relationship between various micronutrients and T1D using Mendelian randomization (MR). Methods: We performed a two-sample MR analysis using genetic variants from genome-wide association studies (GWASs) of 17 micronutrients as instrumental variables (IVs). We analyzed T1D GWAS datasets of European (18,942 cases/520,580controls), multi-ancestry (25,717 cases/583,311 controls), Latin American/Hispanic (2295 cases/55,134 controls), African American/Afro-Caribbean (6451 cases/109,410 controls), and East Asian (1219 cases/132,032 controls) ancestries. We applied the inverse variance weighted (IVW) method in our main analysis, and additional MR estimators (MR-Egger, weighted median, weighted mode, MR-PRESSO) to address pleiotropy, and the Steiger test to test directionality in sensitivity analyses. Results: Following Bonferroni correction (p < 0.05/17), we found positive association between potassium levels and T1D risk (OR = 1.098, 95% CI [1.075, 1.122] p = 5.5 × 10−18) in the multi-ancestry analysis. Zinc, vitamin B12, retinol, and alpha tocopherol showed nominal associations. Vitamin C, D, K1, B6, beta- and gamma-tocopherol, magnesium, iron, copper, selenium, carotene, and folate showed no significant effects on T1D risk. For the multi-ancestry analysis, we had sufficient power to detect ORs for T1D larger than 1.065. Conclusions: Higher serum potassium levels were associated with increased T1D risk in our MR study, though supporting observational evidence is currently limited. Other micronutrients are unlikely to have large effects on T1D. Full article
(This article belongs to the Special Issue Vitamins and Human Health: 3rd Edition)
Show Figures

Graphical abstract

15 pages, 2369 KB  
Article
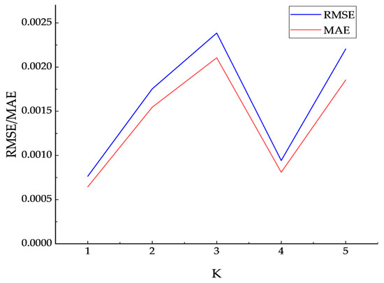
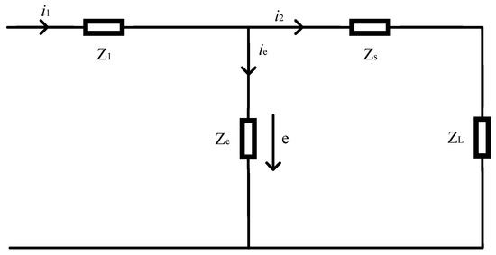
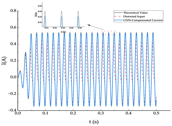
CNN-Based Inversion Method for Saturation Current in Current Transformers Under DC Bias
by Zhanyi Ren, Kanyuan Yu, Guangbo Chen, Yunxiao Yang, Yizhao Cheng and Li Zhang
Processes 2025, 13(10), 3358; https://doi.org/10.3390/pr13103358 - 20 Oct 2025
Abstract
In high-voltage direct-current (HVDC) transmission and large-scale power-system operation, DC-bias effects can drive current-transformer (CT) cores into premature saturation, distorting the secondary current and seriously jeopardizing the reliability of protective relaying and metering. To address the limited fitting capability and robustness of conventional [...] Read more.
In high-voltage direct-current (HVDC) transmission and large-scale power-system operation, DC-bias effects can drive current-transformer (CT) cores into premature saturation, distorting the secondary current and seriously jeopardizing the reliability of protective relaying and metering. To address the limited fitting capability and robustness of conventional compensation approaches in the presence of nonlinear distortion, this paper proposes a convolutional neural network (CNN)-based inversion method for CT saturation current. First, a simulation model is built on the PSCAD/EMTDC platform to generate a dataset of saturated, distorted currents covering DC components from −50 A to +50 A. Then, a CNN with a three-layer one-dimensional convolutional architecture is designed; leveraging local convolutions and parameter sharing, it extracts features from current sequences and reconstructs the true primary current. Simulation results show that the proposed method accurately recovers the primary-current waveform under mild-to-severe saturation, with errors within 2%, and exhibits strong adaptability and robustness with respect to both the polarity and magnitude of the DC component. These findings verify the effectiveness of CNNs for CT-saturation compensation. Full article
(This article belongs to the Special Issue Hybrid Artificial Intelligence for Smart Process Control)
Show Figures

Figure 1

19 pages, 7898 KB  
Article
Drilling Monitoring While Drilling and Comprehensive Characterization of Lithology Parameters
by Huijie Zhai, Hui Chen, Bin Shi, Hongchao Zhao and Fei Gao
Appl. Sci. 2025, 15(20), 11134; https://doi.org/10.3390/app152011134 - 17 Oct 2025
Viewed by 87
Abstract
The monitoring technology used during drilling has become a crucial means of gathering information about the underground rock mass. However, the drilling response parameters are affected by the coupling of operating parameters and rock mass properties, which leads to the challenge of lithology [...] Read more.
The monitoring technology used during drilling has become a crucial means of gathering information about the underground rock mass. However, the drilling response parameters are affected by the coupling of operating parameters and rock mass properties, which leads to the challenge of lithology inversion based on drilling parameters in complex strata. At present, the precise quantitative response mechanism between operating parameters and drilling parameters is still not clear in the common lithology of mining, which restricts the further improvement of the accuracy of lithology identification while drilling and the optimization of drilling technology. In order to improve the measurement of drilling technology, the relationship between rock parameters and drilling parameters in the process of mining drilling is explored. This paper carried out physical and mechanical experiments; built a small drilling platform (including magnetic suction drilling, a data monitoring system, and a rock confining pressure system); carried out three different specifications, 330 r/min, 360 r/min, and 390 r/min, of the initial speed of the drilling experiment; and added 330 r/min initial-speed-drilling different-strength rock-drilling experiments. The experimental results show that rock drilling is divided into three stages: the initial stage of drilling, the crack propagation stage, and the bit retreating stage. The rotation speed has a great influence on the drilling speed, torque, weight on bit, and drilling time. According to the Pearson fitting relationship of drilling parameters, the correlation between F and PR is −0.783, indicating a strong positive correlation, and the correlation between RPM and PR is 0.827, indicating a strong negative correlation. The power function y = axb is used to fit the drilling parameters and rock parameters. The fitting effect is good, and the torque and uniaxial tensile strength R2 is as high as 0.9966. The experimental conclusion provides a theoretical basis for lithology identification in intelligent mining drilling and discusses the feasibility of a dynamic monitoring scheme for the drilling rig. Full article
Show Figures

Figure 1

23 pages, 9717 KB  
Article
Effect of Laser Pulse Width on Cutting Quality and Efficiency in CFRP: Mechanism and Optimization
by Chunmeng Chen, Long Chen, Guojun Zhang, Yu Huang, Huijuan Ma and Youmin Rong
Materials 2025, 18(20), 4707; https://doi.org/10.3390/ma18204707 - 14 Oct 2025
Viewed by 250
Abstract
This study systematically investigates the influence of laser pulse duration on cutting efficiency, heat-affected-zone (HAZ) formation, and mechanical integrity during carbon fiber-reinforced polymer (CFRP) laser cutting. Three distinct pulse-width lasers—picosecond, nanosecond, and quasi-continuous-wave (QCW)—are compared. Results show that pulse duration governs material removal [...] Read more.
This study systematically investigates the influence of laser pulse duration on cutting efficiency, heat-affected-zone (HAZ) formation, and mechanical integrity during carbon fiber-reinforced polymer (CFRP) laser cutting. Three distinct pulse-width lasers—picosecond, nanosecond, and quasi-continuous-wave (QCW)—are compared. Results show that pulse duration governs material removal mechanisms and HAZ extent: the nanosecond laser achieves the smallest HAZ and minimal porosity; the picosecond laser exhibits limited thermal accumulation due to low average power; and the QCW laser induces the largest HAZ (11.6 times that of the nanosecond laser) and significant porosity. Cutting efficiency scales inversely with pulse width, with single-hole processing times of 480.4 s for picosecond-laser cutting, 76.8 s for nanosecond-laser cutting, and 4.028 s for QCW-laser cutting, reflecting a transition from thermal ablation to mechanical spallation. Mechanical testing reveals that while tensile and flexural strengths vary by less than 5% across laser types, damage morphology and failure modes differ significantly. In situ digital image correlation (DIC) and 3D CT imaging show that longitudinal plies fail via fiber pull-out, whereas transverse plies fail via interfacial debonding. QCW-laser-cut specimens exhibit more uniform strain distribution and higher damage tolerance. An optimized process parameter is proposed: nanosecond-laser cutting at 200 W and 20 kHz achieves a HAZ of less than 50 µm and a cutting time of less than 80 s, offering the best balance between efficiency and quality. Full article
Show Figures

Figure 1

31 pages, 3416 KB  
Article
Accurate Estimation of Forest Canopy Height Based on GEDI Transmitted Deconvolution Waveforms
by Longtao Cai, Jun Wu, Inthasone Somsack, Xuemei Zhao and Jiasheng He
Remote Sens. 2025, 17(20), 3412; https://doi.org/10.3390/rs17203412 - 11 Oct 2025
Viewed by 363
Abstract
Accurate estimation of the forest canopy height is crucial in monitoring the global carbon cycle and evaluating progress toward carbon neutrality goals. The Global Ecosystem Dynamics Investigation (GEDI) mission provides an important data source for canopy height estimation at a global scale. However, [...] Read more.
Accurate estimation of the forest canopy height is crucial in monitoring the global carbon cycle and evaluating progress toward carbon neutrality goals. The Global Ecosystem Dynamics Investigation (GEDI) mission provides an important data source for canopy height estimation at a global scale. However, the non-zero half-width of the transmitted laser pulses (NHWTLP) and the influence of terrain slope can cause waveform broadening and overlap between canopy returns and ground returns in GEDI waveforms, thereby reducing the estimation accuracy. To address these limitations, we propose a canopy height retrieval method that combines the deconvolution of GEDI’s transmitted waveforms with terrain slope constraints on the ground response function. The method consists of two main components. The first is performing deconvolution on GEDI’s effective return waveforms using their corresponding transmitted waveforms to obtain the true ground response function within each GEDI footprint, thereby mitigating waveform broadening and overlap induced by NHWTLP. This process includes constructing a convolution convergence function for GEDI waveforms, denoising GEDI waveform data, transforming one-dimensional ground response functions into two dimensions, and applying amplitude difference regularization between the convolved and observed waveforms. The second is incorporating terrain slope parameters derived from a digital terrain model (DTM) as constraints in the canopy height estimation model to alleviate waveform broadening and overlap in ground response functions caused by topographic effects. The proposed approach enhances the precision of forest canopy height estimation from GEDI data, particularly in areas with complex terrain. The results demonstrate that, under various conditions—including GEDI full-power beams and coverage beams, different terrain slopes, varying canopy closures, and multiple study areas—the retrieved height (rh) model constructed from ground response functions derived via the inverse deconvolution of the transmitted waveforms (IDTW) outperforms the RH (the official height from GEDI L2A) model constructed using RH parameters from GEDI L2A data files in forest canopy height estimation. Specifically, without incorporating terrain slope, the rh model for canopy height estimation using full-power beams achieved a coefficient of determination (R2) of 0.58 and a root mean square error (RMSE) of 5.23 m, compared to the RH model, which had an R2 of 0.58 and an RMSE of 5.54 m. After incorporating terrain slope, the rh_g model for full-power beams in canopy height estimation yielded an R2 of 0.61 and an RMSE of 5.21 m, while the RH_g model attained an R2 of 0.60 and an RMSE of 5.45 m. These findings indicate that the proposed method effectively mitigates waveform broadening and overlap in GEDI waveforms, thereby enhancing the precision of forest canopy height estimation, particularly in areas with complex terrain. This approach provides robust technical support for global-scale forest resource assessment and contributes to the accurate monitoring of carbon dynamics. Full article
(This article belongs to the Collection Feature Paper Special Issue on Forest Remote Sensing)
Show Figures

Figure 1

18 pages, 357 KB  
Article
Exact ODE Framework for Classical and Quantum Corrections for the Lennard-Jones Second Virial Coefficient
by Zhe Zhao, Alfredo González-Calderón, Jorge Adrián Perera-Burgos, Antonio Estrada, Horacio Hernández-Anguiano, Celia Martínez-Lázaro and Yanmei Li
Entropy 2025, 27(10), 1059; https://doi.org/10.3390/e27101059 - 11 Oct 2025
Viewed by 262
Abstract
The second virial coefficient (SVC) of the Lennard-Jones fluid is a cornerstone of molecular theory, yet its calculation has traditionally relied on the complex integration of the pair potential. This work introduces a fundamentally different approach by reformulating the problem in terms of [...] Read more.
The second virial coefficient (SVC) of the Lennard-Jones fluid is a cornerstone of molecular theory, yet its calculation has traditionally relied on the complex integration of the pair potential. This work introduces a fundamentally different approach by reformulating the problem in terms of ordinary differential equations (ODEs). For the classical component of the SVC, we generalize the confluent hypergeometric and Weber–Hermite equations. For the first quantum correction, we present entirely new ODEs and their corresponding exact-analytical solutions. The most striking result of this framework is the discovery that these ODEs can be transformed into Schrödinger-like equations. The classical term corresponds to a harmonic oscillator, while the quantum correction includes additional inverse-power potential terms. This formulation not only provides a versatile method for expressing the virial coefficient through a linear combination of functions (including Kummer, Weber, and Whittaker functions) but also reveals a profound and previously unknown mathematical structure underlying a classical thermodynamic property. Full article
(This article belongs to the Collection Foundations of Statistical Mechanics)
Show Figures

Figure 1

17 pages, 2920 KB  
Article
Frequency Domain Reflectometry for Power Cable Defect Localization: A Comparative Study of FFT and IFFT Methods
by Wenbo Zhu, Baojun Hui, Jianda Li, Tao Han, Linjie Zhao and Shuai Hou
Energies 2025, 18(20), 5346; https://doi.org/10.3390/en18205346 - 10 Oct 2025
Viewed by 260
Abstract
At present, the development of power cables shows three notable trends: higher voltage, longer distance and more complex environments. Against this backdrop, the limitations of traditional detection techniques in locating local defects have become increasingly apparent. Frequency Domain Reflectometry (FDR) has garnered sustained [...] Read more.
At present, the development of power cables shows three notable trends: higher voltage, longer distance and more complex environments. Against this backdrop, the limitations of traditional detection techniques in locating local defects have become increasingly apparent. Frequency Domain Reflectometry (FDR) has garnered sustained research attention both domestically and internationally due to its high sensitivity and accuracy in detecting localized defects. This paper aims to compare the defect localization effectiveness of the Fast Fourier Transform (FFT) method and the Inverse Fast Fourier Transform (IFFT) method within FDR. First, the differences between the two methods are analyzed from a theoretical perspective. Then, field tests are conducted on cables of varying voltage levels and lengths, with comparisons made using parameters such as full width at half maximum (FWHM) and signal-to-noise ratio (SNR). The results indicate that the FFT method is more suitable for low-interference or short cables, while the IFFT method is more suitable for high-noise, high-resolution, or long cables. Full article
Show Figures

Figure 1

14 pages, 5031 KB  
Article
Ultra-Compact Inverse-Designed Integrated Photonic Matrix Compute Core
by Mingzhe Li, Tong Wang, Yi Zhang, Yulin Shen, Jie Yang, Ke Zhang, Dehui Pan, Jiahui Yao and Ming Xin
Photonics 2025, 12(10), 997; https://doi.org/10.3390/photonics12100997 - 10 Oct 2025
Viewed by 307
Abstract
Leveraging our developed Global–Local Integrated Topology inverse design algorithm, we designed an efficient, compact, and symmetrical power splitter on a silicon-on-insulator platform. This device achieves a low insertion loss of 0.18 dB and a power imbalance of <0.0002 dB between its output ports [...] Read more.
Leveraging our developed Global–Local Integrated Topology inverse design algorithm, we designed an efficient, compact, and symmetrical power splitter on a silicon-on-insulator platform. This device achieves a low insertion loss of 0.18 dB and a power imbalance of <0.0002 dB between its output ports within an ultra-compact footprint of 5.5 µm × 2.5 µm. The splitter, combined with an ultra-compact 0–π phase shifter measuring only 4.5 µm × 0.9 µm on the silicon-on-insulator platform, forms an ultra-compact inverse-designed integrated photonic matrix compute core, thus enabling the function of matrix operations in optical neural networks. Through a networked cascade of power splitters and phase shifters, this silicon-based photonic matrix compute core achieves an integration density of ~26,000 computational units/mm2. Moreover, it attained 99.05% accuracy in handwritten digit recognition (0–9) and exhibited strong robustness against fabrication errors, maintaining >80% accuracy with >0.9 probability under simulated random fabrication errors. Full article
(This article belongs to the Special Issue Recent Progress in Integrated Photonics)
Show Figures

Figure 1

13 pages, 660 KB  
Article
Is Bioelectrical Impedance Vector Analysis (BIVA) a Useful Exploratory Tool to Assess Exercise-Induced Metabolic and Mechanical Responses in Endurance-Trained Male Trail Runners?
by Fabrizio Gravina-Cognetti, Javier Espasa-Labrador, Álex Cebrián-Ponce, Marta Carrasco-Marginet, Silvia Puigarnau, Diego Chaverri, Xavier Iglesias and Alfredo Irurtia
Appl. Sci. 2025, 15(19), 10768; https://doi.org/10.3390/app151910768 - 7 Oct 2025
Viewed by 383
Abstract
This study tested whether classic and specific bioelectrical impedance vector analysis (BIVA) parameters could explain metabolic and mechanical performance in endurance-trained trail runners. Fifteen males (V˙O2max 61.04 ± 6.91 mL·kg−1·min−1) completed a 60-min treadmill [...] Read more.
This study tested whether classic and specific bioelectrical impedance vector analysis (BIVA) parameters could explain metabolic and mechanical performance in endurance-trained trail runners. Fifteen males (V˙O2max 61.04 ± 6.91 mL·kg−1·min−1) completed a 60-min treadmill protocol at 70% V˙O2max across randomized slopes (−7% to +7%), with continuous gas-exchange, heart-rate, and running-power recording; whole-body BIVA was obtained immediately pre- and post-exercise. Post-test, impedance and resistance increased (+2.73%, +2.84%), while reactance (Xc) and phase angle decreased (−2.36%, −4.91%); all were significant and mirrored by both classic and specific indices, consistent with acute fluid loss and altered cellular status. After Benjamini–Hochberg adjustment, baseline Xc/height correlated inversely with V˙CO2peak and V˙CO2mean, whereas exercise-induced changes in ΔXc/height and ΔXcspecific correlated positively with both metabolic variables and mean power. Stepwise regression retained ΔXc/h or ΔXcspecific as the only BIVA predictors for V˙CO2peak, V˙CO2mean, and mean power output, explaining ~31–36% and ~22–23% of the variance, respectively; classic and specific approaches performed similarly. No bioelectrical variable predicted V˙O2max. These preliminary findings suggest that acute reactance shifts may provide a modest yet sensitive, non-invasive index of exercise-induced physiological responses, warranting confirmation in larger and more diverse cohorts. Full article
(This article belongs to the Special Issue Advances in Sports Science and Biomechanics)
Show Figures

Figure 1

12 pages, 9239 KB  
Article
Effects of Motion in Ultrashort Echo Time Quantitative Susceptibility Mapping for Musculoskeletal Imaging
by Sam Sedaghat, Jinil Park, Eddie Fu, Fang Liu, Youngkyoo Jung and Hyungseok Jang
J. Imaging 2025, 11(10), 347; https://doi.org/10.3390/jimaging11100347 - 6 Oct 2025
Viewed by 354
Abstract
Quantitative susceptibility mapping (QSM) is a powerful magnetic resonance imaging (MRI) technique for assessing tissue composition in the human body. For imaging short-T2 tissues in the musculoskeletal (MSK) system, ultrashort echo time (UTE) imaging plays a key role. However, UTE-based QSM (UTE-QSM) often [...] Read more.
Quantitative susceptibility mapping (QSM) is a powerful magnetic resonance imaging (MRI) technique for assessing tissue composition in the human body. For imaging short-T2 tissues in the musculoskeletal (MSK) system, ultrashort echo time (UTE) imaging plays a key role. However, UTE-based QSM (UTE-QSM) often involves repeated acquisitions, making it vulnerable to inter-scan motion. In this study, we investigate the effects of motion on UTE-QSM and introduce strategies to reduce motion-induced artifacts. Eight healthy male volunteers underwent UTE-QSM imaging of the knee joint, while an additional seven participated in imaging of the ankle joint. UTE-QSM was conducted using multiple echo acquisitions, including both UTE and gradient-recalled echoes, and processed using the iterative decomposition of water and fat with echo asymmetry and least-squares estimation (IDEAL) and morphology-enabled dipole inversion (MEDI) algorithms. To assess the impact of motion, datasets were reconstructed both with and without motion correction. Furthermore, we evaluated a two-step UTE-QSM approach that incorporates tissue boundary information. This method applies edge detection, excludes pixels near detected edges, and performs a two-step QSM reconstruction to reduce motion-induced streaking artifacts. In participants exhibiting substantial inter-scan motion, prominent streaking artifacts were evident. Applying motion registration markedly reduced these artifacts in both knee and ankle UTE-QSM. Additionally, the two-step UTE-QSM approach, which integrates tissue boundary information, further enhanced image quality by mitigating residual streaking artifacts. These results indicate that motion-induced errors near tissue boundaries play a key role in generating streaking artifacts in UTE-QSM. Inter-scan motion poses a fundamental challenge in UTE-QSM due to the need for multiple acquisitions. However, applying motion registration along with a two-step QSM approach that excludes tissue boundaries can effectively suppress motion-induced streaking artifacts, thereby improving the accuracy of musculoskeletal tissue characterization. Full article
(This article belongs to the Section Medical Imaging)
Show Figures

Figure 1

39 pages, 1781 KB  
Article
An Exponentiated Inverse Exponential Distribution Properties and Applications
by Aroosa Mushtaq, Tassaddaq Hussain, Mohammad Shakil, Mohammad Ahsanullah and Bhuiyan Mohammad Golam Kibria
Axioms 2025, 14(10), 753; https://doi.org/10.3390/axioms14100753 - 3 Oct 2025
Viewed by 250
Abstract
This paper introduces Exponentiated Inverse Exponential Distribution (EIED), a novel probability model developed within the power inverse exponential distribution framework. A distinctive feature of EIED is its highly flexible hazard rate function, which can exhibit increasing, decreasing, and reverse bathtub (upside-down bathtub) shapes, [...] Read more.
This paper introduces Exponentiated Inverse Exponential Distribution (EIED), a novel probability model developed within the power inverse exponential distribution framework. A distinctive feature of EIED is its highly flexible hazard rate function, which can exhibit increasing, decreasing, and reverse bathtub (upside-down bathtub) shapes, making it suitable for modeling diverse lifetime phenomena in reliability engineering, survival analysis, and risk assessment. We derived comprehensive statistical properties of the distribution, including the reliability and hazard functions, moments, characteristic and quantile functions, moment generating function, mean deviations, Lorenz and Bonferroni curves, and various entropy measures. The identifiability of the model parameters was rigorously established, and maximum likelihood estimation was employed for parameter inference. Through extensive simulation studies, we demonstrate the robustness of the estimation procedure across different parameter configurations. The practical utility of EIED was validated through applications to real-world datasets, where it showed superior performance compared to existing distributions. The proposed model offers enhanced flexibility for modeling complex lifetime data with varying hazard patterns, particularly in scenarios involving early failure periods, wear-in phases, and wear-out behaviors. Full article
(This article belongs to the Special Issue Probability, Statistics and Estimations, 2nd Edition)
Show Figures

Figure 1

12 pages, 645 KB  
Article
Solubility Modeling of Sabah Green Robusta Coffee (Coffea canephora) Bean Oil Extracted Using Supercritical Carbon Dioxide
by Sarah Aisyah Khurun Hizar, Hasmadi Mamat, Wolyna Pindi, Norliza Julmohammad, Siti Faridah Mohd Amin, Mohd Azrie Awang, Jumardi Roslan, Muhammad Abbas Ahmad Zaini, Nicky Rahmana Putra, Abdul Aziz Jaziri, Norzalizan Ishak and Ahmad Hazim Abdul Aziz
Sci 2025, 7(4), 139; https://doi.org/10.3390/sci7040139 - 2 Oct 2025
Viewed by 298
Abstract
This study investigates the solubility correlation of oil extracted from Sabah green Robusta coffee (Coffea canephora) beans through supercritical carbon dioxide (SC-CO2) extraction. Sabah, recognized as the largest coffee-producing region in Malaysia, serves as a significant source of Robusta [...] Read more.
This study investigates the solubility correlation of oil extracted from Sabah green Robusta coffee (Coffea canephora) beans through supercritical carbon dioxide (SC-CO2) extraction. Sabah, recognized as the largest coffee-producing region in Malaysia, serves as a significant source of Robusta beans for this research. The solubility of coffee bean oil was evaluated under varying pressures (10–30 MPa) and temperatures (40–80 °C). The maximum solubility, 2.681 mg/g CO2, was recorded at 30 MPa and 40 °C, whereas the lowest solubility, approximately 0.440 mg/g CO2, occurred at 20 MPa and 80 °C. A clear inverse relationship between solubility and temperature was observed, with solubility decreasing as temperature increased to 80 °C. Conversely, elevated pressure, particularly at 30 MPa, enhanced solubility due to the increased density and solvent power of SC-CO2. Experimental data exhibited strong agreement with Chrastil’s equation, yielding a relatively low percentage error of 3.37%, compared with 14.57% for the del Valle-Aguilera model. These findings demonstrate the reliability of Chrastil’s model in predicting the solubility of Sabah green coffee bean oil in SC-CO2. Overall, the research highlights the potential of SC-CO2 extraction as a sustainable, solvent-free approach for obtaining high-quality coffee oil extracts, with promising applications in the food industry and possible extension to the recovery of other bioactive compounds in food processing. Full article
Show Figures

Figure 1

37 pages, 4368 KB  
Article
High-Performance Simulation of Generalized Tempered Stable Random Variates: Exact and Numerical Methods for Heavy-Tailed Data
by Aubain Nzokem and Daniel Maposa
Math. Comput. Appl. 2025, 30(5), 106; https://doi.org/10.3390/mca30050106 - 28 Sep 2025
Viewed by 231
Abstract
The Generalized Tempered Stable (GTS) distribution extends classical stable laws through exponential tempering, preserving the power-law behavior while ensuring finite moments. This makes it especially suitable for modeling heavy-tailed financial data. However, the lack of closed-form densities poses significant challenges for simulation. This [...] Read more.
The Generalized Tempered Stable (GTS) distribution extends classical stable laws through exponential tempering, preserving the power-law behavior while ensuring finite moments. This makes it especially suitable for modeling heavy-tailed financial data. However, the lack of closed-form densities poses significant challenges for simulation. This study provides a comprehensive and systematic comparison of GTS simulation methods, including rejection-based algorithms, series representations, and an enhanced Fast Fractional Fourier Transform (FRFT)-based inversion method. Through extensive numerical experiments on major financial assets (Bitcoin, Ethereum, the S&P 500, and the SPY ETF), this study demonstrates that the FRFT method outperforms others in terms of accuracy and ability to capture tail behavior, as validated by goodness-of-fit tests. Our results provide practitioners with robust and efficient simulation tools for applications in risk management, derivative pricing, and statistical modeling. Full article
(This article belongs to the Special Issue Statistical Inference in Linear Models, 2nd Edition)
Show Figures

Figure 1

14 pages, 331 KB  
Article
Flow Matching for Simulation-Based Inference: Design Choices and Implications
by Massimiliano Giordano Orsini, Alessio Ferone, Laura Inno, Angelo Casolaro and Antonio Maratea
Electronics 2025, 14(19), 3833; https://doi.org/10.3390/electronics14193833 - 27 Sep 2025
Viewed by 482
Abstract
Inverse problems are ubiquitous across many scientific fields, and involve the determination of the causes or parameters of a system from observations of its effects or outputs. These problems have been deeply studied through the use of simulated data, thereby under the lens [...] Read more.
Inverse problems are ubiquitous across many scientific fields, and involve the determination of the causes or parameters of a system from observations of its effects or outputs. These problems have been deeply studied through the use of simulated data, thereby under the lens of simulation-based inference. Recently, the natural combination of Continuous Normalizing Flows (CNFs) and Flow Matching Posterior Estimation (FMPE) has emerged as a novel, powerful, and scalable posterior estimator, capable of inferring the distribution of free parameters in a significantly reduced computational time compared to conventional techniques. While CNFs provide substantial flexibility in designing machine learning solutions, modeling decisions during their implementation can strongly influence predictive performance. To the best of our knowledge, no prior work has systematically analyzed how such modeling choices affect the robustness of posterior estimates in this framework. The aim of this work is to address this research gap by investigating the sensitivity of CNFs trained with FMPE under different modeling decisions, including data preprocessing, noise conditioning, and noisy observations. As a case study, we consider atmospheric retrieval of exoplanets and perform an extensive experimental campaign on the Ariel Data Challenge 2023 dataset. Through a comprehensive posterior evaluation framework, we demonstrate that (i) Z-score normalization outperforms min–max scaling across tasks; (ii) noise conditioning improves accuracy, coverage, and uncertainty estimation; and (iii) noisy observations significantly degrade predictive performance, thus underscoring reduced robustness under the assumed noise conditions. Full article
(This article belongs to the Special Issue Digital Signal and Image Processing for Multimedia Technology)
Show Figures

Figure 1

16 pages, 25234 KB  
Article
Real-Time Observer and Neuronal Identification of an Erbium-Doped Fiber Laser
by Daniel Alejandro Magallón-García, Didier López-Mancilla, Rider Jaimes-Reátegui, Juan Hugo García-López, Guillermo Huerta-Cuellar and Luis Javier Ontañon-García
Photonics 2025, 12(10), 955; https://doi.org/10.3390/photonics12100955 - 26 Sep 2025
Viewed by 420
Abstract
This paper presents the implementation of a real-time nonlinear state observer applied to an erbium-doped fiber laser system. The observer is designed to estimate population inversion, a state variable that cannot be measured directly due to the physical limitations of measurement devices. Taking [...] Read more.
This paper presents the implementation of a real-time nonlinear state observer applied to an erbium-doped fiber laser system. The observer is designed to estimate population inversion, a state variable that cannot be measured directly due to the physical limitations of measurement devices. Taking advantage of the fact that the laser intensity can be measured in real time, an observer was developed to reconstruct the dynamics of population inversion from this measurable variable. To validate and strengthen the estimate obtained by the observer, a Recurrent Wavelet First-Order Neural Network (RWFONN) was implemented and trained to identify both state variables: the laser intensity and the population inversion. This network efficiently captures the system’s nonlinear dynamic properties and complements the observer’s performance. Two metrics were applied to evaluate the accuracy and reliability of the results: the Euclidean distance and the mean square error (MSE), both of which confirm the consistency between the estimated and expected values. The ultimate goal of this research is to develop a neural control architecture that combines the estimation capabilities of state observers with the generalization and modeling power of artificial neural networks. This hybrid approach opens up the possibility of developing more robust and adaptive control systems for highly dynamic, complex laser systems. Full article
(This article belongs to the Special Issue Lasers and Complex System Dynamics)
Show Figures

Figure 1

Back to TopTop