CNN-Based Inversion Method for Saturation Current in Current Transformers Under DC Bias
Abstract
1. Introduction
2. DC-Bias Mechanism Analysis
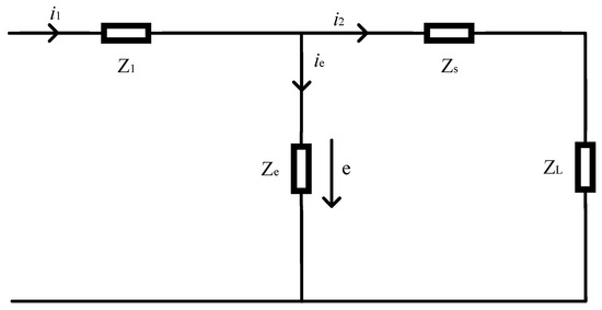
2.1. DC-Bias Equivalent Analysis
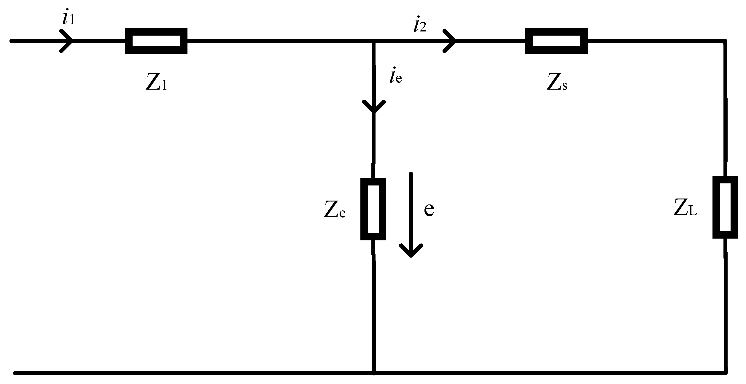
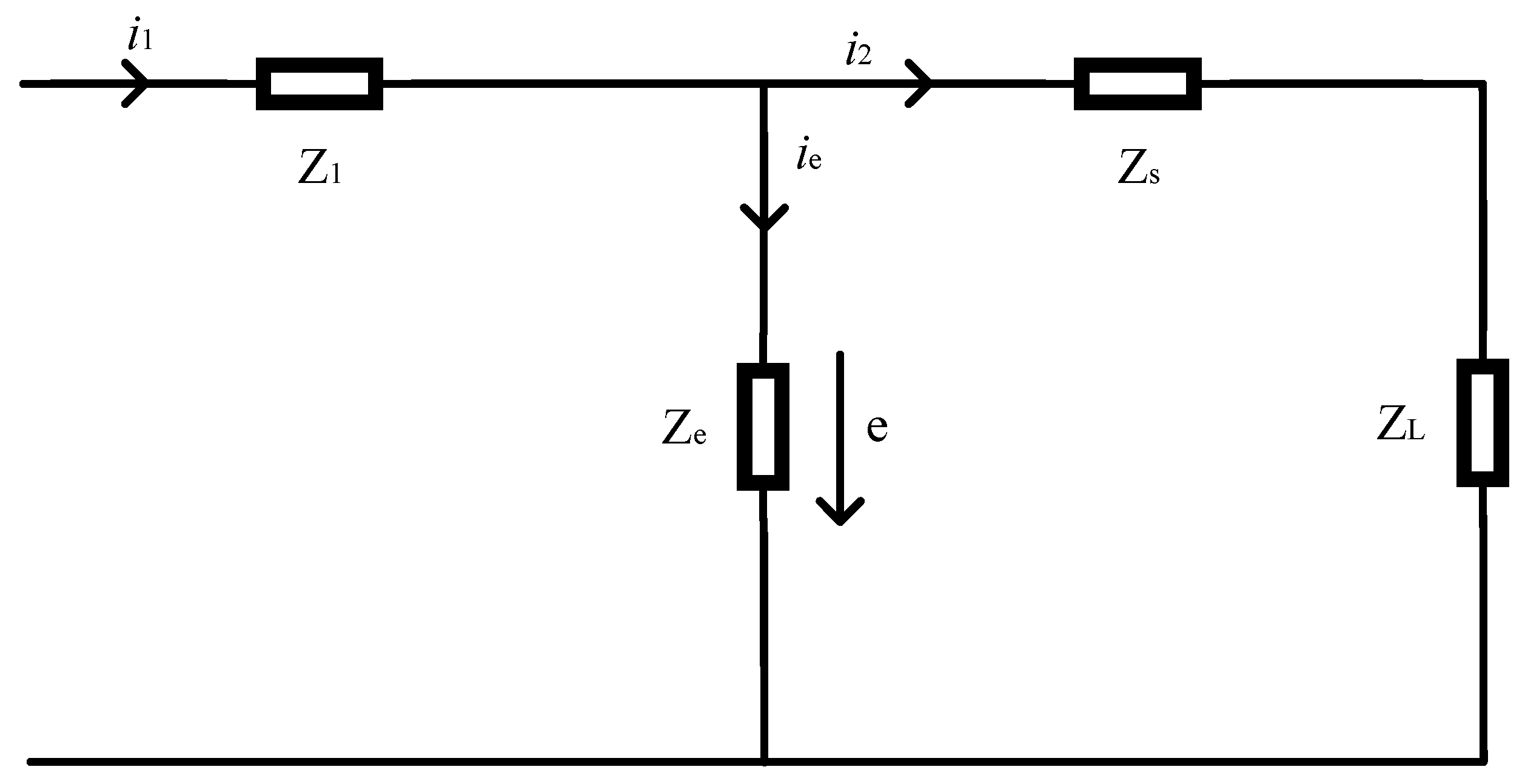
2.2. Equivalent Model of the CT
2.3. Mechanism of DC-Bias Effects on CT
3. CT Saturation Detection
4. CNN-Based Saturation-Current Inversion Method
4.1. Network Architecture and Dataset Construction
4.2. Model Interpretability Analysis
5. Simulation Validation
5.1. Establishment of the Simulation Model
5.2. Simulation Results
5.3. Dataset Partitioning and Cross-Validation
5.4. Influence of Noise
5.5. Comparative Analysis with Other Methods
6. Conclusions
- (1)
- DC bias shifts the flux trajectory, leading to unilateral core saturation. This results in waveform distortion, magnitude offsets, and increased harmonic content, which compromise the accuracy of metering and the reliability of protective relaying.
- (2)
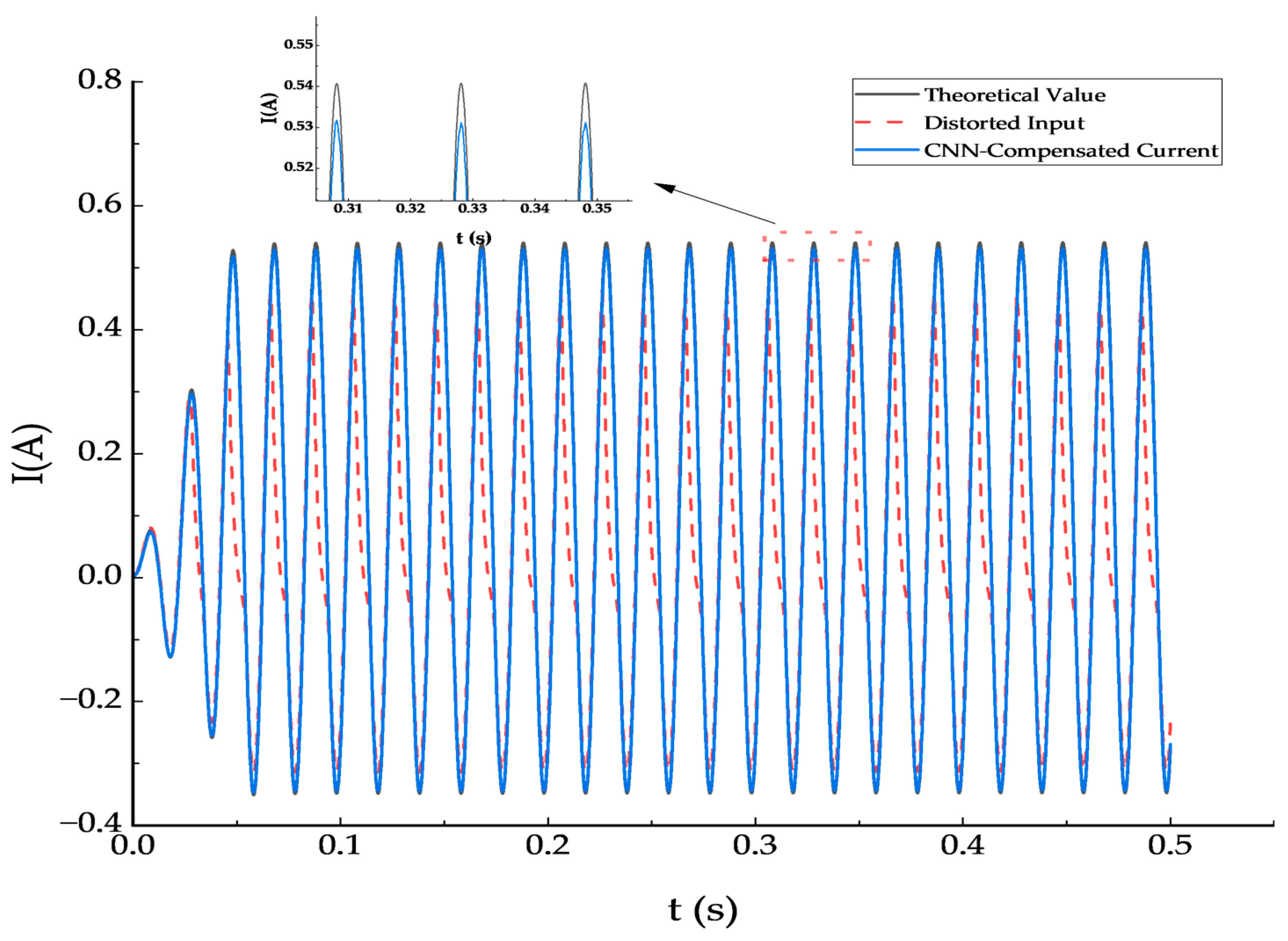
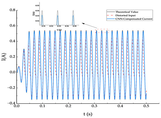
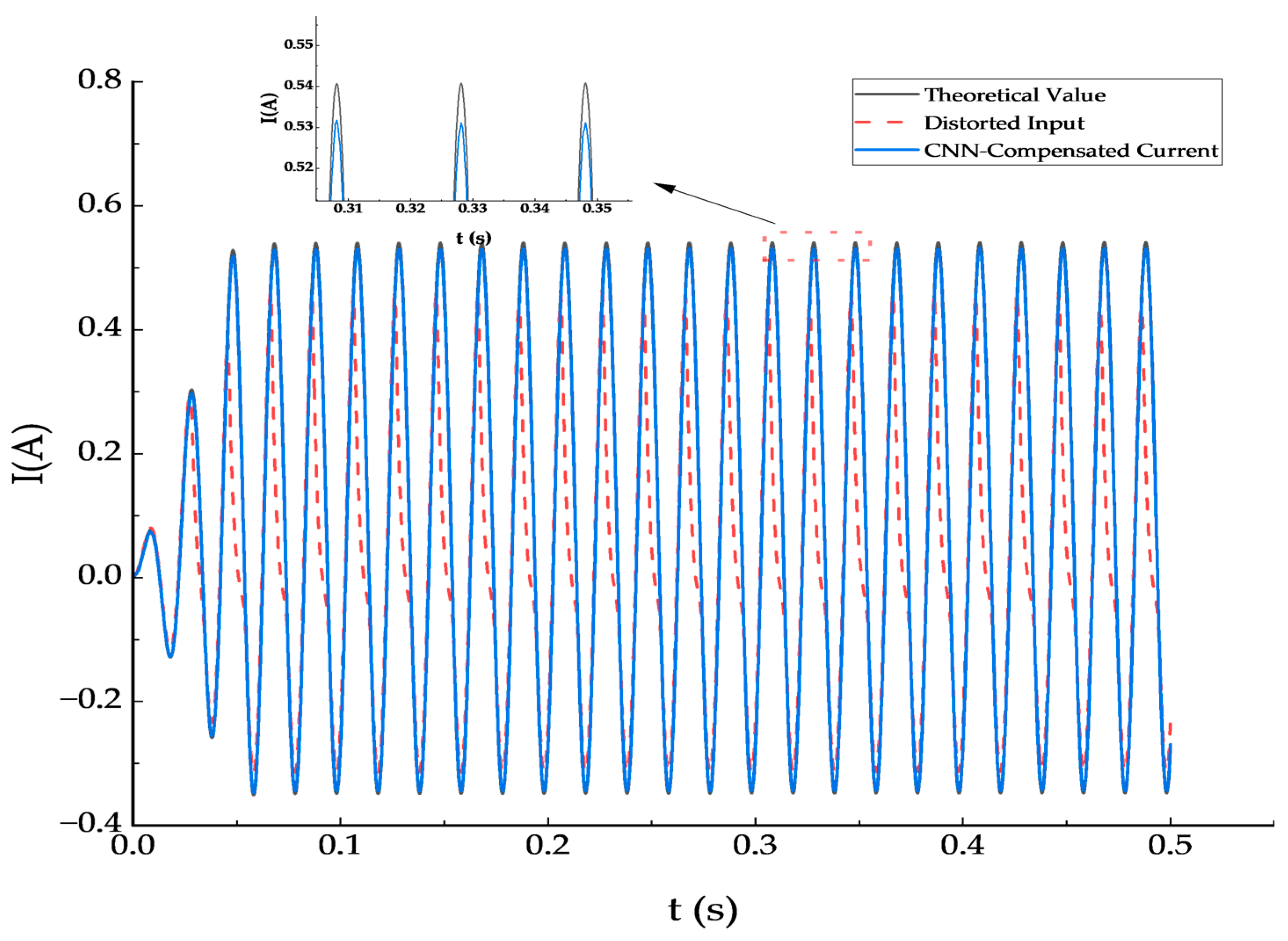
- By leveraging FFT feature extraction and CNN learning, the proposed method successfully reconstructs distorted signals with high accuracy. Simulation results confirm that errors remain within engineering tolerances under different DC-bias magnitudes.
- (3)
- The model maintains stable performance under different signal-to-noise ratios. Even in low-SNR conditions, RMSE and MAE remain within acceptable limits, showing the method’s strong resistance to measurement noise.
- (4)
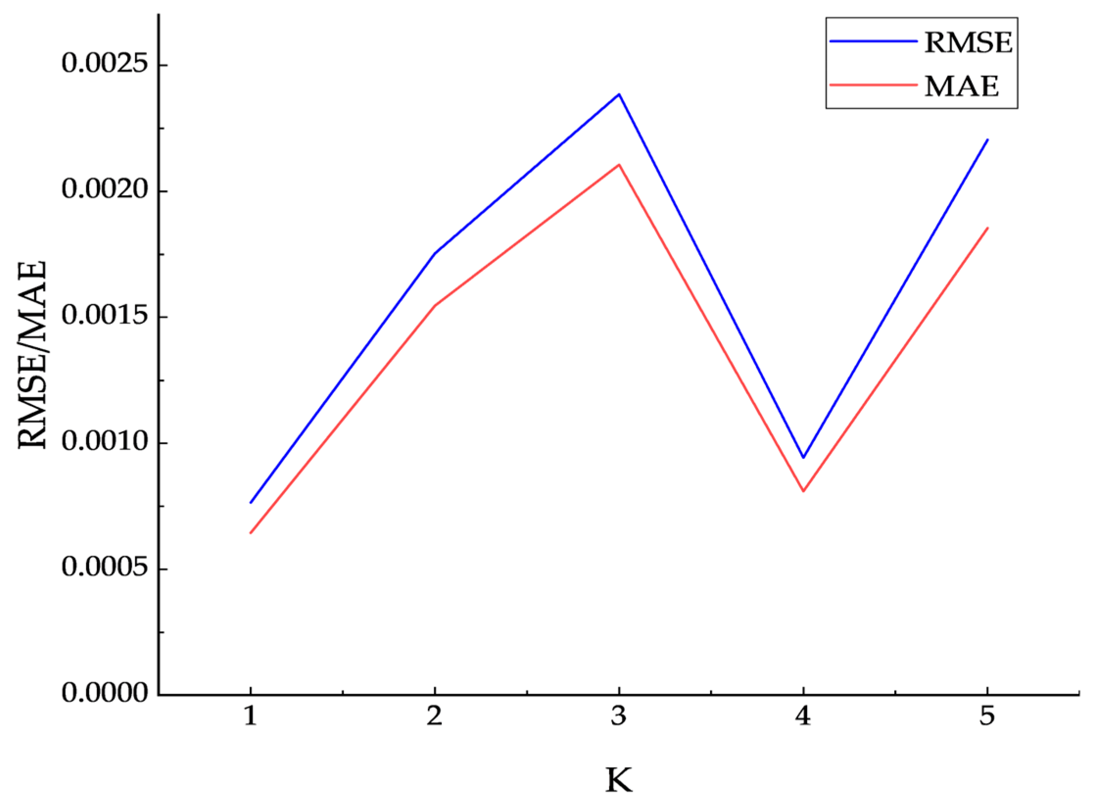
- Compared with GRU, RBF, CNN–GRU, and attention-based models, the proposed CNN achieves the best trade-off between accuracy and efficiency. Although hybrid variants offer slight improvements, their higher complexity limits practical benefits. The results confirm the CNN’s strong capability to capture nonlinear distortions under DC-bias conditions.
Author Contributions
Funding
Data Availability Statement
Conflicts of Interest
References
- Huang, Z.; Lin, X.; Ma, X.; Wu, Q.; Wei, F. Reconstruction Method of Saturation Current of Current Transformer in Relay Protection Application Related to Wind Power. Trans. China Electrotech. Soc. 2022, 37, 4823–4834. [Google Scholar] [CrossRef]
- Lin, L. Research on issues related to DC bias. Electr. Eng. Technol. 2021, 129–130, 144. [Google Scholar] [CrossRef]
- Alderete, L.; Tavares, M.C.; Magrin, F. Hardware implementation and real time performance evaluation of current transformer saturation detection and compensation algorithms. Electr. Power Syst. Res. 2021, 196, 107288. [Google Scholar] [CrossRef]
- Huang, T.; Li, Z.; Huang, Q.; Xu, M.; Liu, W. Error calculation method and characteristic analysis of low-voltage metering current transformers under DC bias. Power Syst. Technol. 2025, 49, 373–380. [Google Scholar] [CrossRef]
- Yan, Q.; Li, S.; Ye, Y.; Xiong, R.; Zhao, W. Analysis of measurement characteristics of current transformers under DC bias. Electr. Meas. Instrum. 2021, 58, 144–148. [Google Scholar] [CrossRef]
- Li, J.; Huang, J.; Zhang, Y.; Lin, X.; Zheng, Q. DC compensation method for suppressing current-transformer saturation caused by DC bias. Sci. Technol. Eng. 2021, 21, 3618–3625. [Google Scholar]
- Guo, Z.; Chen, F.; Wu, W.; Liu, J.; Ma, X. Design of a magnetic-balance current transformer based on dynamic reactive compensation. Trans. China Electrotech. Soc. 2022, 37, 217–224. [Google Scholar] [CrossRef]
- Christian, L.; Sergio, T.; Michele, Z. A Simple Method for Compensating Harmonic Distortion in Current Transformers: Experimental Validation. Sensors 2021, 21, 2907. [Google Scholar] [CrossRef] [PubMed]
- Hu, H.; Cui, C.; Yuan, P.; Duan, Y.; Zhang, X. Current-transformer saturation detection and distorted-current compensation. J. Northwest Univ. (Nat. Sci. Ed.) 2022, 52, 52–59. [Google Scholar] [CrossRef]
- Hu, C.; Zhang, Z.; Chen, G.; Li, M.; Yang, A.; Li, D. Online compensation technology for metering current transformers under DC bias. Instrum. Tech. Sens. 2021, 2021, 40–44. [Google Scholar]
- Zhang, Z.; Chen, B.; Wu, Y.; Liu, Z.; Tian, C.; Chen, Y. DC-immunity characteristics of magneto-valve current transformers. Electr. Power Autom. Equip. 2022, 42, 129–135. [Google Scholar] [CrossRef]
- Guo, J.; Yuan, J.; Xie, J.; Lu, S.; Sun, M.; Su, D.; Pan, G.; Jin, L. Constant-voltage parallel current compensation method based on self-powered electromagnetic induction. Sci. Technol. Eng. 2021, 21, 6718–6724. [Google Scholar] [CrossRef]
- Mwongela, E.M.; Koo, C.C. ANN Based Model for Current Transformers’ Saturation Error Compensation in Medium Voltage Switchgears. J. Electr. Eng. Technol. 2022, 17, 2171–2179. [Google Scholar] [CrossRef]
- Wang, B.; Ying, S.; Xiao, Y.; Hu, S.; Fan, X.; Pan, S.; Wang, B. Distorted-current inversion for CTs under DC bias based on RFC–SAGA–RBF. South. Power Syst. Technol. 2024, 18, 51–61. [Google Scholar] [CrossRef]
- Ni, Y.; Yu, K.; Zeng, X.; Len, Y.; Peng, P.; Zhou, W.; Xie, Y. Correlation analysis of transformer DC-bias current caused by metro stray currents. J. Electr. Power Sci. Technol. 2021, 36, 136–143. [Google Scholar] [CrossRef]
- Wu, Y.; Tian, C.; Wu, F.; Chen, Y.; Chen, B. Magneto-valve electromagnetic current transformer. High Volt. Technol. 2020, 46, 3154–3163. [Google Scholar] [CrossRef]
- Lu, S.; Yang, S.; Cai, J.; Zhou, G.; Xu, M. Mechanism of DC-bias effects on current transformers. Electr. Meas. Instrum. 2014, 51, 6–11. [Google Scholar] [CrossRef]
- Yao, C.; Yang, P.; Liu, Z. Load-forecasting method based on a CNN–GRU hybrid neural network. Power Syst. Technol. 2020, 44, 3416–3424. [Google Scholar] [CrossRef]
- Zhang, W.; Xu, L.; Chen, X.; Guo, P.; Li, H.; Zhu, C. Study on error-measurement methods for transformer bushing current transformers. Transforme 2020, 57, 7–11+37. [Google Scholar] [CrossRef]












| Parameters | Value |
|---|---|
| Number of convolutional layers | 3 |
| Kernel size (1D) | 5 |
| Filters per convolutional layer | 64/128/256 |
| Max training epochs | 200 |
| Learning rate | 0.0005 |
| Parameters | Value |
|---|---|
| turns ratio | 100 |
| secondary side load/Ω | 1.23 |
| core cross sectional area/m2 | 0.00153 |
| core length/m | 0.23 |
| DC Component/A | Error/% |
|---|---|
| −47.2 | 1.09 |
| −38.6 | 0.18 |
| −29.4 | 0.14 |
| −21.2 | 0.30 |
| −9.8 | 0.29 |
| 3.8 | 0.55 |
| 14.6 | 0.98 |
| 26.8 | 0.83 |
| 35.4 | 0.78 |
| 46.2 | 0.70 |
| Metric | CNN | GRU | RBF | CNN-GRU | Attention-Based Models |
|---|---|---|---|---|---|
| RMSE | 0.00087 | 0.00385 | 0.00116 | 0.00076 | 0.00094 |
| MAE | 0.00077 | 0.00177 | 0.00083 | 0.00071 | 0.00089 |
Disclaimer/Publisher’s Note: The statements, opinions and data contained in all publications are solely those of the individual author(s) and contributor(s) and not of MDPI and/or the editor(s). MDPI and/or the editor(s) disclaim responsibility for any injury to people or property resulting from any ideas, methods, instructions or products referred to in the content. |
© 2025 by the authors. Licensee MDPI, Basel, Switzerland. This article is an open access article distributed under the terms and conditions of the Creative Commons Attribution (CC BY) license (https://creativecommons.org/licenses/by/4.0/).
Share and Cite
Ren, Z.; Yu, K.; Chen, G.; Yang, Y.; Cheng, Y.; Zhang, L. CNN-Based Inversion Method for Saturation Current in Current Transformers Under DC Bias. Processes 2025, 13, 3358. https://doi.org/10.3390/pr13103358
Ren Z, Yu K, Chen G, Yang Y, Cheng Y, Zhang L. CNN-Based Inversion Method for Saturation Current in Current Transformers Under DC Bias. Processes. 2025; 13(10):3358. https://doi.org/10.3390/pr13103358
Chicago/Turabian StyleRen, Zhanyi, Kanyuan Yu, Guangbo Chen, Yunxiao Yang, Yizhao Cheng, and Li Zhang. 2025. "CNN-Based Inversion Method for Saturation Current in Current Transformers Under DC Bias" Processes 13, no. 10: 3358. https://doi.org/10.3390/pr13103358
APA StyleRen, Z., Yu, K., Chen, G., Yang, Y., Cheng, Y., & Zhang, L. (2025). CNN-Based Inversion Method for Saturation Current in Current Transformers Under DC Bias. Processes, 13(10), 3358. https://doi.org/10.3390/pr13103358
